Submitted:
02 July 2025
Posted:
03 July 2025
You are already at the latest version
Abstract
Keywords:
Introduction
Background
Hypotheses and Model Development
Methodology
Result

| Variables | Category | Frequency | Percentage |
| Gender | Male | 215 | 51.93 |
| Female | 199 | 48.07 | |
| Age | 19-25 years | 360 | 86.96 |
| 26-35 years | 33 | 13.04 | |
| Highest Academic Qualification | Undergraduate 1st year | 66 | 15.94 |
| Undergraduate 2nd year | 95 | 22.95 | |
| Undergraduate 3rd year | 78 | 18.84 | |
| Undergraduate 4th year | 141 | 34.06 | |
| Postgraduate 1st year | 19 | 4.59 | |
| Others | 0 | 0.00 | |
| Marital Status | Unmarried | 374 | 90.34 |
| Married | 40 | 09.66 |
Discussion and Analysis
Theoretical and Practical Contribution
Limitations and Future Works
Conclusions
Appendix A
| Performance Expectancy |
I find Chatbot useful in my daily life. |
| Chatbot increases my chances of achieving tasks that are important to me. | |
| Chatbot helps me accomplish tasks more quickly. | |
| Chatbot increases my productivity. | |
| Effort Expectancy | Learning how to use Chatbot is easy for me. |
| My interaction with Chatbot is clear and understandable | |
| I find Chatbot easy to use. | |
| It is easy for me to become skillful at using Chatbot | |
| Social influence | People who are important to me think that I should use Chatbot. |
| People who influence my behavior think that I should use Chatbot. | |
| People whose opinions that I value prefer that I use Chatbot. | |
| Facilitating Condition |
I have the resources necessary to use Chatbot |
| I have the knowledge necessary to use Chatbot | |
| Chatbot is compatible with other technologies I use | |
| I can get help from others when I have difficulties using Chatbot | |
| Hedonic Motivation |
Chatbot is fun |
| Chatbot is enjoyable | |
| Chatbot is very entertaining | |
| I have seen others use Chatbot | |
| It is easy to observe Chatbot being used | |
| I have often seen others using Chatbot | |
| I have had plenty of opportunities to see others using Chatbot | |
| Perceived compatibility | Chatbot are compatible with my lifestyle. |
| Chatbot fits well with the way I go out and come home in my daily life. | |
| Using Chatbot is completely compatible with my current situation. | |
| Chatbot is a good match for my needs. | |
| Perceived relative advantage ( | Chatbot make it easier to search items |
| Chatbot services enables me to search for items more quickly | |
| Chatbot makes it more effective for me to search for items | |
| Chatbot gives me greater control over my searches | |
| Chatbot is more convenient when searching | |
| Personal innovativeness | If I heard about Chatbot, I look for ways to experiment with it |
| Amongst my peers, I am usually the first to try out Chatbot | |
| In general, I am not hesitant to try Chatbot | |
| I like to experiment with Chatbot | |
| Attitude | Using Chatbot is a good idea. |
| Using Chatbot is a wise idea | |
| I like the idea of using Chatbot | |
| Using Chatbot is a pleasant experience | |
| Adoption behavior | I currently use Chatbot. |
| I recommend Chatbot to my friends or others | |
| Chatbot is my first choice when I need services | |
| Perceived Trust | I feel Chatbot is trustworthy. I feel Chatbot is efficient. |
| I feel Chatbot is reliable. | |
| I feel Chatbot is controllable. |


References
- Karyotaki, M.; Drigas, A.; Skianis, C. Mobile/VR/Robotics/IoT-Based Chatbots and Intelligent Personal Assistants for Social Inclusion. Int. J. Interact. Mob. Technol. (iJIM) 2024, 18, 40–51, . [CrossRef]
- Hasan, M. R., Chowdhury, N. I., Rahman, M. H., Syed, M. A. B., & Ryu, J. (2023). Analysis of the User Perception of Chatbots in Education Using A Partial Least Squares Structural Equation Modeling Approach. arXiv preprint arXiv:2311.03636.
- Dandotiya, A. S., Gupta, S. K., Dandotiya, N., & Sharma, M. P. (2024). AI IN EVERYDAY LIFE: TRANSFORMING SOCIETY. Navi International Book Publication house.
- Ahmad, N.; Amer, N.T.; Qutaifan, F.; Alhilali, A.; Irani, Z. Technology adoption model and a road map to successful implementation of ITIL. J. Enterp. Inf. Manag. 2013, 26, 553–576, . [CrossRef]
- Teo, A.C.; Tan, G.W.H.; Ooi, K.B.; Lin, B. Why consumers adopt mobile payment? A partial least squares structural equation modelling (PLS-SEM) approach. Int. J. Mob. Commun. 2015, 13, 478–497, . [CrossRef]
- Bhatiasevi, V. An extended UTAUT model to explain the adoption of mobile banking. Inf. Dev. 2016, 32, 799–814, . [CrossRef]
- Carcary, M.; Maccani, G.; Doherty, E.; Conway, G. (2018). Exploring the determinants of IoT adoption: Findings from a systematic literature review. In Perspectives in Business Informatics Research: 17th International Conference, BIR 2018, Stockholm, Sweden, September 24-26, 2018, Proceedings 17 (pp. 113-125). Springer International Publishing.
- Rahman, M.S.; Mannan, M.; Amir, R. The rise of mobile internet: the adoption process at the bottom of the pyramid. Digit. Policy, Regul. Gov. 2018, 20, 582–599, . [CrossRef]
- Queiroz, M.M.; Wamba, S.F. Blockchain adoption challenges in supply chain: An empirical investigation of the main drivers in India and the USA. Int. J. Inf. Manag. 2019, 46, 70–82, . [CrossRef]
- Sabani, A. Investigating the influence of transparency on the adoption of e-Government in Indonesia. J. Sci. Technol. Policy Manag. 2020, 12, 236–255, . [CrossRef]
- Kumar, G.; Kapur, P.K. (2020). Developing a Usage Space Dimension Model to Investigate Influence of Intention to Use on Actual Usage of Mobile Phones. Strategic System Assurance and Business Analytics, 201-229.
- Sujati, W.; Yudoko, G.; Okdinawati, L. Systematic Literature Review of UTAUT Model to Understand Adopter's Perception of Digital Mobile App Applications in the Indonesian Coal Mining Industry. J. Indones. Appl. Econ. 2023, 11, 110–128, . [CrossRef]
- Yuan, Z.; Liu, J.; Deng, X.; Ding, T.; Wijaya, T.T. Facilitating Conditions as the Biggest Factor Influencing Elementary School Teachers’ Usage Behavior of Dynamic Mathematics Software in China. Mathematics 2023, 11, 1536, . [CrossRef]
- Gangwar, H.; Date, H.; Raoot, A. Review on IT adoption: insights from recent technologies. J. Enterp. Inf. Manag. 2014, 27, 488–502, . [CrossRef]
- Rahman, M.S.; Mannan, M.; Amir, R. The rise of mobile internet: the adoption process at the bottom of the pyramid. Digit. Policy, Regul. Gov. 2018, 20, 582–599, . [CrossRef]
- Aman, J.; Abbas, J.; Mahmood, S.; Nurunnabi, M.; Bano, S. The Influence of Islamic Religiosity on the Perceived Socio-Cultural Impact of Sustainable Tourism Development in Pakistan: A Structural Equation Modeling Approach. Sustainability 2019, 11, 3039, . [CrossRef]
- Ramadhan, G. PENGGUNAAN MODEL POE2WE DALAM MATERI ELEKTROMAGNETIK UNTUK MENINGKATKAN PEMAHAMAN KONSEP DAN MOTIVASI BELAJAR SISWA.
- El Mallouli, A.; Sassi, H. Determinants of Islamic banking products and services adoption in Morocco: a conceptual framework. J. Islam. Mark. 2021, 13, 1589–1605, . [CrossRef]
- Billanes, J.; Enevoldsen, P. A critical analysis of ten influential factors to energy technology acceptance and adoption. Energy Rep. 2021, 7, 6899–6907, . [CrossRef]
- Sciarelli, M.; Prisco, A.; Gheith, M.H.; Muto, V. Factors affecting the adoption of blockchain technology in innovative Italian companies: an extended TAM approach. J. Strat. Manag. 2021, 15, 495–507, . [CrossRef]
- Raza, H.; Ali, A.; Rafiq, N.; Xing, L.; Asif, T.; Jing, C. Comparison of Higher Education in Pakistan and China: A Sustainable Development in Student’s Perspective. Sustainability 2023, 15, 4327, . [CrossRef]
- Zakariyah, H.; Salaudeen, A.O.; Othman, A.H.A.; Rosman, R. The determinants of financial technology adoption amongst Malaysian waqf institutions. Int. J. Soc. Econ. 2023, 50, 1302–1322, . [CrossRef]
- Rahi, S.; Alghizzawi, M.; Ngah, A.H. Understanding consumer behavior toward adoption of e-wallet with the moderating role of pandemic risk: an integrative perspective. Kybernetes 2023, 53, 4818–4839, . [CrossRef]
- Ajzen, I. (1991). The theory of planned behavior. Organizational Behavior and Human Decision Processes, 50(2), 179-211.
- Agarwal, R.; Prasad, J. A Conceptual and Operational Definition of Personal Innovativeness in the Domain of Information Technology. Inf. Syst. Res. 1998, 9, 204–215, . [CrossRef]
- Gefen, D.; Karahanna, E.; Straub, D.W. Trust and TAM in Online Shopping: An Integrated Model. MIS Q. 2003, 27, 51–90. [CrossRef]
- McKnight, D.H.; Choudhury, V.; Kacmar, C. Developing and Validating Trust Measures for e-Commerce: An Integrative Typology. Inf. Syst. Res. 2002, 13, 334–359, . [CrossRef]
- Moore, G.C.; Benbasat, I. Development of an Instrument to Measure the Perceptions of Adopting an Information Technology Innovation. Inf. Syst. Res. 1991, 2, 192–222, . [CrossRef]
- Rogers, E. M. (2003). Diffusion of innovations, 5th edn Tampa. FL: Free Press.[Google Scholar].
- Venkatesh, V., Morris, M. G., Davis, G. B., & Davis, F. D. (2003). User acceptance of information technology: Toward a unified view. MIS quarterly, 425-478.
- Wang, Y.-S.; Wu, M.-C.; Wang, H.-Y. Investigating the determinants and age and gender differences in the acceptance of mobile learning. Br. J. Educ. Technol. 2009, 40, 92–118, . [CrossRef]
- Venkatesh, V., Thong, J. Y., & Xu, X. (2012). Consumer acceptance and use of information technology: extending the unified theory of acceptance and use of technology. MIS quarterly, 157-178.
- Davis, F. D. (1989). Perceived usefulness, perceived ease of use, and user acceptance of information technology. MIS quarterly, 319-340.
- Moore, G.C.; Benbasat, I. Development of an Instrument to Measure the Perceptions of Adopting an Information Technology Innovation. Inf. Syst. Res. 1991, 2, 192–222, . [CrossRef]
- Agarwal, R.; Prasad, J. A Conceptual and Operational Definition of Personal Innovativeness in the Domain of Information Technology. Inf. Syst. Res. 1998, 9, 204–215, . [CrossRef]
- Rogers, E. M. (2003). Diffusion of innovations, 5th edn Tampa. FL: Free Press.[Google Scholar].
- Gefen, D.; Karahanna, E.; Straub, D.W. Trust and TAM in Online Shopping: An Integrated Model. MIS Q. 2003, 27, 51–90. [CrossRef]
- Venkatesh, V.; Davis, F.D. A Theoretical Extension of the Technology Acceptance Model: Four Longitudinal Field Studies. Manag. Sci. 2000, 46, 186–204, doi:10.1287/mnsc.46.2.186.11926.
- Kasilingam, D. L. (2020). Understanding the attitude and intention to use smartphone ride-hailing apps among Millennials. Journal of Retailing and Consumer Services, 56, 102-108.
- Endang, A. M. (2022). eHealth Literacy and COVID-19 Preventive Behaviours of the Migrant Domestic Workers in Hong Kong: A Mixed Methods Study (Doctoral dissertation, The Chinese University of Hong Kong (Hong Kong)).
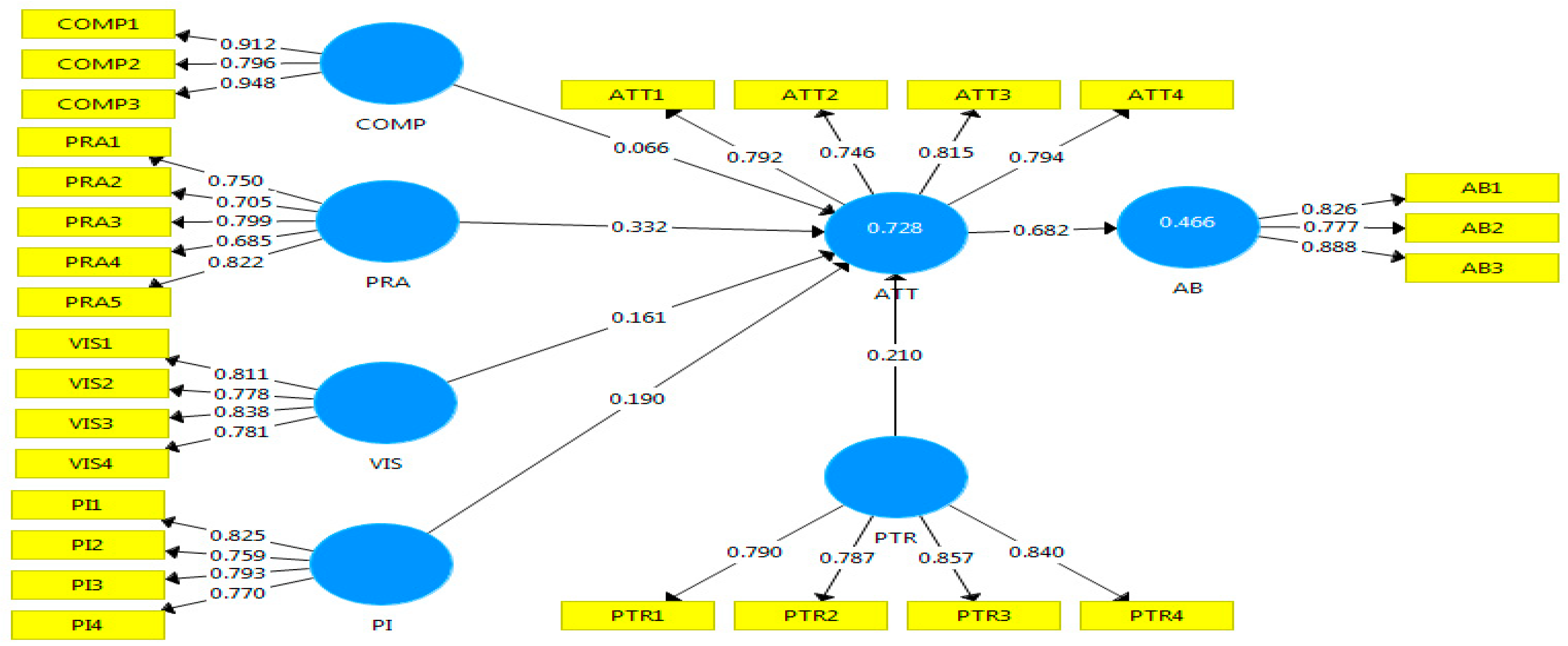
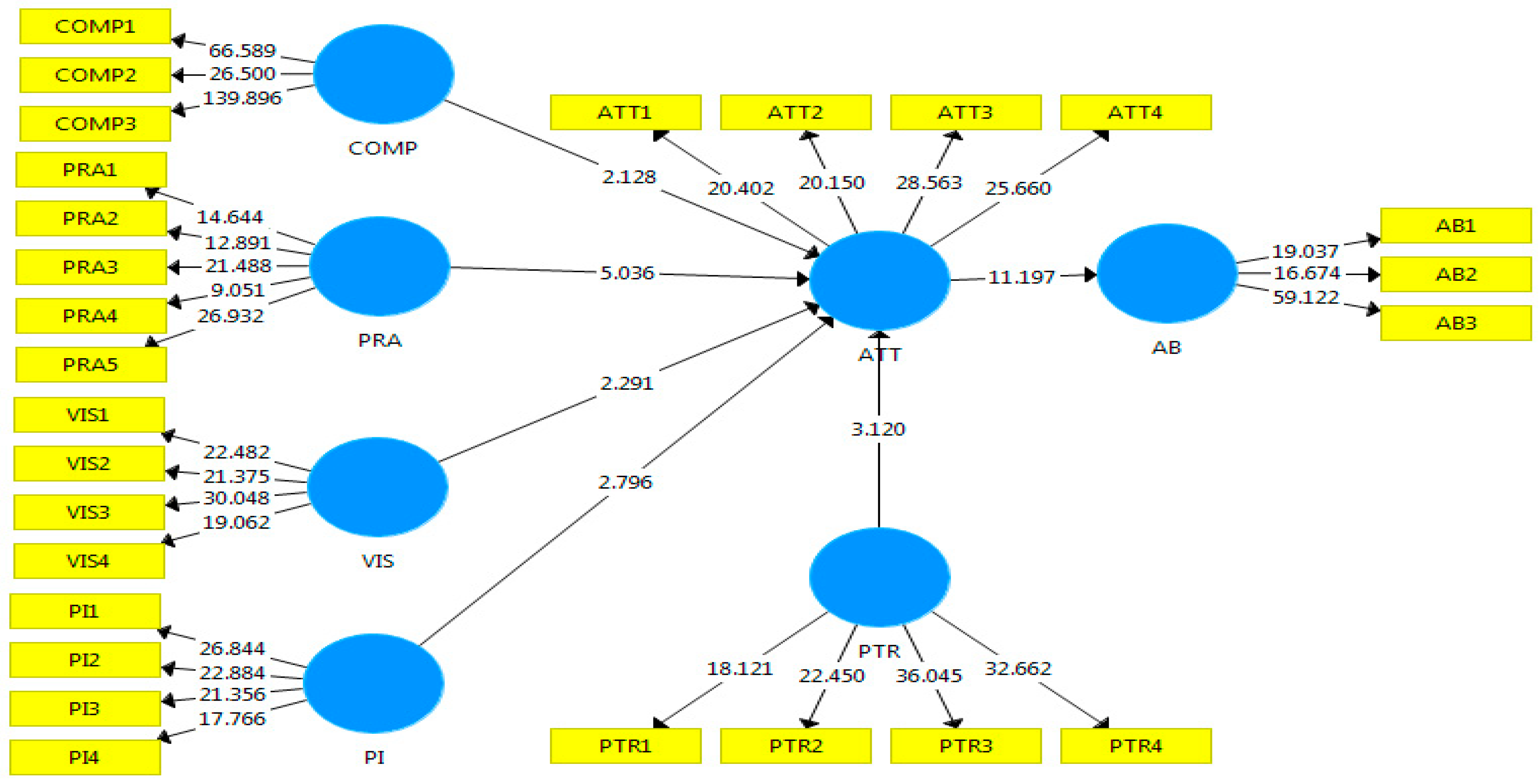
| Variables | Items | FL Values | VIF Values | CR Values | AVE Values |
| Adoption behavior | AB1 | 0.826 | 1.626 | 0.870 | 0.691 |
| AB2 | 0.777 | 1.489 | |||
| AB3 | 0.888 | 1.871 | |||
| ATT1 | 0.826 | 1.668 | 0.867 | 0.619 | |
| Attitude | ATT2 | 0.792 | 1.540 | ||
| ATT3 | 0.746 | 1.755 | |||
| ATT4 | 0.815 | 1.723 | |||
| compatibility | COMP1 | 0.912 | 4.193 | 0.917 | 0.788 |
| COMP2 | 0.796 | 1.634 | |||
| COMP3 | 0.948 | 4.879 | |||
| Personal innovativeness | PI1 | 0.825 | 1.862 | 0.867 | 0.620 |
| PI2 | 0.759 | 1.550 | |||
| PI3 | 0.793 | 1.736 | |||
| PI4 | 0.770 | 1.600 | |||
| Perceived relative | PRA1 | 0.750 | 1.638 | 0.868 | 0.569 |
| PRA2 | 0.705 | 1.463 | |||
| PRA3 | 0.799 | 1.924 | |||
| PRA4 | 0.685 | 1.424 | |||
| PRA5 | 0.822 | 2.000 | |||
| Perceived Trust | PTR1 | 0.790 | 1.835 | 0.891 | 0.671 |
| PTR2 | 0.787 | 1.801 | |||
| PTR3 | 0.857 | 2.161 | |||
| PTR4 | 0.840 | 2.071 | |||
| Visibility | VIS1 | 0.811 | 1.853 | 0.878 | 0.644 |
| VIS2 | 0.778 | 1.591 | |||
| VIS3 | 0.838 | 1.975 | |||
| VIS4 | 0.781 | 1.654 |
| Variables | AB | ATT | COMP | PI | PRA | PTR | VIS |
| AB | 0.831 | ||||||
| ATT | 0.682 | 0.787 | |||||
| COMP | 0.200 | 0.413 | 0.888 | ||||
| PI | 0.713 | 0.780 | 0.424 | 0.787 | |||
| PRA | 0.665 | 0.804 | 0.395 | 0.798 | 0.754 | ||
| PTR | 0.705 | 0.779 | 0.371 | 0.803 | 0.802 | 0.819 | |
| VIS | 0.696 | 0.759 | 0.357 | 0.796 | 0.779 | 0.782 | 0.802 |
| Variables | R Square | R Square Adjusted |
| AB | 0.466 | 0.464 |
| ATT | 0.728 | 0.725 |
| Variables | AB | ATT |
| ATT | 0.871 | |
| COMP | 0.013 | |
| PI | 0.033 | |
| PRA | 0.109 | |
| PTR | 0.043 | |
| VIS | 0.027 |
| Hypothesis | Relationship | Original Sample (O) | Sample Mean (M) | Standard Deviation (STDEV) | T Statistics (|O/STDEV|) | P Values | Remarks |
| H1 | ATT -> AB | 0.682 | 0.679 | 0.061 | 11.197 | 0.000 | Supported |
| H2 | COMP -> ATT | 0.066 | 0.067 | 0.031 | 2.128 | 0.034 | Supported |
| H3 | PI -> ATT | 0.190 | 0.187 | 0.068 | 2.796 | 0.005 | Supported |
| H4 | PRA -> ATT | 0.332 | 0.326 | 0.066 | 5.036 | 0.000 | Supported |
| H5 | PTR -> ATT | 0.210 | 0.206 | 0.067 | 3.120 | 0.002 | Supported |
| H6 | VIS -> ATT | 0.161 | 0.170 | 0.070 | 2.291 | 0.022 | Supported |
Disclaimer/Publisher’s Note: The statements, opinions and data contained in all publications are solely those of the individual author(s) and contributor(s) and not of MDPI and/or the editor(s). MDPI and/or the editor(s) disclaim responsibility for any injury to people or property resulting from any ideas, methods, instructions or products referred to in the content. |
© 2025 by the authors. Licensee MDPI, Basel, Switzerland. This article is an open access article distributed under the terms and conditions of the Creative Commons Attribution (CC BY) license (http://creativecommons.org/licenses/by/4.0/).