Submitted:
28 June 2025
Posted:
01 July 2025
You are already at the latest version
Abstract
Keywords:
1. Introduction
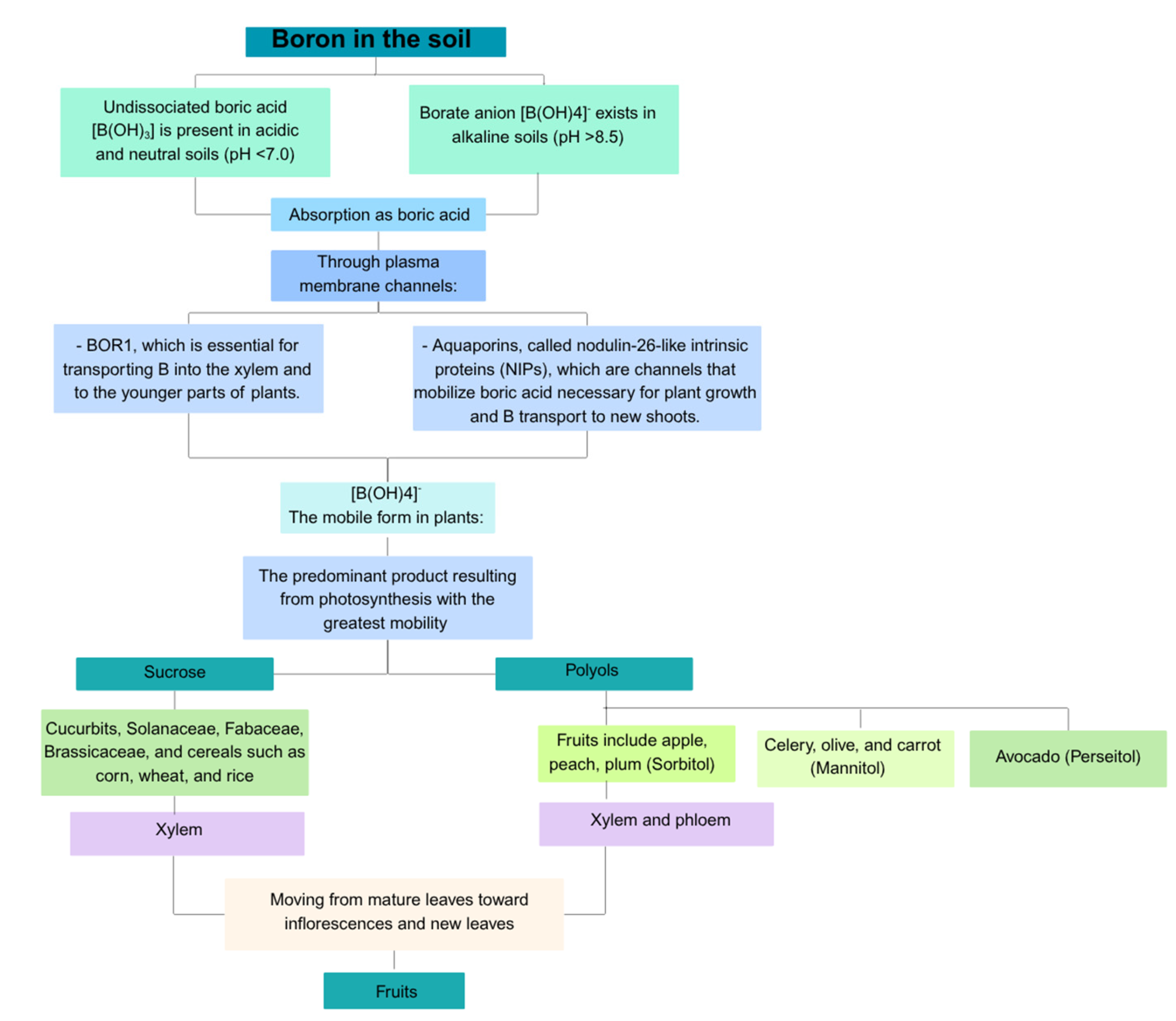
2. Plant Uptake of Boron
3. Boron in the Cell Wall and Membrane
4. Effect of Boron on Flowering and Fruit Set
5. Effect of B on the Physical Properties of the Fruit
5.1. Mass Loss
5.2. Firmness
5.3. Color
5.4. Fruit Size and Mass
6. Effect of B on the Chemical Properties of the Fruit
6.1. Total Soluble Solids
6.2. Total Titratable Acidity (TTA)
6.4. Respiration Rate (RR)
6.5. Ascorbic Acid (AsA)
7. Boron in Fruit Functional Disorders
7.1. Fruit Deformation and Cracking
7.2. External Corking
7.3. Internal Rot (Brown Rot)
7.4. Blossom End Rot (BER)
7.5. Shotberry
7.6. Segment Drying
7.7. Bumpy Fruit
8. Conclusions
Author Contributions
Institutional Review Board Statement
Informed Consent Statement
Data Availability Statement
Conflicts of Interest
References
- Fischer, G.; Balaguera-López, H.E.; Álvarez-Herrera, J. Causes of fruit cracking in the era of climate change. A review. Agron. Colomb. 2021, 39, 196–207. [Google Scholar] [CrossRef]
- Long, Y.; Peng, J. Interaction between boron and other elements in plants. Genes 2023, 14. [Google Scholar] [CrossRef]
- Brdar-Jokanović, M. Boron toxicity and deficiency in agricultural plants. Int. J. Mol. Sci. 2020, 21. [Google Scholar] [CrossRef] [PubMed]
- Thakur, S.; Sinha, A.; Ghosh Bag, A. Boron—A critical element for fruit nutrition. Commun. Soil Sci. Plant Anal. 2023, 54, 2899–2914. [Google Scholar] [CrossRef]
- Vera-Maldonado, P.; Aquea, F.; Reyes-Díaz, M.; Cárcamo-Fincheira, P.; Soto-Cerda, B.; Nunes-Nesi, A.; Inostroza-Blancheteau, C. Role of boron and its interaction with other elements in plants. Front. Plant Sci. 2024, 15, 1332459. [Google Scholar] [CrossRef] [PubMed]
- Haleema, B.; Shah, S.T.; Basit, A.; Hikal, W.M.; Arif, M.; Khan, W.; Fhatuwani, M. Comparative effects of calcium, boron, and zinc inhibiting physiological disorders, improving yield and quality of Solanum lycopersicum. Biology 2024, 13. [Google Scholar] [CrossRef] [PubMed]
- Hapuarachchi, N.S.; Kämper, W.; Wallace, H.M.; Hosseini Bai, S.; Ogbourne, S.M.; Nichols, J.; Trueman, S.J. Boron effects on fruit set, yield, quality and paternity of Hass avocado. Agronomy 2022, 12. [Google Scholar] [CrossRef]
- Zhang, L.; Sun, C.; Tian, H.; Xu, J.; Wu, X. Foliar spraying of boron prolongs preservation period of strawberry fruits by altering boron form and boron distribution in cell. Front. Plant Sci. 2024, 15, 1457694. [Google Scholar] [CrossRef]
- Dong, X.; Jiang, C.; Wei, S.; Jiao, H.; Ran, K.; Dong, R.; Wang, S. The regulation of plant lignin biosynthesis under boron deficiency conditions. Physiol. Plant. 2022, 174. [Google Scholar] [CrossRef]
- Moradinezhad, F.; Ranjbar, A. Foliar application of fertilizers and plant growth regulators on pomegranate fruit yield and quality: a review. J. Plant Nutr. 2024, 47, 797–821. [Google Scholar] [CrossRef]
- Lu, Y.B.; Yang, L.T.; Li, Y.; Xu, J.; Liao, T.T.; Chen, Y.B.; Chen, L.S. Effects of boron deficiency on major metabolites, key enzymes and gas exchange in leaves and roots of Citrus sinensis seedlings. Tree Physiol. 2014, 34, 608–618. [Google Scholar] [CrossRef]
- Kaur, A.; Gill, P.P.S.; Jawandha, S.K.; Singh, M. Pre-storage exogenous application of boric acid extends storability and maintains quality of pear fruits. Sci. Hortic. 2019, 256, 108616. [Google Scholar] [CrossRef]
- Singh, R.; Sharma, R.R.; Tyagi, S.K. Pre-harvest foliar application of calcium and boron influences physiological disorders, fruit yield and quality of strawberry (Fragaria× ananassa Duch.). Sci. Hortic. 2007, 112, 215–220. [Google Scholar] [CrossRef]
- Hrmova, M.; Gilliham, M.; Tyerman, S.D. Plant transporters involved in combating boron toxicity: beyond 3D structures. Biochem. Soc. Trans. 2020, 48, 1683–1696. [Google Scholar] [CrossRef]
- Li, S.; Yan, L.; Venuste, M.; Xu, F.; Shi, L.; White, P.J.; Ding, G. A critical review of plant adaptation to environmental boron stress: uptake, utilization, and interplay with other abiotic and biotic factors. Chemosphere 2023, 139474. [Google Scholar] [CrossRef] [PubMed]
- Zhao, S.; Huq, M.E.; Fahad, S.; Kamran, M.; Riaz, M. Boron toxicity in plants: understanding mechanisms and developing coping strategies; a review. Plant Cell Rep. 2024, 43. [Google Scholar] [CrossRef]
- Zhou, X.X.; Yang, L.T.; Qi, Y.P.; Guo, P.; Chen, L.S. Mechanisms on boron-induced alleviation of aluminum-toxicity in Citrus grandis seedlings at a transcriptional level revealed by cDNA-AFLP analysis. PLoS ONE 2015, 10. [Google Scholar] [CrossRef]
- Martinelli, J.; Campos, M.D.; Costa, C.A.C.; Garcia, A.; Tarumoto, M.B.; Ferraz, G.; Brown, P.H.; Costa, C.A. Adequate boron supply modulates carbohydrate synthesis and allocation in sugarcane. Plants 2025, 14. [Google Scholar] [CrossRef]
- Pereira, G.L.; Siqueira, J.A.; Batista-Silva, W.; Cardoso, F.B.; Nunes-Nesi, A.; Araújo, W.L. Boron: more than an essential element for land plants? Front. Plant Sci. 2021, 11, 610307. [Google Scholar] [CrossRef]
- Minchin, P.E.H.; Thorp, T.G.; Boldingh, H.L.; Gould, N.; Cooney, J.M.; Negm, F.B.; Brown, P. A possible mechanism for phloem transport of boron in ‘Hass’ avocado (Persea americana Mill.) trees. J. Hortic. Sci. Biotechnol. 2012, 87, 23–28. [Google Scholar] [CrossRef]
- Diehn, T.A.; Bienert, M.D.; Pommerrenig, B.; Liu, Z.; Spitzer, C.; Bernhardt, N.; Bienert, G.P. Boron demanding tissues of Brassica napus express specific sets of functional Nodulin26-like intrinsic proteins and BOR1 transporters. Plant J. 2019, 100, 68–82. [Google Scholar] [CrossRef] [PubMed]
- Yan, L.; Riaz, M.; Wu, X.; Du, C.; Liu, Y.; Jiang, C. Ameliorative effects of boron on aluminum induced variations of cell wall cellulose and pectin components in trifoliate orange (Poncirus trifoliate (L.) Raf.) rootstock. Environ. Pollut. 2018, 240, 764–774. [Google Scholar] [CrossRef]
- Zhou, G.; Sun, X.; Zhang, L.; Zeng, X.; Liu, G.; Sheng, O. Lignin metabolism plays an essential role in the formation of corky split vein caused by boron deficiency in ‘Newhall’ navel orange (Citrus sinensis Osb.). Sci. Hortic. 2022, 294, 110763. [Google Scholar] [CrossRef]
- Dong, X.; Lu, X.; Wu, X.; Liu, G.; Yan, L.; Muhammad, R.; Jiang, C. Changes in chemical composition and structure of root cell wall of citrus rootstock seedlings in response to boron deficiency by FTIR spectroscopy. J. Hortic. Sci. Biotechnol. 2018, 93, 150–158. [Google Scholar] [CrossRef]
- Bolaños, L.; Abreu, I.; Bonilla, I.; Camacho-Cristóbal, J.J.; Reguera, M. What can boron deficiency symptoms tell us about its function and regulation? Plants 2023, 12. [Google Scholar] [CrossRef]
- Malavé, A.C.; Carrero, P.E. Desempeño funcional del boro en las plantas. Rev. Cient. UDO Agríc. 2007, 7, 1–14. [Google Scholar]
- Wimmer, A.; Eichert, T. Mechanisms for boron deficiency-mediated changes in plant water relations. Plant Sci. 2013, 203, 25–32. [Google Scholar] [CrossRef] [PubMed]
- Quiroga-Ramos, I.A.; Fischer, G.; Melgarejo, L.M. Efecto de la aplicación foliar de boro en el desarrollo fenológico y cuajado de fruto de gulupa (Passiflora edulis f. edulis Sims). Rev. Colomb. Cienc. Hortic. 2018, 12, 20–30. [Google Scholar] [CrossRef]
- Rerkasem, B.; Jamjod, S.; Pusadee, T. Productivity limiting impacts of boron deficiency, a review. Plant Soil 2020, 455, 2340. [Google Scholar] [CrossRef]
- Botelho, R.V.; Müller, M.M.L.; Umburanas, R.C.; Laconski, J.M.O.; Terra, M.M. Boron in fruit crops: plant physiology, deficiency, toxicity, and sources for fertilization. In Boron in Plants and Agriculture: Exploring the Physiology of Boron and Its Impact on Plant Growth; Academic Press: Cambridge, MA, USA, 2022; pp. 29–50. [Google Scholar] [CrossRef]
- Cakmak, I.; Brown, P.; Colmenero-Flores, J.M.; Husted, S.; Kutman, B.Y.; Nikolic, M.; Zhao, F.J. Micronutrients. In Marschner’s Mineral Nutrition of Plants; Academic Press: London, UK, 2023; pp. 283–385. [Google Scholar] [CrossRef]
- Fang, K.; Zhang, W.; Xing, Y.; Zhang, Q.; Yang, L.; Cao, Q.; Qin, L. Boron toxicity causes multiple effects on Malus domestica pollen tube growth. Front. Plant Sci. 2016, 7, 208. [Google Scholar] [CrossRef]
- Fang, K.F.; Du, B.S.; Zhang, Q.; Xing, Y.; Cao, Q.Q.; Qin, L. Boron deficiency alters cytosolic Ca²⁺ concentration and affects the cell wall components of pollen tubes in Malus domestica. Plant Biol. 2019, 21, 343–351. [Google Scholar] [CrossRef]
- Lee, S.H.; Kim, W.S.; Han, T.H. Effects of post-harvest foliar boron and calcium applications on subsequent season's pollen germination and pollen tube growth of pear (Pyrus pyrifolia). Sci. Hortic. 2009, 122, 77–82. [Google Scholar] [CrossRef]
- Sarıdaş, M.A.; Karabıyık, Ş.; Eti, S.; Paydaş Kargı, S. Boron applications and bee pollinators increase strawberry yields. Int. J. Fruit Sci. 2021, 21, 481–491. [Google Scholar] [CrossRef]
- Mir, M.M.; Mir, M.; Iqbal, U.; Mushtaq, I.; Rehman, M.U.; Iqbal, R.; Mehdi, Z. The Impact of pollination requirements in Sweet Cherry: A systematic review. J. Plant Growth Regul. 2025, 1–19. [Google Scholar] [CrossRef]
- Boldingh, H.L.; Alcaraz, M.L.; Thorp, T.G.; Minchin, P.E.H.; Gould, N.; Hormaza, J.I. Carbohydrate and boron content of styles of ‘Hass’ avocado (Persea americana Mill.) flowers at anthesis can affect final fruit set. Sci. Hortic. 2016, 198, 125–131. [Google Scholar] [CrossRef]
- Davarpanah, S.; Tehranifar, A.; Davarynejad, G.; Abadía, J.; Khorasani, R. Effects of foliar applications of zinc and boron nano-fertilizers on pomegranate (Punica granatum cv. Ardestani) fruit yield and quality. Sci. Hortic. 2016, 210, 57–64. [Google Scholar] [CrossRef]
- De Silva, A.L.; Kämper, W.; Wallace, H.M.; Ogbourne, S.M.; Hosseini Bai, S.; Nichols, J.; Trueman, S.J. Boron effects on fruit set, yield, quality and paternity of macadamia. Agronomy 2022, 12. [Google Scholar] [CrossRef]
- Michailidis, M.; Bazakos, C.; Kollaros, M.; Adamakis, I.D.S.; Ganopoulos, I.; Molassiotis, A.; Tanou, G. Boron stimulates fruit formation and reprograms developmental metabolism in sweet cherry. Physiol. Plant. 2023, 175. [Google Scholar] [CrossRef]
- Pavithra, G.; Alila, P.; Maiti, C.S.; Sarkar, A.; Sahu, A.K. Effect of different sources of boron on flowering and yield of mango cv. Amrapali. Pharma Innov. J. 2022, 11, 909–913. [Google Scholar]
- Abd El-Wahed, A.N.; Abd-Alrazik, A.M.; Khalifa, S.M. Effect of some nutrients on growth, yield and fruit quality of “Wonderful” cultivar pomegranate. Al-Azhar J. Agric. Res. 2021, 46, 1–15. [Google Scholar] [CrossRef]
- Abou Seeda, M.A.; Abou El-Nour, E.A.A.; Yassen, A.A.; Hammad, S.A. Boron, structure, functions and its interaction with nutrients in plant physiology. A review. Middle East J. Agric. Res. 2021, 10. [Google Scholar] [CrossRef]
- Wang, N.; Yang, C.; Pan, Z.; Liu, Y.; Peng, S.A. Boron deficiency in woody plants: various responses and tolerance mechanisms. Front. Plant Sci. 2015, 6, 916. [Google Scholar] [CrossRef] [PubMed]
- Voxeur, A.; Fry, S.C. Glycosylinositol phosphorylceramides from Rosacell cultures are boron-bridged in the plasma membrane and form complexes with rhamnogalacturonan II. Plant J. 2014, 79, 139–149. [Google Scholar] [CrossRef]
- Thomidis, T.; Exadaktylou, E. Effect of boron on the development of brown rot (Monilinia laxa) on peaches. Crop Prot. 2010, 29, 572–576. [Google Scholar] [CrossRef]
- Muengkaew, R.; Whangchai, K.; Chaiprasart, P. Application of calcium–boron improve fruit quality, cell characteristics, and effective softening enzyme activity after harvest in mango fruit (Mangifera indica L.). Hortic. Environ. Biotechnol. 2018, 59, 537–546. [Google Scholar] [CrossRef]
- Parthiban, S.; Indirani, R.; Subbiah, A.; Saraswathy, S.; Nireshkumar, N. Effect of calcium, boron and micronutrient formulations on berry cracking in grapes var. Muscat Hamburg. Madras Agric. J. 2021, 108. [Google Scholar] [CrossRef]
- Montecchiarini, M.L.; Silva-Sanzana, C.; Valderramo, L.; Alemano, S.; Gollán, A.; Rivadeneira, M.F.; Tripodi, K.E.J. Biochemical differences in the skin of two blueberries (Vaccinium corymbosum) varieties with contrasting firmness: implication of ions, metabolites and cell wall related proteins in two developmental stages. Plant Physiol. Biochem. 2021, 162, 483–495. [Google Scholar] [CrossRef]
- Singh, R.; Sharma, R.R.; Tyagi, S.K. Pre-harvest foliar application of calcium and boron influences physiological disorders, fruit yield and quality of strawberry (Fragaria× ananassa Duch.). Sci. Hortic. 2007, 112, 215–220. [Google Scholar] [CrossRef]
- Meriño-Gergichevich, C.; Pacheco, E.; Reyes-Díaz, M. The effect of foliar boron spraying on the fruit features of Brigitta and Legacy highbush blueberry (Vaccinium corymbosum) cultivars. Cienc. Investig. Agrar. 2016, 43, 452–463. [Google Scholar] [CrossRef]
- Wimmer, M.; Goldbach, H. Boron in the apoplast of higher plants. In The Apoplast of Higher Plants: Compartment of Storage, Transport and Reactions; Springer: Dordrecht, The Netherlands, 2007; pp. 19–32. [Google Scholar] [CrossRef]
- Han, S.; Chen, L.S.; Jiang, H.X.; Smith, B.R.; Yang, L.T.; Xie, C.Y. Boron deficiency decreases growth and photosynthesis, and increases starch and hexoses in leaves of citrus seedlings. J. Plant Physiol. 2008, 165, 1331–1341. [Google Scholar] [CrossRef]
- Yang, L.T.; Pan, J.F.; Hu, N.J.; Chen, H.H.; Jiang, H.X.; Lu, Y.B.; Chen, L.S. Citrus physiological and molecular response to boron stresses. Plants 2021, 11. [Google Scholar] [CrossRef] [PubMed]
- Wojcik, P.; Wojcik, M.; Klamkowski, K. Response of apple trees to boron fertilization under conditions of low soil boron availability. Sci. Hortic. 2008, 116, 58–64. [Google Scholar] [CrossRef]
- Wojcik, P.; Wojcik, M. Effect of boron fertilization on sweet cherry tree yield and fruit quality. J. Plant Nutr. 2006, 29, 1755–1766. [Google Scholar] [CrossRef]
- Seo, H.-J.; Sawant, S.S.; Song, J. Fruit cracking in pears: Its cause and management—A review. Agronomy 2022, 12, 2437. [Google Scholar] [CrossRef]
- Martínez, F.E.; Sarmiento, J.; Fischer, G.; Jiménez, F. Efecto de la deficiencia de N, P, K, Ca, Mg y B en componentes de producción y calidad de la uchuva (Physalis peruviana L.). Agron. Colomb. 2008, 26, 389–398. [Google Scholar]
- Martínez, F.E.; Sarmiento, J.; Fischer, G.; Jiménez, F. Síntomas de deficiencia de macronutrientes y boro en plantas de uchuva (Physalis peruviana L.). Agron. Colomb. 2009, 27, 169–178. [Google Scholar]
- Cooman, A.; Torres, C.; Fischer, G. Determinación de las causas del rajado del fruto de uchuva (Physalis peruviana L.) bajo cubierta. II. Efecto de la oferta de calcio, boro y cobre. Agron. Colomb. 2005, 23, 74–82. [Google Scholar]
- Yfran, M.D.L.M.; Chabbal, M.D.; Píccoli, A.B.; Giménez, L.I.; Rodríguez, V.A.; Martínez, G.C. Fertilización foliar con potasio, calcio y boro. Incidencia sobre la nutrición y calidad de frutos en mandarino Nova. Cultivos Trop. 2017, 38, 22–29. [Google Scholar]
- Ali, M.M.; Anwar, R.; Rehman, R.N.U.; Ejaz, S.; Ali, S.; Yousef, A.F.; Chen, F. Sugar and acid profile of loquat (Eriobotrya japonica Lindl.), enzymes assay and expression profiling of their metabolism-related genes as influenced by exogenously applied boron. Front. Plant Sci. 2022, 13, 1039360. [Google Scholar] [CrossRef]
- Abd El-Wahed, M.H.; Eissa, M.A.; Almasoudi, N.M.; Abo-Elyousr, K.A. Macronutrient-rich biochar induces boron nanoparticles in improving the salt tolerance of pomegranate (Punica granatum L.) in arid degraded soils. Sci. Hortic. 2023, 313, 111908. [Google Scholar] [CrossRef]
- Taghavi, T.; Siddiqui, R.; Rutto, L.K. The effect of preharvest factors on fruit and nutritional quality in strawberry. In Strawberry—Pre- and Post-Harvest Management Techniques for Higher Fruit Quality; IntechOpen: London, UK, 2019. [Google Scholar] [CrossRef]
- Xu, W.; Wang, P.; Yuan, L.; Chen, X.; Hu, X. Effects of application methods of boron on tomato growth, fruit quality and flavor. Horticulturae 2021, 7. [Google Scholar] [CrossRef]
- Pagard, A.; Zare-Bavani, M.R.; Eftekhari, S.A. Effects of fertigation and foliar application of boron on fruit yield and several physiological traits of bell pepper. Int. J. Hortic. Sci. Technol. 2024, 11, 423–436. [Google Scholar] [CrossRef]
- Wei, C.; Ma, Z.; Liu, Y.; Qiao, J.; Sun, G. Effect of boron on fruit quality in pineapple. In AIP Conf. Proc. 2018, 1956. [Google Scholar] [CrossRef]
- Brown, P.H.; Bellaloui, N.; Wimmer, M.A.; Bassil, E.S.; Ruiz, J.; Hu, H.; Römheld, V. Boron in plant biology. Plant Biol. 2002, 4, 205–223. [Google Scholar] [CrossRef]
- Han, J.; Lee, J.Y.; Kwon, H.; Yeo, J.S. Synthesis of wafer-scale hexagonal boron nitride monolayers free of aminoborane nanoparticles by chemical vapor deposition. Nanotechnology 2014, 25. [Google Scholar] [CrossRef] [PubMed]
- Luo, Z.; Zhang, L.; Hu, W.; Wang, Y.; Tao, J.; Jia, Y.; Miao, R.; Chen, L.-S.; Guo, J. Excessive boron fertilization-induced toxicity is related to boron transport in field-grown pomelo trees. Front. Plant Sci. 2024, 15, 1438664. [Google Scholar] [CrossRef]
- Ferrol, N.; Belver, A.; Roldan, M.; Rodriguez-Rosales, M.P.; Donaire, J.P. Effects of boron on proton transport and membrane properties of sunflower (Helianthus annuus L.) cell microsomes. Plant Physiol. 1993, 103, 763–769. [Google Scholar] [CrossRef]
- Shireen, F.; Nawaz, M.A.; Chen, C.; Zhang, Q.; Zheng, Z.; Sohail, H.; Bie, Z. Boron: Functions and approaches to enhance its availability in plants for sustainable agriculture. Int. J. Mol. Sci. 2018, 19. [Google Scholar] [CrossRef]
- Kamzolova, S.V.; Vinokurova, N.G.; Yusupova, A.I.; Morgunov, I.G. Succinic acid production from n-alkanes. Eng. Life Sci. 2012, 12, 560–566. [Google Scholar] [CrossRef]
- Sabino-López, J.E.; Sandoval-Villa, M.; Alcántar-González, G.; Ortiz-Solorio, C.; Vargas-Hernández, M.; Colinas-León, M.T. Potassium, pruning, and boron on yield and quality of Physalis peruviana L. fruit grown in greenhouse. Wilfenia 2015, 22, 259–272. [Google Scholar]
- Xuan, H.; Streif, J.; Saquet, A.A.; Bangerth, F. Boron application affects respiration and energy status of 'Conference' pears during CA-storage. Acta Hortic. 2003, 628, 167–174. [Google Scholar] [CrossRef]
- Brackmann, A.; Thewes, F.R.; Anese, R.D.O.; Linke, W. Preharvest boron application and its relation with the quality of 'Galaxy' apples after harvest and controlled atmosphere storage. Ciênc. Rural 2016, 46, 585–589. [Google Scholar] [CrossRef]
- Dar, G.A. Impact of boron nutrition in fruit crops. Int. J. Curr. Microbiol. App. Sci. 2017, 6, 4145–4155. [Google Scholar] [CrossRef]
- Gad, A.A.M.; Sirko, A. L-gulono-γ-lactone oxidase, the key enzyme for L-ascorbic acid biosynthesis. Curr. Issues Mol. Biol. 2024, 46, 11057–11074. [Google Scholar] [CrossRef] [PubMed]
- Ahmad, W.; Zia, M.H.; Malhi, S.S.; Niaz, A.; Ullah, S. Boron deficiency in soils and crops: a review. Crop Plant 2012, 2012, 65–97. [Google Scholar] [CrossRef]
- Hegazi, E.S.; El-Motaium, R.A.; Yehia, T.A.; Hashim, M.E. Effect of foliar boron application on boron, chlorophyll, phenol, sugars and hormones concentration of olive (Olea europaea L.) buds, leaves, and fruits. J. Plant Nutr. 2018, 41, 749–765. [Google Scholar] [CrossRef]
- Singh, A.; Shukla, A.K.; Meghwal, P.R. Fruit cracking in pomegranate: extent, cause, and management—A review. Int. J. Fruit Sci. 2020, 20, S1234–S1253. [Google Scholar] [CrossRef]
- Singh, A.; Burman, U.; Saxena, A.; Meghwal, P.R. Interactive effects of micronutrients, kaolin and mulching under drip irrigation system in managing fruit cracking of pomegranate (Punica granatum). In IV Int. Symp. Pomegranate Minor Mediterr. Fruits 2019, 1254, 213–218. [Google Scholar] [CrossRef]
- Kumar, S.; Preet, R.; Choudhary, U. Physiological Disorders of Horticultural Crops; NIPA: New Delhi, India, 2023. [Google Scholar]
- Du, K.; Lin, H.; Luo, Q.; Li, T.; Wu, H.; Wang, B.; She, W. Calcium and boron foliar fertilizer to relieve cracking of ‘Liuyuezao’ pummelos. Foods 2025, 14. [Google Scholar] [CrossRef]
- Zou, H.; Xiao, Q.; Li, G.; Wei, X.; Tian, X.; Zhu, L.; Li, M. Revisiting the advancements in plant polyphenol oxidases research. Sci. Hortic. 2025, 341, 113960. [Google Scholar] [CrossRef]
- Khan, M.; Ahmed, N. Sustainable management of mango nutrition for better yield and quality. 2020, Available online: https://repository.iuls.ro/handle/20.500. 1281. [Google Scholar]
- Sharma, R.R.; Singh, R. The fruit pitting disorder—A physiological anomaly in mango (Mangifera indica L.) due to deficiency of calcium and boron. Sci. Hortic. 2009, 119, 388–391. [Google Scholar] [CrossRef]
- Bhat, Z.A.; Rather, T.R.; Rather, G.H.; Javeed, K.; Itoo, H.U.; Sheikh, K.A.; Nisar, S.; Hegazi, E.S.; El-Motaium, R.A.; Yehia, T.A.; Hashim, M.E. Effect of calcium and boron application on fruit set, yield and quality of apple cv. Ambri. Int. J. Curr. Microbiol. App. Sci. 2020, 11, 4038–4042. [Google Scholar]
- Shin, Y.; Chane, A.; Jung, M.; Lee, Y. Recent advances in understanding the roles of pectin as an active participant in plant signaling networks. Plants 2021, 10. [Google Scholar] [CrossRef]
- Bonomelli, C.; Arredondo, G.; Nario, A.; Artacho, P.; Contreras, C. Calcium allocation to the tree canopy and the edible part of sweet cherry fruit is hindered by boron soil deficiency. Agronomy 2025, 15. [Google Scholar] [CrossRef]
- Gholamnejad, S.; Haghighi, M.; Etemadi, N.; Pessarakli, M. Effects of boron on nutrient partitioning, Ca movement, and fruit quality of tomatoes. J. Plant Nutr. 2023, 46, 697–713. [Google Scholar] [CrossRef]
- Tello, J.; Ibáñez, J. What do we know about grapevine bunch compactness? A state-of-the-art review. Aust. J. Grape Wine Res. 2018, 24, 6–23. [Google Scholar] [CrossRef]
- Alva, O.; Roa-Roco, R.N.; Pérez-Díaz, R.; Yáñez, M.; Tapia, J.; Moreno, Y.; Ruiz-Lara, S.; González, E. Pollen morphology and boron concentration in floral tissues as factors triggering natural and GA-induced parthenocarpic fruit development in grapevine. PLoS ONE 2015, 10. [Google Scholar] [CrossRef]
- Tadayon, M.S.; Moafpourian, G. Effects of exogenous epi-brassinolid, zinc and boron foliar nutrition on fruit development and ripening of grape (Vitis vinifera L. clv. ‘Khalili’). Sci. Hortic. 2019, 244, 94–101. [Google Scholar] [CrossRef]
- Spinardi, A.; Bassi, D. Olive fertility as affected by cross-pollination and boron. Sci. World J. 2012, 2012, 375631. [Google Scholar] [CrossRef]
- Huang, C.; Hou, J.; Huang, M.; Hu, M.; Deng, L.; Zeng, K.; Yao, S. A comprehensive review of segment drying (vesicle granulation and collapse) in citrus fruit: Current state and future directions. Sci. Hortic. 2023, 309, 111683. [Google Scholar] [CrossRef]
- Li, Q.; Yao, S.; Deng, L.; Zeng, K. Changes in biochemical properties and pectin nanostructures of juice sacs during the granulation process of pomelo fruit (Citrus grandis). Food Chem. 2022, 376, 131876. [Google Scholar] [CrossRef] [PubMed]
- Zhang, S.; Cheng, C.; Lin, W.; Li, X.; Zhu, D.; Lisong, C.; Guo, J.; Li, Y. Analysis of boron nutrition status in soils and trees and its relationship with fruit granulation in ‘Guanximiyou’ pomelo. J. Fruit Sci. 2019, 36, 468–475. [Google Scholar] [CrossRef]
Disclaimer/Publisher’s Note: The statements, opinions, and data contained in all publications are solely those of the individual author(s) and contributor(s) and not of MDPI and/or the editor(s). MDPI and/or the editor(s) disclaim responsibility for any injury to people or property resulting from any ideas, methods, instructions, or products referred to in the content. |




Disclaimer/Publisher’s Note: The statements, opinions and data contained in all publications are solely those of the individual author(s) and contributor(s) and not of MDPI and/or the editor(s). MDPI and/or the editor(s) disclaim responsibility for any injury to people or property resulting from any ideas, methods, instructions or products referred to in the content. |
© 2025 by the authors. Licensee MDPI, Basel, Switzerland. This article is an open access article distributed under the terms and conditions of the Creative Commons Attribution (CC BY) license (http://creativecommons.org/licenses/by/4.0/).
