Submitted:
17 June 2025
Posted:
18 June 2025
You are already at the latest version
Abstract
Keywords:
1. Introduction
2. Geographic and Geologic Settings of the Study Area
2.1. Geography
2.2. Geology
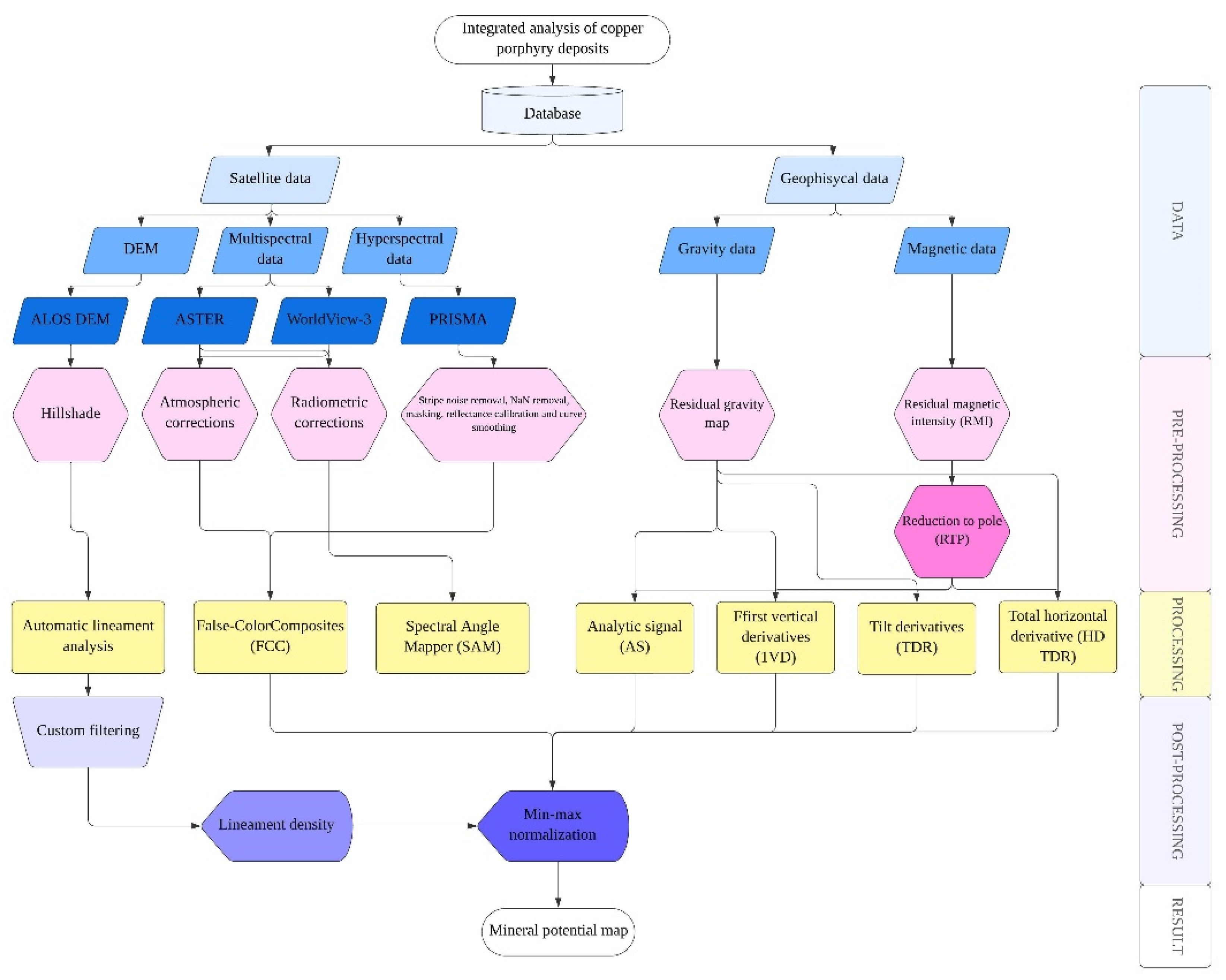
3. Materials and Methods
3.1. Data
3.1. Methods
3.1.1. Lineament Analysis
- 1)
- geological and tectonic analysis of the study area;
- 2)
- preprocessing of DEM data (hillshading);
- 3)
- automatic lineament extraction;
- 4)
- post-processing and manual filtering;
- 5)
- calculation of quantitative indicators, including rose diagrams and lineament density; and
- 6)
- validation using ground-truth data and production of final outputs.
3.1.2. Spectral Analysis
3.1.3. Geophysical Processing
4. Results
4.1. Analysis of Lineaments and Structural Density
4.2. False-Color Composites
4.3. Spectral Angle Mapper
4.4. Magnetic Conversions
4.5. Gravic Conversions
5. Discussion
6. Conclusions
Author Contributions
Funding
Conflicts of Interest
Abbreviations
| DEM | Digital Elevation Model |
| SWIR | Shortwave Infrared |
| VNIR | Near-Infrared |
| TIR | Thermal Infrared |
| FLAASH | Fast Line-of-sight Atmospheric Analysis of Spectral Hypercubes |
| FCC | False-Color Composite |
| SAM | Spectral Angle Mapper |
| TMI | Total Magnetic Intensity |
| RMI | Residual Magnetic Intensity |
| AS | Analytic Signal |
| 1VD | First Vertical Derivative |
| TDR | Tilt Derivative |
| HD or THDR | Total Horizontal Derivative |
References
- S&P Global Inc. Annual Report 2022 – Powering Global Markets; S&P Global Inc.: New York, NY, USA, 2023; pp. 1–200. Available online: https://www.spglobal.com/en/annual-reports/2022 (accessed on 10 June 2025).
- Li, C.; Shen, P.; Pan, H. Mineralogy of the Aktogai Giant Porphyry Cu Deposit in Kazakhstan: Insights into the Fluid Composition and Oxygen Fugacity Evolution. Ore Geol Rev 2018, 95. [CrossRef]
- Seltmann, R.; Porter, T.M. 2005-The Porphyry Cu-Au/Mo Deposits of Central Eurasia: 1. Tectonic, Geologic & Metallogenic Setting and Significant Deposits. PGC Publishing 2005, 2, 467–512.
- Leriche, A.; Tims, S.; Saunders, E.; Mohr, P. Geotechnical Domaining for the Aktogay Porphyry Deposit Supported by Machine Learning Techniques.; October 2022.Author 1, A.B.; Author 2, C.D. Title of the article. Abbreviated Journal Name Year, Volume, page range.
- Ngcofe, L.; Minnaar, H.; Halenyane, K.; Chevallier, L. Multispectral and Hyperspectral Remote Sensing: Target Area Generation for Porphyry Copper Exploration in the Namaqua Metamorphic Province, South Africa. South African Journal of Geology 2013, 116. [CrossRef]
- Hosseinjani Zadeh, M.; Tangestani, M.H.; Velasco Roldan, F.; Yusta, I. Spectral Characteristics of Minerals in Alteration Zones Associated with Porphyry Copper Deposits in the Middle Part of Kerman Copper Belt, SE Iran. Ore Geol Rev 2014, 62. [CrossRef]
- Sojdehee, M.; Rasa, I.; Nezafati, N.; Abedini, M.V. Application of Spectral Analysis to Discriminate Hydrothermal Alteration Zones at Daralu Copper Deposit, SE Iran. Arabian Journal of Geosciences 2016, 9. [CrossRef]
- Tshanga M, M.; Ncube, L.; van Niekerk, E. Remote Sensing Insights into Subsurface-Surface Relationships: Land Cover Analysis and Copper Deposits Exploration. Earth Sci Inform 2024, 17, 3979–4000. [CrossRef]
- Sabbaghi, H.; Moradzadeh, A. ASTER Spectral Analysis for Host Rock Associated with Porphyry Copper-Molybdenum Mineralization. Journal of the Geological Society of India 2018, 91. [CrossRef]
- Mohammadi, F.A.; Amin, Z.M.; Ahmad, A. Bin Lineament Assessment of Aynak Copper Mine Using Remote Sensing Approach. In Proceedings of the IOP Conference Series: Earth and Environmental Science; 2020; Vol. 540.
- Ramezani, T.; Maanijou, M.; Taghavi, A.; Lentz, D.R. Influence of Tectonic Factor on Porphyry Copper Deposits Localization and Distribution (Arasbaran District, NW Iran): Synthesis of Alteration Patterns and Lineaments Using Digital Techniques. Geotectonics 2022, 56. [CrossRef]
- Decrée, S.; Robb, L. Ore Deposits: Origin, Exploration, and Exploitation; 2019;
- Hobbs, B.E. The Use of Structural Geology in the Mineral Exploration Industry. Australian Journal of Earth Sciences 2023, 70.
- Peters, S.G.; Jiazhan, H.; Zhiping, L.; Chenggui, J. Sedimentary Rock-Hosted Au Deposits of the Dian-Qian-Gui Area, Guizhou, and Yunnan Provinces, and Guangxi District, China. Ore Geol Rev 2007, 31. [CrossRef]
- Peters, S.G. USE OF STRUCTURAL GEOLOGY IN EXPLORATION FOR AND MINING OF SEDIMENTARY ROCK-HOSTED AU DEPOSITS Open-File Report 01-151;
- Akbarpour, A.; Vanaei, M.; Sadeghi, B. Geology, Mineralogy, and Alteration of the Cu-Pb Veins, and Their Significance in Mineral Exploration: A Case Study in the Khajeh-Nezam Area, SE Iran. Geochemistry 2024, 84. [CrossRef]
- Garwin, S.; Whistler, B.; Ward, J.; Vaca, S.; Mather, N.; Chand, M.; Silva, J.; Rosero, B.; Cruz, A.; Guachamin, A.; et al. The Application of Geologic Mapping, Core Logging, and 3-D Geoscientific Data Integration in the Exploration and Resource Expansion of Porphyry Copper-(Gold) Deposits: Examples from Recent Discoveries in Ecuador and Chile. SEG Discovery 2022. [CrossRef]
- Shah, S.T.H.; Khan, N.G.; Abbasi, M.I.H.; Tabassum, K.; Shah, S.K.W. The Mineralization and Structural Geology of the Porphyry Copper Deposits of Pakistan. Nepal J Sci Technol 2021, 19. [CrossRef]
- Sunder Raju, P. V.; Satish Kumar, K. Magnetic Survey for Iron-Oxide-Copper-Gold (IOCG) and Alkali Calcic Alteration Signatures in Gadarwara, M.P, India: Implications on Copper Metallogeny. Minerals 2020, 10. [CrossRef]
- Liang, S.; Sun, S.; Lu, H. Application of Airborne Electromagnetics and Magnetics for Mineral Exploration in the Baishiquan–Hongliujing Area, Northwest China. Remote Sens (Basel) 2021, 13. [CrossRef]
- Wright, P.M. Gravity and Magnetic Methods in Mineral Exploration. Economic Geology, Seventy-fifth Anniversary Volume (1905-1980) 1981. [CrossRef]
- Thomas, M.D.; Pilkington, M.; McCuaig, M. Evaluation of Mineral Exploration Targets Defined by Airborne Gravity Gradiometry through Gravity and Magnetic Modelling: Vicinity of the Iron Range Fault, Purcell Anticlinorium, Southern Canadian Cordillera. Can J Earth Sci 2019, 56. [CrossRef]
- Karaiskos, D.; Apostolopoulos, G.; Orfanos, C. Gravity Survey for Mineral Exploration in Gerolekas Bauxite Mining Site in Greece. Mining 2024, 5, 3. [CrossRef]
- Pinet, N.; Gloaguen, E.; Giroux, B. Introduction to the Special Issue on Geophysics Applied to Mineral Exploration. Can J Earth Sci 2019, 56. [CrossRef]
- Tao, G.; Wang, G.; Zhang, Z. Extraction of Mineralization-Related Anomalies from Gravity and Magnetic Potential Fields for Mineral Exploration Targeting: Tongling Cu(–Au) District, China. Natural Resources Research 2019, 28. [CrossRef]
- Chaffee, M.A. Geochemical Exploration Techniques Applicable in the Search for Copper Deposits; 1975;
- Li, J.; Zhou, Y.; Liu, C.; Zhang, S.; Yao, F.; Yang, G.; Hou, W. Geochemical Exploration Techniques with Deep Penetration: Implications for the Exploration of Concealed Potash Deposits in the Covered Area on the Southern Margin of the Kuqa Basin. Water (Basel) 2025, 17, 298. [CrossRef]
- Ouchchen, M.; Boutaleb, S.; Abia, E.H.; El Azzab, D.; Miftah, A.; Dadi, B.; Echogdali, F.Z.; Mamouch, Y.; Pradhan, B.; Santosh, M.; et al. Exploration Targeting of Copper Deposits Using Staged Factor Analysis, Geochemical Mineralization Prospectivity Index, and Fractal Model (Western Anti-Atlas, Morocco). Ore Geol Rev 2022, 143. [CrossRef]
- Afify, A.M.; Osman, R.A.; Wanas, H.A.; Khater, T.M. Mineralogical and Geochemical Studies of Copper Mineralization in the Paleozoic Sedimentary Section in Southwestern Sinai, Egypt. Ore Geol Rev 2022, 147. [CrossRef]
- Helmiza, F. Remote Sensing Intelligent Interpretation for Geology: From Perspective of Geological Exploration; 2025;
- Sabins, F.F. Remote Sensing for Mineral Exploration. Ore Geol Rev 1999, 14. [CrossRef]
- Yao, F.; Liu, S.; Wang, D.; Geng, X.; Wang, C.; jiang, N.; Wang, Y. Review on the Development of Multi- and Hyperspectral Remote Sensing Technology for Exploration of Copper–Gold Deposits. Ore Geol Rev 2023, 162. [CrossRef]
- Sun, W.; Liu, S.; Wang, M.; Zhang, X.; Shang, K.; Liu, Q. Soil Copper Concentration Map in Mining Area Generated from AHSI Remote Sensing Imagery. Science of the Total Environment 2023, 860. [CrossRef]
- Sikakwe, G.U. Mineral Exploration Employing Drones, Contemporary Geological Satellite Remote Sensing and Geographical Information System (GIS) Procedures: A Review. Remote Sens Appl 2023, 31.
- Tagwai, M.G.; Jimoh, O.A.; Shehu, S.A.; Zabidi, H. Application of GIS and Remote Sensing in Mineral Exploration: Current and Future Perspectives. World Journal of Engineering 2024, 21.
- Said, K.O.; Onifade, M.; Akinseye, P.; Kolapo, P.; Abdulsalam, J. A Review of Geospatial Technology-Based Applications in Mineral Exploration. GeoJournal 2023, 88. [CrossRef]
- Wallsten, B.; Magnusson, D.; Andersson, S.; Krook, J. The Economic Conditions for Urban Infrastructure Mining: Using GIS to Prospect Hibernating Copper Stocks. Resour Conserv Recycl 2015, 103. [CrossRef]
- Xiao, F.; Chen, X.; Cheng, Q. Combining Numerical Modeling and Machine Learning to Predict Mineral Prospectivity: A Case Study from the Fankou Pb–Zn Deposit, Southern China. Applied Geochemistry 2024, 160. [CrossRef]
- Shirmard, H.; Farahbakhsh, E.; Müller, R.D.; Chandra, R. A Review of Machine Learning in Processing Remote Sensing Data for Mineral Exploration. Remote Sens Environ 2022, 268.
- Zuo, R.; Cheng, Q.; Xu, Y.; Yang, F.; Xiong, Y.; Wang, Z.; Kreuzer, O.P. Explainable Artificial Intelligence Models for Mineral Prospectivity Mapping. Sci China Earth Sci 2024, 67, 2864–2875. [CrossRef]
- Yang, F.; Zuo, R.; Kreuzer, O.P. Artificial Intelligence for Mineral Exploration: A Review and Perspectives on Future Directions from Data Science. Earth Sci Rev 2024, 258, 104941. [CrossRef]
- Davies, R.S.; Trott, M.; Georgi, J.; Farrar, A. Artificial Intelligence and Machine Learning to Enhance Critical Mineral Deposit Discovery. Geosystems and Geoenvironment 2025, 4, 100361. [CrossRef]
- Shirazi, A.; Hezarkhani, A.; Shirazy, A.; Pour, A.B. Geochemical Modeling of Copper Mineralization Using Geostatistical and Machine Learning Algorithms in the Sahlabad Area, Iran. Minerals 2023, 13. [CrossRef]
- Abedini, M.; Ziaii, M.; Timkin, T.; Pour, A.B. Machine Learning (ML)-Based Copper Mineralization Prospectivity Mapping (MPM) Using Mining Geochemistry Method and Remote Sensing Satellite Data. Remote Sens (Basel) 2023, 15. [CrossRef]
- Lauzon, D.; Gloaguen, E. Quantifying Uncertainty and Improving Prospectivity Mapping in Mineral Belts Using Transfer Learning and Random Forest: A Case Study of Copper Mineralization in the Superior Craton Province, Quebec, Canada. Ore Geol Rev 2024, 166. [CrossRef]
- van der Meer, F.D.; van der Werff, H.M.A.; van Ruitenbeek, F.J.A.; Hecker, C.A.; Bakker, W.H.; Noomen, M.F.; van der Meijde, M.; Carranza, E.J.M.; de Smeth, J.B.; Woldai, T. Multi- and Hyperspectral Geologic Remote Sensing: A Review. International Journal of Applied Earth Observation and Geoinformation 2012, 14.
- Ghoneim, S.M.; Ali, H.F.; Abdelrahman, K.; Fnais, M.S.; Lala, A.M.S. Integrating Remote Sensing and Geophysical Data for Mapping Potential Gold Mineralization Localities at Abu Marawat Area, Central Eastern Desert, Egypt. Sci Rep 2024, 14, 18273. [CrossRef]
- Chattoraj, S.L.; Prasad, G.; Sharma, R.U.; Champati ray, P.K.; van der Meer, F.D.; Guha, A.; Pour, A.B. Integration of Remote Sensing, Gravity and Geochemical Data for Exploration of Cu-Mineralization in Alwar Basin, Rajasthan, India. International Journal of Applied Earth Observation and Geoinformation 2020, 91. [CrossRef]
- Araffa, S.A.S.; Abd-AlHai, M.M.; Mekkawi, M.M.; ElGalladi, A.A.M. Integrated Geophysical, Remote Sensing and Geochemical Investigation to Explore Gold-Mineralizations and Mapping Listvenites at Wadi Haimur, Eastern Desert, Egypt. Geocarto Int 2022, 37. [CrossRef]
- Mars, J.C.; Robinson, G.R.; Hammarstrom, J.M.; Zürcher, L.; Whitney, H.; Solano, F.; Gettings, M.; Ludington, S. Porphyry Copper Potential of the United States Southern Basin and Range Using ASTER Data Integrated with Geochemical and Geologic Datasets to Assess Potential Near-Surface Deposits in Well-Explored Permissive Tracts. Economic Geology 2019, 114. [CrossRef]
- Forson, E.D.; Menyeh, A.; Wemegah, D.D. Mapping Lithological Units, Structural Lineaments and Alteration Zones in the Southern Kibi-Winneba Belt of Ghana Using Integrated Geophysical and Remote Sensing Datasets. Ore Geol Rev 2021, 137. [CrossRef]
- Moradpouri, F.; Mohammad hayati A Copper Porphyry Promising Zones Mapping Based on the Exploratory Data, Multivariate Geochemical Analysis and GIS Integration. Applied Geochemistry 2021, 132. [CrossRef]
- Mnasri, M.; Amiri, A.; Nasr, I.H.; Belkhiria, W.; Inoubli, M.H. Integrated Geophysical Approach for Ore Exploration: Case Study of Sidi Bou Aouane–Khadhkhadha Pb–Zn Province – Northern Tunisia. Geophys Prospect 2023, 71. [CrossRef]
- Blakely, R.J. Potential Theory in Gravity and Magnetic Applications; 1995;
- Dadi, B.; Faik, F.; Boutaleb, S.; Abia, E.H.; Azzab, D. El; Ouchchen, M.; Mamouch, Y.; Echogdali, F.Z.; Mickus, K.L.; Abioui, M.; et al. Litho-Structural Interpretation of Aeromagnetic Anomalies Reveals Potential for Mineral Exploration in Tizi n’Test Region, Western High Atlas, Morocco. Sci Rep 2024, 14, 17116. [CrossRef]
- Ordóñez, C.; Ekwok, S.E.; Alkhayaat, A.; Bains, P.S.; Sharma, R.; Kumar, R.; Kulshreshta, A.; Mann, V.S.; Elmasry, Y. Delineation of Mineralization-Related Geologic Structures and Lithological Units Using Airborne Magnetic and Radiometric Data. Geomechanics and Geophysics for Geo-Energy and Geo-Resources 2024, 10, 184. [CrossRef]
- Li, J.; Wang, J.; Meng, X.; Fang, Y.; Li, W.; Yang, S. An Analysis and Interpretation of Magnetic Data of the Qing-Chengzi Deposit in Eastern Liaoning (China) Area: Guide for Structural Identification and Mineral Exploration. Minerals 2024, 14, 1272. [CrossRef]
- Yu, X. zhong; He, Y. yuan; Wang, M.; Zhang, J.; Zhang, X. jie; Fan, Z. guo Gravity and Magnetic Field Characteristics and Regional Ore Prospecting of the Yili Ancient Continent, West Tianshan, Xinjiang Uygur Autonomous Region, China. China Geology 2020, 3. [CrossRef]
- Ramakrishna, T.S. Gravity and Magnetic Methods in Geological Studies: Principles, Integrated Exploration and Plate Tectonics. Journal of the Geological Society of India 2012, 80. [CrossRef]
- Kheyrollahi, H.; Alinia, F.; Ghods, A. Regional Magnetic and Gravity Structures and Distribution of Mineral Deposits in Central Iran: Implications for Mineral Exploration. J Asian Earth Sci 2021, 217. [CrossRef]
- Bahía, M.E.; Strazzere, L.; Benedini, L.; Gregori, D.A.; Kostadinoff, J. Gravity and Magnetic Exploration Applied to Iron Ore Deposits in the Sierra Grande Area, Río Negro Province, Argentina. Geophys Prospect 2024, 72. [CrossRef]
- Werner, W. Examples of Structural Control of Hydrothermal Mineralization: Fault Zones in Epicontinental Sedimentary Basins - A Review. Geologische Rundschau 1990, 79.
- Codeço, M.S.; Weis, P.; Andersen, C. Numerical Modeling of Structurally Controlled Ore Formation in Magmatic-Hydrothermal Systems. Geochemistry, Geophysics, Geosystems 2022, 23. [CrossRef]
- Ghrefat, H.; Awawdeh, M.; Howari, F.; Al-Rawabdeh, A. Mineral Exploration Using Multispectral and Hyperspectral Remote Sensing Data. In Geoinformatics for Geosciences: Advanced Geospatial Analysis using RS, GIS and Soft Computing; 2023.
- Amer, R.; El Mezayen, A.; Hasanein, M. ASTER Spectral Analysis for Alteration Minerals Associated with Gold Mineralization. Ore Geol Rev 2016, 75. [CrossRef]
- Rajendran, S.; Nasir, S. ASTER Capability in Mapping of Mineral Resources of Arid Region: A Review on Mapping of Mineral Resources of the Sultanate of Oman. Ore Geol Rev 2019, 108.
- Alimohammadi, M.; Alirezaei, S.; Kontak, D.J. Application of ASTER Data for Exploration of Porphyry Copper Deposits: A Case Study of Daraloo-Sarmeshk Area, Southern Part of the Kerman Copper Belt, Iran. Ore Geol Rev 2015, 70. [CrossRef]
- Zhao, Z.F.; Zhou, J.X.; Lu, Y.X.; Chen, Q.; Cao, X.M.; He, X.H.; Fu, X.H.; Zeng, S.H.; Feng, W. jie Mapping Alteration Minerals in the Pulang Porphyry Copper Ore District, SW China, Using ASTER and WorldView-3 Data: Implications for Exploration Targeting. Ore Geol Rev 2021, 134. [CrossRef]
- Li, C.; Shen, P.; Pan, H.; Cao, C.; Seitmuratova, E. Geology and Ore-Forming Fluid Evolution of the Aktogai Giant Porphyry Cu Deposit, Kazakhstan. J Asian Earth Sci 2018, 165. [CrossRef]
- De Luca, G.; Carotenuto, F.; Genesio, L.; Pepe, M.; Toscano, P.; Boschetti, M.; Miglietta, F.; Gioli, B. Improving PRISMA Hyperspectral Spatial Resolution and Geolocation by Using Sentinel-2: Development and Test of an Operational Procedure in Urban and Rural Areas. ISPRS Journal of Photogrammetry and Remote Sensing 2024, 215, 112–135. [CrossRef]
- Vangi, E.; D’Amico, G.; Francini, S.; Giannetti, F.; Lasserre, B.; Marchetti, M.; Chirici, G. The New Hyperspectral Satellite PRISMA: Imagery for Forest Types Discrimination. Sensors 2021, 21, 1182. [CrossRef]
- Lowell, J.D.; Guilbert, J.M. Lateral and vertical alteration–mineralization zoning in porphyry ore deposits. Econ. Geol. 1970, 65, 373–408. [CrossRef]
- Abrams, M.J.; Brown, D.; Lepley, L.; Sadowski, R. Remote sensing of porphyry copper deposits in southern Arizona. Econ. Geol. 1983, 78, 591–604. [CrossRef]
- Spatz, D.M.; Wilson, R.T. Remote sensing characteristics of porphyry copper systems, western America Cordillera. In *Arizona Geological Society Digest*; Pierce, F.W., Bolm, J.G., Eds.; Arizona Geological Society: Tucson, AZ, USA, **1995**; Volume 20, pp. 94–108.
- Clark, R.N. Spectroscopy of rocks and minerals, and principles of spectrocopy. In Spectroscopy of Rocks and Minerals and Principles of Spectroscopy; Wiley: Hoboken, NJ, USA, 1999.
- Ngcofe, L.; Minnaar, H.; Halenyane, K.; Chevallier, L. Multispectral and hyperspectral remote sensing: Target area generation for porphyry copper exploration in the Namaqua Metamorphic Province, South Africa. South Afr. J. Geol. 2013, 116, 259–272. [CrossRef]
- Meerdink, S.K.; Hook, S.J.; Roberts, D.A.; Abbott, E.A. The ECOSTRESS spectral library version 1.0. Remote Sens. Environ. 2019, 230, 111196.
- Aniyatov I., L.V., S.A., I.S., O.I. Study of Criteria for Copper Mineralization Exploration in the North-Eastern Pribalkhashye Region Based on the Analysis of Deep Structures Using Geophysical Data; Almaty, 1978;
- Kassymkanova Khaini-Kamal, N.S.O.E. Updated Digital Gravity Map of the Republic of Kazakhstan at a Scale of 1:200,000 2024.
- Ali EL-Omairi, M.; El Garouani, A.; Shebl, A. Investigation of Lineament Extraction: Analysis and Comparison of Digital Elevation Models in the Ait Semgane Region, Morocco. Remote Sens Appl 2024, 36, 101321. [CrossRef]
- Shebl, A.; Csámer, Á. Reappraisal of DEMs, Radar and Optical Datasets in Lineaments Extraction with Emphasis on the Spatial Context. Remote Sens Appl 2021, 24. [CrossRef]
- Ahmadi, H.; Pekkan, E.; Seyitoğlu, G. Automatic Lineaments Detection Using Radar and Optical Data with an Emphasis on Geologic and Tectonic Implications: A Case Study of Kabul Block, Eastern Afghanistan. Geocarto Int 2023, 38. [CrossRef]
- Sichugova L.V; Fazilova D.Sh; Mukhtorov N.M DENSITY ANALYSIS OF LINEAMENTS USING REMOTE SENSING DATA. EPRA International Journal of Economic Growth and Environmental Issues 2020. [CrossRef]
- Ustinov, S.; Ostapchuk, A.; Svecherevskiy, A.; Usachev, A.; Gridin, G.; Grigor’eva, A.; Nafigin, I. Prospects of Geoinformatics in Analyzing Spatial Heterogeneities of Microstructural Properties of a Tectonic Fault. Applied Sciences (Switzerland) 2022, 12. [CrossRef]
- Salui, C.L. Methodological Validation for Automated Lineament Extraction by LINE Method in PCI Geomatica and MATLAB Based Hough Transformation. Journal of the Geological Society of India 2018, 92. [CrossRef]
- Delibaş, O.; Genç, Y. Re-Os Molybdenite Ages of Granitoid-Hosted Mo-Cu Occurrences from Central Anatolia (Turkey). Ore Geol Rev 2012, 44. [CrossRef]
- Amer, R.; Kusky, T.; El Mezayen, A. Remote Sensing Detection of Gold Related Alteration Zones in Um Rus Area, Central Eastern Desert of Egypt. Advances in Space Research 2012, 49. [CrossRef]
- Noori, L.; Pour, A.B.; Askari, G.; Taghipour, N.; Pradhan, B.; Lee, C.W.; Honarmand, M. Comparison of Different Algorithms to Map Hydrothermal Alteration Zones Using ASTER Remote Sensing Data for Polymetallic Vein-Type Ore Exploration: Toroud-Chahshirin Magmatic Belt (TCMB), North Iran. Remote Sens (Basel) 2019, 11. [CrossRef]
- Roest, W.R.; Verhoef, J.; Pilkington, M. Magnetic Interpretation Using the 3-D Analytic Signal. GEOPHYSICS 1992, 57. [CrossRef]
- Gay, S.P. STANDARD CURVES FOR MAGNETIC ANOMALIES OVER LONG HORIZONTAL CYLINDERS. GEOPHYSICS 1965, 30. [CrossRef]
- Ackerman, H.A.; Dix, C.H. THE FIRST VERTICAL DERIVATIVE OF GRAVITY. GEOPHYSICS 1955, 20. [CrossRef]
- Chibueze Okpoli, C.; Owoicho Ogbole, J.; Anthony Victor, O.; Olumide Okanlawon, G. Mineral Exploration of Iwo-Apomu Southwestern Nigeria Using Aeromagnetic and Remote Sensing. Egyptian Journal of Remote Sensing and Space Science 2022, 25. [CrossRef]
- Magnetic and Geothermal Data in El-Bahariya Oasis, Western Desert, Egypt. NRIAG Journal of Astronomy and Geophysics 2015, 4. [CrossRef]
- Liu, C.; Qiu, C.; Wang, L.; Feng, J.; Wu, S.; Wang, Y. Application of ASTER Remote Sensing Data to Porphyry Copper Exploration in the Gondwana Region. Minerals 2023, 13. [CrossRef]
- Feizi, F.; Mansuri, E. Separation of Alteration Zones on ASTER Data and Integration with Drainage Geochemical Maps in Soltanieh, Northern Iran. Open Journal of Geology 2013, 03. [CrossRef]
- Mars, J.C.; Rowan, L.C. Regional Mapping of Phyllic- and Argillic-Altered Rocks in the Zagros Magmatic Arc, Iran, Using Advanced Spaceborne Thermal Emission and Reflection Radiometer (ASTER) Data and Logical Operator Algorithms. Geosphere 2006, 2. [CrossRef]
- Structural Control of Mineral Deposits; 2019;
- Lidia Lonergan, J.W.; McCaffrey, K. Fractures, Fluid Flow and Mineralization: An Introduction. Geol Soc Spec Publ 1999, 155. [CrossRef]
- Zhang, Y.; Robinson, J.; Schaubs, P.M. Numerical Modelling of Structural Controls on Fluid Flow and Mineralization. Geoscience Frontiers 2011, 2. [CrossRef]
- Kalieva Aigul Assessment of the Material Composition of Ores and Host Rocks of Copper Deposit Aktogay by Spectroscopy. Dissertation, Satbayev University: Almaty, 2021.
- Otarbay Samal Geological Structure and Material Composition of Ores of Copper Porphyry Deposit Aktogay, Satbayev University: Almaty, 2020.
- Alizadeh, H.; Arian, M. Rule of Structural Factors in Formation of Porphyry Copper Deposits in South Western Part of Kerman Area, Iran. Open Journal of Geology 2015, 05. [CrossRef]
- Mirzaie, A.; Bafti, S.S.; Derakhshani, R. Fault Control on Cu Mineralization in the Kerman Porphyry Copper Belt, SE Iran: A Fractal Analysis. Ore Geol Rev 2015, 71. [CrossRef]
- Ahmadi, H.; Uygucgil, H. Targeting Iron Prospective within the Kabul Block (SE Afghanistan) via Hydrothermal Alteration Mapping Using Remote Sensing Techniques. Arabian Journal of Geosciences 2021, 14. [CrossRef]
- Yao, F.; Xu, X.; Yang, J.; Geng, X. A Remote-Sensing-Based Alteration Zonation Model of the Duolong Porphyry Copper Ore District, Tibet. Remote Sens (Basel) 2021, 13. [CrossRef]
- Lowell, J.D.; Guilbert, J.M. Lateral and Vertical Alteration-Mineralization Zoning in Porphyry Ore Deposits. Economic Geology 1970, 65. [CrossRef]
- Clark, R.N. Spectroscopy of Rocks Andminerals, and Principles of Spectrocopy. Remote sensing for the earth sciences: Manual of remote sensing 1999, 01.
- Di Tommaso, I.; Rubinstein, N. Hydrothermal Alteration Mapping Using ASTER Data in the Infiernillo Porphyry Deposit, Argentina. Ore Geol Rev 2007, 32. [CrossRef]
- Hunt, G.R. SPECTRAL SIGNATURES OF PARTICULATE MINERALS IN THE VISIBLE AND NEAR INFRARED. Geophysics 1977, 42. [CrossRef]
- Orynbassarova, E.; Ahmadi, H.; Adebiyet, B.; Bekbotayeva, A.; Abdullayeva, T.; Beiranvand Pour, A.; Ilyassova, A.; Serikbayeva, E.; Talgarbayeva, D.; Bermukhanova, A. Mapping Alteration Minerals Associated with Aktogay Porphyry Copper Mineralization in Eastern Kazakhstan Using Landsat-8 and ASTER Satellite Sensors. Minerals 2025, 15, 277. [CrossRef]
- Cao, M.J.; Li, G.M.; Qin, K.Z.; Evans, N.J.; Seitmuratova, E.Y. Assessing the Magmatic Affinity and Petrogenesis of Granitoids at the Giant Aktogai Porphyry Cu Deposit, Central Kazakhstan. Am J Sci 2016, 316. [CrossRef]












| Space images | Spectral bands | Spectral region (μm) |
Terrain Coverage (km) | Ground resolution cell (m) |
|---|---|---|---|---|
| ASTER | 14 | VNIR 0.52–0.86 SWIR 1.6–2.43 TIR 8.125–11.65 |
60 | VNIR 15 by 15 SWIR 30 by 30 TIR 90 by 90 |
| WorldView-3 | 28 | VNIR 0.4–1.04 SWIR 1.195–2.365 CAVIS 0.405–2.245 Pan 0.45–0.8 |
413.1 | Pan 0.31 VNIR 1.24 SWIR 3.7 CAVI 30 |
| PRISMA | 239 | 0.4–2.5 | 30 | 30 |
| Parameters | Description | Unit of measurement | Default values | Threshold values |
|---|---|---|---|---|
| RADI | For the detection of edges | pixel | 10 | 40 |
| GTHR | For the detection of edges | - | 100 | 200 |
| LTHR | Minimum length of a curve taken as lineament | pixel | 30 | 160 |
| FTHR | Allowed tolerance in curve fitting to form a polyline | pixel | 3 | 3 |
| ATHR | Maximum angle between two linked polylines |
degrees | 30 | 30 |
| DTHR | Maximum distance between two linked polylines |
pixel | 20 | 20 |
Disclaimer/Publisher’s Note: The statements, opinions and data contained in all publications are solely those of the individual author(s) and contributor(s) and not of MDPI and/or the editor(s). MDPI and/or the editor(s) disclaim responsibility for any injury to people or property resulting from any ideas, methods, instructions or products referred to in the content. |
© 2025 by the authors. Licensee MDPI, Basel, Switzerland. This article is an open access article distributed under the terms and conditions of the Creative Commons Attribution (CC BY) license (http://creativecommons.org/licenses/by/4.0/).