Submitted:
15 June 2025
Posted:
16 June 2025
You are already at the latest version
Abstract
Keywords:
1. Introduction
2. Results
2.1. ICA-1S Inhibits the Cell Proliferation of Malignant Breast Cancer Cell Lines:
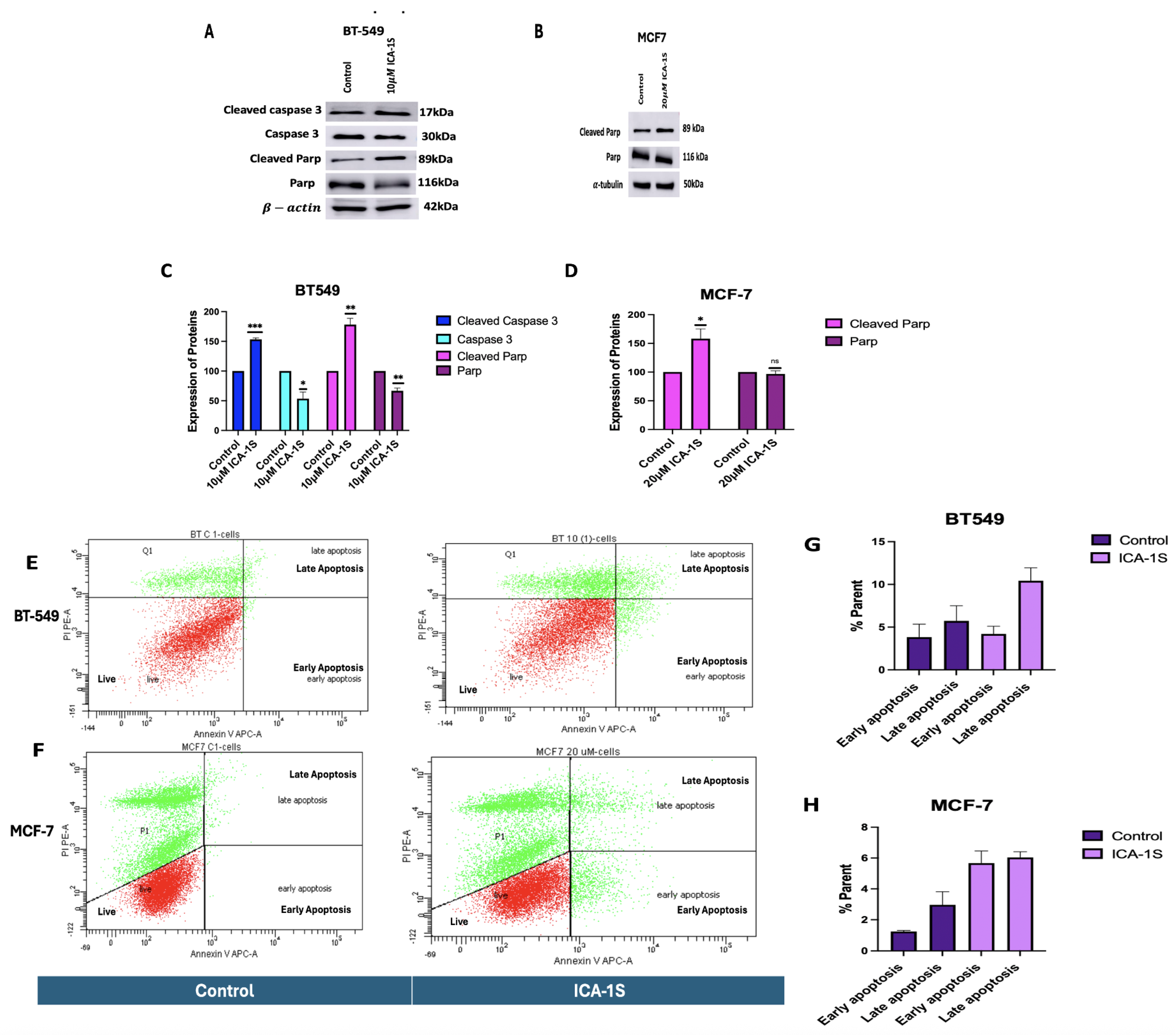
2.2. ICA-1S Induce Apoptosis in Malignant Breast Cancer Cells:
2.3. Effect of ICA-1S on Atypical Protein Kinase C:
2.4. ICA-1S Inhibits the Oncogenic Loop of the MAPK/JNK Pathway:
2.5. Knockdown of PKC- using siRNA inhibits the MAPK/JNK pathway proteins:
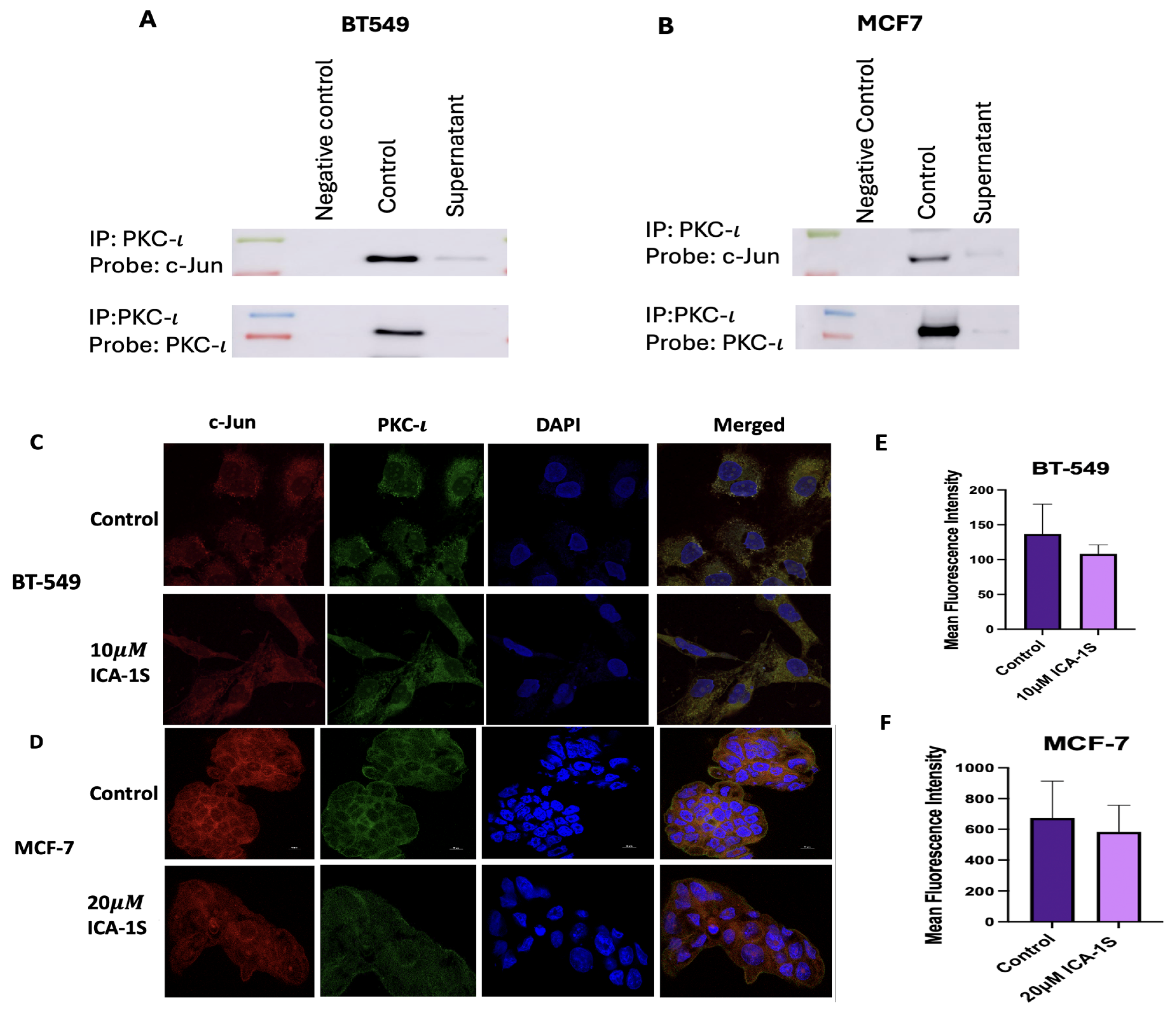
2.6. Co-Localization and Strong Association Was Established Between PKC- and c-Jun:
2.7. ICA-1S May Accelerate the Degradation of c-Jun:
2.8. Reverse Transcription Quantitative PCR (RT-qPCR):


3. Discussion
4. Materials and Methods
4.1. Reagents, Antibodies, and Inhibitors:
4.2. Breast Cancer Cell Lines:
4.3. Cell Proliferation Assay:
4.4. Sample Processing, Protein Quantification and Western Blotting:
4.5. Small Interfering RNA (siRNA) Treatment:
4.6. Co-Immunoprecipitation (IP):
4.7. Immunofluorescence:
4.8. Flow Cytometry:
4.9. Cycloheximide Chase Assay:
4.10. Reverse Transcription Quantitative PCR (RT-qPCR):
4.11. Statistical Analysis:
5. Conclusions
Author Contributions
Funding
Institutional Review Board Statement
Informed Consent Statement
Data Availability Statement
Acknowledgments
Conflicts of Interest
References
- World Health Organization. Breast Cancer. 2024. Available online: https://www.who.int/news-room/fact-sheets/detail/breast-cancer (accessed on Day Month Year).
- Garg, R.; Benedetti, L.G.; Abera, M.B.; Wang, H.; Abba, M.; Kazanietz, M.G. Protein kinase C and cancer: what we know and what we do not. Oncogene 2014, 33(45), 5225–5237. [CrossRef]
- Marengo, B.; De Ciucis, C.G.; Ricciarelli, R.; Pronzato, M.A.; Marinari, U.M.; Domenicotti, C. Protein kinase C: an attractive target for cancer therapy. Cancers (Basel) 2011, 3(1), 531–567. [CrossRef]
- Webb, B.L.; Hirst, S.J.; Giembycz, M.A. Protein kinase C isoenzymes: a review of their structure, regulation and role in regulating airways smooth muscle tone and mitogenesis. Br J Pharmacol 2000, 130(7), 1433–1452. [CrossRef]
- Kojima, Y.; et al. The overexpression and altered localization of the atypical protein kinase C lambda/iota in breast cancer correlates with the pathologic type of these tumors. Hum Pathol 2008, 39(6), 824–831. [CrossRef]
- Meng, Q.; Xia, Y. c-Jun, at the crossroad of the signaling network. Protein Cell 2011, 2(11), 889–898. [CrossRef]
- Jiao, X.; et al. c-Jun induces mammary epithelial cellular invasion and breast cancer stem cell expansion. J Biol Chem 2010, 285(11), 8218–8226. [CrossRef]
- Vleugel, M.M.; et al. c-Jun activation is associated with proliferation and angiogenesis in invasive breast cancer. Hum Pathol 2006, 37(6), 668–674. [CrossRef]
- Wang, J.; et al. Sustained c-Jun-NH2-kinase activity promotes epithelial-mesenchymal transition, invasion, and survival of breast cancer cells by regulating ERK activation. Mol Cancer Res 2010, 8(2), 266–277. [CrossRef]
- Karin, M.; Liu, Z.; Zandi, E. AP-1 function and regulation. Curr Opin Cell Biol 1997, 9(2), 240–246. [CrossRef]
- Song, D.; Lian, Y.; Zhang, L. The potential of activator protein 1 (AP-1) in cancer targeted therapy. Front Immunol 2023, 14, 1224892. [CrossRef]
- Liu, Y.; et al. Inhibition of AP-1 transcription factor causes blockade of multiple signal transduction pathways and inhibits breast cancer growth. Oncogene 2002, 21(50), 7680–7689. [CrossRef]
- Qiao, Y.; et al. AP-1 is a key regulator of proinflammatory cytokine TNFα-mediated triple-negative breast cancer progression. J Biol Chem 2016, 291(10), 5068–5079. [CrossRef]
- Burotto, M.; et al. The MAPK pathway across different malignancies: a new perspective. Cancer 2014, 120(22), 3446–3456. [CrossRef]
- Chen, J.; et al. The roles of c-Jun N-terminal kinase (JNK) in infectious diseases. Int J Mol Sci 2021, 22(17), 9266. [CrossRef]
- Pillai, P.; et al. A novel PKC-iota inhibitor abrogates cell proliferation and induces apoptosis in neuroblastoma. Int J Biochem Cell Biol 2011, 43(5), 784–794. [CrossRef]
- Apostolatos, C.A.; et al. Preclinical Testing of Chronic ICA-1S Exposure: A Potent Protein Kinase C-ι Inhibitor as a Potential Carcinoma Therapeutic. Drugs and Drug Candidates 2024, 3(2), 368–379. [CrossRef]
- Elmore, S. Apoptosis: a review of programmed cell death. Toxicol Pathol 2007, 35(4), 495–516. [CrossRef]
- Tian, T. MCF-7 cells lack the expression of Caspase-3. Int J Biol Macromol 2023, 231, 123310. [CrossRef]
- Mukherjee, A.; et al. Spatio-Temporal Regulation of PKC Isoforms Imparts Signaling Specificity. Front Immunol 2016, 7, 45. [CrossRef]
- Angel, P.; et al. The jun proto-oncogene is positively autoregulated by its product, Jun/AP-1. Cell 1988, 55(5), 875–885. [CrossRef]
- McCabe, L.R.; et al. Developmental expression and activities of specific fos and jun proteins are functionally related to osteoblast maturation: role of Fra-2 and Jun D during differentiation. Endocrinology 1996, 137(10), 4398–4408. [CrossRef]
- Shi, J.H.; Sun, S.C. Tumor Necrosis Factor Receptor-Associated Factor Regulation of NF-κ B and MAPK Pathways. Front Immunol 2018, 9, 1849. [CrossRef]
- Morrison, D.K. MAP kinase pathways. Cold Spring Harb Perspect Biol 2012, 4(11), a011254. [CrossRef]
- Miao, Y.; et al. Cycloheximide (CHX) Chase Assay to Examine Protein Half-life. Bio Protoc 2023, 13(11), e4690. [CrossRef]
- Muscella, A.; Storelli, C.; Marsigliante, S. Atypical PKC-ζ and PKC-ι mediate opposing effects on MCF-7 Na+/K+ATPase activity. J Cell Physiol 2005, 205(2), 278–285. [CrossRef]
- Paul, A.; et al. PKCλ/ι signaling promotes triple-negative breast cancer growth and metastasis. Cell Death Differ 2014, 21(9), 1469–1481. [CrossRef]
- Towbin, H.; Staehelin, T.; Gordon, J. Electrophoretic transfer of proteins from polyacrylamide gels to nitrocellulose sheets: procedure and some applications. Proc Natl Acad Sci U S A 1979, 76(9), 4350–4354. [CrossRef]
- Schindelin, J.; et al. Fiji: an open-source platform for biological-image analysis. Nat Methods 2012, 9(7), 676–682. [CrossRef]
- Shihan, M.H.; et al. A simple method for quantitating confocal fluorescent images. Biochem Biophys Rep 2021, 25, 100916. [CrossRef]








Disclaimer/Publisher’s Note: The statements, opinions and data contained in all publications are solely those of the individual author(s) and contributor(s) and not of MDPI and/or the editor(s). MDPI and/or the editor(s) disclaim responsibility for any injury to people or property resulting from any ideas, methods, instructions or products referred to in the content. |
© 2025 by the authors. Licensee MDPI, Basel, Switzerland. This article is an open access article distributed under the terms and conditions of the Creative Commons Attribution (CC BY) license (http://creativecommons.org/licenses/by/4.0/).