Submitted:
13 June 2025
Posted:
13 June 2025
You are already at the latest version
Abstract
Keywords:
1. Introduction
2. Theoretical Considerations
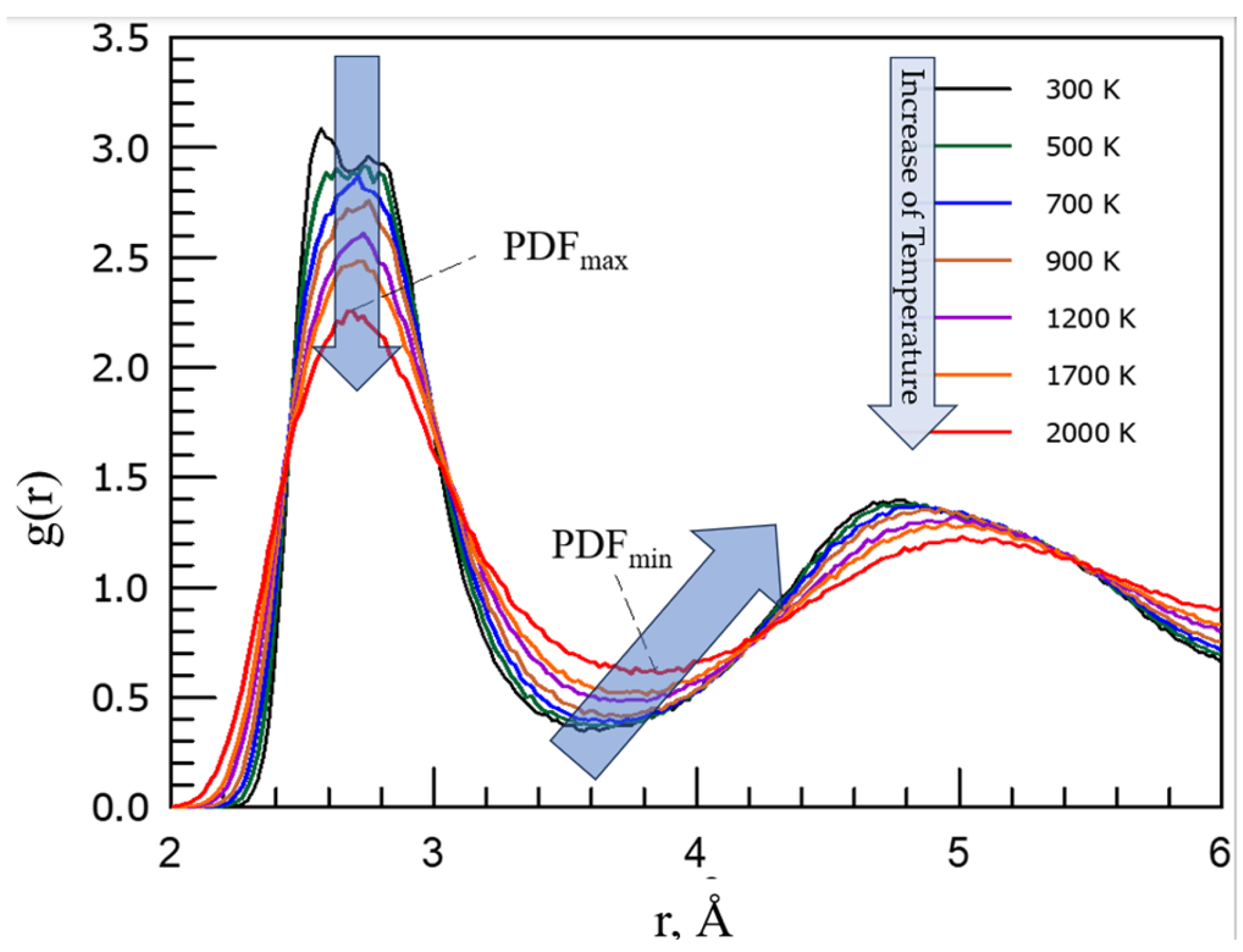
- increasing its amplitude, and
- shifting its position to larger values reflecting (i) formation of configurons (broken chemical bonds) and (ii) enlarging the size of first coordination shell (FCS), i.e. by this characterising thermal expansion of materials on the increase of temperature.
3. Experimental
4. Results
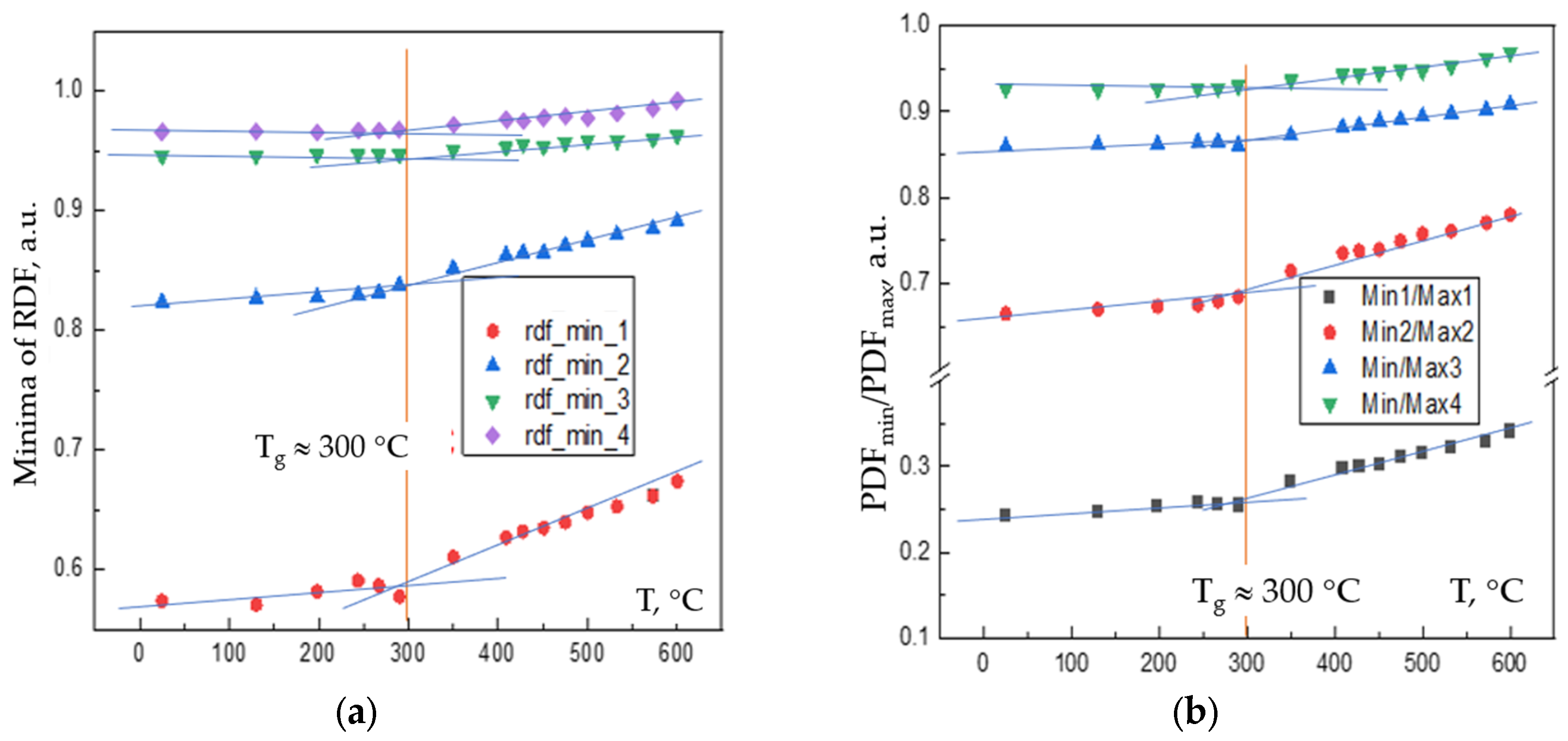
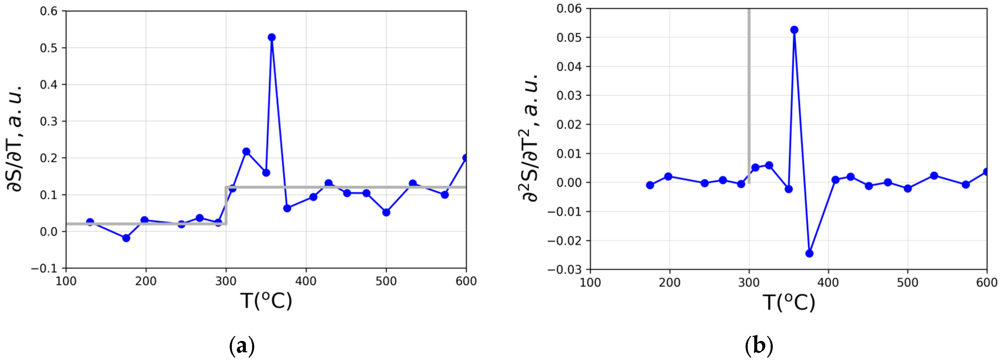
5. Discussion
6. Conclusions
Author Contributions
Funding
Data Availability Statement
Conflicts of Interest
Abbreviations
| CPT | Configuron percolation theory |
| FCS | First coordination shell |
| FSDM | First sharp diffraction minimum |
References
- Zheng, Q.; Zhang, Y.; Montazerian, M.; Gulbiten, O.; Mauro, J.C.; Zanotto, E.D.; Yue, Y. Understanding Glass through Differential Scanning Calorimetry. Chem. Rev. 2019, 119, 7848–7939. [CrossRef]
- ASTM E1356-08 (2014). Standard Test Method for Assignment of the Glass Transition Temperatures by Differential Scanning Calorimetry. https://www.astm.org/e1356-08r14.html.
- ASTM E794-06(2018) Standard Test Method for Melting And Crystallization Temperatures By Thermal Analysis. https://www.astm.org/e0794-06r18.html.
- ASTM E1640-13. Standard Test Method for Assignment of the Glass Transition Temperature By Dynamic Mechanical Analysis.
- Glass Transition Temperature. Omnexus. https://omnexus.specialchem.com/.
- Louzguine-Luzgin, D.; Belosludov, R.; Ojovan, M. Room-temperature pressure-induced phase separation in glassy alloys. Mater. Today Commun. 2024, 40. [CrossRef]
- Louzguine-Luzgin, D.V. Crystallization of Metallic Glasses and Supercooled Liquids. Materials 2024, 17, 3573. [CrossRef]
- Wendt, H.R.; Abraham, F.F. Empirical Criterion for the Glass Transition Region Based on Monte Carlo Simulations. Phys. Rev. Lett. 1978, 41, 1244–1246. [CrossRef]
- Ojovan, M.I.; Louzguine-Luzgin, D.V. Revealing Structural Changes at Glass Transition via Radial Distribution Functions. J. Phys. Chem. B 2020, 124, 3186–3194. [CrossRef]
- Kantor, Y.; Webman, I. Elastic Properties of Random Percolating Systems. Phys. Rev. Lett. 1984, 52, 1891–1894. [CrossRef]
- Ojovan, M.I. Glass formation in amorphous SiO2 as a percolation phase transition in a system of network defects. JETP Lett. 2004, 79, 632–634. [CrossRef]
- Scher, H.; Zallen, R. Critical Density in Percolation Processes. J. Chem. Phys. 1970, 53, 3759–3761. [CrossRef]
- Isichenko, M.B. Percolation, statistical topography, and transport in random media. Rev. Mod. Phys. 1992, 64, 961–1043. [CrossRef]
- Mattern, N.; Hermann, H.; Roth, S.; Sakowski, J.; Macht, M.-P.; Jovari, P.; Jiang, J. Structural behavior of Pd40Cu30Ni10P20 bulk metallic glass below and above the glass transition. Appl. Phys. Lett. 2003, 82, 2589–2591. [CrossRef]
- Hansen, J.-P.; McDonald, I.R. Theory of simple liquids (Third Edition), Academic Press, 2006, pp.78-108. [CrossRef]
- T. Kitamura. Liquid glass transition. a unified theory from the two band model. Elsevier, Amsterdam (2013). [CrossRef]
- Ojovan, M.I. The Modified Random Network (MRN) Model within the Configuron Percolation Theory (CPT) of Glass Transition. Ceramics 2021, 4, 121–134. [CrossRef]
- Ojovan, M.I.; Tournier, R.F. On Structural Rearrangements Near the Glass Transition Temperature in Amorphous Silica. Materials 2021, 14, 5235. [CrossRef]
- Ojovan, M.I.; Louzguine-Luzgin, D.V. On Structural Rearrangements during the Vitrification of Molten Copper. Materials 2022, 15, 1313. [CrossRef]
- K. Georgarakis, D. V. Louzguine-Luzgin, J. Antonowicz, G. Vaughan, A. R. Yavari, T. Egami and A. Inoue, Variations in atomic structural features of a supercooled Pd–Ni–Cu–P glass forming liquid during in situ vitrification, Acta Materialia, 59, 708–716 (2011).
- Louzguine-Luzgin, D.V.; Belosludov, R.; Yavari, A.R.; Georgarakis, K.; Vaughan, G.; Kawazoe, Y.; Egami, T.; Inoue, A. Structural basis for supercooled liquid fragility established by synchrotron-radiation method and computer simulation. J. Appl. Phys. 2011, 110, 043519. [CrossRef]
- Sanditov, D.S.; I Ojovan, M. Relaxation aspects of the liquid–glass transition. Physics-Uspekhi 2019, 62, 111–130. [CrossRef]
- Gallino, I. Busch, R. Thermodynamic and kinetic aspects of the glass transition. in: physical metallurgy of bulk metallic glass-forming liquids. Springer Series in Materials Science, vol 341. Springer, (2024).
- Yue, Y.-Z. Characteristic temperatures of enthalpy relaxation in glass. J. Non-Crystalline Solids 2008, 354, 1112–1118. [CrossRef]
- A.K. Varshneya, Fundamentals of inorganic glasses. Sheffield: Society of Glass Technology, 2006 (2006).
- J. Zarzycki, Glasses and the vitreous state. Cambridge: Cambridge University Press. (1982).
- P. Ehrenfest, Phasenumwandlungen im ueblichen und erweiterten Sinn, classifiziert nach den entsprechenden Singularitaeten des thermodynamischen Potentiales. Bd. 36. Proc. Royal Acad. Amsterdam, 153–157 S (1933).
- L.D. Landau, E.M. Lifshitz, Course of Theoretical Physics Volume 5: Statistical Physics Part 1 (Elsevier, Amsterdam, 2012).
- Stanley, H.E.; Wong, V.K. Introduction to Phase Transitions and Critical Phenomena. Am. J. Phys. 1972, 40, 927–928. [CrossRef]
- Albert, S.; Bauer, T.; Michl, M.; Biroli, G.; Bouchaud, J.-P.; Loidl, A.; Lunkenheimer, P.; Tourbot, R.; Wiertel-Gasquet, C.; Ladieu, F. Fifth-order susceptibility unveils growth of thermodynamic amorphous order in glass-formers. Science 2016, 352, 1308–1311. [CrossRef]
- IUPAC. Compendium of chemical terminology; Royal Society of Chemistry: Cambridge. U.K., 1997; Vol. 66, p 583.
- M. Ojovan. Glass formation., Chapter 3.1 in P. Richet, R. Conradt, A. Takada, J. Dyon. Encyclopedia of Glass Science, Technology, History, and Culture. Wiley, Hoboken, NJ,. 1568 , 249-259 (2021).
- Egami, T.; Ryu, C.W. Origin of medium-range atomic correlation in simple liquids: Density wave theory. AIP Adv. 2023, 13. [CrossRef]
- Z. Patas̆inskij, V. L. Pokrovskiĭ, Fluctuation Theory of Phase Transitions. Pergamon Press, Oxford, 1979, 321 pages. Patashinsky, A.Z; Pokrovsky, V.L. (1982) Fluctuation theory of phase transition. “Nauka”., Moscow, 382 p. (in Russian).
- C.L. Kuhner. Phase transitions and critical phenomena. statistical physics seminar SS2023. Seminar talk summary for the seminar of statistical physics held by Prof. Wolschin. Department of Physics, Heidelberg University, Germany, 25, (2023).
- Bokov, N. Non-equilibrium fluctuations as a plausible reason of the light scattered intensity peak in the glass transition region. J. Non-Crystalline Solids 2008, 354, 1119–1122. [CrossRef]
- N. Goldenfeld, Lectures on phase transitions and the renormalization group (CRC Press, Boca Raton, FL, 2018).
- H. Haken, Synergetics: An introduction: nonequilibrium phase transitions and self-organization in physics, Chemistry and Biology (Springer, Berlin, 2004).
- M. Henkel and M. Pleimling, Non-Equilibrium Phase Transitions: Volume 2: Ageing and Dynamical Scaling Far from Equilibrium (Springer Science & Business Media, Dordrecht, 2011).
- Vadakkayil, N.; Esposito, M.; Meibohm, J. Critical fluctuations at a finite-time dynamical phase transition. Phys. Rev. E 2024, 110, 064156. [CrossRef]
- Bray, A.J. Theory of phase-ordering kinetics. Adv. Phys. 2002, 51, 481–587. [CrossRef]
- Lu, Z.; Raz, O. Nonequilibrium thermodynamics of the Markovian Mpemba effect and its inverse. Proc. Natl. Acad. Sci. 2017, 114, 5083–5088. [CrossRef]
- Vadakkayil, N.; Das, S.K. Should a hotter paramagnet transform quicker to a ferromagnet? Monte Carlo simulation results for Ising model. Phys. Chem. Chem. Phys. 2021, 23, 11186–11190. [CrossRef]
- Tournier, R.F.; Ojovan, M.I. Building and Breaking Bonds by Homogenous Nucleation in Glass-Forming Melts Leading to Transitions in Three Liquid States. Materials 2021, 14, 2287. [CrossRef]
- Holtzman, R.; Raz, O. Landau theory for the Mpemba effect through phase transitions. Commun. Phys. 2022, 5, 1–9. [CrossRef]
- Kovacs, A.J.; Aklonis, J.J.; Hutchinson, J.M.; Ramos, A.R. Isobaric volume and enthalpy recovery of glasses. II. A transparent multiparameter theory. J. Polym. Sci. Polym. Phys. Ed. 1979, 17, 1097–1162. [CrossRef]
- Bertin, E.M.; Bouchaud, J.-P.; Drouffe, J.-M.; Godrèche, C. The Kovacs effect in model glasses. J. Phys. A: Math. Gen. 2003, 36, 10701–10719. [CrossRef]
- Meibohm, J.; Forastiere, D.; Adeleke-Larodo, T.; Proesmans, K. Relaxation-speed crossover in anharmonic potentials. Phys. Rev. E 2021, 104, L032105. [CrossRef]
- Ibáñez, M.; Dieball, C.; Lasanta, A.; Godec, A.; Rica, R.A. Heating and cooling are fundamentally asymmetric and evolve along distinct pathways. Nat. Phys. 2024, 20, 135–141. [CrossRef]
- Tanaka, H.; Kawasaki, T.; Shintani, H.; Watanabe, K. Critical-like behaviour of glass-forming liquids. Nat. Mater. 2010, 9, 324–331. [CrossRef]
- M. G. Vasin, Glass transition as a topological phase transition, Phys. Rev. E 106, (2022) 044124.
- Ojovan, M.I. The Flow of Glasses and Glass–Liquid Transition under Electron Irradiation. Int. J. Mol. Sci. 2023, 24, 12120. [CrossRef]
- Rusinowicz, M.; Sao-Joao, S.; Bourguignon, M.; Rosales-Sosa, G.; Kato, Y.; Volpi, F.; Barthel, E.; Kermouche, G. Electric charges as an apparent governing parameter for electron induced stress relaxation in amorphous silica micropillars. Scr. Mater. 2025, 261. [CrossRef]
- Bruns, S.; Kang, S.-G.; Choi, I.-S.; Durst, K. The role of electron-beam irradiation on small-scale deformation: Challenges and benefits in in situ SEM indentation tests. MRS Bull. 2025, 50, 735–748. [CrossRef]
- Ulitin, N.V.; Shadrina, G.R.; Anisimova, V.I.; Rodionov, I.S.; Baldinov, A.A.; Lyulinskaya, Y.L.; Tereshchenko, K.A.; Shiyan, D.A. Interpretation of the Structure–Glass Transition Temperature Relationship for Organic Homopolymers with the Use of Increment, Random Forest, and Density Functional Theory Methods. J. Struct. Chem. 2025, 66, 1095–1109. [CrossRef]
- Stoch, P.; Krakowiak, I. Thermal properties of Sr-containing iron-phosphate glasses experimental and theoretical approach. J. Therm. Anal. Calorim. 2025, 1–13. [CrossRef]
- Qiao, J.; Wang, Q.; Pelletier, J.; Kato, H.; Casalini, R.; Crespo, D.; Pineda, E.; Yao, Y.; Yang, Y. Structural heterogeneities and mechanical behavior of amorphous alloys. Prog. Mater. Sci. 2019, 104, 250–329. [CrossRef]
- Louzguine-Luzgin, D.V.; Seki, I.; Yamamoto, T.; Kawaji, H.; Suryanarayana, C.; Inoue, A. Double-stage glass transition in a metallic glass. Phys. Rev. B 2010, 81, 144202. [CrossRef]




Disclaimer/Publisher’s Note: The statements, opinions and data contained in all publications are solely those of the individual author(s) and contributor(s) and not of MDPI and/or the editor(s). MDPI and/or the editor(s) disclaim responsibility for any injury to people or property resulting from any ideas, methods, instructions or products referred to in the content. |
© 2025 by the authors. Licensee MDPI, Basel, Switzerland. This article is an open access article distributed under the terms and conditions of the Creative Commons Attribution (CC BY) license (http://creativecommons.org/licenses/by/4.0/).