Submitted:
11 June 2025
Posted:
12 June 2025
You are already at the latest version
Abstract

Keywords:
Introduction
Methods
Results
| Mississippi | HELLP Class | Platelets (L) | AST* or ALT (IU/L) | LDH (IU/L) |
|---|---|---|---|---|
| 1 | ≤50x10^9 | ≥70 | ≥600 | |
| 2 | ≤100x10^9 to ≥50x10^9 | ≥70 | ≥600 | |
| 3 | ≤150x10^9 to ≥100x10^9 | ≥40 | ≥600 | |
| Partial HELLP | Presence of 2 of the 3 laboratory abnormalities and evidence of severe preeclampsia or eclampsia |
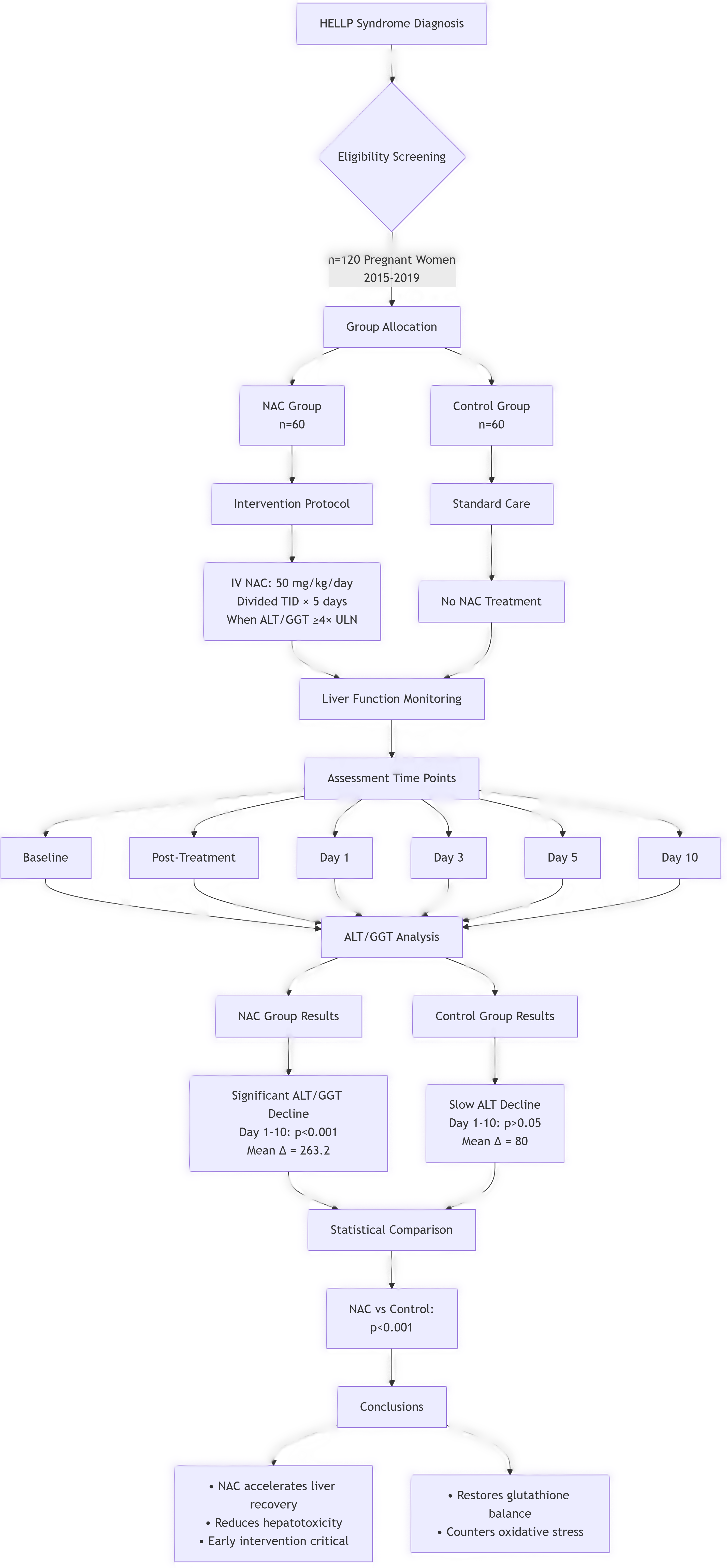
| Group | Non-NAC (n=60) | NAC (n=60) | P-value |
|---|---|---|---|
| Gender | Female: 60 (100) | Female: 60 (100) | 1 |
| Diagnosis | Pre-eclampsia: 30 (50) | 25 (40.6) | 0.73 |
| Recurrent HELLP | 12 (20) | 10 (16.6) | 0.81 |
| Age (years) | Mean ± SD: 24.31± 6.32 | 23.07± 7.75 | 0.77 |
| Day | Non-NAC Group (n=60) | NAC Group (n=60) |
|---|---|---|
| 1-3 | Mean: 1.9, P: > 0.05 | Mean: 112.5, P: 0.003 |
| 3-5 | Mean: 36.1, P: > 0.05 | Mean: 145.2, P: 0.000 |
| 5-10 | Mean: 41.9, P: 0.006 | Mean: 89.1, P: 0.000 |
| 1-10 | Mean: 80, P:> 0.05 | Mean: 263.2, P: 0.000 |
Discussion
Conclusions
Conflict of Interest
References
- Finotti M, Zanetto A, Vitale A, Rodriguez-Davalos M, Burra P, Cillo U, D'Amico F. N-Acetylcysteine and Liver Transplant. Advantages of its Administration in Multi-Organ Donors Especially During World-Economical-Crisis. Long-Term Sub-Group Analysis in a Randomized Study. Transplant Proc. 2025 Mar;57(2):264-271. Epub 2025 Jan 14. PMID: 39809659. [CrossRef]
- Wallace K, Harris S, Addison A, Bean C. HELLP Syndrome: Pathophysiology and Current Therapies. Curr Pharm Biotechnol. 2018;19(10):816-826. PMID: 29998801. [CrossRef]
- Weijl NI, Cleton FJ, Osanto S (1997) Free radicals and antioxidants in chemotherapy-induced toxicity. Cancer Treat Rev 23:209–240. [CrossRef]
- Crohns M, Liippo K, Erhola M et al (2009) Concurrent decline of several antioxidants and markers of oxidative stress during combination chemotherapy for small cell lung cancer. Clin Biochem 42: 1236–1245. [CrossRef]
- Simone CB, Simone NL, Simone V (2007) Antioxidants and other nutrients do not interfere with chemotherapy or radiation therapy and can increase kill and increase survival. Altern Ther Health Med 13:22–28.
- Facorro G, SarrasagueMM TH, Hager A et al (2004) Oxidative study of patients with total body irradiation: effects of amifostine treatment. BoneMarrowTransplant33:793–798. [CrossRef]
- Chen Y, JungsuwadeP VM, Butterfield DA, St Clair DK (2007) Collateral damage in cancer chemotherapy: oxidative stress in nontargeted tissues. Mol Interv 7:147–156. [CrossRef]
- SariI CA, Kaynar L, Saraymen R et al (2008) Disturbance of prooxidative/antioxidative balance in allogeneic peripheral blood stem cell transplantation. Ann Clin Lab Sci 38:120–125.
- Brea-Calvo G, Rodríguez-Hernández A, Fernández-Ayala et al (2006) Chemotherapy induces an increase in coenzyme Q10 levels incancer cell lines. Free Radic BiolMed 40:1293–1302. [CrossRef]
- Sangeetha P, Das UN, Koratkar R, Suryaprabha P (1990) Increase in free radical generation and lipid peroxidation following chemotherapy in patients with cancer. Free Radic Biol Med 8:15–19. [CrossRef]
- White AC, Sousa AM, Blumberg J et al (2006) Plasma antioxidants in subjects before hematopoietic stem cell transplantation. Bone Marrow Transplant 38:513–520. [CrossRef]
- Clemens MR, Waladkhani AR, Bublitz K et al (1997) Supplementationwithantioxidants prior to bonemarrowtransplantation. Wien Klin Wochenschr 109:771–776.
- Fridovich I (1983) Superoxide radical: an endogenous toxicant. Annu Rev Pharmacol Toxicol 23:239–257. [CrossRef]
- Sugiyama S, Hayakawa M, Kato T et al (1989) Adverse effects of anti-tumor drug, cisplatin, on rat kidney mitochondria: disturbances in glutathione peroxidase activity. Biochem Biophys Res Commun 159:1121–1127. [CrossRef]
- Zhang JG, Zhong LF, Zhang M, Xia YX (1992) Protection effects of procaine on oxidative stress and toxicities of renal cortical slices from rats caused by cisplatin in vitro. Arch Toxicol 66:354–358. [CrossRef]
- Gill RA, Onstad GR, Cardamone JM et al (1982) Hepatic venoocclusive disease caused by 6-thioguanine. Ann Intern Med 96:58– 60. [CrossRef]
- Stoneham S, Lennard L, Coen P et al (2003) Veno-occlusive disease in patients receiving thiopurines during maintenance therapy for childhood acute lymphoblastic leukemia. Br J Haematol 123: 100–102. [CrossRef]
- Lee WM (1995) Drug-induced hepatotoxicity. N Engl J Med 333: 1118–1127. [CrossRef]
- DeLeve LD, Shulman HM, McDonald GB (2002) Toxic injury to hepatic sinusoids: sinusoidal obstruction syndrome (veno-occlusive disease). Semin Liver Dis 22:27–42. [CrossRef]
- Chughlay MF, Kramer N, Spearman CV et al (2016) Nacetylcysteine for non-paracetamol drug induced liver injury: a systematic review. Br J Clin Pharmacol 81:1021–1029. [CrossRef]
- Koren G, Beatty K, Seto A et al (1992) The effects of impaired liver function on the elimination of antineoplastic agents. Ann Pharmacother 26:363–371. [CrossRef]
- Desai ZR, Van den Berg HW, Bridges JM, Shanks RG (1982) Can severe vincristine neurotoxicity be prevented? Cancer Chemother Pharmacol 8:211–214. [CrossRef]
- Hohneker JA (1994) A summary of vinorelbine (Navelbine) safety datafrom north American clinical trials. Semin Oncol 21:42–46.
- Van den Berg HW, Desai ZR, Wilson R et al (1982) The pharmacokinetics of vincristine in man: reduced drug clearance associated with raised serum alkaline phosphatase and dose-limited elimination. Cancer Chemother Pharmacol 8:215–219. [CrossRef]
- Stewart CF, Arbuck SG, Fleming RA, Evans WE (1990) Changes intheclearance of total and unbound etoposideinpatients withliver dysfunction. J Clin Oncol 8:1874–1879. [CrossRef]
- Raymond E, Boige V, Faivre S et al (2002) Dosage adjustment and pharmacokinetic profile ofirinotecan incancerpatientswith hepatic dysfunction. J Clin Oncol 20:4303–4312. [CrossRef]
- Neuman MG, Cameron RG, Haber JA et al (1999) Inducers of cytochrome P450 2E1 enhance methotrexate-induced hepatocytoxicity. Clin Biochem 32:519–536. [CrossRef]
- Jahovic N, Cevik H, Sehirli AO et al (2003) Melatonin prevents methotrexate-induced hepatorenal oxidative injury in rats. J Pineal Res 34:282–287.
- Cetiner M, Sener G, Sehirli AO et al (2005) Taurine protects against methotrexate-induced toxicity and inhibits leukocyte death. Toxicol Appl Pharmacol 209:39–50. [CrossRef]
- Ali N, Rashid S, Nafees S et al (2017) Protective effect of chlorogenic acid against methotrexate induced oxidative stress, inflammation and apoptosis in rat liver: an experimental approach. Chem Biol Interact 272:80–91. [CrossRef]
- Szabo S (1984) Role of sulfhydryls and early vascular lesions in gastric mucosal injury. Acta Physiol Hung 64:203–214.
- Ross D (1988) Glutathione, free radicals and chemotherapeutic agents. Mechanisms of free-radical induced toxicity and glutathione-dependent protection. Pharmacol Ther 37:231–249. [CrossRef]
- Babiak RM, Campello AP, Carnieri EG (1998) Methotrexate: pentose cycle and oxidative stress. Cell Biochem Funct 16:283–293. [CrossRef]
- Manov I, Hırsh M, Iancu TC (2002) Acetaminophen hepatotoxicity and mechanisms of its protection by N-acetylcysteine: a study of Hep3B cells. Exp Toxicol Pathol 53:489–500. [CrossRef]
- Kumar O, Sugendran K, Vijayaraghavan R (2003) Oxidative stress associated hepatic and renal toxicity induced by ricin in mice. Toxicon 1:333–338. [CrossRef]
- Akhgari M, Abdollahi M, Kebryaeezadeh A et al (2003) Biochemical evidence for free radical-induced lipid peroxidation as a mechanism for subchronic toxicity of malathion in blood and liver of rats. Hum Exp Toxicol 22:205–211. [CrossRef]
- Tafazoli S, Spehar DD, O’Brien PJ (2005) Oxidative stress mediated idiosyncratic drug toxicity. Drug Metab Rev 37:311–325. [CrossRef]
- Cetiner M, Sener G, Sehirli AO et al (2005) Taurine protects against methotrexate-induced toxicity and inhibits leukocyte death. Toxicol Appl Pharmacol 209:39–50. [CrossRef]
- Dervieux T, Brenner TL, Hon YY et al (2002) De novo purine synthesis inhibition and antileukemic effects of mercaptopurine alone or in combination with methotrexate in vivo. Blood 15: 1240–1247. [CrossRef]
- Minakami, H., H. Yamada, and S. Suzuki; Gestational thrombocytopenia and pregnancy-induced antithrombin deficiency: progenitors to the development of the HELLP syndrome and acute fatty liver of pregnancy. Semin Thromb hemost, 2002; 28, 515-518.
Disclaimer/Publisher’s Note: The statements, opinions and data contained in all publications are solely those of the individual author(s) and contributor(s) and not of MDPI and/or the editor(s). MDPI and/or the editor(s) disclaim responsibility for any injury to people or property resulting from any ideas, methods, instructions or products referred to in the content. |
© 2025 by the authors. Licensee MDPI, Basel, Switzerland. This article is an open access article distributed under the terms and conditions of the Creative Commons Attribution (CC BY) license (http://creativecommons.org/licenses/by/4.0/).