Submitted:
09 June 2025
Posted:
10 June 2025
You are already at the latest version
Abstract
Keywords:
1. Introduction
2. Materials and Methods
2.1. Cells Lines and Viruses
2.2. Plasmids
2.3. Generation of Stable Cell Lines Expressing Human PKR and European Rabbit PKR
2.4. Viral Infection
2.5. Luciferase Assays
2.6. Quantitative (q)RT-PCR
2.7. Western Blot Analysis
2.8. Statistical Analysis
3. Results
3.1. PKR Orthologs from Various Species Induce NF-κB-mediated Inflammatory Gene Expression
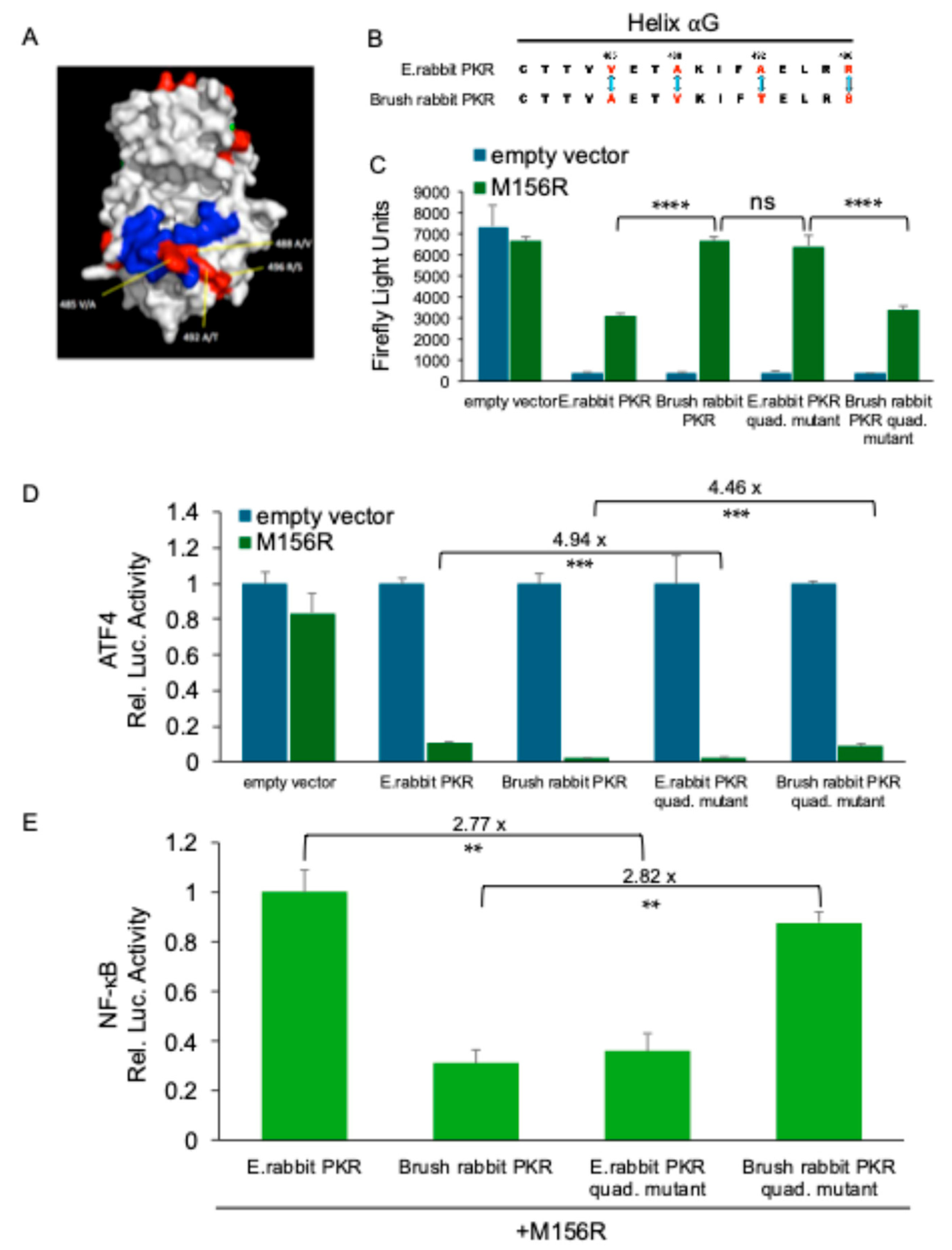
3.2. Functional Comparison of Human and European Rabbit PKR During Infection
3.3. The Extent of PKR Inhibition Influences Protein Expression and NF-κB Activities
3.4. Inhibition of NF-κB Activity by Complete Inhibition of Human PKR
4. Discussion
5. Conclusions
Author Contributions
Funding
Institutional Review Board Statement
Informed Consent Statement
Data Availability Statement
Acknowledgments
Conflicts of Interest
Abbreviations
| IFN | Interferon |
| ISG | Interferon stimulated gene |
| PKR | Protein kinase R |
| GCN2 | General control nonderepressible 2 kinase |
| PERK | Protein kinase RNA-like ER stress kinase |
| dsRNA | Double-stranded RNA |
| eIF2 | Eukaryotic translation initiation factor 2 |
| ATF4 | Activating transcription factor 4 |
| ISR | Integrated stress response |
| NF-κB | Nuclear factor kappa B |
| VACV | Vaccinia virus |
| MYXV | Myxoma virus |
| mAb | Monoclonal antibody |
| MOI | Multiplicity of infection |
| LBR | Luciferase-based reporter |
| uORF | Upstream open reading frame |
Appendix A
![]() |
References
- Vattem, K.M.; RC, Wek. Reinitiation involving upstream ORFs regulates ATF4 mRNA translation in mammalian cells. Proc Natl Acad Sci U S A 2004, 101, 11269–11274. [Google Scholar] [CrossRef] [PubMed]
- Andreev, D.E.; et al. Translation of 5' leaders is pervasive in genes resistnt to eIF2 repression. Elife 2015, 4, e03971. [Google Scholar] [CrossRef] [PubMed]
- Liu, Y.; et al. The role of host eIF2alpha in viral infection. Virol J, 2020, 17, 112. [Google Scholar] [CrossRef]
- Gil, J.; et al. The catalytic activity of dsRNA-dependent protein kinase, PKR, is required for NF-kappaB activation. Oncogene, 2001, 20, 385–394. [Google Scholar] [CrossRef]
- Bonnet, M.C.; et al. PKR stimulates NF-kappaB irrespective of its kinase function by interacting with the IkappaB kinase complex. Mol Cell Biol, 2000, 20, 4532–4542. [Google Scholar] [CrossRef]
- Hayden, M.S. ; AP West, and S. Ghosh, NF-kappaB and the immune response. Oncogene, 2006, 25, 6758–6780. [Google Scholar]
- Liu, T.; et al. NF-kappaB signaling in inflammation. Signal Transduct Target Ther, 2017, 2, 17023. [Google Scholar] [CrossRef]
- Zandi, E.; et al. The IkappaB kinase complex (IKK) contains two kinase subunits, IKKalpha and IKKbeta, necessary for IkappaB phosphorylation and NF-kappaB activation. Cell, 1997, 91, 243–252. [Google Scholar] [CrossRef]
- Pahl, H.L. , Activators and target genes of Rel/NF-kappaB transcription factors. Oncogene, 1999, 18, 6853–6866. [Google Scholar] [CrossRef]
- Hoffmann, A.; et al. The IkappaB-NF-kappaB signaling module: temporal control and selective gene activation. Science, 2002, 298, 1241–1245. [Google Scholar] [CrossRef]
- Shih, V.F.; et al. Kinetic control of negative feedback regulators of NF-kappaB/RelA determines their pathogen- and cytokine-receptor signaling specificity. Proc Natl Acad Sci U S A, 2009, 106, 9619–9624. [Google Scholar] [CrossRef]
- Guo, Q.; et al. NF-kappaB in biology and targeted therapy: new insights and translational implications. Signal Transduct Target Ther, 2024, 9, 53. [Google Scholar] [CrossRef]
- Yu, H.; et al. Battle Royale: Innate Recognition of Poxviruses and Viral Immune Evasion. Biomedicines, 2021, 9, 7. [Google Scholar] [CrossRef]
- Reus, J.B. ; EA Rex, and D. B. Gammon, How to Inhibit Nuclear Factor-Kappa B Signaling: Lessons from Poxviruses. Pathogens, 2022, 11, 9. [Google Scholar]
- McFadden, G. , Poxvirus tropism. Nat Rev Microbiol, 2005, 3, 201–213. [Google Scholar] [CrossRef]
- Rothenburg, S.; et al. Monkeypox emergency: Urgent questions and perspectives. Cell, 2022, 185, 3279–3281. [Google Scholar] [CrossRef]
- Yu, H.; W Resch, and B. Moss, Poxvirus structural biology for application to vaccine design. Trends Immunol, 2025.
- Yu, H.; et al. Antibody Binding and Neutralizing Targets within the Predicted Structure of the Poxvirus Multiprotein Entry-Fusion Complex. bioRxiv, 2025: 2025.05.07.652617.
- Brennan, G.; et al. Molecular Mechanisms of Poxvirus Evolution. mBio, 2023, 14, e0152622. [Google Scholar] [CrossRef]
- Rahman, M.M.; et al. Myxoma virus protein M029 is a dual function immunomodulator that inhibits PKR and also conscripts RHA/DHX9 to promote expanded host tropism and viral replication. PLoS Pathog, 2013, 9, e1003465. [Google Scholar] [CrossRef]
- Peng, C.; et al. Myxoma virus M156 is a specific inhibitor of rabbit PKR but contains a loss-of-function mutation in Australian virus isolates. Proc Natl Acad Sci U S A, 2016, 113, 3855–3860. [Google Scholar] [CrossRef]
- Romano, P.R.; et al. Inhibition of double-stranded RNA-dependent protein kinase PKR by vaccinia virus E3: role of complex formation and the E3 N-terminal domain. Mol Cell Biol, 1998, 18, 7304–7316. [Google Scholar] [CrossRef]
- Ramelot, T.A.; et al. Myxoma virus immunomodulatory protein M156R is a structural mimic of eukaryotic translation initiation factor eIF2alpha. J Mol Biol, 2002, 322, 943–954. [Google Scholar] [CrossRef]
- Yu, H.; et al. Maladaptation after a virus host switch leads to increased activation of the pro-inflammatory NF-kappaB pathway. Proc Natl Acad Sci U S A, 2022, 119, e2115354119. [Google Scholar] [CrossRef]
- Yu, H., Poxvirus K3 Orthologs Differentially Modulate NF-kB Activity through Targeting the PKR-eIF2a Phosphorylation Pathway. 2021, University of California, Davis.
- Park, C.; et al. Species-specific inhibition of antiviral protein kinase R by capripoxviruses and vaccinia virus. Ann N Y Acad Sci, 2019, 1438, 18–29. [Google Scholar] [CrossRef]
- Park, C.; et al. Orthopoxvirus K3 orthologs show virus- and host-specific inhibition of the antiviral protein kinase PKR. PLoS Pathog, 2021, 17, e1009183. [Google Scholar] [CrossRef]
- Megawati, D.; et al. Tanapox Virus and Yaba Monkey Tumor Virus K3 Orthologs Inhibit Primate Protein Kinase R in a Species-Specific Fashion. Viruses, 2024, 16, 7.
- Carpentier, K.S.; et al. A Single Amino Acid Dictates Protein Kinase R Susceptibility to Unrelated Viral Antagonists. PLoS Pathog, 2016, 12, e1005966. [Google Scholar] [CrossRef]
- Krüll, M.; et al. Signal transduction pathways activated in endothelial cells following infection with Chlamydia pneumoniae. J Immunol, 1999, 162, 4834–4841. [Google Scholar] [CrossRef]
- Yu, H.; et al. Correction to: Protein Kinase R (PKR) as a Novel dsRNA Sensor in Antiviral Innate Immunity. Methods Mol Biol 2025, 2854, C1. [Google Scholar]
- Yu, H.; et al. Protein Kinase R (PKR) as a Novel dsRNA Sensor in Antiviral Innate Immunity. Methods Mol Biol, 2025, 2854, 265–282.
- Nejepinska, J.; et al. Reporters transiently transfected into mammalian cells are highly sensitive to translational repression induced by dsRNA expression. PLoS One, 2014, 9, e87517. [Google Scholar] [CrossRef]
- Sievers, F. ; DG Higgins, Clustal Omega for making accurate alignments of many protein sequences. Protein Sci, 2018, 27, 135–145. [Google Scholar] [CrossRef]
- Liu, T.; et al. NF-κB signaling in inflammation. Signal Transduct Target Ther 2017, 2, C1. [Google Scholar] [CrossRef]
- Sen, R. ; ST Smale, Selectivity of the NF-{kappa}B response. Cold Spring Harb Perspect Biol, 2010, 2, a000257. [Google Scholar] [CrossRef] [PubMed]
- Oeckinghaus, A. ; MS Hayden, and S. Ghosh, Crosstalk in NF-κB signaling pathways. Nat Immunol, 2011, 12, 695–708. [Google Scholar] [PubMed]
- Mitchell, S.; et al. The NF-κB multidimer system model: A knowledge base to explore diverse biological contexts. Sci Signal, 2023, 16. [Google Scholar] [CrossRef]
- Razani, B. ; AD Reichardt, and G. Cheng, Non-canonical NF-κB signaling activation and regulation: principles and perspectives. Immunol Rev, 2011, 244, 44–54. [Google Scholar]
- Kanarek, N. ; Y Ben-Neriah, Regulation of NF-κB by ubiquitination and degradation of the IκBs. Immunol Rev, 2012, 246, 77–94. [Google Scholar] [CrossRef]
- Sun, S.C. , The non-canonical NF-κB pathway in immunity and inflammation. Nat Rev Immunol, 2017, 17, 545–558. [Google Scholar] [CrossRef]
- Yu, H.; et al. Targeting NF-κB pathway for the therapy of diseases: mechanism and clinical study. Signal Transduct Target Ther, 2020, 5, 209. [Google Scholar] [CrossRef]
- Jiang, H.Y.; et al. Phosphorylation of the alpha subunit of eukaryotic initiation factor 2 is required for activation of NF-kappaB in response to diverse cellular stresses. Mol Cell Biol, 2003, 23, 5651–5663. [Google Scholar] [CrossRef]
- Jiang, H.Y.; Wek, R.C. GCN2 phosphorylation of eIF2alpha activates NF-kappaB in response to UV irradiation. Biochem J 2005, 385, 371–380. [Google Scholar] [CrossRef]
- Deng, J.; et al. Translational repression mediates activation of nuclear factor kappa B by phosphorylated translation initiation factor 2. Mol Cell Biol, 2004, 24, 10161–10168. [Google Scholar] [CrossRef]
- McAllister, C.S. ; N Taghavi, and C. E. Samuel, Protein kinase PKR amplification of interferon β induction occurs through initiation factor eIF-2α-mediated translational control. J Biol Chem, 2012, 287, 36384–36392. [Google Scholar]
- Kumar, A.; et al. Double-stranded RNA-dependent protein kinase activates transcription factor NF-kappa B by phosphorylating I kappa, B. Proc Natl Acad Sci U S A, 1994, 91, 6288–6292. [Google Scholar] [CrossRef]
- Seo, E.J.; et al. Protein kinase PKR mutants resistant to the poxvirus pseudosubstrate K3L protein. Proc Natl Acad Sci U S A, 2008, 105, 16894–16899. [Google Scholar] [CrossRef]
- Rothenburg, S.; et al. Rapid evolution of protein kinase PKR alters sensitivity to viral inhibitors. Nat Struct Mol Biol, 2009, 16, 63–70. [Google Scholar] [CrossRef]
- Elde, N.C.; et al. Protein kinase R reveals an evolutionary model for defeating viral mimicry. Nature, 2009, 457, 485–489. [Google Scholar] [CrossRef]
- Haller, S.L.; et al. Host species-specific activity of the poxvirus PKR inhibitors E3 and K3 mediate host range function. J Virol, 2024, 98, e0133124. [Google Scholar] [CrossRef]
- Dar, A.C. ; F Sicheri, X-ray crystal structure and functional analysis of vaccinia virus K3L reveals molecular determinants for PKR subversion and substrate recognition. Mol Cell, 2002, 10, 295–305. [Google Scholar] [CrossRef]
- Dar, A.C. ; TE Dever, and F. Sicheri, Higher-order substrate recognition of eIF2alpha by the RNA-dependent protein kinase PKR. Cell, 2005, 122, 887–900. [Google Scholar]
- Dey, M.; et al. Mechanistic link between PKR dimerization, autophosphorylation, and eIF2alpha substrate recognition. Cell, 2005, 122, 901–913. [Google Scholar] [CrossRef]
- Jacquet, S.; et al. Adaptive duplication and genetic diversification of protein kinase R contribute to the specificity of bat-virus interactions. Sci Adv, 2022, 8. [Google Scholar] [CrossRef]
- Chambers, M.J.; Scobell, S.B.; Sadhu, M.J. Systematic genetic characterization of the human PKR kinase domain highlights its functional malleability to escape a poxvirus substrate mimic. Elife 2024, 13. [Google Scholar] [CrossRef]
- Fenner, F. ; GM Woodroofe, The pathogenesis of infectious myxomatosis; the mechanism of infection and the immunological response in the European rabbit (Oryctolagus cuniculus). Br J Exp Pathol, 1953, 34, 400–411. [Google Scholar] [PubMed]
- Best, S.M. ; SV Collins, and P. J. Kerr, Coevolution of host and virus: cellular localization of virus in myxoma virus infection of resistant and susceptible European rabbits. Virology, 2000, 277, 76–91. [Google Scholar]
- Padjen, A.L. ; GM Mitsoglou, Some characteristics of baclofen-evoked responses of primary afferents in frog spinal cord. Brain Res, 1990, 516, 201–207. [Google Scholar] [CrossRef] [PubMed]
- Rothenburg, S. ; G Brennan, Species-Specific Host-Virus Interactions: Implications for Viral Host Range and Virulence. Trends Microbiol, 2020, 28, 46–56. [Google Scholar] [CrossRef]






Disclaimer/Publisher’s Note: The statements, opinions and data contained in all publications are solely those of the individual author(s) and contributor(s) and not of MDPI and/or the editor(s). MDPI and/or the editor(s) disclaim responsibility for any injury to people or property resulting from any ideas, methods, instructions or products referred to in the content. |
© 2025 by the authors. Licensee MDPI, Basel, Switzerland. This article is an open access article distributed under the terms and conditions of the Creative Commons Attribution (CC BY) license (http://creativecommons.org/licenses/by/4.0/).

