Submitted:
05 June 2025
Posted:
09 June 2025
You are already at the latest version
Abstract
Keywords:
1. Introduction
2. Data and Methods
3. Observations
3.1. Digisonde Measurements
3.1.1. Overall Storm-Time Condition in the Ionosphere
3.1.2. Auroral Conditions
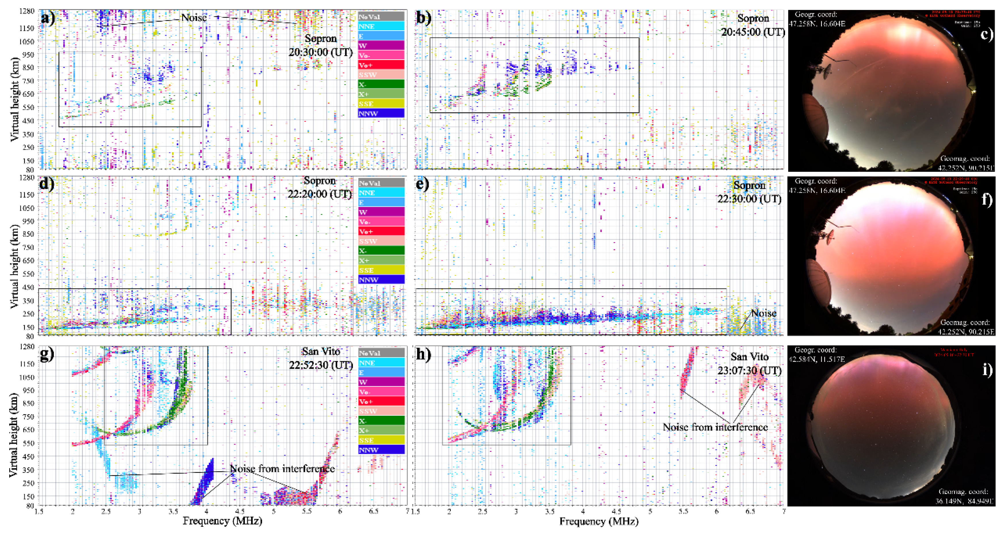
3.1.3. The Three Identified F-Layer Uplift Phases
3.1.4. Ionospheric Absorption Investigation
3.1. Swarm Measurements
4. Discussion
5. Conclusions
- A series of unique ionospheric conditions were determined by multi-instrumental observations and discussed in the current study.
- A sudden and extreme decrease in F2 electron density and a simultaneous uplift were detected with the Digisonde above SO and VT right after the SSC. The initial density decrease was mostly caused by the arrival of MIT to these latitudes.
- Right after the end of the main phase, a peculiar G-condition developed in the ionosphere. This appears only during intense geomagnetic storms and is connected to extremely depleted plasma in the F2-layer.
- Auroral F- and auroral Sporadic E-layers were observed at unprecedented low latitudes (42°, 35° mlat, respectively) during the main phase, while the analyzed stations were below or near the AO. The first ever observation of auroral Es at SO occurred between 22:15-23:10 UT, while auroral F layers were recorded at SO (22:30-03:45) and as extremely low latitude as VT station (22:37-03:52UT) on 10/11 May 2024. Besides the optical observations, Swarm measurements confirmed that the MIT, with the AO at its equatorward boundary, moved down as low as 35.9°N mlat.
- The auroral and low-latitude nightside ionospheres converged at the MIT, creating an extraordinary situation where the midlatitude ionosphere was confined to the MIT itself.
- Exceptionally prolonged disappearance of the ionospheric layers was observed through Digisonde measurements uniquely during daytime hours in the early recovery phase of the superstorm. The joint effect of the extremely decreased O/N2 ratio and density, as well as along with the influence of DDEFs was the most probable cause of the disappearance and not the increased ionospheric absorption caused by the incident solar flares, which was confirmed by the amplitude method.
- Three uplift phases were distinguished during the main and early recovery phases. The first phase was driven by global electric fields. The second phase was most likely caused by the spatially varying effect of storm-time winds and TIDs. While the decrease of the F1-layer height during the third uplift phase must have been driven by the westward DDEF, the underlying process responsible for the peculiar third-phase F2-layer uplift remains unclear and requires further investigation, involving additional observations from the plasmasphere.
- The isodensity and virtual height (h’F, h’F2) data are most clearly observed in the isodensity data.
- Effects of TIDs during geomagnetic storms are the best observed with isodensity data.
- B0 parameter is sensitive to all the three types of ionospheric layer uplift (and overall, to geomagnetic storm effects), however it is the most suitable for the indication of TID related ionospheric height variations.
- In a future study, we plan to investigate the prolonged daytime disappearance of the F-layer and its anomalous 3rd-phase uplift in detail, incorporating further experimental data and models like the thermosphere-ionosphere- electrodynamic general circulation model (TIEGCM, see the article of [80], and the Horizontal Wind Model 2007 (HWM07, [81]).
Author Contributions
Funding
Data Availability Statement
Acknowledgments
Conflicts of Interest
Abbreviations
![]() |
Appendix A

Appendix B










References
- L. SPOGLI, T. Alberti, P. Bagiacchi, … C. C.-A., and undefined 2024, “The effects of the May 2024 Mother’s Day superstorm over the Mediterranean sector: from data to public communication,” essopenarchive.org, 2024. [CrossRef]
- S. K. Das et al., “On the F-region ionospheric plasma density distribution and irregularities response during the May-2024 geomagnetic storm observed by LEO satellites,” Authorea Preprints, Oct. [CrossRef]
- E. Aa, Y. Chen, and B. Luo, “Dynamic Expansion and Merging of the Equatorial Ionization Anomaly During the 10–11 May 2024 Super Geomagnetic Storm,” Remote Sensing 2024, Vol. 16, Page 4290, vol. 16, no. 22, p. 4290, Nov. 2024. [CrossRef]
- E. Aa et al., “Significant Midlatitude Plasma Density Peaks and Dual-Hemisphere SED During the 10–11 May 2024 Super Geomagnetic Storm,” J Geophys Res Space Phys, vol. 129, no. 11, p. e2024JA033360, Nov. [CrossRef]
- R. Bojilova, P. Mukhtarov, and D. Pancheva, “Global Ionospheric Response During Extreme Geomagnetic Storm in May 2024,” Remote Sensing 2024, Vol. 16, Page 4046, vol. 16, no. 21, p. 4046, Oct. 2024. [CrossRef]
- V. Pierrard, A. Winant, E. Botek, and M. P. de Bonhome, “The Mother’s Day Solar Storm of 11 May 2024 and Its Effect on Earth’s Radiation Belts,” Universe 2024, Vol. 10, Page 391, vol. 10, no. 10, p. 391, Oct. 2024. [CrossRef]
- C. S. Carmo et al., “Ionospheric Response to the Extreme 2024 Mother’s Day Geomagnetic Storm Over the Latin American Sector,” Space Weather, vol. 22, no. 12, p. e2024SW004054, Dec. 2024. [CrossRef]
- 10 May 2024. [CrossRef]
- J. A. Lazzús and I. Salfate, “Report on the effects of the May 2024 Mother’s day geomagnetic storm observed from Chile,” J Atmos Sol Terr Phys, vol. 261, p. 106304, Aug. 2024. [CrossRef]
- K. S. Paul, M. Moses, H. Haralambous, and C. Oikonomou, “Effects of the Mother’s Day Superstorm (10–11 May 2024) over the Global Ionosphere,” Remote Sensing 2025, Vol. 17, Page 859, vol. 17, no. 5, p. 859, Feb. 2025. [CrossRef]
- X. Liu, J. Xu, J. Yue, W. Wang, and J. Moro, “Mesosphere and Lower Thermosphere Temperature Responses to the May 2024 Mother’s Day Storm,” Geophys Res Lett, vol. 52, no. 2, p. e2024GL112179, Jan. 2025,WEBSITE:WEBSITE:AGUPUBS;JOURNAL:JOURNAL:19448007;REQUESTEDJOURNAL:JOURNAL:19448007;WGROUP:STRING:PUBLICATION. [CrossRef]
- X. Wang et al., “Midlatitude Neutral Wind Response During the Mother’s Day Super-Intense Geomagnetic Storm in 2024 Using Observations From the Chinese Meridian Project,” J Geophys Res Space Phys, vol. 130, no. 4, p. e2024JA033574, Apr. 2025 REQUESTEDJOURNAL:JOURNAL:21699402;JOURNAL:JOURNAL:21562202A;PAGE:STRING:ARTICLE/CHAPTER. [CrossRef]
- R. Singh et al., “Ionospheric Disturbances Observed Over the Peruvian Sector During the Mother’s Day Storm (G5-Level) on 10–12 May 2024,” J Geophys Res Space Phys, vol. 129, no. 11, p. e2024JA033003, Nov. 2024. [CrossRef]
- D. K. Karan et al., “GOLD Observations of the Merging of the Southern Crest of the Equatorial Ionization Anomaly and Aurora During the 10 and 11 May 2024 Mother’s Day Super Geomagnetic Storm,” Geophys Res Lett, vol. 51, no. 15, Aug. 2024. [CrossRef]
- V. Pierrard, T. G. W. Verhulst, J. M. Chevalier, N. Bergeot, and A. Winant, “Effects of the Geomagnetic Superstorms of 10–11 May 2024 and 7–11 October 2024 on the Ionosphere and Plasmasphere,” Atmosphere 2025, Vol. 16, Page 299, vol. 16, no. 3, p. 299, Mar. 2025. [CrossRef]
- M. J. Buonsanto, “Ionospheric storms – A review,” Space Sci Rev, vol. 88, no. 3–4, pp. 563–601, 1999. [CrossRef]
- G. W. Prölss, “Ionospheric F-region storms,” Handbook of Atmospheric Electrodynamics, vol. 2, no. chap. 8, pp. 195–248, 1995, Accessed: Nov. 02, 2022. [Online]. Available: https://cir.nii.ac.jp/crid/1570291225295033472.
- 18. N. Balan et al., “A physical mechanism of positive ionospheric storms at low latitudes and midlatitudes,” J Geophys Res Space Phys, vol. 115, no. A2, p. A02304, Feb. 2010. [CrossRef]
- N. Balan, L. B. Liu, and H. J. Le, “A brief review of equatorial ionization anomaly and ionospheric irregularities,” Earth and Planetary Physics, vol. 2, no. 4, pp. 257–275, Jul. 2018. [CrossRef]
- K. A. Berényi, B. Heilig, J. Urbář, D. Kouba, Kis, and V. Barta, “Comprehensive analysis of the ionospheric response to the largest geomagnetic storms from solar cycle 24 over Europe,” Frontiers in Astronomy and Space Sciences, vol. 10, p. 1092850, Apr. 2023. [CrossRef]
- D. Danilov, “Ionospheric F-region response to geomagnetic disturbances,” Advances in Space Research, vol. 52, no. 3, pp. 343–366, 2013. [CrossRef]
- G. W. Prölss, “Ionospheric Storms at Mid-Latitude: A Short Review,” Geophysical Monograph Series, vol. 181, pp. 9–24, 2008. [CrossRef]
- B. T. Tsurutani et al., “Prompt penetration electric fields (PPEFs) and their ionospheric effects during the great magnetic storm of 30–31 October 2003,” J Geophys Res Space Phys, vol. 113, no. A5, p. A05311, May 2008. [CrossRef]
- B. Heilig et al., “Relation of the Plasmapause to the Midlatitude Ionospheric Trough, the Sub-Auroral Temperature Enhancement and the Distribution of Small-Scale Field Aligned Currents as Observed in the Magnetosphere by THEMIS, RBSP, and Arase, and in the Topside Ionosphere by Swarm,” J Geophys Res Space Phys, vol. 127, no. 3, p. e2021JA029646, Mar. 2022. [CrossRef]
- B. Heilig and H. Lühr, “New plasmapause model derived from CHAMP field-aligned current signatures,” Ann Geophys, vol. 31, no. 3, pp. 529–539, Mar. 2013. [CrossRef]
- B. Heilig and H. Lühr, “Quantifying the relationship between the plasmapause and the inner boundary of small-scale field-aligned currents, as deduced from Swarm observations,” Ann Geophys, vol. 36, no. 2, pp. 595–607, Apr. 2018. [CrossRef]
- N. M. Polekh, M. A. Chernigovskaya, and O. E. Yakovleva, “On the formation of the F1 layer during sudden stratospheric warming events,” Solar-Terrestrial Physics, vol. 5, no. 3, pp. 117–127, Sep. 2019. [CrossRef]
- M. G. Deminov, E. B. Romanova, and A. V. Tashchilin, “Origination of G conditions in the ionospheric F region depending on solar and geomagnetic activity,” Geomagnetism and Aeronomy 2011 51:5, vol. 51, no. 5, pp. 669–675, Sep. 2011. [CrossRef]
- Z. Mošna et al., “The March and April 2023 ionospheric storms over Europe,” Frontiers in Astronomy and Space Sciences, vol. 11, Sep. 2024. [CrossRef]
- V. V. Lobzin and A. V. Pavlov, “G condition in the F2 region peak electron density: a statistical study,” Ann Geophys, vol. 20, no. 4, pp. 523–537, Apr. 2002. [CrossRef]
- J. Moro et al., “Different Sporadic-E (Es) Layer Types Development During the August 2018 Geomagnetic Storm: Evidence of Auroral Type (Es a ) Over the SAMA Region,” J Geophys Res Space Phys, vol. 127, no. 2, Feb. 2022. [CrossRef]
- B. W. Reinisch and I. A. Galkin, “Global ionospheric radio observatory (GIRO),” Earth, Planets and Space, vol. 63, pp. 377–381, 2011. [CrossRef]
- B. W. Reinisch, X. Huang, I. A. Galkin, V. Paznukhov, and A. Kozlov, “Recent advances in real-time analysis of ionograms and ionospheric drift measurements with digisondes,” J Atmos Sol Terr Phys, vol. 67, no. 12 SPEC. ISS., pp. 1054–1062, 2005. [CrossRef]
- J. Bór et al., “Measurements of atmospheric electricity in the Széchenyi István Geophysical Observatory, Hungary,” Hist Geo Space Sci, vol. 11, no. 1, pp. 53–70, Apr. 2020. [CrossRef]
- D. Bilitza, M. Pezzopane, V. Truhlik, D. Altadill, B. W. Reinisch, and A. Pignalberi, “The International Reference Ionosphere Model: A Review and Description of an Ionospheric Benchmark,” Reviews of Geophysics, vol. 60, no. 4, p. e2022RG000792, Dec. 2022. [CrossRef]
- D. Bilitza and K. Rawer, “New options for IRI electron density in the middle ionosphere,” Advances in Space Research, vol. 10, no. 11, pp. 7–16, Jan. 1990. [CrossRef]
- T. G. W. Verhulst, S. M. Stankov, T. G. W. Verhulst, and S. M. Stankov, “The Changing Shape of the Ionosphere During a Solar Eclipse,” URSL, vol. 4, p. 68, 2023. [CrossRef]
- Buzás et al., “Investigating the effect of large solar flares on the ionosphere based on novel Digisonde data comparing three different methods,” Frontiers in Astronomy and Space Sciences, vol. 10, p. 1201625, Jul. 2023. [CrossRef]
- E. I. Kallio, T. I. Pulkkinen, H. E. J. Koskinen, A. Viljanen, J. A. Slavin, and K. Ogilvie, “Loading-unloading processes in the nightside ionosphere,” Geophys Res Lett, vol. 27, no. 11, pp. 1627–1630, Jun. 2000. [CrossRef]
- K. Kauristie, V. A. Sergeev, T. I. Pulkkinen, R. J. Pellinen, V. Angelopoulos, and W. Baumjohann, “Study on the ionospheric signatures of the plasma sheet bubbles,” International Conference on Substorms, Proceedings of the 3rd International Conference held in Versailles, 12-17 May 1996. Edited by E.J. Rolfe and B. Kaldeich. ESA SP-389. Paris: European Space Agency, 1996., p.93, 1996, Accessed: May 13, 2025. [Online]. Available: https://adsabs.harvard.edu/full/1996ESASP.389...93K.
- Viljanen and L. Hakkinen, IMAGE magnetometer network, inSatellite-Ground basedCoordination Sourcebook, vol. ESA-SP1198. Eur. Space Agency Spec. Publ., 1997.
- E. I. Tanskanen et al., “At substorm onset, 40% of AL comes from underground,” J Geophys Res Space Phys, vol. 106, no. A7, pp. 13119–13134, Jul. 2001. [CrossRef]
- E. Friis-Christensen, H. Lühr, and G. Hulot, “Swarm: A constellation to study the Earth’s magnetic field,” Earth, Planets and Space, vol. 58, no. 4, pp. 351–358, Apr. 2006. [CrossRef]
- N. Olsen et al., “The Swarm Satellite Constellation Application and Research Facility (SCARF) and Swarm data products,” Earth, Planets and Space, vol. 65, no. 11, pp. 1189–1200, Nov. 2013. [CrossRef]
- J. S. Evans et al., “GOLD Observations of the Thermospheric Response to the 10–12 May 2024 Gannon Superstorm,” Geophys Res Lett, vol. 51, no. 16, Aug. 2024. [CrossRef]
- H. Hayakawa et al., “The Solar and Geomagnetic Storms in May 2024: A Flash Data Report,” Jul. 2024, Accessed: Oct. 28, 2024. [Online]. Available: https://arxiv.org/abs/2407.07665v1.
- D. Buresova, J. Lastovicka, P. Hejda, and J. Bochnicek, “Ionospheric disturbances under low solar activity conditions,” Advances in Space Research, vol. 54, no. 2, pp. 185–196, 2014. [CrossRef]
- K. A. Berényi et al., “Ionosonde Measurement Comparison during an Interplanetary Coronal Mass Ejection (ICME)- and a Corotating Interaction Region (CIR)-Driven Geomagnetic Storm over Europe,” Universe, vol. 10, no. 9, p. 344, Aug. 2024. [CrossRef]
- C. Szárnya et al., “Technical Possibilities and Limitations of the DPS-4D Type of Digisonde in Individual Meteor Detections,” Remote Sens (Basel), vol. 16, no. 14, p. 2658, Jul. 2024. [CrossRef]
- B. W. Reinisch, “Digisonde 4D Technical Manual (Version 1.0),” Lowell Digisonde International, 2009.
- D. K. Whiter, N. Partamies, B. Gustavsson, and K. Kauristie, “The altitude of green OI 557.7gnm and blue N2+ 427.8gnm aurora,” Ann Geophys, vol. 41, no. 1, pp. 1–12, Jan. 2023. [CrossRef]
- B. J. Jackel, F. Creutzberg, E. F. Donovan, and L. L. Cogger, “Triangulation of auroral red-line emission heights,” aurora.phys.ucalgary.caBJ Jackel, F Creutzberg, EF Donovan, LL CoggerProceedings of the 28th annual European meeting on, 2003•aurora.phys.ucalgary.ca, vol. 92, pp. 97–100, 2003, Accessed: Feb. 05, 2025. [Online]. Available: https://aurora.phys.ucalgary.ca/public/for_emma/Gillies_agu/LitReview/jackel_triangulation_oulu_2003.pdf.
- W. R. Piggott and K. (Karl), 1913- Rawer, “U.R.S.I. handbook of ionogram interpretation and reduction,” 1978. Accessed: Oct. 25, 2024. [Online]. Available: https://repository.library.noaa.gov/view/noaa/10404.
- Belehaki et al., “An overview of methodologies for real-time detection, characterisation and tracking of traveling ionospheric disturbances developed in the TechTIDE project,” Journal of Space Weather and Space Climate, vol. 10, p. 42, 2020. [CrossRef]
- V. Ventriglia et al., “An Explainable Machine Learning model for Large-Scale Travelling Ionospheric Disturbances forecasting,” Dec. 2024. [CrossRef]
- V. Barta, G. Sátori, K. Alexandra Berényi, Á. Kis, and E. Williams, “Effects of solar flares on the ionosphere as shown by the dynamics of ionograms recorded in Europe and South Africa,” Ann Geophys, vol. 37, no. 4, pp. 747–761, Aug. 2019. [CrossRef]
- C. Tao et al., “Statistical analysis of short-wave fadeout for extreme space weather event estimation,” Earth, Planets and Space, vol. 72, no. 1, pp. 1–16, Dec. 2020. [CrossRef]
- K. S. Paul et al., “Investigation of the Ionospheric Response on Mother’s Day 2024 Geomagnetic Superstorm over the European Sector,” Atmosphere 2025, Vol. 16, Page 180, vol. 16, no. 2, p. 180, Feb. 2025. [CrossRef]
- G. Vichare and M. S. Bagiya, “Manifestations of Strong IMF-By on the Equatorial Ionospheric Electrodynamics During 10 May 2024 Geomagnetic Storm,” Geophys Res Lett, vol. 51, no. 23, p. e2024GL112569, Dec. 2024. [CrossRef]
- M. C. Kelley, J. J. Makela, O. De La Beaujardiére, and J. Retterer, “CONVECTIVE IONOSPHERIC STORMS: A REVIEW,” Reviews of Geophysics, vol. 49, no. 2, Jun. 2011. [CrossRef]
- R. F. Woodman, “Spread F – an old equatorial aeronomy problem finally resolved?,” Ann Geophys, vol. 27, no. 5, pp. 1915–1934, May 2009. [CrossRef]
- 62. R. F. Woodman and C. La Hoz, “Radar observations of F region equatorial equatorial irregularities,” J Geophys Res, vol. 81, no. 31, pp. 5447–5466, Nov. 1976. [CrossRef]
- C.-S. Huang, “Occurrence of Equatorial Plasma Bubbles during Intense Magnetic Storms,” International Journal of Geophysics, vol. 2011, pp. 1–10, 2011. [CrossRef]
- S. Sripathi, M. A. Abdu, A. K. Patra, and R. N. Ghodpage, “Unusual Generation of Localized EPB in the Dawn Sector Triggered by a Moderate Geomagnetic Storm,” J Geophys Res Space Phys, vol. 123, no. 11, pp. 9697–9710, Nov. 2018. [CrossRef]
- S. Tulasi Ram et al., “Fresh and evolutionary-type field-aligned irregularities generated near sunrise terminator due to overshielding electric fields,” J Geophys Res Space Phys, vol. 120, no. 7, pp. 5922–5930, Jul. 2015. [CrossRef]
- K. Wu et al., “Equatorial plasma bubbles developing around sunrise observed by an all-sky imager and global navigation satellite system network during storm time,” Ann Geophys, vol. 38, no. 1, pp. 163–177, Feb. 2020. [CrossRef]
- C. S. Carmo, X. Pi, C. M. Denardini, C. A. O. B. Figueiredo, O. P. Verkhoglyadova, and G. A. S. Picanço, “Equatorial Plasma Bubbles Observed at Dawn and After Sunrise Over South America During the 2015 St. Patrick’s Day Storm,” J Geophys Res Space Phys, vol. 127, no. 10, Oct. 2022. [CrossRef]
- D. K. Karan, C. R. Martinis, R. W. Eastes, R. E. Daniell, W. E. McClintock, and C. Huang, “GOLD Observations of Equatorial Plasma Bubbles Reaching Mid-Latitudes During the 23 April 2023 Geomagnetic Storm,” Space Weather, vol. 22, no. 6, Jun. 2024. [CrossRef]
- D. G. Jones, I. K. Walker, and L. Kersley, “Structure of the poleward wall of the trough and the inclination of the geomagnetic field above the EISCAT radar,” Ann Geophys, vol. 15, no. 6, pp. 740–746, Jun. 1997. [CrossRef]
- T. Karpachev, “Longitudinal variations in the position and magnitude of the poleward wall of the ionospheric trough in the southern hemisphere,” Advances in Space Research, vol. 71, no. 10, pp. 4374–4381, May 2023. [CrossRef]
- D. K. Karan et al., “GOLD Observations of the Merging of the Southern Crest of the Equatorial Ionization Anomaly and Aurora During the 10 and 11 May 2024 Mother’s Day Super Geomagnetic Storm,” Geophys Res Lett, vol. 51, no. 15, p. e2024GL110632, Aug. 2024. [CrossRef]
- J. Mannucci et al., “Dayside global ionospheric response to the major interplanetary events of October 29-30, 2003 ‘Halloween Storms,’” Geophys Res Lett, vol. 32, no. 12, pp. 1–4, Jun. 2005. [CrossRef]
- Martinis, J. Baumgardner, M. Mendillo, J. Wroten, A. Coster, and L. Paxton, “The night when the auroral and equatorial ionospheres converged,” Wiley Online LibraryC Martinis, J Baumgardner, M Mendillo, J Wroten, A Coster, L PaxtonJournal of Geophysical Research: Space Physics, 2015•Wiley Online Library, vol. 120, no. 9, pp. 8085–8095, Sep. 2015. [CrossRef]
- S. I. Akasofu, “Electrodynamics of the magnetosphere: Geomagnetic storms,” Space Sci Rev, vol. 6, no. 1, pp. 21–143, Oct. 1966. [CrossRef]
- 75. E. Astafyeva et al., “Electrodynamic and Ionospheric Puzzles of the 10–11 May 2024 Geomagnetic Superstorm,” J Geophys Res Space Phys, vol. 130, no. 5, p. e2024JA033284, May 2025, WEBSITE:WEBSITE:AGUPUBS;WGROUP:STRING:PUBLICATION. [CrossRef]
- S. V. Panasenko, K. D. Aksonova, D. Burešová, O. V. Bogomaz, T. G. Zhivolup, and O. V. Koloskov, “Large-scale traveling ionospheric disturbances over central and eastern Europe during moderate magnetic storm period on 22–24 September 2020,” Advances in Space Research, vol. 72, no. 10, pp. 4364–4378, Nov. 2023. [CrossRef]
- Horvath and B. C. Lovell, “Traveling ionospheric disturbances and their relations to storm-enhanced density features and plasma density irregularities in the local evening and nighttime hours of the Halloween superstorms of 29-31 October 2003,” J Geophys Res Space Phys, vol. 115, no. 9, pp. 1–16, 2010. [CrossRef]
- A. Berényi, V. Barta, and Kis, “Midlatitude ionospheric F2-layer response to eruptive solar events-caused geomagnetic disturbances over Hungary during the maximum of the solar cycle 24: A case study,” Advances in Space Research, vol. 61, no. 5, pp. 1230–1243, Mar. 2018. [CrossRef]
- M. Forbes, “Dynamics of the Thermosphere,” Journal of the Meteorological Society of Japan. Ser. II, vol. 85B, pp. 193–213, 2007. [CrossRef]
- G. Lu, I. Zakharenkova, I. Cherniak, and T. Dang, “Large-Scale Ionospheric Disturbances During the 17 March 2015 Storm: A Model-Data Comparative Study,” J Geophys Res Space Phys, vol. 125, no. 5, May 2020. [CrossRef]
- C. Huang, J. Y. Xu, X. X. Zhang, D. D. Liu, W. Yuan, and G. Y. Jiang, “Mid-latitude thermospheric wind changes during the St. Patrick’s Day storm of 2015 observed by two Fabry-Perot interferometers in China,” Advances in Space Research, vol. 61, no. 7, pp. 1873–1879, Apr. 2018. [CrossRef]







Disclaimer/Publisher’s Note: The statements, opinions and data contained in all publications are solely those of the individual author(s) and contributor(s) and not of MDPI and/or the editor(s). MDPI and/or the editor(s) disclaim responsibility for any injury to people or property resulting from any ideas, methods, instructions or products referred to in the content. |
© 2025 by the authors. Licensee MDPI, Basel, Switzerland. This article is an open access article distributed under the terms and conditions of the Creative Commons Attribution (CC BY) license (http://creativecommons.org/licenses/by/4.0/).

