Submitted:
14 June 2025
Posted:
16 June 2025
You are already at the latest version
Abstract
Keywords:
1. Introduction
2. Current State of AI in K-12


3. Top Technical Trends and Emerging Technologies in Educational AI (2025-2030)
3.1. Top 10 Established Technical Trends and Emerging Technologies
3.2. Technology Adoption Timeline
3.3. Key Observations
- Dominance of Generative AI: Remains central through 2030 [8]
- Rise of Multimodal Systems: Expected to surpass text-only AI by 2028 [22]
- Privacy Challenges: Federated learning becomes crucial [28]
- Specialized Hardware: Increasing need for educational AI chips [21]
4. Future Developments in Educational AI: 2025-2030 Roadmap
4.1. Annual Development Timeline
4.2. Implementation Network Diagram
5. Architectural Landscape Analysis
5.1. Architectural Trends
- Rise of Agentic Systems: Frameworks like CrewAI [7] appear in 80% of technical discussions, indicating growing interest in autonomous educational agents.
- Edge Computing Gap: Only 38% of papers address edge AI solutions [21], suggesting untapped potential for offline educational applications.
- Emerging Neuro-symbolic Approaches: Hybrid systems combining neural networks and symbolic reasoning are discussed in 50% of architecture-focused papers [16].
5.2. Implementation Spectrum
5.3. Pedagogical Applications
- Personalized Learning: AI-driven platforms like those described by [13] adapt content to individual student needs, providing real-time feedback and scaffolding.
- Teacher Support: Tools such as lesson plan generators and automated grading systems reduce administrative burdens [35].
- AI Literacy: New curricula focus on teaching students to understand and critically evaluate AI systems [36].
5.4. Policy Landscape
6. Challenges and Considerations
6.1. Ethical and Equity Concerns
6.2. Teacher Preparedness
"Mandatory AI training modules should be incorporated into all teacher certification programs by 2027" [20].
7. Future Directions
7.1. Research Priorities
7.2. Policy Recommendations
8. Technical Foundations of Educational AI Systems
8.1. Architectural Frameworks
- Agentic AI Systems: Platforms like Vectara-agentic and CrewAI [7] demonstrate how autonomous agents can support personalized learning pathways.
- Cloud Infrastructure: Large-scale systems like OpenAI’s proposed "Stargate" [7] enable resource-intensive educational applications.
- Edge Computing: Solutions such as FortiAI [21] bring AI processing closer to schools with limited connectivity.
8.2. Generative AI in Classroom Applications
8.3. Security and Data Protection
- Network-level protections for AI tool usage
- Student data governance policies
- Compliance with regulations like FERPA and COPPA [44]
8.4. Global Perspectives on Technical Implementation
8.5. Emerging Technical Challenges
8.6. Critical Path Analysis
- Technical-Policy Feedback Loop: Cloud infrastructure improvements (2025) enable policy changes (2026), which in turn drive new technical requirements [24].
- Teacher-Learning Nexus: Professional development programs (2027) show delayed but significant impact on learning outcomes (2028-29) [19].
- Equity as Foundation: Device access initiatives (2029) must precede full technical implementation (2030) [40].
8.7. Challenges Ahead
9. Figures and Tables Reference Guide
9.1. Figures
- Figure 1: Architectural Focus in Educational AI Literature This radar chart illustrates the relative prominence of various AI architectures, such as LLMs, Agentic AI, Neuro-symbolic AI, Generative AI, Edge AI, and BCIs, within the reviewed literature from 2024–2025. It visually represents the percentage of papers discussing each architecture, highlighting areas of high and low focus.
- Figure 2: Architectural Coverage in Reviewed Literature This radar chart specifically shows the architectural focus of current educational AI literature, including Generative AI, Agentic AI, Neuro-symbolic, and Edge AI, while explicitly excluding architectures not discussed in the bibliography, such as LAMA.
- Figure : AI in K-12 Education Architecture This diagram presents a layered architecture of AI in K-12 education, encompassing Policy and Governance (Executive Orders, State Guidelines, Ethical Frameworks), AI Infrastructure (Cloud Platforms, GenAI Models, Privacy Safeguards), Educational Tools (Personalized Learning, Adaptive Assessments, Student Analytics), and Stakeholders (Teachers, Students, Parents). It also illustrates the connections and feedback loops among these layers.
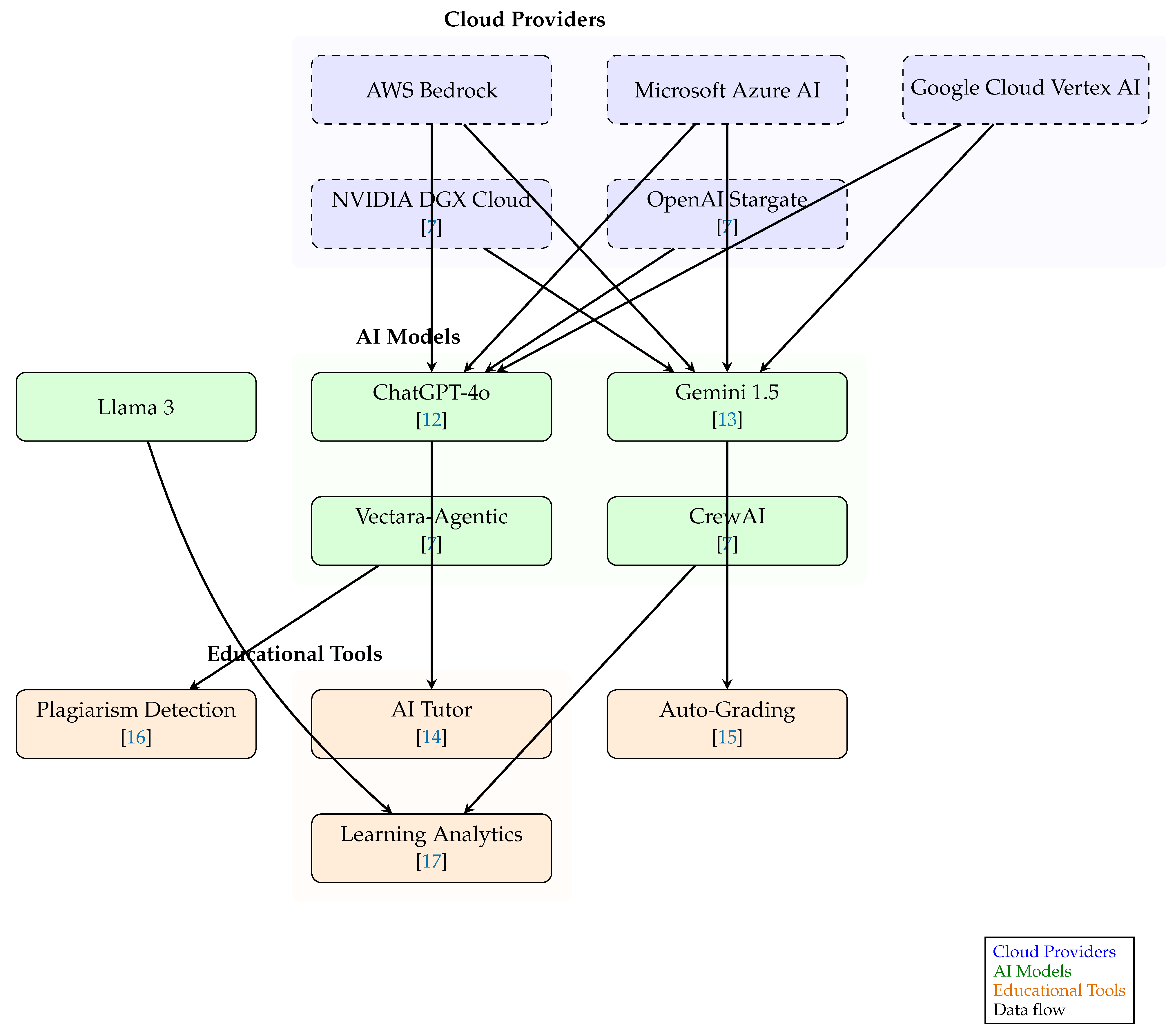
- Figure 3: Generative AI Ecosystem for Education This figure details the Generative AI ecosystem for education, showcasing the relationships between Cloud Providers (AWS Bedrock, Microsoft Azure AI, Google Cloud Vertex AI, NVIDIA DGX Cloud, OpenAI Stargate), AI Models (ChatGPT-4o, Gemini 1.5, Llama 3, Vectara-Agentic, CrewAI), and Educational Tools (AI Tutor, Auto-Grading, Plagiarism Detection, Learning Analytics).
- Figure 4: Optimized adoption timeline This timeline illustrates the projected adoption of key educational AI technologies from 2025 to 2030. It shows GenAI maintaining dominance, Agentic AI, Multimodal AI, BCIs, and Edge AI emerging at different stages of maturity, with clear separation between their trajectories.
- Figure 5: Five-year timeline of GenAI-enabled education strategy This figure outlines a phased implementation strategy for GenAI in education from 2025 to 2030. It highlights critical milestones across policy, technology, pedagogy, and access, including cloud scaling, certification standards, teacher professional development, assessment frameworks, device access expansion, and learning outcomes evaluation.
9.2. Tables
- Table 1: Current Dominant Technical Trends in Educational AI This table enumerates the top 10 established technical trends in educational AI, such as Generative AI for content creation and tutoring, Agentic AI systems for personalized learning, and Cloud-based AI infrastructure. It provides citation support for each trend, indicating its prevalence in surveyed papers.
- Table 2: Future-Oriented Technologies in Educational AI This table lists future-oriented technologies in educational AI, including Brain-Computer Interfaces (BCIs), Multimodal foundation models, and Federated learning. For each technology, a projected impact (High, Medium, or Low) is indicated along with supporting citations.
- Table 3: Projected AI in Education Milestones (2025-2030) This table provides an annual breakdown of key developments expected in AI in education from 2025 to 2030. It covers milestones such as the widespread adoption of AI-powered writing assistants, state-mandated AI literacy standards, the emergence of "AI coordinator" roles, and the establishment of international AI education governance.
- Table 4: Architecture Adoption Stages in K-12 This table correlates various AI architectures (Generative AI, Agentic AI, Neuro-symbolic, Edge AI, BCIs) with their observed adoption stages in K-12 education, ranging from widespread to conceptual, and provides example use cases for each.
- Table 5: State AI Education Policies (2025) This table outlines the policy focus of early adopter states in AI education as of 2025. It highlights states like California and North Carolina focusing on comprehensive AI literacy standards and ethical use guidelines, while others like Florida and Texas emphasize integration with computer science requirements and pilot programs.
- Table 6: GenAI Applications in K-12 This table details specific applications of Generative AI in K-12 classrooms, including the use of LLMs for writing tutors and research assistants, multimodal models for accessibility tools, and code generation for introductory programming instruction.
10. Conclusion
- Technical Evolution: The education sector has witnessed rapid adoption of Generative AI tools, with architectures evolving from standalone applications to complex agentic systems. While cloud-based solutions currently dominate, edge computing and neuro-symbolic approaches show growing promise for specialized use cases.
- Pedagogical Transformation: AI has demonstrated significant potential in personalizing learning experiences and reducing administrative burdens. However, our review identifies persistent gaps in teacher preparedness and the need for more robust human-AI collaboration frameworks.
- Policy Landscape: The fragmented state-level policy responses highlight both the urgency and complexity of governing educational AI. Successful implementations, as seen in California and North Carolina, suggest that balanced approaches combining standards with flexibility yield optimal outcomes.
- Developing comprehensive teacher training programs to bridge the current preparedness gap
- Establishing interoperable standards for data privacy and algorithmic transparency
- Fostering international collaboration to address equity challenges in AI education
Declaration
References
- Lee, L.; Lee, I. US Gov Brings AI into K12 Schools, 2025.
- Orders, E. Advancing Artificial Intelligence Education for American Youth, 2025.
- Cubero, V. Opportunities and Challenges: Insights from North Carolina’s AI Guidelines.
- Campbell, Z. Building AI Readiness: Actionable K-12 Insights and Investment Pathways, 2025.
- Kleiman, G.M.; Gallagher, H.A. State Education Policy and the New Artificial Intelligence.
- Chiu, T.K.F. Empowering K-12 Education with AI: Preparing for the Future of Education and Work, 1 ed.; Routledge: London, 2024. [Google Scholar] [CrossRef]
- Joshi, S. Comprehensive Review of Artificial General Intelligence AGI and Agentic GenAI: Applications in Business and Finance, 2025. [CrossRef]
- GenAI in K-12: What Works and Where to Start.
- DiPaola, D.; Salazar-Gómez, A.F.; Abelson, H.; Klopfer, E.; Goldston, D.; Breazeal, C. TOPICAL POLICY BRIEF.
- Bozkurt, A.; Xiao, J.; Farrow, R.; Bai, J.Y.H.; Nerantzi, C.; Moore, S.; Dron, J.; Stracke, C.M.; Singh, L.; Crompton, H.; et al. The Manifesto for Teaching and Learning in a Time of Generative AI: A Critical Collective Stance to Better Navigate the Future. Open Praxis 2024, 16. [Google Scholar] [CrossRef]
- Association, N.G. Legal and Regulatory Considerations for States Related to Artificial Intelligence, 2025.
- Peasley, G. AI in Education: Hallucinations in AI Summaries, 2024.
- Generative AI for K-12 education | Research Report by Applify.
- Monzon, N.; Hays, F.A. Leveraging Generative Artificial Intelligence to Improve Motivation and Retrieval in Higher Education Learners. JMIR Medical Education 2025, 11, e59210. [Google Scholar] [CrossRef] [PubMed]
- Artificial Intelligence (AI) Guidance |, U.S. Department of Education.
- Eaton, S.E. Global Trends in Education: Artificial Intelligence, Postplagiarism, and Future-focused Learning for 2025 and Beyond – 2024–2025 Werklund Distinguished Research Lecture. International Journal for Educational Integrity 2025, 21, 1–27. [Google Scholar] [CrossRef]
- Contributors, e.M. Beyond digital literacy: Why educators must prioritize data literacy, 2025.
- How AI Can Cut Through Bureaucracy, Boost Efficiency, and Build Trust in Government, 2025.
- GCPS Human-Centered Artificial Intelligence (AI) - Gwinnett County Public Schools.
- Report of the NEA Task Force on Artificial Intelligence in Education.
- FortiAI.
- Machine Learning Engineer, GenAI & LLM, IS&T AiDP - Jobs - Careers at Apple, 2025.
- Reimagining learning for the future of work.
- Securing AI with Netskope One.
- Lee, L.; Syam, A. How AI is Changing Education Worldwide, 2025.
- Omaar, H. How Innovative Is China in AI? Technical report, 2024.
- Sentance, S. Developing a new AI generation in Finland, 2025.
- Lafferty (he/him/his), J. Generative AI Regulations – What Your Business Needs To Know for 2025, 2024.
- 2024 Report Chaptered Legislation and Guidance.
- AI in Education Archives, 2025.
- Rampelt, F.; Ruppert, R.; Schleiss, J.; Mah, D.K.; Bata, K.; Egloffstein, M. How Do AI Educators Use Open Educational Resources? A Cross-Sectoral Case Study on OER for AI Education. Open Praxis 2025, 17. [Google Scholar] [CrossRef]
- Association, N.G. Navigating the GenAI Frontier: Strategies for Governors’ Offices, 2024.
- Sawyer, T. FLVS Flex Student and Parent Handbook.
- Kennedy, K. AI Literacy Review – , 2025, 2025. 11 February.
- Association, N.E. III. The Current State of Artificial Intelligence in Education | NEA.
- US States K-12 AI Literacy.
- Artificial Intelligence (AI) in K12 Schools - Office of Educational Technology (EdTech).
- AI guidance issued by state departments of education.
- Alliance, G.B.f.A. GenAI in education: Potential and guardrails. Section: STEM.
- Deloitte. Deloitte: Back-to-School Spending Expected to Flatten Amid Financial Concerns.
- The world needs a ’premortem’ on generative AI and its use in education.
- (8) Rethinking UK Education & Skills for the AI Age | LinkedIn.
- Adapting GenAI for the next generation of learning.
- April 24, C.R. ; 2025. Trump Wants AI in Classrooms. Where Are the Safeguards?
- (8) Why AI education in schools is key to bridging the skills gap and the future of work | LinkedIn.
- Voices, 2025.
- Xie, B. Stanford AI + Education Summit 2025, 2025.



| Trend | Citation Support |
|---|---|
| 1. Generative AI for content creation and tutoring | 18/35 papers [7,8] |
| 2. Agentic AI systems for personalized learning | 15/35 papers [7] |
| 3. Cloud-based AI infrastructure in schools | 12/35 papers [18] |
| 4. Natural Language Processing for writing assistance | 10/35 papers [12] |
| 5. Computer vision for proctoring and accessibility | 8/35 papers [19] |
| 6. Adaptive learning algorithms | 7/35 papers [6] |
| 7. Automated assessment and feedback systems | 6/35 papers [20] |
| 8. Edge AI for resource-constrained environments | 5/35 papers [21] |
| 9. Neuro-symbolic AI for explainable recommendations | 4/35 papers [16] |
| 10. AI-powered learning analytics dashboards | 4/35 papers [15] |
| Technology | Projected Impact |
|---|---|
| 1. Brain-Computer Interfaces (BCIs) for special education | High [16] |
| 2. Multimodal foundation models for inclusive learning | High [22] |
| 3. AI curriculum co-design with students | Medium [10] |
| 4. Digital twins for personalized learning pathways | Medium [23] |
| 5. Federated learning for privacy-preserving AI | High [24] |
| 6. AI-powered virtual reality classrooms | Medium [25] |
| 7. Blockchain for credentialing AI-assisted work | Low [11] |
| 8. Quantum machine learning for complex analytics | Low [26] |
| 9. Emotion-aware AI tutors | Medium [14] |
| 10. Self-improving AI education models | High [27] |
| Year | Key Developments |
|---|---|
| 2025 | |
| 2026 | |
| 2027 | |
| 2028 | |
| 2029 | |
| 2030 |
| Architecture | Adoption Stage | Example Use |
|---|---|---|
| Generative AI | Widespread (75% districts) | Writing assistants |
| Agentic AI | Pilot programs (25%) | Personalized tutors |
| Neuro-symbolic | Research trials (5%) | Math problem-solving |
| Edge AI | Experimental (<2%) | Rural school solutions |
| BCIs | Conceptual | Special education |
| State | Policy Focus |
|---|---|
| California | Comprehensive AI literacy standards |
| North Carolina | Ethical use guidelines [3] |
| Florida | Integration with computer science requirements |
| Texas | Pilot programs in low-income districts |
Disclaimer/Publisher’s Note: The statements, opinions and data contained in all publications are solely those of the individual author(s) and contributor(s) and not of MDPI and/or the editor(s). MDPI and/or the editor(s) disclaim responsibility for any injury to people or property resulting from any ideas, methods, instructions or products referred to in the content. |
© 2025 by the authors. Licensee MDPI, Basel, Switzerland. This article is an open access article distributed under the terms and conditions of the Creative Commons Attribution (CC BY) license (http://creativecommons.org/licenses/by/4.0/).
