Submitted:
30 May 2025
Posted:
30 May 2025
You are already at the latest version
Abstract

Keywords:
1. Introduction
- RQ1: Is there a statistically significant association between ESG performance metrics and stock market excess returns of multinational electronics firms, after controlling for market risk factors?
- RQ2: Do the ESG factors for these global electronics firms exhibit distinct dynamic interactions with traditional market risk factors?
- RQ3: What are the financial implications of ESG performance in this sector, considering global regulatory pressures and technological enablers, thereby informing a conceptual model of "Regulatory-ESG Financial Salience"?
2. Theoretical Framework and Literature Review
3. Data, Variables, and Methodology
3.1. Data
3.2. Variables
3.3. Methodology
4. Diagnostic Testing of Variables and Regression Models
4.1. Assessment of Inter-Variable Correlations
4.2. Unit Root Tests for Time Series Stationarity
4.3. Examination of Residual Serial Correlation
4.4. Test for Heteroskedasticity and Model Specification in Panel Regressions
5. Empirical Results
5.1. Panel Regressions of Global Electronics Firm Stock Returns on ESG Performance
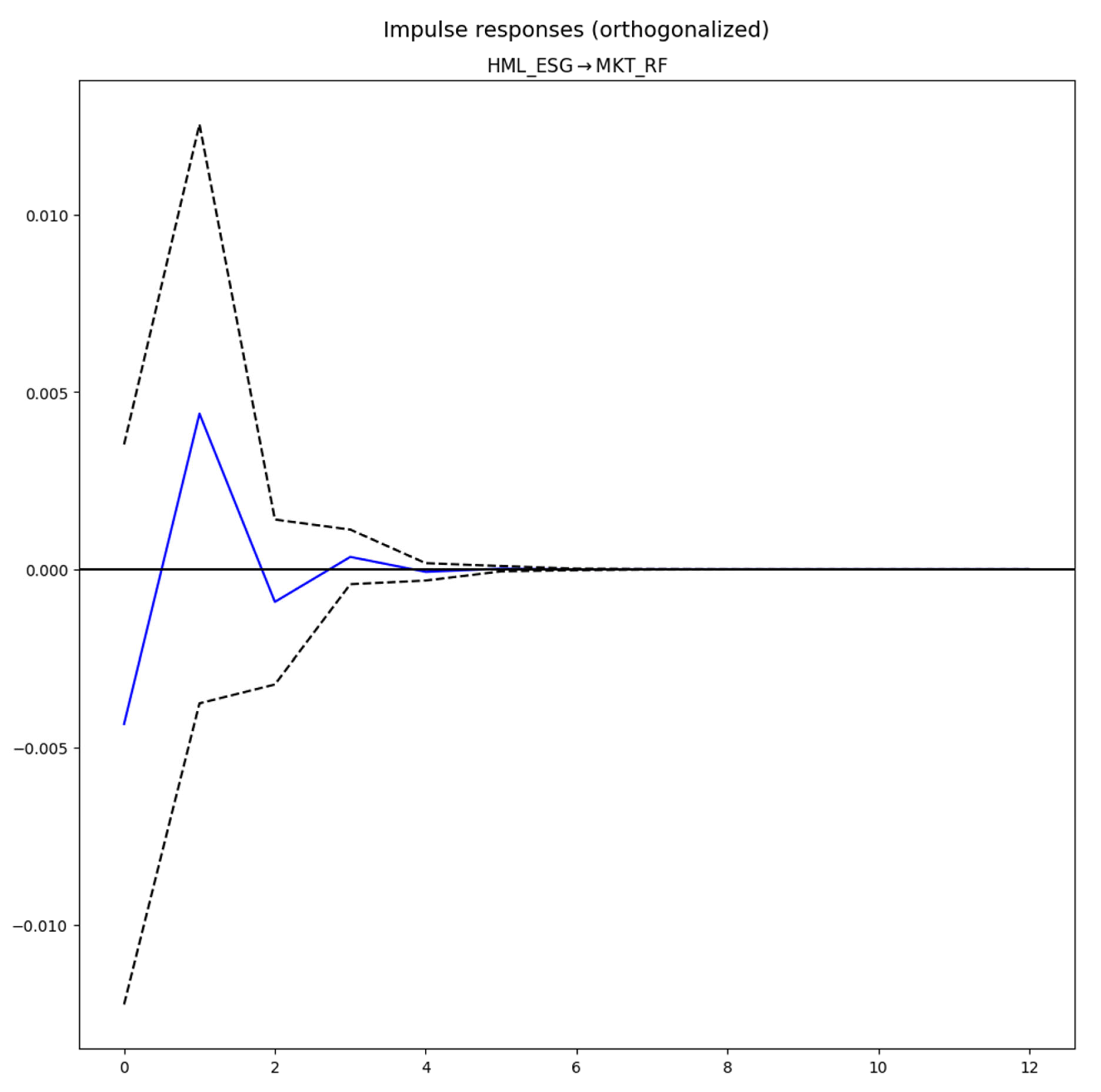
5.2. VAR Analysis of HML_ESG Factor and Market Factors
6. Discussion and Implications
6.1. The Global Regulatory Context and Technological Enablers for ESG
6.2. A Conceptual Global Regulatory-ESG Financial Salience Model (RQ3)
6.3. Implications for Stakeholders
6.4. Limitations and Future Research
7. Summary and Conclusions
8. Patents
Supplementary Materials
Author Contributions
Funding
Institutional Review Board Statement
Informed Consent Statement
Data Availability Statement
Acknowledgments
Conflicts of Interest
Abbreviations
| ADF | Augmented Dickey-Fuller |
| AI | Artificial Intelligence |
| BIC | Bayesian Information Criterion |
| BP | Breusch-Pagan |
| CE | Circular Economy |
| CMA | Conservative Minus Aggressive (Fama-French Factor) |
| DPP | Digital Product Passport |
| DW | Durbin-Watson |
| ESG | Environmental, Social, and Governance |
| ESPR | Ecodesign for Sustainable Products Regulation |
| EU | European Union |
| FE | Fixed Effects |
| FEVD | Forecast Error Variance Decomposition |
| FF6 | Fama-French Six-Factor Model (including Momentum) |
| G-Score | Governance Score |
| HML | High Minus Low (Fama-French Factor) |
| HML_ESG | High Minus Low ESG Factor |
| IRF | Impulse Response Function |
| MKT_RF | Market Risk Premium (Fama-French Factor) |
| MSCI | Morgan Stanley Capital International |
| NRBV | Natural Resource-Based View |
| OLS | Ordinary Least Squares |
| REACH | Registration, Evaluation, Authorisation and Restriction of Chemicals |
| RMW | Robust Minus Weak (Fama-French Factor) |
| RoHS | Restriction of Hazardous Substances |
| RQ | Research Question |
| S-Score | Social Score |
| SMB | Small Minus Big (Fama-French Factor) |
| TSCA | Toxic Substances Control Act (US) |
| VAR | Vector Autoregression |
| WEEE | Waste Electrical and Electronic Equipment |
| WML | Winners Minus Losers (Momentum Factor) |
| XR | Extended Reality |
References
- Onomakpo, H. E. O. Navigating Global Regulations for Sustainable Electronics: A Strategic Innovation Framework. Int. J. Bus. Financ. Innov. Technol. 2025, 3, 458, Preprints 2025, 2025022318. 10.20944/preprints202502.2318.v1. [Google Scholar] [CrossRef]
- yesg. (n.d.). yesg: Retrieve ESG data from Yahoo Finance. PyPI - The Python Package Index. Retrieved March 08, 2025, from https://pypi.org/project/yesg/.
- Sustainalytics. (n.d.). ESG Data. Retrieved March 08, 2025, from https://www.sustainalytics.com/esg-data.
- MSCI. (n.d.). ESG Ratings. Retrieved March 08, 2025, from https://www.msci.com/data-and-analytics/sustainability-solutions/esg-ratings.
- Fama, E.F.; French, K.R. A five-factor asset pricing model. J. Financ. Econ. 2015, 116, 1–22. [Google Scholar] [CrossRef]
- Seabold, S.; Perktold, J.; ChadFulton; et al. statsmodels/statsmodels: Version 0.8.0 Release [Computer software]. Zenodo. 2017. [CrossRef]
- Onomakpo, H.E.O. ESG risk ratings and stock performance in electric vehicle manufacturing: A panel regression analysis using the Fama-French five-factor model. J. Invest. Bank. Financ. 2025, 3, 12. [Google Scholar] [CrossRef]
- Guo, F.; Lou, Y.; Yan, Q.; Xiong, J.; Luo, J.; Shen, C.; Vayenas, D.V. Insight into the Fe–Ni/biochar composite supported three-dimensional electro-Fenton removal of electronic industry wastewater. J. Environ. Manage. 2023, 325, 116466. [Google Scholar] [CrossRef]
- Valtanen, K.; Saari, L.M.; Acerbi, F.; Pinzone, M.; Pachimuthu, D.; Canavesi, R.; Nika, J.; Panagiotopoulou, V.C.; Stavropoulos, P.; Rietveld, E.; Nylander, J. Matching Circularity Improvements and Digital Product Passport Viewpoints: Insights from Three Industrial Case Studies. Procedia Comput. Sci. 2025, 253, 1720–1729. [Google Scholar] [CrossRef]
- Divyasri; Kumar, D. M.V.; Babu, D.R.; Vedik, B. Recycling of E-waste and Green Electronic Manufacturing. E3S Web Conf. 2025, 619, 01013. [Google Scholar] [CrossRef]
- Suppipat, S.; Hu, A.H. Achieving sustainable industrial ecosystems by design: A study of the ICT and electronics industry in Taiwan. J. Clean. Prod. 2022, 369, 133393. [Google Scholar] [CrossRef]
- Hakola, L.; Abedi, F.; Nordman, S.; Smolander, M.; Paltakari, J. Smart Tags as Enablers for Digital Product Passports in Circular Electronics Value Chains. Circ. Econ. Sustain. 2025, 1–23. [Google Scholar] [CrossRef]
- Park, S.R.; Kim, S.T.; Lee, H.-H. Green Supply Chain Management Efforts of First-Tier Suppliers on Economic and Business Performances in the Electronics Industry. Sustainability 2022, 14, 1836. [Google Scholar] [CrossRef]
- Stevels, A. The challenge of introducing design for the circular economy in the electronics industry: A proposal for metrics. Circ. Econ. 2023, 2, 100051. [Google Scholar] [CrossRef]
- Tunde, O.A.; Jian, O.Z.; Tianyu, W.; Khee, W.S.; Qiong, W.; Yuchun, W.; Yucong, X.; Ali, A.J.; Kee, D.M.H. Factors Influencing Consumer Satisfaction: An Analysis of Consumer Electronics. Asia Pac. J. Manag. Educ. 2025, 8, 150–169. [Google Scholar] [CrossRef]
- Javeed, S.A.; Teh, B.H.; Ong, T.S.; Lan, N.T.P.; Muthaiyah, S.; Latief, R. The Connection between Absorptive Capacity and Green Innovation: The Function of Board Capital and Environmental Regulation. Int. J. Environ. Res. Public Health 2023, 20, 3119. [Google Scholar] [CrossRef] [PubMed]
- Magni, D.; Palladino, R.; Papa, A.; Cailleba, P. Exploring the journey of Responsible Business Model Innovation in Asian companies: A review and future research agenda. Asia Pac. J. Manag. 2024, 41, 1031–1060. [Google Scholar] [CrossRef]
- Li, S.; Sun, Q. Evolutionary game analysis of WEEE recycling tripartite stakeholders under variable subsidies and processing fees. Environ. Sci. Pollut. Res. 2023, 30, 11584–11599. [Google Scholar] [CrossRef]
- Huang, Y.-C.; Chen, C.-T. Institutional pressure, firm's green resources and green product innovation: evidence from Taiwan's electrical and electronics sector. Eur. J. Innov. Manag. 2023, 26, 636–664. [Google Scholar] [CrossRef]
- Nie, X.; Wu, J.; Chen, Z.; Zhang, A.; Wang, H. Can environmental regulation stimulate the regional Porter effect? Double test from quasi-experiment and dynamic panel data models. J. Clean. Prod. 2021, 314, 128027. [Google Scholar] [CrossRef]
- Smith, L.; Weems, J.; Hua, C.; Dys, S.; Carder, P.; Thomas, K. Assessing Regulatory Stringency for Licensed Assisted Living: A Multifaceted Approach. Innov. Aging 2023, 7, 65. [Google Scholar] [CrossRef]
- Raff, Z.; Earnhart, D. Employment and environmental protection: The role of regulatory stringency. J. Environ. Manage. 2022, 321, 115896. [Google Scholar] [CrossRef]
- Ozturk, I.; Ullah, S.; Sohail, S.; Sohail, M.T. How do digital government, circular economy, and environmental regulatory stringency affect renewable energy production? Energy Policy 2025, 203, 114634. [Google Scholar] [CrossRef]
- De Beule, F.; Dewaelheyns, N.; Schoubben, F.; Struyfs, K.; Van Hulle, C. The influence of environmental regulation on the FDI location choice of EU ETS-covered MNEs. J. Environ. Manage. 2022, 321, 115839. [Google Scholar] [CrossRef]
- Freeman, R.E. Strategic Management: A Stakeholder Approach; Pitman: Boston, MA, USA, 1984. [Google Scholar]
- Visentin, F.; Cantin, J.; Santato, C. Active and Dynamic Learning in Sustainable Electronics. J. Chem. Educ. 2024, 101, 3156–3162. [Google Scholar] [CrossRef]
- Oliveira, I.M.; Gimenez, J.C.F.; Xavier, G.T.M.; Ferreira, M.A.B.; Silva, C.M.P.; Camargo, E.R.; Cruz, S.A. Recycling ABS from WEEE with Peroxo-Modified Surface of Titanium Dioxide Particles: Alteration on Antistatic and Degradation Properties. J. Polym. Environ. 2024, 32, 1122–1134. [Google Scholar] [CrossRef]
- Berube, G.M. Thick-film – a mature technology at the cutting edge of advances in the electronics industry. IMAPSource Proc. 2023, 2022. IMAPS Symposium. [Google Scholar] [CrossRef]
- Singh, A.; Goel, A.; Chauhan, A.; Singh, S.K. Sustainability of electronic product manufacturing through e-waste management and reverse logistics. Sustain. Futures 2025, 9, 100490. [Google Scholar] [CrossRef]
- Mathiyazhagan, K.; Gnanavelbabu, A.; et al. A framework for implementing sustainable lean manufacturing in the electrical and electronics component manufacturing industry: An emerging economies country perspective. J. Clean. Prod. 2022, 330, 129852. [Google Scholar] [CrossRef]
- Matthess, M.; Kunkel, S.; Xue, B.; Beier, G. Supplier sustainability assessment in the age of Industry 4.0–Insights from the electronics industry. Clean. Logist. Supply Chain 2022, 4, 100041. [Google Scholar] [CrossRef]
- Nguyen, K. Assessment of Innovative Strategies for Zero-Emissions: Refining of Waste Electrical & Electronic Equipment-Specialization in Printed Circuit Boards & Non-Metals. Master's Thesis, Linnaeus University, Växjö, Sweden, 2024. https://www.diva-portal.org/smash/record.jsf?pid=diva2%3A1883233&dswid=7961. [Google Scholar]
- Debnath, B. Sustainability of WEEE recycling in India. In Re-use and Recycling of Materials; CRC Press: Boca Raton, FL, USA, 2022; pp. 37–54. [Google Scholar] [CrossRef]
- Sangwongwanich, A.; Stroe, D.I.; Mi, C.; et al. Sustainability of power electronics and batteries: a circular economy approach. IEEE Power Electron. Mag. 2024, 11, 46–57. [Google Scholar] [CrossRef]
- Dou, W.; Tian, Y.; Ye, G.; Zhu, J. Antenna artificial intelligence: The relentless pursuit of intelligent antenna design [industry activities]. IEEE Antennas Propag. Mag. 2022, 64, 114–121. [Google Scholar] [CrossRef]
- Huang, X.; Zhang, Y.; Qi, Y.; Huang, C.; et al. Energy-efficient UAV scheduling and probabilistic task offloading for digital twin-empowered consumer electronics industry. IEEE Trans. Consum. Electron. 2024, 70, 242–253. [Google Scholar] [CrossRef]
- Mehrabi, A.; Yari, K.; Van Driel, W.D.; et al. AI-Driven Digital Twin for Health Monitoring of Wide Band Gap Power Semiconductors. In Proceedings of the 2024 IEEE 10th Workshop on Wide Bandgap Power Devices and Applications (WiPDA), College Park, MD, USA, 5-7 November 2024; pp. 1–6. [Google Scholar] [CrossRef]
- Borole, Y.; Borkar, P.; Raut, R.; Balpande, V.P.; Chatterjee, P. Digital Twins: Internet of Things, Machine Learning, and Smart Manufacturing; CRC Press: Boca Raton, FL, USA, 2023; https://ieeexplore.ieee.org/book/10781480. [Google Scholar]
- Gaikwad, A. Reliability estimation and lifecycle assessment of electronics in extreme conditions. SSRN Electron. J. 2024. [Google Scholar] [CrossRef]
- Mula, J.; Sanchis, R.; de la Torre, R.; Becerra, P. Extended reality and metaverse technologies for industrial training, safety and social interaction. IFAC-PapersOnLine 2024, 58, 19. [Google Scholar] [CrossRef]
- Fang, L.; Lefranc, P.; Rio, M. Effective ecodesign implementation in power electronics: a method based on functional blocks. Cogent Eng. 2024, 11, 2382232. [Google Scholar] [CrossRef]
- Suppipat, S.; Hu, A.H. A scoping review of design for circularity in the electrical and electronics industry. Resour. Conserv. Recycl. Adv. 2022, 13, 200073. [Google Scholar] [CrossRef]
- Ahr, C. The communication of circular business models and the need for collaboration in the electronics industry. Master's Thesis, University of Helsinki, Helsinki, Finland, 2024. http://hdl.handle.net/10138/585327. [Google Scholar]
- Banik, A.; Taqi, H.M.M.; Ali, S.M.; Ahmed, S.; et al. Critical success factors for implementing green supply chain management in the electronics industry: an emerging economy case. Int. J. Logist. Res. Appl. 2022, 25, 1013–1036. [Google Scholar] [CrossRef]
- Salomez, F.; Helbling, H.; Almanza, M.; Soupremanien, U.; et al. State of the art of research towards sustainable power electronics. Sustainability 2024, 16, 2221. [Google Scholar] [CrossRef]
- Wang, Y. Extend sustainable new product development to suppliers: cases from the US computer and electronic industry. Int. J. Logist. Econ. Glob. 2020, 9, 237–255. [Google Scholar] [CrossRef]
- U.S. Environmental Protection Agency. Toxic Substances Control Act (TSCA). Available online: https://www.epa.gov/laws-regulations/summary-toxic-substances-control-act.
- Ministry of the Environment, Japan. Basic Act on Establishing a Sound Material-Cycle Society (Law No. 110 of 2000). Available online: https://www.env.go.jp/en/recycle/smcs/.
- Government of Canada. Canadian Environmental Protection Act, 1999 (S.C. 1999, c. 33). Available online: https://laws-lois.justice.gc.ca/eng/acts/c-15.31/.
- Schluep, M.; Hagelueken, C.; Kuehr, R.; et al. Recycling – from E-waste to Resources. United Nations Environment Programme and United Nations University: Bonn, Germany, 2009. (General WEEE in developing countries).
- Godfrey, L.; Oelofse, S. Historical review of waste management and recycling in South Africa. S. Afr. J. Sci. 2017, 113, #2016–0274. [Google Scholar] [CrossRef]
- Donaldson, T.; Preston, L.E. The stakeholder theory of the corporation: Concepts, evidence, and implications. Acad. Manag. Rev. 1995, 20, 65–91. [Google Scholar] [CrossRef]
- Hart, S.L. A natural-resource-based view of the firm. Acad. Manag. Rev. 1995, 20, 986–1014, https://www.jstor.org/stable/258963. [Google Scholar] [CrossRef]
- Porter, M.E.; van der Linde, C. Toward a New Conception of the Environment-Competitiveness Relationship. J. Econ. Perspect. 1995, 9, 97–118. [Google Scholar] [CrossRef]
- Ayadi, F.S.; Mlanga, S.; Ikpor, M.I.; Nnachi, R.A. Empirical test of Pollution Haven Hypothesis in Nigeria using autoregressive distributed lag (ARDL) model. Mediterr. J. Soc. Sci. 2019, 10, 121–130. [Google Scholar] [CrossRef]
- New Zealand Ministry for the Environment. Waste Minimisation Act 2008. Available online: https://www.legislation.govt.nz/act/public/2008/0089/latest/dlm999802.html.
- Kshetri, N. Blockchain’s roles in meeting key supply chain management objectives. Int. J. Inf. Manag. 2018, 39, 80–89. [Google Scholar] [CrossRef]
- Benešová, A.; Hirman, M.; Steiner, F.; et al. Towards Sustainable Electronics: Unveiling the Nexus of Circular Economy, Global Policies and Industry Impacts. In Proceedings of the 2024 International Spring Seminar on Electronics Technology (ISSE), Vienna, Austria, 14-17 May 2024; IEEE: Piscataway, NJ, USA, 2024; pp. 1–6. [Google Scholar] [CrossRef]
- Ambec, S.; Cohen, M.A.; Elgie, S.; Lanoie, P. The Porter Hypothesis at 20: Can Environmental Regulation Enhance Innovation and Competitiveness? Rev. Environ. Econ. Policy 2013, 7, 2–22, https://www.journals.uchicago.edu/doi/10.1093/reep/res016. [Google Scholar] [CrossRef]
- Eccles, R.G.; Ioannou, I.; Serafeim, G. The impact of corporate sustainability on organizational processes and performance. Manag. Sci. 2014, 60, 2835–2857. [Google Scholar] [CrossRef]
- European Commission. Directive 2011/65/EU of the European Parliament and of the Council of 8 June 2011 on the restriction of the use of certain hazardous substances in electrical and electronic equipment (RoHS Recast). Official Journal of the European Union L 174/88. https://echa.europa.eu/legislation-profile/-/legislationprofile/EU-ROHS.
- National Conference of State Legislatures. Electronic Waste Recycling State Legislation. Available online:.
- World Economic Forum. A New Circular Vision for Electronics: Time for a Global Reboot; World Economic Forum: Geneva, Switzerland, 2019. [Google Scholar]
- OECD. Global Material Resources Outlook to 2060: Economic Drivers and Environmental Consequences; OECD Publishing: Paris, France, 2019. [Google Scholar] [CrossRef]
- United Nations Environment Programme. Global E-waste Monitor 2020: Quantities, Flows, and the Circular Economy Potential. United Nations University/UNITAR: Bonn/Geneva, Switzerland, 2020.
- Alomar, T.A. A Cross-country Study of Stakeholder Pressure on Oil and Gas Companies' Environmental Performance and Disclosures. Ph.D. Thesis, RMIT University, Melbourne, Australia, 2023. [Google Scholar]
- Demir Dogan, T.; Akbas, D. The Role of Environmental Regulations on Green Transition: The Case of Swedish Electronics Industry. Master's Thesis, Jönköping University, Jönköping, Sweden, 2023. https://www.diva-portal.org/smash/record.jsf?pid=diva2%3A1775222&dswid=7265. [Google Scholar]
- Cicerelli, F.; Ravetti, C. Sustainability, resilience and innovation in industrial electronics: a case study of internal, supply chain and external complexity. J. Econ. Interact. Coord. 2024, 19, 343–372. [Google Scholar] [CrossRef]
- Knaack, P.; Gruin, J. From shadow banking to digital financial inclusion: China's rise and the politics of epistemic contestation within the Financial Stability Board. Rev. Int. Polit. Econ. 2021, 28, 779–803. [Google Scholar] [CrossRef]







| Variable | ADF Statistic | P-value | Conclusion |
|---|---|---|---|
| HML_ESG | -10.987 | 0.000 | Stationary |
| MKT_RF | -11.543 | 0.000 | Stationary |
| SMB | -10.312 | 0.000 | Stationary |
| HML | -8.765 | 0.001 | Stationary |
| RMW | -9.987 | 0.000 | Stationary |
| CMA | -9.123 | 0.000 | Stationary |
| WML | -10.501 | 0.000 | Stationary |
| Variable | Durbin-Watson |
|---|---|
| HML_ESG | 2.0327 |
| MKT_RF | 2.0122 |
| SMB | 1.9819 |
| HML | 2.0625 |
| RMW | 2.0070 |
| CMA | 2.0438 |
| WML | 2.0372 |
| Test | Statistic | P-value/Note | Conclusion |
|---|---|---|---|
| F-test (Entity FE vs Pooled OLS) | 0.876 | 0.5713 | Entity FE not significant |
| Hausman (Informal) | Comparison | FE:0.0000, RE:0.0000. Diff:0.0000 | Choice less clear (F-test not sig.) |
| Breusch-Pagan (Entity FE resid) | LM:6.99 | Pval:0.430 | Homoskedasticity |
| ESG Variable | Coefficient | Std. Error | T-stat | P-value | Significant (5%) |
|---|---|---|---|---|---|
| Lagged_Total-Score | 0.0006 | 0.0002 | 2.3222 | 0.0204 | TRUE |
| Lagged6M_Total-Score | 0.0006 | 0.0002 | 2.7619 | 0.0058 | TRUE |
| Avg12M_Lagged_Total-Score | 0.0008 | 0.0002 | 4.6279 | 0.0000 | TRUE |
| Lagged_S-Score | 0.0005 | 0.0002 | 2.1862 | 0.0290 | TRUE |
| Lagged6M_S-Score | 0.0006 | 0.0002 | 2.4464 | 0.0146 | TRUE |
| Avg12M_Lagged_S-Score | 0.0007 | 0.0002 | 3.1168 | 0.0019 | TRUE |
| Period | ESG_Variable | Coefficient | P_Value | Significant_5pct | N_Obs | R_squared |
|---|---|---|---|---|---|---|
| First Half | Lagged_Total-Score | 0.0000 | 0.8813 | FALSE | 793 | 1.01E-05 |
| First Half | Lagged6M_Total-Score | 0.0007 | 0.3497 | FALSE | 793 | 0.0010 |
| First Half | Avg12M_Lagged_Total-Score | 0.0006 | 0.4866 | FALSE | 793 | 0.0006 |
| First Half | Lagged_S-Score | 0.0004 | 0.3257 | FALSE | 793 | 0.0012 |
| First Half | Lagged6M_S-Score | 0.0006 | 0.3370 | FALSE | 793 | 0.0012 |
| First Half | Avg12M_Lagged_S-Score | 0.0008 | 0.2127 | FALSE | 793 | 0.0016 |
| Second Half | Lagged_Total-Score | 0.0007 | 0.3958 | FALSE | 726 | 0.0007 |
| Second Half | Lagged6M_Total-Score | 0.0002 | 0.4036 | FALSE | 726 | 0.0002 |
| Second Half | Avg12M_Lagged_Total-Score | 0.0011 | 0.1923 | FALSE | 726 | 0.0018 |
| Second Half | Lagged_S-Score | 0.0026 | 0.0524 | FALSE | 726 | 0.0016 |
| Second Half | Lagged6M_S-Score | 0.0005 | 0.4352 | FALSE | 726 | 0.0010 |
| Second Half | Avg12M_Lagged_S-Score | 0.0020 | 0.3647 | FALSE | 726 | 0.0037 |
| Causality Direction | F-Stat | P-Value | Significant (5%) |
|---|---|---|---|
| MKT_RF, SMB, HML, RMW, CMA, WML -> HML_ESG | 0.61 | 0.723 | FALSE |
| HML_ESG -> MKT_RF | 0.63 | 0.427 | FALSE |
| HML_ESG -> SMB | 0.99 | 0.321 | FALSE |
| HML_ESG -> HML | 0.6 | 0.438 | FALSE |
| HML_ESG -> RMW | 0.03 | 0.853 | FALSE |
| HML_ESG -> CMA | 0.12 | 0.73 | FALSE |
| HML_ESG -> WML | 1.22 | 0.27 | FALSE |
| Period | HML_ESG | MKT_RF | SMB | HML | RMW | CMA | WML |
|---|---|---|---|---|---|---|---|
| 0 | 1.0000 | 0.0000 | 0.0000 | 0.0000 | 0.0000 | 0.0000 | 0.0000 |
| 1 | 0.9684 | 0.0055 | 0.0023 | 0.0002 | 0.0031 | 0.0157 | 0.0049 |
| 2 | 0.9674 | 0.0056 | 0.0023 | 0.0002 | 0.0035 | 0.0157 | 0.0052 |
| 3 | 0.9673 | 0.0056 | 0.0023 | 0.0003 | 0.0035 | 0.0157 | 0.0052 |
| 4 | 0.9673 | 0.0056 | 0.0023 | 0.0003 | 0.0035 | 0.0157 | 0.0052 |
| 5 | 0.9673 | 0.0056 | 0.0023 | 0.0003 | 0.0035 | 0.0157 | 0.0052 |
| 6 | 0.9673 | 0.0056 | 0.0023 | 0.0003 | 0.0035 | 0.0157 | 0.0052 |
| 7 | 0.9673 | 0.0056 | 0.0023 | 0.0003 | 0.0035 | 0.0157 | 0.0052 |
| 8 | 0.9673 | 0.0056 | 0.0023 | 0.0003 | 0.0035 | 0.0157 | 0.0052 |
| 9 | 0.9673 | 0.0056 | 0.0023 | 0.0003 | 0.0035 | 0.0157 | 0.0052 |
| 10 | 0.9673 | 0.0056 | 0.0023 | 0.0003 | 0.0035 | 0.0157 | 0.0052 |
| 11 | 0.9673 | 0.0056 | 0.0023 | 0.0003 | 0.0035 | 0.0157 | 0.0052 |
| Variable | coef | std err | z | P>|z| | 25th percentile | Upper 95% CI |
|---|---|---|---|---|---|---|
| const | 0.0061 | 0.0040 | 1.4740 | 0.1410 | -0.0020 | 0.0140 |
| MKT_RF | -0.1657 | 0.0900 | -1.8330 | 0.0670 | -0.3430 | 0.0110 |
| SMB | 0.2929 | 0.2420 | 1.2100 | 0.2260 | -0.1820 | 0.7670 |
| HML | 0.0747 | 0.2670 | 0.2800 | 0.7790 | -0.4480 | 0.5980 |
| RMW | 0.6050 | 0.3200 | 1.8880 | 0.0590 | -0.0230 | 1.2330 |
| CMA | 0.0963 | 0.3730 | 0.2580 | 0.7960 | -0.6350 | 0.8280 |
| WML | -0.2878 | 0.2040 | -1.4100 | 0.1590 | -0.6880 | 0.1120 |
| Notes: N=121. R-squared=0.065. Durbin-Watson=1.881. | ||||||
Disclaimer/Publisher’s Note: The statements, opinions and data contained in all publications are solely those of the individual author(s) and contributor(s) and not of MDPI and/or the editor(s). MDPI and/or the editor(s) disclaim responsibility for any injury to people or property resulting from any ideas, methods, instructions or products referred to in the content. |
© 2025 by the authors. Licensee MDPI, Basel, Switzerland. This article is an open access article distributed under the terms and conditions of the Creative Commons Attribution (CC BY) license (http://creativecommons.org/licenses/by/4.0/).