Submitted:
19 May 2025
Posted:
20 May 2025
You are already at the latest version
Abstract

Keywords:
1. Introduction
2. Results and Discussions
2.1. Concentration of Free-Form and Total VPs in Non-Smoke-Exposed and Smoke-Exposed Wines


2.2. VP-Glycoside Analysis in Wines by HPLC–HR-MS/MS
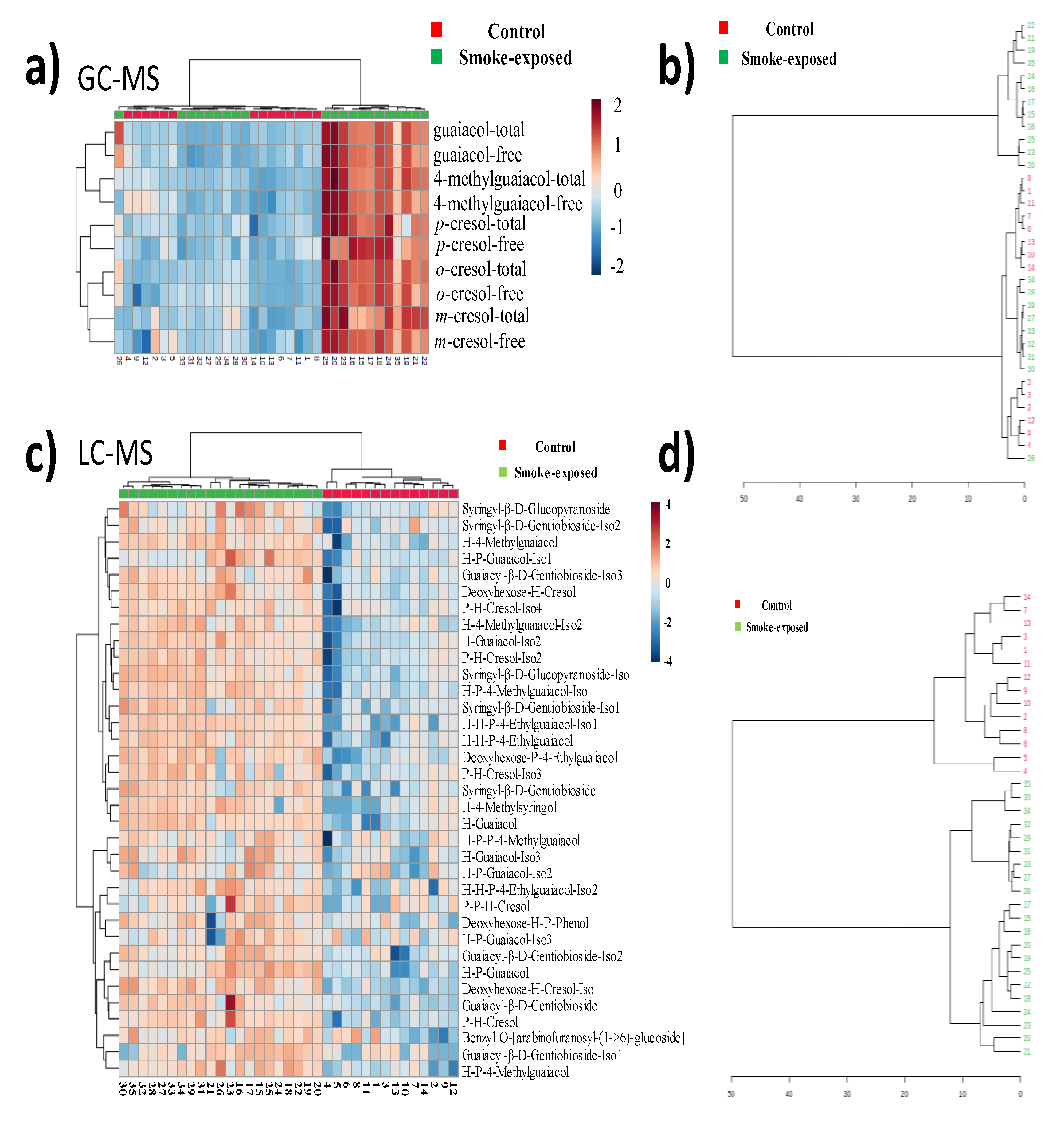
2.3. Heating Map Analysis of VPs and Glycosides for Smoke-Exposed and Non-Smoke-Exposed Wines
2.4. PCA Analysis of VPs and VP-Glycosides
2.5. Correlation of Glycosides to the Free and Total Form of VPs
3. Summary
4. Materials and Methods
4.1. Materials
4.1.1. Wine Samples
4.1.2. Chemicals and Reagents
4.2. Quantitation of Free-Form VPs in Wines
4.2.1. Internal Standard (IS) Preparation
4.2.2. Wine Sample Preparation
4.2.3. Standard Curve Preparation
4.2.4. Free-Form VPs Quantitation by Gas Chromatography-Mass Spectrometry (GC-MS)
4.3. Quantitation of Total VPs in Wines
4.4. Untargeted Data-Dependent Acquisition Analysis of VP-Glycosides by HPLC-HR-MS/MS
4.5. Data Processing and Annotation of Wine Metabolites
4.6. Statistical Analysis
Supplementary Materials
Author Contributions
Acknowledgments
Disclosure Statement
Abbreviations
| Volatile phenols (VPs) |
| Solid-phase microextraction and gas chromatography-mass spectrometry (SPME-GC-MS) |
| High-performance liquid chromatography combined with high-resolution accurate Tandem mass spectrometry (HPLC–HR-MS/MS) |
| Two-dimensional correlation spectroscopy (2D-COS) |
| Mid-infrared (MIR) |
| Isotope dilution assay (SIDA) |
| Australian Wine Research Institute’s Commercial Services Laboratory (AWRI) |
| Stir bar sorptive extraction (SBSE) |
| Ultrahigh-performance liquid chromatography-quadrupole time-of-flight mass spectrometry (uHPLC-QToF) |
| Internal standards (IS) |
| Mass selective detector (MSD) |
| Selective ion monitoring (SIM) |
| Electrospray ionization (ESI) |
| Data-dependent acquisitions (DDAs) |
| Collision energy spread (CES) |
| Principal component analysis (PCA) |
| Partial least squares-discriminant analysis (PLS-DA) |
References
- Adams, A. Wine Business. January 20 2021,.
- Beck, L. As Wildfires Take over the West, Oregon Winemakers Adapt. NEW LEDE 2022.
- Fryer, J.A.; Tomasino, E. Analysis of Retronasal Flavor Alterations in Smoke-Affected Wines and the Efficacy of Various Inter-Stimulus Rinse Protocols in Clearing Smoke-Related Attributes. Beverages 2022, 8, 23. [Google Scholar] [CrossRef]
- Kennison, K.R.; Wilkinson, K.L.; Williams, H.G.; Smith, J.H.; Gibberd, M.R. Smoke-Derived Taint in Wine: Effect of Postharvest Smoke Exposure of Grapes on the Chemical Composition and Sensory Characteristics of Wine. J. Agric. Food Chem. 2007, 55, 10897–10901. [Google Scholar] [CrossRef] [PubMed]
- Kennison, K.R.; Gibberd, M.R.; Pollnitz, A.P.; Wilkinson, K.L. Smoke-Derived Taint in Wine: The Release of Smoke-Derived Volatile Phenols during Fermentation of Merlot Juice Following Grapevine Exposure to Smoke. J. Agric. Food Chem. 2008, 56, 7379–7383. [Google Scholar] [CrossRef]
- Parker, M.; Osidacz, P.; Baldock, G.A.; Hayasaka, Y.; Black, C.A.; Pardon, K.H.; Jeffery, D.W.; Geue, J.P.; Herderich, M.J.; Francis, I.L. Contribution of Several Volatile Phenols and Their Glycoconjugates to Smoke-Related Sensory Properties of Red Wine. J. Agric. Food Chem. 2012, 60, 2629–2637. [Google Scholar] [CrossRef]
- Summerson, V.; Gonzalez Viejo, C.; Pang, A.; Torrico, D.D.; Fuentes, S. Review of the Effects of Grapevine Smoke Exposure and Technologies to Assess Smoke Contamination and Taint in Grapes and Wine. Beverages 2021, 7, 7. [Google Scholar] [CrossRef]
- Kennison, K.R.; Wilkinson, K.L.; Pollnitz, A.P.; Williams, H.G.; Gibberd, M.R. Effect of Timing and Duration of Grapevine Exposure to Smoke on the Composition and Sensory Properties of Wine. Aust. J. Grape Wine Res. 2009, 15, 228–237. [Google Scholar] [CrossRef]
- Tomasino, E.; Cerrato, D.C.; Aragon, M.; Fryer, J.; Garcia, L.; Ashmore, P.L.; Collins, T.S. A Combination of Thiophenols and Volatile Phenols Cause the Ashy Flavor of Smoke Taint in Wine. Food Chem. Adv. 2023, 2, 100256. [Google Scholar] [CrossRef]
- Fudge, A.L.; Schiettecatte, M.; Ristic, R.; Hayasaka, Y.; Wilkinson, K.L. Amelioration of Smoke Taint in Wine by Treatment with Commercial Fining Agents: Amelioration of Smoke Taint in Wine. Aust. J. Grape Wine Res. 2012, 18, 302–307. [Google Scholar] [CrossRef]
- Noestheden, M.; Thiessen, K.; Dennis, E.G.; Tiet, B.; Zandberg, W.F. Quantitating Organoleptic Volatile Phenols in Smoke-Exposed Vitis Vinifera Berries. J. Agric. Food Chem. 2017, 65, 8418–8425. [Google Scholar] [CrossRef]
- Singh, R.; Bhumbla, D.K.; Keefer, R.F. Recommended Soil Sulfate-S Tests. In RECOMMENDED SOIL TESTING PROCEDURES FOR THE NORTHEASTERN UNITED STATES; 493; Cooperative Extension, University of Delaware, 2011; pp. 55–61.
- Ristic, R.; Fudge, A.L.; Pinchbeck, K.A.; De Bei, R.; Fuentes, S.; Hayasaka, Y.; Tyerman, S.D.; Wilkinson, K.L. Impact of Grapevine Exposure to Smoke on Vine Physiology and the Composition and Sensory Properties of Wine. Theor. Exp. Plant Physiol. 2016, 28, 67–83. [Google Scholar] [CrossRef]
- Jiang, W.; Parker, M.; Hayasaka, Y.; Simos, C.; Herderich, M. Compositional Changes in Grapes and Leaves as a Consequence of Smoke Exposure of Vineyards from Multiple Bushfires across a Ripening Season. Molecules 2021, 26, 3187. [Google Scholar] [CrossRef] [PubMed]
- Bilogrevic, E.; Jiang, W.; Culbert, J.; Francis, L.; Herderich, M.; Parker, M. Consumer Response to Wine Made from Smoke-Affected Grapes. OENO One 2023, 57, 417–430. [Google Scholar] [CrossRef]
- Szeto, C.; Lloyd, N.; Nicolotti, L.; Herderich, M.J.; Wilkinson, K.L. Beyond Volatile Phenols: An Untargeted Metabolomic Approach to Revealing Additional Markers of Smoke Taint in Grapevines ( Vitis Vinifera L.) Cv. Merlot. J. Agric. Food Chem. 2024, 72, 2018–2033. [Google Scholar] [CrossRef]
- Rochfort, S.; Reddy, P.; Fernanado, K.; Liu, Z.; Ezernieks, V.; Spangenberg, G. Detection of Biomarkers for Characterizing Smoke-Taint in Grapes. Food Chem. X 2024, 23, 101665. [Google Scholar] [CrossRef]
- Hayasaka, Y.; Parker, M.; Baldock, G.A.; Pardon, K.H.; Black, C.A.; Jeffery, D.W.; Herderich, M.J. Assessing the Impact of Smoke Exposure in Grapes: Development and Validation of a HPLC-MS/MS Method for the Quantitative Analysis of Smoke-Derived Phenolic Glycosides in Grapes and Wine. J. Agric. Food Chem. 2013, 61, 25–33. [Google Scholar] [CrossRef]
- Liu, J.; Zhu, X.; Ullah, N.; Tao, Y. Aroma Glycosides in Grapes and Wine. J. Food Sci. 2017, 82, 248–259. [Google Scholar] [CrossRef]
- Oberholster; Lim, L.X.; Plaza, C.M.; Perez, I.A.; Wen, Y.; Neupane, B. Grape Smoke Exposure Risk Assessment: Wine Matrix Impact on Smoke Marker Compound Smoke Expression. BIO Web Conf. 2023, 56, 02039. [CrossRef]
- Oberholster, A.; Wen, Y.; Dominguez Suarez, S.; Erdmann, J.; Cauduro Girardello, R.; Rumbaugh, A.; Neupane, B.; Brenneman, C.; Cantu, A.; Heymann, H. Investigation of Different Winemaking Protocols to Mitigate Smoke Taint Character in Wine. Molecules 2022, 27, 1732. [Google Scholar] [CrossRef] [PubMed]
- Parker, M.; Capone, D.L.; Francis, I.L.; Herderich, M.J. Aroma Precursors in Grapes and Wine: Flavor Release during Wine Production and Consumption. J. Agric. Food Chem. 2018, 66, 2281–2286. [Google Scholar] [CrossRef]
- Whitmore, B.A.; McCann, S.E.; Noestheden, M.; Dennis, E.G.; Lyons, S.M.; Durall, D.M.; Zandberg, W.F. Glycosidically-Bound Volatile Phenols Linked to Smoke Taint: Stability during Fermentation with Different Yeasts and in Finished Wine. Molecules 2021, 26, 4519. [Google Scholar] [CrossRef]
- Winterhalter, P.; Skouroumounis, G.K. Glycoconjugated Aroma Compounds: Occurrence, Role and Biotechnological Transformation. In Biotechnology of Aroma Compounds; Berger, R.G., Babel, W., Blanch, H.W., Cooney, Ch.L., Enfors, S.-O., Eriksson, K.-E.L., Fiechter, A., Klibanov, A.M., Mattiasson, B., Primrose, S.B., Rehm, H.J., Rogers, P.L., Sahm, H., Schügerl, K., Tsao, G.T., Venkat, K., Villadsen, J., Von Stockar, U., Wandrey, C., Eds.; Advances in Biochemical Engineering/Biotechnology; Springer Berlin Heidelberg: Berlin, Heidelberg, 1997; Vol. 55, pp. 73–105 ISBN 978-3-540-61482-1. [Google Scholar]
- Hayasaka, Y.; Baldock, G.A.; Parker, M.; Pardon, K.H.; Black, C.A.; Herderich, M.J.; Jeffery, D.W. Glycosylation of Smoke-Derived Volatile Phenols in Grapes as a Consequence of Grapevine Exposure to Bushfire Smoke. J. Agric. Food Chem. 2010, 58, 10989–10998. [Google Scholar] [CrossRef] [PubMed]
- Hayasaka, Y.; Dungey, K.A.; Baldock, G.A.; Kennison, K.R.; Wilkinson, K.L. Identification of a β-d-Glucopyranoside Precursor to Guaiacol in Grape Juice Following Grapevine Exposure to Smoke. Anal. Chim. Acta 2010, 660, 143–148. [Google Scholar] [CrossRef] [PubMed]
- Kang, W.; Xu, Y.; Qin, L.; Wang, Y. Effects of Different β-D-Glycosidases on Bound Aroma Compounds in Muscat Grape Determined by HS-SPME and GC-MS. J. Inst. Brew. 2010, 116, 70–77. [Google Scholar] [CrossRef]
- Coulter, A.; Baldock, G.; Parker, M.; Hayasaka, Y.; Francis, I.L.; Herderich, M. Concentration of Smoke Marker Compounds in Non-smoke-exposed Grapes and Wine in Australia. Aust. J. Grape Wine Res. 2022, 28, 459–474. [Google Scholar] [CrossRef]
- Merrell, C.P.; Arvik, T.J.; Runnebaum, R.C. Understanding Smoke Exposure Results: Pinot Noir Baseline Concentrations of Smoke Impact Markers across Five Vintages. Catal. Discov. Pract. 2021, 5, 4–11. [Google Scholar] [CrossRef]
- Yang, R.; Qian, Y.L.; Feng, Y.; Huang, L.; Magana, A.A.; Qian, M.C. Volatile Phenols in Smoke-Exposed Pinot Noir Wines - Biomarkers and Model Prediction. Am. J. Enol. Vitic. 2023, 74, 0740028. [Google Scholar] [CrossRef]
- Alcazar Magana, A.; Wright, K.; Vaswani, A.; Caruso, M.; Reed, R.L.; Bailey, C.F.; Nguyen, T.; Gray, N.E.; Soumyanath, A.; Quinn, J.; et al. Integration of Mass Spectral Fingerprinting Analysis with Precursor Ion (MS1) Quantification for the Characterisation of Botanical Extracts: Application to Extracts of Centella asiatica (L.) Urban. Phytochem. Anal. 2020, 31, 722–738. [Google Scholar] [CrossRef]
- Caffrey, A.; Lerno, L.; Rumbaugh, A.; Girardello, R.; Zweigenbaum, J.; Oberholster, A.; Ebeler, S.E. Changes in Smoke-Taint Volatile-Phenol Glycosides in Wildfire Smoke-Exposed Cabernet Sauvignon Grapes throughout Winemaking. Am. J. Enol. Vitic. 2019, 70, 373–381. [Google Scholar] [CrossRef]
- Sumner, L.W.; Amberg, A.; Barrett, D.; Beale, M.H.; Beger, R.; Daykin, C.A.; Fan, T.W.-M.; Fiehn, O.; Goodacre, R.; Griffin, J.L.; et al. Proposed Minimum Reporting Standards for Chemical Analysis: Chemical Analysis Working Group (CAWG) Metabolomics Standards Initiative (MSI). Metabolomics 2007, 3, 211–221. [Google Scholar] [CrossRef]
- Viant, M.R.; Kurland, I.J.; Jones, M.R.; Dunn, W.B. How Close Are We to Complete Annotation of Metabolomes? Curr. Opin. Chem. Biol. 2017, 36, 64–69. [Google Scholar] [CrossRef]
- Noestheden, M.; Dennis, E.G.; Romero-Montalvo, E.; DiLabio, G.A.; Zandberg, W.F. Detailed Characterization of Glycosylated Sensory-Active Volatile Phenols in Smoke-Exposed Grapes and Wine. Food Chem. 2018, 259, 147–156. [Google Scholar] [CrossRef] [PubMed]
- Xia, J.; Psychogios, N.; Young, N.; Wishart, D.S. MetaboAnalyst: A Web Server for Metabolomic Data Analysis and Interpretation. Nucleic Acids Res. 2009, 37, W652–W660. [Google Scholar] [CrossRef] [PubMed]
- Wang, X.; Yang, S.; He, J.; Chen, L.; Zhang, J.; Jin, Y.; Zhou, J.; Zhang, Y. A Green Triple-Locked Strategy Based on Volatile-Compound Imaging, Chemometrics, and Markers to Discriminate Winter Honey and Sapium Honey Using Headspace Gas Chromatography-Ion Mobility Spectrometry. Food Res. Int. 2019, 119, 960–967. [Google Scholar] [CrossRef] [PubMed]
- Castejón-Musulén, O.; Lopez, R.; Ontañón, I.; Ferreira, V. A Two-Run Heart-Cut Multidimensional Gas Chromatography Method Using Flame Ionization and Mass Spectrometry for Automated and Robust Determination of Nearly Complete Wine Aroma-Volatile Profiles. J. Chromatogr. A 2024, 1713, 464501. [Google Scholar] [CrossRef]
- Pang, Z.; Chong, J.; Zhou, G.; de Lima Morais, D.A.; Chang, L.; Barrette, M.; Gauthier, C.; Jacques, P.-É.; Li, S.; Xia, J. MetaboAnalyst 5.0: Narrowing the Gap between Raw Spectra and Functional Insights. Nucleic Acids Res. 2021, 49, W388–W396. [Google Scholar] [CrossRef]



| Tentative glycosides | Fold-change (FC) | Raw p-value | |
|---|---|---|---|
| 1 | H-P-4-Methylguaiacol-Iso | 4.58 | 2.37×10-8 |
| 2 | Deoxyhexose-P-4-Ethylguaiacol | 2.88 | 2.59×10-8 |
| 3 | Deoxyhexose-H-Cresol-Iso | 2.97 | 3.02×10-8 |
| 4 | H-H-P-4-Ethylguaiacol | 7.39 | 6.61×10-8 |
| 5 | Syringyl-β-D-Glucopyranoside-Iso | 4.08 | 9.50×10-8 |
| 6 | H-4-Methylguaiacol | 2.69 | 1.26×10-7 |
| 7 | H-4-Methylguaiacol-Iso2 | 2.11 | 2.52×10-7 |
| 8 | H-Guaiacol | 7.88 | 3.95×10-7 |
| 9 | P-H-Cresol-Iso2 | 3.90 | 5.13×10-7 |
| 10 | Syringyl-β-D-Gentiobioside-Iso1 | 2.60 | 8.96×10-7 |
| 11 | H-H-P-4-Ethylguaiacol-Iso1 | 31.88 | 2.21×10-5 |
| 12 | P-H-Cresol-Iso3 | 3.52 | 3.23×10-5 |
| 13 | H-P-4-Methylguaiacol | 2.66 | 4.37×10-5 |
| 14 | Deoxyhexose-H-Cresol | 3.13 | 5.73×10-5 |
| 15 | Syringyl-β-D-Gentiobioside | 5.65 | 8.64×10-5 |
Disclaimer/Publisher’s Note: The statements, opinions and data contained in all publications are solely those of the individual author(s) and contributor(s) and not of MDPI and/or the editor(s). MDPI and/or the editor(s) disclaim responsibility for any injury to people or property resulting from any ideas, methods, instructions or products referred to in the content. |
© 2025 by the authors. Licensee MDPI, Basel, Switzerland. This article is an open access article distributed under the terms and conditions of the Creative Commons Attribution (CC BY) license (http://creativecommons.org/licenses/by/4.0/).