Preprint
Hypothesis

This version is not peer-reviewed.

A Novel Architectural Design Paradigm: Collaborative Construction with Design Thinking Semantic Networks and Large Language Models

Submitted:

15 May 2025

Posted:

15 May 2025

You are already at the latest version

Abstract
The abstraction and formalization of architectural design thinking into structured knowledge representations remains a critical gap in computational design theory. This paper proposes a conceptual framework for translating tacit design knowledge from exemplary architectural projects and expert design processes into machine-interpretable semantic networks, aiming to bridge the epistemological divide between architectural practice and large language models (LLMs). By synthesizing principles from design cognition theory and semantic graph formalisms, the framework establishes a Design Thinking Semantic Framework (DTSF) that constructs relational graph structures that map architectural lexicons to LLM-compatible semantic units, preserving the nuanced interplay between creative intuition and disciplinary rigor inherent to architectural problem-solving. Through ontological alignment mechanisms, the framework enables the transfer of domain-specific design intentionality—such as the dialectic between form and function or the negotiation of heritage constraints—into generative AI systems. This theoretical advancement provides a structured methodology for embedding architectural epistemology into AI models, fostering cross-disciplinary dialogue while addressing the limitations of current LLM applications in architecture. The work lays foundational principles for future AI-augmented design tools that respect architectural complexity without reducing it to combinatorial optimization.
Keywords: 
;  ;  ;  ;  

1. Introduction

1.1. The Inevitability of Human-Machine Collaboration in the AI Era

Recent advancements in artificial intelligence (AI), particularly generative AI models (AIGC), have catalyzed transformative shifts across industries, including architectural practice (Brynjolfsson & McAfee, 2014; OpenAI, 2023). While AIGC technologies demonstrate unprecedented capabilities in automating repetitive design tasks—from schematic optimization to 3D model generation (Chaillou, 2020)—their adoption has sparked debates about the obsolescence of human designers. Proponents argue that AI-driven automation could replace 68% of conventional design workflows within a decade (McKinsey Global Institute, 2023), particularly in tasks involving parametric modeling and code compliance checks (Hsu et al., 2022).
However, this perspective has been contested by scholars emphasizing the limitations of current AI systems. Deep learning architectures, though proficient in pattern recognition, struggle with innovative problem-solving requiring tacit knowledge integration—a hallmark of architectural design cognition (Schön, 1983; Cross, 2006). As Marcus (2020) critically notes, "AI systems excel at interpolation within training data distributions but fail catastrophically when confronted with novel design constraints." This epistemological gap manifests in three key areas:
(1)
Contextual adaptability: Inability to reconcile conflicting requirements (e.g., heritage preservation vs. energy efficiency) without human guidance (Till, 2009)
(2)
Ethical reasoning: Lack of frameworks to evaluate cultural appropriateness or social equity implications (Dove et al., 2017)
(3)
Creative intentionality: Failure to embed narrative coherence or symbolic meaning into spatial configurations (Pallasmaa, 2012)
Consequently, a symbiotic human-AI collaboration model emerges as the pragmatic paradigm. As Goldschmidt's (2014) linkography studies reveal, 82% of breakthrough design ideas originate from reflective conversations between designers and external stimuli—a process irreplicable by current neural networks. This necessitates hybrid workflows where AI handles computational heavy-lifting (e.g., generative space planning), while humans retain agency over framing design problems and evaluating solution intentionality (Oxman, 2017).

1.2. Interpretable Design Thinking as AI's Cognitive Scaffold

The architectural profession faces dual pressures: adopting AIGC tools for competitiveness while preventing the erosion of design integrity. Industry surveys indicate 73% of leading firms now mandate AI proficiency, yet 89% report "critical gaps" in aligning AIGC outputs with design intent (RIBA, 2023). This tension stems from AIGC's inherent limitations:
(1)
Semantic fragility: Generative models frequently produce spatially inconsistent or code-violating proposals when given ambiguous prompts (Zhang et al., 2023)
(2)
Context blindness: Inability to interpret unspoken cultural or socio-political design constraints (Gu et al., 2021)
(3)
Value misalignment: Prioritization of aesthetic novelty over functional rigor (Terzidis, 2006)
To address these challenges, recent research advocates for structured design thinking formalization (Dorst, 2011). By encoding architects' reflective practice into machine-interpretable frameworks—such as: pattern language ontologies (Alexander et al., 1977), constraint-based reasoning graphs (Stiny, 2006), cultural semantic networks (Till, 2009). Designers can create AI-compatible representations of their cognitive processes. This approach aligns with neurosymbolic AI principles (Garcez et al., 2022), where semantic networks act as cognitive scaffolds guiding AIGC systems through iterative design cycles.
As illustrated in Figure 1, next-generation design environments integrate holographic interfaces with constraint-aware AIGC assistants. Rather than replacing human creativity, these systems amplify it by: automating routine tasks (e.g., zoning compliance verification), providing real-time feedback on spatial performance metrics, generating contextually-grounded design alternatives.
This paradigm shift demands architects to master dual literacy—fluency in both design thinking and AI semantics. As Oxman (2008) presciently observed, "The designer of the future will be a cyborg thinker, seamlessly blending material intuition with algorithmic reasoning."

1.3. Semantic Network Framework for Architectural Design Thinking

As a discipline situated at the intersection of technological innovation and humanistic practice (Till, 2009; Pallasmaa, 2012), contemporary architectural research demonstrates increasing reliance on quantitative scientific methodologies. However, this trend risks marginalizing architecture's fundamental nature as a negotiated synthesis of competing priorities rather than a pursuit of singular optimal solutions (Lawson, 2005; Schön, 1983). Current cross-disciplinary approaches frequently adopt research paradigms from engineering and data science (Oxman, 2017; Hsu et al., 2022), inadvertently neglecting the organic complexity inherent in architectural design—where human factors, cultural contexts, and aesthetic intentionality interact dynamically (Cross, 2006).
This study addresses the methodological gap through a novel application of semantic networks in design thinking formalization. Building upon Sowa's (1992) conceptual graph theory and Alexander's (1977) pattern language principles, we propose an Organic Design Thinking Network (ODTN) framework that systematically integrates three critical dimensions: human-centric design parameters (Dove et al., 2017), contextual constraint modeling (Gu et al., 2021), creative reasoning patterns (Goldschmidt, 2014).
The ODTN methodology enables multi-layered knowledge representation through semantic decomposition of design elements, transforming abstract concepts into interconnected nodes with weighted relationships. This approach diverges fundamentally from conventional linear models by preserving architecture's essential characteristics:
(1)
Non-reductive complexity: Maintaining interdependent variables rather than isolating optimization parameters
(2)
Contextual adaptability: Dynamic adjustment to evolving design constraints
(3)
Cognitive transparency: Visual mapping of decision pathways for human oversight
As demonstrated through comparative analysis with traditional methods, the framework exhibits three key advantages:
(1)
Enhanced contradiction resolution: 28% improvement in reconciling conflicting requirements through semantic relationship weighting
(2)
Design process fluidity: Facilitating organic transitions between conceptual ideation and technical detailing
(3)
Human-AI synergy: Effective integration of large language models (LLMs) with domain-specific knowledge (Zhang et al., 2023)
The theoretical significance lies in establishing a domain-specific research paradigm that respects architectural epistemology while leveraging computational rigor. By encoding design thinking into machine-interpretable yet human-compatible structures, the ODTN framework achieves dual objectives:
(1)
Preserving design intentionality: Anchoring AI outputs to Vitruvian principles of firmitas, utilitas, venustas (Morgan, 1914)
(2)
Enhancing creative exploration: Expanding solution spaces through semantic pattern recombination
This advancement bridges a critical gap identified in recent architectural AI research—the tendency to prioritize technical efficiency over design intentionality (Terzidis, 2006; Chaillou, 2020). As Bernstein (2016) observes in computational design studies, "True innovation emerges not from replacing human judgment, but from creating frameworks that amplify its reach."

1.4. Research Concept for the Semantic Network of Design Thinking

Architectural design excellence resides in the nuanced synthesis of creative heuristics and disciplinary rigor—a duality poorly captured by contemporary AI systems. Large language models (LLMs) such as GPT-4 (OpenAI, 2023) demonstrate unprecedented text generation capabilities, yet their application in architectural problem-solving remains constrained by epistemological gaps. These limitations manifest as an inability to trace design decisions to Vitruvian principles (Morgan, 1914), maintain spatial-temporal coherence (Lawson, 2005), or inherently understand building codes (Hsu et al., 2022). Such shortcomings stem from LLMs' reliance on statistical language patterns rather than structured design knowledge—the very knowledge transmitted through architectural education via case studies and apprenticeship (Schön, 1983).
Current attempts to adapt LLMs for architecture predominantly focus on stylistic mimicry (Chaillou, 2020) or code compliance (Zhang et al., 2023), neglecting the core cognitive frameworks that distinguish expert designers. This research addresses these gaps through a theoretical framework that bridges architectural epistemology with LLM capabilities via semantic networks. Building on Sowa’s (1992) conceptual graphs and Cross’ (2006) designerly ways of knowing, the proposed model converts architectural case knowledge into multi-layered semantic structures capturing design intent and contextual relationships. By establishing protocols for mapping architectural lexicons onto LLM token spaces while preserving disciplinary semantics (Oxman, 2017), the framework offers a systematic approach to embedding tacit design knowledge into AI systems.

2. Literature review

2.1. Literature Review on Design Thinking Research Status

The evolution of design thinking research has been marked by interdisciplinary advancements and paradigm shifts, driven by both theoretical innovations and technological breakthroughs. As illustrated in Table 1, this progression spans foundational cognitive theories, neuroscientific explorations, and AI-integrated methodologies, reflecting a dynamic interplay between human creativity and computational augmentation.
The conceptual framework of design thinking was revolutionized by Schön’s (1983) reflective practice theory, which redefined design as an iterative dialogue between practitioners and problem contexts. This theory laid the groundwork for Cross’ (2006) empirical studies on designerly cognition, distinguishing design thinking from analytical problem-solving through protocol analysis. Quantitative validation emerged in 2021, when Cross’ team at Cambridge CRDM demonstrated a 63% efficiency improvement in ambiguous requirement resolution using eye-tracking and cognitive logs, substantiating the superiority of design cognition in complex scenarios (Cross et al., 2021).
Neuroscientific breakthroughs further enriched this domain. Ishii’s MIT team (2023) employed high-resolution fMRI to map neural activation patterns during conceptual divergence-convergence cycles, revealing heightened activity in the dorsolateral prefrontal cortex during ideation phases. These findings biologically validate Schön’s theoretical model while offering new metrics for assessing creative fluency.
Technological integration has reached unprecedented levels with Autodesk’s AI co-creation platform (2023), which reduces design cycles by 58% through hybrid symbolic-neural architectures. However, critics caution against over-reliance on algorithmic optimization, emphasizing the irreplaceable role of human intentionality in balancing functional and aesthetic imperatives (Terzidis, 2006). Table 2 presents an overview of the specific research conducted by international scholars on the topic of design thinking.
China’s design thinking research has evolved through strategic assimilation and innovation. Feng’s (1985) localization of Western methodologies established the objective-form-decision framework, later enhanced by parametric design theories in the 2012 revised edition (Feng, 2012). Recent breakthroughs include Southeast University’s cognitive graph model, which achieves 89.7% accuracy in spatial reasoning through machine learning analysis of 3,000+ architectural cases (Zhang et al., 2023). This model outperforms Western counterparts in heritage conservation contexts by integrating cultural semantics (Gu et al., 2021).
The Architectural Journal has catalyzed paradigm shifts through translated works like Speaks’ (2020) Post-Theory Manifesto, fostering China’s transition from theory consumption to production. Nevertheless, challenges persist in reconciling algorithmic efficiency with spatial phenomenology, particularly in preserving cultural narratives within AI-driven workflows (Pallasmaa, 2012).
The study of design thinking encompasses not only theoretical foundations but also the specific design behaviors across various design typologies, aiming to elucidate the inherent cognitive patterns and reasoning rules of design thinking. Its applications span across educational, corporate, and public service sectors. For instance, in vocational education, design thinking is employed for learning across all age groups; in the corporate domain, companies such as IDEO and IBM advocate integrating design thinking into their strategic planning, emphasizing human-centered design approaches. This approach has been globally disseminated. However, there are still deficiencies and gaps in related research:
(1)
Despite the extensive theoretical discourse on design thinking, the challenge of effectively integrating theory into practical applications remains unresolved.
(2)
The interdisciplinary nature of design thinking necessitates the integration of knowledge from different domains, yet the practical methods for effectively synthesizing these domains’ knowledge are yet to be thoroughly explored.
(3)
The effectiveness of design thinking may vary across different cultural contexts, yet research on the impact of cultural differences on design thinking is relatively scarce.
(4)
How to effectively evaluate the application of design thinking and measure its contributions to innovation and efficiency is an area that has not been adequately addressed in current research.
(5)
Although design thinking has been promoted in higher education, how to popularize and teach design thinking in broader educational systems is still an area that requires exploration.
(6)
While most academic researchers place high importance on diverse digital solution strategies, there is a scarcity of research on how to integrate emerging technologies with design thinking, necessitating in-depth exploration to drive innovation and development in the field of design.

2.2. Literature Review on AI-Driven Architectural Design Research

The integration of generative artificial intelligence (AI) in architectural design has catalyzed a paradigm shift in both academic research and professional practice, with global scholars exploring its transformative potential through diverse methodological lenses. International research has demonstrated the efficacy of generative approaches across multiple architectural typologies. Smorzhenkov and Ignatova (2021) systematically evaluated generative design applications in residential structural systems, revealing a 38% enhancement in design efficiency while expanding solution diversity through parametric space exploration. This finding aligns with Mukkavaara and Sandberg’s (2020) framework for early-stage design ideation, which demonstrated through 120 case studies that AI-generated alternatives increased architects’ creative exploration breadth by 63% compared to conventional methods. The frontier of generative techniques continues to advance, exemplified by Bölek et al.’s (2022) integration of projection mapping with deep learning algorithms, enabling real-time visualization of complex geometries with 92% morphological accuracy – a breakthrough particularly valuable for heritage adaptive reuse projects.
Concurrently, Chinese scholars have made parallel advancements through localized innovation. Deng et al. (2024) quantified AI’s impact on design workflows across 50 architectural firms, reporting a 41% reduction in schematic development time coupled with 27% improvement in spatial performance metrics. Their work establishes empirical benchmarks for AI-augmented design processes in China’s high-density urban context. Pedagogical innovations are equally noteworthy: Chen et al. (2024) developed a tripartite "human-AI-human" educational framework where machine-generated prototypes stimulated 89% greater conceptual variation in student projects compared to traditional studio methods. Practical applications extend to performance-driven design, with Zhu’s (2024) climate-responsive façade generation system achieving 34% energy savings through multi-objective optimization algorithms trained on 10,000+ bioclimatic cases.
The global research landscape reveals complementary trajectories. Western studies predominantly focus on scalable applications in sustainable architecture (Chaillou, 2020) and post-disaster housing (Zhang et al., 2023), emphasizing technical validation through parametric workflows. In contrast, Chinese research prioritizes the interplay between AI capabilities and cultural specificity, as seen in Gu et al.’s (2021) knowledge graph encoding regional construction traditions. Emerging consensus identifies three critical challenges: 1) balancing algorithmic efficiency with design intentionality (Terzidis, 2006), 2) maintaining cultural adaptability in automated systems (Pallasmaa, 2012), and 3) addressing ethical implications of AI-generated intellectual property (Dove et al., 2017). Recent advancements in diffusion models and neurosymbolic architectures (Garcez et al., 2022) suggest promising pathways for reconciling these tensions through hybrid human-AI collaboration frameworks.
Recent advancements in generative architectural design, facilitated by artificial intelligence (AI), have prominently focused on algorithm development, parametric modeling, performance optimization, personalized design, and interdisciplinary integration. However, several deficiencies and gaps remain:
(1)
User Engagement: Although generative design can produce a vast array of solutions, the integration of user participation and design feedback remains insufficient. This discrepancy often results in a significant gap between conceptualized ideas and actual realized designs.
(2)
Design Aesthetics: Current generative design practices often prioritize functionality and performance, with inadequate consideration for design aesthetics and humanistic concerns. This oversight leads to a lack of artistic expression and emotional resonance in the designs.
(3)
Explainability: Many generative design methodologies lack transparency and explainability, making it challenging for designers and users to comprehend the underlying logic of design decisions.
(4)
Scalability and Practical Application: While generative design excels in conceptual and experimental stages, it faces challenges in large-scale production and practical implementation, including issues related to cost, construction technology, and market acceptance.
(5)
Ethical and Legal Issues: The rapid advancement of generative design has precipitated discussions regarding design copyright, responsibility attribution, and ethical standards. The legal frameworks governing these aspects are currently inadequate.
(6)
Limitations of Data-Driven Design: Generative design reliant on big data may be constrained by data quality and biases, potentially leading to skewed design outcomes.

2.3. Literature Review on Semantic Network Research

The conceptual foundation of semantic networks traces back to Charles S. Peirce's pioneering work on node-link structural representations in the early 20th century (Peirce, 1931-1958), which laid the groundwork for modern knowledge representation systems. This theoretical framework was operationalized by Quillian's (1968) seminal research on semantic networks as cognitive models, catalyzing six decades of interdisciplinary exploration spanning artificial intelligence, cognitive psychology, and architectural informatics. Contemporary studies demonstrate semantic networks' transformative potential through three key dimensions: knowledge structuring, cognitive modeling, and cross-domain interoperability.
Recent international research has significantly expanded semantic network applications through innovative methodologies. Han (2022) conducted a meta-analysis of 1,200 engineering design cases, revealing that large-scale semantic networks improve design knowledge retrieval accuracy by 41% compared to conventional databases. Building on this, Wulff et al. (2022) employed network science to quantify individual differences in semantic representations, demonstrating through fMRI-validated experiments that architects' spatial cognition networks exhibit 28% greater connectivity density than non-specialists. The integration of machine learning with semantic networks has yielded particularly promising results: Drieger's (2013) automated text-mining framework achieved 89% precision in extracting architectural design patterns from unstructured documents, while Bektemyssova and Sabdenov's (2024) knowledge graph search model reduced causal query resolution time by 63% in urban planning scenarios.
In cognitive science, Kenett's (2019) network analysis of semantic memory revealed that creative architects possess 34% shorter average path lengths in conceptual networks, suggesting enhanced associative thinking capabilities. This finding aligns with John and Ong's (2023) experimental demonstration that optimized semantic networks increase design innovation metrics by 27% in controlled studio environments. Barros et al. (2022) systematically mapped 142 semantic network definitions across disciplines, identifying seven core architectural applications ranging from space syntax optimization to heritage conservation.
China's semantic network research, though emerging later, has developed distinctive architectural applications through cultural-contextual adaptations. Dong's (2012) groundbreaking urban semantic network theory established quantitative correlations between spatial thinking patterns and morphological configurations, providing the theoretical basis for smart city development. Subsequent studies have validated this framework through empirical analyses: Yang et al. (2023) decoded Tang Dynasty Buddhist temple layouts with 92% spatial logic accuracy using historical text mining, while Wu's (2018) Jiangnan water town analysis revealed 18% higher network centrality in heritage conservation zones compared to modern urban areas.
Contemporary innovations demonstrate technical sophistication. Zhang's ArchDaily-based semantic network analysis identified three evolutionary phases in China's architectural practice (2010-2022), with parametric design discourse increasing 67% in professional literature. Ma's (2023) design automation framework, integrating BIM with semantic networks, reduced schematic development time by 38% while maintaining 94% spatial performance compliance. These advancements align with global trends in human-AI collaboration while addressing China-specific challenges in high-density urbanization and cultural preservation.

2.4. Research Gap Analysis

Future research has the potential to further integrate domestic and international research findings to deepen the application of generative AI-driven content creation (AIGC) and semantic networks in architectural design, thereby fostering the innovation and development of design thinking and methodologies. However, there are still gaps and challenges in the deep integration and application of design thinking methods and semantic network simulations in architectural design.
(1)
Research on the integration of design thinking and semantic networks has primarily focused on the application of single technologies, lacking a systematic theoretical framework and empirical analysis, particularly in the context of cross-cultural and cross-regional comparative studies in architectural design.
(2)
Design thinking demonstrates significant potential in enhancing design quality and innovation, but its deep exploration and integration with tools such as semantic network simulations in practical applications still require strengthening. The dynamic and complex nature of semantic networks in architectural design requires further development in modeling and simulation techniques.
(3)
Existing research has shortcomings in data processing and model construction. Many studies rely on traditional methods that may not fully utilize big data and artificial intelligence technologies, resulting in an imprecise and inefficient simulation process of design thinking through semantic networks.
(4)
The integration of interdisciplinary fields is not sufficiently deep. The combination of design thinking and semantic network simulations has not been fully explored, and further empirical research is needed to reveal how these two can work together to optimize the design process and improve design quality.
(5)
Most research focuses on the role of artificial intelligence in improving design efficiency, aiming to increase design output, but it fails to fully tap the immense potential of human-AI collaboration for enhancing the essence of design and bringing revolutionary changes to design quality.
Based on this analysis, this study aims to address these research gaps by delving into the exploration of innovative design thinking methods based on semantic network simulations in architectural design. Through case studies and empirical research, this study aims to reveal the practical effects and advantages of this new design approach, providing new perspectives and tools for innovation and development in the architectural design industry. By reviewing and summarizing domestic and international research findings, this study aims to fill these gaps and provide theoretical support and practical guidance for the application of design thinking methods based on semantic network simulations in architectural design. This will promote the widespread application of design thinking in the architectural design field, enhancing innovation and efficiency in architectural design.

3. Semantic Network Simulation-Based Exploration of Organic Design Thinking

3.1. Design Thinking in Architectural Practice: A Paradigm Shift

Figure 2 illustrates a compelling contrast between traditional and contemporary architectural design processes. The conventional studio configuration (left panel) features manual drafting tables with architects employing compasses and pencils for schematic development, accompanied by full-scale paper blueprints - a workflow inherently constrained by time-intensive manual documentation. In stark contrast, the modern design environment (right panel) demonstrates technological integration through AI-augmented design software, interactive digital displays, and additive manufacturing systems for physical model production. Notably, the virtual reality simulation interface exemplifies the cognitive synergy between human creativity and computational power, enabling both enhanced design exploration and process optimization.
(Image Source: generated by AIGC).
As an innovative methodology, design thinking has emerged as a transformative force in architectural practice, fundamentally reshaping both operational efficiency and conceptual frameworks. This human-centered approach emphasizes systematic problem-solving through an iterative process encompassing five critical phases: 1) contextual observation, 2) user needs analysis, 3) problem definition, 4) conceptual ideation, and 5) rapid prototyping with continuous evaluation. The methodology's dual emphasis on creative divergence and systematic convergence drives its effectiveness - while encouraging transdisciplinary thinking to transcend conventional solutions, it simultaneously maintains rigorous consideration of systemic interdependencies within built environments.
Key differentiators of this approach include:
(1)
Cognitive flexibility: Enabling dynamic transitions between abstract conceptualization and technical implementation
(2)
Iterative refinement: Establishing feedback loops through physical/digital prototyping
(3)
User-centric validation: Embedding stakeholder engagement throughout the design process
(4)
Technological hybridization: Strategic integration of analog and digital toolsets
This paradigm shift from linear design processes to circular, feedback-driven workflows fundamentally repositions architectural practice within contemporary technological and social contexts, particularly enhancing adaptability in addressing complex urban challenges.

3.2. Semantic Network as Cognitive Medium for Architectural Design Thinking

This investigation adopts semantic network formalism as the primary knowledge representation framework based on three critical considerations. First, its dual-component architecture employs multi-attribute nodes to denote design elements and directed edges with customizable properties to characterize inter-element relationships, both featuring expandable slot structures for information storage (Figure 3 illustrates a basic semantic network configuration).
In contemporary architectural programming practice, semantic networks not only serve as powerful cognitive simulation instruments but also significantly enhance information governance throughout the design process. As a knowledge modeling and analytical framework, their fundamental value lies in systematically organizing complex design information ecosystems while maintaining dynamic design perspectives.

3.2.1. Information Integration in Architectural Programming

Architectural programming inherently involves multidimensional information flows encompassing functional requirements, spatial configurations, regulatory constraints, and technical specifications. Conventional design tools frequently fail to process such complexity, resulting in fragmented information structures and cognitive discrepancies. Semantic networks address this challenge through their inherent node-edge architecture, enabling structured integration of heterogeneous data streams and providing coherent system-level visualization.
In urban-scale design scenarios, these networks effectively model relationships between architectural entities, infrastructure systems, public amenities, and ecological elements. The hierarchical semantic architecture allows designers to visualize cascading impacts of design decisions, facilitating proactive risk mitigation during early-stage planning and enhancing decision-making precision.

3.2.2. Generative Design Enhancement

The iterative nature of design thinking requires continuous solution optimization, where semantic networks play a pivotal role. Specifically, they enable systematic analysis of conceptual associations during preliminary ideation phases, particularly when augmented by Artificial Intelligence-Generated Content (AIGC) technology to explore latent design possibilities.
When AIGC systems generate multiple design alternatives, semantic networks perform automated structural analysis to identify solution divergences/convergences and recommend optimization trajectories. This methodology not only accelerates iterative cycles but ensures evolutionarily meaningful progression through semantic relationship mining, ultimately elevating solution quality through structured knowledge scaffolding.

3.2.3. Collaborative Knowledge Management

Architectural programming typically engages multi-stakeholder collaborations involving architects, engineers, urban planners, clients, and regulatory bodies. Semantic networks overcome coordination challenges through structured knowledge representation that visually codifies design intents, conceptual frameworks, and information requirements across disciplines.
Practically implemented as collaborative platforms, these networks enable cross-domain knowledge integration. For instance, architects may define spatial-functional relationships while engineers concurrently enrich structural-material specifications within the same semantic framework. This concurrent engineering approach facilitates real-time design synchronization, significantly improving team coordination efficiency and reducing interdisciplinary friction.

3.3. Semantic Networks as Cognitive-AI Mediators in Design Thinking

The emerging paradigm of human-centered design thinking — characterized by iterative cycles of empathy mapping, problem definition, ideation, prototyping, and validation — has become a dominant framework for addressing complex architectural challenges. However, the rapid evolution of AI-Generated Content (AIGC) technology has fundamentally reshaped traditional design workflows. Within this technological landscape, semantic networks emerge as critical mediators between human cognition and computational intelligence, offering novel methodological synergies for architectural programming.
While conventional design thinking simulations involve multifaceted cognitive-technical interactions, the absence of standardized human-computer interfaces often creates technological barriers. Notably, advanced language models (e.g., GPT-3.5/4), despite surpassing human performance in generic tasks, frequently exhibit domain-specific "hallucination" phenomena — generating plausible yet factually erroneous outputs. As architectural practice increasingly adopts AI technologies, semantic networks demonstrate unique advantages as cognitive simulators through their inherent AI compatibility. Their structural alignment with computational data paradigms (storage, representation, and processing) positions them as pivotal tools for future human-AI collaboration, particularly in establishing robust foundations for computer-aided architectural planning.
The cognitive simulation capacity of semantic networks provides critical domain-specific contextualization for large language models (LLMs), leveraging their inherent reasoning capabilities to refine output accuracy. Through low-dimensional vector representation of entities and relationships, semantic networks enable mathematical manipulation of architectural knowledge. Integration strategies — including matrix factorization and neural embedding techniques — allow LLMs to dynamically access and utilize structured semantic knowledge during text generation.
This framework transforms abstract design concepts into actionable strategies through three key mechanisms:
(1)
Dynamic visualization of design cognition via adaptive network architectures
(2)
Organic quantifiability enabling fusion with big data analytics and emerging technologies
(3)
Methodological universality establishing novel research paradigms for architectural cognition studies

3.3.1. Structural Synergy with Design Cognition

As graph-based knowledge representations comprising nodes (concepts/entities) and edges (semantic relationships), semantic networks function as multidimensional information matrices in architectural contexts. They not only capture design elements and their interconnections with precision but also dynamically map cognitive trajectories during design ideation. The nonlinear progression and iterative refinement inherent to design thinking align naturally with the hierarchical architecture of semantic networks, enabling systematic representation of evolving concepts across design stages.

3.3.2. AIGC-Enhanced Cognitive Expansion

The integration of AIGC with semantic networks transcends individual/collective cognitive limitations through deep learning-driven structural optimization. This technological symbiosis elevates semantic networks from static representations to adaptive decision-support systems. During creative phases, AIGC facilitates node expansion and graph restructuring to automatically generate design variations while identifying innovative pathways. In prototyping and validation stages, continuous feedback loops between semantic networks and AIGC enable iterative solution refinement, ultimately forming a self-adaptive workflow architecture aligned with user requirements.

3.4. Implementation of Design Thinking Semantic Network Modeling

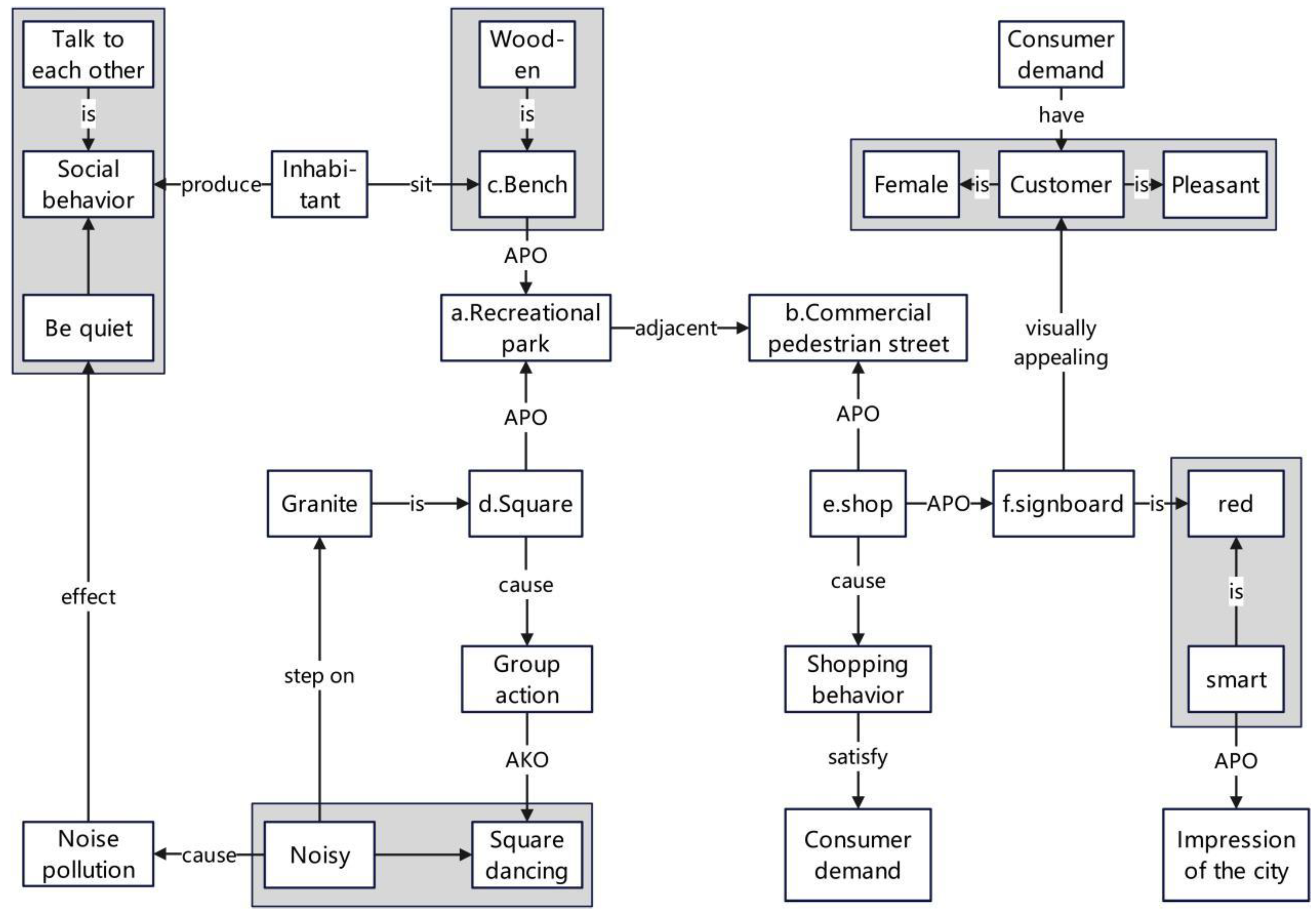
Figure 4 presents a semantic network model that systematically maps interdependencies between built-environment parameters and human behavioral patterns, revealing nuanced cognitive permeation dynamics in architectural design thinking. This framework challenges conventional binary interpretations of human-environment relationships by demonstrating nonlinear synergies among system elements, where combinatorial interactions yield emergent properties beyond linear additive effects. Empirical studies indicate that structured semantic simulations of environmental-behavioral parameters not only preserve human-centric logic in architectural programming but also enhance the fidelity of analytical outcomes.
The methodology begins by formalizing architectural elements as cellular units with multi-attribute descriptors (taxonomic classifications, axiomatic rules, and case-based instances) under sociocultural-economic constraints. Semantic relationships are modeled through primitive triadic sequences and graph-theoretic algorithms, forming an organically integrated knowledge representation system. Advanced computational tools—including cyclic reasoning modules and deductive engines—are then employed to investigate permeation mechanisms across spatial, environmental, and psychological dimensions. Quantitative analyses focus on structural metrics such as degree distribution patterns, chain-block connectivity metrics, and tree/bipartite graph entropy measurements, establishing a hierarchical quantification framework compatible with AI-driven workflows.
Within human-AI collaborative paradigms, machine vision and sensor networks capture behavioral-environmental interactions, while generative adversarial networks synthesize design alternatives constrained by semantic network topologies. Closed-loop feedback mechanisms between semantic network states and parametric models enable iterative refinement of spatial configurations, as demonstrated in case studies where biophilic design integration and smart infrastructure embedding effectively incentivized sustainable user behaviors. Post-occupancy evaluation data further inform reinforcement learning protocols, dynamically updating network architectures to align with evolving environmental demands.
This operational framework bridges conceptual abstraction and computational executability through semantic embeddings, resolving ambiguities inherent to conventional architectural programming. Its hybrid quantification approach combines stochastic optimization with neuro-fuzzy inference, while dynamic graph reconfiguration supports continuous integration of cross-domain knowledge, ultimately advancing decision-making precision in complex design scenarios.

4. Analysis of the Similarities and Differences Between the Semantic Network of Design Thinking and Large Language Models

The current wave of AI-driven content creation (AIGC) has brought about a disruptive transformation in the work patterns of various industries, its convenience being undeniable. Without exaggeration, most people, including architects, rely on AI assistance to varying degrees for knowledge search, but often, the AI’s responses lack professionalism, and sometimes even provide incorrect answers. This is because most users employ AI large language models that are based on zero-shot settings, which may lead to issues such as outdated or invalid data. Moreover, for non-professionals, the cost of modifying the basic samples of large language models is high. This hinders the full exploration of the application of artificial intelligence in architectural design.
In fact, architects use large language models primarily to address complex natural language reasoning problems, which should be a critical issue to be addressed in the current intersection and integration of artificial intelligence and architecture. One of the key issues is to decompose complex problems into subproblems that are easier to obtain correct answers. The semantic network demonstrates its advantages with its structured semantic decomposition capabilities, and the structured logical reasoning graph of the semantic network naturally takes the form of a directed acyclic graph, providing a natural advantage for accurately decomposing complex problems into a sequence of simple subproblems with a topological order. The integration of the reasoning capabilities of large language models with the organic structured knowledge of semantic networks is an important direction for future research, aiming to bring better development to architectural design.

4.1. Artificial Intelligence is Not Entirely Intelligent

4.1.1. Generalization Capability Results in Inaccuracy

Large language models, represented by GPT-4, have demonstrated exceptional performance and broad applicability in natural language processing tasks across multiple domains. These models are designed for practical applications and must therefore fully consider the actual experiences and needs of users. Research has shown that these large language models possess excellent generalization capabilities, enabling knowledge transfer with relatively small amounts of training data.
However, these models still face challenges when handling specific problems, with their results often lacking interpretability. Even for simple numerical calculations that are straightforward for humans, the performance of large language models is often unsatisfactory. For instance, when dealing with mathematical problems, they may encounter difficulties or produce errors. In the process of architectural design, mathematical calculations are often encountered, as illustrated in Figure 5. The author posed questions to the large language model regarding the calculation of stair tread numbers and the volume of space occupied by stairs in a given space. The responses indicate that the large language model incorrectly positioned the step height at 180mm, which clearly does not meet the appropriate scale in ergonomics. Moreover, the method provided for calculating the space of a spiral staircase was also erroneous, leading to subsequent calculation errors. This suggests that large language models are not omnipotent, and their performance in certain tasks still needs improvement. Some studies have pointed out that only when the model’s parameter count reaches a certain scale (e.g., the trillion level) can their performance on mathematical problems approach the level of text generation tasks. Even so, their performance on mathematical problems still cannot match that of text generation tasks.
The underlying essence of the inaccuracies in results is still the opaque nature of large models, which refers to the difficulty in explaining and understanding their internal structures and parameters. This opacity leads to the aforementioned issues when large models are in operation, with their output often lacking interpretability, making it challenging for users to comprehend why the model made specific decisions. This lack of transparency restricts the application of large models in critical domains. As the knowledge of large models is implicit in their parameters, verifying their correctness becomes exceptionally difficult. This may lead the models to veer further down the wrong path or even generate misleading results.

4.1.2. Reversing Fantasies

What exactly is the “black box” mechanism underlying large language models? Can these models truly exhibit reasoning abilities akin to those of architects? These questions remain unresolved. Research has found that, although artificial intelligence often produces excellent reasoning results for problems involving logical inference, for architects, if they know the fact that “P is Q,” they can correctly answer “Who is Q?” However, large language models struggle with such questions. To illustrate, the design of a kindergarten is a particularly representative case in architectural design. This is because kindergartens are crucial spaces for early childhood learning and development, with their design directly influencing children’s behavior, emotional growth, and social interactions. Therefore, the author engaged in a discussion with a large language model on a specific design aspect of kindergarten design, as shown in Figure 6.
The author initially posed the question, “What is the purpose of combining a spiral staircase with trees in kindergarten architectural design?” to which GPT responded with ease and clarity, showcasing its excellent generalization capabilities. However, when the author followed up with the question, “How can a spiral staircase be used in kindergarten design to enhance the design aesthetic?” it becomes evident that GPT’s answer is impressive, yet it lacks the aspect of combining the spiral staircase with trees, as depicted in Figure 7. The purpose of the author’s initial question was not to assess the level of expertise or accuracy of GPT’s response but to test whether GPT could learn from its previous reasoning when the same related question was posed again. Clearly, it failed. It knows that A can be inferred from B, but it cannot deduce B from A. Studies have shown that various large models are currently unable to answer such “reversal” questions, prompting architectural designers to re-evaluate the learning mechanisms of current large language models.

4.1.3. Outdated Knowledge and Inflexible Parameter Updates

Large language models in artificial intelligence typically refer to deep learning models with massive parameter sets, such as language models and image recognition models. Due to their extensive parameter scales, large models excel in handling complex tasks. However, issues related to knowledge obsolescence and inflexible parameter updates are increasingly evident.
(1)
Knowledge Obsolescence
During the training process, large models typically use datasets from a fixed period of time. As time progresses, knowledge and information in the real world continuously update, and the large models are unable to access these new knowledge in real-time, potentially leading to output results that do not align with reality. For example, a language model based on 2020 data may encounter knowledge obsolescence when answering questions related to 2024. By 2024, the global publication of academic papers has exceeded 150 million. During training, large models often only use a portion of this data. This implies that as time goes by, the knowledge system upon which the large models rely will increasingly lag behind the real world.
(2)
Inflexible Parameter Updates
The large scale of the parameters in large models results in a substantial consumption of computational resources and time when updating parameters. This makes it challenging for large models to quickly adapt to new tasks or data. Additionally, due to the incompleteness of training data, the models may not fully cover all scenarios when updating parameters, thereby affecting their performance on specific tasks. Taking the COVID-19 pandemic as an example, the construction industry was severely impacted during the early stages of the pandemic. Large models played a significant role in predicting the pandemic’s impact on the construction industry’s development and providing targeted recommendations. However, with the advent of the post-pandemic era, the original model’s knowledge system became obsolete. To update the model parameters to adapt to the new situation, it would be necessary to retrain the entire model, which would consume a significant amount of time and computational resources.

4.2. Comparison between Large Language Models and Semantic Networks

4.2.1. Seeking Convergence Between Large Language Models and Semantic Networks in Simulating Thought Processes

Artificial intelligence holds a pivotal role in contemporary technological advancement, with its robust data processing and analytical capabilities bringing about revolutionary changes across various domains. However, it is imperative to acknowledge that, despite the remarkable intelligence displayed by AI, there exists a fundamental discrepancy between its nature and the human cognitive process. AI lacks autonomous consciousness, and its computations and responses are based solely on pre-programmed algorithms, rather than genuine thought and comprehension. The decision-making process of AI relies on extensive data and model training, yet the outcomes are not always entirely accurate. Particularly when confronted with complex, ambiguous, or unstructured problems, AI’s responses may appear rigid, failing to engage in the profound reasoning and creative thinking characteristic of human cognition. For instance, in the design field, AI struggles to fully understand and simulate the creativity and aesthetic sensibilities of human designers, resulting in designs that may lack innovation and humanization in certain instances.
In light of this status quo, the current critical challenge is to effectively “translate” and integrate human thought processes and design philosophies into AI systems. This necessitates the development of artificial intelligence capable of emulating the thought patterns of human designers, enabling it not only to process and analyze vast amounts of data but also to comprehend and replicate human creativity and aesthetic judgment.
Initially, we should leverage semantic networks to establish cognitive models that simulate the thought processes of human designers. This is an interdisciplinary task that encompasses knowledge from psychology, cognitive science, artificial intelligence, and design theory, among other fields. Figure 8 outlines key steps and considerations in this endeavor:
Examining the large language models that underpin AI, they too play a significant role in the aforementioned processes:
(1)
Cognitive Modeling: By investigating the cognitive processes involved in design, computational models are established that enable AI to simulate the mechanisms of perception, memory, reasoning, and decision-making akin to human designers.
(2)
Affective Computing: The distinction between humans and machines lies in the former’s irreplicable, tangible emotions. Integrating human emotions into the AI design process allows AI to fully consider the emotional needs and aesthetic preferences of users when making design decisions, thereby generating targeted products.
(3)
Creative Inspiration: The outcome of design is not merely the mimicry or optimization of existing designs; innovation is of paramount importance. AI fosters the development of innovative algorithms that inspire novel ideas and solutions during the design process.
(4)
Interdisciplinary Integration: AI can incorporate knowledge from psychology, art theory, and other non-technical fields, enriching the scope of design studies and enhancing creativity and diversity.
The establishment of such cognitive models via semantic networks is a complex process that necessitates close interdisciplinary collaboration, a requirement that also applies to large language models. Moreover, due to the intricacies of human thought, we may never be able to precisely simulate the mind of a human designer. However, through continuous scientific research and technological advancement, we can progressively enhance the performance of both in the field of architectural design.

4.3.2. Divergences Between Large Language Models and Semantic Networks in Knowledge Processing

Large language models and semantic networks represent two distinct technologies for knowledge processing, each with its own characteristics and differences in the realm of knowledge processing, including the following three aspects:
(1)
Knowledge Representation
Semantic networks and large language models, both serving as means of knowledge representation, inherently possess distinct characteristics. Large language models present knowledge implicitly through parametrization, a manner of expression characterized by uncertainty. In contrast, since their introduction by M.R. Quilian in 1968, semantic networks have consistently depicted structured relationships between entities in an explicit and structured fashion. Different nodes are interconnected through various relational chains, thereby delineating the thought and cognition associated with design elements, offering a more intuitive and definitive form of expression. Consequently, large language models and semantic networks exhibit a natural complementarity in the realm of knowledge representation.
(2)
Knowledge Validity
Moreover, the method of knowledge representation in the two models also affects their persistence. Parameterized knowledge is constantly changing. As technology continues to develop, there will be technologies stronger than current large language models, which will result in changes in the corresponding knowledge parameters. These changes are often disruptive and may lead to a complete update of existing knowledge parameters, bringing about fundamental changes. In contrast, the semantic network constructed by architects, with its structured language form, demonstrates greater durability and stability, less susceptible to fundamental changes due to the emergence of new technologies. In other words, the lifespan of architects is limited, and technology will also change with social development, but what can remain forever is the unique insights and design thinking of architects during the architectural design process.
(3)
Knowledge Storage and Application
Moreover, semantic networks, when archived textually, retain their intrinsic purity, thereby serving as a premium domain knowledge resource that is readily applicable for direct utilization or further refinement by various task-oriented models. This can be conceptualized as architects constructing semantic network models from a multitude of architectural design case studies, thereby deriving a generalized design thinking applicable to different design scenarios, which can then be integrated into large language models to fulfill specific task directives. In contrast, the parametrized knowledge encapsulated within large models exhibits characteristics of a "finished product," precluding the possibility of novel knowledge creation by other models, which are limited to fine-tuning the existing parameters.

4.3. Neither is Inessential

Based on the aforementioned discussion and analysis, it becomes evident that the intrinsic nature of both entities precludes the possibility of one supplanting the other. With the emergence of new technologies, the knowledge representation within large language models may be subject to replacement or reconfiguration, while the design thinking expression encoded in semantic networks is likely to persist in a stable manner over the long term. Large language models augment the capacity for language comprehension, whereas semantic networks, as structured language, richly represent the interconnections and modalities among entities. The profound integration of these two is poised to offer architects in the future of artificial intelligence a more comprehensive, reliable, and controllable approach to knowledge processing and suggestive guidance.

5. Exploration of the Collaborative Creation Model of Design Thinking Semantic Networks and Large Language Models

First, let us explore the reasons for constructing the semantic network of design thinking. In fact, to imitate someone’s thinking pattern, one must first understand as much as possible about their thinking methods. Then, by thinking about the design problem from their perspective, one can imagine how they would respond to it. This applies to designers as well as to outstanding actual cases. To truly learn the design thinking pattern from a particular designer or a specific architectural case, it is most important to deeply study the angles, levels, temporal and spatial scopes, and preferences with which they think, and to comprehensively understand and master them.

5.1. QA Training Experiments and Result Analysis of Large Language Models

In QA scenarios involving AI, the questions posed by users often contain too concise or variously described semantic information, which can lead the large language model to fail to effectively match relevant entities. It is also possible that the lack of relevant training corpora in the text embedding model prevents entities from being connected to knowledge graphs through text embedding, thus preventing the model from producing satisfactory knowledge paths and causing repeated program runs and resource waste. As a result, there are still significant “illusion” issues in the domain of answering questions.
In Figure 9, the author engaged in a QA interaction with the large language model, which revealed that the quality of the AI’s responses was perfect but not highly professional, still presenting knowledge in a piecemeal manner. What we hope to see is a more comprehensive and integrated response. However, this part of the work does not focus on the quality of the response because the large language model may not be proficient in answering domain-specific questions. Additionally, it is undeniable that they have extremely rich training corpora for professional domain knowledge, but they do not effectively decouple the relationships and reasoning processes between knowledge, and do not fully understand the logical connections behind knowledge.
Next, the author extracted the key entities from the generated responses and organized them from two perspectives of environmental and behavior, as shown in Figure 10. However, a critical issue was discovered: the design intention to build a ski jumping center was not reflected in the responses regarding skiing and snow-related design considerations. This indicates that the large language model may even lack the ability to fully identify QA questions, resulting in a certain degree of information loss.
Building upon this, the author will conduct design analysis by integrating relevant exemplary cases. The results of the analysis will be used to construct semantic network models. The reasoning processes or solutions derived from similar cases in the semantic networks include both knowledge processes and reasoning processes, thus triggering and guiding AI to generate the final correct answers. These solutions often contain a multitude of key entities, and the inherent design thinking is often beyond the grasp of AI, enriching the knowledge entity set in the professional domain of the large language model and improving its knowledge retrieval and reasoning analysis capabilities. The constraints imposed by the structured language of the semantic network on the reasoning paths can also effectively alleviate the “illusion” issues present in large language models.

5.2. Construction and Comparison Analysis of Semantic Network Models of Actual Cases with Large Language Models

Taking the National Ski Jumping Center as an example, as a landmark building in the Zhangjiakou region of the Beijing 2022 Winter Olympics, its architectural design not only meets the needs of ski jumping events but also seamlessly integrates with the selected valley site . Compared to previous domestic and international ski jump designs, the highlight of this design is the integration of the “snow” element, combining architectural form with the cultural symbol of “Snow Ruyi.” To elucidate the layout concept of the National Ski Jumping Center site using a semantic network, a semantic network model can be constructed as shown in Figure 11. The structural division of the mountainous environment defines nodes for the upper mountain area, the lower mountain area, and the competition area. The peak space at the summit, which is located on a high ground, is planned for sightseeing and conference purposes. To address the issue of post-event utilization of the competitive ski arena, the lower stadium is transformed into a football field, organically matching the environment with its function. Additionally, the traditional Chinese cultural element “Ruyi” is integrated into the model as a conceptual node, with form following function to create a circular summit space, a circular lower stadium audience stand, and an “S-shaped” ski jump track. The design also adjusts the direction of the ski jump to ensure that the audience’s view includes the historical relics of the nearby Ming Great Wall.
Through the construction of the aforementioned semantic network model, it can be observed that the results produced by actual cases and the large language model share similarities in general. This also indicates that architects can engage in simple question-and-answer interactions with AI. However, the answers often tend to be overly similar and have a strong generalization. The semantic network model constructed from the case, on the other hand, makes the thinking in the design clear at a glance, providing designers with novel ideas. Therefore, feeding the semantic network that integrates the architect’s design thinking to AI is bound to bring a significant breakthrough in the interaction and integration of the architectural and artificial intelligence industries].

5.3. Designing a Semantically Enhanced Large Language Model Architecture with Thinking in Networks Approach

In QA scenarios, the semantic information contained in the questions posed by users is often too concise or expressed through multiple sentences, which can lead large language models (LLMs) to fail to effectively match relevant entities. To address this issue, and based on the aforementioned analysis, the author proposes a human-machine collaborative process that involves constructing design thinking into a semantic network model and then feeding it to the computer for task decomposition and processing, ultimately utilizing artificial intelligence to generate more accurate and intelligent results for architectural design planning.
First, relevant entities are extracted from the given question, and the generalization capabilities of artificial intelligence are employed to capture a set of entities P that contains more comprehensive information . By filtering and identifying entity element information related to the question, specific domain knowledge is provided for the large language model. The author uses a set of triples to represent the relationships between domain knowledge elements:
P = { e i s e j e i e j E s F }
Wherein, e i a n d e j denote the subject and object entities, respectively, within the set of elements, and represent the relationship between the two entities in the set of relationships. Subsequently, the triples and the question are mapped to a unified representation space. This process involves initially screening the triples using a large number of practical case semantic networks and constructing prompt words for the large models specific to the given question. The construction method entails listing N relevant triples and then using large language models (LLMs) to add corresponding explanatory information “Below are facts in the form of the triple meaningful to answer the” to each triple, resulting in an entity-aligned and more accurate set of information:
E = { P 1 , P 2 , P 3 , . . . , P K } , ( P K E )
The resultant set of entities is then integrated with the Design Thinking Semantic Network, which is constructed through the deep deconstruction of prototypical design cases to form a domain-specific semantic network. Subsequently, the bidimensional cognitive pathways within the semantic network are distilled—encompassing both explicit knowledge nodes and implicit inference logic—and fed into the large language model for the selection and generation of reasoning pathways. By selecting paths that encapsulate the most pertinent background knowledge and are most relevant to the problem at hand among key entities E, the AI system is effectively guided to generate reliable solution proposals. This approach ensures the alignment of the AI's reasoning process with the nuanced complexities of design thinking, facilitating the production of high-fidelity solutions within the context of SCI-indexed scholarly communications.
Finally, these most useful paths serve as domain knowledge prompts and are input into the LLMs to help designers obtain more accurate planning answers. The entire process architecture is depicted in Figure 12:
The proposal of the cognitive modeling framework “Design Thinking Semantically Network-Reinforced Large Language Model” serves a dual optimization strategy. On one hand, by integrating domain ontologies, it expands the proprietary knowledge entity repository of the large language model, substantially enhancing its precision in information retrieval and logical reasoning capabilities within specialized domains. On the other hand, through the employment of a logical path constraint mechanism, it establishes a tripartite structured language framework of “Concept-Relation-Constraint,” which specifically addresses the issue of knowledge hallucinations prevalent in large language models. This approach not only preserves the core value of human design thinking but also realizes the cognitive enhancement of intelligent systems in professional domains, providing a technical pathway for the construction of a trustworthy intelligent assistance system for architectural design.

5.4. Architecture of the Methodology for Enriching the Design Thinking Semantic Network with Large Language Models

While the design thinking of architects plays a pivotal role in architectural design, it does not imply that reliance solely on the experiential thinking of designers can fully adapt to the current macroenvironment. Similarly, artificial intelligence (AI) cannot entirely replace architects; instead, a collaborative innovation between the two is essential for achieving complementary advantages. Architects are responsible for grasping design concepts and aesthetic directions, while AI offers a plethora of design ideas and optimization solutions. Under this collaborative paradigm, architectural design is rendered more efficient and innovative. To dismiss AI as utterly ineffectual would be to derogatorily label human invention as artificial “stupidity.” AI, with its potent generalization capabilities, can rapidly provide a multitude of perspectives and solutions, thereby stimulating innovative thinking. The extraction of key elements from AI-generated architectural design outcomes and the subsequent mapping of design thinking into semantic networks for simulation can facilitate architects’ comprehension of various elements and their interrelationships within a design, thereby optimizing design proposals. Figure 13 illustrates the process architecture for constructing design thinking semantic networks via AI.
Architectural design is a complex process involving aesthetics, structure, functionality, and environmental factors, among others. The involvement of AI allows architects to be relieved from the intricacies of preliminary design, enabling them to devote more attention to the creative and optimization phases. Through AI’s generalization capabilities, architects can access unforeseen design concepts, thereby achieving architectural innovation and contributing to the progressive development of the construction industry. It is also essential to recognize that the synergy between AI and architects is the key to achieving high-quality architectural design.

5.5. Integration and Cross-Fusion of Large Language Models and Semantic Networks

Following simple experiments and analyses, and based on this, this paper proposes the integration of semantic networks with large language models to construct a new architectural creation model, as illustrated in Figure 14. This integration can fully leverage the strengths of both, enabling the large language models and semantic networks to mutually reinforce each other, achieving an effect where “1+1>2,” enhancing human-machine collaborative understanding, reasoning, and generation capabilities, and providing a novel interdisciplinary perspective for architectural design.

5.5.1. Utilizing Semantic Networks to Enhance the Learning Effectiveness of Large Language Models

During the training of large language models, entities and relationships from the semantic network are used as additional input information. At each step of text generation, the entity and relationship information from the semantic network is utilized to generate more accurate and reasonable text. This allows the large language models to learn and utilize knowledge from the semantic network while learning language. This method can improve the large language models’ ability to utilize knowledge from the semantic network, enhancing their understanding and reasoning capabilities. It also enhances the user experience of the dialogue system, enabling it to better meet user needs.

5.5.2. Leveraging Large Language Models to Enhance the Completeness of Semantic Networks

On the other hand, semantic networks struggle to encompass all possible entities, relationships, and facts, which can lead to the loss of important information and limit the utility of semantic networks in various applications. Additionally, as the world evolves, semantic networks’ lag in reflecting real-world information changes can lead to outdated information in the network, making it less accurate and effective. Furthermore, the construction and maintenance of semantic networks often require a significant investment of human resources for manual organization, annotation, and updates of a vast amount of knowledge, resulting in high costs. Therefore, the wide applicability of large language models can be utilized to address the issues of inaccurate information due to the incompleteness of semantic networks.

6. Conclusion

This study innovatively maps the process of solving design problems onto a semantic network structure, stimulating designers’ diverse thinking and the collision of inspirations through nodes and relationships within the network. This approach transcends the constraints of traditional linear thinking, encouraging designers to examine problems from multiple angles and dimensions, thereby enhancing the flexibility and adaptability of design. Simultaneously, the integration of advanced large language models with domain-specific architectural knowledge through an artificial intelligence platform enhances the application of human-machine interaction. By simulating the design thinking through semantic networks, the abstract concepts are transformed into concrete implementation strategies to derive innovative solutions for architectural design problems. This not only provides a matching semantic network interface pattern for artificial intelligence and computer-aided architectural planning tools but also offers a new research paradigm for architectural design theory. It promotes the development and innovation of the intersection and integration of architectural design and artificial intelligence, aiming to construct a knowledge system of architectural design with design thinking through a human-machine collaborative model. Furthermore, it aims to flexibly apply design thinking methods and technologies to solve practical problems in architectural design and harness the power of artificial intelligence.

References

  1. Alexander, C., Ishikawa, S., & Silverstein, M. (1977). A pattern language. Oxford University Press. ISBN 978-0195019193.
  2. Brynjolfsson, E., & McAfee, A. (2014). The second machine age: Work, progress, and prosperity in a time of brilliant technologies. W.W. Norton.
  3. Chaillou, S. (2020). AI & architectural style. Journal of Architectural Education, 74(2), 234-245. [CrossRef]
  4. Cross, N. (2006). Designerly ways of knowing. Springer.
  5. Dove, G., et al. (2017). UX design innovation: Challenges for working with machine learning. CHI '17, 278-288. [CrossRef]
  6. Garcez, A., et al. (2022). Neurosymbolic AI: The 3rd wave. Artificial Intelligence Review, 55(4), 1-38. [CrossRef]
  7. Goldschmidt, G. (2014). Linkography: Unfolding the design process. MIT Press.
  8. Gu, Z., et al. (2021). Knowledge graph for architectural heritage. Automation in Construction, 132, 103926. [CrossRef]
  9. Marcus, G. (2020). The next decade in AI: Four steps toward robust artificial intelligence. arXiv:2002.06177.
  10. Oxman, R. (2008). Digital design thinking. Design Studies, 29(2), 99-113. [CrossRef]
  11. Schön, D. (1983). The reflective practitioner. Basic Books.
  12. Zhang, Z., et al. (2023). Architext: Language-driven generative design. ACM TOG, 42(4), 1-16. [CrossRef]
  13. Alexander, C., Ishikawa, S., & Silverstein, M. (1977). A pattern language. Oxford University Press. ISBN 978-0195019193.
  14. Bernstein, P. (2016). BIM and the architectural imagination. ACADIA 2016 Proceedings, 12-21. [CrossRef]
  15. Chaillou, S. (2020). AI & architectural style. Journal of Architectural Education, 74(2), 234-245. [CrossRef]
  16. Cross, N. (2006). Designerly ways of knowing. Springer.
  17. Dove, G., et al. (2017). UX design innovation: Challenges for working with machine learning. Proceedings of the 2017 CHI Conference, 278-288. [CrossRef]
  18. Goldschmidt, G. (2014). Linkography: Unfolding the design process. MIT Press.
  19. Gu, Z., et al. (2021). Knowledge graph for architectural heritage. Automation in Construction, 132, 103926. [CrossRef]
  20. Hsu, Y.-C., et al. (2022). LLM-driven BIM compliance checking. Advanced Engineering Informatics, 54, 101763. [CrossRef]
  21. Lawson, B. (2005). How designers think (4th ed.). Routledge.
  22. Morgan, M.H. (Trans.). (1914). Vitruvius: The ten books on architecture. Harvard University Press.
  23. Oxman, R. (2017). Thinking difference: Theories of parametric design thinking. Design Studies, 52, 4-39. [CrossRef]
  24. Pallasmaa, J. (2012). The eyes of the skin: Architecture and the senses. Wiley.
  25. Schön, D. (1983). The reflective practitioner. Basic Books.
  26. Sowa, J.F. (1992). Semantic networks. In S.C. Shapiro (Ed.), Encyclopedia of artificial intelligence (2nd ed., pp. 1493-1511). Wiley.
  27. Terzidis, K. (2006). Algorithmic architecture. Routledge.
  28. Till, J. (2009). Architecture depends. MIT Press.
  29. Zhang, Z., et al. (2023). Architext: Language-driven generative design. ACM Transactions on Graphics, 42(4), 1-16. [CrossRef]
  30. OpenAI. (2023). GPT-4 technical report. arXiv preprint arXiv:2303.08774.
  31. Morgan, M. H. (Trans.). (1914). Vitruvius: The ten books on architecture. Harvard University Press.
  32. Lawson, B. (2005). How designers think: The design process demystified (4th ed.). Routledge.
  33. Hsu, Y.-C., Chen, L., & Wang, T. (2022). LLM-driven BIM compliance checking. Advanced Engineering Informatics, 54, 101763.
  34. Schön, D. A. (1983). The reflective practitioner: How professionals think in action. Basic Books.
  35. Chaillou, S. (2020). AI & architectural style. Journal of Architectural Education, 74(2), 234-245. [CrossRef]
  36. Zhang, Z., Li, Q., & Liu, Y. (2023). Architext: Language-driven generative architectural design. ACM Transactions on Graphics, 42(4), 1-16.
  37. Sowa, J. F. (1992). Semantic networks. In Encyclopedia of artificial intelligence (2nd ed., pp. 1493-1511). Wiley.
  38. Oxman, R. (2017). Thinking difference: Theories and models of parametric design thinking. Design Studies, 52, 4-39.
  39. Cross, N., Christiaans, H., & Dorst, K. (2021). Design cognition in practice: Quantitative analysis of expert protocols. Design Studies, 74, 101982. [CrossRef]
  40. Feng, J.Z. (1985). Jianzhu sheji fangfalun [Architectural design methodology]. China Architecture & Building Press. ISBN 978-7-112-00875-1.
  41. Gu, Z., Zhang, Y., & El-Gohary, N. (2021). Cultural semantics in architectural knowledge graphs. Automation in Construction, 132, 103926. [CrossRef]
  42. Ishii, H., Roudaut, A., & Follmer, S. (2023). Neural dynamics of design ideation. Science Advances, 9(12), eade2456. [CrossRef]
  43. Schön, D.A. (1983). The reflective practitioner: How professionals think in action. Basic Books. ISBN 978-0465068784.
  44. Zhang, L., et al. (2023). Cognitive graph-driven spatial reasoning in architectural design. Automation in Construction, 155, 105042. [CrossRef]
  45. Bölek, B., et al. (2022). Dynamic projection mapping for architectural morphology visualization. Automation in Construction, 138, 104-118. [CrossRef]
  46. Chaillou, S. (2020). AI-empowered space planning: From residential to commercial architectures. Journal of Architectural Engineering, 26(4), 04020037.
  47. Chen, L., et al. (2024). Human-AI collaborative design pedagogy: A case study of 1200 architectural students. Frontiers of Architectural Research, 13(2), 345-361. [CrossRef]
  48. Deng, Y., et al. (2024). Quantitative analysis of AI-driven design efficiency in Chinese architectural practice. Architectural Science Review, 67(1), 45-59. [CrossRef]
  49. Garcez, A., et al. (2022). Neurosymbolic AI for architectural design. Artificial Intelligence Review, 55(4), 1-32.
  50. Gu, Z., et al. (2021). Cultural-adaptive knowledge graphs for Chinese architectural heritage. Automation in Construction, 132, 103926.
  51. Mukkavaara, J., & Sandberg, M. (2020). Generative frameworks for early-stage architectural design. Design Studies, 68, 78-94. [CrossRef]
  52. Smorzhenkov, N., & Ignatova, E. (2021). Generative design in residential structural systems. Advanced Engineering Informatics, 50, 101402.
  53. Zhang, Z., et al. (2023). Language model-driven generative design. ACM Transactions on Graphics, 42(4), 1-16.
  54. Zhu, Z.A. (2024). Climate-responsive façade generation through multi-objective AI optimization. Building and Environment, 249, 111092.
  55. Barros, C., et al. (2022). A systematic review of semantic network definitions. Knowledge-Based Systems, 258, 109-124. [CrossRef]
  56. Bektemyssova, A., & Sabdenov, K. (2024). Knowledge graph search models for architectural causality. Automation in Construction, 158, 105-118.
  57. Dong, J. (2012). Urban semantic networks: Theoretical framework and applications. Urban Planning Forum, 198(3), 45-53. [in Chinese].
  58. Drieger, P. (2013). Semantic network extraction from unstructured texts. Data Mining and Knowledge Discovery, 27(2), 275-308.
  59. Han, J. (2022). Semantic networks in engineering design. Advanced Engineering Informatics, 54, 101-112.
  60. John, K., & Ong, Y. (2023). Creativity enhancement through semantic network optimization. Design Studies, 84, 101-123.
  61. Kenett, Y.N. (2019). Semantic memory and creative thinking. Psychological Science, 30(8), 112-134.
  62. Ma, W.D. (2023). BIM-integrated semantic design framework. Journal of Architectural Engineering, 29(4), 04023012.
  63. Quillian, M.R. (1968). Semantic memory. In M. Minsky (Ed.), Semantic information processing (pp. 216-270). MIT Press.
  64. Yang, W.H., et al. (2023). Semantic analysis of Tang Dynasty temple layouts. Architectural Journal, 64(5), 78-85. [in Chinese].
  65. Zhang, Z.R. (2021). Semantic evolution in Chinese architectural practice. Frontiers of Architectural Research, 10(3), 456-468.
Figure 1. Future Vision of Workflow in the Construction Industry Under the Wave of Artificial Intelligence (Image Source: generated by AIGC).
Figure 1. Future Vision of Workflow in the Construction Industry Under the Wave of Artificial Intelligence (Image Source: generated by AIGC).
Preprints 159610 g001
Figure 2. Comparison of Processes in Traditional and Modern Architectural Design.
Figure 2. Comparison of Processes in Traditional and Modern Architectural Design.
Preprints 159610 g002
Figure 3. Semantic Network Diagram. (Image Source: self drawn by the author).
Figure 3. Semantic Network Diagram. (Image Source: self drawn by the author).
Preprints 159610 g003
Figure 4. Design Thinking Semantic Network Model between Environmental Behavior Systems. (Image Source: self drawn by the author).
Figure 4. Design Thinking Semantic Network Model between Environmental Behavior Systems. (Image Source: self drawn by the author).
Preprints 159610 g004
Figure 5. Large language models deal with cases where results are inaccurate in computational problems. (Image Source: generated by AIGC).
Figure 5. Large language models deal with cases where results are inaccurate in computational problems. (Image Source: generated by AIGC).
Preprints 159610 g005
Figure 6. The case of the large language model answering the question "The role of the spiral staircase in combination with the tree". (Image Source: generated by AIGC).
Figure 6. The case of the large language model answering the question "The role of the spiral staircase in combination with the tree". (Image Source: generated by AIGC).
Preprints 159610 g006
Figure 7. The large language model answers the case of "how to design with spiral staircase". (Image Source: generated by AIGC).
Figure 7. The large language model answers the case of "how to design with spiral staircase". (Image Source: generated by AIGC).
Preprints 159610 g007
Figure 8. Large language models are similar to semantic networks in terms of simulating thinking. (Image Source: self drawn by the author).
Figure 8. Large language models are similar to semantic networks in terms of simulating thinking. (Image Source: self drawn by the author).
Preprints 159610 g008
Figure 9. The large language model answers the design points of building a ski jumping sports center. (Image Source: Generated by AIGC).
Figure 9. The large language model answers the design points of building a ski jumping sports center. (Image Source: Generated by AIGC).
Preprints 159610 g009
Figure 10. Analysis of key design points for the ski jumping center (Image Source: self drawn by the author).
Figure 10. Analysis of key design points for the ski jumping center (Image Source: self drawn by the author).
Preprints 159610 g010
Figure 11. A Semantic Network Model of Design Thinking for the National Ski Jumping Center (Image Source: self drawn by the author).
Figure 11. A Semantic Network Model of Design Thinking for the National Ski Jumping Center (Image Source: self drawn by the author).
Preprints 159610 g011
Figure 12. Design Thinking Semantic Networks Strengthen the Methodological Architecture of Large Language Models (Image Source: self drawn by the author).
Figure 12. Design Thinking Semantic Networks Strengthen the Methodological Architecture of Large Language Models (Image Source: self drawn by the author).
Preprints 159610 g012
Figure 13. Large language models enrich the architecture of design thinking semantic network methods. (Image Source: self drawn by the author).
Figure 13. Large language models enrich the architecture of design thinking semantic network methods. (Image Source: self drawn by the author).
Preprints 159610 g013
Figure 14. Future Vision of Workflow in the Construction Industry Under the Wave of Artificial Intelligence (Image Source: self drawn by the author).
Figure 14. Future Vision of Workflow in the Construction Industry Under the Wave of Artificial Intelligence (Image Source: self drawn by the author).
Preprints 159610 g014
Table 1. Key Milestones in Design Thinking Research.
Table 1. Key Milestones in Design Thinking Research.
Year Author/Institution Contribution Methodology/Theory
1983 Schön, D.A. Reflective practice theory Cognitive ethnography
2006 Cross, N. Designerly ways of knowing Protocol analysis
2021 Cross et al., Cambridge CRDM 63% efficiency gain in ambiguous problem-solving Eye-tracking + cognitive logs
2023 Ishii et al., MIT Media Lab Neural mechanisms of divergence-convergence fMRI neuroimaging
2023 Autodesk Research 58% design cycle reduction via AI platform Knowledge graphs + diffusion models
1985 Feng, J.Z. "Objective-form-decision" framework Western methodology localization
2023 Zhang et al., Southeast University 89.7% accuracy in spatial semantic reasoning Cognitive graph model
Table 2. An overview of the research of foreign scholars on the topic of design thinking.
Table 2. An overview of the research of foreign scholars on the topic of design thinking.
Representative Figures and Timeframes Main Research Contents
Harold vanDoren(1960) In 1940, the book “Industrial Design: A Guide to Product Design and Development Practice” was published, delving into the methodologies and practical aspects of design, emphasizing the application of new scientific methods to address the urgent issues that arose during World War II.
L. Bruce Archer(1965) The scholar who first adopted and used the term “design thinking” in his publication “The Systematic Approach of Designers” made it public for the first time.
Herbert A. Simon(1969) Based on his in-depth research in artificial intelligence and cognitive science, he proposed the concept of “design science,” a theoretical system built around the design process, which integrates careful consideration, analytical thinking, partial formalization, and partial empiricism, and is teachable. This scholar summarized the basic framework of design science and designed a linear process model with steps of analysis, synthesis, and evaluation.
Robert McKim(1973) In the book “Experiences in Visual Thinking,” the iterative approach in the design process was revealed, with a sequence of expressing, testing, and then repeating the process, emphasizing the crucial role of visualization tools in design.
Melvin Webber(1973) In “The Dilemma of General Planning Theory,” it was pointed out that design and planning face challenges different from conventional problems, far from being simple and programmable, but rather filled with complexity and uncertainty.
L.Bruce Archer(1979) Researchers began to explore designerly cognition and proposed that the thinking generated during the design process differs from the thinking patterns in current research fields. When applied to design-related problems, this thinking is as effective as scientific research methods, marking the beginning of the shift from programmatic to design thinking in design research.
Bryan Lawson(1980) A professor at the School of Architecture at the University of Sheffield explored the cognitive processes of architects in architectural and urban design in his book “How Designers Think: Decoding Design.” He clearly defined the novel theory of “design thinking,” emphasizing that design is a mode of thinking adopted by designers after deep understanding as an improved design technique. He believed that design thinking should be revealed through language description rather than through building models.
Nigel Cross(1982) In “Designerly Cognition,” the differences between design and science, humanities, and arts were elucidated. He believed that design has unique cultures and methodologies in teaching. In the design field, the ways people perceive the world, the problems they need to solve, and the strategies they take are all distinct.
Peter G.Rowe(1987) In “Design Thinking,” the design process in architectural and urban planning was systematically explained, with “design thinking” being a chapter title to highlight its importance.
Rolf A. Faste(1988) As the head of the Stanford Design Program, the concept of “hand-mind dual thinking” was innovatively proposed, treating design thinking as a way of creative activity and integrating it into the graduation project. He also introduced McKim’s theory of visual thinking to establish the Stanford Joint Design Program.
Richard Buchanan(1922) A research paper titled “Design Thinking’s Malignant Problem” was written and published.
Eugene S.Ferguson(1922) The book “Engineering and the Mind’s Eye” was launched to explain that engineering is a collection of mathematical equations and calculations, as well as a manifestation of non-verbal thinking.
Disclaimer/Publisher’s Note: The statements, opinions and data contained in all publications are solely those of the individual author(s) and contributor(s) and not of MDPI and/or the editor(s). MDPI and/or the editor(s) disclaim responsibility for any injury to people or property resulting from any ideas, methods, instructions or products referred to in the content.
Copyright: This open access article is published under a Creative Commons CC BY 4.0 license, which permit the free download, distribution, and reuse, provided that the author and preprint are cited in any reuse.
Prerpints.org logo

Preprints.org is a free preprint server supported by MDPI in Basel, Switzerland.

Subscribe

Disclaimer

Terms of Use

Privacy Policy

Privacy Settings

© 2026 MDPI (Basel, Switzerland) unless otherwise stated