Submitted:
01 May 2025
Posted:
05 May 2025
You are already at the latest version
Abstract
Keywords:
1. Introduction
2. Fundamental Equations of Non-Stationary Non-Barotropic Fluid Dynamics
3. Thermodynamics & Vortex Dynamics
4. The Lagrangian Variational Approach
5. The Eulerian Variational Principle
6. Euler’s Equations
7. Simplified Eulerian Action
8. The Simplified Hamiltonian Formalism
9. Stationary Fluid Dynamics
10. Constants of Motion
11. A Simpler Variational Principle of Non-Stationary Fluid Dynamics
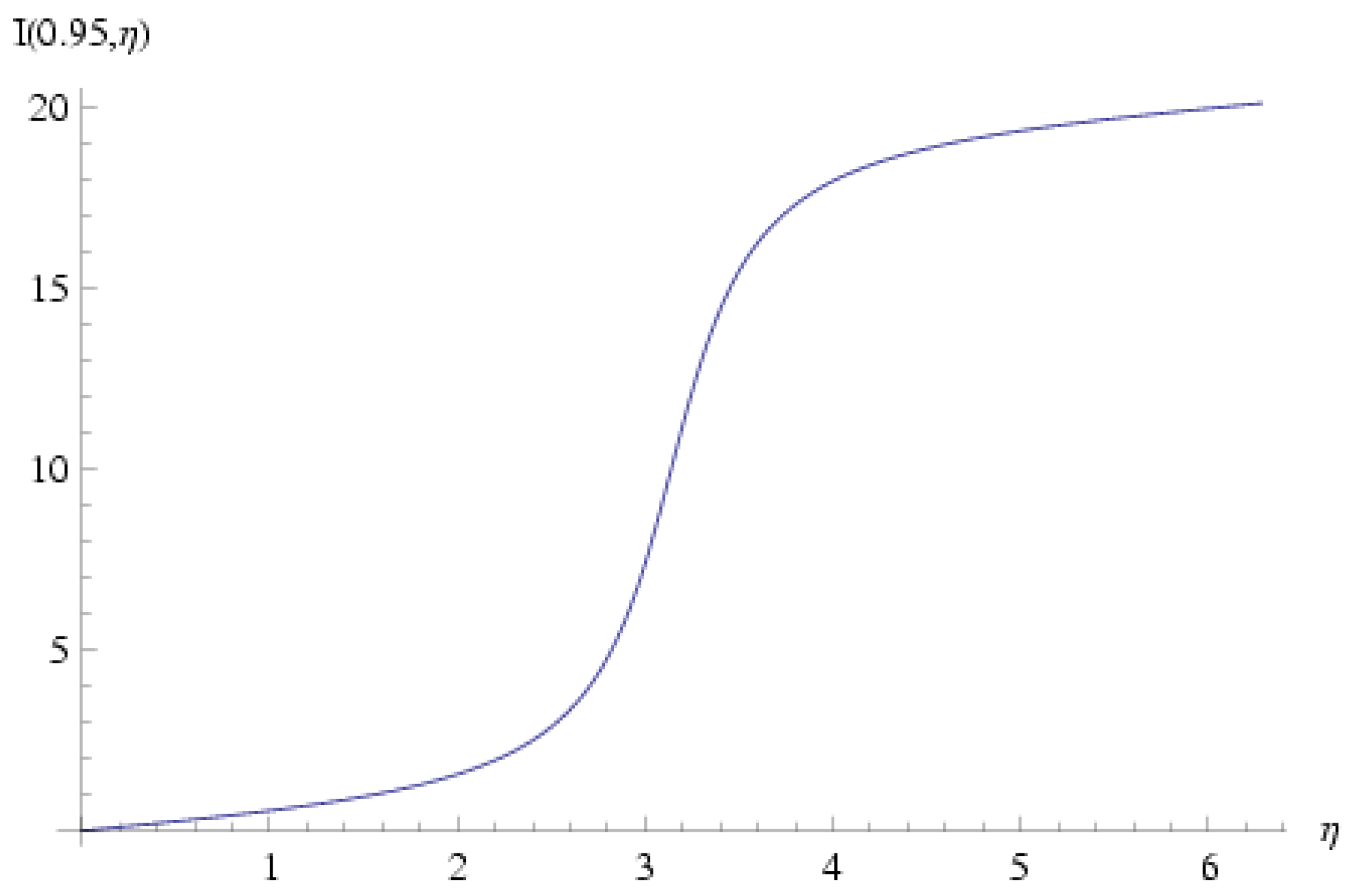
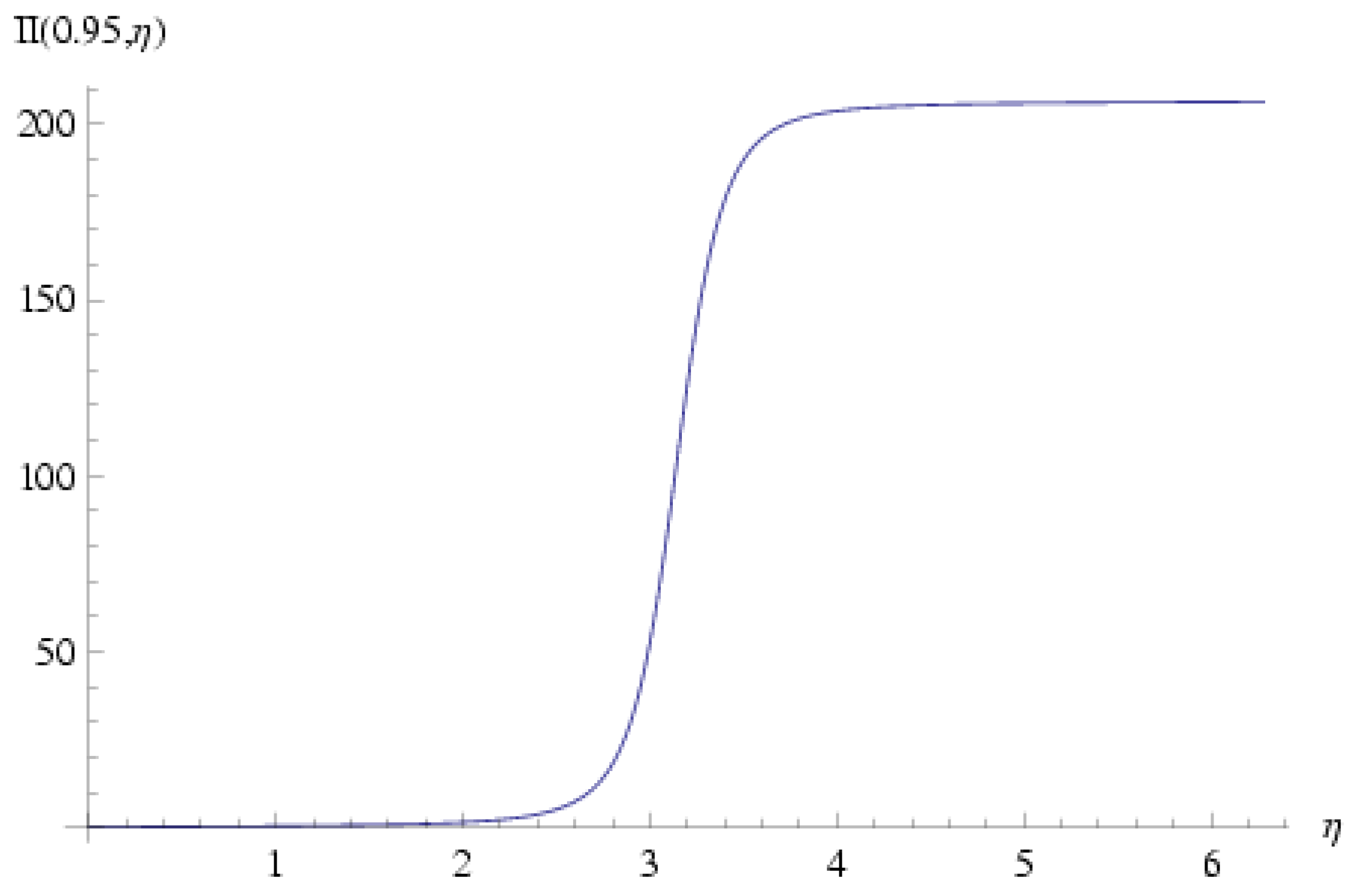
12. Example: A Flow Solution in Circular Toroidal Coordinates
12.1. The Toroidal Velocity Field
12.2. Helicity
12.3. Dynamics on the Torus
13. Conclusions
Appendix A. Variational Formalism of Point Particles
References
- Asher Yahalom and Donald Lynden-Bell "Variational Principles for Topological Barotropic Fluid Dynamics" ["Simplified Variational Principles for Barotropic Fluid Dynamics" Los-Alamos Archives - physics/ 0603162] Geophysical & Astrophysical Fluid Dynamics. 11/2014; 108(6). [CrossRef]
- Salmon, R. Hamiltonian fluid mechanics. Annu. Rev. Fluid Mech. 1988, 20, 225–256. [Google Scholar] [CrossRef]
- H.K. Moffatt, "The degree of knottedness of tangled vortex lines,". J. Fluid Mech. 1969, 35, 117. [CrossRef]
- C. Eckart, "Variation Principles of Hydrodynamics,". Phys. Fluids 1960, 3, 421. [CrossRef]
- F.P. Bretherton "A note on Hamilton’s principle for perfect fluids," Journal of Fluid Mechanics / Volume 44 / Issue 01 / October 1970, pp 19 31, Published online: 29 March 2006. [CrossRef]
- Clebsch, A. Uber eine allgemeine transformation der hydro-dynamischen Gleichungen. J. Reine Angew. Math. 1857, 54, 293–312. [Google Scholar]
- Clebsch, A. Uber die Integration der hydrodynamischen Gleichungen. J. Reine Angew. Math. 1859, 56, 1–10. [Google Scholar]
- B. Davydov, "Variational principle and canonical equations for an ideal fluid,". Doklady Akad. Nauk (in Russian). 1949, 69, 165–168.
- R. L. Seliger & G. B. Whitham, Proc. Roy. Soc. London, A305, 1 (1968).
- A. Yahalom "Simplified Variational Principles for non-Barotropic Magnetohydrodynamics". (arXiv: 1510.00637 [Plasma Physics]). J. Plasma Phys. 2016, arXiv:1510.00637 [Plasma Physics]). J. Plasma Phys. vol. 82, 905820204 20162016, 905820204.
- A. Yahalom "Non-Barotropic Magnetohydrodynamics as a Five Function Field Theory". International Journal of Geometric Methods in Modern Physics, No. 10 (November 2016). Vol. 13 1650130 (13 pages) ©World Scientific Publishing Company. [CrossRef]
- H. Lamb Hydrodynamics Dover Publications (1945).
- A. Yahalom, "Method and System for Numerical Simulation of Fluid Flow", US patent 6,516,292, 2003.
- D. Lynden-Bell and J. Katz "Isocirculational Flows and their Lagrangian and Energy principles". Proceedings of the Royal Society of London. Series A, Mathematical and Physical Sciences 1981, 378, 179–205.
- J. Katz & D. Lynden-Bell 1982. Proc. R. Soc. Lond. 1982, A 381, 263–274.
- Asher Yahalom "Using fluid variational variables to obtain new analytic solutions of self-gravitating flows with nonzero helicity". Procedia IUTAM 2013, 7, 223–232. [CrossRef]
- V. I. Arnold "A variational principle for three-dimensional steady flows of an ideal fluid". Appl. Math. Mech. 2014, 29, 154–163.
- V. I. Arnold "On the conditions of nonlinear stability of planar curvilinear flows of an ideal fluid", Dokl. Acad. Nauk SSSR 162 no. 5.
- Yahalom A., Katz J. & Inagaki K. 1994, Mon. Not. R. Astron. Soc. 268 506-516. fluid", Dokl. Acad. Nauk SSSR 162 no. 5.
- Yahalom A. 2011 Stability in the Weak Variational Principle of Barotropic Flows and Implications for Self-Gravitating Discs. Monthly Notices of the Royal Astronomical Society 2011, 418, 401–426.
- Yahalom, Asher. 2021. "A Three-Function Variational Principle for Stationary Nonbarotropic Magnetohydrodynamics" Symmetry 13, no. 9: 1632. [CrossRef]
| 1 | The author would like to thank Professor Moffatt for the interpretation of this result. |



Disclaimer/Publisher’s Note: The statements, opinions and data contained in all publications are solely those of the individual author(s) and contributor(s) and not of MDPI and/or the editor(s). MDPI and/or the editor(s) disclaim responsibility for any injury to people or property resulting from any ideas, methods, instructions or products referred to in the content. |
© 2025 by the authors. Licensee MDPI, Basel, Switzerland. This article is an open access article distributed under the terms and conditions of the Creative Commons Attribution (CC BY) license (http://creativecommons.org/licenses/by/4.0/).