Submitted:
03 May 2025
Posted:
06 May 2025
You are already at the latest version
Abstract
Keywords:
1. Introduction
2. Materials and Methods
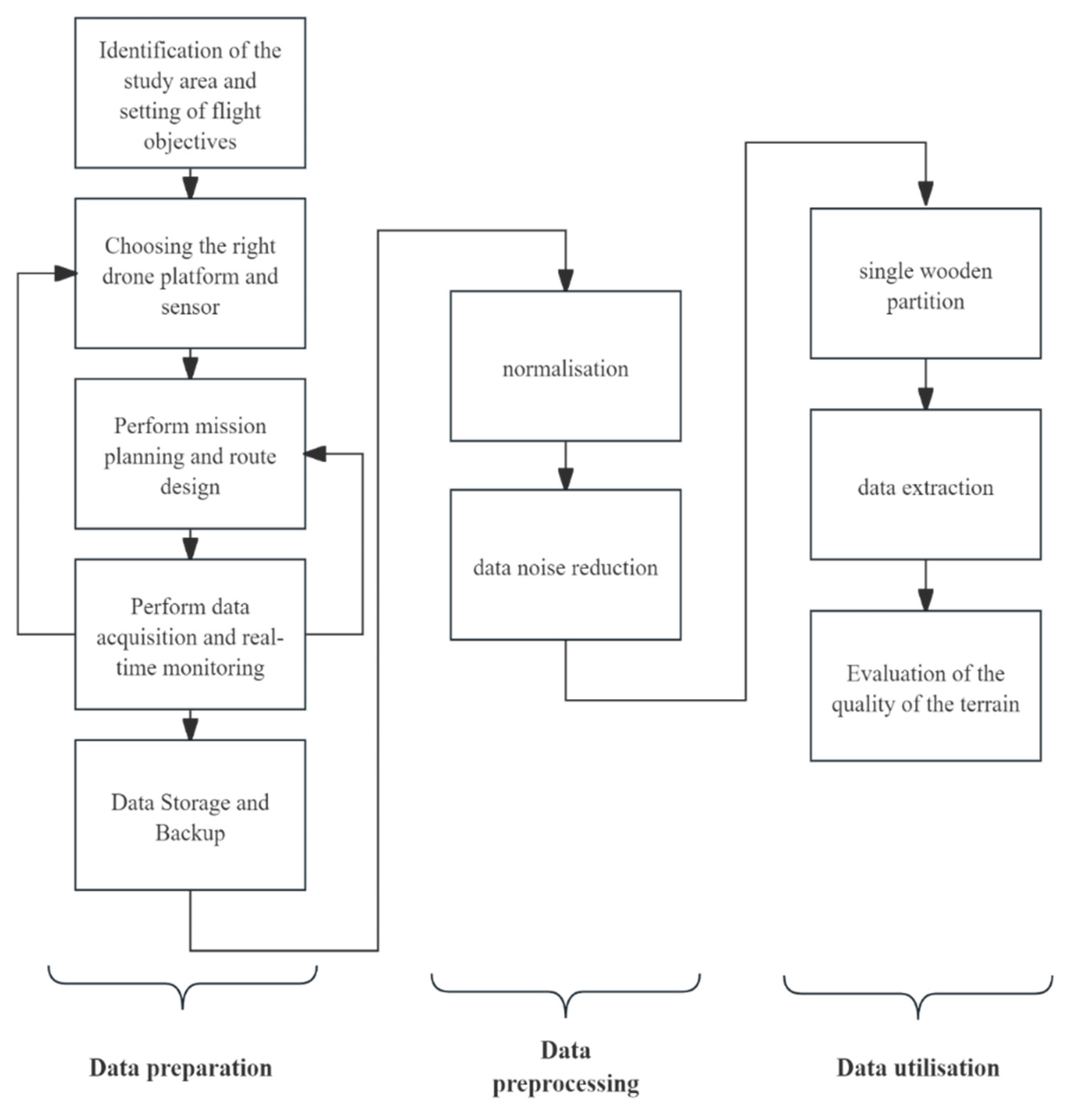
2.1. Information Collection and Processing
2.1.1. Data Collection
2.1.2. Data Pre-Processing
2.1.3. Data Processing
2.2. Evaluation Methodology
2.2.1. Stand Growth Modeling
2.2.2. Potential productivity estimates
2.2.3. Stand Growth Type and Stand Classification
2.3. Elevation Quality Evaluation Process Using UAV LiDAR
3. Case Studies
3.1. Data
3.2. Landform Elements and Landform Classification
| No. | Factor | Classification standard |
|---|---|---|
| 1 | Elevation | Class width is 300 m |
| 2 | Slope | Class width is 10° |
| 3 | Aspect | 1.North;2.Northeast;3.East;4.Southeast;5.South;6.Southwest;7.West;8.Northwest;9.No aspect |
| 4 | Slope position | 1.Ridge;2.Upper;3.Middle;4.Lower;5.Valley;6.Flat |
| 5 | Soil depth | 1.heavy;2.middle;3.thick |
| 6 | canopy | Class is 0.2 |
3.3. Growth Modeling
3.4. Model Accuracy Verification
| Subsite class | Model(8) | Model(9) | Model(10) |
|---|---|---|---|
| 1 | 0.6132 | 0.7132 | 0.5634 |
| 2 | 0.5816 | 0.7246 | 0.7856 |
| 3 | 0.6898 | 0.7093 | 0.7447 |
4. Discussion
5. Conclusions
6. Patents
Author Contributions
Funding
Data Availability Statement
Acknowledgments
Conflicts of Interest
Abbreviations
| UAV | Unmanned Aerial Vehicle |
| LiDAR | Light Detection And Ranging |
References
- González, J., et al., Metodología para la construcción de curvas de calidad de estación. Cuadernos de la Sociedad Española de Ciencias Forestales, ISSN 1575-2410, Nº. 18, 2004 (Ejemplar dedicado a: Actas de la I Reunión de Palencia de Modelización Forestal), pags. 303-309, 2004.
- Skovsgaard, J.P. and J.K. Vanclay, Forest site productivity: a review of the evolution of dendrometric concepts for even-aged stands. Forestry: An International Journal of Forest Research, 2007. 81(1): p. 13-31.
- Aguirre, A., et al., Mapping forest site quality at national level. Forest Ecology and Management, 2022. 508: p. 120043. [CrossRef]
- Vanclay, J.K., Assessing site productivity in tropical moist forests: a review. Forest Ecology and Management, 1992. 54(1): p. 257-287. [CrossRef]
- Handegard, E., et al., How important is Forest Age in explaining the species composition of Near-natural Spruce Forests? Forest Ecology and Management, 2024. 569: p. 122170.
- Food and N. Agriculture Organization of the United, Global Forest Resources Assessment 2020. 2020, FAO: Rome.
- Harris, N.L., et al., Global maps of twenty-first century forest carbon fluxes. Nature Climate Change, 2021. 11(3): p. 234-240. [CrossRef]
- Pan, Y., et al., A Large and Persistent Carbon Sink in the World’s Forests. Science, 2011. 333(6045): p. 988-993.
- Ma, J., et al., Global forest fragmentation change from 2000 to 2020. Nature Communications, 2023. 14(1): p. 3752. [CrossRef]
- Curtis, P.G., et al., Classifying drivers of global forest loss. Science, 2018. 361(6407): p. 1108-1111.
- WuFei, Summarize Of Forest Site Classification And Quality Appraisement. Forestry Science and Technology Information, 2010. 42(01): p. 12+14.
- Pretzsch, H., Strategic Planning of Sustainable Development on the Estate Level – Contributions from Forest Growth and Yield Science. European Journal of Forest Research, 2003. 122(4): p. 231-249. [CrossRef]
- Guo, K., B. Wang, and X. Niu, A Review of Research on Forest Ecosystem Quality Assessment and Prediction Methods. Forests, 2023. 14(2): p. 317. [CrossRef]
- Nex, F., et al., UAV in the advent of the twenties: Where we stand and what is next. ISPRS Journal of Photogrammetry and Remote Sensing, 2022. 184: p. 215-242. [CrossRef]
- Newton, P.F., Simulating the Potential Effects of a Changing Climate on Black Spruce and Jack Pine Plantation Productivity by Site Quality and Locale through Model Adaptation. Forests, 2016. 7(10): p. 223. [CrossRef]
- Fu, L., et al., A Basal Area Increment-Based Approach of Site Productivity Evaluation for Multi-Aged and Mixed Forests. Forests, 2017. 8(4): p. 119. [CrossRef]
- Peri, P.L., et al., Carbon accumulation along a stand development sequence of Nothofagus antarctica forests across a gradient in site quality in Southern Patagonia. Forest Ecology and Management, 2010. 260(2): p. 229-237. [CrossRef]
- Dong, C., et al., Site Quality Classification Models of Cunninghamia Lanceolata Plantations Using Rough Set and Random Forest West of Zhejiang Province, China. Forests, 2022. 13(8): p. 1312. [CrossRef]
- Iglhaut, J., et al., Structure from Motion Photogrammetry in Forestry: a Review. Current Forestry Reports, 2019. 5(3): p. 155-168.
- Fadil, S., et al., Modeling and spatialization of biomass and carbon stock using unmanned Aerial Vehicle Lidar (Lidar-UAV) metrics and forest inventory in cork oak forest of Maamora. Regional Science Policy & Practice, 2024. 16(11): p. 100127. [CrossRef]
- Xie, Y., et al., Instance segmentation and stand-scale forest mapping based on UAV images derived RGB and CHM. Computers and Electronics in Agriculture, 2024. 220: p. 108878. [CrossRef]
- Lu, X., et al., LiDAR point cloud denoising for individual tree extraction based on the Noise4Denoise. Frontiers in Plant Science, 2025. 15. [CrossRef]
- Duan, G., Classification of forest stand types and estimation of potential productivity in Jilin Province based on growth processes. PhD thesis, 2018: p. 221.
- Fu, L., et al., Comparing height–age and height–diameter modelling approaches for estimating site productivity of natural uneven-aged forests. Forestry: An International Journal of Forest Research, 2018. 91(4): p. 419-433. [CrossRef]
- Xiangdong, L., et al., Methodology and Applications of Site Quality Assessment Based on.
- Potential Mean Annual Increment. SCIENTIA SILVAE SINICAE, 2018. 54(12): p. 116-126.
- Tang Shouzheng and Li Xifei, Precision Analysis on Growth Rates Estimated by Integrated Whole Stand Growth and Yield Model. Forest Research, 1995. 8(5): p. 471-476.


| Stand variables | Max. | Min. | Mean | Standard deviation |
|---|---|---|---|---|
| Elevation /m | 964 | 180 | 367.21 | 208.69 |
| Slope /( °) | 40 | 0 | 24.61 | 9.32 |
| Stand density index /( tree) | 181.2 | 45.82 | 115.83 | 28.11 |
| Stand basal area /() | 6.19 | 1.09 | 3.59 | 0.94 |
| Stand mean height /m | 21.4 | 5.029 | 12.18 | 3.37 |
| Stand mean age /a | 40 | 6 | 21.23 | 10.5 |
| canopy | 0.32 | 0.95 | 0.7 | 0.15 |
| Subsite class | Model(8) | Model(9) | Model(10) | ||||||||
|---|---|---|---|---|---|---|---|---|---|---|---|
| 1 | 20.0024 | 0.9981 | 100.5939 | 501.4326 | |||||||
| 2 | 21.7958 | 0.0281 | 0.5926 | 101.2163 | 0.0107 | 2.0133 | 0.3172 | 462.3624 | 1.9689 | 1.2949 | 0.7750 |
| 3 | 18.2033 | 0.8457 | 83.4166 | 500.3564 | |||||||
| 0.6745 | 0.7460 | 0.8071 | |||||||||
Disclaimer/Publisher’s Note: The statements, opinions and data contained in all publications are solely those of the individual author(s) and contributor(s) and not of MDPI and/or the editor(s). MDPI and/or the editor(s) disclaim responsibility for any injury to people or property resulting from any ideas, methods, instructions or products referred to in the content. |
© 2025 by the authors. Licensee MDPI, Basel, Switzerland. This article is an open access article distributed under the terms and conditions of the Creative Commons Attribution (CC BY) license (http://creativecommons.org/licenses/by/4.0/).