Submitted:
02 May 2025
Posted:
06 May 2025
You are already at the latest version
Abstract
Keywords:
1. Introduction
- Section 2 presents the concept of HC and reviews various methods, tools (including their advantages and limitations), and AI techniques used to quantify the HC of DERs.
- Section 3 discusses the factors influencing DERs Hosting Capacity.
- Section 4 examines various techniques for enhancing DERs Hosting Capacity.
- Section 5 explores the role of DOEs in integrating distributed energy resources into low- and medium-voltage distribution networks within the Australian context. It highlights the importance of DOEs, their use cases, a general framework, related Australian projects, implementation strategies, the calculation of operating envelopes, their role in the energy market, and the challenges associated with their deployment.
2. Hosting Capacity
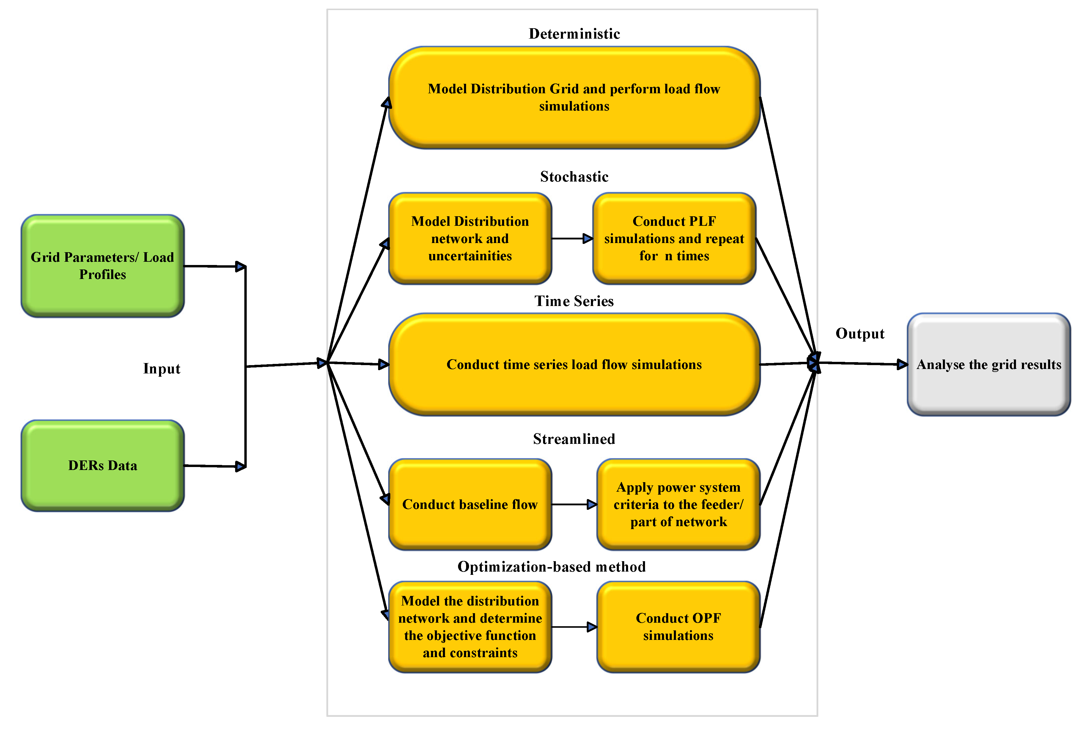
2.1. Methods for Quantification of DERs Hosting Capacity
2.1.1. Deterministic
2.1.2. Stochastic
2.1.3. Time Series
2.1.4. Streamlined
2.1.5. Optimization-Based Method
2.1.6. Other Approaches
- i.
- Iterative method. An iterative method is a mathematical procedure used to generate a sequence of improving approximate solutions for a class of problems. This method utilizes software packages for distribution network analysis to estimate HC by assessing individual DER locations incrementally until limits are exceeded. Commercial software such as Cyme and Synergy also employ this approach. The advantages of this method include multi-feeder analysis and the utilization of accessible tools [8]. Time-based HC analysis necessitates load and DER forecasts.
- ii.
- Hybrid Drive method. DRIVE is the abbreviation for Distribution Resource Integration and Value Estimation. The Electric Power Research Institute (EPRI) recently developed this method to address the primary drawback of previous methods, which was the computational burden, and to provide accurate estimates of hosting capacity. This method can be described as a combination of features from stochastic, streamlined, and iterative methods.
2.2. AI Based Hosting Capacity Assessment Techniques
2.3. Power Flow Analysis Tools
3. Main Factors Affecting the DERs Hosting Capacities
- Voltage Level
- Thermal Overloading (Ampacity)
- Unbalance (Phase)
- Power Quality Issues (Harmonics and Flickering)
- Protection


4. Different Techniques Used for HC Enhancement of DERs
5. The Role of Dynamic Operating Envelopes in the integration of DERs in an LV/MV Distribution Network in Australian Context
- i.
- Enhanced solar PV/Battery export.
- ii.
- Improved market efficiency: Operating Envelopes may result in increased embedded energy in the market, potentially leading to reduced wholesale energy prices for all customers.
- iii.
- Enhanced interoperability: This can facilitate efficient balancing of generation and demand, potentially reducing the need for costly infrastructure investments. Participation in real-time energy markets can be advantageous for all customer categories.
- iv.
- Enhanced network efficiency.
5.1. Dynamic Operating Envelopes
5.2. Australian Projects Related to Dynamic Operating Envelopes
5.3. Implementation of DOE
- i.
- Active Customers utilizing the DOE facility (Prosumers).
- ii.
- Fixed Customers operating within fixed limits (may have DERs).
5.4. Calculation of OEs
- i.
- Iterative approach.
- ii.
- Optimization-based approach.
5.5. Prosumers Participation and Market Integration of Distributed Energy Resources
5.6. Challenges in the Implementation of OEs for DERs Grid Integration
5.6.1. Network Visibility
5.6.2. Factor of Uncertainties
5.6.3. Calculation of OEs in Terms of Computational and Scalability [145]
5.6.4. Capacity Allocation to Consumers [141]
5.6.5. Cybersecurity.
6. Discussion
- Innovative Approaches: Novel software, advanced modelling techniques, and sophisticated algorithms are essential to address emerging challenges and enhance DOE functionality.
- Real-Time Data: Accurate and reliable real-time data from sensors and monitoring devices is crucial, though it may require significant investment in infrastructure and data management systems.
- Alignment with Infrastructure: DOE implementation must align with existing infrastructure, investment plans, and local DER road-maps to ensure compatibility and scalability.
- Collaboration: Successful adoption of DOEs requires close coordination among utilities, regulators, technology providers, and researchers.
- Regulatory Frameworks: Supportive policies and creative regulatory solutions are necessary to integrate DOEs into modern distribution grids effectively.
- Public Engagement: Gaining public acceptance is vital, requiring clear communication of benefits and proactive efforts to address stakeholder concerns. Policies that incentivize participation in energy markets can further enhance public engagement.
7. Conclusions and Future Work
Author Contributions
Funding
Institutional Review Board Statement
Informed Consent Statement
Data Availability Statement
Acknowledgments
Conflicts of Interest
References
- IEA. Global EV Outlook 2023. Available online: https://www.iea.org/reports/global-ev-outlook-2023 (accessed on 20 April 2025).
- Intergovernmental Panel on Climate Change (IPCC). Climate Change 2014: Mitigation of Climate Change; Cambridge University Press: Cambridge, UK, 2014. [Google Scholar] [CrossRef]
- IEA. Demand for Electric Cars is Booming with Sales Expected to Leap 35% this Year after a Record-Breaking 2022. Available online: https://www.iea.org/news/demand-for-electric-cars-is-booming-with-sales-expected-to-leap-35-this-year-after-a-record-breaking-2022 (accessed on 20 April 2025).
- Haque, M.M.; Wolfs, P. A Review of High PV Penetrations in LV Distribution Networks: Present Status, Impacts and Mitigation Measures. Renew. Sustain. Energy Rev. 2016, 62, 1195–1208. [Google Scholar] [CrossRef]
- Fatima, S.; Püvi, V.; Lehtonen, M. Review on the PV Hosting Capacity in Distribution Networks. Energies 2020, 13, 4756. [Google Scholar] [CrossRef]
- Villalobos, J.G. Optimized Charging Control Method for Plug-in Electric Vehicles in LV Distribution Networks [Ph.D. Thesis], 2016.
- Ismael, S.M.; Aleem, S.H.A.; Abdelaziz, A.Y.; Zobaa, A.F. State-of-the-Art of Hosting Capacity in Modern Power Systems with Distributed Generation. Renew. Energy 2019, 130, 1002–1020. [Google Scholar] [CrossRef]
- Rajabi, A.; Elphick, S.; David, J.; Pors, A.; Robinson, D. Innovative Approaches for Assessing and Enhancing the Hosting Capacity of PV-Rich Distribution Networks: An Australian Perspective. Renew. Sustain. Energy Rev. 2022, 161, 112365. [Google Scholar] [CrossRef]
- Adefarati, T.; Bansal, R.C. Integration of Renewable Distributed Generators into the Distribution System: A Review. IET Renew. Power Gener. 2016, 10, 873–884. [Google Scholar] [CrossRef]
- Ebad, M.; Grady, W.M. An Approach for Assessing High-Penetration PV Impact on Distribution Feeders. Electr. Power Syst. Res. 2016, 133, 347–354. [Google Scholar] [CrossRef]
- Gaunt, C.T.; Herman, R.; Namanya, E.; Chihota, J. Voltage Modelling of LV Feeders with Dispersed Generation: Probabilistic Analytical Approach Using Beta PDF. Electr. Power Syst. Res. 2017, 143, 25–31. [Google Scholar] [CrossRef]
- Karimi, M.; Mokhlis, H.; Naidu, K.; Uddin, S.; Bakar, A.H.A. Photovoltaic Penetration Issues and Impacts in Distribution Network – A Review. Renew. Sustain. Energy Rev. 2016, 53, 594–605. [Google Scholar] [CrossRef]
- Mohammadi, P.; Mehraeen, S. Challenges of PV Integration in Low-Voltage Secondary Networks. IEEE Trans. Power Deliv. 2017, 32, 525–535. [Google Scholar] [CrossRef]
- Wang, Y.; Silva, V.; Lopez-Botet-Zulueta, M. Impact of High Penetration of Variable Renewable Generation on Frequency Dynamics in the Continental Europe Interconnected System. IET Renew. Power Gener. 2016, 10, 10–16. [Google Scholar] [CrossRef]
- Razavi, S.E.; et al. Impact of Distributed Generation on Protection and Voltage Regulation of Distribution Systems: A Review. Renew. Sustain. Energy Rev. 2019, 105, 157–167. [Google Scholar] [CrossRef]
- Jenicek, D.; Inam, W.; Ilic, M. Locational Dependence of Maximum Installable PV Capacity in LV Networks While Maintaining Voltage Limits. In Proceedings of the 2011 North American Power Symposium, 15 September 2011; pp. 1–5. [Google Scholar] [CrossRef]
- Ding, F.; Mather, B.; Gotseff, P. Technologies to Increase PV Hosting Capacity in Distribution Feeders. In Proceedings of the 2016 IEEE Power and Energy Society General Meeting (PESGM); 2016; pp. 1–5. [Google Scholar] [CrossRef]
- Mulenga, E.; Bollen, M.H.J.; Etherden, N. A Review of Hosting Capacity Quantification Methods for Photovoltaics in Low-Voltage Distribution Grids. Int. J. Electr. Power Energy Syst. 2020, 115, 105445. [Google Scholar] [CrossRef]
- Abideen, M.Z.U.; Ellabban, O.; Al-Fagih, L. A Review of the Tools and Methods for Distribution Networks’ Hosting Capacity Calculation. Energies 2020, 13, 2758. [Google Scholar] [CrossRef]
- Kharrazi, A.; Sreeram, V.; Mishra, Y. Assessment Techniques of the Impact of Grid-Tied Rooftop Photovoltaic Generation on the Power Quality of Low Voltage Distribution Network—A Review. Renew. Sustain. Energy Rev. 2020, 120, 109643. [Google Scholar] [CrossRef]
- Ding, F.; Mather, B.; Gotseff, P. Technologies to Increase PV Hosting Capacity in Distribution Feeders. In 2016 IEEE Power and Energy Society General Meeting (PESGM); pp. 1–5. [CrossRef]
- Mulenga, E.; Bollen, M. H. J.; Etherden, N. A Review of Hosting Capacity Quantification Methods for Photovoltaics in Low-Voltage Distribution Grids. Int. J. Electr. Power Energy Syst. 2020, 115, 105445. [Google Scholar] [CrossRef]
- Abideen, M. Z. U.; Ellabban, O.; Al-Fagih, L. A Review of the Tools and Methods for Distribution Networks’ Hosting Capacity Calculation. Energies 2020, 13, 2758. [Google Scholar] [CrossRef]
- Kharrazi, A.; Sreeram, V.; Mishra, Y. Assessment Techniques of the Impact of Grid-Tied Rooftop Photovoltaic Generation on the Power Quality of Low Voltage Distribution Network—A Review. Renew. Sustain. Energy Rev. 2020, 120, 109643. [Google Scholar] [CrossRef]
- Quintero-Molina, V.; Romero-L, M.; Pavas, A. Assessment of the Hosting Capacity in Distribution Networks with Different DG Location. In 2017 IEEE Manchester PowerTech; pp. 1–6. [CrossRef]
- Estorque, L. K. L.; Pedrasa, M. A. A. Utility-Scale DG Planning Using Location-Specific Hosting Capacity Analysis. In 2016 IEEE Innovative Smart Grid Technologies - Asia (ISGT-Asia); pp. 984–989. [CrossRef]
- Shayani, R. A.; Oliveira, M. A. G. d. Photovoltaic Generation Penetration Limits in Radial Distribution Systems. IEEE Trans. Power Syst. 2011, 26, 1625–1631. [Google Scholar] [CrossRef]
- Balamurugan, K.; Srinivasan, D.; Reindl, T. Impact of Distributed Generation on Power Distribution Systems. Energy Procedia 2012, 25, 93–100. [Google Scholar] [CrossRef]
- Carollo, R.; Chaudhary, S. K.; Pillai, J. R. Hosting Capacity of Solar Photovoltaics in Distribution Grids under Different Pricing Schemes. In 2015 IEEE PES Asia-Pacific Power and Energy Engineering Conference (APPEEC); pp. 1–5. [CrossRef]
- Umoh, V.; Davidson, I.; Adebiyi, A.; Ekpe, U. Methods and Tools for PV and EV Hosting Capacity Determination in Low Voltage Distribution Networks—A Review. Energies 2023, 16, 3609. [Google Scholar] [CrossRef]
- Duwadi, K.; Ingalalli, A.; Hansen, T. M. Monte Carlo Analysis of High Penetration Residential Solar Voltage Impacts Using High Performance Computing. In 2019 IEEE International Conference on Electro Information Technology (EIT); pp. 1–6. [CrossRef]
- Baut, J. L. ; others. Probabilistic Evaluation of the Hosting Capacity in Distribution Networks. In 2016 IEEE PES Innovative Smart Grid Technologies Conference Europe (ISGT-Europe); pp. 1–6.
- Schwanz, D.; Busatto, T.; Bollen, M. H. J.; Larsson, A. A Stochastic Study of Harmonic Voltage Distortion Considering Single-Phase Photovoltaic Inverters. In 2018 18th International Conference on Harmonics and Quality of Power (ICHQP); pp. 1–6.
- Conti, S.; Raiti, S. Probabilistic Load Flow for Distribution Networks with Photovoltaic Generators Part 1: Theoretical Concepts and Models. In 2007 International Conference on Clean Electrical Power; pp. 132–136. [CrossRef]
- Chihota, M. J.; Bekker, B.; Gaunt, T. A Stochastic Analytic-Probabilistic Approach to Distributed Generation Hosting Capacity Evaluation of Active Feeders. Int. J. Electr. Power Energy Syst. 2022, 136, 107598. [Google Scholar] [CrossRef]
- Saint, B. Update on IEEE P1547.7-Draft Guide to Conducting Distribution Impact Studies for Distributed Resource Interconnection. In PES T&D 2012; pp. 1–2; IEEE.
- Chathurangi, D.; Jayatunga, U.; Rathnayake, M.; Wickramasinghe, A.; Agalgaonkar, A. P.; Perera, S. Potential Power Quality Impacts on LV Distribution Networks with High Penetration Levels of Solar PV. In 2018 18th International Conference on Harmonics and Quality of Power (ICHQP); pp. 1–6.
- Do, M. T.; Bruyere, A.; Francois, B. Sensitivity Analysis of the CIGRE Distribution Network Benchmark According to the Large-Scale Connection of Renewable Energy Generators. In 2017 IEEE Manchester PowerTech; pp. 1–6. [CrossRef]
- Bartecka, M.; Barchi, G.; Paska, J. Time-Series PV Hosting Capacity Assessment with Storage Deployment. Energies 2020, 13, 2524. [Google Scholar] [CrossRef]
- Athari, M. H.; Wang, Z.; Eylas, S. Time-Series Analysis of Photovoltaic Distributed Generation Impacts on a Local Distributed Network. In Conference Proceedings; pp. 1–6.
- Tricarico, G.; Gonzalez-Longatt, F.; Marasciuolo, F.; Ishchenko, O.; Dicorato, M.; Forte, G. A Time-Series Hosting Capacity Assessment of the Maximum Distributed Energy Resource Production. In 2023 IEEE International Conference on Environment and Electrical Engineering and 2023 IEEE Industrial and Commercial Power Systems Europe (EEEIC / I&CPS Europe); pp. 1–6. [CrossRef]
- Rogers, L. Hosting Capacity Methods, Applications, Opportunities and Challenges; EPRI: 2019.
- Rylander, M.; Smith, J.; Sunderman, W. Streamlined Method for Determining Distribution System Hosting Capacity. IEEE Trans. Ind. Appl. 2016, 52, 105–111. [Google Scholar] [CrossRef]
- Rylander, M.; Smith, J.; Sunderman, W. Streamlined Method for Determining Distribution System Hosting Capacity. In Proceedings of the 2015 IEEE Rural Electric Power Conference, Spokane, WA, USA; 2015; pp. 3–9. [Google Scholar] [CrossRef]
- Wang, Z.; Wang, X.; Tang, L. Practical Power Distance Test Tool Based on OPF to Assess Feeder DG Hosting Capacity. In Proceedings of the 2017 IEEE Electrical Power and Energy Conference (EPEC), Montreal, QC, Canada; 2017; pp. 1–6. [Google Scholar] [CrossRef]
- Xu, X.; Gunda, J.; Dowling, R.; Djokic, S. Z. A Two-stage Approach for Renewable Hosting Capacity Assessment. In Proceedings of the 2019 IEEE PES Innovative Smart Grid Technologies Europe (ISGT-Europe), Bucharest, Romania; 2019; pp. 1–5. [Google Scholar]
- Lakshmi, S.; Ganguly, S. Simultaneous Optimisation of Photovoltaic Hosting Capacity and Energy Loss of Radial Distribution Networks with Open Unified Power Quality Conditioner Allocation. IET Renewable Power Generation 2018, 12, 1382–1389. [Google Scholar] [CrossRef]
- Sadeghian, H.; Wang, Z. A Novel Impact-Assessment Framework for Distributed PV Installations in Low-Voltage Secondary Networks. Renewable Energy 2020, 147, 2179–2194. [Google Scholar] [CrossRef]
- Sakar, S.; Balci, M. E.; Aleem, S. H. E. A.; Zobaa, A. F. Increasing PV Hosting Capacity in Distorted Distribution Systems Using Passive Harmonic Filtering. Electric Power Systems Research 2017, 148, 74–86. [Google Scholar] [CrossRef]
- Alturki, M.; Khodaei, A. Optimal Loading Capacity in Distribution Grids. In Proceedings of the 2017 North American Power Symposium (NAPS), Fargo, ND, USA; 2017; pp. 1–6. [Google Scholar] [CrossRef]
- Alturki, M.; Khodaei, A. Marginal Hosting Capacity Calculation for Electric Vehicle Integration in Active Distribution Networks. In Proceedings of the 2018 IEEE/PES Transmission and Distribution Conference and Exposition (T&, Denver, CO, USA, 2018, D); pp. 1–9. [CrossRef]
- Xu, X.; Li, Q.; Sheng, M.; Gao, H. An Optimization-Based Approach for the Distribution Network Electric Vehicle Hosting Capacity Assessment. In Proceedings of the 2022 China Automation Congress (CAC), Zhengzhou, China; 2022; pp. 3795–3800. [Google Scholar] [CrossRef]
- Wu, J.; Yuan, J.; Weng, Y.; Ayyanar, R. Spatial-Temporal Deep Learning for Hosting Capacity Analysis in Distribution Grids. IEEE Transactions on Smart Grid 2023, 14, 354–364. [Google Scholar] [CrossRef]
- Tomin, N.; Voropai, N.; Kurbatsky, V.; Rehtanz, C. Management of Voltage Flexibility from Inverter-Based Distributed Generation Using Multi-Agent Reinforcement Learning. Energies 2021, 14, 8270. [Google Scholar] [CrossRef]
- Breker, S.; Rentmeister, J.; Sick, B.; Braun, M. Hosting Capacity of Low-Voltage Grids for Distributed Generation: Classification by Means of Machine Learning Techniques. Applied Soft Computing 2018, 70, 195–207. [Google Scholar] [CrossRef]
- Ma, Y.; Azuatalam, D.; Power, T.; Chapman, A. C.; Verbič, G. A Novel Probabilistic Framework to Study the Impact of Photovoltaic-Battery Systems on Low-Voltage Distribution Networks. Applied Energy 2019, 254, 113669. [Google Scholar] [CrossRef]
- Shahriar, S.; Al-Ali, A. R.; Osman, A. H.; Dhou, S.; Nijim, M. Prediction of EV Charging Behavior Using Machine Learning. IEEE Access 2021, 9, 111576–111586. [Google Scholar] [CrossRef]
- Islam, M. T.; Hossain, M. J.; Habib, M. A. Machine Learning-Based Hosting Capacity Analysis and Forecasting in Low-Voltage Networks. In Proceedings of the 2023 IEEE International Future Energy Electronics Conference (IFEEC), Singapore; 2023; pp. 461–464. [Google Scholar] [CrossRef]
- Chihota, M. J.; Lewis, W.; Bekker, B. Using Machine Learning to Advance Computational Efficiency in Stochastic Hosting Capacity Evaluations. In Proceedings of the IEEE EUROCON 2023 - 20th International Conference on Smart Technologies, Zagreb, Croatia; 2023; pp. 245–250. [Google Scholar] [CrossRef]
- Qammar, N.; Arshad, A.; Miller, R. J.; Mahmoud, K.; Lehtonen, M. Machine Learning Based Hosting Capacity Determination Methodology for Low Voltage Distribution Networks. IET Generation, Transmission & Distribution 2024, 18, 911–920. [Google Scholar] [CrossRef]
- Bam, L.; Jewell, W. Review: Power System Analysis Software Tools. In Proceedings of the IEEE Power Engineering Society General Meeting, San Francisco, CA, USA; 2005; pp. 139–144. [Google Scholar] [CrossRef]
- Siemens. PSS®SINCAL – Simulation Software for Analysis and Planning of Electric and Pipe Networks. Available online: https://new.siemens.com/global/en/products/energy/energy-automation-and-smart-grid/pss-software/pss-sincal.html (accessed on day month year).
- Manitoba Hydro International Ltd. PSCAD-Power System Studies. Available online: https://www.pscad.com/engineering-services/power-system-studies (accessed on day month year).
- DIgSILENT. POWERFACTORY Applications. (accessed on day month year).
- NEPLAN. NEPLAN | Target Grid Planning. Available online: https://www.neplan.ch/description/target-grid-planning/ (accessed on day month year).
- Synergi Electric. Power Distribution System and Electrical Simulation Software - Synergi Electric. Available online: https://www.dnv.com/services/power-distribution-system-and-electrical-simulation-software-synergi-electric-5005 (accessed on day month year).
- CYME. CYME Power Engineering Software. Available online: https://www.cyme.com/software/ (accessed on day month year).
- Thurner, L.; et al. Pandapower—An Open-Source Python Tool for Convenient Modeling, Analysis, and Optimization of Electric Power Systems. IEEE Transactions on Power Systems 2018, 33, 6510–6521. [Google Scholar] [CrossRef]
- Electric Power Research Institute (EPRI). OpenDSS-Simulation Tool. Available online: https://www.epri.com/pages/sa/opendss?lang=en (accessed on day month year).
- The National Renewable Energy Laboratory. PyDSS. Available online: https://www.nrel.gov/grid/pydss.html (accessed on day month year).
- PowerModelsDistribution Software Tool. PowerModelsDistribution. Available online: https://lanl-ansi.github.io/PowerModelsDistribution.jl/stable/reference/internal.html#PowerModelsDistribution._dss2eng_load (accessed on day month year).
- Arshad, A.; Lindner, M.; Lehtonen, M. An Analysis of Photo-Voltaic Hosting Capacity in Finnish Low Voltage Distribution Networks. Energies 2017, 10, 1702. [Google Scholar] [CrossRef]
- Ding, F.; Horowitz, K. A. W.; Mather, B. A.; Palmintier, B. Sequential Mitigation Solutions to Enable Distributed PV Grid Integration. In Proceedings of the 2018 IEEE Power &, Portland, OR, USA, 2018, Energy Society General Meeting (PESGM); pp. 1–5.
- Navarro, B. B.; Navarro, M. M. A Comprehensive Solar PV Hosting Capacity in MV and LV Radial Distribution Networks. In Proceedings of the 2017 IEEE PES Innovative Smart Grid Technologies Conference Europe (ISGT-Europe), Warsaw, Poland; 2017; pp. 1–6. [Google Scholar] [CrossRef]
- Navarro, A.; Ochoa, L. F.; Randles, D. Monte Carlo-Based Assessment of PV Impacts on Real UK Low Voltage Networks. In Proceedings of the 2013 IEEE Power &, Energy Society General Meeting, Vancouver, BC, Canada; 2013; pp. 1–5. [Google Scholar]
- Hu, J.; Marinelli, M.; Coppo, M.; Zecchino, A.; Bindner, H. W. Coordinated Voltage Control of a Decoupled Three-Phase On-Load Tap Changer Transformer and Photovoltaic Inverters for Managing Unbalanced Networks. Electric Power Systems Research 2016, 131, 264–274. [Google Scholar] [CrossRef]
- Jothibasu, S.; Santoso, S.; Dubey, A. Determining PV Hosting Capacity Without Incurring Grid Integration Cost. In Proceedings of the 2016 North American Power Symposium (NAPS), Denver, CO, USA; 2016; pp. 1–5. [Google Scholar] [CrossRef]
- Kitworawut, P.; Azuatalam, D.; Collin, A. J. An Investigation into the Technical Impacts of Microgeneration on UK-Type LV Distribution Networks. In Proceedings of the 2016 Australasian Universities Power Engineering Conference (AUPEC), Melbourne, Australia; 2016; pp. 1–5. [Google Scholar]
- Martin, W.; Stauffer, Y.; Ballif, C.; Hutter, A.; Alet, P.-J. Automated Quantification of PV Hosting Capacity in Distribution Networks Under User-Defined Control and Optimisation Procedures. In Proceedings of the 2018 IEEE PES Innovative Smart Grid Technologies Conference Europe (ISGT-Europe), Ljubljana, Slovenia; 2018; pp. 1–6. [Google Scholar]
- EPRI. Impact Factors, Methods, and Considerations for Calculating and Applying Hosting Capacity; EPRI Report 3002011009; Palo Alto, CA, USA, 2018.
- EPRI. Impact Factors and Recommendations on How to Incorporate Them When Calculating Hosting Capacity; EPRI, 2018.
- Ding, C.; et al. Improvement in Storage Stability of Infrared-Dried Rough Rice. Food and Bioprocess Technology 2016, 9, 1010–1020. [Google Scholar] [CrossRef]
- C. T. Gaunt, E. Namanya, and R. Herman. Voltage modelling of LV feeders with dispersed generation: Limits of penetration of randomly connected photovoltaic generation. Electric Power Systems Research 2017, 143, 1–6. [Google Scholar] [CrossRef]
- N. C. Tang and G. W. Chang, "A stochastic approach for determining PV hosting capacity of a distribution feeder considering voltage quality constraints," in 2018 18th International Conference on Harmonics and Quality of Power (ICHQP), 2018, pp. 1–5. [CrossRef]
- W. Niederhuemer and R. Schwalbe, "Increasing PV hosting capacity in LV grids with a probabilistic planning approach," in 2015 International Symposium on Smart Electric Distribution Systems and Technologies (EDST), 2015, pp. 537–540. [CrossRef]
- P. Lusis, L. L. H. Andrew, S. Chakraborty, A. Liebman, and G. Tack, "Reducing the Unfairness of Coordinated Inverter Dispatch in PV-Rich Distribution Networks," in 2019 IEEE Milan PowerTech, 2019, pp. 1–6. [CrossRef]
- M. Asano et al., "On the Interplay between SVCs and Smart Inverters for Managing Voltage on Distribution Networks," in 2019 IEEE Power & Energy Society General Meeting (PESGM), 2019, pp. 1–5. [CrossRef]
- Y Dong, X. Xie, W. Shi, B. Zhou, and Q. Jiang, "Demand-Response-Based Distributed Preventive Control to Improve Short-Term Voltage Stability," IEEE Transactions on Smart Grid, vol. 9, no. 5. 2018, 4785–4795. [CrossRef]
- J. Medina, N. Muller, and I. Roytelman, "Demand Response and Distribution Grid Operations: Opportunities and Challenges," IEEE Transactions on Smart Grid, vol. 1, no. 2. 2010; 193–198. [CrossRef]
- D. Sarmiento Nova, P. P. Vergara, L. C. P. Silva, and M. De Almeida, "Increasing the PV hosting capacity with OLTC technology and PV VAr absorption in a MV/LV rural Brazilian distribution system," in Proceedings of a Conference, 2016.
- Y. Y. Fu and H. D. Chiang, "Toward optimal multi-period network reconfiguration for increasing the hosting capacity of distribution networks," in 2017 IEEE Power & Energy Society General Meeting, 2017. 1–5. [CrossRef]
- C. Heinrich, P. C. Heinrich, P. Fortenbacher, A. N. Fuchs, and G. Andersson, "PV-integration strategies for low voltage networks," in 2016 IEEE International Energy Conference (ENERGYCON), 2016, pp. 1–6.
- T. Jamal, C. Carter, T. Schmidt, G. M. Shafiullah, M. Calais, and T. Urmee, "An energy flow simulation tool for incorporating short-term PV forecasting in a diesel-PV-battery off-grid power supply system," Applied Energy, vol. 254. 2019, 113718. [CrossRef]
- T. E. C. d. Oliveira, P. M. S. Carvalho, P. F. Ribeiro, and B. D. Bonatto, "PV Hosting Capacity Dependence on Harmonic Voltage Distortion in Low-Voltage Grids: Model Validation with Experimental Data," Energies, vol. 11, no. 2, pp. 465, 2018. [Online]. Available: https://www.mdpi.com/1996-1073/11/2/465.
- X. Su, M. A. S. Masoum, and P. J. Wolfs, "Optimal PV Inverter Reactive Power Control and Real Power Curtailment to Improve Performance of Unbalanced Four-Wire LV Distribution Networks," IEEE Transactions on Sustainable Energy, vol. 5, pp. 967–977, 2014.
- S. Ali, M. M. Haque, and P. J. Wolfs, "A review of topological ordering based voltage rise mitigation methods for LV distribution networks with high levels of photovoltaic penetration," Renewable and Sustainable Energy Reviews, 2019.
- M. A. Sayed and T. Takeshita, "All nodes voltage regulation and line loss minimization in loop distribution systems using UPFC," IEEE Transactions on Power Electronics, vol. 26, no. 6, pp. 1694–1703, 2010.
- F Jiang, L. Chen, C. Tu, Q. Guo, R. Zhu, and M. Liserre, "Operations and Coordination of Dual-Functional DVR and Recloser in a Power Distribution System," IEEE Access, vol. 7. 2019, 140908–140921. [CrossRef]
- S Rezaeian-Marjani, S. Galvani, V. Talavat, and M. Farhadi-Kangarlu, "Optimal allocation of D-STATCOM in distribution networks including correlated renewable energy sources," International Journal of Electrical Power & Energy Systems, vol. 122. 2020, 106178. [CrossRef]
- The role of decentralised control for managing network constraints for DER on regional, rural, and remote networks dynamic limits, 2020.
- The role of dynamic operating envelopes in co-ordinating and optimising DER, Accessed: 2020. [Online]. Available: https://arena.gov.au/knowledge-bank/the-role-of-dynamic-operating-envelopes-in-co-ordinating-and-optimising-der/.
- A S. Abbas, A. A. A. El-Ela, R. A. El-Sehiemy, and K. K. Fetyan, "Assessment and Enhancement of Uncertain Renewable Energy Hosting Capacity With/out Voltage Control Devices in Distribution Grids," IEEE Systems Journal, vol. 17, no. 2. 2023, 1986–1986. [CrossRef]
- A Procopiou and L. F. Ochoa, "Voltage Control in PV-Rich LV Networks without Remote Monitoring," IEEE Transactions on Power Systems, vol. 32. 2017, 1224–1236. [CrossRef]
- C Long and L. F. Ochoa, "Voltage Control of PV-Rich LV Networks: OLTC-Fitted Transformer and Capacitor Banks," IEEE Transactions on Power Systems, vol. 31, no. 5. 2016, 4015–4025. [CrossRef]
- A. Dubey, "Impacts of Voltage Control Methods on Distribution Circuit’s Photovoltaic (PV) Integration Limits," Inventions, vol. 2, no. 4, pp. 28, 2017. [Online]. Available: https://www.mdpi.com/2411-5134/2/4/28.
- M. Asano et al., "On the Interplay between SVCs and Smart Inverters for Managing Voltage on Distribution Networks," in 2019 IEEE Power & Energy Society General Meeting (PESGM), 2019, pp. 1–5.
- M. M. Rahman, A. A. Shafiullah, H. Pezeshki, and S. N. Hettiwatte, "Improvement of voltage magnitude and unbalance in LV network by implementing residential demand response," in 2017 IEEE Power & Energy Society General Meeting, 2017, pp. 1–5.
- X. Li, T. S. Borsche, and G. Andersson, "PV integration in Low-Voltage feeders with Demand Response," in 2015 IEEE Eindhoven PowerTech, 2014, pp. 1–6.
- Q. Xiong, F. Liu, L. Lv, Y. Liu, Y. Li, and C. Zhu, "Urban Power Grids Dynamic Control Model With Photovoltaic and Electric Vehicles," in 2018 IEEE Conference on Innovative Smart Grid Technologies (CICED). 2018; 2462–2466. [CrossRef]
- Demirok, E.; Sera, D.; Teodorescu, R.; Rodriguez, P.; Borup, U. Clustered PV inverters in LV networks: An overview of impacts and comparison of voltage control strategies. In Proceedings of the 2009 IEEE Electrical Power & Energy Conference (EPEC), Montreal, QC, Canada, 22–23 October 2009; pp. 1–6. [Google Scholar] [CrossRef]
- Padullaparti, H.V.; Jothibasu, S.; Santoso, S.; Todeschini, G. Increasing Feeder PV Hosting Capacity by Regulating Secondary Circuit Voltages. In Proceedings of the 2018 IEEE Power & Energy Society General Meeting (PESGM), Portland, OR, USA, 5–9 August 2018; pp. 1–5. [Google Scholar]
- Falabretti, D.; Merlo, M.; Delfanti, M. Network Reconfiguration and Storage Systems for the Hosting Capacity Improvement. In Proceedings of the 2013 IEEE International Conference, Florence, Italy, 10–13 June 2013; pp. 1–4. [Google Scholar]
- Xu, X.; Li, J.; Xu, Z.; Zhao, J.; Lai, C.S. Enhancing photovoltaic hosting capacity—A stochastic approach to optimal planning of static var compensator devices in distribution networks. Appl. Energy 2019, 238, 952–962. [Google Scholar] [CrossRef]
- Son, Y.J.; Lim, S.H.; Yoon, S.G.; Khargonekar, P.P. Residential Demand Response-Based Load-Shifting Scheme to Increase Hosting Capacity in Distribution System. IEEE Access 2022, 10, 18544–18556. [Google Scholar] [CrossRef]
- Clean Energy Regulator. Quarterly Carbon Market Report. 2020. Available online: https://www.cleanenergyregulator.gov.au/DocumentAssets/Documents/Quarterly%20Carbon%20Market%20Report%20%E2%80%93%20December%20Quarter%202020.pdf (accessed on 1 January 2020).
- ARENA. On the Calculation and Use of Dynamic Operating Envelopes. 2020. Available online: https://arena.gov.au/knowledge-bank/on-the-calculation-and-use-of-dynamic-operating-envelopes/ (accessed on 1 January 2020).
- DOE Working Group. Dynamic Operating Envelopes Working Group Outcomes Report. 2022.
- AEMO. 2023 Electricity Statement of Opportunities. 2023.
- Bridge, J. Export Limits for Embedded Generators Up to 200 kVA Connected at Low Voltage; AusNet Services: Melbourne, VIC, Australia, July 2017. [Google Scholar]
- Petrou, K.; et al. Ensuring Distribution Network Integrity Using Dynamic Operating Limits for Prosumers. IEEE Transactions on Smart Grid 2021, 12, 3877–3888. [Google Scholar] [CrossRef]
- Zabihinia Gerdroodbari, Y.; Khorasany, M.; Razzaghi, R. Dynamic PQ Operating Envelopes for Prosumers in Distribution Networks. Applied Energy 2022, 325, 119757. [Google Scholar] [CrossRef]
- The Australian National University. On the Calculation and Use of Dynamic Operating Envelopes. 2020.
- O’Neil, R.L.; Braslavsky, L.; Brinsmead, T.; McDonald, C.; Ward, A.; et al. Advanced VPP Grid Integration Project—Analysis of the VPP Dynamic Network Constraint Management; CSIRO: Australia, 2020. [Google Scholar]
- SA Power Networks. South Australia Power Networks Flexible Exports for Solar PV Trial. 2022.
- AEMO. Project EDGE (Energy Demand and Generation Exchange). August 2020.
- Western Power. Western Australia Distributed Energy Resources Orchestration Pilot (Project Symphony). July 2021.
- Ausgrid. Project Edith. Available online: https://www.ausgrid.com.au/About-Us/Future-Grid/Project-Edith#:~:text=Project%20Overview.%20Project%20Edith,%20named (accessed on 1 January 2024).
- ARENA. Project Converge ACT Distributed Energy Resources Demonstration Pilot. Available online: https://arena.gov.au/projects/project-converge-act-distributed-energy-resources-demonstration-pilot/#:~:text=Project%20Converge%20will:%20design%20and (accessed on 1 January 2024).
- ARENA. Redback Technologies Project SHIELD: Project Journey Report. Available online: https://arena.gov.au/knowledge-bank/redback-technologies-project-shield-project-journey-report/#:~:text=The%20Project%20SHIELD%20initiative,%20launched (accessed on 1 January 2024).
- CutlerMerz. Review of Dynamic Operating Envelope Adoption by DNSPs. Available online: https://www.cutlermerz.com/projects/review-of-dynamic-operating-envelope-adoption-by-dnsps (accessed on 1 January 2024).
- Olivier, F.; Aristidou, P.; Ernst, D.; Cutsem, T.V. Active Management of Low-Voltage Networks for Mitigating Overvoltages Due to Photovoltaic Units. IEEE Transactions on Smart Grid 2016, 7, 926–936. [Google Scholar] [CrossRef]
- Zhang, B.; Lam, A.Y.S.; Domínguez-García, A.D.; Tse, D. An Optimal and Distributed Method for Voltage Regulation in Power Distribution Systems. IEEE Transactions on Power Systems 2015, 30, 1714–1726. [Google Scholar] [CrossRef]
- AEMO. Project EDGE (Energy Demand and Generation Exchange) - Lessons Learnt 1. 2021.
- Petrou, K.; Liu, M.; Procopiou, A.; Ochoa, L.; Theunissen, J.; Harding, J. Managing Residential Prosumers Using Operating Envelopes: An Australian Case Study. 2020.
- Bennett, C.J.; Stewart, R.A.; Lu, J.W. Development of a Three-Phase Battery Energy Storage Scheduling and Operation System for Low Voltage Distribution Networks. Applied Energy 2015, 146, 122–134. [Google Scholar] [CrossRef]
- Iria, J.; Scott, P.; Attarha, A.; Gordon, D.; Franklin, E. MV-LV Network-Secure Bidding Optimisation of an Aggregator of Prosumers in Real-Time Energy and Reserve Markets. Energy 2022, 242, 122962. [Google Scholar] [CrossRef]
- Givisiez, A.G.; Ochoa, L.; Liu, M.; Bassi, V. Assessing the Pros and Cons of Different Operating Envelopes Implementations Across Australia. 2023.
- Iria, J.; Soares, F.; Matos, M. Optimal Bidding Strategy for an Aggregator of Prosumers in Energy and Secondary Reserve Markets. Applied Energy 2019, 238, 1361–1372. [Google Scholar] [CrossRef]
- Tushar, W.; et al. A Coalition Formation Game Framework for Peer-to-Peer Energy Trading. Applied Energy 2020, 261, 114436. [Google Scholar] [CrossRef]
- Khorasany, M.; Razzaghi, R.; Shokri Gazafroudi, A. Two-Stage Mechanism Design for Energy Trading of Strategic Agents in Energy Communities. Applied Energy 2021, 295, 117036. [Google Scholar] [CrossRef]
- ARENA. Dynamic Operating Envelope Working Group Outcomes Report. Available online: https://arena.gov.au/assets/2022/03/dynamic-operating-envelope-working-group-outcomes-report.pdf (accessed on 1 January 2024).
- AEMO. Project EDGE. Available online: https://aemo.com.au/en/initiatives/major-programs/nem-distributed-energy-resources-der-program/der-demonstrations/project-edge (accessed on 1 January 2024).
- Milford, T.; Krause, O. Managing DER in Distribution Networks Using State Estimation & Dynamic Operating Envelopes. In Proceedings of the 2021 IEEE PES Innovative Smart Grid Technologies—Asia (ISGT Asia); 2021; pp. 1–5. [Google Scholar] [CrossRef]
- AEMO. Western Australia Distributed Energy Resources Orchestration Pilot (Project Symphony). Available online: https://aemo.com.au/initiatives/major-programs/wa-der-program/project-symphony (accessed on 1 January 2024).
- Operating Envelopes and Technical Challenges in its Calculation. Available online: https://smartgrid.ieee.org/bulletins/august-2022/technical-challenges-in-the-calculation-and-implementation-of-operating-envelopes-for-der-grid-integration-in-australia#:~:text=Operating%20Envelopes%20and%20Technical%20Challenges%20in%20its%20Calculation (accessed on 5 March 2025).
- Ullah, F.U.M.; Ullah, A.; Haq, I.U.; Rho, S.; Baik, S.W. Short-Term Prediction of Residential Power Energy Consumption via CNN and Multi-Layer Bi-Directional LSTM Networks. IEEE Access 2020, 8, 123369–123380. [Google Scholar] [CrossRef]
- Sajjad, M.; et al. A Novel CNN-GRU-Based Hybrid Approach for Short-Term Residential Load Forecasting. IEEE Access 2020, 8, 143759–143768. [Google Scholar] [CrossRef]
- Popovic, Z.N.; Knezevic, S.D. Dynamic Reconfiguration of Distribution Networks Considering Hosting Capacity: A Risk-Based Approach. IEEE Trans. Power Syst. 2023, 38, 3440–3450. [Google Scholar] [CrossRef]
- Saint-Pierre, A.; Mancarella, P. Active Distribution System Management: A Dual-Horizon Scheduling Framework for DSO/TSO Interface Under Uncertainty. IEEE Trans. Smart Grid 2017, 8, 2186–2197. [Google Scholar] [CrossRef]
- Wang, Y.; Zhang, N.; Chen, Q.; Kirschen, D.S.; Li, P.; Xia, Q. Data-Driven Probabilistic Net Load Forecasting With High Penetration of Behind-the-Meter PV. IEEE Trans. Power Syst. 2018, 33, 3255–3264. [Google Scholar] [CrossRef]
- Shaker, H.; Zareipour, H.; Wood, D. A Data-Driven Approach for Estimating the Power Generation of Invisible Solar Sites. IEEE Trans. Smart Grid 2016, 7, 2466–2476. [Google Scholar] [CrossRef]
- Lin, J.; Ma, J.; Zhu, J. A Privacy-Preserving Federated Learning Method for Probabilistic Community-Level Behind-the-Meter Solar Generation Disaggregation. IEEE Trans. Smart Grid 2022, 13, 268–279. [Google Scholar] [CrossRef]
- Lin, S.; Zhu, H. Enhancing the Spatio-Temporal Observability of Grid-Edge Resources in Distribution Grids. IEEE Trans. Smart Grid 2021, 12, 5434–5443. [Google Scholar] [CrossRef]
- Kabir, F.; Yu, N.; Yao, W.; Yang, R.; Zhang, Y.Y.C. Joint Estimation of Behind-the-Meter Solar Generation in a Community. IEEE Trans. Sustain. Energy 2021, 12, 682–694. [Google Scholar] [CrossRef]
- Liu, M.Z.; Ochoa, L.F.; Wong, P.K.C.; Theunissen, J. Using OPF-Based Operating Envelopes to Facilitate Residential DER Services. IEEE Trans. Smart Grid 2022, 13, 4494–4504. [Google Scholar] [CrossRef]
- Bassi, V.; Ochoa, L.; Alpcan, T.; Leckie, C. Final Report: Model-Free Operating Envelopes; 2023.
- Project EDGE Fairness in Dynamic Operating Envelope Objective Functions. April 2023.
- Rose, S.; Borchert, O.; Mitchell, S.; Connelly, S. Zero Trust Architecture. National Institute of Standards and Technology, Special Publication (NIST SP), Gaithersburg, MD, USA, 2020.
- McCarthy, J.; Faatz, D.; Division, E.; Urlaub, N.; Wiltberger, J.; Yimer, T. Securing Distributed Energy Resources: An Example of Industrial Internet of Things Cybersecurity. National Institute of Standards and Technology, Special Publication (NIST SP), Gaithersburg, MD, USA, 2022.
- Azim, M.I.; Lankeshwara, G.; Tushar, W.; Sharma, R.; Alam, M.R.; Saha, T.K.; Khorasany, M.; Razzaghi, R. Dynamic Operating Envelope-Enabled P2P Trading to Maximize Financial Returns of Prosumers. IEEE Trans. Smart Grid 2024, 15, 1978–1990. [Google Scholar] [CrossRef]
- Power BI Report. Power BI Dashboard. Available online: https://app.powerbi.com/view?r=eyJrIjoiY2VmMmUwN2QtYWFiOS00ZDE3LWI3NDMtZDk0NGI4MGU2NTkxIiwidCI6IjQwZDZmOWI4LWVjYTctNDZhMi05MmQ0LWVhNGU5YzAxNzBlMSIsImMiOjR9 (accessed on 5 March 2025).
- Bassi, V.; Ochoa, L.F.; Alpcan, T.; Leckie, C. Electrical Model-Free Voltage Calculations Using Neural Networks and Smart Meter Data. IEEE Trans. Smart Grid 2023, 14, 3271–3282. [Google Scholar] [CrossRef]
- World Economic Forum. Why renewable energy is the future – and a solution to reducing global carbon emissions. Available online: https://www.weforum.org/stories/2020/02/renewable-energy-future-carbon-emissions/ (accessed on 16 April 2025).
- Statista. Projected electricity generation in Australia by type. Available online: https://www.statista.com/chart/20732/projected-electricity-generation-australia-by-type/ (accessed on 16 April 2025).













| Ref | DER Type | Performance Indices | Study Objective |
|---|---|---|---|
| [25] | DG | – Over/Under Voltage – Thermal Overloading (Line) | Assessing the impact of DG location on Hosting Capacity. |
| [26] | DG | – Over Voltage – Thermal Overloading (Lines & T/F) | Analyzing the Hosting Capacity of Utility-level DG Planning Based on Location. |
| [27] | Solar PV | – Over Voltage – Thermal Overloading (Lines) | Examining the impacts of conductor ampacity and voltage fluctuations on Photovoltaic (PV) Hosting Capacity. |
| [28] | Solar PV | – Power Losses – Over/Under Voltage – Unbalance Phase – Fault Current | Investigating the influence of Solar PV generation on the actual and reactive power losses, voltage distribution, phase asymmetry, and fault capacity of the distribution network. |
| [29] | Solar PV/EV | – Over/Under Voltage – Thermal Overloading (Lines & T/F) – Unbalance Phase | Analysis of the impact of EV charging on Solar PV Hosting Capacity under various electricity tariffs in LV Distribution Networks. |
| [32] | DERs | – Overvoltage – Thermal loading | Probabilistic Hosting Capacity evaluation for smart grid solutions scalability. |
| [31] | Solar PV | – Overvoltage – Unbalance Phase | Voltage implications analysis of high residential solar penetration in LV feeder. |
| [33] | Solar PV | – Harmonic Distortion | Hosting Capacity evaluation considering harmonic distortion from PV inverters. |
| [34] | Solar PV | – Overvoltage – Thermal loading | Hosting Capacity assessment across 1264 LV distribution networks. |
| [35] | DG | – Overvoltage – Unbalance Phase – Thermal loading | Hosting Capacity assessment using analytical-probabilistic methodology. |
| Ref | DER Type | Performance Indices | Study Objective |
|---|---|---|---|
| [31] | Solar PV | – Overvoltage – Unbalance Phase | Voltage implications analysis of high residential solar penetration in LV feeder. |
| [32] | DERs | – Overvoltage – Thermal loading | Probabilistic Hosting Capacity evaluation for smart grid solutions scalability. |
| [33] | Solar PV | – Harmonic Distortion | Hosting Capacity evaluation considering harmonic distortion from PV inverters. |
| [34] | Solar PV | – Overvoltage – Thermal loading | Hosting Capacity assessment across 1264 LV distribution networks. |
| [35] | DG | – Overvoltage – Unbalance Phase – Thermal loading | Hosting Capacity assessment using analytical-probabilistic methodology. |
| Ref | DER Type | Performance Indices | Study Objective |
|---|---|---|---|
| [37] | Solar PV | – Overvoltage – Reverse Power Flow – Power Losses – Power Factor – Unbalance Phase | Effects of increased solar PV penetration on operational constraints in LV Distribution Network in Sri Lanka. |
| [38] | RES | – Over/Under Voltage – Thermal Loading | Probability of constraint occurrences upon exceeding RES Hosting Capacity threshold. |
| [39] | Solar PV & BESS | – Over/Under Voltage – Unbalance Phase – Thermal Loading | Influence of PV systems on voltage quality using EN 50160 standard and BESS impact on PVHC. |
| [40] | Solar PV | – Overvoltage – Reverse Power Flow | Effects of PV integration into LV distribution networks. |
| [41] | DERs | – Over/Under Voltage – Thermal Loading | Investigating load characteristics and Hosting Capacity in MV radial distribution network. |
| Ref | DER Type | Performance Indices | Study Objective |
|---|---|---|---|
| [43] | Solar PV | – Over/Under Voltage – Thermal Loading Ampacity (Line & T/F) – Protection Devices | Assessment of PV Hosting Capacity through a stochastic method of a feeder. |
| [44] | DER | – Over/Under Voltage – Thermal Loading Ampacity (Line & T/F) – Protection Devices | Assessment of the positive and negative effects of Distributed Energy Resources on distribution networks through a new streamlined method. |
| Ref | DER Type | Performance Indices | Study Objective |
|---|---|---|---|
| [48] | Solar PV | – Over Voltage – Reverse Power Flow | A framework is proposed to assess the impact of two types of DPV installations on a real distribution network, with a multi-objective optimization formulated to determine optimal sizing and placement for minimizing reverse power flow and voltage violations while maximizing energy conservation and voltage stability. |
| [49] | Solar PV | – Over/Under Voltage – Thermal loading ampacity (line) – Harmonic Distortion | PV Hosting Capacity is improved and evaluated by implementing passive harmonic filters in a distorted distribution system, with optimization considering capacitive reactance, inductive reactance, damping resistance, and PV unit capacity. |
| [50] | DG | – Over/Under Voltage – Thermal loading ampacity (line) | In this study, a proficient linearized model was introduced to ascertain the optimal loading capacity of radial distribution networks. |
| [51] | EV | – Over/Under Voltage – Thermal loading ampacity (line) | The aim of the investigation was to evaluate the incremental hosting capacity values for distribution networks integrating Electric Vehicles (EVs) employing an optimization-centered hosting capacity model. |
| [52] | EV | – Over/Under Voltage – Thermal loading ampacity (line) | An optimization-based approach for Electric Vehicle Hosting Capacity (EVHC) is developed in two stages, and its effectiveness is assessed by comparing it with conventional methods using the IEEE-123 Node test feeder. |
| Ref | Network | Study | Techniques Used | Limitation |
|---|---|---|---|---|
| [53] | IEEE 34-, 123-bus | PV HC assessment in real-time | Deep learning-based ST-LSTM method | High computational cost, substantial resources for training and implementation |
| [54] | IEEE 34-bus | HC enhancement of converter-interfaced generators | Multi-agent reinforcement learning (MARL) algorithm | Exponential growth in state-action space complexity, scalability challenges |
| [55] | 300 real rural and suburban LV grids | PV HC of LV Distributed Generators | Support Vector Machines (SVM) | High computational complexity and memory requirements for large datasets |
| [56] | Two 4-wire 3-phase unbalanced LV test networks (ENWL) | Rooftop PV with BESS at homes | Battery scheduling in Monte Carlo analysis with Policy Function Approximation (PFA) | Approximation errors, learning instability, high data requirements, difficulties in high-dimensional spaces, local optima convergence, lack of interpretability |
| [57] | ACN dataset (2019) | EV charging behavior | ML algorithms: Random Forest, SVM, XGBoost, deep neural networks, ensemble learning | Requires validation during uncertain circumstances |
| [58] | IEEE 13-bus network | HC analysis of DERs | Multiple Linear Regression (MLR), Multivariate Linear Regression (MVLR), SVM | Limited constraints: over/under-voltage violations, conductor-rated current, equipment-rated power |
| [59] | Three LV distribution feeders | HC assessment of DERs | ML-driven Stochastic HC (SHC-ML) method based on linear regression | Only considers PV among DERs, uses voltage performance as constraint |
| [60] | 503 simulated realistic LV distribution feeders in Finland | HC assessment in LV Distribution Networks | ML models: Decision Tree, Random Forest, Linear Regression, K-nearest Neighbors, Logistic Regression, SVM | Network topology not considered |
| Ref | Software | Methods | Key Parameters | Features | Strengths | Limitations |
| [62] | PSS/Sincal | Time series / Steady-state & Transient | Voltage, Short circuit, Thermal loading, Protection, Reverse Power Flow | Comprehensive suite for system planning, including load flow, short circuit, transient stability, and protection system coordination. Handles balanced and unbalanced networks. | Comprehensive, User-friendly | Expensive, Complex |
| [63] | PSCAD | Time-domain analysis | Voltage, Active Power, Reactive Power, Phase Angle | Detailed modeling of dynamic behaviors, transient stability, and electromagnetic transients. Supports custom models and multi-rate simulation. | Detailed modeling, Multi-rate simulation | Not primarily for hosting capacity, Complex for general use |
| [64] | DIgSILENT PowerFactory | Stochastic (binomial search method) | Voltage, Power Quality, Thermal, Protection | Versatile for various power system studies including steady-state, dynamic, probabilistic assessments, and renewable energy integration. Extensive modeling capabilities. | Advanced features, Good for renewable energy modeling | Expensive, Complex |
| [65] | NEPLAN | Stochastic (Monte Carlo Simulation) | Voltage, Thermal, Harmonic Distortion, Protection, Voltage fluctuation | Extensive features for analysis, planning, and optimization. Includes transmission, distribution, and generation models, customizable scripting, and multi-user functionality. | Flexible data import/export, Customizable | Complex interface |
| [66] | Synergy Electric | Iterative time-series approach with stochastic characteristics | Over Voltage, Thermal, Reverse Power Flow | Detailed modeling of real-world distribution systems, including PV, storage, transformer management, and power quality assessment. | Comprehensive spatial environment modeling, PV modeling, Weather simulation | Requires advanced data integration, High complexity |
| [67] | CYME | Streamlined (iterative hourly constant source) | Voltage, Power Quality, Thermal, Protection, Reliability/Safety | User-friendly interface for complex power system analyses. Suitable for steady-state and transient simulations. | Extensive modeling, Customization | Requires expertise, Complex interface |
| [68] | PandaPower | Time-series analysis | Voltage, Overloading, Power loss | Open-source, user-friendly, ideal for smaller systems and educational use. | Open-source, Easy to use | Limited scalability for larger systems |
| [69] | OpenDSS | Quasi-static time series | Voltage, Voltage unbalance, Transformer Overloading, Harmonics, Power loss | Detailed component modeling for distribution systems. | Open-source, Detailed modeling | Limited control strategies for DERs |
| [71] | PowerModels Distribution | Steady-state analysis | Voltage, Overloading, Fault currents | Good visualization and user interface for steady-state analysis of radial distribution systems. | User-friendly, Good for steady-state analysis | Limited analysis capabilities for complex systems |
| Ref No. | HC Enhancement Method | Effect on HC | Reference (HC) |
|---|---|---|---|
| [79] | Smart Inverter Volt-VAR Control | Increased up to 19.7% | Customer PV |
| [103] | OLTC (1-min control cycle) | Increased from 40% to 100% | Customer PV |
| [104] | OLTC (Setting of ±8%) | Increased from 30% to 50% | Customer PV |
| [72] | OLTC (Balanced feed-in for rural and urban cases) | Increased by 17.5% and 43.5% for 0% and 5% MV change, respectively | Peak Load |
| [76] | OLTC & Reactive Power Support | Increased from 40% to 70% | Customer PV |
| [84] | Tap setting of T/Fs & Capacitors settings | Increased from 38% to 64.4% | Peak Load |
| [105] | LTC & Smart Inverters (PF 0.995 and 0.98 lag) | 158% increase in PV HC | Peak Load |
| [87] | OLTC, Smart Inverter functions & SVCs | Increased from 77% to 154% | Peak Load |
| [107] | RPC & APC (Urban distribution system) | Increased from 35.65% to 66.7% | T/F Rating |
| [84] | Smart Inverter (Volt-VAR Control) | Increased from 116.4% to 213.2% | Peak Load |
| [108] | Demand Response | Increased from 28.57% to 52.78% | Energy Consumption |
| [109] | Network Reconfiguration (NR) of HVDN | 30–78% increase in PV HC | – |
| [110] | APC (Single-phase load) | 59.72% of total generation | Energy Consumption |
| [111] | Static Compensator | Increased from 15% to 100% | Peak Load |
| [112] | NR (Load modeling as P and Q buses & 0.9 PF lag) | 0–20% increase in HC | – |
| [46] | SVC | HC increase of 0.05 p.u up to 9 installations (37-bus) and 2.459 p.u in IEEE 123-node systems | Over-Voltage & Under-Voltage |
| [113] | Demand Response | HC increase of 33.6% using modified IEEE 15-bus system | Over-Voltage |
| [102] | OLTC, SVC & PF (DERs) | Increase of 77.8% and 74.5% in HC levels with 33-bus and 118-bus systems, respectively | Voltage & Line Current |
| Ref No. | Name of the Project | Main Objectives |
|---|---|---|
| [100] | Distributed Energy Resources Feasibility Study (12 December 2018 – 30 August 2021) |
|
| [122] | Evolve Project: On the calculation and use of dynamic operating envelopes (4 February 2019 – 31 March 2023) |
|
| [123] | Advanced VPP Grid Integration (15 January 2019 – 12 June 2021) |
|
| [124] | Flexible Exports for Solar PV (1 July 2020 – 24 September 2023) |
|
| [125] | Project Edge (3 August 2020 – 13 August 2023) |
|
| [126] | Project Symphony (2 July 2021 – 10 February 2024) |
|
| [127] | Project Edith (Late 2021 – June 2023) |
|
| [101] | Project Converge ACT DERs (24 August 2021 – 15 January 2024) |
|
| [129] | Project SHIELD (January 2020 – November 2023) |
|
Disclaimer/Publisher’s Note: The statements, opinions and data contained in all publications are solely those of the individual author(s) and contributor(s) and not of MDPI and/or the editor(s). MDPI and/or the editor(s) disclaim responsibility for any injury to people or property resulting from any ideas, methods, instructions or products referred to in the content. |
© 2025 by the authors. Licensee MDPI, Basel, Switzerland. This article is an open access article distributed under the terms and conditions of the Creative Commons Attribution (CC BY) license (http://creativecommons.org/licenses/by/4.0/).