Submitted:
04 April 2025
Posted:
08 April 2025
Read the latest preprint version here
Abstract
Keywords:
| Desirable Small-Scale Solar Power Production in a Global Context: Local Tradition-Inspired Solutions to Global Issues | 1 |
| Introduction | 3 |
| Methodology | 4 |
| Methodology - Knowledge vs. Understanding Solar Regeneration-related Dyads | 4 |
| NATURE — Regenerative Dyad “Tradition vs. Technology” | 6 |
| BUILT — Regenerative Dyad “Humanist vs. Technical” | 8 |
| ENERGY —Regenerative Dyad “Passive vs. Active” | 9 |
| New BUILT [S-SV] vs [Z-AR] Regenerative Dyad “Humanist vs. Technical” | 10 |
| Traditional rural plots [S-SV] vs [Z-AR] Antropocen agricultural plots | 10 |
| BUILT [S-SV] Study case Traditional rural plots – Boroaia, Suceava county, Romania | 9 |
| BUILT [Z-AR] Study case Anthropocene Agricole plots - Zerind Polder, Arad County, Romania | 11 |
| New NATURE [Z-AR] Regenerative Dyad “Tradition vs. Technology” | 16 |
| New ENERGY [Z-AR] Regenerative Dyad “Passive vs. Active” [Z-AR] | 17 |
| Agrivoltaics production | 19 |
| Photovoltaic covering irrigation canals | 20 |
| Solar storage potential | 27 |
| Conclusion | 29 |
| Discussions | 31 |
| Acronyms | 32 |
| Acknowledgements | 32 |
| Bibliography | 25 |
Introduction
Methodology
- “Technical vs. Humanist” as BUILT Criteria
- “Technology vs. Tradition” as NATURE Criteria
- “Active vs. Passive” as ENERGY Criteria
NATURE12 — Regenerative Dyad “Tradition vs. Technology”
| Scale Global correct assessment | |||||
| Green | Agriculture | Blue | Biodiversity | Soil | Risks related |
| Increased Biodiversity of local species measures (after invasive species issues). | Following the Anthropocene-specific era of industrial agriculture, locally adapted cultures for regenerative, Pesticide-free European agriculture. | Water management - longitudinal connectivity & transversal connectivity related to wild corridors (after Anthropocene excessive Hydropower measures, excessive micro hydro number). | Wetland areas and longitudinal watercourse connectivity (following the Antropocene’s decreased Biodiversity). | Soil health measures are needed after Antropocene-specific soil degradation. | Risks relevant to energy production are to be evaluated. |
| Scale Object - plot | |||||
| Green | Agriculture | Blue | Biodiversity | Soil | Risks related |
| Increasing biocapacity/ biodiversity | Increasing Biodiversity | Irrigation canals needed/ ponds needed | Increasing biodiversity measures | Pesticide-free crop rotation | Energy production to be evaluated. |
| Scale Locality - dam/polder | |||||
| Green | Agriculture | Blue | Biodiversity | Soil | Risks related |
| Increasing biocapacity/ biodiversity | Increasing Biodiversity | Irrigation canals needed/ ponds needed | Biodiversity improvement measures, such as meander renaturation | Pesticide-free crop rotation in agricol community | Water/ Energy production to be evaluated. |
| Scale Territory - Hydrological Basin | |||||
| Green | Agriculture | Blue | Biodiversity | Soil | Risks related |
| Increasing biocapacity/ biodiversity | Increasing Biodiversity | Irrigation canals/ ponds needed | Increasing biodiversity measures | Soil health improvement measures | Energy production to be evaluated. |
BUILT13 — Regenerative Dyad “Humanist vs. Technical”
| Scale Global correct assessment | |||||
| Recyclable | Heritage Value |
Cultural Landscape |
Social | Degrowth | Risks related |
| The existing built environment that supports PV systems. | Revitalising the traditional household after vernacular heritage-specific degradation in the Anthropocene. | Revitalising the cultural landscape after a possible Anthropocene-specific degradation | Traditional agricultural plots are needed for energy / agrarian communities’ circular metabolism community.14 |
Revitalising an intangible heritage through measures specific to traditional culture encompasses daily life routines that follow the circadian cycle and agricultural activities that follow the lunar cycle. | Risks relevant to energy production are to be evaluated. |
| Scale Object - plot | |||||
| Recyclable | Heritage Value |
Cultural Landscape |
Social | Degrowth | Risks related |
| Built environment rehabilitation - photovoltaic support | Industrial dams – evaluated as industrial/technical heritage value | Traditional landscape design | Social Impact of Agrarian/ Energy Communities | Agrarian/Energy communities according to a traditional design | risk of aggressive intervention in the cultural landscape |
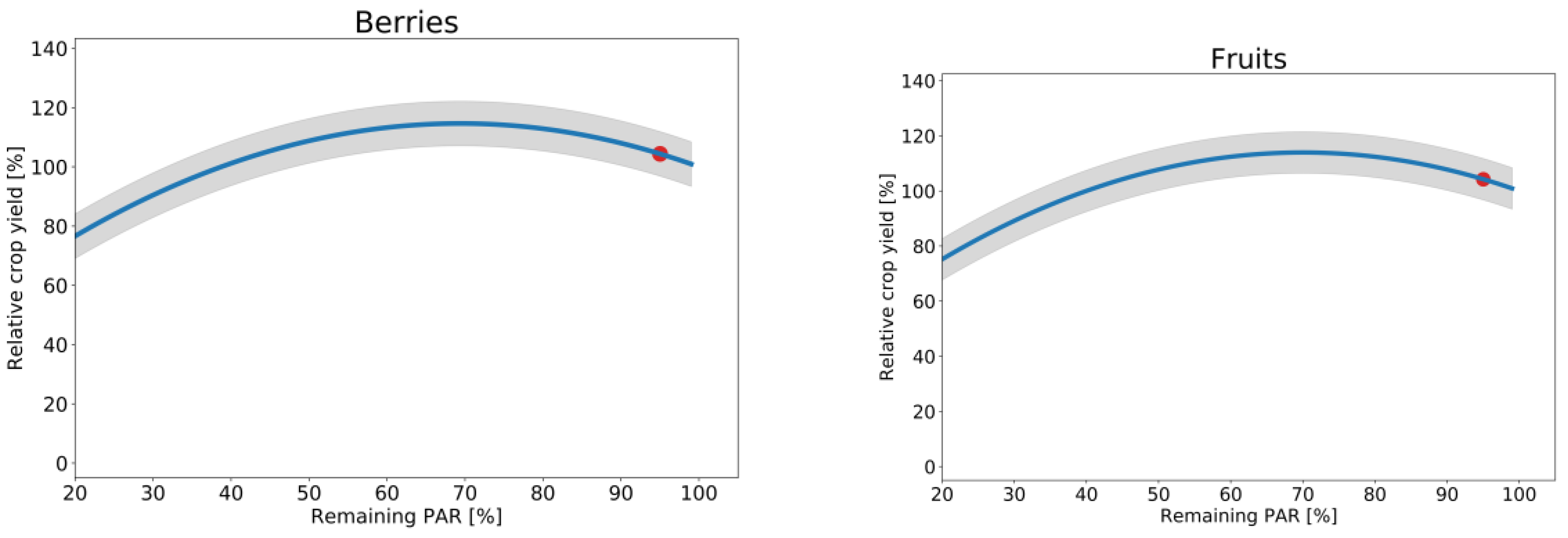
| Scale Locality - dam/polder | |||||
| Recyclable | Heritage Value |
Cultural Landscape |
Social | Degrowth | Risks related |
| circular metabolism on a large scale as a metropolitan/ basin scale15 | Thematic heritage visit route basinal scale | Cultural heritage preservation | Human-centred measures large-scale, infrastructure interventions with social impact evaluated | Degrowth and interconnectivity in large-scale infrastructure interventions | Energy production / Biodiversity to be evaluated |
| Scale Territory - hydrological basin | |||||
| Recyclable | Heritage Value |
Cultural Landscape |
Social | Degrowth | Risks related |
| Heritage preservation as a circular economy measure | Heritage studies | Cultural landscape studies | circular metabolism16 /Energy/ Agrarian communities | Heritage preservation as a degrow measure | Energy production to be evaluated. |
| Scale Global correct assessment | ||||
|
Carbon footprint |
Water footprint |
Renewable Energy |
Energy Consumption |
Risks related |
| Carbon sequestration through nature-based solutions measures | Related to hydrogen production and hydropower production | Agrivoltaics, translucent solar panels on irrigation canals, micro-hydro fish-friendly | Hydrogen production | Water / Energy / Built / Biodiversity risks related |
| Scale Object - plot | ||||
|
Carbon Footprint |
Water Footprint |
Renewable Energy |
Energy Consumption |
Risks related |
| Plot Carbon footprint / Carbon storage to be assessed | Irrigation needed | PV production to be assessed | Irrigation pump consumption to be evaluated | Water / Energy / Built risks related |
| Scale Locality - dam/polder | ||||
|
Carbon Footprint |
Water Footprint |
Renewable Energy |
Energy Consumption |
Risks related |
| Carbon footprint / Carbon storage to be assessed | Hydrogen and hydropower production to be evaluated Irrigation needed, Biodiversity wetland needs | Hydrogen production/PV production to be assessed | Irrigation pumps consumption/ Consumption in Hydrogen production to be evaluated | Water / Energy / Built risks related. |
| Scale Territory - hydrological basin | ||||
|
Carbon Footprint |
Water Footprint |
Renewable Energy |
Energy Consumption |
Risks related |
| Carbon storage to be assessed | Hydrogen and hydropower production and other consumers to be evaluated | Production to be assessed/ potential production | Consumers/potential consumers | Water / Energy / Built risks related |
New BUILT [S-SV] vs [Z-AR] Regenerative Dyad “Humanist vs. Technical”
Traditional rural plots [S-SV] vs [Z-AR] Antropocen agricultural plots


BUILT [S-SV] Study case Traditional rural plots – Boroaia, Suceava county, Romania











BUILT [Z-AR]38 Study case Anthropocene Agricole plots - Zerind Polder, Arad County, Romania39


New NATURE [Z-AR] Regenerative Dyad “Tradition vs. Technology”
| Carbon Sequestration (Tones of carbon per year) |
Boreal Forest | Temperate Forest | Temperate Grassland | Tropical Forest | Desert and semi-desert | Tundra | Wetland | Tropical Savana | Croplands |
|---|---|---|---|---|---|---|---|---|---|
| Surface (ha) | 1 | 1 | 1 | 1 | 1 | 1 | 1 | 1 | 1 |
| Vegetation Carbon Sequestration | 64 | 120 | 7 | 120 | 2 | 6 | 43 | 29 | 2 |
| Soil Carbon Sequestration | 344 | 123 | 236 | 123 | 42 | 127 | 643 | 117 | 80 |
| Overall Carbon Sequestration | 408 | 243 | 243 | 243 | 44 | 133 | 686 | 146 | 82 |
| Biodiversity metrics |
Figure 19
[Z-AR] Zeridu polder - G-res Arch. Nina Ditoiu’s image in the G-res online tool as a comparative for biodiversity land use47
|
G-res tool metric |
| Cropland | Cropland | |
| Grassland | Grassland/Shrubland | |
| Heathland and shrub/ Tundra | Grassland/Shrubland | |
| Intertidal Hard Structures | Bare area | |
| Intertidal sediment | Permanent snow/Ice | |
| Lakes | Waterbodies | |
| Sparsely vegetated land | ||
| Urban | Settlements | |
| Woodland and forest | Forest | |
| Coastal Saltmarsh | Drained Peatlands | |
| Rivers | Wetland |

New ENERGY [Z-AR] Regenerative Dyad “Passive vs. Active” [Z-AR]
| PRODUCTION49 | CONSUMPTION - STORAGE50 |
| Solar Photovoltaic Energy Production Agrivoltaics Energy Production |
Solar Energy Consumption for Green Hydrogen Production Hydrogen Production as Energy Consumption |
| Green concrete material irrigation canals with translucent photovoltaic panels, covering solar PV production and consumption through pumped water irrigation. Fish-friendly Micro hydropower as Solar Energy Storage & Energy Production | |
Agrivoltaics production





| Scenario | NPV {EURO) |
IRR (%/year) |
SPP (years) |
BCA (-) |
|---|---|---|---|---|
| BAU | 23,327 | 37 | 4.38 | 1.25 |
| Interspaced APV | 1,914,339 | 17 | 8.38 | 1.22 |
| Overhead APV | 4,632,501 | 17 | 8.20 | 1.26 |
| Conventional PVP | 18,287,612 | 23 | 6.12 | 1.86 |



Photovoltaic covering irrigation canals
Solar storage potential


- ENERGY AREA: APV plots, fish-friendly micro-hydropower, and existing irrigation canal—transparent photovoltaic covering;
- NATURE AREA: Renaturation for meanders with wetland/pond areas. The old internal polder dike was removed to transform the canal into a wetland area
Conclusion
| Strengths | Weaknesses |
|---|---|
Technical:
P. Kindel’s biomorphic urbanism principles in design69 Circular metabolism’s70 implementation with Carlos Tapias’s humanist measures71 |
Technical: Weaknesses EU Taxonomy hydropower restrictions. Failure to capitalise on existing opportunities related to NbS, Biodiversity, cultural landscape, green wave, and energy transition72. Lack of studies on agricultural registry 73 Humanist: Christopher Alexxander’s ”Order as Mechanism”: „It is almost impossible to view a Mozart symphony as a machine wihich has certain kinds of behavior”. 74 Lack of Aristide Athanassiadis’s circular metabolism75 implementation with Carlos Tapias’s humanist measures76 lack of „circularity strategies (...) formulated and implemented” 77 |
| Opportunities | Threats |
|
Technical: Blue-green corridor development promotes native species and increases biocapacity78, Biodiversity, Human Well-being, Wildlife Corridors part of Green Infrastructure79. Digitalisation is necessary to develop energy grids that incorporate renewable energy production and achieve balance through storage and dam management. Assessment of green hydrogen production. Photovoltaic energy production Agrivoltaics. Hydropower production environmental impact technologies - fish-friendly turbines micro hydropower80; Relevant cultural heritage elements of the wider area and specific enhancement measures. Relevant contribution to the “green wave” measures and energy transition81,82. Humanist: “Beauty Project: A maniffesto”83, „Pretty is never enough. Useful is never enough. (...) Design can create beauty for everyone, ebverywhere.” David Seamon’s Place-Making Opportunity „The invention of the rivers” as „Waters of Eden” after a „River colonialism” 84 |
Technical: Financing issues. Timely synchronisation of measures among all involved actors. The environmental impact of potential applications, including photovoltaics, hydropower, and hydrogen production, must be assessed. Population options about Development of Agricol / Energetical Communities Humanist: M. Heidegger’s standing - reserved form, related to technology implementation after a “very insistent asking for delivery” 85,86 vs Neil Leach’s “sacrifice as a form of vitalisation” 87 “Beauty Project: A maniffesto”88, „We like what we know” Threats in Identity versus Sustainability89 David Seamon’s Place-Making and relevance of ”place identity’90 |
| Discussions | |
| The need for a balance between Technical and Humanistic perspectives and between Energy and Nature is crucial. This discussion highlights the differences in the interdisciplinary authors’ team. The necessity for precise measurements, such as accurate figures in energy production or budgeting, and the importance of preserving Biodiversity, which can be accounted for through biodiversity credits or carbon credits as part of the same budget. Additionally, the topic encompasses the concept of double materiality, a widely discussed concept internationally. Understanding the reasons that drive the need for a taxonomy with environmental DNSH principles, the Knowledge vs Understanding spiral that expands and contracts scales and metrics in Nature, Energy, and Built environments, involving relevant multidisciplinary experts, is about conquering Understanding through multidisciplinary Knowledge. There is no single best option. It’s about making compromises, rechecking, and reviewing the spiral as often as necessary. | |
Acknowledgements
Acronyms
| [DNSH] | Do No Significant Harm; |
| [NBS] | Nature Based Solutions; |
| [S-SV] | Săcuţa locality, Boroaia, Suceava county, Romania; lat. 47313130o N, long. 26283486o E, +423m ; |
| [Z-AR] | Zerindu Mic polder, Arad County, Romania; lat. 46641100o N, long. 21586112oE, +92m; |
| [N] Nature; [E] Energy; [B] Built; [O] Object; [L] Locality; [T] Territory; [G] Global. | |
References
- Alexander, Christopher, “The Phenomenom of Life”, “The nature of order- An Essey on the Art of Building and the Nature of the Universe”, ed. The Center for Enviromental Structure, Berkeley, California, 2014, first ed. 1980.
- Bellstedt, Carolin, Ezequiel, Gerardo, Carreño, Martín, Athanassiadis, Aristide, Chaudhry, Shamita, CityLoops - D4.4 - Urban Circularity Assessment Method, Metabolism of Cities, version 1.0 (2022-05-31).
- Bennett, J.G., Elementary systematics – a tool for understanding wholes, Bennett Books, the Estate of J.G. Bennett, United States of America, 1993.
- Brown, Martin, “FutuRestorative – Working towards a new sustainability, “RIBA Publishing, 2016.
- Czyżak, Paweł, Mindeková, Tatiana, EMBER Empowering farmers in Central Europe: the case for agri-PV Unlocking the vast potential of agri-PV brings benefits for farmers and energy systems in Central European countries, 2024.
- Dilip da Cunha, “The invention of the rivers, Alexander Eye of Ganga’s Descent,” University of Pennsylvania Press, Philadelphia, 2019.
- Dițoiu, Nina-Cristina, Ph. D. Thesis – Summary „The regenerative culture of the built environment: Multicriteria decisions in the double-way spiral”, 2023.
- Diţoiu Nina- Cristina, Mihaela Ioana Maria Agachi, Mugur Balan, “Newness touches conventional history: the research of the photovoltaic technology on a wooden church heritage building,”12.10.2020, Part of ISSN: 1757-899X, iopscience.iop.org/article/10.1088/1757-899X/960/2/022055; .
- Droege, Peter - ed., “Urban Energy Transitio– Renewable strategies for cities and regions,” Elsevier, 2018 .
- Gheorghiu,C, M. Scripcariu, G. Sava, M. Gheorghiu, A. Dina., EMERG, Volume VIII, Issue 3/2022 ISSN 2668-7003, ISSN-L 2457-5011, Agrivoltaics potential in Romania – A symbiosis between agriculture and energy.
- Ghinoiu Ion (coord. Gen) „Habitatul Răspunsuri la chestionarele Atlasului Etnografic Român”, Volumul IV Moldova, ISBN 978-973-8920-23-1 Ed. Etnologică, București, 2017.
- Ghinoiu Ion (coord. Gen) „Habitatul Răspunsuri la chestionarele Atlasului Etnografic Român”, Volumul II Banat, Crisana, Maramures, ISBN 978-973-8920-21-7 Ed. Etnologică, București, 2010.
- Hawken, Paul, „Regeneration – Ending the climate crisis in one generation”, Penguin Books, UK, 2021.
- Heidegger, Martin, Basic Writings, David Farrell Krell (ed.), New York: Harper Collins, 1993, “The Question Concerning Technique,” .
- Heidegger, Martin, “Originea operei de arta”, “Intrebare privitoare la tehnica”, translated by Gabriel Liiceanu after “Die Frage nach der Technik” Vortrage und Aufsatze, Teil I, Neske, Pfullingen, 1967, Humanitas, Bucuresti, 2011.
- Honeck, E. Sangue A. t, Martin , Schlaepfer A., Wyler N, Anthony Lehmann, “Methods for identifying green infrastructure,” S.N. Applied science 2020 .
- Kindel, Peter J., “Biomorphic Urbanism: A Guide for Sustainable Cities – Why ecology should be the fondationa of urban development”, 18.04.2019, Biomorphic Urbanism: A Guide for Sustainable Cities | by SOM | Medium;
- Laub M., Pataczek L., Feuerbacher, S. Zikeli, Högy P. Agronomy for Sustainable Development (2022) 42: 51, Contrasting yield responses at varying levels of shade suggest A. different suitability of crops for dual land-use systems: a meta-analysis.
- Leach, Neil, “Uitati-l pe Heidegger/Forget Heidegger,” bilingual edition, Editura Paideia, Bucuresti, Romania, 2006.
- Lin, David, Hanscom, Laurel, Murthy, Adeline C, Galli Alessandro, Evans Mikel Cody, Neill Evan, Mancini Maria Serena, Martindill Jon, Medouar Fatie-Zahra, Huang Shiyu, Wackernagel Mathis, „Ecological Footprin Accounting for Countries Updates and_Results of the National Footprint Accounts 2012-2018”, September 2018, 7(3):1-22, DOI: License CC, https://www.researchgate.net/publication/327703842_Ecological_Footprint_Accounting_for_Countries_Updates_and_Results_of_the_National_Footprint_Accounts_2012-2018/link/5b9ff14792851ca9ed11adbc/download?_tp=eyJjb250ZXh0Ijp7ImZpcnN0UGFnZSI6Il9kaXJlY3QiLCJwYWdlIjoicHVibGljYXRpb24iLCJwcmV2aW91c1BhZ2UiOiJfZGlyZWN0In19.
- Sagmeister, Stefan, Walsh, Jesssica, “Beauty”, 2018 Phaidon Press Limited, London.
- Scripcariu, Gheorghe, Boroia, o reintoarcere in spirit, Monografie reeditata comuna Boroaia, ISBN 973-98476-5-X, 2013.
- Seamon, David, “Life takes place– Phenomenology, Lifeworlds, and Place-Making,” Routledge, Taylor&Francis Group, New York and London, 2018 .
- Seamon, David, “Place, Place Identity, and phenomenology: a triadic Interpretation based on J.G. Bennett’s Systematics,” The role of place identity în perception, understanding, and design built environment, Hernan Casakin and Fatima Bernardo (Eds), Bentham Science Publishers, 2012.
- Tapia, Carlos, Bianchi, Marco, Zaldua, Mirari, Courtois, Marion, O’brien Meghan, „CIRCTER - Circular Economy and Territorial Consequences” Applied Research, Final Report, 09.05.2019, ESPON, 2019 .
- Widmer, B. Christ, J. Grenz, L. Norgrove, Agrivoltaics, a promising new tool for electricity and food production: A systematic review, J. Renewable and Sustainable Energy Reviews 192 (2024) 114277. [CrossRef]
- Fraunhofer Institute for Solar Energy Systems ISE, Agrivoltaics: Opportunities for Agriculture and the Energy Transition, A Guideline for Germany, February 2024.
- VERS UN CADASTRE SOLAIRE 2.0, note no. 148, aprilie 2019, APUR (atelier parisien d’urbanisme) Directrice de la publication: ALBA, Dominique, Note réalisée par: Gabriel SENEGAS, Sous la direction de : Olivier RICHARD, Cartographie et traitement statistique: Apur, www.apur.org.
- Vallee de la Seine, enjeux& perspectives, Dynamiques agricoles et al.imentaires, document realizat de către Coopération des agences d’urbanisme APUR, AUCAME, AURBSE, AURH, LȚINSTITUTE, Vallée de la Seine, contrat de plan inter- régional État-Régions Vallée de la Seine, 2021.
- Land-Use Requirements of Modern Wind Power Plants in the United States, P. Denholm, M. Hand, M. Jackson, S. Ong, Technical Report NREL/TP-6A2-45834, August 2009.
- Romanian Government, “The National Integrated Plan for Energy and Climate Change 2021-2030, 2020.
- Gouvernement de France, Ordre de méthode: Instruction technique DGPE/SDPE/2025-93 18/02/2025, Objet: Application des dispositions réglementaires relatives aux installations agrivoltaïques et photovoltaïques au sol dans les espaces naturels, agricoles et forestiers.
- https://map.cimec.ro/Mapserver/.
- https://maps.arcanum.com/en/map/romania-1892/?layers=22&bbox=2968946.7689266833%2C6061625.993676056%2C2975910.6244568615%2C6064161.797620838,.
- https://www.comunaboroaia.ro/muzeul-neculai-cercel/.
- https://dragusanul.ro/povestea-asezarilor-sucevene-boroaia/.
- https://geoportal.ancpi.ro/imobile.html.
- https://dataspace.copernicus.eu/.
- https://livingatlas.arcgis.com/landcoverexplorer/.
- https://blog.feniceenergy.com/land-requirements-for-setting-up-a-1-mw-solar-plant/.
- https://ecohappy.co.uk/solar-panels/how-many-solar-panels-needed-to-generate-1-megawatt/.
- https://www.greentechmedia.com/articles/read/how-to-make-money-from-your-land-as-a-solar-developer.
- https://iiw.kuleuven.be/apps/agrivoltaics/tool.html.
- https://www.wkcgroup.com/tools-room/carbon-sequestration-calculator/.
- https://www.biodiversity-metrics.org/understanding-biodiversity-metrics.html.
- https://www.grestool.org/.
- https://re.jrc.ec.europa.eu/pvg_tools/en/.
- https://www.turbulent.be/projects.
- https://ec.europa.eu/sustainable-finance-taxonomy/home.
- https://www.hydrogrid.ai/g-resources/resilience-in-hydropower-operations?utm_source=p[?]m=hydro-review&utm_campaign=resilience-hydropower-whitepaper.
- https://www.circularmetabolism.com/.
- https://circulareconomy.europa.eu/platform/sites/default/files/circter_fr_main_report.pdf.
| 1 | Bennett, J.G., Elementary systematics – a tool for understanding wholes, Bennett Books, the Estate of J.G. Bennett, United States of America, 1993 |
| 2 | Renaturation of Zerind, Tămasda polders, Arad and Bihor counties - Renaturation of Zerind, Tămasda polders, S.C. Aqua Prociv Cluj-Napoca, Romania Team, Project: Architecture Concept Sketch , Arch. Nina-Cristina Dițoiu; Cad Drawings & Hidrotechnical Design Eng. Dragos Gros, Coordinator Eng. Dan Săcui |
| 3 | ibidem |
| 4 | ibidem |
| 5 |
https://doctorat.utcluj.ro/theses/view/OZxZ2SPxgn5edlY60K2Gi3FKCdAH5uP4XDqNfXmH.pdf, Dițoiu, N. C,, Ph. D. Thesis – Summary „The regenerative culture of the built environment: Multicriteria decisions in the double-way spiral”, 2023 |
| 6 | Bennett, J.G., Elementary systematics – a tool for understanding wholes, Bennett Books, the Estate of J.G. Bennett, United States of America, 1993 |
| 7 |
Dițoiu, N. C,, Ph. D. Thesis – Summary „The regenerative culture of the built environment: Multicriteria decisions in the double-way spiral”, 2023 |
| 8 | Ibidem, Diţoiu N.-C.’s Sketch |
| 9 | Bennett, J.G., Elementary systematics – a tool for understanding wholes, Bennett Books, the Estate of J.G. Bennett, United States of America, 1993 |
| 10 | Diţoiu N.-C.’s Drawing&Concept |
| 11 | |
| 12 |
https://ec.europa.eu/sustainable-finance-taxonomy/home Related to 4 taxonomy criteria: DNSH The protection and restoration of biodiversity and ecosystems; DNSH Climate change mitigation; DNSH Climate change adaptation; DNSH The sustainable use and protection of water and marine resources. |
| 13 |
https://ec.europa.eu/sustainable-finance-taxonomy/home Related to 3 taxonomy criteria: DNSH Climate change mitigation; DNSH Climate change adaptation; DNSH The transition to a circular economy |
| 14 | Aristide Athanassiadis https://www.circularmetabolism.com/ |
| 15 | ibidem |
| 16 | ibidem |
| 17 |
https://doctorat.utcluj.ro/theses/view/OZxZ2SPxgn5edlY60K2Gi3FKCdAH5uP4XDqNfXmH.pdf, Dițoiu, N. C,, Ph. D. Thesis – Summary „The regenerative culture of the built environment: Multicriteria decisions in the double-way spiral”, 2023 |
| 18 |
https://ec.europa.eu/sustainable-finance-taxonomy/home Related essential to one taxonomy criteria: DNSH Climate change mitigation |
| 19 | ran.cimec.ro cimec map Tumular necropolis Daco-Roman period (3rd - 4th century) RAN 147081.01 LMI code (List of Historical Monuments) List of Historical Monuments from 2010, SV-I-s-B-05398 |
| 20 | ibidem |
| 21 | Scripcariu, Gheorghe, Boroia, o reintoarcere in spirit, Monografie reeditata comuna Boroaia , ISBN 973-98476-5-X, 2013, pg. 87-88, 90 „Numele unor familii (...) C.”Boroaia „ipoteza de transfer din Ardeal” „cuvinte ardelenesti la locuitorii satului (dar-ar, lual-ar, mancai-ar, basna, ciubar, flacau(...)pisti, limba, casa, amu, etc.)” (...) „de la un oarecare Bora si sotia lui Boroaia, cu care taranii au emigrat din Ardeal.” |
| 22 | Ghinoiu Ion (coord. Gen) „Habitatul Răspunsuri la chestionarele Atlasului Etnografic Român”, Volumul IV Moldova, ISBN 978-973-8920-23-1 Ed. Etnologică, București, 2017; |
| 23 | Scripcariu, Gheorghe, Boroia, o reintoarcere in spirit, Monografie reeditata comuna Boroaia , ISBN 973-98476-5-X, 2013, p. 39 [tr.n.]„Undoubtedly, the name of the village comes from a man named Bora from Transylvania, with which the population took refuge in this area on the estates of the Risca and Neamt monasteries after Horia's uprising, and Bora, which derives from Bor, imposes itself as a purely Romanian word."
|
| 24 | Ghinoiu Ion (coord. Gen) „Habitatul Răspunsuri la chestionarele Atlasului Etnografic Român”, Volumul II Banat, Crisana, Maramures, ISBN 978-973-8920-21-7 Ed. Etnologică, București, 2010, p114."In 1480, it is said that Macea had 4800 souls, who mostly disappeared after a plague, about 50 families remained. 150 families left Moldova, near Suceava: Ar 8” |
| 25 | Scripcariu, Gheorghe, Boroia, o reintoarcere in spirit, Monografie reeditata comuna Boroaia , ISBN 973-98476-5-X, 2013, p. 25"in Drăguşeni, the archaeological excavations of V. Ciurea discovered (...) concludes that Boroaia is also a prehistoric locality (...) and on the terrace of the Tîrziu stream, N. Zaharia also found fragments of bones, anthropic and zoomorphic figurines and a flat stone axe belonging to the developed Neolithic (Cucuteni phase A).”
|
| 26 | ran.cimec.ro cimec map Tumular necropolis Daco-Roman period (3rd - 4th century) RAN 147081.01 LMI code (List of Historical Monuments) List of Historical Monuments from 2010, SV-I-s-B-05398 |
| 27 |
Secuta, Moldavia (1892-1898) map https://maps.arcanum.com/en/map/romania-1892/?layers=22&bbox=2968946.7689266833%2C6061625.993676056%2C2975910.6244568615%2C6064161.797620838, „The groundwater is at a depth of 6-18 m, and in some places, it reaches 30 m. (...) The Moldova River has an unstable riverbed and often causes floods. Also, on the commune's territory, the Risca stream is confluent with the Moldova River, which increases the risk of these floods. The hydrographic network is formed by the Moişa and Săcuţa streams that flow into Saca, the latter into the Risca River and Risca into the Moldova River. When it rains, the flow of these streams is very high, and when there is drought, the streams dry up completely (hence the name) due to the bed formed by very permeable rocks."[1] „”
|
| 28 |
Ghinoiu Ion (coord. Gen) „Habitatul Răspunsuri la chestionarele Atlasului Etnografic Român”,Volumul IV Moldova, ISBN 978-973-8920-23-1 Ed.Etnologică, București, 2017;
|
| 29 |
https://dragusanul.ro/povestea-asezarilor-sucevene-boroaia/ „Although the uric of August 4, 1400, by which Alexander the Good (...) "A village, of Berea" appeared, not only through name to Boroaia (...)1796: (...) When it is concluded that the Saca Valley (Sacuta location) (...) located between Bogdăneși and Boroaia (at that time - the proof that the current hearth of Boroaia is later), (...) commands them to move to these estates in Saca Valley.”
|
| 30 | https://www.comunaboroaia.ro/muzeul-neculai-cercel/ |
| 31 | http://boroaia.uv.ro/5.htmthe „inhabitants of Boroaia village came from Transylvania between 1742 and 1774, which constitute two certain historical references; One (1742) that does not include the Boroaia among the estates of the monasteries Râzca, Neamt and Secu, another that includes (1774) as the estates of these three monasteries, when their captain, Bora, dying, remained the woman of Boroaia (Bora's feminine).” |
| 32 |
https://dragusanul.ro/povestea-asezarilor-sucevene-boroaia/ "1899: It is published towards the general knowledge that, on November 18, 1899, 11 hours, will be held, in the premises of the City Hall of the respective communes on which each of the goods noted below, oral public auction for leasing the lands, of hay and of the mountain hollows for the pasture, by their land, Boroaia: (...) C. Family name (7 ha, 8000 sqm)"
|
| 33 |
Ghinoiu Ion (coord. Gen) „Habitatul Răspunsuri la chestionarele Atlasului Etnografic Român”,Volumul IV Moldova, ISBN 978-973-8920-23-1 Ed.Etnologică, București, 2017, p. 39, p 140, pp. 143-144, pp 451-454;
|
| 34 | Brown, Martin, "FutuRestorative – Working towards a new sustainability, "RIBA Publishing, 2016 |
| 35 | |
| 36 | ibidem |
| 37 | https://geoportal.ancpi.ro/imobile.html |
| 38 | Renaturation of Zerind, Tămasda polders, Arad and Bihor counties - Renaturation of Zerind, Tămasda polders, S.C. Aqua Prociv Cluj-Napoca, Romania Team, Project: Architecture Concept Sketch , Arch. Nina-Cristina Dițoiu; Cad Drawings & Hidrotechnical Design Eng. Dragos Gros, Coordinator Eng. Dan Săcui |
| 39 | Renaturation of Zerind, Tămasda polders, Bihor & Arad counties - Renaturare poldere Zerind, Tamasda, S.C. Aqua Prociv Proiect: schiță concept arh. Dițoiu Nina- Cristina; coordonator specialități, consultant specialitate ing. Dan Săcui; |
| 40 | |
| 41 | |
| 42 |
Ghinoiu Ion (coord. Gen) „Habitatul Răspunsuri la chestionarele Atlasului Etnografic Român”,Volumul II Banat, Crișana, Maramureș, ISBN 978-973-8920-21-7 Ed.Etnologică, București, 2010;Volumul III Transilvania, ISBN 978-973-8920-31-6, Ed. Etnologică București, 2011
|
| 43 | Ghinoiu Ion (coord. Gen) „Habitatul Răspunsuri la chestionarele Atlasului Etnografic Român”, Volumul II Banat, Crișana, Maramureș, ISBN 978-973-8920-21-7 Ed. Etnologică, București, 2010; Volumul III Transilvania, ISBN 978-973-8920-31-6, Ed. Etnologică București, 2011 |
| 44 | |
| 45 | |
| 46 | |
| 47 | ibidem |
| 48 | Renaturation of Zerind, Tămasda polders, Arad and Bihor counties - Renaturation of Zerind, Tămasda polders, S.C. Aqua Prociv Cluj-Napoca, Romania Team, Project: Architecture Concept Sketch- Arch. Nina-Cristina Dițoiu; Cad Drawings & Hidrotechnical Design - Eng. Dragos Gros, Coordinator Eng. Dan Săcui |
| 49 | Hawken, Paul, „Regeneration – Ending the climate crisis in one generation”, Penguin Books, UK, 2021, pp198-201, pp 212- 213 |
| 50 | ibidem, pp 210-211 |
| 51 | Fraunhofer Institute for Solar Energy Systems ISE, Agrivoltaics: Opportunities for Agriculture and the Energy Transition, A Guideline for Germany, February 2024. |
| 52 | |
| 53 | |
| 54 | |
| 55 | Land-Use Requirements of Modern Wind Power Plants in the United States, P. Denholm, M. Hand, M. Jackson, S. Ong, Technical Report NREL/TP-6A2-45834, August 2009. |
| 56 | Agrivoltaics, a promising new tool for electricity and food production: A systematic review, J. Widmer, B. Christ, J. Grenz, L. Norgrove, Renewable and Sustainable Energy Reviews 192 (2024) 114277 |
| 57 | EMBER Empowering farmers in Central Europe: the case for agri-PV Unlocking the vast potential of agri-PV brings benefits for farmers and energy systems in Central European countries. Published date: 29.08.2024, Authors: Dr Paweł Czyżak and Tatiana Mindeková |
| 58 | Agronomy for Sustainable Development (2022) 42: 51, Contrasting yield responses at varying levels of shade suggest different suitability of crops for dual land-use systems: a meta-analysis, M. Laub, L. Pataczek, A. Feuerbacher, S. Zikeli, P. Högy. |
| 59 | |
| 60 | |
| 61 | EMERG, Volume VIII, Issue 3/2022 ISSN 2668-7003, ISSN-L 2457-5011, Agrivoltaics potential in Romania –A symbiosis between agriculture and energy, C. Gheorghiu, M. Scripcariu, G. Sava, M. Gheorghiu, A. Dina. |
| 62 | Romanian Government, “The National Integrated Plan for Energy and Climate Change 2021-2030, 2020. |
| 63 | Gouvernement de France, Ordre de méthode: Instruction technique DGPE/SDPE/2025-93 18/02/2025, Objet: Application des dispositions réglementaires relatives aux installations agrivoltaïques et photovoltaïques au sol dans les espaces naturels, agricoles et forestiers |
| 64 | |
| 65 | Renaturation of Zerind polders, Arad county Tămaşda, Bihor county, Aqua Prociv Proiect company, Cluj-Napoca, Romania, Arch. Ditoiu Nina’s sketch, coordinator Eng. Dan Sacui; |
| 66 | Lin, David, Hanscom, Laurel, Murthy, Adeline C, Galli Alessandro, Evans Mikel Cody, Neill Evan, Mancini Maria Serena, Martindill Jon, Medouar Fatie-Zahra, Huang Shiyu, Wackernagel Mathis, „Ecological Footprin Accounting for Countries Updates and_Results of the National Footprint Accounts 2012-2018”, September 2018, Resources 7(3):1-22, DOI: License CC BY 4.0, |
| 67 | CADASTRE SOLAIRE 2.0, note no. 148, aprilie 2019, APUR (atelier parisien d'urbanisme) Directrice de la publication: ALBA, Dominique, Note réalisée par: Gabriel SENEGAS, Sous la direction de : Olivier RICHARD, Cartographie et traitement statistique: Apur, www.apur.org
|
| 72 | |
| 73 | similar to Apur document about Seine Valley - Agricultural and food dynamics/ Vallee de la Seine, enjeux& perspectives, Dynamiques
agricoles et alimentaires, document realizat de către Coopération des agences d’urbanisme APUR, AUCAME, AURBSE, AURH, LȚINSTITUTE,
Vallée de la Seine, contrat de plan inter- régional État-Régions Vallée de la Seine, 2021, |
| 74 | Alexxander, Christopher, "The Phenomenom of Life", "The nature of order- An Essey on the Art of Building and the Nature of the
Universe", edh The Center for Enviromental Structure, Berkeley, California, 2014, first edh 1980h ph15 |
| 75 | Athanassiadis, Aristide, https://www.circularmetabolism.com/ |
| 68 | Hawken, Paul, „Regeneration – Ending the climate crisis in one generation”, Penguin Books, UK, 2021, pp 84-85, pp 88-89, pp 96-99, pp198-201, pp210-211, pp 212- 213 |
| 69 |
Kindel, Peter J., “Biomorphic Urbanism: A Guide for Sustainable Cities – Why ecology should be the fondationa of urban development”, 18.04.2019, Biomorphic Urbanism: A Guide for Sustainable Cities | by SOM | Medium; |
| 70 | Athanassiadis, Aristide, https://www.circularmetabolism.com/ |
| 71 | Tapia, Carlos, Bianchi, Marco, Zaldua, Mirari, Courtois, Marion, O’brien Meghan, „CIRCTER - Circular Economy and Territorial Consequences” Applied Research, Final Report, 09.05.2019. https://circulareconomy.europa.eu/platform/sites/default/files/circter_fr_main_report.pdf ESPON, 2019, p 7 |
| 76 | Tapia, Carlos, Bianchi, Marco, Zaldua, Mirari, Courtois, Marion, O’brien Meghan, „CIRCTER - Circular Economy and Territorial Consequences” Applied Research, Final Report, 09.05.2019. https://circulareconomy.europa.eu/platform/sites/default/files/circter_fr_main_report.pdf ESPON, 2019, p 7 |
| 77 | Bellstedt, Carolin , Ezequiel, Gerardo, Carreño, Martín, Athanassiadis, Aristide , Chaudhry, Shamita, CityLoops - D4.4 - Urban Circularity
Assessment Method, Metabolism of Cities, version 1.0 (2022-05-31), p. 35 |
| 78 | File:World map of countries by ecological deficit (2013).svg - Wikipedia 12.06.2023; |
| 79 | Erica Honeck, Arthur Sanguet, Martin A. Schlaepfer, Nicolas Wyler, Anthony Lehmann, "Methods for identifying green infrastructure,"
S.N. Applied science 2020, https://link.springer.com/article/10.1007%2Fs42452-020-03575-4; |
| 80 | |
| 81 | |
| 82 | Droege, Peter- ed., "Urban Energy Transitio– Renewable strategies for cities and regions," Elsevier, 2018, pp. 31- 49, 85- 113; |
| 83 | Sagmeister, Stefan, Walsh, Jesssica, "Beauty", 2018 Phaidon Press Limited, London, p269 |
| 84 | Dilip da Cunha, "The invention of the rivers, Alexander Eye of Ganga's Descent," University of Pennsylvania Press, Philadelphia, 2019 chapter Waters of Eden pp123-136 describes four rivers sourced in paradisep126; the city manipulates only the earth surfacep155 pp 273-294 After rivers (...) extreme hydraulic engeneering p 290 |
| 85 | Heidegger, Martin, “Originea operei de arta”, “Intrebare privitoare la tehnica”, pp. 120-169 , translated by Gabriel Liiceanu after “Die Frage nach der Technik” Vortrage und Aufsatze, Teil I, Neske, Pfullingen, 1967, Humanitas, Bucuresti, 2011, p. 134; |
| 86 | Heidegger, Martin, Basic Writings, David Farrell Krell (ed.), New York: Harper Collins, 1993, "The Question Concerning Technique," pp. 311- 341; |
| 87 | Leach, Neil, “Uitati-l pe Heidegger/Forget Heidegger,” bilingual edition, Editura Paideia, Bucuresti, Romania, 2006, translated by Magda Teodorescu, Dana Vais, English edition: pp. 33-34, p. 66; |
| 88 | Sagmeister, Stefan, Walsh, Jesssica, "Beauty", 2018 Phaidon Press Limited, London, p 25 |
| 89 |
Diţoiu Nina- Cristina, Mihaela Ioana Maria Agachi, Mugur Balan, "Newness touches conventional history: the research of the photovoltaic technology on a wooden church heritage building,"12.10.2020, Part of ISSN: 1757-899X, iopscience.iop.org/article/10.1088/1757-899X/960/2/022055;
|
| 90 | Seamon, David, "Place, Place Identity, and phenomenology: a triadic Interpretation based on J.G. Bennett's Systematics," The role of place identity în perception, understanding, and design built environment, Hernan Casakin and Fatima Bernardo (Eds), Bentham Science Publishers, 2012 |
| 91 | Renaturation of Zerind, Tămasda polders, Arad and Bihor counties - Renaturation of Zerind, Tămasda polders, S.C. Aqua Prociv Cluj-Napoca, Romania Team, Project: Architecture Concept Sketch- Arch. Nina-Cristina Dițoiu; Cad Drawings & Hidrotechnical Design - Eng. Dragos Gros, Coordinator Eng. Dan Săcui |
Disclaimer/Publisher’s Note: The statements, opinions and data contained in all publications are solely those of the individual author(s) and contributor(s) and not of MDPI and/or the editor(s). MDPI and/or the editor(s) disclaim responsibility for any injury to people or property resulting from any ideas, methods, instructions or products referred to in the content. |
© 2025 by the authors. Licensee MDPI, Basel, Switzerland. This article is an open access article distributed under the terms and conditions of the Creative Commons Attribution (CC BY) license (http://creativecommons.org/licenses/by/4.0/).

