Submitted:
02 April 2025
Posted:
02 April 2025
Read the latest preprint version here
Abstract
Keywords:
1. Introduction
2. Materials and Methods
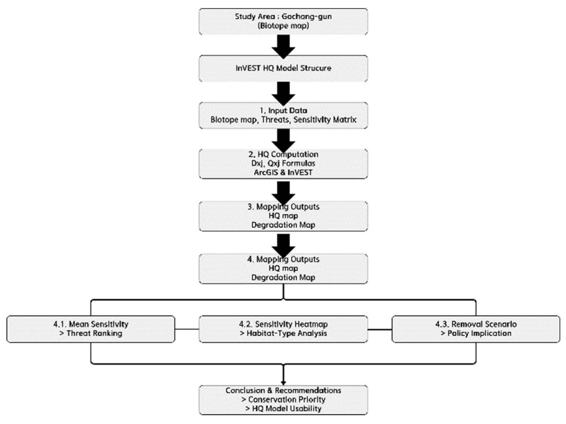
2.1. Study Area
2.2. Study Method
2.2.1. Biotope Map
2.2.2. InVEST Model
2.2.3. Assessment of Threat Sensitivity and Model Input Validation
- Average sensitivity across threat factors was estimated to identify the most influential factors in habitat degradation.
- A heatmap visualizing sensitivity by habitat type was developed to detect spatial vulnerabilities.
- Scenario-based threat-removal simulations were used to compare habitat quality changes and derive conservation priorities.
3. Results
3.1. Spatial Analysis of Habitat Quality and Threat Levels
3.2. Quantitative Analysis
3.3. Correlation Analysis Between Habitat Quality and Degradation
3.4. Diagnosis of Threat Factors for Habitat Protection
4. Discussion
5. Conclusions
Author Contributions
Data Availability Statement
Conflicts of Interest
Abbreviations
| DT | Degradation transition zone |
| DB | Degradation buffer zone |
| DC | Degradation core zone |
| HT | Habitat quality transition zone |
| HB | Habitat quality buffer zone |
| HC | Habitat quality core zone |
| InVEST | Integrated valuation of ecosystem services and tradeoffs |
| LULC | Land use/land cover |
References
- Wang, H.; Tang, L.; Qiu, Q.; Chen, H. Sustainability. In Book Title. A; Author 2, B. Title of the chapter, 2020._Assessing the impacts of urban expansion on habitat quality by combining land use_, landscape, Vol., *!!! REPLACE !!!*, 12, *!!! REPLACE !!!*, 4346Author, 1, Editor 1, A., Editor 2, B., Eds.; Publisher: Publisher Location, Country, 2007; Volume 3, pp. 154–196. [Google Scholar]
- You, G.; Chen, T.; Shen, P.; Hu, Y. Designing an Ecological Network in Yichang Central City in China Based on Habitat Quality Assessment. Sustainability 2023, 15, 8313. [Google Scholar] [CrossRef]
- Hu, Y.; Xu, E.; Dong, N.; Tian, G.; Kim, G.; Song, P.; Ge, S.; Liu, S. Driving Mechanism of Habitat Quality at Different Grid-Scales in a Metropolitan City. Forests 2022, 13, 248. [Google Scholar] [CrossRef]
- Tang, Z.; Fang, C.; Liu, H. A comparative analysis of urban habitat quality changes using the InVEST model: The case of Tokyo and Seoul. Sustainability 2020, 12, 1164. [Google Scholar]
- Zhang, W.; Lu, X.; Xie, Z.; Ma, J.; Zang, J. Study on the Spatiotemporal Evolution of Habitat Quality in Highly Urbanized Areas Based on Bayesian Networks: A Case Study from Shenzhen, China. Sustainability 2024, 16, 10993. [Google Scholar] [CrossRef]
- Kim, T.; Kim, G. Biotope Map Creation Method and Utilization Plan for Eco-Friendly Urban Development. Land 2024, 13, 699. [Google Scholar] [CrossRef]
- Choi, D.; Park, C. A study on the effectiveness of nature-based solutions through the biotope area factor. J Environ Impact Assess Koreasci 2024. [Google Scholar]
- Hong, H.J.; Kim, C.K.; Lee, H.W.; Lee, W.K. Conservation, Restoration, and Sustainable Use of Biodiversity Based on Habitat Quality Monitoring: A Case Study on Jeju Island, South Korea (1989–2019). Land 2021, 10, 774. [Google Scholar] [CrossRef]
- Qi, Y.; Hu, Y. Spatiotemporal variation and driving factors analysis of habitat quality: A Case study in Harbin, China. Land 2024, 13, 67. [Google Scholar] [CrossRef]
- Hinsch, M.; Groß, J.; Burkhard, B. The influence of model choice and input data on pollinator habitat suitability in the Hannover region. PLoS One 2024, 19, e0305731. [Google Scholar] [CrossRef] [PubMed]
- Kim, D.U.; Kim, J.C.; You, C.H.; Oh, W. Occurrences status of biota in Gochang-gun, South Korea. GEODATA 2024, 6, 123–143. [Google Scholar] [CrossRef]
- National Institute of Ecology. Establishment of Gochang-gun biotope map, 2022. Available online: https://ecolibrary.me.go.kr/nie/#/search/detail/5880399 (accessed on 21 Oct 2023).
- Il, L.K. Lee Sung Joo, Tuvshinjargal Namuun, Lee Eun Sun, Lee Gwan Gyu, Jeon Seong Woo 2020. Study on Heat Vulnerability Assessment Using Biotope Map(A Case Study of Suwon, Korea). Journal of Climate Change Research, 11, 6–1, 629–641.
- Ministry of the Environment. Guidelines for the Development of Biotope Map, 2021.
- Sukopp, H.; Weiler, S. Biotope mapping and nature conservation strategies in urban areas of the Federal Republic of Germany. Landsc Urban Plan 1988, 15, 39–58. [Google Scholar] [CrossRef]
- María, A.; Sukopp, H.; Weiler, S. Urban forestry & urban greening 2024._Biotope mapping and land use planning: Revisiting the German model in global urban contexts, 83, 127034. 83.
- Sharma, R.; Kushwaha, S.P.S.; Kumar, A. Environmental monitoring and assessment 2018._Assessment of habitat quality and fragmentation using InVEST model for Kanha Tiger Reserve, India, 190, 1–13.
- Mukhopadhyay, A.; Hati, J.P.; Acharyya, R.; Pal, I.; Tuladhar, N.; Habel, M. Global trends in using the InVEST model suite and related research: A systematic review. Ecohydrol Hydrobiol, 1642. [Google Scholar] [CrossRef]
- Veisi Nabikandi, B.; Rastkhadiv, A.; Feizizadeh, B.; Gharibi, S.; Gomes, E. A scenario-based framework for evaluating the effectiveness of nature-based solutions in enhancing habitat quality. GeoJournal 2025, 90. [Google Scholar] [CrossRef]
- Jamshidi Saedi, Z.; Veisi Nabikandi, M.; Mohammadi, A. VEST. Environmental monitoring and assessment. In 2025, 197, 214. [Google Scholar]
- Choi, J.; Park, J. Ecological indicators 2024._Integrating biotope maps and ecosystem service models for urban ecological planning in South Korea, 157, 110296.
- Kim, Y.; Kim, H. 2024._A study on the application of urban biotope maps to support local biodiversity strategies in Korea. Journal of Ecology and Environment_, 48, 8. 48.









| Name | Crops | Urban | Grass | Roads | Bare |
| Artificial wetland | 0.5 | 0.9 | 0.3 | 0.9 | 0.7 |
| Bare ground | 0.3 | 0.7 | 0.1 | 0.9 | 0.1 |
| Dry field | 0.8 | 0.5 | 0.5 | 0.9 | 0.8 |
| Endangered wildlife habitat | 0.5 | 0.8 | 0.1 | 0.8 | 0.3 |
| Farm waterway | 0.8 | 0.5 | 0.2 | 0.5 | 0.5 |
| Forest | 0.3 | 0.8 | 0.1 | 0.9 | 0.5 |
| Grassland | 0.2 | 0.9 | 0.0 | 0.9 | 0.7 |
| Mudflats | 0.3 | 0.7 | 0.3 | 0.8 | 0.7 |
| Orchard | 0.3 | 0.5 | 0.1 | 0.8 | 0.3 |
| Provincial Park | 0.5 | 0.8 | 0.1 | 0.8 | 0.7 |
| Reservoir | 0.7 | 0.5 | 0.2 | 0.8 | 0.2 |
| River | 0.5 | 0.8 | 0.1 | 0.9 | 0.5 |
| Salt pond | 0.5 | 0.8 | 0.2 | 0.8 | 0.5 |
| Shrub | 0.5 | 0.8 | 0.2 | 0.8 | 0.7 |
| Wetland | 0.5 | 0.9 | 0.1 | 0.9 | 0.5 |
| THREAT | WEIGHT | MAX_DIST (m) | DECAY |
| Crops | 0.7 | 8 | linear |
| Urban | 1.0 | 10 | exponential |
| Grass | 0.5 | 6 | linear |
| Roads | 1.0 | 3 | exponential |
| Bare | 1.0 | 5 | exponential |
Disclaimer/Publisher’s Note: The statements, opinions and data contained in all publications are solely those of the individual author(s) and contributor(s) and not of MDPI and/or the editor(s). MDPI and/or the editor(s) disclaim responsibility for any injury to people or property resulting from any ideas, methods, instructions or products referred to in the content. |
© 2025 by the authors. Licensee MDPI, Basel, Switzerland. This article is an open access article distributed under the terms and conditions of the Creative Commons Attribution (CC BY) license (https://creativecommons.org/licenses/by/4.0/).