Submitted:
01 April 2025
Posted:
02 April 2025
You are already at the latest version
Abstract
Keywords:
1. Introduction
2. Materials and Methods
2.1. Animal Study
2.2. Histological Analysis
2.3. Cell Culture
2.4. Oil Red O Staining
2.5. RT-qPCR Analysis
2.6. Immunoblot Analysis
2.7. Calcium Imaging
2.8. Statistical Analysis
3. Result
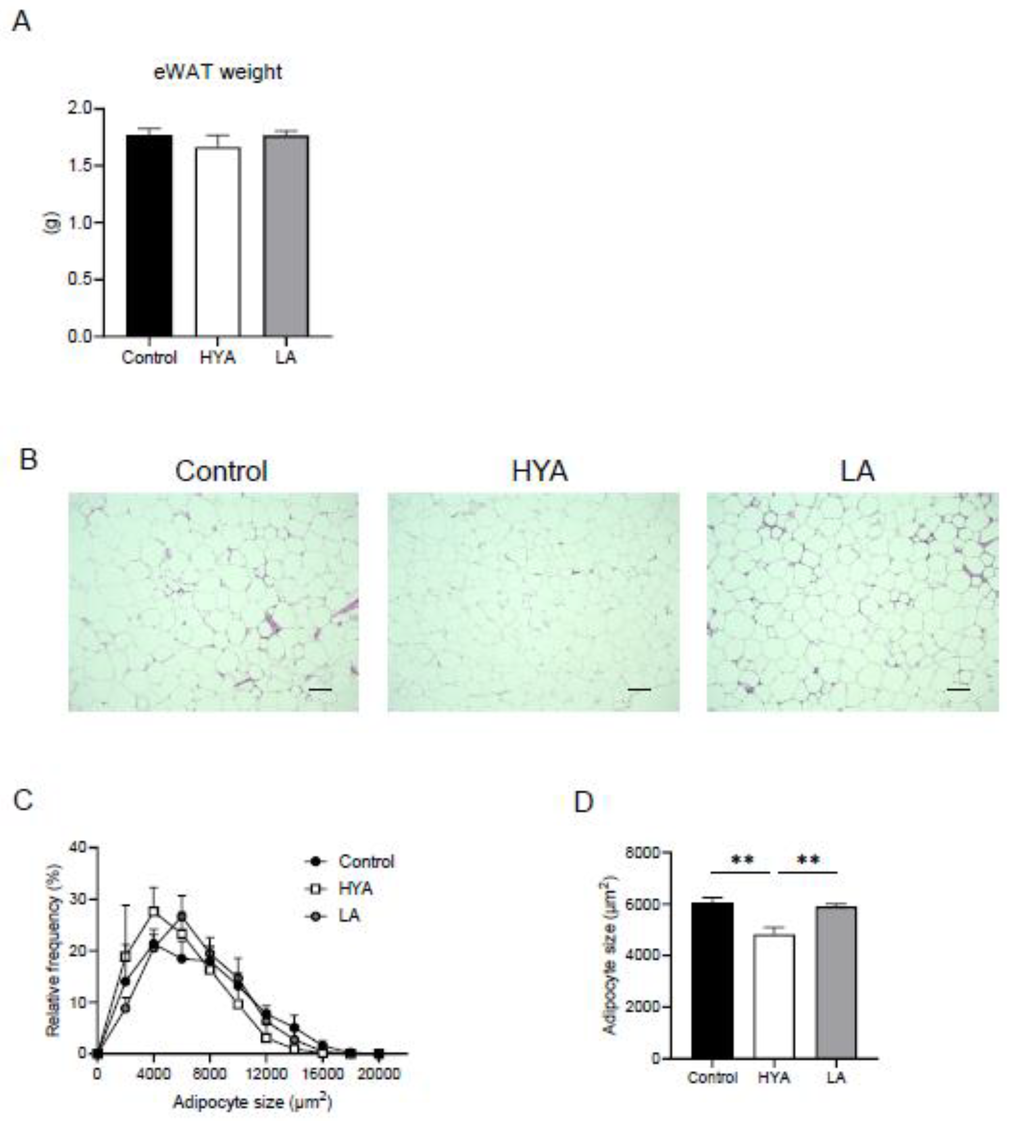
3.1. HYA Inhibits Adipocyte Hypertrophy in Mice Fed a High-Fat Diet
3.2. HYA Decreases the Amount of Lipid Content in Cultured Adipocytes
3.3. HYA Activates AMP Kinase in Adipocytes
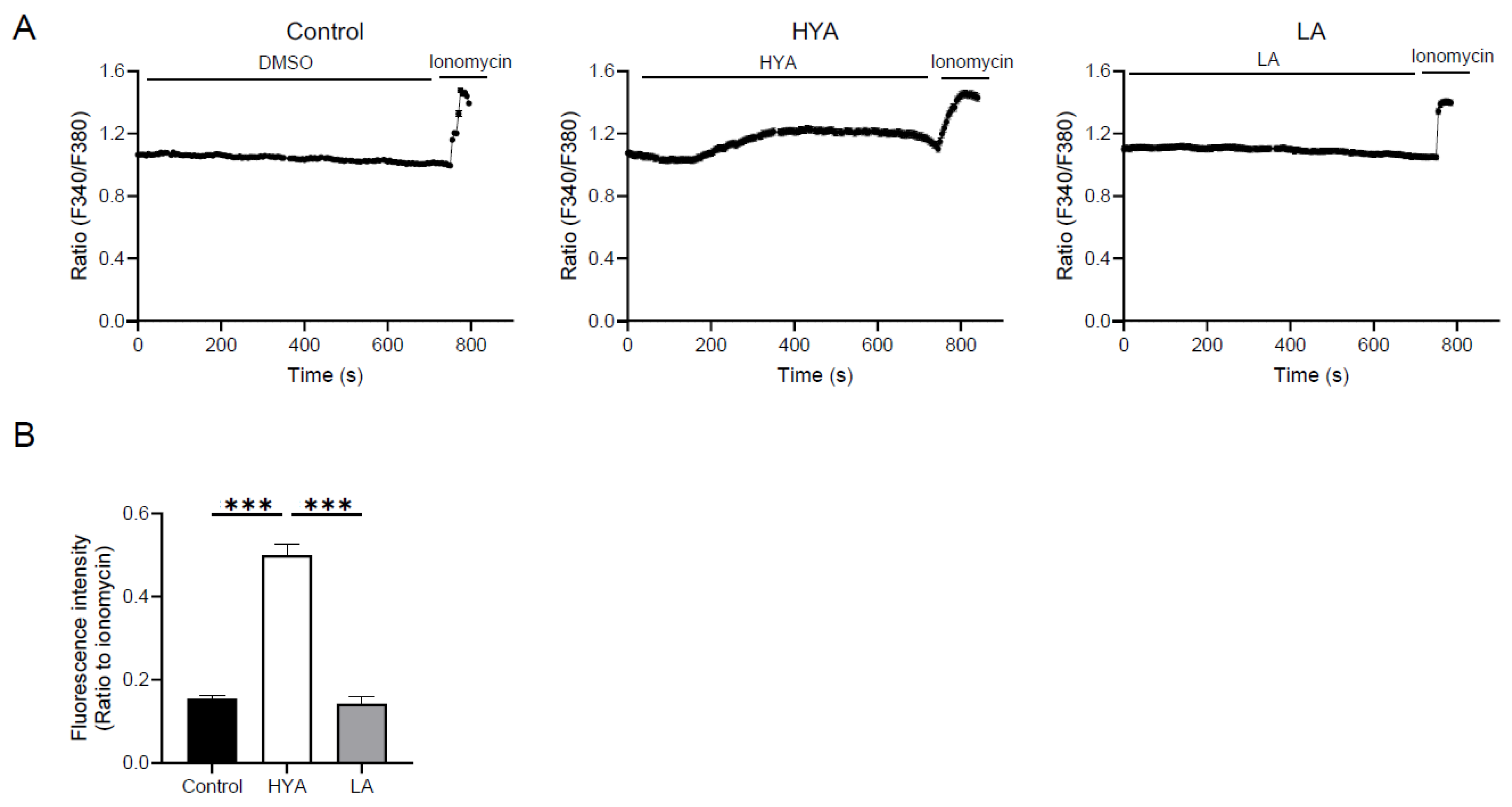
3.4. HYA Activates AMPK by Increasing Intracellular Ca²+ Concentration
3.5. HYA Reduces Lipid Content in Adipocytes by a Mechanism Independent of GPR40 and GPR120
4. Discussion
5. Conclusions
Author Contributions
Funding
Institutional Review Board Statement
Acknowledgments
Conflicts of Interest
Abbreviations
| ACC1 | acetyl-CoA carboxylase 1 |
| ATGL | adipose triglyceride lipase |
| ATP | adenosine triphosphate |
| AMP | adenosine monophosphate |
| CLA-HY | conjugated linoleic acid hydrase |
| ChREBPa | carbohydrate-responsive element-binding protein a |
| CPT1A | carnitine acyltransferase 1A |
| FAS | fatty acid synthase |
| GLP-1 | glucagon-like peptide-1 |
| GPCR | G protein-coupled receptor |
| GPR40 | G protein-coupled receptor 40 |
| GPR120 | G protein-coupled receptor 120 |
| HSL | hormone-sensitive lipase |
| HYA | 10-hydroxy-cis-12-octadecenoic acid |
| LA | linoleic acid |
| MASH | metabolic dysfunction-associated steatohepatitis |
| SCD1 | stearoyl-CoA desaturase 1 |
| TGF-b | transforming growth factor- b |
| TRPV1 | transient receptor potential vanilloid 1 |
References
- Reaven GM: Insulin resistance and human disease: a short history. J Basic Clin Physiol Pharmacol 1998, 9:387-406.
- Kaplan NM: The deadly quartet. Upper-body obesity, glucose intolerance, hypertriglyceridemia, and hypertension. Arch Intern Med 1989, 149:1514-1520.
- Expert Panel on Detection E, Treatment of High Blood Cholesterol in A: Executive Summary of The Third Report of The National Cholesterol Education Program (NCEP) Expert Panel on Detection, Evaluation, And Treatment of High Blood Cholesterol In Adults (Adult Treatment Panel III). JAMA 2001, 285:2486-2497.
- Renehan AG, Tyson M, Egger M, Heller RF, Zwahlen M: Body-mass index and incidence of cancer: a systematic review and meta-analysis of prospective observational studies. Lancet 2008, 371:569-578. [CrossRef]
- Jiao L, Berrington de Gonzalez A, Hartge P, Pfeiffer RM, Park Y, Freedman DM, Gail MH, Alavanja MC, Albanes D, Beane Freeman LE, et al: Body mass index, effect modifiers, and risk of pancreatic cancer: a pooled study of seven prospective cohorts. Cancer Causes Control 2010, 21:1305-1314. [CrossRef]
- Kahn CR: Triglycerides and toggling the tummy. Nat Genet 2000, 25:6-7.
- Spiegelman BM, Flier JS: Obesity and the regulation of energy balance. Cell 2001, 104:531-543.
- Kahn CR, Wang G, Lee KY: Altered adipose tissue and adipocyte function in the pathogenesis of metabolic syndrome. J Clin Invest 2019, 129:3990-4000.
- Gregor MF, Hotamisligil GS: Inflammatory mechanisms in obesity. Annu Rev Immunol 2011, 29:415-445.
- Kadowaki T, Yamauchi T, Kubota N, Hara K, Ueki K, Tobe K: Adiponectin and adiponectin receptors in insulin resistance, diabetes, and the metabolic syndrome. J Clin Invest 2006, 116:1784-1792.
- Santoro A, McGraw TE, Kahn BB: Insulin action in adipocytes, adipose remodeling, and systemic effects. Cell Metab 2021, 33:748-757.
- Descamps HC, Herrmann B, Wiredu D, Thaiss CA: The path toward using microbial metabolites as therapies. EBioMedicine 2019, 44:747-754.
- Rastogi S, Singh A: Gut microbiome and human health: Exploring how the probiotic genus Lactobacillus modulate immune responses. Front Pharmacol 2022, 13:1042189. [CrossRef]
- Zhang Y, Chen R, Zhang D, Qi S, Liu Y: Metabolite interactions between host and microbiota during health and disease: Which feeds the other? Biomed Pharmacother 2023, 160:114295.
- Kishino S, Takeuchi M, Park SB, Hirata A, Kitamura N, Kunisawa J, Kiyono H, Iwamoto R, Isobe Y, Arita M, et al: Polyunsaturated fatty acid saturation by gut lactic acid bacteria affecting host lipid composition. Proc Natl Acad Sci U S A 2013, 110:17808-17813. [CrossRef]
- Kaikiri H, Miyamoto J, Kawakami T, Park SB, Kitamura N, Kishino S, Yonejima Y, Hisa K, Watanabe J, Ogita T, et al: Supplemental feeding of a gut microbial metabolite of linoleic acid, 10-hydroxy-cis-12-octadecenoic acid, alleviates spontaneous atopic dermatitis and modulates intestinal microbiota in NC/nga mice. Int J Food Sci Nutr 2017, 68:941-951. [CrossRef]
- Miyamoto J, Mizukure T, Park SB, Kishino S, Kimura I, Hirano K, Bergamo P, Rossi M, Suzuki T, Arita M, et al: A gut microbial metabolite of linoleic acid, 10-hydroxy-cis-12-octadecenoic acid, ameliorates intestinal epithelial barrier impairment partially via GPR40-MEK-ERK pathway. J Biol Chem 2015, 290:2902-2918. [CrossRef]
- Miyamoto J, Igarashi M, Watanabe K, Karaki SI, Mukouyama H, Kishino S, Li X, Ichimura A, Irie J, Sugimoto Y, et al: Gut microbiota confers host resistance to obesity by metabolizing dietary polyunsaturated fatty acids. Nat Commun 2019, 10:4007. [CrossRef]
- Nanthirudjanar T, Furumoto H, Zheng J, Kim YI, Goto T, Takahashi N, Kawada T, Park SB, Hirata A, Kitamura N, et al: Gut Microbial Fatty Acid Metabolites Reduce Triacylglycerol Levels in Hepatocytes. Lipids 2015, 50:1093-1102. [CrossRef]
- Kasahara N, Imi Y, Amano R, Shinohara M, Okada K, Hosokawa Y, Imamori M, Tomimoto C, Kunisawa J, Kishino S, et al: A gut microbial metabolite of linoleic acid ameliorates liver fibrosis by inhibiting TGF-beta signaling in hepatic stellate cells. Sci Rep 2023, 13:18983.
- Hosooka T, Noguchi T, Kotani K, Nakamura T, Sakaue H, Inoue H, Ogawa W, Tobimatsu K, Takazawa K, Sakai M, et al: Dok1 mediates high-fat diet-induced adipocyte hypertrophy and obesity through modulation of PPAR-gamma phosphorylation. Nat Med 2008, 14:188-193.
- Hosooka T, Hosokawa Y, Matsugi K, Shinohara M, Senga Y, Tamori Y, Aoki C, Matsui S, Sasaki T, Kitamura T, et al: The PDK1-FoxO1 signaling in adipocytes controls systemic insulin sensitivity through the 5-lipoxygenase-leukotriene B(4) axis. Proc Natl Acad Sci U S A 2020, 117:11674-11684.
- Kita T, Uchida K, Kato K, Suzuki Y, Tominaga M, Yamazaki J: FK506 (tacrolimus) causes pain sensation through the activation of transient receptor potential ankyrin 1 (TRPA1) channels. J Physiol Sci 2019, 69:305-316. [CrossRef]
- Steinberg GR, Hardie DG: New insights into activation and function of the AMPK. Nat Rev Mol Cell Biol 2023, 24:255-272.
- Hardie DG: Role of AMP-activated protein kinase in the metabolic syndrome and in heart disease. FEBS Lett 2008, 582:81-89.
- McAloon LM, Muller AG, Nay K, Lu EL, Smeuninx B, Means AR, Febbraio MA, Scott JW: CaMKK2: bridging the gap between Ca2+ signaling and energy-sensing. Essays Biochem 2024, 68:309-320.
- Oteng AB, Liu L: GPCR-mediated effects of fatty acids and bile acids on glucose homeostasis. Front Endocrinol (Lausanne) 2023, 14:1206063. [CrossRef]
- Kim M, Furuzono T, Yamakuni K, Li Y, Kim YI, Takahashi H, Ohue-Kitano R, Jheng HF, Takahashi N, Kano Y, et al: 10-oxo-12(Z)-octadecenoic acid, a linoleic acid metabolite produced by gut lactic acid bacteria, enhances energy metabolism by activation of TRPV1. FASEB J 2017, 31:5036-5048. [CrossRef]
- Sun W, Yu Z, Yang S, Jiang C, Kou Y, Xiao L, Tang S, Zhu T: A Transcriptomic Analysis Reveals Novel Patterns of Gene Expression During 3T3-L1 Adipocyte Differentiation. Front Mol Biosci 2020, 7:564339. [CrossRef]






Disclaimer/Publisher’s Note: The statements, opinions and data contained in all publications are solely those of the individual author(s) and contributor(s) and not of MDPI and/or the editor(s). MDPI and/or the editor(s) disclaim responsibility for any injury to people or property resulting from any ideas, methods, instructions or products referred to in the content. |
© 2025 by the authors. Licensee MDPI, Basel, Switzerland. This article is an open access article distributed under the terms and conditions of the Creative Commons Attribution (CC BY) license (http://creativecommons.org/licenses/by/4.0/).