Submitted:
12 March 2025
Posted:
20 March 2025
You are already at the latest version
Abstract
Keywords:
1. Introduction
2. Materials and Methods
2.1. Experimental Reagents and Instruments
2.2. Cultivation of Caenorhabditis elegans
2.3. Subculturing and Synchronization of C. elegans
2.4. Developmental Assay of C. elegans
2.5. Reproductive Capacity Assay
2.6. Pharyngeal Pumping Rate Assay
2.7. Lifespan Assay
2.8. Lipofuscin Accumulation Assay
2.9. Food Preference Assay
2.10. Transcriptomic Analysis
2.11. Statistical Analysis
3. Results
3.1. Nickel exposure Significantly Impaired the Multi-Dimensional Growth and Development of Caenorhabditis elegans
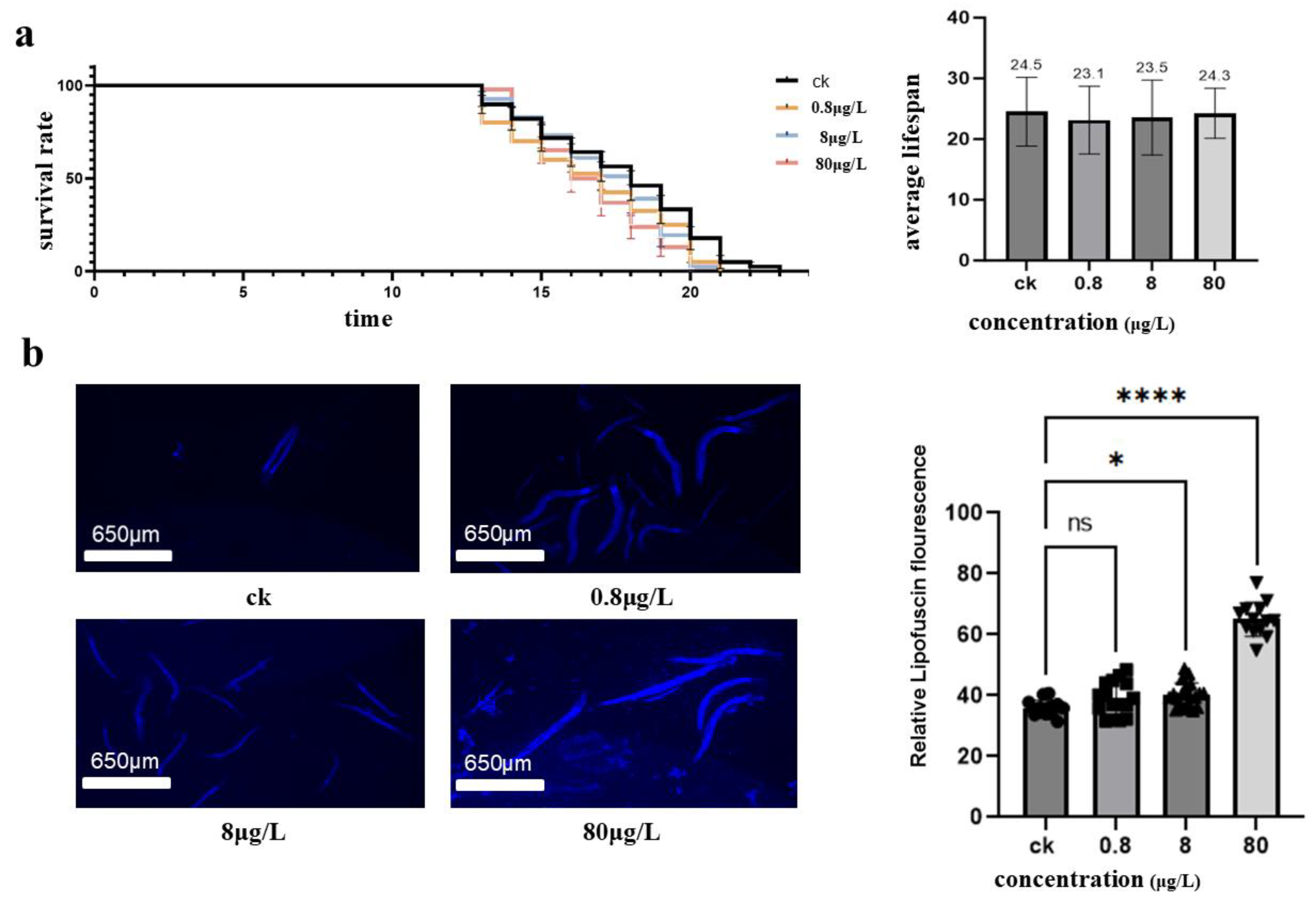
3.2. Nickel Exposure Induced Differential Effects on Lifespan and Aging Processes in Caenorhabditis elegans
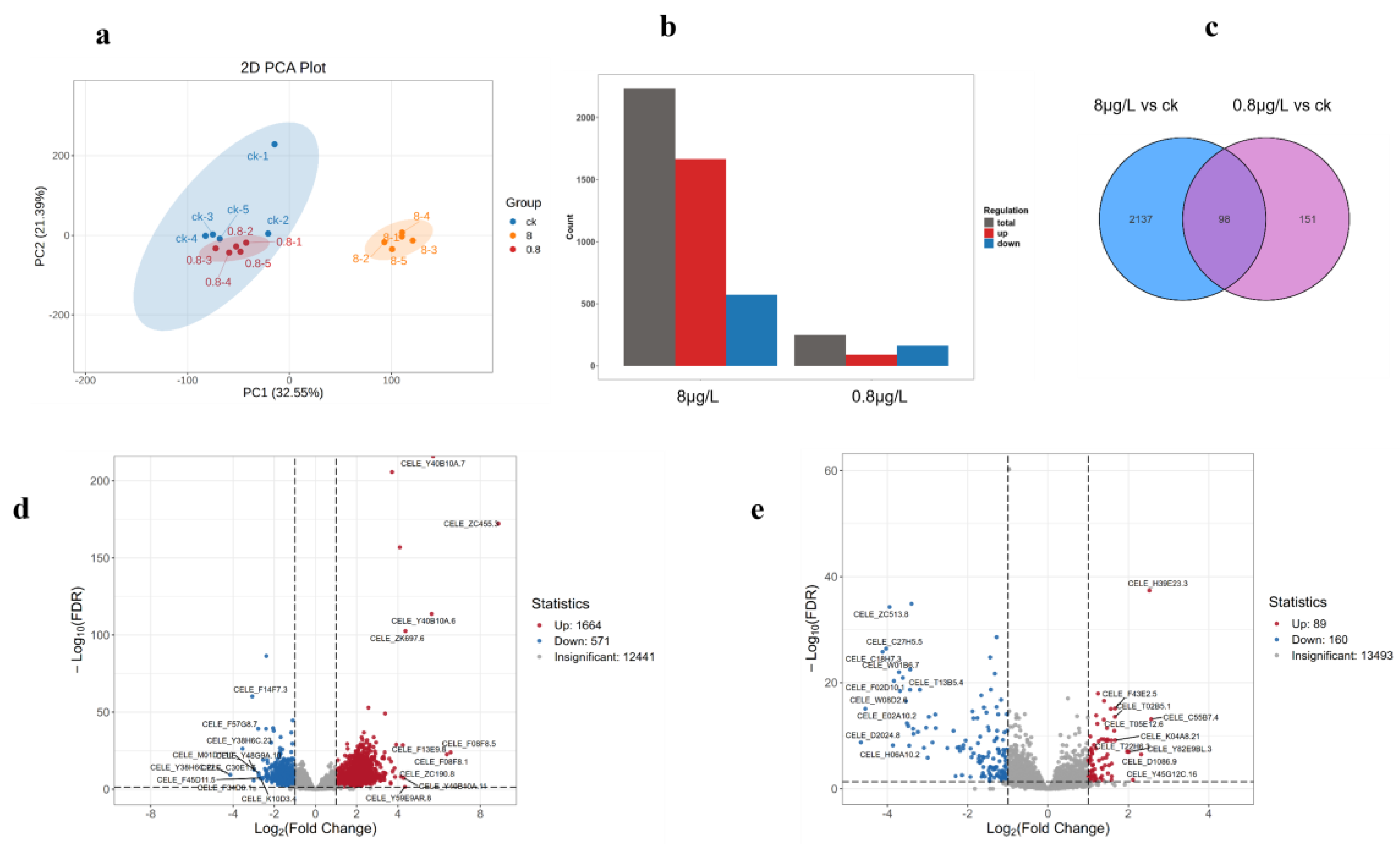
3.3. Transcriptomic Analysis Revealed That Multiple Pathways Enriched with Differentially Expressed Genes (DEGs) Were Significantly Activated in Caenorhabditis elegans Under Nickel Exposure
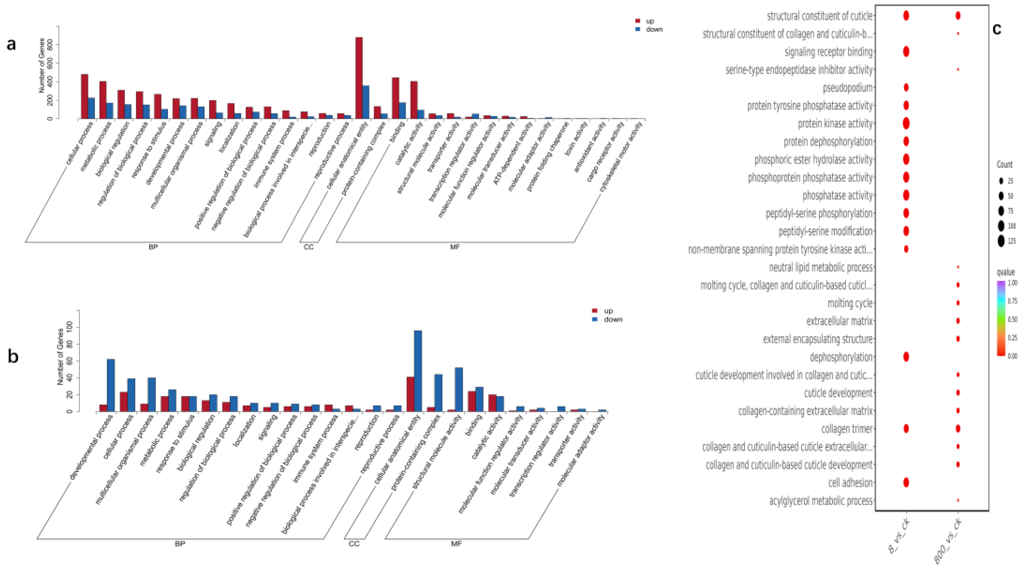
3.4. GO Enrichment Reveals Experimental Treatment Impacts on C. elegans Stress Response, Development, and Metabolism

3.5. KEGG Enrichment Unveils Experimental Treatment Effects on C. elegans Metabolism, Signaling, and Aging Pathways

4. Discussion
References
- LIU S, COSTA M, ORTIZ A. Chronic nickel exposure alters extracellular vesicles to mediate cancer progression via sustained NUPR1 expression [J]. J Inorg Biochem, 2024, 252: 112477. [CrossRef]
- YUFENG S. Properties and Applications of Nickel [J]. Chlor-Alkali Industry, 1995, 11: 31-5.
- U.S. Geological Survey, Mineral Commodity Summaries [R], 2023.
- HU H W, WANG J T, LI J, et al. Long-Term Nickel Contamination Increases the Occurrence of Antibiotic Resistance Genes in Agricultural Soils [J]. Environ Sci Technol, 2017, 51(2): 790-800.
- CHEN NENGCHANG E A. Report on the State of the Ecology and Environment in China [J]. The Journal of Agro-Environment Science, 2017, 36(09): 1689-92.
- WHO. Guidelines for drinking-water quality: Fourth edition incorporating the first and second addenda [Z]. 2022.
- (SAMR) N H C O T P S R O C N S A F M R. National food safety standard: Limits of contaminants in foods (GB 2762-2017). [Z]. 2017.
- (SAMR) M O E A E O T P S R O C M S A F M R. Soil Environmental Quality: Risk Control Standard for Soil Contamination of Agricultural Land (Trial)(GB 15618-2018) [Z]. 2018.
- MINISTRY OF ECOLOGY AND ENVIRONMENT OF THE PEOPLE’S REPUBLIC OF CHINA (MEE) & GENERAL ADMINISTRATION OF QUALITY SUPERVISION I A Q A. Integrated wastewater discharge standard(GB 8978-1996) [Z]. 1996.
- RIZWAN M, USMAN K, ALSAFRAN M. Ecological impacts and potential hazards of nickel on soil microbes, plants, and human health [J]. Chemosphere, 2024, 357: 142028. [CrossRef]
- GUO H, LIU H, WU H, et al. Nickel Carcinogenesis Mechanism: DNA Damage [J]. Int J Mol Sci, 2019, 20(19). [CrossRef]
- SALNIKOW K, COSTA M. Epigenetic mechanisms of nickel carcinogenesis [J]. J Environ Pathol Toxicol Oncol, 2000, 19(3): 307-18.
- QIN R, WANG Y, WANG S, et al. Nickel-refining dust regulates the expression of inflammatory factors in NIH/3T3 cells [J]. Toxicol Ind Health, 2019, 35(3): 239-47. [CrossRef]
- WU B, CUI H, PENG X, et al. Dietary nickel chloride induces oxidative stress, apoptosis and alters Bax/Bcl-2 and caspase-3 mRNA expression in the cecal tonsil of broilers [J]. Food Chem Toxicol, 2014, 63: 18-29.
- IJOMONE O M, MIAH M R, AKINGBADE G T, et al. Nickel-Induced Developmental Neurotoxicity in C. elegans Includes Cholinergic, Dopaminergic and GABAergic Degeneration, Altered Behaviour, and Increased SKN-1 Activity [J]. Neurotox Res, 2020, 37(4): 1018-28. [CrossRef]
- SAINI S, NAIR N, SAINI M. Effects of gestational administration of nickel on postnatal development in Swiss albino mice [J]. Hum Exp Toxicol, 2014, 33(12): 1199-208. [CrossRef]
- TANG B, WILLIAMS P L, XUE K S, et al. Detoxification mechanisms of nickel sulfate in nematode Caenorhabditis elegans [J]. Chemosphere, 2020, 260: 127627. [CrossRef]
- GUI M. 18029-18030+18034 [J]. Journal of Anhui Agricultural Sciences, 2010, 38(32): 18029-30+34.
- SU-PING Y H-C W. Effects of Nickel Stress on Seed Germination and Seedling Growth of Wheat [J]. Seed, 2011, 30(12): 18-20.
- QU Z, LIU L, WU X, et al. Cadmium-induced reproductive toxicity combined with a correlation to the oogenesis process and competing endogenous RNA networks based on a Caenorhabditis elegans model [J]. Ecotoxicol Environ Saf, 2023, 268: 115687. [CrossRef]
- PICCIOTTO MARINA R, HIGLEY MICHAEL J, MINEUR YANN S. Acetylcholine as a Neuromodulator: Cholinergic Signaling Shapes Nervous System Function and Behavior [J]. Neuron, 2012, 76(1): 116-29.
- HOY J L, DAY L M, TIBBALLS J, et al. Unintentional poisoning hospitalisations among young children in Victoria [J]. Inj Prev, 1999, 5(1): 31-5.
- RANKIN C H. Nematode behavior: the taste of success, the smell of danger! [J]. Curr Biol, 2006, 16(3): R89-91. [CrossRef]
- XIANG X, KWAME A W, QING Y, et al. Natural antioxidants inhibit oxidative stress-induced changes in the morphology and motility of cells [J]. Food Bioscience, 2023, 52: 102442. [CrossRef]
- CHEN H, LIU P, PAN X, et al. Downregulation of collagen IV deposition and ITGB1-FAK signaling pathway to inhibit adipogenesis: A novel mechanism of swertiamarin in treating type 2 diabetes mellitus [J]. International Journal of Biological Macromolecules, 2025, 299: 140048. [CrossRef]
- VANDER ARK A, CAO J, LI X. TGF-β receptors: In and beyond TGF-β signaling [J]. Cellular Signalling, 2018, 52: 112-20.
- DENU J M, DIXON J E. Protein tyrosine phosphatases: mechanisms of catalysis and regulation [J]. Current Opinion in Chemical Biology, 1998, 2(5): 633-41.
- HWANG H S, LEE M H, KIM H A. TGF-β1-induced expression of collagen type II and ACAN is regulated by 4E-BP1, a repressor of translation [J]. Faseb j, 2020, 34(7): 9531-46.
- SACHER F, FEREGRINO C, TSCHOPP P, et al. Extracellular matrix gene expression signatures as cell type and cell state identifiers [J]. Matrix Biology Plus, 2021, 10: 100069. [CrossRef]
- ROJANOWSKI N F, RAIZEN D M, FANG-YEN C. Pharyngeal pumping in Caenorhabditis elegans depends on tonic and phasic signaling from the nervous system [J]. Scientific Reports, 2016, 6(1): 22940. [CrossRef]
- SMIRNOFF N. Ascorbic acid metabolism and functions: A comparison of plants and mammals [J]. Free Radical Biology and Medicine, 2018, 122: 116-29. [CrossRef]
- YANG Y. Wnt signaling in development and disease [J]. Cell Biosci, 2012, 2(1): 14. [CrossRef]
- ROUSSEAU A, BERTOLOTTI A. Regulation of proteasome assembly and activity in health and disease [J]. Nature Reviews Molecular Cell Biology, 2018, 19(11): 697-712. [CrossRef]
- SAINIO A, JäRVELäINEN H. Extracellular matrix-cell interactions: Focus on therapeutic applications [J]. Cellular Signalling, 2020, 66: 109487. [CrossRef]
- LIPSCOMBE D, ANDRADE A, ALLEN S E. Alternative splicing: Functional diversity among voltage-gated calcium channels and behavioral consequences [J]. Biochimica et Biophysica Acta (BBA) - Biomembranes, 2013, 1828(7): 1522-9. [CrossRef]
- ESTEVES F, RUEFF J, KRANENDONK M. The Central Role of Cytochrome P450 in Xenobiotic Metabolism-A Brief Review on a Fascinating Enzyme Family [J]. J Xenobiot, 2021, 11(3): 94-114. [CrossRef]
- PAN W W, WUBBEN T J, BESIRLI C G. Photoreceptor metabolic reprogramming: current understanding and therapeutic implications [J]. Communications Biology, 2021, 4(1): 245. [CrossRef]
- CARMONA-GUTIERREZ D, HUGHES A L, MADEO F, et al. The crucial impact of lysosomes in aging and longevity [J]. Ageing Research Reviews, 2016, 32: 2-12. [CrossRef]



Disclaimer/Publisher’s Note: The statements, opinions and data contained in all publications are solely those of the individual author(s) and contributor(s) and not of MDPI and/or the editor(s). MDPI and/or the editor(s) disclaim responsibility for any injury to people or property resulting from any ideas, methods, instructions or products referred to in the content. |
© 2025 by the authors. Licensee MDPI, Basel, Switzerland. This article is an open access article distributed under the terms and conditions of the Creative Commons Attribution (CC BY) license (https://creativecommons.org/licenses/by/4.0/).