Submitted:
12 March 2025
Posted:
13 March 2025
You are already at the latest version
Abstract
The evolution of heart rate monitoring technology has immensely contributed to personal healthcare and early disease diagnosis. This paper presents a comparative analysis of three microcontroller-based heart rate monitors: a low-cost PIC16F84-based system, an ATMEGA32-based system with GSM communication, and an IoT-based Node MCU ESP8266 system. The three systems incorporate infrared sensors in pulse detection, signal amplification, and microcontroller-based data processing. The comparison highlights the difference in hardware requirements, signal processing techniques, cost-effectiveness, and communication facilities. Special focus is given to using Fourier Transform for greater signal accuracy and the role of the Internet of Things (IoT) in remote health monitoring. The outcome demonstrates that IoT-based heart rate monitoring systems provide greater real-time data accessibility, which facilitates remote patient monitoring as well as increases the efficiency of healthcare. Future growth can also be in the form of adding AI-driven anomaly detection and cloud-based analytics for predictive healthcare solutions.
Keywords:
1. Introduction
2. Literature Review
3. Proposed Methodology
- 1.
- Fundamental Microcontroller-Based Heart Rate Monitoring System



- 2.
- GSM-Enabled Heart Rate Monitoring System


- 1.
- Computation of Fourier Components: Following data acquisition, the software computes the Fourier components of the acquired ECG signal using Discrete Fourier Transform

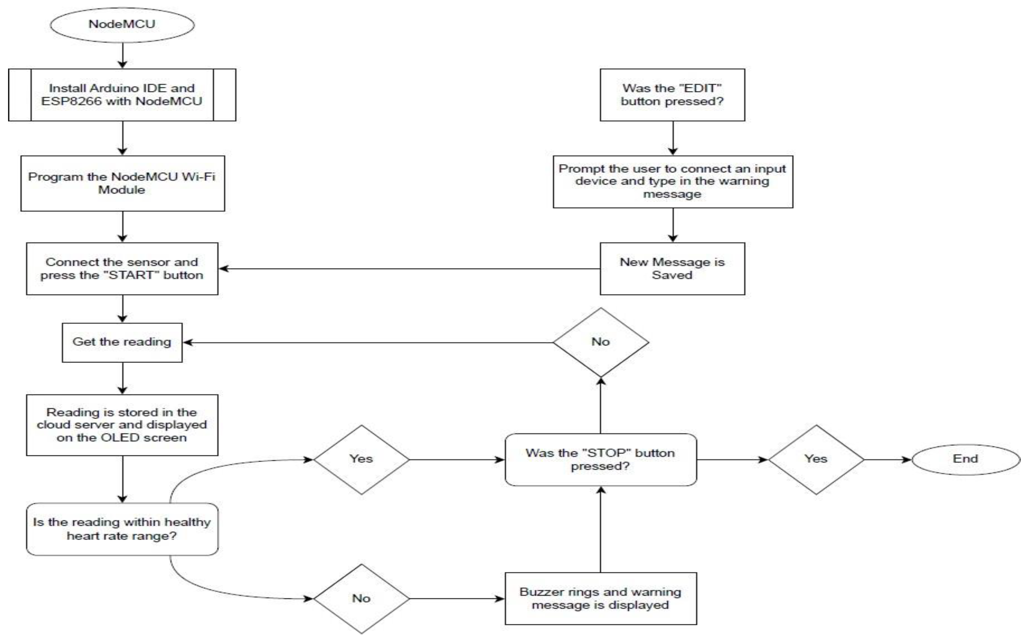
3. IoT-Based Heart Rate Monitoring System
- Hybrid Communication Strategy: Combination of GSM and IoT for areas with spasmodic Wi-Fi coverage.
- AI-Driven Signal Filtering: Utilizing machine learning techniques to reduce motion artifacts in heart rate recordings.
- Power Management: Switching into low-power modes of microcontrollers for extending battery life for extended monitoring.
- Security Data Measures: Data encryption while in transit to protect patient confidentiality in cloud-based HRM.
- These developments will ensure the production of more accurate, reliable, and affordable heart rate monitoring technologies for enhanced personal healthcare management and clinical diagnostics.
- (a)
- Built in Wi-Fi module: uses the internet to send data to its intended location. The Esp8266 Wi-Fi module will link the network to a router that will give a code and send online sensor data that can be accessed from any location via the internet.

- (b)
- NodeMCU board: Contains the Esp8266 Wi-Fi chip on the NodeMCU board. It has the fundamental components of a computer, including an operating system, a Wi-Fi chip, RAM, and CPU. It has a PCB antenna, 10 digital ports D0-D10 with 1 analog port A0, SPI connection, and pulse width modulation implementation.


- (c)
- Easy pulse sensor: to detect the cardio-vascular signal from the skin surface. It employs infrared ray light to irradiate the skin surface. Any microcontroller platform such as PIC and AVR can be interfaced with it. (Embedded-Lab, 2013)


- (d)
- OLED Display 1.2 inch: organic light emitting diodes is an LED technology. OLED immediately releases colored lights and it lowers power consumption while still producing better quality pictures.
| Feature | Task_1 | Task_2 | Task_3 |
|---|---|---|---|
| Microcontroller Used | PIC16F84 | ATMEGA32 | NodeMCU ESP8266 Wi-Fi |
| Internet Connectivity | No | No | Yes |
| Total Cost of Components | Very Low | Low | High |
| Use of Fourier Transform | No | Yes | NA (Not Specified) |
4. PulsePal – Sync with Your Heart, anytime, anywhere


5. Memory Hierarchy


| Characteristic | Random Access Memory (RAM) | Read-Only Memory (ROM) |
|---|---|---|
| Function | Temporarily stores data and program instructions used by the CPU | Permanently stores essential data and software for system operations |
| Volatility | Volatile memory; data is erased when power is turned off | Non-volatile memory; data is retained even when the power is off |
| Accessibility | Used for both reading and writing | Used only for reading |
| Data Retention | Retains data temporarily and is cleared when powered off | Data is permanently programmed onto the chip and does not change over time |
| Use Cases | Well-suited for program execution and data manipulation | Stores firmware and software necessary for system functionality |
| Data Persistence | Data is lost when power is turned off | Data is retained even when the power is off |
| Speed | Faster than ROM | Slower than RAM |
| Chip Size | Ranges from 1 to 256 gigabytes per chip (larger than ROM) | Ranges from 4 to 8 megabytes per chip (smaller than RAM) |
| Cost | More expensive than ROM | More cost-effective than RAM |
| Example | DRAM, SRAM | MROM, PROM, EPROM, EEPROM |
6. Logic Circuit Design for Automation and Control Systems
| A | B | C | D | AB | BCD | X = AB + BCD |
| 0 | 0 | 0 | 0 | 0 | 0 | 0 |
| 0 | 0 | 0 | 1 | 0 | 0 | 0 |
| 0 | 0 | 1 | 0 | 0 | 0 | 0 |
| 0 | 0 | 1 | 1 | 0 | 0 | 0 |
| 0 | 1 | 0 | 0 | 0 | 0 | 0 |
| 0 | 1 | 0 | 1 | 0 | 0 | 0 |
| 0 | 1 | 1 | 0 | 0 | 0 | 0 |
| 0 | 1 | 1 | 1 | 0 | 1 | 1 |
| 1 | 0 | 0 | 0 | 0 | 0 | 0 |
| 1 | 0 | 0 | 1 | 0 | 0 | 0 |
| 1 | 0 | 1 | 0 | 0 | 0 | 0 |
| 1 | 0 | 1 | 1 | 0 | 0 | 0 |
| 1 | 1 | 0 | 0 | 1 | 0 | 1 |
| 1 | 1 | 0 | 1 | 1 | 0 | 1 |
| 1 | 1 | 1 | 0 | 1 | 0 | 1 |
| 1 | 1 | 1 | 1 | 1 | 1 | 1 |
| A | B | C | A� | B� | C� | ABC | A�B�C� | X = ABC + A�B�C� |
| 0 | 0 | 0 | 1 | 1 | 1 | 0 | 1 | 1 |
| 0 | 0 | 1 | 1 | 1 | 0 | 0 | 0 | 0 |
| 0 | 1 | 0 | 1 | 0 | 1 | 0 | 0 | 0 |
| 0 | 1 | 1 | 1 | 0 | 0 | 0 | 0 | 0 |
| 1 | 0 | 0 | 0 | 1 | 1 | 0 | 0 | 0 |
| 1 | 0 | 1 | 0 | 1 | 0 | 0 | 0 | 0 |
| 1 | 1 | 0 | 0 | 0 | 1 | 0 | 0 | 0 |
| 1 | 1 | 1 | 0 | 0 | 0 | 1 | 0 | 1 |
| A | B | C | D | AB | A + B | CD | C + D | E-W Light | N-S Light |
| 0 | 0 | 0 | 0 | 0 | 0 | 0 | 0 | 1 | 0 |
| 0 | 0 | 0 | 1 | 0 | 0 | 0 | 1 | 1 | 0 |
| 0 | 0 | 1 | 0 | 0 | 0 | 0 | 1 | 1 | 0 |
| 0 | 0 | 1 | 1 | 0 | 0 | 1 | 1 | 1 | 0 |
| 0 | 1 | 0 | 0 | 0 | 1 | 0 | 0 | 0 | 1 |
| 0 | 1 | 0 | 1 | 0 | 1 | 0 | 1 | 1 | 0 |
| 0 | 1 | 1 | 0 | 0 | 1 | 0 | 1 | 1 | 0 |
| 0 | 1 | 1 | 1 | 0 | 1 | 1 | 1 | 1 | 0 |
| 1 | 0 | 0 | 0 | 0 | 1 | 0 | 0 | 0 | 1 |
| 1 | 0 | 0 | 1 | 0 | 1 | 0 | 1 | 1 | 0 |
| 1 | 0 | 1 | 0 | 0 | 1 | 0 | 1 | 1 | 0 |
| 1 | 0 | 1 | 1 | 0 | 1 | 1 | 1 | 1 | 0 |
| 1 | 1 | 0 | 0 | 1 | 1 | 0 | 0 | 0 | 1 |
| 1 | 1 | 0 | 1 | 1 | 1 | 0 | 1 | 0 | 1 |
| 1 | 1 | 1 | 0 | 1 | 1 | 0 | 1 | 0 | 1 |
| 1 | 1 | 1 | 1 | 1 | 1 | 1 | 1 | 1 | 0 |
| A | B | C | D | A� | B� | C� | D� | A�B�C� | A�B�D� | A�C�D� | A�B�C�D� | X = A�B�C� + A�B�D� + A�C�D� + A�B�C�D� |
| 0 | 0 | 0 | 0 | 1 | 1 | 1 | 1 | 1 | 1 | 1 | 1 | 1 |
| 0 | 0 | 0 | 1 | 1 | 1 | 1 | 0 | 1 | 0 | 0 | 0 | 1 |
| 0 | 0 | 1 | 0 | 1 | 1 | 0 | 1 | 0 | 1 | 0 | 0 | 1 |
| 0 | 0 | 1 | 1 | 1 | 1 | 0 | 0 | 0 | 0 | 0 | 0 | 0 |
| 0 | 1 | 0 | 0 | 1 | 0 | 1 | 1 | 0 | 0 | 1 | 0 | 1 |
| 0 | 1 | 0 | 1 | 1 | 0 | 1 | 0 | 0 | 0 | 0 | 0 | 0 |
| 0 | 1 | 1 | 0 | 1 | 0 | 0 | 1 | 0 | 0 | 0 | 0 | 0 |
| 0 | 1 | 1 | 1 | 1 | 0 | 0 | 0 | 0 | 0 | 0 | 0 | 0 |
| 1 | 0 | 0 | 0 | 0 | 1 | 1 | 1 | 0 | 0 | 0 | 0 | 0 |
| 1 | 0 | 0 | 1 | 0 | 1 | 1 | 0 | 0 | 0 | 0 | 0 | 0 |
| 1 | 0 | 1 | 0 | 0 | 1 | 0 | 1 | 0 | 0 | 0 | 0 | 0 |
| 1 | 0 | 1 | 1 | 0 | 1 | 0 | 0 | 0 | 0 | 0 | 0 | 0 |
| 1 | 1 | 0 | 0 | 0 | 0 | 1 | 1 | 0 | 0 | 0 | 0 | 0 |
| 1 | 1 | 0 | 1 | 0 | 0 | 1 | 0 | 0 | 0 | 0 | 0 | 0 |
| 1 | 1 | 1 | 0 | 0 | 0 | 0 | 1 | 0 | 0 | 0 | 0 | 0 |
| 1 | 1 | 1 | 1 | 0 | 0 | 0 | 0 | 0 | 0 | 0 | 0 | 0 |
7. Results and Discussion
8. Conclusions
References
- Abdullah, S. K. (2019). Remote heart rate monitor system using NodeMCU microcontroller and Easy Pulse sensor. IOP Conference Series: Materials Science and Engineering. IOP Publishing.
- Alexander, S. G., & Gillis, S. P. (n.d.). Storage architecture and strategy: Virtual memory. Tech Target. Retrieved from https://www.techtarget.com/searchstorage/definition/virtual-memory.
- Arduino Store. (n.d.). Arduino store. Retrieved from https://store-usa.arduino.cc/products/grove-oled-display-1-12?selectedStore=us.
- Awati, R., & Wigmore, I. (2022, August). Definition of hierarchy. TechTarget. Retrieved from https://www.techtarget.com/whatis/definition/hierarchy.
- Babiker, S. F., Abdel-Khair, L. E., & Elbasheer, S. M. (2011). Microcontroller-based heart rate monitor using fingertip sensors. University of Khartoum Engineering Journal, 47, 47–51.
- BBC Bitesize. (n.d.). Cache memory—Memory—Eduqas—GCSE computer science revision—Eduqas. BBC Bitesize. Retrieved from https://www.bbc.co.uk/bitesize/guides/zfyyb82/revision/4.
- Britannica. (2023, October 9). Static random access memory. Britannica. Retrieved from https://www.britannica.com/technology/static-random-access-memory.
- Bumgyu, P. J. P. (2022, December 12). DVFS method of memory hierarchy based on CPU microarchitectural information. IEEE Xplore. Retrieved from https://ieeexplore.ieee.org/document/9971023.
- Saeed, S., & Abdullah, A. (2021). Combination of brain cancer with hybrid K-NN algorithm using statistical analysis of cerebrospinal fluid (CSF) surgery. International Journal of Computer Science and Network Security, 21(2), 120-130.
- Saeed, S., & Abdullah, A. (2019). Analysis of lung cancer patients for data mining tool. International Journal of Computer Science and Network Security, 19(7), 90-105.
- Saeed, S., Abdullah, A., Jhanjhi, N. Z., Naqvi, M., & Nayyar, A. (2022). New techniques for efficiently k-NN algorithm for brain tumor detection. Multimedia Tools and Applications, 81(13), 18595-18616.
- Saeed, S. (2021). Optimized hybrid prediction method for lung metastases. Artificial Intelligence in Medicine.
- Saeed, S., Abdullah, A., & Naqvi, M. (2019). Implementation of Fourier transformation with brain cancer and CSF images. Indian Journal of Science & Technology, 12(37), 1-16.
- BYJU’S. (n.d.). Design and characteristics of memory hierarchy. BYJU’S. Retrieved from https://byjus.com/gate/design-and-characteristics-of-memory-hierarchy-notes/.
- Byju’s Exam Prep. (n.d.). Design and characteristics of memory hierarchy. Byju’s Exam Prep. Retrieved from https://byjus.com/gate/design-and-characteristics-of-memory-hierarchy-notes/.
- Codecademy Team. (2023, March 3). What is virtual memory? Codecademy. Retrieved from https://www.codecademy.com/resources/blog/virtual-memory/.
- Cytron Marketplace. (n.d.). 1.8-inch 128x160 TFT LCD breakout. Cytron Marketplace. Retrieved from https://my.cytron.io/p-1.8-inch-128x160-tft-lcd-breakout-st7735.
- DevX. (2023, September 6). Virtual memory. DevX. Retrieved from https://www.devx.com/terms/virtual-memory/.
- Alferidah, D. K., & Jhanjhi, N. Z. (2020, October). Cybersecurity impact over big data and IoT growth. In 2020 International Conference on Computational Intelligence (ICCI) (pp. 103-108). IEEE.
- Jena, K. K., Bhoi, S. K., Malik, T. K., Sahoo, K. S., Jhanjhi, N. Z., Bhatia, S., & Amsaad, F. (2022). E-learning course recommender system using collaborative filtering models. Electronics, 12(1), 157.
- Aherwadi, N., Mittal, U., Singla, J., Jhanjhi, N. Z., Yassine, A., & Hossain, M. S. (2022). Prediction of fruit maturity, quality, and its life using deep learning algorithms. Electronics, 11(24), 4100.
- Kumar, M. S., Vimal, S., Jhanjhi, N. Z., Dhanabalan, S. S., & Alhumyani, H. A. (2021). Blockchain-based peer-to-peer communication in autonomous drone operation. Energy Reports, 7, 7925-7939.
- Digikey. (n.d.). Microchip Technology ATMEGA32-16PU. Digikey. Retrieved from https://www.digikey.my/en/products/detail/microchip-technology/ATMEGA32-16PU/739771.
- Elecbee. (n.d.). SIM800C dual-band quad-band GSM GPRS voice SMS data wireless transceiver module. Elecbee. Retrieved from https://www.elecbee.com/en-23695-SIM800C-Dual-band-Quad-band-GSM-GPRS-Voice-SMS-Data-Wireless-Transceiver-Module.
- Saeed, S., & Abdullah, A. B. (2019, March). Investigation of a brain cancer with interfacing of 3-dimensional image processing. In 2019 International Conference on Information Science and Communication Technology (ICISCT) (pp. 1-6). IEEE.
- Saeed, S., & Khan, H. (2021). Global mortality rate and statistical results of Coronavirus. Infectious Diseases and Tropical Medicine, 1-12.
- ElectronicsComp. (n.d.). NODEMCU—ESP8266 WiFi development board. Electronics Comp. Retrieved from https://www.electronicscomp.com/nodemcu-esp8266-wifi-development-board.
- ElProCus. (n.d.). Memory hierarchy in computer architecture. ElProCus. Retrieved from https://www.elprocus.com/memory-hierarchy-in-computer-architecture/.
- Embedded-Lab. (2013, May 26). Easy pulse sensor (Version 1.1) overview (Part 1). Embedded-Lab. Retrieved from https://embedded-lab.com/blog/easy-pulse-version-1-1-sensor-overview-part-1/.
- Federal Reserve Bank of Minneapolis. (n.d.). Consumer price index, 1913–Historical data from the era of the modern U.S. consumer price index (CPI). Federal Reserve Bank of Minneapolis. Retrieved from https://www.minneapolisfed.org/about-us/monetary-policy/inflation-calculator/consumer-price-index-1913.
- GeeksforGeeks. (2022, July 5). SRAM full form. GeeksforGeeks. Retrieved from https://www.geeksforgeeks.org/sram-full-form/.
- GeeksforGeeks. (2023, June 19). Memory hierarchy design and its characteristics. GeeksforGeeks. Retrieved from https://www.geeksforgeeks.org/memory-hierarchy-design-and-its-characteristics/.
- Ginni. (2021, July 27). What is virtual memory? Tutorialspoint. Retrieved from https://www.tutorialspoint.com/what-is-virtual-memory.
- Huikuri, H. V., Castellanos, A., & Myerburg, R. J. (2001). Sudden death due to cardiac arrhythmias. New England Journal of Medicine, 345(20), 1473–1482. https://doi.org/10.1056/nejmra000650.
- Ibrahim, D., & Buruncuk, K. (2005). Heart rate measurement from the finger using a low-cost microcontroller. TRN: Near East University, Faculty of Engineering.
- National Heart, Lung, and Blood Institute. (2022, March 24). What is an arrhythmia? NHLBI. Retrieved from https://www.nhlbi.nih.gov/health/arrhythmias.
- One.Dollar.Store. (n.d.). Heart beat sensor easy pulse V1.1. One.Dollar.Store. Retrieved from https://odlstore.com/elecrow/374-heart-beat-sensor-easy-pulse-v11.html.
- Dogra, V., Singh, A., Verma, S., Kavita, Jhanjhi, N.Z., Talib, M.N. (2021). Analyzing DistilBERT for Sentiment Classification of Banking Financial News. In: Peng, SL., Hsieh, SY., Gopalakrishnan, S., Duraisamy, B. (eds) Intelligent Computing and Innovation on Data Science. Lecture Notes in Networks and Systems, vol 248. Springer, Singapore. https://doi.org/10.1007/978-981-16-3153-5_53.
- Zaman, N., Low, T. J., & Alghamdi, T. (2014, February). Energy efficient routing protocol for wireless sensor network. In 16th international conference on advanced communication technology (pp. 808-814). IEEE.
- Kok, S. H., Abdullah, A., Jhanjhi, N. Z., & Supramaniam, M. (2019). A review of intrusion detection system using machine learning approach. International Journal of Engineering Research and Technology, 12(1), 8-15.
- Gopi, R., Sathiyamoorthi, V., Selvakumar, S., Manikandan, R., Chatterjee, P., Jhanjhi, N. Z., & Luhach, A. K. (2022). Enhanced method of ANN based model for detection of DDoS attacks on multimedia internet of things. Multimedia Tools and Applications, 1-19.
- Chesti, I. A., Humayun, M., Sama, N. U., & Jhanjhi, N. Z. (2020, October). Evolution, mitigation, and prevention of ransomware. In 2020 2nd International Conference on Computer and Information Sciences (ICCIS) (pp. 1-6). IEEE.
- Alex, S. A., Jhanjhi, N. Z., Humayun, M., Ibrahim, A. O., & Abulfaraj, A. W. (2022). Deep LSTM model for diabetes prediction with class balancing by SMOTE. Electronics, 11(17), 2737.
- Alkinani, M. H., Almazroi, A. A., Jhanjhi, N. Z., & Khan, N. A. (2021). 5G and IoT based reporting and accident detection (RAD) system to deliver first aid box using unmanned aerial vehicle. Sensors, 21(20), 6905.
- Alferidah, D. K., & Jhanjhi, N. Z. (2020, October). Cybersecurity impact over bigdata and iot growth. In 2020 International Conference on Computational Intelligence (ICCI) (pp. 103-108). IEEE.
- Babbar, H., Rani, S., Masud, M., Verma, S., Anand, D., & Jhanjhi, N. (2021). Load balancing algorithm for migrating switches in software-defined vehicular networks. Comput. Mater. Contin, 67(1), 1301-1316.
- Jhanjhi, N. Z., Humayun, M., & Almuayqil, S. N. (2021). Cyber security and privacy issues in industrial internet of things. Computer Systems Science & Engineering, 37(3).
- Gill, S. H., Razzaq, M. A., Ahmad, M., Almansour, F. M., Haq, I. U., Jhanjhi, N. Z., ... & Masud, M. (2022). Security and privacy aspects of cloud computing: a smart campus case study. Intelligent Automation & Soft Computing, 31(1), 117-128.
- Muzafar, S., & Jhanjhi, N. Z. (2020). Success stories of ICT implementation in Saudi Arabia. In Employing Recent Technologies for Improved Digital Governance (pp. 151-163). IGI Global.
Disclaimer/Publisher’s Note: The statements, opinions and data contained in all publications are solely those of the individual author(s) and contributor(s) and not of MDPI and/or the editor(s). MDPI and/or the editor(s) disclaim responsibility for any injury to people or property resulting from any ideas, methods, instructions or products referred to in the content. |
© 2025 by the authors. Licensee MDPI, Basel, Switzerland. This article is an open access article distributed under the terms and conditions of the Creative Commons Attribution (CC BY) license (http://creativecommons.org/licenses/by/4.0/).