Submitted:
20 June 2025
Posted:
24 June 2025
Read the latest preprint version here
Abstract

Keywords:
1. Introduction
2. Evidence-Based Chemistry Teacher Education
2.1. Definition of the Term “Evidence-Based”
2.2. Research-Oriented Chemistry Teacher
2.3. Required Knowledge Components
2.4. Professional Identities
3. Methodology
3.1. Production of Narratives
3.2. Research Context: Current Degree Structure and Courses of the Developed CTE
4. Results
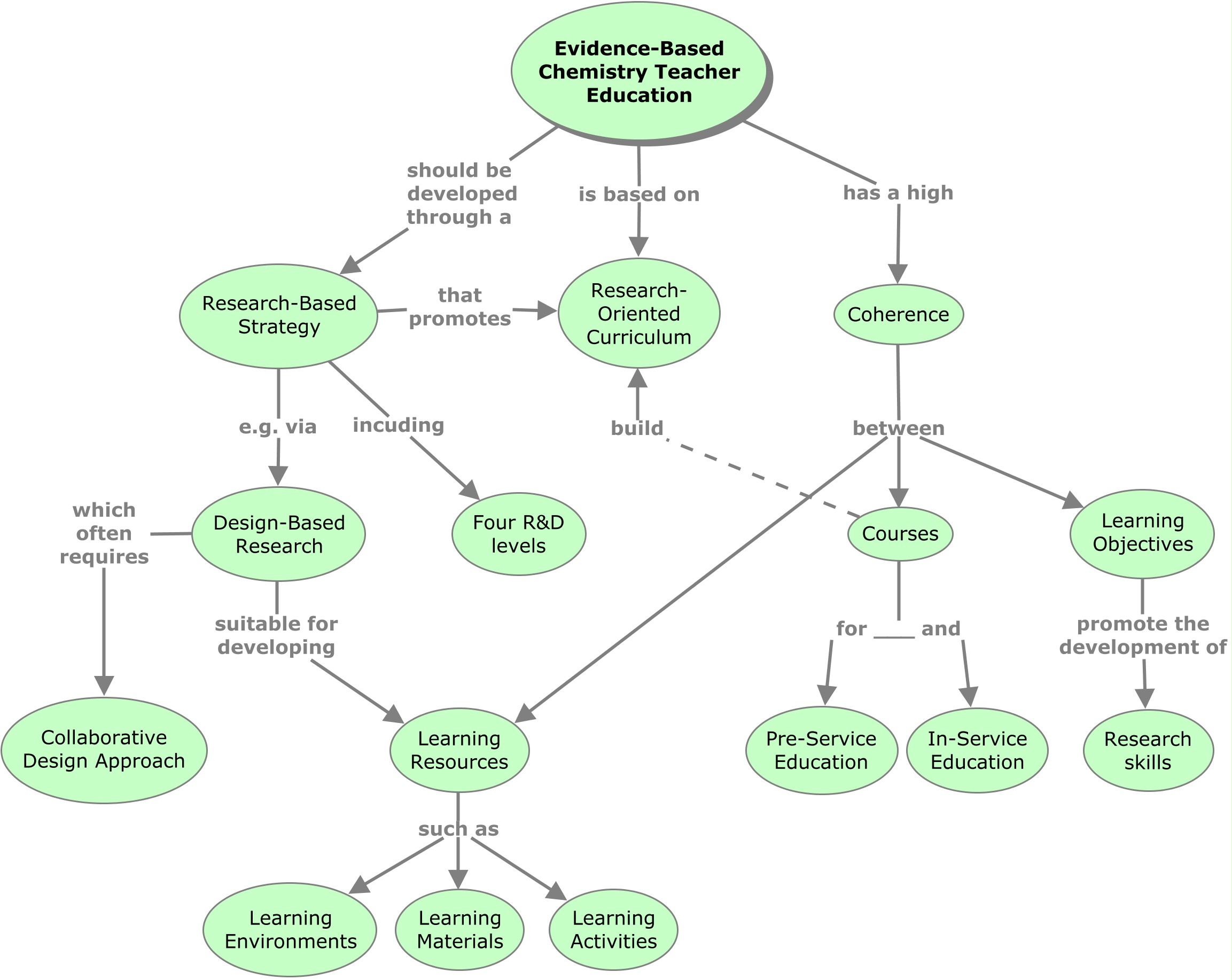
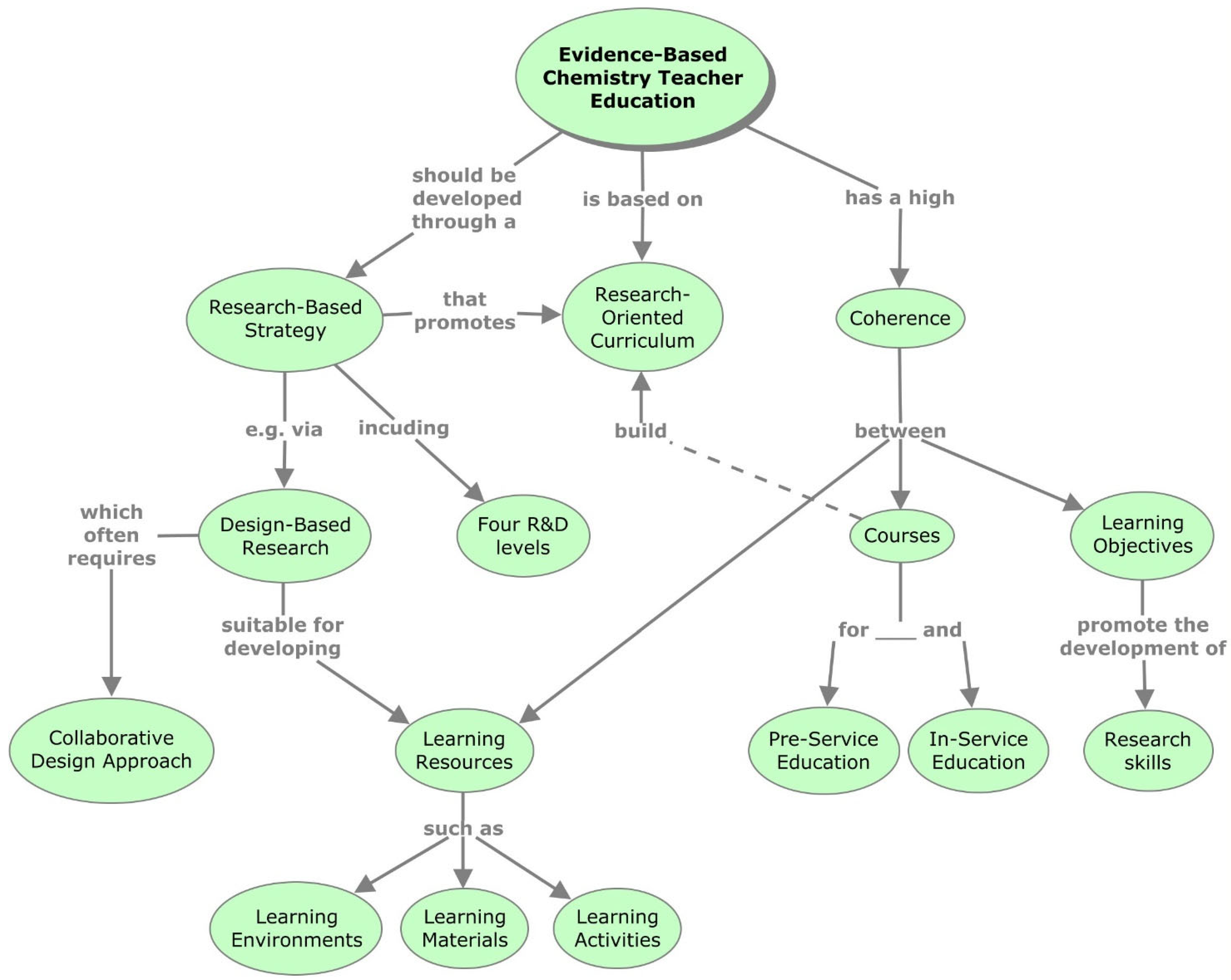
4.1. Research Resources and Strategies CER and CTE (RQ1)
4.2. Development Needs and Levels (RQ2)
4.2.1. Level 1: Learning Resources for Courses
4.2.2. Level 2: Pedagogical Models and Courses
4.2.3. Level 3: Program and University Level Development
4.2.4. Level 4: National and International Level Development
Discussion and Conclusions
- Learning resources for courses: BSc, MSc and small projects focus on learning activities, materials and exercises. On this level the perspective is usually internal, focusing on developing resources to be integrated into the CER courses.[1,2] Note that micro-level activities should be designed to support the development of skills in argumentation and evidence-based decision-making.[27] Especially in the learning resource development frameworks such as TPASK and TPACK are practical tools for ensuring that content knowledge, pedagogical aspects and selected technology are well aligned with each other. [33,36]
- Pedagogical models and courses: PhD dissertations focus on developing larger learning modules or whole courses.[13,14] It is important to keep in mind that ROCTs need to learn academic research skills, such as qualitative, quantitative, and mixed-methods research.[27] Additionally, in chemistry teacher education, students must practice conducting chemistry research to learn about chemistry as a scientific discipline.[23,38] This is also mandatory for ROCTs.
- Program and university level development: Research projects can be used also at levels 1–2 but are especially needed in the CTE program and university level development. To ensure the coherence of a joint program level 3 requires faculty level collaboration inside the university.
- National and international level development: The fourth level is an interaction interface between the program and society. Level 4 focuses on improving science education at the national and international levels, which requires collaboration networks and external funding.[59,61] In general, the need for external funding starts from level 2.
Research ethics
Informed consent
Author Contributions
Use of Large Language Models, AI and Machine Learning Tools
Conflicts of Interest
Research funding
Data availability
Abbreviations
| CER: chemistry education research CTE: chemistry teacher education EDR: educational design research DBR: design-based research NOS: nature of science R&D: research and development ROCT: research-oriented chemistry teacher TPASK: technological pedagogical science knowledge |
References
- Oxford Economics. The Global Chemical Industry: Catalyzing Growth and Addressing Our World’s Sustainability Challenges; International Council of Chemical Associations (ICCA): Washington, DC, 2019; pp 1–29. https://www.icca-chem.org/wp-content/uploads/2019/03/ICCA_EconomicAnalysis_Report_030819.pdf (accessed 2019-08-08).
- Sun, X.; Fan, Y. V.; Lei, Y.; Zhao, J.; Chen, W.; Cao, Z. Towards Decoupling in Chemical Industry: Input Substitution Impacted by Technological Progress. J. Clean. Prod. 2024, 452, 142040. [CrossRef]
- Lightcast. The Future Chemistry Workforce and Educational Pathways: Examining the Data behind the Changing Nature of Jobs and Skills in Chemistry; Interim Report; Royal Society of Chemistry: London, 2023; p 89.
- Aalsvoort, J. V. Activity Theory as a Tool to Address the Problem of Chemistry’s Lack of Relevance in Secondary School Chemical Education. Int. J. Sci. Educ. 2004, 26 (13), 1635–1651. [CrossRef]
- Stuckey, M.; Eilks, I. Increasing Student Motivation and the Perception of Chemistry’s Relevance in the Classroom by Learning about Tattooing from a Chemical and Societal View. Chem. Educ. Res. Pract. 2014, 15 (2), 156–167. [CrossRef]
- Yasin, N. Y. B. M.; Yueying, O. Evaluating the Relevance of the Chemistry Curriculum to the Workplace: Keeping Tertiary Education Relevant. J. Chem. Educ. 2017, 94 (10), 1443–1449. [CrossRef]
- Osborne, J.; Dillon, J. Science Education in Europe: Critical Reflections, Report to the Nuffield Foundation; King’s College London: London, 2008; pp 1–32. http://www.nuffieldfoundation.org/sites/default/files/Sci_Ed_in_Europe_Report_Final.pdf (accessed 2019-08-08).
- Lavonen, J.; Juuti, K.; Uitto, A.; Meisalo, V.; Byman, R. Attractiveness of Science Education in the Finnish Comprehensive School. In Research findings on young people’s perceptions of technology and science education; Technology Industries of Finland: Helsinki, 2005; pp 5–30.
- Archer, L.; Francis, B.; Moote, J.; Watson, E.; Henderson, M.; Holmegaard, H.; MacLeod, E. Reasons for Not/Choosing Chemistry: Why Advanced Level Chemistry Students in England Do/Not Pursue Chemistry Undergraduate Degrees. J. Res. Sci. Teach. 2023, 60 (5), 978–1013. [CrossRef]
- Broman, K.; Bernholt, S.; Christensson, C. Relevant or Interesting According to Upper Secondary Students? Affective Aspects of Context-Based Chemistry Problems. Res. Sci. Technol. Educ. 2022, 40 (4), 478–498. [CrossRef]
- Cáceres-Jensen, L.; Rodríguez-Becerra, J.; Jorquera-Moreno, B.; Escudey, M.; Druker-Ibañez, S.; Hernández-Ramos, J.; Díaz-Arce, T.; Pernaa, J.; Aksela, M. Learning Reaction Kinetics through Sustainable Chemistry of Herbicides: A Case Study of Preservice Chemistry Teachers’ Perceptions of Problem-Based Technology Enhanced Learning. J. Chem. Educ. 2021, 98 (5), 1571–1582. [CrossRef]
- Eilks, I.; Marks, R.; Stuckey, M. Socio-Scientific Issues as Contexts for Relevant Education and a Case on Tattooing in Chemistry Teaching. Educ. Quím. 2018, 29 (1), 9–20. http://dx.doi.org/10.22201/fq.18708404e.2018.1.63680.
- Relevant Chemistry Education: From Theory to Practice; Eilks, I., Hofstein, A., Eds.; Sense Publishers: Rotterdam, 2015.
- Heublein, U.; Schmelzer, R. Die Entwicklung der Studienabbruchquoten an den deutschen Hochschulen - Berechnungen auf Basis des Absolventenjahrgangs 2016 (Eng. The development of dropout rates at German universities - calculations based on the graduate year 2016); DZHW-Projektbericht; Deutsches Zentrum für Hochschul- und Wissenschaftsforschung (DZHW): Hannover, Germany, 2018. https://www.dzhw.eu/en/publikationen.
- Astin, A. W.; Astin, H. S. Undergraduate Science Education: The Impact of Different College Environments on the Educational Pipeline in the Sciences; Final Report; Higher Education Research Institute, Graduate School of Education, University of California: Los Angeles, 1992; p 384. https://eric.ed.gov/?q=Undergraduate+science+education%3a+the+impact+of+different+college+environments+on+the+educational+pipeline+in+the+sciences&id=ED362404 (accessed 2019-10-15).
- Hailikari, T. K.; Nevgi, A. How to Diagnose At-Risk Students in Chemistry: The Case of Prior Knowledge Assessment. Int. J. Sci. Educ. 2010, 32 (15), 2079–2095. [CrossRef]
- Valto, P.; Nuora, P. The Role of Guidance in Student Engagement with Chemistry Studies. LUMAT Int. J. Math Sci. Technol. Educ. 2019, 7 (1), 165–182. [CrossRef]
- Bopegedera, A. M. R. P. STEMming the Tide: Using Career Week Activities To Recruit Future Chemists. J. Chem. Educ. 2005, 82 (10), 1505. [CrossRef]
- Mamlok-Naaman, R.; Blonder, R.; Lavonen, J. M. J.; Holbrook, J.; Rannikmae, M. Supporting Career Awareness through Job Shadowing and Industry Site Visits. Chem. Teach. Int. 2025, 7 (1), 107–120. [CrossRef]
- Espinosa, A. A.; Monterola, S. L. C.; Punzalan, A. E. Career-Oriented Performance Tasks: Effects on Students’ Interest in Chemistry. Asia-Pac. Forum Sci. Learn. Teach. 2013, 14 (2).
- Osborne, J.; Simon, S.; Collins, S. Attitudes towards Science: A Review of the Literature and Its Implications. Int. J. Sci. Educ. 2003, 25 (9), 1049–1079. [CrossRef]
- Avargil, S.; Shwartz-Asher, D.; Reiss, S. R.; Dori, Y. J. Professors’ Retrospective Views on Chemistry Career Choices with a Focus on Gender and Academic Stage Aspects. Sustain. Chem. Pharm. 2023, 36, 101249. [CrossRef]
- Aksela, M. Evidence-Based Teacher Education: Becoming a Lifelong Research-Oriented Chemistry Teacher? Chem. Educ. Res. Pract. 2010, 11 (2), 84–91. [CrossRef]
- Blonder, R.; Mamlok-Naaman, R. Teaching Chemistry through Contemporary Research versus Using a Historical Approach. Chem. Teach. Int. 2019, 2 (1). [CrossRef]
- Ratcliffe, M.; Bartholomew, H.; Hames, V.; Hind, A.; Leach, J.; Millar, R.; Osborne, J. Evidence-based Practice in Science Education: The Researcher–User Interface. Res. Pap. Educ. 2005, 20 (2), 169–186. [CrossRef]
- Toom, A.; Husu, J. Research-Based Teacher Education Curriculum Supporting Student Teacher Learning. In Coherence in European Teacher Education; Doetjes, G., Domovic, V., Mikkilä-Erdmann, M., Zaki, K., Eds.; Springer Nature Ltd., 2024; pp 173–188. [CrossRef]
- Toom, A.; Kynäslahti, H.; Krokfors, L.; Jyrhämä, R.; Byman, R.; Stenberg, K.; Maaranen, K.; Kansanen, P. Experiences of a Research-Based Approach to Teacher Education: Suggestions for Future Policies. Eur. J. Educ. 2010, 45 (2), 331–344. [CrossRef]
- Valcke, M. “Evidence-Based Teaching, Evidence-Based Teacher Education” (Quality of Teachers and Quality of Teacher Education). In Preparing Teachers for the 21st Century; Zhu, X., Zeichner, K., Eds.; Springer: Berlin, Heidelberg, 2013; pp 53–66. [CrossRef]
- Hernández-Ramos, J.; Rodríguez-Becerra, J.; Cáceres-Jensen, L.; Aksela, M. Constructing a Novel E-Learning Course, Educational Computational Chemistry through Instructional Design Approach in the TPASK Framework. Educ. Sci. 2023, 13 (7), 648. [CrossRef]
- Aksela, M.; Lundell, J. Computer-Based Molecular Modelling: Finnish School Teachers’ Experiences and Views. Chem. Educ. Res. Pract. 2008, 9 (4), 301–308. [CrossRef]
- Copriady, J.; Zulnaidi, H.; Alimin, M.; Albeta, S. W. In-Service Training and Teaching Resource Proficiency amongst Chemistry Teachers: The Mediating Role of Teacher Collaboration. Heliyon 2021, 7 (5), e06995. [CrossRef]
- Taber, K. S. Identifying Research Foci to Progress Chemistry Education as a Field. Educ. Quím. 2018, 28 (2), 66-73–73. http://dx.doi.org/10.1016/j.eq.2016.12.001.
- Jimoyiannis, A. Designing and Implementing an Integrated Technological Pedagogical Science Knowledge Framework for Science Teachers Professional Development. Comput. Educ. 2010, 55 (3), 1259–1269. [CrossRef]
- Rodriguez-Becerra, J.; Cáceres-Jensen, L.; Díaz, T.; Druker, S.; Bahamonde Padilla, V.; Pernaa, J.; Aksela, M. Developing Technological Pedagogical Science Knowledge through Educational Computational Chemistry: A Case Study of Pre-Service Chemistry Teachers’ Perceptions. Chem. Educ. Res. Pract. 2020, 21 (2), 638–654. [CrossRef]
- Abd-El-Khalick, F. Examining the Sources for Our Understandings about Science: Enduring Conflations and Critical Issues in Research on Nature of Science in Science Education. Int. J. Sci. Educ. 2012, 34 (3), 353–374. [CrossRef]
- Koehler, M.; Mishra, P. What Is Technological Pedagogical Content Knowledge (TPACK)? Contemp. Issues Technol. Teach. Educ. 2009, 9 (1), 60–70.
- Shulman, L. Knowledge and Teaching: Foundations of the New Reform. Harv. Educ. Rev. 1987, 57 (1), 1–23. [CrossRef]
- Erduran, S.; Dagher, Z. R.; McDonald, C. V. Contributions of the Family Resemblance Approach to Nature of Science in Science Education. Sci. Educ. 2019, 28 (3), 311–328. [CrossRef]
- Kaya, E.; Erduran, S. Comparison of Physics, Chemistry, and Biology Teachers’ Perceptions of Nature of Science and Domains of Science. Sci. Educ. 2024. [CrossRef]
- Varelas, M.; House, R.; Wenzel, S. Beginning Teachers Immersed into Science: Scientist and Science Teacher Identities. Sci. Educ. 2005, 89 (3), 492–516. [CrossRef]
- Ferk Savec, V. The Opportunities and Challenges for ICT in Science Education. LUMAT Int. J. Math Sci. Technol. Educ. 2017, 5 (1), 12–22. [CrossRef]
- Yuriev, E.; Wink, D. J.; Holme, T. A. The Dawn of Generative Artificial Intelligence in Chemistry Education. J. Chem. Educ. 2024, 101 (8), 2957–2959. [CrossRef]
- Aksela, M. Towards Student-Centred Solutions and Pedagogical Innovations in Science Education through Co-Design Approach within Design-Based Research. LUMAT Int. J. Math Sci. Technol. Educ. 2019, 7 (3), 113–139. [CrossRef]
- Haatainen, O.; Pernaa, J.; Pesonen, R.; Halonen, J.; Aksela, M. Supporting the Teacher Identity of Pre-Service Science Teachers through Working at a Non-Formal STEM Learning Laboratory. Educ. Sci. 2024, 14 (6), 649. [CrossRef]
- Vuorio, E.; Pernaa, J.; Aksela, M. Lessons for Sustainable Science Education: A Study on Chemists’ Use of Systems Thinking across Ecological, Economic, and Social Domains. Educ. Sci. 2024, 14 (7), 741. [CrossRef]
- Zhai, Y.; Tripp, J.; Liu, X. Science Teacher Identity Research: A Scoping Literature Review. Int. J. STEM Educ. 2024, 11 (1), 20. [CrossRef]
- Beijaard, D.; Meijer, P. C.; Verloop, N. Reconsidering Research on Teachers’ Professional Identity. Teach. Teach. Educ. 2004, 20 (2), 107–128. [CrossRef]
- Shulman, L. S. Those Who Understand: Knowledge Growth in Teaching. Educ. Res. 1986, 15 (2), 4–14. [CrossRef]
- Tuomi, J.; Sarajärvi, A. Laadullinen tutkimus ja sisällönanalyysi, Uudistettu laitos.; Tammi: Helsinki, 2018.
- Smith, B.; Monforte, J. Stories, New Materialism and Pluralism: Understanding, Practising and Pushing the Boundaries of Narrative Analysis. Methods Psychol. 2020, 2, 100016. [CrossRef]
- Ferrari, R. Writing Narrative Style Literature Reviews. Med. Writ. 2015, 24 (4), 230–235. [CrossRef]
- Edelson, D. C. Design Research: What We Learn When We Engage in Design. J. Learn. Sci. 2002, 11 (1), 105–121. [CrossRef]
- Anderson, T.; Shattuck, J. Design-Based Research A Decade of Progress in Education Research? Educ. Res. 2012, 41 (1), 16–25. [CrossRef]
- Pernaa, J.; Aksela, M. Model-Based Design Research: A Practical Method for Educational Innovations. Adv. Bus.-Relat. Sci. Res. J. 2013, 4 (1), 71–83.
- Brown, A. Design Experiments: Theoretical and Methodological Challenges in Creating Complex Interventions in Classroom Settings. J. Learn. Sci. 1992, 2 (2), 141–178.
- Juuti, K.; Lavonen, J. Design-Based Research in Science Education: One Step Towards Methodology. Nord. Stud. Sci. Educ. 2006, 2 (2), 54–68.
- Kostøl, K. B.; Remmen, K. B.; Braathen, A.; Stromholt, S. Co-Designing Cross-Setting Activities in a Nationwide STEM Partnership Program – Teachers’ and Students’ Experiences. LUMAT Int. J. Math Sci. Technol. Educ. 2021, 9 (1), 426–456. [CrossRef]
- ChemistryLab Gadolin: 15 Years of Inspiring Innovations for Science Education; Aksela, M., Pernaa, J., Haatainen, O. M., Pesonen, R. M., Vuorio, E. S., Eds.; University of Helsinki: Helsinki, 2024.
- LUMA Finland – Together We Are More; Aksela, M., Lundell, J., Ikävalko, T., Eds.; LUMA Centre Finland: University of Helsinki, 2020.
- Välijärvi, J.; Kupari, P.; Linnakylä, P.; Reinikainen, P.; Sulkunen, S.; Törnroos, J.; Arffman, I. The Finnish Success in Pisa – and Some Reasons behind It : 2 Pisa 2003; University of Jyväskylä: Jyväskylä, 2007.
- Tveit, S.; Faegri, K. A New Online Resource for Chemical Safety and Green Chemistry in Science Education. Chem. Teach. Int. 2023, 5 (2), 239–244. [CrossRef]
- Toom, A.; Krokfors, L.; Kynäslahti, H.; Stenberg, K.; Maaranen, K.; Jyrhämä, R.; Byman, R.; Kansanen, P. Exploring the Essential Characteristics of Research-Based Teacher Education from the Viewpoint of Teacher Educators: Annual Teacher Education Policy in Europe Network (TEPE) Conference. Proc. Second Annu. Teach. Educ. Policy Eur. Netw. TEPE Conf. 2008, 166–179.
- Stuckey, M.; Hofstein, A.; Mamlok-Naaman, R.; Eilks, I. The Meaning of ‘Relevance’ in Science Education and Its Implications for the Science Curriculum. Stud. Sci. Educ. 2013, 49 (1), 1–34. [CrossRef]
- Erduran, S.; Kaya, E. Towards Development of Epistemic Identity in Chemistry Teacher Education. In Transforming Teacher Education Through the Epistemic Core of Chemistry; Science: Philosophy, History and Education; Springer International Publishing: Cham, 2019; pp 169–189. [CrossRef]
- Pernaa, J.; Ikävalko, T.; Takala, A.; Vuorio, E.; Pesonen, R.; Haatainen, O. Artificial Intelligence Chatbots in Chemical Information Seeking: Narrative Educational Insights via a SWOT Analysis. Informatics 2024, 11 (2), 20. [CrossRef]
- Pernaa, J.; Wiedmer, S. A Systematic Review of 3D Printing in Chemistry Education – Analysis of Earlier Research and Educational Use through Technological Pedagogical Content Knowledge Framework. Chem. Teach. Int. 2020, 2 (2). [CrossRef]
- Pernaa, J.; Kämppi, V.; Aksela, M. Supporting the Relevance of Chemistry Education through Sustainable Ionic Liquids Context: A Research-Based Design Approach. Sustainability 2022, 14 (10), 6220. [CrossRef]
- Cáceres-Jensen, L.; Rodríguez-Becerra, J.; Jorquera-Moreno, B.; Escudey, M.; Druker-Ibañez, S.; Hernández-Ramos, J.; Díaz-Arce, T.; Pernaa, J.; Aksela, M. Learning Reaction Kinetics through Sustainable Chemistry of Herbicides: A Case Study of Preservice Chemistry Teachers’ Perceptions of Problem-Based Technology Enhanced Learning. J. Chem. Educ. 2021, 98 (5), 1571–1582. [CrossRef]
- Hernández-Ramos, J.; Rodríguez-Becerra, J.; Cáceres-Jensen, L.; Aksela, M. Constructing a Novel E-Learning Course, Educational Computational Chemistry through Instructional Design Approach in the TPASK Framework. Educ. Sci. 2023, 13 (7), 648. [CrossRef]
- Hernández-Ramos, J.; Pernaa, J.; Cáceres-Jensen, L.; Rodríguez-Becerra, J. The Effects of Using Socio-Scientific Issues and Technology in Problem-Based Learning: A Systematic Review. Educ. Sci. 2021, 11 (10), 640. [CrossRef]
- Pernaa, J.; Takala, A.; Ciftci, V.; Hernández-Ramos, J.; Cáceres-Jensen, L.; Rodríguez-Becerra, J. Open-Source Software Development in Cheminformatics: A Qualitative Analysis of Rationales. Appl. Sci. 2023, 13 (17), 9516. [CrossRef]
- Pernaa, J.; Kiviluoto, O. M. O.; Aksela, M. The Relevance of Computer-Based Molecular Modeling and the Effect of Interest: A Survey of Finnish Lower-Secondary Education Pupils’ Perceptions. In Ainedidaktiikka ajassa; Routarinne, S., Heinonen, P., Kärki, T., Rönkkö, M.-L., Korkeaniemi, A., Eds.; Ainedidaktisia tutkimuksia; University of Turku, Faculty of Education, Department of Teacher education, Rauma Campus: Rauma, 2023; pp 33–54.
- Haatainen, O.; Pernaa, J.; Pesonen, R.; Halonen, J.; Aksela, M. Supporting the Teacher Identity of Pre-Service Science Teachers through Working at a Non-Formal STEM Learning Laboratory. Educ. Sci. 2024, 14 (6), 649. [CrossRef]
- Aksela, M.; Lundell, J. Computer-Based Molecular Modelling: Finnish School Teachers’ Experiences and Views. Chem. Educ. Res. Pract. 2008, 9 (4), 301–308. [CrossRef]
- Aksela, M. K. Engaging Students for Meaningful Chemistry Learning through Microcomputer-Based Laboratory (MBL) Inquiry. Educ. Quím. EduQ 2011, No. 9, 30–37. [CrossRef]
- Pernaa, J. Possibilities and Challenges of Using Educational Cheminformatics for STEM Education: A SWOT Analysis of a Molecular Visualization Engineering Project. J. Chem. Educ. 2022, 99 (3), 1190–1200. [CrossRef]
- Vuorio, E.; Pernaa, J.; Aksela, M. Promoting Sustainable Development Competencies and Teaching in Chemistry Education at University. FMSERA J. 2021, 4 (2), 34–55.
- Vuorio, E.; Pernaa, J.; Aksela, M. Lessons for Sustainable Science Education: A Study on Chemists’ Use of Systems Thinking across Ecological, Economic, and Social Domains. Educ. Sci. 2024, 14 (7), 741. [CrossRef]





| Courses | Allocation (ECTS/%) | Notes | |
| BSc | MSc | ||
| Chemistry | 65 / 36% | 0–15/ 0–12.5% |
The MSc degree has 15 elective credits, which can include courses in chemistry |
| Chemistry education |
30 / 17% | 45–60/ 37.5–60% |
At least 75 ECTS of CER studies, including courses, theses and seminars |
| 2nd teaching subject | 60 / 33% | - | Includes 5 to 15 ECTS DBER studies depending on the subject |
| General studies |
25 / 14% | - | Includes academic skills, career courses and language studies |
| Pedagogical studies | - | 60 / 50% | Covers 50% of the MSc degree |
| Sum | 180 / 100% | 120 / 100% | |
| # | Level | Course | Research skills | Year |
| 1 | BSc | Chemistry in Everyday Life, Society and Environment (5 ECTS) | Information retrieval, academic writing (essay) | 1 |
| 2 | BSc | Inquiry-based Chemistry Education (5 ECTS) | Qualitative and mixed method case studies, questionnaires, content analysis, automatic citation tools | 2 |
| 3 | BSc | Concepts and Phenomena in Chemistry Education (5 ECTS) | CER as a field, pre-post measurement of conceptual change | 2 |
| 4 | BSc | Information and Communication Technology in Chemistry Education (4 ECTS) | Artificial intelligence in CER | 3 |
| 5 | BSc | Sustainable Chemistry and Education (5 ECTS) | Modelling of systems thinking | 3 |
| 6 | BSc | Bachelor’s thesis and seminar (6+1 ECTS) | Narrative or systematic literature review or case study | 3 |
| 7 | BSc | Science Education (5 ECTS) | Designing research-based science education activities |
1–3 |
| 8 | BSc | Mathematics and Science in Society (5 ECTS) | NOS | 1–3 |
| 9 | BSc | Contemporary Science and Future of Research (5 ECTS) | NOS | 1–3 |
| 10 | MSc | Integrated Chemistry Education (5 ECTS) | Design-based research and chemical engineering projects | 5 |
| 11 | MSc | Chemistry Now and Future (5 ECTS) |
NOS (chemistry specific), authentic chemistry research and researcher networks |
5 |
| 12 | MSc | Research Methods in Chemistry Education (5 ECTS) | Overview of research methodologies and methods usually applied in CER | 5 |
| 13 | MSc | Sustainable Education in Mathematics and Science Education (5 ECTS) | NOS | 5 |
| 14 | MSc | Master’s thesis and research seminar (30+5 ECTS) | Independent CER research project | 5 |
| Level | Focus | Research Types | Perspective |
| 1 | Educational resources such as exercises, laboratory activities, web materials, etc. | BSc and MSc theses, small DBR projects | Internal |
| 2 | Pedagogical models and courses | PhD dissertations and research projects | Internal |
| 3 | Program and university level development such as coherence | Research projects | Internal and partly external |
| 4 | National and international level projects that build interfaces with society, e.g., the chemical industry and educational policy decision makers | Research projects | External |
Disclaimer/Publisher’s Note: The statements, opinions and data contained in all publications are solely those of the individual author(s) and contributor(s) and not of MDPI and/or the editor(s). MDPI and/or the editor(s) disclaim responsibility for any injury to people or property resulting from any ideas, methods, instructions or products referred to in the content. |
© 2025 by the authors. Licensee MDPI, Basel, Switzerland. This article is an open access article distributed under the terms and conditions of the Creative Commons Attribution (CC BY) license (http://creativecommons.org/licenses/by/4.0/).