Preprint
Article

This version is not peer-reviewed.

MaaS Personalised Multi-Modal Multi-Objective Journey Planning with Machine Learning Guided Shortest Path Algorithms

A peer-reviewed article of this preprint also exists.

Submitted:

13 January 2025

Posted:

14 January 2025

You are already at the latest version

Abstract
This work presents a methodology for rapidly generating many multi-modal journey alternatives including cheap, fast, green, convenient and low effort alternatives to private car journeys. The proposed methodology firstly generates a Pareto set of journey profiles based on static inter-transfer zone objective criteria contribution estimates. Secondly, integrated and extended versions of existing shortest path algorithms for open and public transport networks are used to optimise paths and transfer points in a procedure guided by neural networks while using real-time transport network information. A novel hybrid k-means and Dijkstra’s algorithm is introduced for generating transfer zone samples, in a way that accounts for transport network connectivity to ensure transfer feasibility. The end result is a modularised algorithm that knits together and extends the most effective existing shortest path algorithms for open and public transport networks using neural networks as a look ahead mechanism for generating many efficient multi-modal journey alternatives. In experiments based on a large scale transport network, query response times are shown to be suitable for real-time applications, and are found to be independent of transfer zone sample size, despite larger transfer zone samples leading to higher quality and more diverse Pareto sets of journeys, a win-win scenario.
Keywords: 
;  ;  ;  ;  ;  

1. Introduction

Mobility as a service (MaaS) is concerned with personal transportation needs in metropolitan areas [1,2]. It aims to make alternatives to private car journeys more easily accessible [3,4,5]. To do this, the offerings of mobility service providers (MSPs) are brought together within a single convenient platform, usually a mobile phone application, to provide integrated journey planning, booking, payment and e-ticket functionality. As outlined by [6], a multiple MSP journey planner provides the most basic functionality of any MaaS app, since booking, payment, ticketing, subscriptions, bundles, and behaviour nudging incentives can all built on top of it.
This work tackles a multi-modal multi-objective journey planning problem involving 4 distinct non-private car classes of transport modes: i) public transport such as bus, train and ferry services; ii) taxi services; iii) micro-mobility modes such as hire bikes and e-scooters; and iv) personal transport such as walking and cycling. The minimisation objectives considered include: i) cost; ii) arrival time; iii) CO2 emissions; iv) inconvenience (measured as the total amount of time spent walking and waiting in a journey); v) calorie expenditure; and vi) transfers. For any given commuter query, consisting of a departure time, origin and destination, this objective function characterises a Pareto set of journeys mutually non-dominated with respect to these objectives. Such a set of journeys includes the cheapest, fastest, greenest, most convenient; and least strenuous. In addition, the Pareto set includes those which balance conflicting objectives. Such as set of journeys may include those attractive to private car users and prompt travel behaviour change.
In previous work [7], we introduced the multi-modal multi-objective journey planning problem considered in this work. In contrast to other streams of research related to multi-modal journey planning, the problem considered here is more general. It considers a wider set of transport modes including public transport, walking, taxis, bikes and also new shared mobility modes such as rent-able e-scooters. Previous works have tended to focus only on cars, walking and public transport [8,9,10,11], while also placing constraints on the orders in which modes can be used in journeys, which is a solution space reduction approach that is avoided in this work. [8] proposed an access-node approach where the main parts of journeys are assigned to the public transport network, thereby reducing the size of the path planning problems to and from the public transport access-nodes. [9] proposed the Round-Based Public Transit Routing algorithm (RAPTOR), which is a dynamic programming based approach for minimising both travel time and number of transfers via walking and public transport networks. Each iteration attempts to find faster journeys to each reachable stop involving one additional transfer. [10] proposed an A* [12] style shortest path journey planning algorithm (which is a goal directed version of Dijkstra’s shortest path algorithm [13]) that only allows car usage in the first legs of journeys, as in park-and-ride journeys. [11] require journey mode sequences as a commuter input constraint in their multi-modal travel time minimisation approach. The problem considered here considers a unique objective function, that of the simultaneous minimisation of cost, travel time, inconvenience (measured as the sum of walking and waiting time), CO2 emissions and calories expended. Prior to this the most general objective function considered was that of [8] who consider cost in addition to travel time and number of transfers. Even for this objective function acceptable query response times could not be attained without solution space reduction based heuristics, by imposing structural constraints on journeys including mode-sequences. This work considers mode choice and their sequence a commuter choice issue and the challenge addressed in this work is to rapidly generate all of the worthy alternatives.
Regarding how this work extends that of [7], the focus of the previous work was an investigation of exact and heuristic solution methodologies set within small to moderate sized problem instances such that optimal solutions could still be computed within a reasonable amount of time. Time complexity analyses and computational results led to the conclusion that for this new problem the number of transport network nodes that are considered as potential multi-modal transfer points is a huge and computationally prohibitive factor influencing query response times. It was recommended that future work should investigate algorithms based on a transfer-point-sample-approach, a strategy that should most effectively reduce the size of the solution space. This work builds on the insights of [7] and proposes a methodology based on such a strategy.
The Pareto set generation process of the multi-modal multi-objective journey planning problem is decomposed into two steps. Firstly a Pareto set of journey profiles is generated, where a journey profile is defined as the combination of a mode sequence and corresponding transfer zone sequence. That is, solution space is reduced via a transfer zone sampling approach. Secondly, the exact transfer locations within the transfer zones of the journey profiles are then optimised by a procedure guided by machine learning travel time predictions. The proposed approach is referred to as ML-TZSA, reflecting its use of machine learning and transfer zone sampling machine learning. Figure 1 depict the four main steps of ML-TZSA. i) Transfer zone sampling, in which the transport networks of interest are divided into a set of transfer zones (Section 4.1). ii) inter-transfer zone objective criteria contributions, in which objective value contribution corresponding to single transport mode trips between each pair of transfer zones are calculated (Section 4.2). iii) Journey profile Pareto set generation, in which a Pareto set of mutually non-dominated journey profiles, from a query’s origin to its destination, is generated based on the inter-transfer zone objective criteria contributions (Section 4.3). iv) Transfer zone constrained transfer point optimisation, in which the transfer points and paths of the journey profiles are optimised in a procedure guided by machine learning travel time predictions (Section 5). Phases i) and ii) are offline preprocessing tasks, while phases ii and iv) are online query time tasks.
On the whole, this approach side steps the issue of the very large number of possible transfer locations without ruling any out. While the number of transfer zones generated limits the size of the Pareto set of journey profiles that can be generated, this is justified considering that in theory there can be an infinite number of optimal non-dominated solutions. For instance, consider the case of two objectives, cost and time minimisation, and two modes, walking and taxi. In this case an infinitely sized Pareto set can be created by generating the set of journeys including those where the commuter gets out of the taxi at all points along the taxi route and walks the remainder of the journey. This is because in such a case journey cost and travel time are conflicting objectives. Considering this, limiting the set of possible transfer points in some way makes practical sense as a solution space pruning method. Also, it is more practical to present only a limited number of journey alternatives to commuters.
The contributions of this work are as follows: A transfer zone sample approach is proposed and developed for greatly reducing the size of a very large journey planning solution space without adversely effecting solution quality. A novel pedestrian transport network based hybrid Dijkstra’s algorithm and k-means clustering algorithm is introduced for selecting the sample of transfer zones—an approach which guarantees the feasibility, in terms of network connectivity, of journeys planned via the sampled transfer zones. Existing shortest path algorithms for open and public transport network are adapted to the many-to-many case with numerous speed-up techniques, and are used in conjunction with machine learning algorithms to optimise the transfer points of non-dominated multi-modal journey profiles journeys planned between the transfer zones. The new method has the beneficial feature that larger transfer zone samples lead to large and better quality Pareto sets of journeys without increasing query response times. Our experiment results show that our approach can generate large diverse sets of efficient journey options within seconds. Such large sets of journeys include cheap, fast, green, convenient and low effort ones, which, when presented within a MaaS app, may encourage more people to opt for non-private car journeys and thereby reduce pollution and congestion.
The remainder of this paper is structured as follows. Section 2 provides a review of relevant literature. Section 3 defines the problem addressed in this work. Section 4 and Section 5 detail the proposed solution methodology. Section 6 provides experiment results evaluating the effectiveness of the proposed approach. Section 7 summarises the main findings and promising directions for future work.

2. Literature Review

This section explores existing literature regarding MaaS in general, considering its aims and potential benefits, followed by a review of existing approaches for multi-modal journey planning.

2.1. MaaS Concept

MaaS in general aims to integrate the offerings of mobility service providers into a single digital platform for journey planning, booking, payment and (e-)ticketing [6,14]. They state that mobility service integration can be broken down into 4 hierarchical levels: 1) journey planning (which is the most basic function of a MaaS app and the theme of this work); 2) purchase and ticketing; 3) bundles and subscription plans; and 4) addressing societal goals such as reducing emissions and congestion using behaviour nudging incentives.
A central goal of MaaS is to reduce high private car dependency [15]. [16] outlines a research agenda for MaaS enablement, highlighting that a move away from private car ownership comes with a natural increase in demand for convenient and seamless shared mobility offerings. According to [17], the convenience benefits of MaaS include smart ticketing, which also provides an institutional coordination mechanism for facilitating such cooperation. MaaS is also touted as a means for improving social equity. [18] proposed the MaaSINI: a MaaS Inclusion Index to evaluate the inclusivity and accessibility of MaaS considering vulnerable social groups’ needs such as the elderly, people with disabilities, and low-income people.
[19] attempts to answer the question of whether MaaS can change user travel behaviour and deliver commercial and societal benefits. It is reported that MaaS may help to reduce car ownership, but this may be offset by an increase in the use of other car-based modes such as taxi services or Uber. Evidence was found that suggests that investment in MaaS does bring about net reductions in CO2. Regarding demographic groups that are most likely to adopt MaaS as their alternative to private car ownership, [20] perform a latent class cluster analysis of attitudes, and find that the largest cluster is most likely to adopt MaaS, while current uni-modal car users are least likely to adopt MaaS. This suggests that the natural bias against car-based transport modes of many MaaS trials may be counterproductive to the aims of the MaaS movement. Instead, by embracing car-sharing and taxi services in MaaS apps, current uni-modal car users may be more inclined to explore the many benefits of MSP integration through MaaS apps.
The success of MaaS trials relies on different aspects such as business models and how MaaS can match MSP offers with a traveller’s needs. [21] evaluated different business models and structures in the context of MaaS and concluded that it is important to consider different market structures since in certain cases like intermediary settings, prices tend to be significantly higher with low profitability. Recently, [22] developed a novel mechanism for MaaS to solve matching and pricing problems between MSPs and travellers. They presented an initial approach that utilises a static offline mechanism employing a pricing scheme derived from the Vickrey-Clarke-Groves model. The proposed mechanism is designed to prioritise incentive compatibility, individual rationality, and system efficiency. Additionally, they introduced an online mechanism that employs a dynamic learning algorithm to generate a solution that closely approximates optimality. A customised greedy-based algorithm is used for comparison alongside this online approach. [23] also developed incentive-compatible mechanisms for the online mobility resource allocation problem. The proposed polynomial-time online algorithm benefits users with the possibility to accept or reject offered MaaS bundles by comparing the associated utility obtained from MaaS with a reserve utility obtained from other travel options.
[24] explore possible futures for MaaS introducing the concept of mode efficiency, where existing and emerging transport modes are categorised in terms of spatial (vehicle size and average passenger numbers) and temporal (time spent idle) dimensions. They warn that the promotion of some emerging modes can have adverse effects on the various externalities for which MaaS is sold as addressing. On a similar line of research [25] find evidence suggesting that the introduction of car-sharing and bike-sharing as alternatives to public transport in low-density areas can improve energy efficiency. Taken together, mode efficiency, geography and demographics are key elements that should be accounted for in the provision of mobility services.

2.2. Multi-Modal Route Planning

In general terms route planning problems come in two main varieties including vehicle routing problems (see [26] for a recent survey and classification scheme) and journey planning problems, this work is concerned with the latter. Journey planning problems themselves come in many varieties including itinerary planning, where journeys must visit a specified sequence of intermediate locations/transfer points [27] and shortest path problems, which are the focus in this work.
Over the years shortest path planning problems have been extended in a number of ways, including multiple objectives [28,29,30,31,32,33], transport modes [34,35,36,37], and network characteristics [38,39]. For example, [30] introduced a new exact label-setting algorithm that returns the subset of Pareto optimal paths that satisfy a set of lexicographic goals, or the subset that minimises deviation from goals if these cannot be fully satisfied. [37] presented an algorithm that considers the price optimisation (including driving and parking costs) as a Pareto criterion in addition to travel time and the number of transfers for multi-modal two-way round trip journeys.
The term multi-modal route planning refers to path planning problems where transfers between different vehicles and types of vehicles are allowed en-route. This term has often been used in cases where the available modes are all fixed schedule transport modes [27,40,41]. More recently, multi-modal is most often used to refer to cases where the available modes also include what might be referred to as open network modes, such as a cars and bicycles, in addition to fixed schedule modes, such as public transport services.
Research into multi-modal journey planning has been becoming more and more general regarding the available transport modes, the objectives considered and the rules imposed on when different modes can be used and in what order. [8] proposed a fast algorithm for a special case of a multi-modal shortest path problem in which the start and ends of journeys use the road network, while the main part of the journey utilises public transport. Distances to and from public transport access nodes are pre-computed and stored, meaning that at query time only the smaller public transport network is subject to a path search. In this work, pre-processing tasks are also employed to reduce query times, see Section 4.2. This work focuses on the development of a general multi-modal and multi-objective journey planning algorithm, without imposing rules regarding allowable mode sequences. Previous works have focused on other special case problems.
[42] developed a trip planning algorithm that extends a time-minimised vehicle trip planning system by integrating it with multi-criteria walking considerations. They argue that people are sensitive to walking trips for a great many reasons including, exercise, physical capabilities, path gradients and environmental conditions at travel time. [9] introduced the RAPTOR algorithm for generating public transport and walking journeys that minimise travel time and number of transfers, it is frequent that journeys can be completed faster if commuters are willing to perform more transfers, since public transport timetables are not always conveniently synchronised with each other.
More recently [43] proposed a time dependent intermodal A * (TDIMA*) algorithm, which combines scheduled transport services, walking and vehicular transport networks. The objective is to minimise a weighted sum of travel time, waiting time and penalties for transfers between modes.
The general trend towards rolling out the efficiencies brought about by digitisation, internet and instant telecommunications is making route planning algorithm functionality available to ever expanding portion of the population, often via MaaS apps. While the basic feature of a MaaS app is that of route planning, MaaS apps can also be used to inform commuters of real-time hazards or delays. For example, [44] proposed a framework for an integrated multi-modal route planner in the MaaS domain. The architecture consists of two components: a dynamic journey planner that combines routes from existing planners, enhances them with innovative mobility services, and transforms them into multi-modal options; and a route recommender system that filters and ranks routes based on travellers’ preferences and MaaS operator requirements, such as environmental sustainability or promotion of specific modes of transportation.
Relevant methodologies include the following. [45] propose a methodology for estimating traffic flows using historic and real-time sensor data, information that is fed into the OpenTripPlanner (OTP). [46] implement a similar approach in which real-time congestion and air quality information are integrated with the multi-modal journey planning platform GraphHopper. Another example can be found in [47] who proposes a dynamic programming route planning algorithm for avoiding epidemic hot spots. [48] develop a journey planning app that combines public transport and car-pooling called RideMyRoute, which relaxes the origin and destination constraints of purely car-pooling journeys, since the user can adjust the start and or end their journey by making use of public transport public transport, thereby increasing the number of feasible car-pooling options.
Regarding the users’ perspective, [49] provided 95 travellers with a multi-modal trip planner and found that participants had positive attitudes toward the trip planner as it proposes the optimum route, enhancing their comfort and reducing their stress while travelling.

3. Multi-Modal Multi-Objective Journey Planning Optimisation Model

The multi-modal multi-objective journey planning problem has two main sets of inputs, a graph G = N , E which defines the nodes N (junctions) and edges E (connecting paths) of the non-public transport networks, and General Transit Feed Specification (GTFS) data which defines the public-transport network structure, including its routes and timetables. The graph G can be broken down further for each non-public transport mode, where G p = N p , E p denotes the pedestrian transport network, G b = N b , E b denotes the bike transport network, G s = N s , E s denotes the e-scooter network (usually the same as the bike network) and G c = N c , E c denotes the road vehicle transport network. All nodes, and public transport stops, have a longitude and latitude, which are used to identify the nearest nodes/stops to each node/stop in each other transport network, which define the set of possible transport mode transfer points. Regarding the GTFS data framework, the public transport network is composed of a set of routes, which define the stop sequences of each route. Each route has a set of trips which correspond to the set of times each route is repeated. Each trip has a set of stop times which defines the stop timetable of that trip. GTFS data includes calendar data which specifies the dates on which each route operates, fare data specifying costs associated with possible sub-trips, and shape data specifying the exact paths of each route.
Our objective is to return, for any given commuter query (origin O, destination D, departure time α ), the set of non-dominated journeys with respect to simultaneous minimisation of the objectives of i) cost, ii) travel time, iii) CO2 emissions, iv) inconvenience (measured as the sum of walking and waiting time) and v) calories used. Table 1 specifies the characteristics and cost structures associated with each transport mode. Travel times and waiting times of journeys are calculated from public transport timetable data and edge traversal times. CO2 is calculated based on the distance travelled via each transport mode. While calories used are calculated based on the distances walked and cycled.
While the number of transfers is in principle an element of inconvenience, in this work it is treated as a commuter input constraint and not an objective. The main reason for this is two fold: i) a general investigation of multi-modal journey planning requires the consideration of transfers; and ii) transfers are the primary source of the problems complexity that we are trying to address. More generally speaking, we avoid suppressing transfers directly for analysis purposes. We note that our objective function and corresponding solution techniques extend trivially to the case where transfers are an additional minimisation objective.
For the purpose of explaining our objective function let y k denote a vector defining a single ( k t h ) multi-modal journey from the origin to the destination. Let f i y k denote the objective value of journey y k on objective criteria i. We are interested in finding the optimal set of mutually non-dominated journeys with respect to criteria i) to v). Objective (1) specifies that we want to find a Pareto set of journeys P which simultaneously minimises all objective criteria. Constraints (2) and (3) define the mutually non-dominated solutions requirement of a Pareto set. Specifically Constraint (2) specifies that the Pareto set must not contain any solutions dominated on all criteria by any other solution in the set. Constraint (3) specifies that each solution in the Pareto set must outperform at least one other non-dominated solution on at least one objective criteria.
min : f i y k , i F , y k P ,
s.t.
y k P y l P f i y k < f i y l , i F ,
y k P y l P i F f i y k > f i y l .
Formally, we can characterise the validity of any given multi-modal journey in terms of a time-expanded graph model, where the non-public transport networks have copies of each edge corresponding to departures at each possible time interval t (e.g., E p t for the set of pedestrian edges departing at time interval t). On the other hand, the public transport network has edges corresponding to each scheduled trip between each pair of consecutive stops in all scheduled trips. Let x v t i j denote a binary variable indicating whether or not transport mode v is used to travel from node/stop i to node/stop j departing at time t.
A feasible journey must be spatially valid, i.e., contain no spatial jumps or discontinuities (Constraint 4), while beginning at the origin (Constraint 5) and ending at the destination (Constraint 6).
v V t T i , j E v t | i O x v t i j k = v V t T j , l E v t | l D x v t j l k , j N O D , y k P ,
v V t T j N v t x v t O j k = 1 , y k P ,
v V t T j N v t x v t j D k = 1 , y k P ,
Similarly, a feasible journey must also be temporally valid (Constraint 7), i.e., contain no jumps or discontinuities forwards or backwards in time, only departing nodes after arriving, and only entering public transport trips at times after scheduled arrival times and no later than scheduled departure times. τ v t i j denotes the travel time between nodes i and j while using transport network v departing at time interval t, d t is the time associated with time interval t. Additionally, the journey may not begin before the earliest departure time α (Constraint 8).
v V t T i , j E v t | i O d t x v t i j k + τ v t i j v V t T j , l E v t | l D d t x v t j l k , j L O D , y k P ,
j L v V t T d t x v t O j k α , y k P ,
Commuter queries might also include budget, latest arrival time, maximum transfers and unacceptable transport mode constraints. In this work such constraints are to treated as commuter preferences which they apply to filter journey options output from the proposed approach.

4. Journey Profile Pareto Set Generation

In this work we propose a methodology for addressing the main computational bottleneck of multi-modal multi-objective journey planning, that of the very large number of possible transfer locations between transport modes, which can be between any pair of transport modes. We circumvent this bottleneck in a two stage approach:
  • A Pareto set of journey profiles is generated based on multi-modal journeys utilising a carefully selected sample of transfer zones.
  • Optimisation of the the transfer points within the transfer zones of the journey profiles.
We propose a hybrid k-means clustering algorithm and Dijkstra’s shortest path algorithm for generating transfer zones each consisting of inter-connected transport network nodes. Once the sample of transfer zones has been selected, static objective criteria contributions are pre-computed for each inter-transfer zone trip via each transport mode. Then, at query time, an implicit enumeration algorithm (stage 1) is used to generate a Pareto set of journey profiles that are mutually non-dominated with respect to the minimisation of cost, arrival time, CO2, inconvenience and calorie expenditure. Where a journey profiles is defined as the combination of a transport mode sequence and a corresponding transfer zone sequence. Then finally, the transfer points within the transfer zones are optimised (stage 2) with respect to real-time transport network data and the origin, destination and departure time of the query. The resulting set of mutually non-dominated multi-modal journeys can then be presented to the commuter.

4.1. Transfer Zone Sampling (Offline)

The sample of transfer zones is selected based on applying a clustering procedure to the pedestrian transport network, while ensuring that each cluster/transfer zone forms a connected pedestrian node sub-graph, which in turn ensures that transfers planned within transfer zones can be completed on foot.
Algorithm 1 outlines the hybrid Dijkstra’s algorithm and k-means clustering algorithm procedure. The algorithm starts with randomly selected pedestrian network nodes as the seed nodes for building each cluster, while ensuring that at least one node is selected from each sub-graph (island) of the entire transport network. The sub-graphs and their number can be identified by applying the minimum spanning tree algorithm, starting a new tree/sub-graph whenever no more unassigned connected nodes can be added to the current tree. The relative sizes of the entire network’s sub-graphs are used to determine proportional numbers of initial centroids to select from each distinct sub-graph.
Algorithm 1 Hybrid Dijkstra’s algorithm and k-means clustering algorithm for pedestrian transport network structure informed transfer zone sampling.
1:
Inputs: t r a n s f e r Z o n e S a m p l e S i z e , i t e r a t i o n s (number of k-means iterations), N p (pedestrian nodes), E p (pedestrian edges).
2:
//Identify pedestrian node sub-graphs (islands).
3:
//For each transfer cluster initialise a priority list of nodes, each containing a random pedestrian node, ensuring that a pedestrian node from each sub-graph is selected, and initialise a list of priority lists containing all of the priority lists.
4:
for  i 1 . . t r a n s f e r Z o n e S a m p l e S i z e  do
5:
    p r i o r i t y L i s t i r a n d o m P e d e s t r i a n N o d e ( )
6:
    l i s t O f P r i o r i t y L i s t s . a d d ( p r i o r i t y L i s t i )
7:
end for
8:
//Apply i t e r a t i o n s of the pedestrian node-based clustering algorithm.
9:
for  j 1 . . i t e r a t i o n s  do
10:
    u n a s s i g n e d N o d e s p e d e s t r i a n N o d e s
11:
   while  | u n a s s i g n e d N o d e s | > 0  do
12:
     //The next node to scan is that from the priority list with the non-scanned node with the shortest path time from the seed node of that priority list.
13:
      c u r r e n t P r i o r i t y L i s t l i s t O f P r i o r i t y L i s t s [ 0 ]
14:
      n o d e T o S c a n r e m o v e A n d R e t u r n ( c u r r e n t P r i o r i t y L i s t , 0 )
15:
     //Add n o d e T o S c a n to the cluster corresponding to the current top-ranked priority list and remove from u n a s s i g n e d N o d e s .
16:
     //Scan the node (fundamental step from Dijkstra’s algorithm)
17:
     for each n o d e connected to an edge ( e d g e ) originating at n o d e T o S c a n  do
18:
        if  n o d e not assigned to a cluster then
19:
           n o d e . t i m e F r o m S e e d N o d e = n o d e T o S c a n . t i m e F r o m S e e d N o d e + e d g e . t i m e
20:
          //Add n o d e to c u r r e n t P r i o r i t y L i s t and sort by increasing t i m e F r o m S e e d N o d e .
21:
        end if
22:
     end for
23:
     //Sort the priority lists of l i s t O f P r i o r i t y L i s t s by their minimum times from seed node.
24:
   end while
25:
   //
26:
   if  j < i t e r a t i o n s  then
27:
     //Find the node in each cluster nearest to the new cluster centroids and set these as the seed nodes of each cluster priority list ready for the next iteration.
28:
   end if
29:
end for
30:
Output: The cluster assignments of all pedestrian network nodes.
In contrast to a standard implementation of k-means clustering, Dijkstra’s algorithm is used to determine distances to nearest cluster centroids via shortest paths in the pedestrian network. Algorithm 1 outlines an efficient approach for running a set of Dijkstra’s algorithms, one for each cluster, in unison, which avoids having to implement Dijkstra’s in full starting from each cluster centroid individually, by avoiding “scanning” any nodes more than once in total during each k-means iteration. This is achieved by juggling the priority lists of each cluster’s Dijkstra’s algorithm instance, by always considering next the priority list whose first ranked node has the minimum path length. The resulting assignments of nodes to nearest clusters reflects actual travel times in the pedestrian network, i.e., actual network topology, as opposed to “as the crow flies” distances. As in k-means clustering, cluster centroids form the cluster seed nodes for the next iteration.
Figure 2 shows the result of applying Algorithm 1 to the pedestrian network of the Solent area, for a transfer zone sample size of 500. The identified transfer zones are highlighted via their convex hulls. It can be observed that the resulting zones capture geographical features and also reflect pedestrian node density.

4.2. Inter-Transfer Zone Objective Contributions (Offline)

This section outlines how objective criteria contributions are estimated for each journey leg between each pair of transfer zones via each transport mode.
For the case of open transport networks, the method is as follows. for each transfer zone, each node in that zone is set as an origin node with an initial arrival time of 0. Dijkstra’s algorithm is executed to find all of the shortest paths from the origin transfer zone to each node in each other transfer zone. The average times and distances to each other transfer zone are used to calculate the required objective criteria contributions. Let t i m e ( i , j , m ) , d i s t a n c e ( i , j , m ) and s p e e d ( i , j , m ) denote the average shortest path times, distances and speeds, respectively, from transfer zone i to transfer zone j via transport mode m. Letting T denote the set of transfer zones and O the set of open transport networks, the open network inter-transfer zone objective criteria contributions are calculated as follows.
c o s t ( i , j , m ) = t i m e ( i , j , m ) × t i m e C o s t ( m , s p e e d ( i , j , m ) ) + d i s t a n c e ( i , j , m ) × d i s t a n c e C o s t ( m , s p e e d ( i , j , m ) ) + f i x e d C o s t P e r U s e ( m ) + f i x e d C o s t P e r D a y ( m ) + t r i p C o s t ( i , j , m ) , ( i , j ) T 2 | i j , m O ,
t i m e ( i , j , m ) = t i m e ( i , j , m ) + r e s p o n s e T i m e ( m ) , ( i , j ) T 2 | i j , m O ,
C O 2 ( i , j , m ) = d i s t a n c e ( i , j , m ) × d i s t a n c e C O 2 ( m , s p e e d ( i , j , m ) ) , ( i , j ) T 2 | i j , m O ,
i n c o n v e n i e n c e ( i , j , p e d e s t r i a n ) = t i m e ( i , j , p e d e s t r i a n ) , ( i , j ) T 2 | i j ,
C a l o r i e s ( i , j , m ) = d i s t a n c e ( i , j , m ) × d i s t a n c e C a l o r i e s ( m , s p e e d ( i , j , m ) ) , ( i , j ) T 2 | i j , m O ,
where t i m e C o s t ( m , s ) is the cost per unit time while using transport mode m at an average speed of s. d i s t a n c e C o s t ( m , s ) is the cost per unit distance while using transport mode m at an average speed of s. f i x e d C o s t P e r U s e ( m ) is the fixed cost per usage of transport mode m. r e s p o n s e T i m e ( m ) is the response time/set up time to begin using transport mode m. d i s t a n c e C O 2 ( m , s ) is the CO2 emission rate per unit distance while using transport mode m at an average speed of s. d i s t a n c e C a l o r i e s ( m , s ) is the calories used per unit distance while using transport mode m at an average speed of s. f i x e d C o s t P e r D a y ( m ) is the fixed daily cost associated with transport mode m. Finally, t r i p C o s t ( i , j , m ) is the average fare associated with a public transport trip between transfer zones i and j via transport mode m. In this work we assume a fixed daily cost model for public transport usage, see Section 6.1.
The pre-calculated inter-transfer zone objective contributions are based on static estimate average speeds of each vehicle type on each edge. Typically, transport network travel time data comes in two varieties, daily averages and real-time data. Once Pareto sets of journey profiles have been generated based on static estimates, the transfer point optimisation procedure that follows is based on real-time speed estimates accounting for current traffic conditions and disruptions. Similarly, the pre-calculated inter-transfer zone objective contributions for public transport journey legs are based on the scheduled public transport services for the given day, and real-time disruptions can be accounted for in the transfer point optimisation procedure.
The public transport inter-transfer zone objective contributions are calculated in a similar way as those for the open transport networks, however all of the public transport trip paths are pre-defined. For each transfer zone, average journey times, distances and speeds, to each other transfer zone, are calculated based on all scheduled public transport trips (pairs of origin and destination stops) for the same day. Then Equations (9)-(13) are used to calculate expected inter-transfer zone objective criteria contributions.
For the case of journey profiles with consecutive public transport legs, we account for minimum possible connection times. For each transfer zone we identify the minimum connection times required to access a public transport services that lead to each of the other transfer zones. The intention is generate optimistic journey profiles that the subsequent transfer point optimisation procedure can use to generate the best possible multi-modal journeys. Some journey profiles may turn out to lead to low quality journeys due to time dependent features that could not be accounted for based on static estimates regarding inter-transfer zone journeys. However, many journey profiles are to be generated so we should still be left with many options that can be used to generate a final set of fully defined mutually non-dominated journeys, making the overall approach fairly fail-safe.

4.3. Implicit Enumeration of Non-Dominated Journey Profiles (Online)

At query time a multi-modal path tree of non-dominated journey profiles is built from the origin transfer zone to all other transfer zones. The tree is built in increasing transfers order. Iteration 1 generates single leg journeys from the origin transfer zone to each other transfer zone via each available transport mode. Iteration 2 extends the single leg journeys with journey legs to each other transfer zone via each available transport mode, while at the same time maintaining lists of non-dominated journey profiles to each transfer zone. Subsequent iterations are analogous while involving one extra transfer built on top of those from the previous iteration. As a speed up technique we apply target pruning [9]. Whenever considering the extension of a partial journey profile with a journey leg to a non-destination transfer zone, we eliminate the new partial profiles if they are dominated by any profile to the destination transfer zone. The effectiveness of target pruning can be maximised by generating all of the new non-dominated journey profiles to the destination transfer zone first at the beginning of each transfer-iteration. This maximises the quality of the destination transfer zone’s Pareto set as early as possible, and increases the total amount of pruning, which in turn reduces the number of journey profile extensions to be considered in subsequent transfer-iterations. For the case that the maximum number of transfers is predefined, the final transfer iteration need only consider extensions leading to the destination transfer zone, which is useful because generally each subsequent transfer-iteration will involve the consideration of many more partial journey profiles to extend with additional journey legs.

5. Machine Learning Based Transfer Point Optimisation of Journey Profiles (Online)

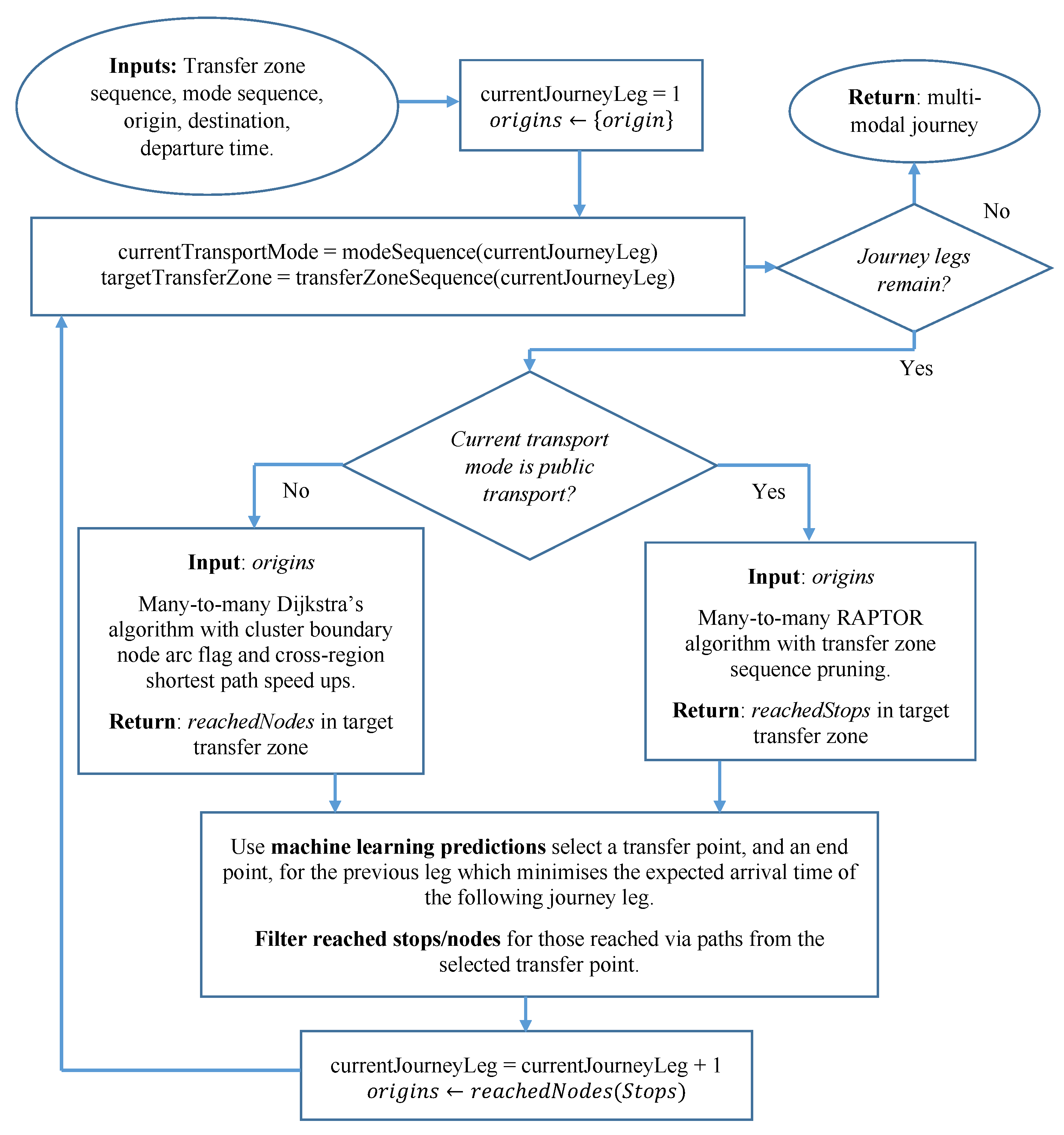
Once a journey profile Pareto set has been generated for a commuter’s query, the task is to define precise paths and transfers points for each journey profile while taking into account real-time transport network traffic flows and disruptions, i.e., using real-time transport network graphs and GTFS data. Figure 3 outlines the proposed procedure for this which is applied to each non-dominated journey profile in turn. The approach is to cycle through the individual legs of a journey profile one at a time. Each journey leg-iteration builds a many-to-many shortest path tree from the previous transfer zone (origin(s)) to the nodes in the current transfer zone ( r e a c h e d N o d e s / S t o p s ) of the journey profile’s transfer zone sequence. This tree is built within the transport network defined by the journey profile’s mode sequence. If the current mode corresponds to an open transport network the relevant many-to-many shortest path algorithm is Dijkstra’s algorithm with numerous speed up techniques (see Section 5.1), which calculates and stores the shortest paths and arrival times at each node in the current transfer zone. Conversely, if the current mode is public transport the relevant many-to-many shortest path algorithm is a specially adapted version of RAPTOR, which calculates and stores shortest time public transport journeys from the previous transfer zone to all of the stops in the current transfer zone (see Section 5.2). Once a many-to-many shortest path tree has been built to the current transfer zone machine learning travel time predictions for the next leg of the journey profile are used to select one of the o r i g i n s of the current many-to-many shortest path tree as a transfer point. At which point the shortest path leading to that transfer point is locked into the journey solution. If the current transfer zone is the last one, machine learning predictions are not required since we just commit to the transfer point corresponding to the origin of the shortest path to the actual destination node. Section 5.3 describes the input features and training procedure of the neural network approach for predicting travel times between any pair of locations in each open transport network. Section 5.4 details the machine learning based transfer point selection procedure.
Algorithm 2 Target transfer zone directed many-to-many Dijkstra’s with arc flag and cross region edge label speed ups.
1:
Inputs: o r i g i n s , s t a r t T r a n s f e r Z o n e , e n d T r a n s f e r Z o n e , d u m m y D e s t i n a t i o n , m a x S p e e d , n u m b e r O f N o d e s I n T a r g e t T r a n s f e r Z o n e .
2:
//Initialise candidate list, the set and number of target nodes reached.
3:
c a n d i d a t e L i s t o r i g i n s
4:
r e a c h e d N o d e s
5:
n o d e s I n T a r g e t T r a n s f e r Z o n e S c a n n e d = 0
6:
while | c a n d i d a t e L i s t | > 0  do
7:
   //Resolve and scan the unresolved node with the lowest heuristic score and store the origin associated with the resolved path.
8:
    n o d e T o S c a n c a n d i d a t e L i s t 1
9:
    c a n d i d a t e L i s t c a n d i d a t e L i s t n o d e T o S c a n
10:
    n o d e T o S c a n . c u r r e n t L e g S t a r t N o d e n o d e T o S c a n . p a r e n t N o d e . c u r r e n t L e g S t a r t N o d e
11:
   if  t r a n s f e r Z o n e n o d e T o S c a n = e n d T r a n s f e r Z o n e  then
12:
      n o d e s I n T a r g e t T r a n s f e r Z o n e S c a n n e d = n o d e s I n T a r g e t T r a n s f e r Z o n e S c a n n e d + 1
13:
      r e a c h e d N o d e s r e a c h e d N o d e s n o d e T o S c a n
14:
   end if
15:
   //Check if termination criterion is satisfied.
16:
   if  n o d e s I n T a r g e t T r a n s f e r Z o n e S c a n n e d = n u m b e r O f N o d e s I n T a r g e t T r a n s f e r Z o n e  then
17:
     Return  r e a c h e d N o d e s
18:
   end if
19:
   //Consider whether shorter paths to nodes linked to n o d e T o S c a n can be found.
20:
    e d g e s O u t n o d e T o S c a n . e d g e s O u t
21:
   for  e d g e e d g e s O u t  do
22:
     //Apply speed ups.
23:
      e d g e P r u n e d = f a l s e
24:
     //Arc flag speed up.
25:
     if  a r c F l a g B o u n d a r y N o d e n o d e T o S c a n  then
26:
         e d g e P r u n e d = t r u e
27:
        if  e d g e . o n A S h o r t e s t P a t h T o S o m e W h e r e I n A T a r g e t A r c F l a g B o u n d a r y Z o n e e n d T r a n s f e r Z o n e  then
28:
           e d g e P r u n e d = f a l s e
29:
        end if
30:
     end if
31:
     //Cross region edge label speed up.
32:
     if  t r a n s f e r Z o n e n o d e T o S c a n s t a r t T r a n s f e r Z o n e t r a n s f e r Z o n e n o d e T o S c a n e n d T r a n s f e r Z o n e  then
33:
        if  ¬ e d g e . c r o s s R e g i o n S h o r t e s t P a t h E d g e  then
34:
           e d g e P r u n e d = t r u e
35:
        end if
36:
     end if
37:
     if  ¬ e d g e P r u n e d  then
38:
         n e x t N o d e = e d g e . e n d N o d e
39:
         n e w P a t h T i m e = n o d e T o S c a n . p a t h T i m e + e d g e . t i m e
40:
        if  n e w P a t h T i m e < n e x t N o d e . p a t h T i m e  then
41:
          //Shorter path to n e x t N o d e found, update candidate list and store new parent node.
42:
           n e x t N o d e . p a t h T i m e n e w P a t h T i m e
43:
           n e x t N o d e . p a r e n t N o d e n o d e T o S c a n
44:
           n e x t N o d e . h e u r i s t i c S c o r e = n e w P a t h T i m e + c r o w F l i e s T i m e ( n e x t N o d e , d u m m y D e s t i n a t i o n , m a x S p e e d )
45:
           a d d A n d S o r t n e x t N o d e , c a n d i d a t e L i s t , h e u r i s t i c s c o r e i n c r e a s i n g
46:
        end if
47:
     end if
48:
   end for
49:
end while
50:
r e a c h e d N o d e s

5.1. Many-to-Many Open Network Shortest Path Algorithm

Algorithm 2 presents our target transfer zone directed many-to-many shortest path algorithm with speed ups for open transport networks. The algorithm is designed to grow a many-to-many shortest path tree from specified nodes in the origin transfer zone (origins) to nodes in the destination transfer zone (reachedNodes). The algorithm is based on the main steps of Dijkstra’s algorithm (lines 6-10, 20-21, 38-45), but also makes use of three different speed up techniques. Both of the first two speed-up techniques are based on partitioning transport network nodes into clusters each with defined boundary nodes, for this Algorithm 1 is used. Firstly, the arc flag speed up (lines 25-30) is used to avoid the consideration of paths with edges known not to lie on any shortest paths from arc flag boundary nodes to any arc flag boundary regions overlapping with the target transfer zone ( e n d T r a n s f e r Z o n e ). Secondly, the cross-region edge label speed up (lines 32-36) is used avoid the consideration of paths with edges, not in either the origin or destination transfer zone, that are known not be in any cross-region edge label boundary zone shortest paths, Section 5.1.1 provides further details. Thirdly, the algorithm is provided with a dummy target destination location ( d u m m y D e s t i n a t i o n ) somewhere within the target destination transfer zone, that is used to simulate the goal directed A* speed up of Dijkstra’s algorithm, in which the candidate list is sorted according to lower bound estimates (“as the crow flies”) of the arrival times at the dummy destination from the given node’s location. This has the effect of prioritising the resolution of shortest paths closer to the target transfer zone. The algorithm terminates when it is known that the shortest paths to all of the target transfer zone nodes have been resolved.

5.1.1. Speed up Techniques

Our speed up techniques build upon the same logic as arc flags and geometric containers [50]. In which, the nodes of a transport network graph are partitioned into a set of distinct regions. Within each region boundary nodes are identified as those which have edges leading to other regions. For each boundary node a Dijkstra’s search to all other nodes is performed. The results of which are used to define a bit vector for each edge leaving a boundary node, which specifies each region that can be reached via a shortest path including that edge. Then future Dijkstra’s searches can prune edges leaving boundary nodes which are known not to be included on a shortest path to anywhere in the final target region. In our case we define our set of regions using Algorithm 1.
As an extra pruning step we also introduce a cross-region shortest path pruning technique. Since we know that if the current “resolved/scanned node” in a Dijkstra’s search is not in the origin or destination region the completed shortest path must include a shortest path between a pair of boundary nodes of the current region, since all sub-paths of shortest paths are also shortest paths. Based on this we monitor which edges are included in shortest paths across each region between each pair of its boundary nodes, which is information that can be yielded during the pre-processing step of the arc flags speed up referred to above. If in future Dijkstra’s searches the current “resolved/scanned node” is not in the origin or destination region, we can prune edges which are never in shortest paths across that region. We refer to this speed up technique as cross-region edge labels.
Figure 4 displays boundary nodes (green dots) of partitioned regions and cross-region shortest paths (blue), all of the grey edges can be pruned in a Dijkstra’s search when the current “resolved/scanned node” is not in the origin or destination region.

5.2. Many-to-Many Public Transport Shortest Path Algorithm

Algorithm 3 outlines our transfer zone sequence constrained many-to-many adaptation of RAPTOR. As with standard RAPTOR, the algorithm works in transfer-iterations where each subsequent iteration attempts to find earlier arrival times to stops involving itineraries with one additional transfer (line 13). Within each transfer-iteration, the standard steps of RAPTOR are step 1 (line 14), step 2 (line 15) and step 3 (line 16). Step 1 gathers routes whose stops were reached at earlier times in the previous transfer-iteration, or routes serving origin stops in the first transfer-iteration. Step 2 cycles through those routes finding earlier arrival times to the stops along it. Step 3 searches for stops that can be reached more quickly via walking connections from the stops reached more quickly via routes in the current transfer-iteration. The differences between our algorithm and RAPTOR are highlighted in bold italics, and include steps 4-6. As specified on lines 15 and 16, RAPTOR target pruning no longer applies because we have multiple targets. In contrast to RAPTOR our algorithm stores full itinerary information for the routes found to all stops. Our proposed approach for storing all itineraries is to store a path string for each stop and number of transfers which specifies the entire itinerary of the corresponding public transport journey. Each time an earlier arrival time to a stop is found, the corresponding path string is set as that of the predecessor stop in the route concatenated with details of how the stop was reached from the predecessor stop. In [9] they focus on finding earliest arrival times as quickly as possible, and only state that it is possible to recover itineraries from the algorithm. The path strings of origin stops ( o r i g i n s ) specify which stop it is and the arrival time, so that the specific origin, of the many possible, is information that gets carried through the algorithm through the string concatenation itinerary storage approach. This itinerary storage approach was found to be more convenient than an approach based on storing references to parent stops, which is an approach that works well for open network journey planning using Dijkstra based algorithms.
Algorithm 3 Transfer zone sequence constrained many-to-many RAPTOR.
1:
Inputs: o r i g i n s , t r a n s f e r Z o n e S e q u e n c e , m a x i m u m T r a n s f e r s , m a x i m u m E x t r a I t e r a t i o n s .
2:
r e a c h e d S t o p s
3:
m a r k e d S t o p s o r i g i n s
4:
e x t r a I t e r a t i o n s P e r f o r m e d = 0
5:
Reset earliest arrival times and full itineraries associated with all stops and number of transfers except for the stops in o r i g i n s .
6:
for  k 1 . . m a x i m u m T r a n s f e r s  do
7:
   for  i s t o p s o r i g i n s  do
8:
      a r r i v a l T i m e i , k
9:
      p a t h S t r i n g i , k =
10:
   end for
11:
end for
12:
Perform the specified number of transfer iterations (information derived from a journey profile).
13:
for  k 1 . . m a x i m u m T r a n s f e r s  do
14:
   Step 1. Gather routes reached in the previous round.
15:
   Step 2. Hop onto routes earlier than previously from stop reached in the previous iteration while finding earlier arrival times at stops along those routes. No target pruning and store full journey itinerary corresponding to each earlier stop arrival time found (i.e., p a t h S t r i n g i , k values).
16:
   Step 3. Find stops that can be reached earlier by walking from stops reached earlier via routes in this iteration. No target pruning and store full journey itinerary corresponding to each earlier stop arrival time found (i.e., p a t h S t r i n g i , k values).
17:
   Step 4. Add marked stops in the final public transport leg target transfer zone to r e a c h e d S t o p s .
18:
   Step 5. Allow extra transfer iterations in the event that no stops have been reached in the final public transport leg target transfer zone. (i.e., allow for failure due to real-time disruptions.)
19:
   if  k = m a x i m u m T r a n s f e r s e x t r a I t e r a t i o n s P e r f o r m e d < m a x i m u m E x t r a I t e r a t i o n s  then
20:
     if  m a r k e d S t o p s does not include stops in transfer zone t r a n s f e r Z o n e S e q u e n c e k  then
21:
         m a x i m u m T r a n s f e r s = m a x i m u m T r a n s f e r s + 1
22:
         e x t r a I t e r a t i o n s P e r f o r m e d = e x t r a I t e r a t i o n s P e r f o r m e d + 1
23:
     end if
24:
   end if
25:
   Step 6. Perform transfer zone sequence pruning, provided that public transport journeys to this iterations target transfer zone have been found, this exception is another mechanism for allowing for failure due to real-time disruptions.
26:
   if  m a r k e d S t o p s includes stops in transfer zone t r a n s f e r Z o n e S e q u e n c e k  then
27:
     Filter m a r k e d S t o p s retaining only those in t r a n s f e r Z o n e S e q u e n c e k .
28:
   end if
29:
end for
Our adaptation has the added feature that it stores and returns all public transport journeys to stops in the final target transfer zone ( r e a c h e d S t o p s ). For the case where journey profiles contain consecutive public transport journey legs Algorithm 3 builds a many-to-many shortest path tree through the specified transfer zone sequence for that multi-leg public transport journey. Step 6 applies transfer zone sequence pruning so that the specified transfer zone sequence is adhered to, which can be regarded as a speed-up techniques.
The adaptation also includes two fail safe mechanisms for cases in which the planned transfer zone sequence of a journey leg cannot followed due to real-time schedule information and disruptions. We waive the pruning of stops not in target transfer zones (Step 6) in the event that none are found in the target transfer zones. Furthermore, extra transfer iterations, up to a maximum number, are added when no routes are found to stops in final target transfer zone.

5.3. Neural Network Travel Time Predictions

In ML-TZSA feed forward neural networks are used to rapidly approximate shortest time paths from anywhere in an origin transfer zone to anywhere in a destination transfer zone in any transport network. As such we train a separate neural network for each pair of origin and destination transfer zones and each transport mode. Regarding the training of each neural network we firstly generate the neural network structure according to the specified number of input features, output responses, and the numbers of neurons in each layer. In this case there are 13 input features and one output response (travel time). The input features for making a prediction include: origin and destination longitudes and latitudes (4 features); origin and destination longitudes and latitudes relative to their respective cluster centroids (4 features); the angles and distances of the origin and destination relative to their respective cluster centroids (4 features); and the “as-the-crow-flies” distance between the origin and destination (1 feature). These feature can be calculated much more rapidly than the exact shortest path between an origin and destination, as can a forwards pass of a neural network for making a prediction based on these features. For each neural network a sample of training data is generated consisting of pairs of input features and output responses for randomly selected origins and destinations within the transfer zones of interest. The A * shortest path algorithm is used to calculate the desired output responses. The back propagation algorithm is used to train the weights of the neurons of the neural network. The training procedure involves repeatedly selecting random instances from the training data and performing a neural network forwards pass to make a travel time prediction based on the feature data, followed by a backward pass for updating the neuron weights in order to reduce prediction error in future. This procedure requires a learning rate scheme which determines how aggressively the neuron weights are updated in response to prediction errors. Generally speaking, the learning rate starts small and gets lower in order to prevent over fitting to individual training data instances. Section 6.3 provides neural network prediction accuracy and time results.

5.4. Transfer Point Optimisation

Using an example journey profile including the transfer zone sequence 1 , 2 , 3 and corresponding mode sequence w a l k , b i k e , t a x i , Figure 5 illustrates the ML-TZSA methodology for optimising the transfer points of a journey profile. Figure 5 depicts the steps performed in one journey leg-iteration of Figure 3 (main loop) for the case where the current transport mode is bike. Firstly, the origins, which are the inputs of the many-to-many Dijkstra’s algorithm, are the nodes in cluster 1 that can be reached along the walking path tree (black lines) from the origin. The many-to-many Dijkstra’s algorithm generates cycling shortest path trees (green lines) from cluster 1 to cluster 2. The next step is to commit to one of the cycling sub-trees, and thereby fix the transfer point of cluster 1 and also a single walking path within the walking path tree. For this machine learning predictions (depicted as curved dashed lines) are used to estimate arrival times at cluster 3’s sampled transfer point (centroid), via taxi, starting from each possible cluster 2 transfer point. In the example, a transfer from bike to taxi at node 9 is found to minimise the expected arrival time at cluster 3’s sampled transfer point, which corresponds to the cycling path sub-tree starting at node 7 (thick green lines), which is then fixed as the transfer point in cluster 1. As a result nodes 9, 10, 13 and 15 become the origins for the next iteration of Figure 3 as well as being the candidate locations for the next transfer point in cluster 2. In summary, machine learning predictions for the next journey leg are used to decide on a path through the previous leg’s many-to-many shortest path tree and commit to a single path sub-tree of the current legs many-to-many shortest path tree. The issue that machine learning predictions can exhibit inaccuracy is not too critical given that the machine learning predictions are only used to choose a sub-trees from a many-to-many shortest path tree.
To conclude the presentation of the proposed methodology we note that the aim of this approach is to generate a large number of alternative journeys with attractive features regarding cost, time, CO2, convenience and calorie expenditure. So while our journey profile transfer point optimisation procedure is driven by time minimisation, constraining the transfer points to limited size transfer zones provides the mechanism by which the objective criteria characteristics of the original journey profiles are preserved. On a case by case basis it is also possible to further limit the candidate transfer points to those that do not impact the objective values too much. In any case the proposed approach is intended to augment the offerings of MaaS apps rather than replace their existing ones be they optimal or not. Regarding the issue of presenting too many journey options to commuters, the alternatives can be ordered according to different preference criteria (possibly listed in a drop down menu). Another option is to present those optimising each individual objective in addition to a selection of those balancing conflicting criteria, perhaps identified using a clustering algorithm.

6. Results

In this section experiment results are presented for the offline pre-processing step of ML-TZSA, Dijstra’s algorithm speed up techniques, neural network prediction accuracy and online query responses of ML-TZSA. ML-TZSA is also compared with two versions of RAPTOR in order illustrate the superior diversity of the outputs of ML-TZSA, as well as to provide some validation of the quality of the journeys generated by ML-TZSA. ML-TZSA is also analysed in terms of a number of different Pareto set quality metrics for a variety of transfer zone sample sizes. The experiment results reported were all carried out using a 3.9GHz processor with 8Gb RAM.

6.1. Experiment Inputs

While our methodology can be applied to any sets of open and public transport networks, our experiment results are based on the transport networks of the Solent region of the UK, which can be summarised as follows. The pedestrian transport network is defined by 202,816 nodes and 523,580 edges. The road network is defined by 141,743 nodes and 313,373 edges. The e-scooter transport network is defined by 204,037 nodes and 524,917 edges, however e-scooters are restricted by geofence constraints to the cities of Portsmouth and Southampton. The public transport network consists of bus, ferry and train routes, of which there is a total of 1272 unique routes and 5830 stops. GTFS data defines the timetables of the public transport networks as well as the dates that different public transport trips are available. Regarding the modelling of connections between different transport networks, nodes are generated in each open transport network corresponding to each public transport stop along with edges connecting those nodes to the nodes of the nearest existing edges in those networks. For connections between open transport networks, connection nodes are similarly generated if the nearest edges in the other networks are within some specified small distance. These additional connection nodes and edges are included in the totals reported above.
Table 1 shows the parameters associated with each transport mode, which were collected from various sources including www.carbonindependent.org and capture the main characteristics and relative differences between each transport mode. The CO2 contribution for public transport is based on that of buses (822g/km), and is divided by 20 as an attempt to make the CO2 accounted for directly attributable to each individual commuter. Walking is assumed to consume 60 calories per kilometre. The taxi cost (£/metre) is based on 40p per fifth of a mile and a fixed cost of £2.50 per trip. The e-scooter fixed and variable costs are representative of those of a current app based e-scooter trial (Voi Portsmouth and Southampton). The vehicle maximum speeds have been extracted from the static open transport network graphs, and are used for the goal directed heuristic scores used in the A* shortest path algorithm.
A day ticket public transport cost model has been selected because of its real-life relevance, simplicity, and because it leads to a special exception when checking whether one partial solution dominates another. The issue is that a partial solution without public transport may need public transport for its completion. Therefore we need to avoid eliminating a partial solution which already includes public transport on the basis of its cost exceeding that of a partial solution without public transport by less than the cost of a day ticket, we must instead retain both partial solutions. Another exception is that we must avoid comparing and eliminating partial solutions if they do not end at the exact same transfer point within the same transfer point cluster. Partial solutions ending with public transport legs may end at different stops within the same transfer point cluster.

6.2. Speed up Technique Results

Table 2 displays statistics associated with the pre-processing and testing of both goal directed Dijkstra’s algorithm (A*) speed up techniques presented in Section 5.1.1 applied to the pedestrian transport network of the Solent region. It shows that pre-processing times increase with the number of regions, which is because more regions means more boundary nodes between adjacent regions (see “boundary nodes” column), and hence more corresponding calls of Dijkstra’s algorithm. For 1000 regions pre-processing takes no longer than an hour. For each number of regions we test 3 versions of A* in the same set of 1000 random origin-destination queries: i) A* (no speed ups); ii) A* with arc flags; and iii) A* with cross-region edge labels. In each case the same shortest path solutions are found. The final three columns of Table 2 provide average query times given in milliseconds. All speed up experiments do lead to reduced query times compared to A* alone. For the case of the arc flags speed up, query times are lower the higher the number of regions, because more boundary nodes are encountered where edges can be pruned. Conversely, for the case of the cross-region edge label speed up, query times generally increase gradually the higher the number of regions, after a minimised query time for the case of 50 regions. That is, fairly large regions lead to greater portions of edges not being included in cross-region shortest paths.
The previous experiment results are based on applying both speed up techniques separately. However, they can be applied simultaneously, along with their optimal node regions definitions. When both speed ups are applied simultaneously with their respective optimal node region definitions, query times are reduced to 3 milliseconds, which is approximately a 93% query time reduction compared to A* alone.

6.3. Neural Network Travel Time Prediction Results

Table 3 provides neural network prediction accuracy results for different transport networks and transfer zone sample size based on 1000 randomly selected origin and destination queries. The root mean squared error (RMSE) of travel time predictions are lower when there are many small transfer zones (as opposed to few large ones), which makes sense considering that travel times between smaller zones will have a lower variance in possible shortest path travel times. However, the storage space required for the neural networks increases with the square of the number of transfer zones. For the case of 100 transfer zones we need to store 30,000 individual neural networks (100 zones times 100 zones times 3 open transport networks). For more than 100 transfer zones this becomes a serious computational bottleneck for a current standard desktop computer. In terms of ML-TZSA this means that different degrees of graph partitioning need to be used for neural network travel time predictions than for other journey planning tasks when the transfer zone sample size exceeds 100. The RMSE and mean absolute error (MAE) are always least for predictions in the car transport network. However, the relative MAE is always highest in the car transport network. This is because travel times are always lowest in the car network, so variance of travel times is naturally lower. Furthermore, predictions are more difficult to make in the car network because the roads exhibit a high variance in top speeds in comparison to paths in the other networks. The units of MAE is seconds, so for 100 transfer zones the expected prediction error lies between 30 seconds and 2.5 minutes. We except this error in exchange for the speed with which neural network predictions can be made, small fractions of a millisecond.

6.4. ML-TZSA Pre-Processing Results

Figure 6 (left) shows the pre-processing times, required to complete the tasks of Section 4.1 and Section 4.2 for different transfer zone sample sizes. For transfer zone sample sizes of 50 and above pre-processing times increase linearly with transfer zone sample size. This is because the number of calls of Dijkstra’s algorithm required for calculating open transport network inter-transfer zone objective criteria contributions is equal to the number of transfer zones. The task of generating the transfer zones is only dependent on the size of the pedestrian transport network and not the number of transfer zones. For low transfer zone sample sizes the task of calculating minimum connection times for consecutive public transport legs takes a longer amount of time because there are more possible public transport connections in larger transfer zones. The calculation of inter-transfer zone objective criteria contributions in the public transport network takes the least amount of the total pre-processing time because public transport routes are pre-defined and the public transport network is generally a fraction of the size of open transport networks.
Figure 6 (right) shows the portions of all single leg inter-transfer zone journeys that are actually possible in each transport network. The figures provide a measure of the connectivity of each transport network. For the case of pedestrian, bike and car networks approximately 0.8 of all single leg inter-transfer zone trips are possible, independent of transfer zone sample size. This reflects the fact that the Isle of Wight is not connected to mainland Britain via these networks. The e-scooter network, which is a subset of the bike network, has the lowest level of connectivity, which is because of the city based geofence constraints on the use of hireable e-scooters. For the public transport network, the connectivity appears to decrease with increasing transfer zone sample size, which is because smaller transfer-zones each contain fewer public transport stops and therefore fewer ways to reach other transfer zones. The connectivity of the public transport network is least accurately judged on this criteria because the real connectivity of the public transport networks relies on transfers, where that of the open transport networks does not.

6.5. ML-TZSA Query Response Results

Figure 7 provides average query response information based on 2000 commuter queries each varying by origin, destination and departure time. The top row of bar charts provides the average number of non-dominated journey profiles and average number of non-dominated multi-modal journeys, following the transfer point optimisation of the journey profiles, generated for each query using ML-TZSA with different transfer zone sample sizes. The bottom row of bar charts provides corresponding average query times expressed in orders of magnitude of seconds (1=10 seconds, 0=1 second, -1=0.1 seconds, -2=0.01 seconds, -3=0.001 seconds). The first column limits the available transport modes to walking and public transport, for this we include results for RAPTOR [9]. The second column limits the available transport modes to walking, public transport and e-scooters. For this we include results for RAPTOR-ES, which is RAPTOR where e-scooters can be used via e-scooter racks at the beginning and/or end of public transport journeys as well as to make connections between consecutive public transport services. The third column limits the available transport modes to walking, public transport, e-scooters and taxis.
Figure 7 reveals several general trends. The average journey profile Pareto set sizes increase the more transport modes there are available as do average total query times. On average half of the journey profiles lead to non-dominated journeys following transfer point optimisation, which can be attributed to time dependence effects, which are not accounted for in journey profile generation based on static transport network graph estimates of inter-transfer zone objective criteria contributions, but which are accounted for in the transfer point optimisation procedure. Average total query times remain between 0.1 seconds and 10 seconds in all cases, i.e., acceptable for real-time applications. The largest average total query times are 3.34 seconds for RAPTOR-ES (for the case of walking, public transport and e-scooters being available) and 3.21 seconds for ML-TZSA (10) (for the case of walking, public transport, e-scooters and taxis being available). Figure 7 also shows that ML-TZSA average total query times are somewhat independent of transfer zone sample size. Although the number of solutions generated increases with transfer zone sample size, the time required to optimise the paths and transfer points of individual journey profiles decreases. The transfer point solution space, constrained by the transfer zone sequences, decreases within increasing transfer zone sample size. Average individual journey profile transfer point optimisation times range between 0.575 seconds for the case of 10 transfer zones and 0.0189 seconds for the case of 500 transfer zones. This is a positive result meaning that we need not worry about finding a compromise transfer zone sample size, simply make it as large as possible. The bottleneck regarding the maximum transfer zone sample size is the memory space required to store the pre-processed information, which becomes unmanageable for a current standard desktop computer for transfer zone sample sizes in excess of 500. For the case of walking, public transport and e-scooters being available ML-TZSA can generate Pareto sets of journey profiles in a time ranging from 1.4 to 10.8 milliseconds. Transfer point optimisation accounts for the vast majority of total query time.
Figure 7 showed that ML-TZSA can generate many more solutions than two different versions of RAPTOR in roughly equal query times. The main reason being that RAPTOR’s objective is to minimise travel time and transfers, which is an objective function that generally characterises a smaller Pareto set of journeys. Figure 8 provides results for a comparison between ML-TZSA and RAPTOR based on the best objective values found for each criteria for each of the 2000 test queries. The results are presented as relative values where values below 1 indicate that ML-TZSA finds better objective values for particular criteria compared to RAPTOR on average. When only walking and public transport are available RAPTOR finds slightly faster and less strenuous (in terms of calorie expenditure) journeys on average. This perhaps not so surprising considering that ML-TZSA’s RAPTOR component is relatively constrained by the maximum transfers and transfer zone sequence imposed by journey profiles. This reinforces the idea that ML-TZSA is best considered an option for augmenting the offerings of MaaS apps rather than being a replacement for their existing ones. However, in all other cases ML-TZSA finds better best solutions than RAPTOR on average. Which is true for all criteria when the available modes are walking, public transport and e-scooters, and for the criteria of walking and waiting time, cost and CO2 emissions when the available modes are walking and public transport. That is ML-TZSA offers the possibility to directly address a wide range of objectives within a reasonable amount of time for real-time applications.
Figure 9 displays a sample of routes generated by ML-TZSA (500), as well as RAPTOR-ES’s 2 non-dominated solutions (top-right) and a pure taxi route (top-middle). The bar charts indicate the overall relative quality of each solution with respect to the objectives of cost, time, CO2, walking and waiting time and calories respectively, with higher bars indicating better quality (lower objective values). ML-TZSA can provide numerous solutions with very similar characteristics to RAPTOR’s but with variations on the modes used to access and leave the main train segment of RAPTOR’s solutions. ML-TZSA’s solutions include those where e-scooters are used at both the start and end of the journey (ML-TZSA 10 and 13), just at the start of the journey (ML-TZSA 3 and 11), just at the end (ML-TZSA 1), or never. ML-TZSA also provides solutions from entirely different regions of the objective space. For instance, ML-TZSA 13 shows a solution where the maximum possible usage of e-scooters is made given the geofence constraint that e-scooters can only be used within cities, and cannot be used to travel between them. Such a solution has low CO2 emissions, it is significantly faster than walking, but is also one of the most expensive. Nevertheless, it is a non-dominated solution for this query. Figure 9 also shows that ML-TZSA can also generate solutions which evenly balance the trade-offs between the various objectives via a more equal division of the total trip distance between the different transport modes. For example, ML-TZSA 1 shows a solution with moderate values for each objective criteria, achieved by travelling approximately equal distances by walking, bus and e-scooter. ML-TZSA solutions also include bus-based alternatives to RAPTOR’s train-based solution (ML-TZSA 14), as well as a solution involving the use of short ferry crossing (ML-TZSA 4) which provides a faster walking-based solution than the pure walking solution (ML-TZSA 7). While none of the solutions are faster than the pure taxi journey, many relatively fast alternatives are provided which vastly reduce cost and CO2 emissions at a small cost in terms of convenience and calorie expenditure.

6.6. Pareto Set Quality Results

We now turn our attention to the quality of the Pareto sets generated by ML-TZSA and for completeness include results for those of RAPTOR solution methodologies. Our Pareto set metrics include dominance ratio, non-dominance ratio, reference set gap average and reference set gap standard deviation. Dominance ratio and non-dominance ratio are Pareto set metrics based on comparing the Pareto sets generated by two different methodologies for the same query directly against each other. The dominance ratio of one Pareto set is defined as the portion of its solutions that dominate at least one solution from the Pareto set it is being compared with. The non-dominance ratio of one Pareto set is defined as the portion of its solutions that are not dominated by any solution from the Pareto set it is being compared with. The reference set gap average of a Pareto set is defined as the average distance (in normalised objective value space) between each of a reference Pareto set’s solutions and the nearest solutions in the Pareto set being measured. This measure is zero when a solution method can generate the same Pareto set as the reference set. Regarding the reference set, ideally this would be the optimal Pareto set, however, currently no algorithm scalable enough exists to calculate it within a reasonable amount of time for large sized instances considered here. Instead, we generate a reference Pareto set for each query composed of the combined set of mutually non-dominated solutions from all available solution methodologies. The available solution methodologies in this case are ML-TZSA for all transfer zone sample sizes considered, as well as those generated by RAPTOR solution methodologies. Wherever an average can be calculated, a standard deviation can also be calculated, the reference set gap standard deviation measures the variance in the average distances between each of a reference set’s solutions and the nearest ones in the Pareto set being evaluated. Low values of this metric indicate a Pareto set consisting of a diverse set of solutions, which is a desirable feature of the solutions we would like to provide to a commuter.
In order to ensure a meaningful comparison we restrict our attention to the set of queries of the 2000 test queries for which all methodologies found solutions. This excludes cases where query origins and destination lie in the same transfer zone. In such cases queries are generally of a short total distance, as such multi-modal journeys are less appropriate, and other methodologies are suffice for trip recommendation purposes. Note that to overcome this issue it is possible to store numerous transfer zone samples and to then use ones where the query origin and destination are not in the same transfer zone.
Table 4 and Table 5 provide details regarding the numbers of solutions each separate methodology contributed to the reference sets over all considered test queries listed in decreasing total contribution order for the cases of: i) walking and public transport being available; and ii) walking, public transport and e-scooters being available. Generally speaking ML-TZSA with high transfer zone sample sizes contribute most to the reference sets, and RAPTOR the least, as expressed by columns 2 and 3. Columns 4 and 5 state the total number of non-dominated solutions generated by each methodology, and indicate that (very) roughly, a third of the non-dominated solutions generated by each method form part of the reference sets. By comparing the portions of reference set contributions (column 3) and the portions of all non-dominated solutions generated over all methodologies (column 5) it can be seen that reference set contributions are proportional to the relative numbers of non-dominated solutions generated by each methodology. This indicates that all methodologies are generating consistently good quality solutions but just different numbers of them.
Figure 10 and Figure 11 shows firstly that generally speaking ML-TZSA out performs RAPTOR in terms of all Pareto set metrics by a significant amount, which is what ML-TZSA is designed for. However, as indicated by the moderate non-dominance ratios, RAPTOR does generate strong albeit few solutions. More interestingly, we see that ML-TZSA Pareto set metric values improve with increasing transfer zone sample size, which can be attributed to the larger and more diverse Pareto sets generated when the transfer zone sample size is higher. ML-TZSA always has a non-dominance ratio close to one, indicating that its Pareto sets rarely contains solutions that are dominated on all criteria by any RAPTOR solutions. Regarding reference set gap measures, RAPTOR results are independent of transfer zone sample size and are hence displayed as constant in this comparison. The ML-TZSA reference set gap metrics tend to zero as the transfer zone sample size approaches 500, even though ML-TZSA only contributes between 10% and 15% of reference set solutions. In this regard we should note that Pareto set generation for this problem is akin to a space filling exercise. This is because it can be proven that there can exist an infinite number of optimal non-dominated solutions. For instance, consider the case of two objectives: cost and time minimisation, and two modes: walking and taxi. In this case an infinitely sized Pareto set can be created by generating the set of journeys including those where the commuter gets out of the taxi at all points along the taxi route and walks the remainder of the journey. This is because in such a case journey cost and travel time are conflicting objectives. Considering this, limiting the number of transfer zones to a moderate number makes practical sense.
Figure 12 displays the objective criteria scatter plots for the reference, ML-TZSA (500) and RAPTOR Pareto sets corresponding to the query depicted in Figure 9. The reference set consists of 628 solutions (small dots), ML-TZSA’s Pareto set consists of 252 solutions (circles), 115 of which are reference set solutions, while RAPTOR’s Pareto set consists of 2 solutions (asterixes), neither of which are in the reference set. For this query ML-TZSA’s dominance ratio, non-dominance ratio, reference set gap average and reference set gap standard deviation values were 0, 1, 0.0767 and 0.118 respectively, while for RAPTOR the corresponding values were 0, 1, 1.79 and 1.02 respectively. The dominance ratios of 0 and non-dominance ratios of 1 and respectively indicate that for this query ML-TZSA (500) also found both of the solutions found by RAPTOR. (Note that dominance and non-dominance metrics are based on comparing ML-TZSA with RAPTOR and not with the reference set.)
Figure 12 shows that the clearly conflicting pairs of objectives all include CO2 emissions, which conflicts with travel time, walking and waiting time, and calorie expenditure. That is low CO2 emissions general have to be accepted in exchange for higher travel times, walking and waiting times, and calorie expenditure. The generally accepted conflict between the objectives of cost and travel time appears to be more convoluted than might be expected. The explanation for this is that cost provides the main lever that enables us to use different transport modes, e-scooters in this case, that can be used to balance the conflict between CO2 and each of travel time, walking and waiting time, and calorie expenditure. Another visible pair of conflicting objectives is between travel time and transfers, generally speaking we will only accept more transfers if total travel time is reduced.
Figure 13 displays spider plots of ML-TZSA (200) Pareto fronts for three different available transport modes cases. It can be seen that as the set of available transport modes increases the Pareto sets get larger and more diverse, and also that the best solutions according to the criteria of time, walking and waiting time and calorie expenditure improve. Generally speaking different transport modes allow us to address different objectives better, and that combinations of transport modes allow us to generate more trade-off solutions that balance conflicting objectives. Each individual solution in each Pareto set has its own unique colour, the shades of the solutions in each Pareto set change uniformly according to travel time. This makes some of the trade-offs between conflicting criteria visible. The conflict between travel time and both calorie expenditure, and walking and time is most clearly visible. For the cases involving each of public transport, walking and e-scooters, a trade-off between cost and travel time is also quite visible. The trade-offs relating to CO2 are more convoluted, which is because public transport introduces non-linearities due to their discrete timetables, and that their routes are predefined and some routes are more efficient than others for different journey requirements. Journey planning has limited control over CO2 emissions due to public transport usage.

7. Conclusion

This work has presented a methodology for rapidly generating many efficient alternative multi-modal journey alternatives with respect to the objectives of cost, travel time, CO2 emissions, convenience and calorie expenditure. The aim of which is to augment the offerings of MaaS apps with cheap, fast, green, convenient and energy efficient alternatives to private car journeys, which, given their uptake, can in turn help to reduce pollution and congestion on our roads.
Our methodology side steps the issue of the large solution space of possible transfer locations between pairs of transport modes by generating Pareto optimal journey profiles, at an aggregated level, which define mode sequences and corresponding transfer zone sequences, followed by the application of a machine learning based transfer point optimisation procedure for optimising the paths and transfer points (within the specified transfer zones) of those journey profiles while taking into account real-time transport network information. The proposed methodology integrates adapted versions of existing shortest path algorithms for open and public transport networks, each of which is modified with a variety of speed up techniques for ensuring that query response times of the new approach remain suitable for real-applications. A novel hybrid k-means and Dijkstra’s algorithm was introduced for determining sets of transfer zones which accounts for transport network topology and local geography. Static estimates of inter-transfer zone objective criteria contributions were used for generating journey profile Pareto sets, whose precise paths and transfer points were optimised using real-time transport network information via transfer zone constrained shortest path algorithms guided by machine learning travel time predictions. In particular, the transfer point optimisation procedure builds many-to-many shortest path trees between consecutive transfer zones of journey profiles, and uses machine learning travel time predictions of subsequent journey legs to commit to a sub-tree of the current many-to-many shortest path tree, and thereby determine a single transfer point for the previous journey leg and a corresponding path to that transfer point. In general terms this work provides another example of how learning and optimisation can be beneficially integrated.
The proposed methodology was then tested on a real large scale multi-modal transport network. Regarding the various speed-up techniques, it was shown that A* can be sped up by almost 2 orders of magnitude, by employing a combination of an arc flag approach and a cross-region edge label approach. Regarding neural network travel time predictions, their accuracy was found to be maximised by training separate neural networks for prediction times times between pairs of small regions. The bottleneck of this approach is the storage space required to store all of the neural networks. For 100 regions 30,000 separate neural networks needed to be trained and stored. Larger numbers of regions causes issues for current standard desktop computers. Regarding the pre-processing step of ML-TZSA, pre-processing time was found to be linearly increasing with increasing transfer zone sample size. The pre-processing step also revealed insights of, and a metric for, the inter-connectivity of each transport network. pedestrian, road and cycle networks are highly connected barring the existence of islands which can only be accessed via ferries. The e-scooter network connectivity is highly limited by geofence constraints on where they can be used.
In terms of query responses, Pareto set sizes increased with transfer zone sample size without adversely affecting query times, which were never more than a few seconds. The time required to generate journey profile Pareto sets was always very rapid, while the time to optimise the transfer points, and paths between them, decreases with increasing transfer zone sample size, because this reduces the transfer point solutions space. The result is that the recommended transfer point sample size should be as high as possible before the pre-processing times and memory requirements become too large.
ML-TZSA was contrasted with RAPTOR in order to illustrate how ML-TZSA can generate large diverse Pareto sets of multi-modal journeys addressing a wider variety of objective criteria in similar query times to RAPTOR. While RAPTOR can often find faster journeys than ML-TZSA, we noted that this is because ML-TZSA relies on a journey profile constrained implementation of RAPTOR, and that ML-TZSA should best be considered as a method for augmenting the existing offerings of MaaS apps rather than a replacement. By looking at a sample of the routes generated by RAPTOR and ML-TZSA, it was shown that ML-TZSA can generate routes including those of equal quality and characteristics to those of RAPTOR’s, but also that ML-TZSA can provide many similar alternatives, as well as solutions that are fundamentally different regarding the objectives they minimise or balance.
Four different Pareto set metrics were considered for analysing the quality and diversity of the Pareto sets generated. Two of the Pareto set quality metrics were based on comparison with reference Pareto sets composed of the mutually non-dominated solution generated by all available solutions methodologies. Each of ML-TZSA, with different transfer zone sample sizes, and RAPTOR contributed numbers of solutions to the reference sets approximately in proportion to the numbers of solutions they generated, indicating that each method generates solutions of consistent quality, and only differ in the number of non-dominated solutions they each generate. As such, ML-TZSA with high transfer zone sample sizes attained the best Pareto set metric values, owing to the greater diversity of the Pareto sets they generate.
By analysing the Pareto sets generated for individual queries, the conflicting pairs of objectives were identified. CO2 was found to be clearly conflict with travel time, walking and waiting time and calorie expenditure, as walking provide the natural mode for leveraging a balance between these conflicting objectives. On a similar note it was also found that e-scooters can be used to balance the conflict between CO2 and each of travel time, walking and waiting time, and calorie expenditure, with e-scooter journey cost as the controlling lever.
While our transfer point optimisation procedure is driven by time minimisation, constraining the transfer points to limited size transfer zones provided the mechanism by which the objective criteria characteristics of the original journey profiles are preserved. Quickly generating truly optimal and full Pareto sets of multi-modal journeys for the criteria considered, without relying on a pre-processing and transfer zone sampling, currently remains an open area of research. However, the issue of presenting too many journey options to commuters warrants methods that limit the sizes of Pareto sets generated for the problem considered in this work. A related future research direction could involve trials into the best ways to present potentially large numbers of journey options, which alternative should be presented, and what are the best filtering and sorting options to provide within MaaS apps.

Acknowledgments

This work has been funded by the Department for Transport (DfT) as part of the Solent Future Transport Zone (FTZ) programme led by Solent Transport, UK. Thanks are also owed to Trafi (app developers) who provided the Solent transport network data upon which this research is based.

References

  1. Heikkilä, S.; et al. Mobility as a service-a proposal for action for the public administration, case helsinki. Master’s thesis, 2014.
  2. Kamargianni, M.; Li, W.; Matyas, M.; Schäfer, A. A critical review of new mobility services for urban transport. Transportation Research Procedia 2016, 14, 3294–3303. [Google Scholar] [CrossRef]
  3. Matyas, M.; Kamargianni, M. The potential of mobility as a service bundles as a mobility management tool. Transportation 2019, 46, 1951–1968. [Google Scholar] [CrossRef]
  4. Sucu Sagmanli, S.; Dadashzadeh, N.; Ouelhadj, D.; Woods, L. Mobility as a Service (MaaS): a conceptual framework for travel behaviour change analysis. In Proceedings of the Proceedings of the EURO 2022 conference. Aalto University, Finland, 2022, pp. 37–38.
  5. Dadashzadeh, N.; Sucu Sagmanli, S.; Ouelhadj, D.; Woods, L. Mobility as a Service and Travel Behaviour Change: Longitudinal Data Collection and Analysis Approach. In Proceedings of the Proceedings of the 54th Annual Conference of Universities Transport Group Studies (UTSG), 2022.
  6. Hensher, D.A.; Mulley, C.; Nelson, J.D. Mobility as a service (MaaS) – Going somewhere or nowhere? Transport Policy 2021, 111, 153–156. [Google Scholar] [CrossRef]
  7. Bayliss, C.; Ouelhadj, D. Mobility as a Service: An exploration of exact and heuristic algorithms for a new multi-modal multi-objective journey planning problem. Applied Soft Computing 2024, 111871. [Google Scholar] [CrossRef]
  8. Delling, D.; Pajor, T.; Wagner, D. Accelerating Multi-Modal Route Planning by Access-Nodes. In Proceedings of the Proceedings of the 17th Annual European Symposium on Algorithms (ESA’09) volume 5757 of Lecture Notes in Computer Science; Fiat, A.; Sanders, P., Eds. Springer, September 2009, pp. 587–598.
  9. Delling, D.; Pajor, T.; Werneck, R.F. Round-based public transit routing. In 2012 Proceedings of the 14th Meeting on Algorithm Engineering and Experiments (ALENEX); 2012; pp. 130–140.
  10. Ömer Verbas.; Auld, J.; Ley, H.; Weimer, R.; Driscoll, S. Time-Dependent Intermodal A* Algorithm: Methodology and Implementation on a Large-Scale Network. Transportation Research Record 2018, 2672(47), 219–230. [Google Scholar] [CrossRef]
  11. Dibbelt, J.; Pajor, T.; Wagner, D. Dibbelt, J.; Pajor, T.; Wagner, D., User-Constrained Multi-Modal Route Planning. In 2012 Proceedings of the Meeting on Algorithm Engineering and Experiments (ALENEX); 2012; pp. 118–129. [CrossRef]
  12. Hart, P.; Nilsson, N.; Raphael, B. A Formal Basis for the Heuristic Determination of Minimum Cost Paths. IEEE Transactions on Systems Science and Cybernetics 1968, 4, 100–107. [Google Scholar] [CrossRef]
  13. Dijkstra, E. A Note on Two Problems in Connexion with Graphs. Numerische Mathematik 1959, 1, 269–271. [Google Scholar] [CrossRef]
  14. Ho, C.Q.; Hensher, D.A.; Reck, D.J.; Lorimer, S.; Lu, I. MaaS bundle design and implementation: Lessons from the Sydney MaaS trial. Transportation Research Part A 2021, 149, 339–376. [Google Scholar] [CrossRef]
  15. Pritchard, J. MaaS to pull us out of a car-centric orbit: Principles for sustainable Mobility-as-a-Service in the context of unsustainable car dependency. Case Studies on Transport Policy 2022, 10, 1483–1493. [Google Scholar] [CrossRef]
  16. Casady, C.B. Customer-led mobility: A research agenda for Mobility-as-a-Service (MaaS) enablement. Case Studies on Transport Policy 2020, 8, 1451–1457. [Google Scholar] [CrossRef]
  17. Bushell, J.; Merkert, R.; Beck, M.J. Consumer preferences for operator collaboration in intra- and intercity transport ecosystems: Institutionalising platforms to facilitate MaaS 2.0. Transportation Research Part A 2022, 160, 160–178. [Google Scholar] [CrossRef]
  18. Dadashzadeh, N.; Woods, L.; Ouelhadj, D.; Thomopoulos, N.; Kamargianni, M.; Antoniou, C. Mobility as a Service Inclusion Index (MaaSINI): Evaluation of inclusivity in MaaS systems and policy recommendations. Transport Policy 2022, 127, 191–202. [Google Scholar] [CrossRef]
  19. Ho, C.Q. Can MaaS change users’ travel behaviour to deliver commercial and societal outcomes? Transportation Research Part A 2022, 165, 76–97. [Google Scholar] [CrossRef]
  20. Alonso-González, M.J.; Hoogendoorn-Lanser, S.; van Oort, N.; Cats, O.; Hoogendoorn, S. Drivers and barriers in adopting Mobility as a Service (MaaS) – A latent class cluster analysis of attitudes. Transportation Research Part A 2020, 132, 378–401. [Google Scholar] [CrossRef]
  21. van den Berg, V.A.; Meurs, H.; Verhoef, E.T. Business models for Mobility as an Service (MaaS). Transportation Research Part B 2022, 157, 203–229. [Google Scholar] [CrossRef]
  22. Ding, X.; Qi, Q.; Jian, S.; Yang, H. Mechanism design for Mobility-as-a-Service platform considering travelers’ strategic behavior and multidimensional requirements. Transportation Research Part B: Methodological 2023, 173, 1–30. [Google Scholar] [CrossRef]
  23. Xi, H.; Liu, W.; Waller, S.T.; Hensher, D.A.; Kilby, P.; Rey, D. Incentive-compatible mechanisms for online resource allocation in mobility-as-a-service systems. Transportation Research Part B: Methodological 2023, 170, 119–147. [Google Scholar] [CrossRef]
  24. Wong, Y.Z.; Hensher, D.A.; Mulley, C. Mobility as a service (MaaS): Charting a future context. Transportation Research Part A 2020, 131, 5–19. [Google Scholar] [CrossRef]
  25. Becker, H.; Balac, M.; Ciari, F.; Axhausen, K.W. Assessing the welfare impacts of Shared Mobility and Mobility as a Service (MaaS). Transportation Research Part A 2020, 131, 228–243. [Google Scholar] [CrossRef]
  26. Zajac, S.; Huber, S. Objectives and methods in multi-objective routing problems: a survey and classification scheme. European Journal of Operational Research 2021, 290, 1–25. [Google Scholar] [CrossRef]
  27. Androutsopoulos, K.N.; Zografos, K.G. Solving the multi-criteria time-dependent routing and scheduling problem in a multimodal fixed scheduled network. European Journal of Operational Research 2009, 192, 18–28. [Google Scholar] [CrossRef]
  28. Martins, E.Q.V. On a multicriteria shortest path problem. European Journal of Operational Research 1984, 16, 236–245. [Google Scholar] [CrossRef]
  29. Artigues, C.; Huguet, M.J.; Gueye, F.; Schettini, F.; Dezou, L. State-based accelerations and bidirectional search for bi-objective multi-modal shortest paths. Transportation Research Part C: Emerging Technologies 2013, 27, 233–259. [Google Scholar] [CrossRef]
  30. Pulido, F.J.; Mandow, L.; de la Cruz, J.L.P. Multiobjective shortest path problems with lexicographic goal-based preferences. European Journal of Operational Research 2014, 239, 89–101. [Google Scholar] [CrossRef]
  31. Yao, X.; Li, W.; Pan, X.; Wang, R. Multimodal multi-objective evolutionary algorithm for multiple path planning. Computers & Industrial Engineering 2022, 169, 108145. [Google Scholar]
  32. Ahern, Z.; Paz, A.; Corry, P. Approximate multi-objective optimization for integrated bus route design and service frequency setting. Transportation Research Part B: Methodological 2022, 155, 1–25. [Google Scholar] [CrossRef]
  33. Cervantes-Sanmiguel, K.I.; Chavez-Hernandez, M.V.; Ibarra-Rojas, O.J. Analyzing the trade-off between minimizing travel times and reducing monetary costs for users in the transit network design. Transportation Research Part B: Methodological 2023, 173, 142–161. [Google Scholar] [CrossRef]
  34. Horn, M.E. An extended model and procedural framework for planning multi-modal passenger journeys. Transportation Research Part B 2003, 37, 641–660. [Google Scholar] [CrossRef]
  35. Liu, L.; Yang, J.; Mu, H.; Li, X.; Wu, F. Exact algorithms for multi-criteria multi-modal shortest path with transfer delaying and arriving time-window in urban transit network. Applied Mathematical Modelling 2014, 38, 2613–2629. [Google Scholar] [CrossRef]
  36. Kumar, A.A.; Kang, J.E.; Kwon, C.; Nikolaev, A. Inferring origin-destination pairs and utility-based travel preferences of shared mobility system users in a multi-modal environment. Transportation Research Part B: Methodological 2016, 91, 270–291. [Google Scholar] [CrossRef]
  37. Gündling, F.; Hoch, P.; Weihe, K. Multi Objective Optimization of Multimodal Two-Way Roundtrip Journeys. In Proceedings of the RailNorrköping 2019. 8th International Conference on Railway Operations Modelling and Analysis (ICROMA), Norrköping, Sweden, June 17th–20th, 2019, Vol. 69, pp. 350–360.
  38. Liao, F.; Arentze, T.; Timmermans, H. Incorporating space–time constraints and activity-travel time profiles in a multi-state supernetwork approach to individual activity-travel scheduling. Transportation Research Part B: Methodological 2013, 55, 41–58. [Google Scholar] [CrossRef]
  39. Chen, B.Y.; Li, Q.; Lam, W.H. Finding the k reliable shortest paths under travel time uncertainty. Transportation Research Part B: Methodological 2016, 94, 189–203. [Google Scholar] [CrossRef]
  40. Redmond, M.; Campbell, A.M.; Ehmke, J.F. Reliability in public transit networks considering backup itineraries. European Journal of Operational Research 2022, 300, 852–864. [Google Scholar] [CrossRef]
  41. Häme, L.; Hakula, H. Dynamic journeying under uncertainty. European Journal of Operational Research 2013, 225, 455–471. [Google Scholar] [CrossRef]
  42. Socharoentum, M.; Karimi, H.A. Multi-modal transportation with multi-criteria walking (MMT-MCW): Personalized route recommender. Computers, Environment and Urban Systems 2016, 55, 44–54. [Google Scholar] [CrossRef]
  43. Verbas, Ö.; Auld, J.; Ley, H.; Weimer, R.; Driscoll, S. Time-dependent intermodal A* algorithm: Methodology and implementation on a large-scale network. Transportation Research Record 2018, 2672, 219–230. [Google Scholar] [CrossRef]
  44. Georgakis, P.; Almohammad, A.; Bothos, E.; Magoutas, B.; Arnaoutaki, K.; Mentzas, G. MultiModal route planning in mobility as a service. In Proceedings of the Proceedings of WI ’19: IEEE/WIC/ACM International Conference on Web Intelligence (WI ’19 Companion). IEEE, 2019, pp. 283–291.
  45. Liebig, T.; Piatkowski, N.; Bockermann, C.; Morik, K. Dynamic route planning with real-time traffic predictions. Information Systems 2017, 64, 258–265. [Google Scholar] [CrossRef]
  46. Choudhary, R.; Ratra, S.; Agarwal, A. Multimodal routing framework for urban environments considering real-time air quality and congestion. Atmospheric Pollution Research 2022, 13, 101525. [Google Scholar] [CrossRef]
  47. Wang, R.; Luo, Y.; Zou, Y.; Liu, S. Travel route planning method to avoid epidemic hot-spots in the post-epidemic era. Transportation Research Interdisciplinary Perspectives 2023, 19, 100802. [Google Scholar] [CrossRef]
  48. Wright, S.; Nelson, J.D.; Cottrill, C.D. MaaS for the suburban market: Incorporating carpooling in the mix. Transportation Research Part A 2020, 131, 206–218. [Google Scholar] [CrossRef]
  49. Portouli, E.; Lytrivis, P.; Theodoropoulos, T.; Pantazopoulos, P.; Amditis, A. Can multimodal trip planning alter the travelers’ mobility behavior? A cross-European study. In Proceedings of the Proceedings of the IEEE 19th International Conference on Intelligent Transportation Systems (ITSC). IEEE, 2016, pp. 2119–2124.
  50. Bast, H.; Delling, D.; Goldberg, A.; Müller-Hannemann, M.; Pajor, T.; Sanders, P.; Wagner, D.; Werneck, R.F. Objectives and methods in multi-objective routing problems: a survey and classification scheme. Algorithm Engineering 2015, 1–65. [Google Scholar]
Figure 1. Overview of ML-TZSA.
Figure 1. Overview of ML-TZSA.
Preprints 146026 g001
Figure 2. Transfer zones generated by Algorithm 1 for a transfer zone sample size of 500.
Figure 2. Transfer zones generated by Algorithm 1 for a transfer zone sample size of 500.
Preprints 146026 g002
Figure 3. Flow chart for the machine learning prediction guided transfer point optimisation procedure.
Figure 3. Flow chart for the machine learning prediction guided transfer point optimisation procedure.
Preprints 146026 g003
Figure 4. Cluster boundary nodes (green squares) and cross-region shortest path edges (blue lines) of the cross-region edge labels speed-up technique applied to a pedestrian network.
Figure 4. Cluster boundary nodes (green squares) and cross-region shortest path edges (blue lines) of the cross-region edge labels speed-up technique applied to a pedestrian network.
Preprints 146026 g004
Figure 5. Diagram illustrating how machine learning predictions of travel times of the subsequent leg of a multi-modal journey, starting from different possible transfer zones, are used to select the transfer point of the previous leg.
Figure 5. Diagram illustrating how machine learning predictions of travel times of the subsequent leg of a multi-modal journey, starting from different possible transfer zones, are used to select the transfer point of the previous leg.
Preprints 146026 g005
Figure 6. Left: Pre-processing times and their components. Right: The connectivity of different transport networks measured as the portion of all single leg inter-transfer zone trips that are possible.
Figure 6. Left: Pre-processing times and their components. Right: The connectivity of different transport networks measured as the portion of all single leg inter-transfer zone trips that are possible.
Preprints 146026 g006
Figure 7. Average numbers of solutions and query times for ML-TZSA and RAPTOR methodologies for different sets of available modes, based on 2000 example commuter queries.
Figure 7. Average numbers of solutions and query times for ML-TZSA and RAPTOR methodologies for different sets of available modes, based on 2000 example commuter queries.
Preprints 146026 g007
Figure 8. Left: Average best ML-TZSA objectives relative to RAPTOR for the case of walking and public transport being available. Right: Average best ML-TZSA objectives relative to RAPTOR-ES for the case of walking, public transport and e-scooters being available.
Figure 8. Left: Average best ML-TZSA objectives relative to RAPTOR for the case of walking and public transport being available. Right: Average best ML-TZSA objectives relative to RAPTOR-ES for the case of walking, public transport and e-scooters being available.
Preprints 146026 g008
Figure 9. A sample of the 252 non-dominated journeys generated by ML-TZSA (500), RAPTOR-ES’s two non-dominated journeys, plus a taxi journey for an example query.
Figure 9. A sample of the 252 non-dominated journeys generated by ML-TZSA (500), RAPTOR-ES’s two non-dominated journeys, plus a taxi journey for an example query.
Preprints 146026 g009
Figure 10. Dominance ratio, non-dominance ratio, reference set gap average and standard deviation results for the case of walking and public transport.
Figure 10. Dominance ratio, non-dominance ratio, reference set gap average and standard deviation results for the case of walking and public transport.
Preprints 146026 g010
Figure 11. Dominance ratio, non-dominance ratio, reference set gap average and standard deviation results for the case of walking, public transport and e-scooters.
Figure 11. Dominance ratio, non-dominance ratio, reference set gap average and standard deviation results for the case of walking, public transport and e-scooters.
Preprints 146026 g011
Figure 12. Pareto front objective criteria scatter plots for ML-TZSA (500), RAPTOR and the reference set for the query depicted in Figure 9 displaying the nature of the trade-offs between each criterion.
Figure 12. Pareto front objective criteria scatter plots for ML-TZSA (500), RAPTOR and the reference set for the query depicted in Figure 9 displaying the nature of the trade-offs between each criterion.
Preprints 146026 g012
Figure 13. Spider plots of pareto fronts for different sets of available transport modes, with individual solutions coloured according to travel time.
Figure 13. Spider plots of pareto fronts for different sets of available transport modes, with individual solutions coloured according to travel time.
Preprints 146026 g013
Table 1. Vehicle parameters.
Table 1. Vehicle parameters.
pedestrian e-scooter Taxi Public transport
Fixed cost (£) 0 1 2.5 0
Daily cost (£) 0 0 0 4.5
Distance cost (£/m) 0 0 0.00125 0
Time cost (£/s) 0 0.0025 0 0
Response time (s) 0 120 300 N/A
Maximum speed (m/s) 1.111 3.89 31.29 N/A
CO2 (g/m) 0.00011 0.007 0.12 0.0411
Calories (kCal/m) 0.06 0 0 0
Table 2. Speed up technique statistics for different numbers of regions.
Table 2. Speed up technique statistics for different numbers of regions.
Regions Pre-processing time (s) Boundar nodes Pruned cross region edges A* query time (ms) With arc flags query time (ms) With cross region edge labels query time (ms)
10 112.2 787 432023 44.76 31.08 13.66
20 185.0 1364 404318 44.79 29.56 10.55
50 341.6 2496 367501 44.69 27.28 8.95
100 597.8 4082 335123 44.89 25.56 10.30
150 816.6 5382 311209 44.76 23.43 11.60
200 983.1 6288 291265 44.80 22.88 12.64
250 1162.4 7225 276504 44.58 21.68 13.79
300 1291.9 8014 266260 45.17 20.38 14.45
350 1451.0 8864 256527 44.94 19.78 15.13
400 1574.9 9489 248124 45.88 19.08 15.61
450 1703.3 10148 240749 45.50 18.68 16.10
500 1873.1 10878 234755 45.90 17.76 16.19
1000 3093.9 15690 221502 45.76 13.65 16.80
Table 3. Time and accuracy measures for 1000 random test data queries (time prediction in seconds, distance predictions in metres.
Table 3. Time and accuracy measures for 1000 random test data queries (time prediction in seconds, distance predictions in metres.
Prediction clusters Transportation mode Time RMSE (s) Time MAE (s) Time Relative MAE Prediction time (ms) A* time (ms)
10 Walking 398.2 296.3 0.052 0.019 5.46
10 E-scooter 287.9 209.6 0.063 0 4.58
10 Car 74.5 50.9 0.079 0 2.29
20 Walking 310.6 227.3 0.038 0 5.60
20 E-scooter 222.6 136.5 0.053 0 3.66
20 Car 62.6 41.5 0.064 0 2.45
50 Walking 248.1 177.5 0.030 0 5.62
50 E-scooter 126.5 73.2 0.038 0 5.85
50 Car 44.7 31.4 0.040 0 2.41
100 Walking 211.1 150.8 0.019 0.020 5.27
100 E-scooter 103.3 64.8 0.031 0 2.56
100 Car 48.1 29.5 0.038 0 2.42
Table 4. The reference Pareto set contributions of different solution methodologies (walking and public transport).
Table 4. The reference Pareto set contributions of different solution methodologies (walking and public transport).
Method Reference set contributions Non-dominated solutions per method
name Total Portion Total Portion overall Rank
ML-TZSA (200) 7233 0.1167 19479 0.0958 1
ML-TZSA (500) 6758 0.1090 26774 0.1317 2
ML-TZSA (250) 6715 0.1083 21048 0.1035 3
ML-TZSA (350) 6593 0.1064 24277 0.1194 4
ML-TZSA (450) 6550 0.1057 25298 0.1244 5
ML-TZSA (400) 6352 0.1025 23495 0.1156 6
ML-TZSA (300) 6294 0.1015 22866 0.1125 7
ML-TZSA (150) 5375 0.0867 15619 0.0768 8
ML-TZSA (100) 3888 0.0627 11286 0.0555 9
ML-TZSA (50) 2609 0.0421 7293 0.0359 10
ML-TZSA (20) 1731 0.0279 4151 0.0204 11
ML-TZSA (10) 1423 0.0230 1731 0.0085 12
RAPTOR 467 0.0075 1731 0.0085 13
Table 5. The reference Pareto set contributions of different solution methodologies (walking, public transport and e-scooters.
Table 5. The reference Pareto set contributions of different solution methodologies (walking, public transport and e-scooters.
Method Reference set contributions Non-dominated solutions per method
name Total Portion Total Portion overall Rank
ML-TZSA (500) 28484 0.1450 77812 0.1490 1
ML-TZSA (350) 23269 0.1184 66383 0.1271 2
ML-TZSA (250) 22622 0.1151 56294 0.1078 3
ML-TZSA (400) 22359 0.1138 62713 0.1201 4
ML-TZSA (450) 22154 0.1128 68815 0.1318 5
ML-TZSA (200) 21930 0.1116 48888 0.0936 6
ML-TZSA (300) 20359 0.1036 59183 0.1133 7
ML-TZSA (150) 14599 0.0743 36505 0.0699 8
ML-TZSA (100) 10329 0.0526 24265 0.0465 9
ML-TZSA (50) 5033 0.0256 12537 0.0240 10
ML-TZSA (20) 3141 0.0160 6450 0.0124 11
ML-TZSA (10) 1682 0.0086 2314 0.0044 12
RAPTOR-ES 505 0.0026 2314 0.0044 13
Disclaimer/Publisher’s Note: The statements, opinions and data contained in all publications are solely those of the individual author(s) and contributor(s) and not of MDPI and/or the editor(s). MDPI and/or the editor(s) disclaim responsibility for any injury to people or property resulting from any ideas, methods, instructions or products referred to in the content.
Copyright: This open access article is published under a Creative Commons CC BY 4.0 license, which permit the free download, distribution, and reuse, provided that the author and preprint are cited in any reuse.
Prerpints.org logo

Preprints.org is a free preprint server supported by MDPI in Basel, Switzerland.

Subscribe

Disclaimer

Terms of Use

Privacy Policy

Privacy Settings

© 2026 MDPI (Basel, Switzerland) unless otherwise stated