Submitted:
12 January 2025
Posted:
13 January 2025
You are already at the latest version
Abstract
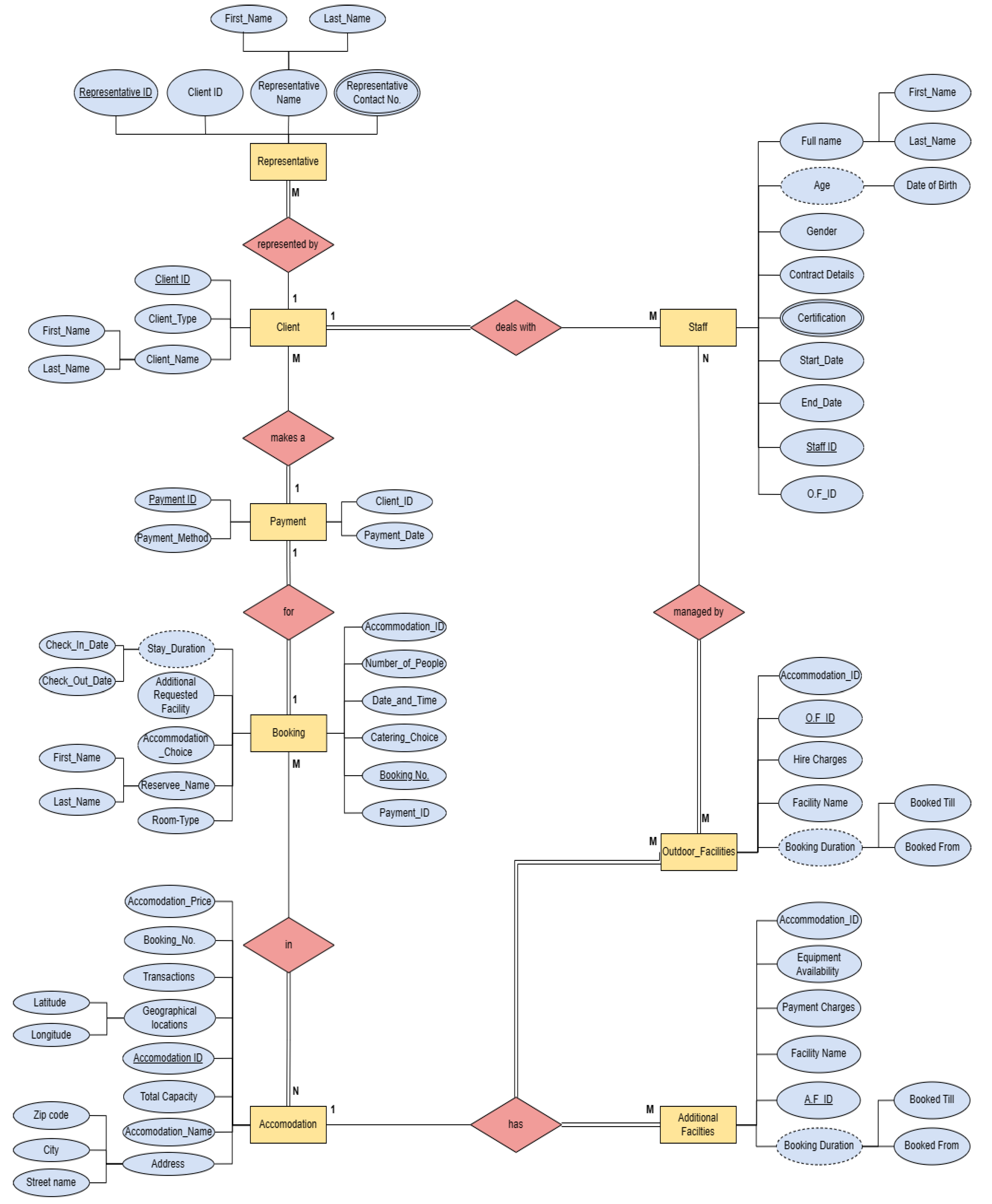
Database systems are central in the organization and management of complex data with a view to accuracy, accessibility, and scalability. This paper describes the design and implementation of a customized database system for Event Management Customizer, a Subang Jaya-based startup in Malaysia specializing in adventure holidays and team-building events. The main goal was to manage client bookings, accommodate and facility management, and enhance operational efficiency. It also includes the design of a database system, using methodologies such as ER and physical modelling, ending with an implementation based on MySQL. Based on this, eight interconnected entities have been identified: Client, Representative, Accommodation, Booking, Outdoor Facilities, Additional Facilities, Payment, and Staff. The defined key attributes, composite attributes, and derived attributes will present the structure of the proposed system. Features such as facility hire charges, accommodation details, and staff assignments provide comprehensive data management. It further enhanced the system to real-world, scenario-based SQL queries identifying high-transaction clients, calculating additional charges, and even evaluation of staff performances. Further enhancements could also be made upon the challenges they faced, for instance, COVID-19 pandemic-addition of vaccination statuses, quarantine records, and room disinfection schedules. This database design has demonstrated the flexibility of database systems in solving organizational challenges; it also has proved that the database systems are vital in maintaining operational integrity, decision-making, and adapting to unforeseen global disruptions.
Keywords:
1. Introduction
2. Literature Review
3. Case Study: Event Management Customizer (EMC)
4. Proposed Methodology
4.1. Requirement Analysis
4.2. Entity-Relationship (ER) Modelling
4.3. Physical Modelling
4.4. MySQL Implementation
4.5. SQL Query Design
4.6. Testing and Validation
4.7. COVID-19 Pandemic Management Enhancements
5. Results (Queries)








6. Discussion
7. Conclusions
References
- Batra, S.; Dutt, S.; Bhattacharya, A. Modern Database Management Systems. McGraw-Hill. 2020.
- Hoffer, J.A.; Ramesh, V.; Topi, H. Modern Database Management, 13th ed.; Pearson. 2019.
- Nguyen, L.H.; Drew, D.A.; Graham, M.S. Challenges of pandemic response systems: A database perspective. BMC Public Health 2021, 21, 120. [Google Scholar]
- Gupta, P.; Verma, M.; Sharma, R. Data-driven decision-making in modern organizations. J. Bus. Anal. 2017, 5, 45–58. [Google Scholar]
- Coronel, C.; Morris, S. Database Systems: Design, Implementation, and Management, 13th ed.; Cengage Learning. 2021.
- Alhassan, M.; Yeboah, E. Enhancing client management through database systems. J. Event Manag. Technol. 2020, 2, 23–34. [Google Scholar]
- Ramakrishnan, R.; Gehrke, J. Database Management Systems, 3rd ed.; McGraw-Hill. 2019.
- Ahmad, M.; Khan, F. The role of databases in managing client diversity in event planning. Asian J. Manag. Sci. 2021, 12, 33–47. [Google Scholar]
- Barroso, J.; Martin, P. Optimizing scalability in database design. Database J. 2019, 16, 12–25. [Google Scholar]
- Ramesh, K.; Gupta, R. Building responsive databases for real-world applications. Int. J. Data Eng. 2020, 8, 17–28. [Google Scholar]
- Shinde, M.; Patel, S. MySQL in practice: Implementations for industry solutions. J. Database Innov. 2021, 4, 45–59. [Google Scholar]
- Roy, S.; Dutta, P. Leveraging database systems in healthcare and pandemic response. Inf. Syst. Public Health Rev. 2022, 15, 10–22. [Google Scholar]
- Harish, K.; Mehta, S. Integrated event management systems: Trends and challenges. J. Database Eng. 2020, 34, 145–160. [Google Scholar]
- Johnson, A.; Lee, C. Usability in relational database systems for SMEs. Comput. Inform. 2021, 40, 291–310. [Google Scholar]
- Singh, R.; Chhabra, D. Cloud-based solutions for event management databases. IEEE Trans. Cloud Comput. 2019, 8, 45–58. [Google Scholar]
- Sharma, P.; Wang, L. Leveraging big data for personalized event planning. J. Inf. Syst. 2020, 28, 203–221. [Google Scholar]
- Brown, E.; Davis, R. The role of mobile databases in event management applications. Int. J. Mob. Comput. 2021, 19, 305–318. [Google Scholar]
- Chen, J.; Roberts, P. Customizable database structures for event planning. Database J. 2022, 41, 101–117. [Google Scholar] [CrossRef]
- Saeed, S.; Abdullah, A.; Jhanjhi, N.Z.; Naqvi, M.; Nayyar, A. New techniques for efficiently k-NN algorithm for brain tumor detection. Multimed. Tools Appl. 2022, 81, 18595–18616. [Google Scholar] [CrossRef]
- Saeed, S. Improved hybrid K-nearest neighbors’ techniques in segmentation of low-grade tumor and cerebrospinal fluid. 2024.
- Zhang, X.; Miller, T. Securing event management databases: A case study. J. Secur. Comput. 2020, 18, 359–378. [Google Scholar]
- Lin, Y.; Nguyen, H. Database optimization for high-performance event management. Int. J. Database Eng. 2019, 23, 85–102. [Google Scholar]
- Morgan, L.; Vickery, K. Hybrid SQL/NoSQL solutions for event management systems. Comput. Horiz. 2021, 36, 412–426. [Google Scholar]
- Kumar, R.; Ali, S. Automating workflows in event management systems. Database Autom. Rev. 2018, 14, 199–214. [Google Scholar]
- Alferidah, D.K.; Jhanjhi, N.Z. Cybersecurity impact over big data and IoT growth. In 2020 International Conference on Computational Intelligence (ICCI); IEEE: Piscataway, NJ, USA, 2020; pp. 103–108. [Google Scholar]
- Jena, K.K.; Bhoi, S.K.; Malik, T.K.; Sahoo, K.S.; Jhanjhi, N.Z.; Bhatia, S.; Amsaad, F. E-learning course recommender system using collaborative filtering models. Electronics 2022, 12, 157. [Google Scholar] [CrossRef]
- Aherwadi, N.; Mittal, U.; Singla, J.; Jhanjhi, N.Z.; Yassine, A.; Hossain, M.S. Prediction of fruit maturity, quality, and its life using deep learning algorithms. Electronics 2022, 11, 4100. [Google Scholar] [CrossRef]
- Yadav, P.; Singh, M. Scalable database architectures for event applications. Scalable Comput. 2019, 15, 243–260. [Google Scholar]
- Saeed, S.; Abdullah, A. Hybrid graph cut hidden Markov model of K-mean cluster technique. CMC-Comput. Mater. Contin.
- Saeed, S.; Haron, H. Improved correlation matrix of discrete Fourier transformation (CM-DFT) technique for finding the missing values of MRI images. Math. Biosci. Eng. 2021, 1–22. [Google Scholar]
- Saeed, S. Implementation of failure enterprise systems in an organizational perspective framework. Int. J. Adv. Comput. Sci. Appl. 2017, 8, 54–63. [Google Scholar] [CrossRef]
- Brown, S.; White, T. Entity-relationship modeling in event management databases. Model. J. 2020, 22, 321–339. [Google Scholar]
- Chesti, I.A.; Humayun, M.; Sama, N.U.; Jhanjhi, N.Z. Evolution, mitigation, and prevention of ransomware. In 2020 2nd International Conference on Computer and Information Sciences (ICCIS); IEEE: Piscataway, NJ, USA, 2020; pp. 1–6. [Google Scholar]
- Nguyen, T.; Lee, P. Capturing and analyzing event feedback through databases. J. Feedback Anal. 2021, 12, 57–73. [Google Scholar]
- Jones, A.; Brown, E. IoT-driven event management systems: Challenges and opportunities. J. Database Eng. 2019, 19, 167–183. [Google Scholar]
- Wilson, R.; Young, J. Data integration strategies in event management systems. Data Sci. Q. 2020, 11, 285–303. [Google Scholar]
- Hassan, S.; Khan, A. Real-time event data management systems. Real-Time Syst. J. 2021, 34, 190–210. [Google Scholar]
- Zhao, Q.; Wang, H. The role of artificial intelligence in event database management. AI Databases 2022, 28, 423–440. [Google Scholar]
- Najmi, K.Y.; AlZain, M.A.; Masud, M.; Jhanjhi, N.Z.; Al-Amri, J.; Baz, M. A survey on security threats and countermeasures in IoT to achieve users’ confidentiality and reliability. Mater. Today: Proc. 2023, 81, 377–382. [Google Scholar] [CrossRef]
- Chang, H.; Smith, P. Microservice architectures in event management systems. Softw. Eng. Rev. 2019, 45, 305–320. [Google Scholar]
- Clark, M.; Yoon, K. Testing frameworks for event management databases. J. Database Test. 2020, 16, 75–91. [Google Scholar]
- Gopi, R.; Sathiyamoorthi, V.; Selvakumar, S.; Manikandan, R.; Chatterjee, P.; Jhanjhi, N.Z.; Luhach, A.K. Enhanced method of ANN based model for detection of DDoS attacks on multimedia internet of things. Multimed. Tools Appl. 2022, 1–19. [Google Scholar] [CrossRef]
- Dogra, V.; Singh, A.; Verma, S.; Kavita Jhanjhi, N.Z.; Talib, M.N. Analyzing DistilBERT for Sentiment Classification of Banking Financial News. In Intelligent Computing and Innovation on Data Science. Lecture Notes in Networks and Systems; Peng, SL., Hsieh, SY., Gopalakrishnan, S., Duraisamy, B., Eds.; Springer: Singapore. 2021, volume 248. [CrossRef]
- Alex, S.A.; Jhanjhi, N.Z.; Humayun, M.; Ibrahim, A.O.; Abulfaraj, A.W. Deep LSTM model for diabetes prediction with class balancing by, S.M.O.T.E. Electronics 2022, 11, 2737. [Google Scholar] [CrossRef]
- Alkinani, M.H.; Almazroi, A.A.; Jhanjhi, N.Z.; Khan, N.A. 5G and IoT based reporting and accident detection (RAD) system to deliver first aid box using unmanned aerial vehicle. Sensors 2021, 21, 6905. [Google Scholar] [CrossRef] [PubMed]
- Alferidah, D.K.; Jhanjhi, N.Z. Cybersecurity impact over bigdata and iot growth. In 2020 International Conference on Computational Intelligence (ICCI). IEEE: Piscataway, NJ, USA, 2020; pp. 103–108.
- Humayun, M.; Jhanjhi, N.Z.; Hamid, B.; Ahmed, G. Emerging smart logistics and transportation using IoT and blockchain. IEEE Internet Things Mag. 2020, 3, 58–62. [Google Scholar] [CrossRef]
- Srinivasan, K.; Garg, L.; Chen, B.Y.; Alaboudi, A.A.; Jhanjhi, N.Z.; Chang, C.T.; Deepa, N. (). Expert System for Stable Power Generation Prediction in Microbial Fuel Cell. Expert System for Stable Power Generation Prediction in Microbial Fuel Cell. Intell. Autom. Soft Comput. 2021, 30. [Google Scholar] [CrossRef]
- Humayun, M.; Niazi, M.; Jhanjhi, N.Z.; Mahmood, S.; Alshayeb, M. Toward a readiness model for secure software coding. Softw. Pract. Exp. 2023, 53, 1013–1035. [Google Scholar] [CrossRef]
- Mughal, M.A.; Ullah, A.; Cheema MA, Z.; Yu, X.; Jhanjhi, N.Z. An intelligent channel assignment algorithm for cognitive radio networks using a tree-centric approach in IoT. Alex. Eng. J. 2024, 91, 152–160. [Google Scholar] [CrossRef]
- Konatham, B.; Simra, T.; Amsaad, F.; Ibrahem, M.I.; Jhanjhi, N.Z. A Secure Hybrid Deep Learning Technique for Anomaly Detection in IIoT Edge Computing. Authorea Preprints 2024.










Disclaimer/Publisher’s Note: The statements, opinions and data contained in all publications are solely those of the individual author(s) and contributor(s) and not of MDPI and/or the editor(s). MDPI and/or the editor(s) disclaim responsibility for any injury to people or property resulting from any ideas, methods, instructions or products referred to in the content. |
© 2025 by the authors. Licensee MDPI, Basel, Switzerland. This article is an open access article distributed under the terms and conditions of the Creative Commons Attribution (CC BY) license (http://creativecommons.org/licenses/by/4.0/).