Submitted:
25 December 2024
Posted:
25 December 2024
You are already at the latest version
Abstract
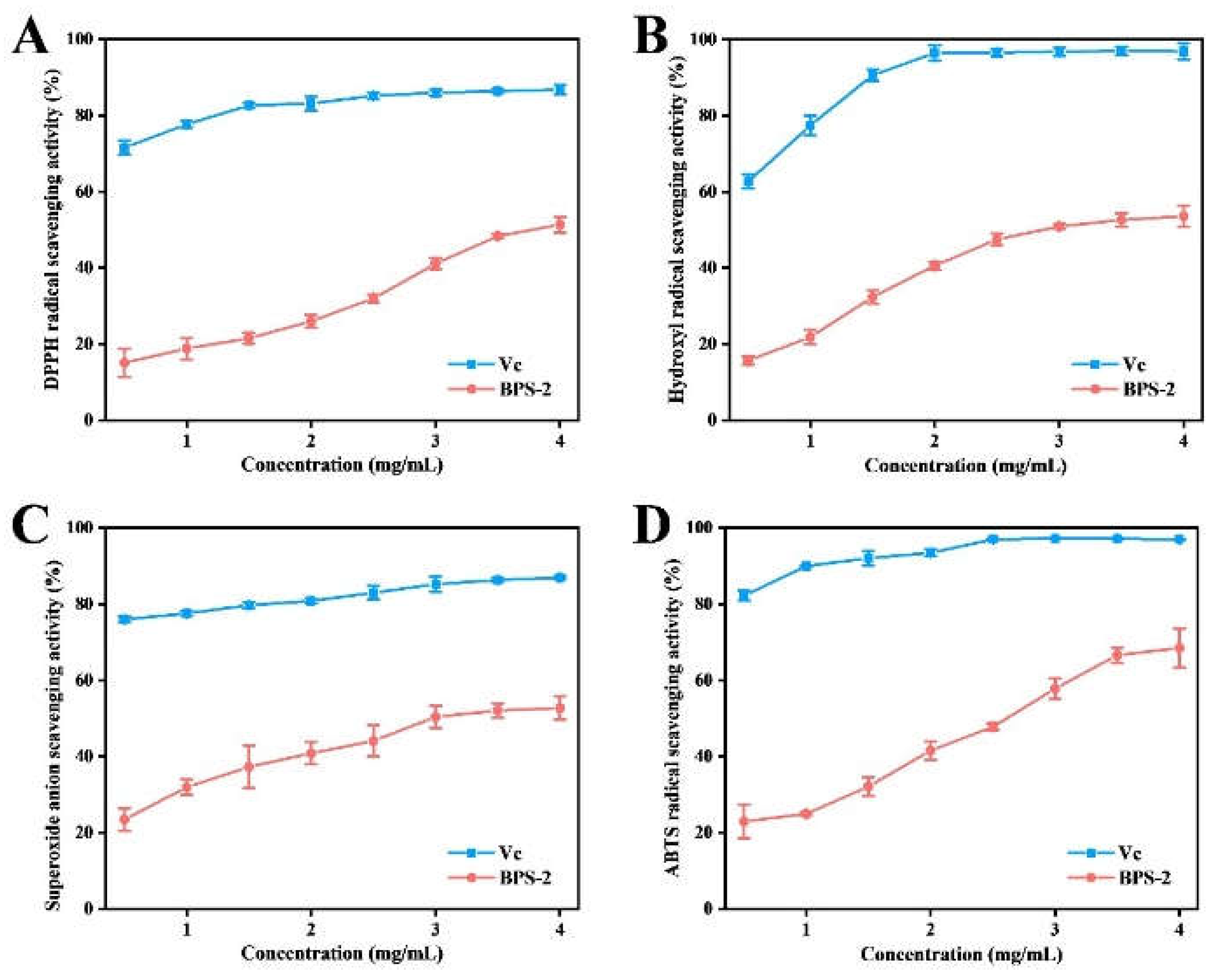
We previously reported the immune-activating effect of BPS-2, an enriched exopolysaccharide of Bacillus thuringiensis IX-01, on RAW 264.7 cells and on resolving its chemical structure. In the present study, the apparent morphology and spatial conformation of BPS-2 were analyzed further, and several functional properties were investigated. The results showed that BPS-2 was a poly-meric straight-chain polysaccharide with good thermal stability, exhibiting non-Newtonian prop-erties and good antioxidant and anticancer activities. Notably, we investigated the effect of BPS-2 on the intestinal flora of ulcerative colitis patients by in vitro fermentation of fecal bacteria collected from six volunteers and found that BPS-2 had a positive effect on the intestinal flora of ulcerative colitis patients, increasing the secretion of short-chain fatty acids and helping increase the relative abundance of Bifidobacterium. These results suggest that BPS-2 has the potential to be a food addi-tive for suppressing ulcerative colitis and for other medically related applications.

Keywords:
1. Introduction
2. Results and Discussion
2.1. Surface Morphology Analysis of BPS-2
2.2. Functional Features of BPS-2
2.3. Antioxidant Capacity of BPS-2
2.4. Anticancer Activity of BPS-2
2.5. Effect of BPS-2 on SCFAs
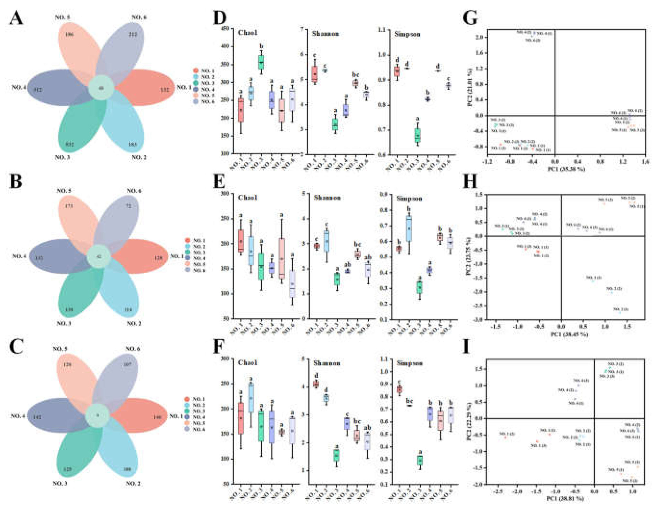
2.6. Intestinal Bacterial Diversity Analysis
2.7. Composition of the Intestinal Community
3. Materials and Methods
3.1. Materials and Reagents
3.2. Congo Red Test
3.3. Scanning Electron Microscope (SEM) and Atomic Force Microscope (AFM) Analyses
3.4. Thermogravimetric (TG) and Differential Scanning Calorimetry (DSC) Analyses
3.5. X-ray Diffraction (XRD) Analysis
3.6. Rheological Measurements
3.7. Antioxidant Activity
3.8. Anticancer Activity
3.9. Fermentation of EPS by Fecal Flora of Volunteers
3.10. 16S rRNA Gene Sequencing and Bioinformatics Analysis
3.11. Determination of SCFAs
3.12. Statistical Analyses
4. Conclusions
Author Contributions
Funding
Acknowledgements
Conflicts of Interest
References
- Zhang, J.; Yang, B.; Chen, H. Identification of an endophytic fungus pilidiella guizhouensis isolated from Eupatorium chinense L. and its extracellular polysaccharide. Biologia. 2020, 75, 1707–1715. [CrossRef]
- Nicolaus, B.; Kambourova, M.; Toksoy Oner, E. Exopolysaccharides from extremophiles: From fundamentals to biotechnology. Environmental technology. 2010, 31, 10, 1145–1158. [CrossRef]
- Shao, P.; Feng, J.; Sun, P.; Xiang, N.; Lu, B.; Qiu, D. Recent advances in improving stability of food emulsion by plant polysaccharides. Food Research International. 2020, 137, 109376. [CrossRef]
- Wang, Z.; Zheng, Y.; Lai, Z.; Hu, X.; Wang, L.; Wang, X.; Li, Z.; Gao, M.; Yang, Y.; Wang, Q.; Li, N. Effect of monosaccharide composition and proportion on the bioactivity of polysaccharides: A review. Int. J. Biol. Macromol. 2024, 254, 127955. [CrossRef]
- Wu, S.; Liao, X.; Zhu, Z.; Huang, R.; Chen, M.; Huang, A.; Zhang, J.; Wu, Q.; Wang, Q.; Wang, J.; Ding, Y. Antioxidant and anti-inflammation effects of dietary phytochemicals: The Nrf2/NF-κB signalling pathway and upstream factors of Nrf2. Phytochemistry. 2022, 204, 113429. [CrossRef]
- Cutting, S.M. Bacillus probiotics. Food Microbiol. 2011, 28, 2, 214–220. [CrossRef]
- Crickmore, N.; Zeigler, D.R.; Feitelson, J.; Schnepf, E.; Van, R.J.; Lereclus, D.; Dean, D.H. Revision of the nomenclature for the Bacillus thuringiensis pesticidal crystal proteins. Microbiol. Mol. Blol. R. 1998, 62, 3, 807–813. [CrossRef]
- Wang, M.; Geng, L.; Xue, B.; Wang, Z.; Xu, W.; Shu, C.; Zhang, J. Structure characteristics and function of a novel extracellular polysaccharide from Bacillus thuringiensis strain 4D19. Int. J. Biol. Macromol. 2021, 189, 956–964. [CrossRef]
- Jallouli, W.; Driss, F.; Fillaudeau L.; Rouis, S. Review on biopesticide production by Bacillus thuringiensis subsp. Kurstaki since 1990: Focus on bioprocess parameters. Process Biochem. 2020, 98, 224–232. [CrossRef]
- Ramamoorthy, S.; Gnanakan, A.; Lakshmana, S.S.; Meivelu, M.; Jeganathan, A. Structural characterization and anticancer activity of extracellular polysaccharides from ascidian symbiotic bacterium Bacillus thuringiensis. Carbohyd. Polym. 2018, 190, 113–120. [CrossRef]
- Chung, K.S.; Shin, J.S.; Lee, J.H.; Park, S.E.; Han, H.S.; Rhee, Y.K.; Cho, C.W.; Hong, H.D.; Lee, K.T. Protective effect of exopolysaccharide fraction from Bacillus subtilis against dextran sulfate sodium-induced colitis through maintenance of intestinal barrier and suppression of inflammatory responses. Int. J. Biol. Macromol. 2021, 178, 363–372. [CrossRef]
- Chen, Y.; Jin, Y.; Stanton, C.; Ross, R.P.; Zhao, J.; Zhang, H.; Yang, B.; Chen, W. Alleviation effects of Bifidobacterium breve on DSS-induced colitis depends on intestinal tract barrier maintenance and gut microbiota modulation. Eur. J. Nutr. 2021, 60, 1, 369–387. [CrossRef]
- Lu, H.; Shen, M.; Chen, Y.; Yu, Q.; Chen, T.; Xie, J. Alleviative effects of natural plant polysaccharides against DSS-induced ulcerative colitis via inhibiting inflammation and modulating gut microbiota. Food Res. Int. 2023, 167, 112630. [CrossRef]
- Hou, C.; Chen, L.; Yang, L.; Ji, X. An insight into anti-inflammatory effects of natural polysaccharides. Int. J. Biol. Macromol. 2020, 153, 248–255. [CrossRef]
- Murch, S.H.; MacDonald, T.T.; Walker-Smith, J.A.; Levin, M.; Lionetti, P.; Klein, N.J. Disruption of sulphated glycosaminoglycans in intestinal inflammation. Lancet. 1993, 341, 8847, 711–714. [CrossRef]
- Mneimneh, A.T.; Mehanna, M.M. Chondroitin Sulphate: An emerging therapeutic multidimensional proteoglycan in colon cancer. Int. J. Biol. Macromol. 2024, 254, 127672. [CrossRef]
- Waseem, T.; Ahmed, M.; Rajput, T.A.; Babar, M.M. Molecular implications of glycosaminoglycans in diabetes pharmacotherapy. Int. J. Biol. Macromol. 2023, 247, 125821. [CrossRef]
- Li, Q.; Chen, G.; Zhu, D.; Zhang, W.; Qi, S.; Xue, X.; Wang, K.; Wu, L. Effects of dietary phosphatidylcholine and sphingomyelin on DSS-induced colitis by regulating metabolism and gut microbiota in mice. J. Nutr. Biochem. 2022, 105, 109004. [CrossRef]
- Liu, J.; Luo, J.; Hong, Y.; Zeng, X. Preparation, antioxidant and antitumor activities in vitro of different derivatives of levan from endophytic bacterium Paenibacillus polymyxa EJS-3. Food Chem. Toxicol. 2012, 50, 3–4, 767–772. [CrossRef]
- Gao, Z.; Wu, C.; Wu, J.; Zhu, L.; Gao, M.; Wang, Z.; Li, Z.; Zhan, X. Antioxidant and anti-inflammatory properties of an aminoglycan-rich exopolysaccharide from the submerged fermentation of Bacillus thuringiensis. Int. J. Biol. Macromol. 2022, 220, 1010–1020. [CrossRef]
- Minjares-Fuentes, R.; Rodríguez-González, V.M.; González-Laredo, R.F.; Eim, V.; González-Centeno, M.R.; Femenia, A. Effect of different drying procedures on the bioactive polysaccharide acemannan from Aloe vera (Aloe barbadensis Miller). Carbohyd. Polym. 2017, 168, 327–336. [CrossRef]
- Balnois, E.; Stoll, S.; Wilkinson, K.J.; Buffle, J.; Rinaudo, M.; Milas, M. Conformations of succinoglycan as observed by atomic force microscopy. Macromolecules. 2000, 33, 20, 7440–7447. [CrossRef]
- Lambo-Fodje, A.M.; Leeman, M.; Wahlund, K.G.; Nyman, M.; Larsson, H. Withdrawn: molar mass and rheological characterisation of an exopolysaccharide from pediococcus damnosus 2.6. Carbohyd. Polym. 2006, 68, 3, 577–586. [CrossRef]
- Timilsena, Y.P.; Adhikari, R.; Kasapis, S.; Adhikari, B. Molecular and functional characteristics of purified gum from Australian chia seeds. Carbohyd. Polym. 2016, 136, 128–136. [CrossRef]
- Archana, G.; Sabina, K.; Babuskin, S.; Radhakrishnan, K.; Sukumar, M. Preparation and characterization of mucilage polysaccharide for biomedical applications. Carbohyd. Polym. 2013, 98, 1, 89–94. [CrossRef]
- Olawuyi, I.F.; Lee, W.Y. Structural characterization, functional properties and antioxidant activities of polysaccharide extract obtained from okra leaves (Abelmoschus esculentus). Food Chem. 2021, 354, 30, 129437. [CrossRef]
- Wu, Y.; Zheng, Y.L.; Yang, W.L.; Wang, C.C.; Hu, J.H.; Fu, S.K. Synthesis and characterization of a novel amphiphilic chitosan-polylactide graft copolymer. Carbohyd. Polym. 2004, 59, 165–171. [CrossRef]
- Zheng, Q.; Li, W.; Liang, S.; Zhang, H.; Yang, H.; Li, M.; Zhang, Y. Effects of ultrasonic treatment on the molecular weight and anti-inflammatory activity of oxidized konjac glucomannan. CyTA-J. Food. 2019, 17, 1, 1–10. [CrossRef]
- Chen, C.; Wang, P.P.; Huang, Q.; You, L.; Liu, R.; Zhao, M.; Fu, X.; Luo, Z. A comparison study on polysaccharides extracted from Fructus Mori using different methods: structural characterization and glucose entrapment. Food Funct. 2019, 10, 3684–3695. [CrossRef]
- Goyzueta M, L.D.; Noseda, M.D.; Bonatto, S.; Freitas, R.A, Carvalho, J.C.; Soccol, C.R. Production, characterization, and biological activity of a chitin-like EPS produced by Mortierella alpina under submerged fermentation. Carbohyd. Polym. 2020, 247, 116716. [CrossRef]
- Xie, W.; Xu, P.; Liu, Q. Antioxidant activity of water-soluble chitosan derivatives. Bioorg. Med. Chem. Lett. 2001, 11, 13, 1699–1701. [CrossRef]
- Sun, Y.; Tian, H.; Wang, L. Effects of PTEN on the proliferation and apoptosis of colorectal cancer cells via the phosphoinositol-3-kinase/Akt pathway. Oncol. Rep. 2015, 33, 4, 1828–1836. [CrossRef]
- Wu, Y.; Song, Y.; Xiong, Y.; Wang, X.; Xu, K.; Han, B.; Bai, Y.; Li, L.; Zhang, Y.; Zhou, L. MicroRNA-21 (Mir-21) promotes cell growth and invasion by repressing tumor suppressor PTEN in colorectal cancer. Cell. Physiol. Biochem. 2017, 43, 3, 945–958. [CrossRef]
- Wu, T.; Shen, M.; Guo, X.; Huang, L.; Yang, J.; Yu, Q.; Chen, Y.; Xie, J. Cyclocarya paliurus polysaccharide alleviates liver inflammation in mice via beneficial regulation of gut microbiota and tlr4/mapk signaling pathways. Int. J. Biol. Macromol. 2020, 160, 164–174. [CrossRef]
- Koh, A.; Vadder, F.D.; Kovatcheva-Datchary, P.; Bäckhed, F. From dietary fiber to host physiology: short-chain fatty acids as key bacterial metabolites. Cell. 2016, 165, 6, 1332–1345. [CrossRef]
- Wang, R.X.; Lee, J.S.; Campbell, E.L.; Colgan, S.P. Microbiota-derived butyrate dynamically regulates intestinal homeostasis through regulation of actin-associated protein synaptopodin. PNAS. 2020, 117, 21, 11648–11657. [CrossRef]
- Faith, J.J.; Guruge, J.L.; Charbonneau, M.; Subramanian, S.; Seedorf, H.; Goodman, A.L.; Clemente, J.C.; Knight, R.; Heath, A.C.; Leibel, R.L.; Rosenbaum, M.; Gordon, J.I. The long-term stability of the human gut microbiota. Science. 2013, 341, 6141, 1237439. [CrossRef]
- Fábrega, M.J.; Rodríguez-Nogales, A.; Garrido-Mesa, J.; Algieri, F.; Badía, J.; Giménez, R.; Gálvez, J.; Baldomà, L. Intestinal anti-inflammatory effects of outer membrane vesicles from Escherichia coli Nissle 1917 in DSS-experimental colitis in mice. Front. Immunol. 2017, 8, 1274. [CrossRef]
- Li, H.; Gao, Z.; Xu, J.; Sun, W.; Wu, J.; Zhu, L.; Gao, M.; Zhan, X. Encapsulation of polyphenols in pH-responsive micelles self-assembled from octenyl-succinylated curdlan oligosaccharide and its effect on the gut microbiota. Colloid. Surface. B. 2022, 219, 112857. [CrossRef]
- Zhang, X.; Aweya, J.J.; Huang, Z.; Kang, Z.Y.; Bai, Z.H.; Li, K.H.; He, X.T.; Liu, Y.; Chen, X.Q.; Cheong, K.L. In vitro fermentation of Gracilaria lemaneiformis sulfated polysaccharides and its agaro-oligosaccharides by human fecal inocula and its impact on microbiota. Carbohyd. Polym. 2020, 234, 115894. [CrossRef]
- Liu, C.; Qiu, Z.; Gu, D.; Wang, F.; Zhang, R. A novel anti-inflammatory polysaccharide from blackened jujube: Structural features and protective effect on dextran sulfate sodium-induced colitic mice. Food Chem. 2023, 405, 30, 134869. [CrossRef]
- Xu, X.; Wang, Q.; Xue, S.; Pan, Y.; Chen, S. Effect of alkali-neutralization treatment on triple-helical aggregates and independent triple helices of curdlan. Carbohyd. Polym. 2021, 259, 117775. [CrossRef]
- Wang, Z.; Liu, X.; Bao, Y.; Wang, X.; Zhai, J.; Zhan, X.; Zhang, H. Characterization and anti-inflammation of a polysaccharide produced by Chaetomium globosum CGMCC 6882 on LPS-induced raw 264.7 cells. Carbohyd. Polym. 2021, 251, 117129. [CrossRef]
- Li, Z.; Hu, G.; Zhu, L.; Zhao, Z.; Jiang, Y.; Gao, M.; Zhan, X. In vitro digestion and fecal fermentation of highly resistant starch rice and its effect on the gut microbiota. Food Chem. 2021, 361, 11, 130095. [CrossRef]
- Gao, Z.; Yang, J.; Wu, J.; Li, H.; Wu, C.; Yin, Z.; Xu, J.; Zhu, Li.; Gao, M.; Zhan, X. Structural characterization and in vitro evaluation of the prebiotic potential of an exopolysaccharide produced by Bacillus thuringiensis during fermentation. Lwt-Food Sci. Technol. 2022, 163, 113532. [CrossRef]










| NO | 1 | 2 | 3 | 4 | 5 | 6 |
| Gender | female | male | female | male | female | male |
| Age | 37 | 35 | 45 | 33 | 61 | 32 |
| Disease History | none | none | UC | UC | UC | UC |
| Have you taken any antibiotics within a month? |
none |
none |
none |
none |
none |
none |
| Have you taken any medication for enteritis within half a month? |
none |
none |
none |
none |
none |
none |
| Have you taken any dietary supplements within a month? |
none |
none |
none |
none |
none |
none |
| Have you taken any probiotics or prebiotics within a month? |
none |
none |
none |
none |
none |
none |
Disclaimer/Publisher’s Note: The statements, opinions and data contained in all publications are solely those of the individual author(s) and contributor(s) and not of MDPI and/or the editor(s). MDPI and/or the editor(s) disclaim responsibility for any injury to people or property resulting from any ideas, methods, instructions or products referred to in the content. |
© 2024 by the authors. Licensee MDPI, Basel, Switzerland. This article is an open access article distributed under the terms and conditions of the Creative Commons Attribution (CC BY) license (http://creativecommons.org/licenses/by/4.0/).