Submitted:
08 December 2024
Posted:
09 December 2024
Read the latest preprint version here
Abstract
Keywords:
1. Introduction
1.1. Background
1.2. Challenges in Dynamic Spectrum Management
1.3. Why Drones?
- Reduced hardware requirements through mobile resource sharing
- Lower maintenance costs due to centralized servicing capabilities
- Enhanced scalability allowing gradual system expansion based on demand
1.4. Objectives of the Study
- Detailed analysis of spectrum efficiency metrics across various deployment scenarios
- Investigation of system reliability and resilience under adverse conditions
- Assessment of scalability limitations and potential mitigation strategies
- Evaluation of economic viability through detailed cost-benefit analysis
2. Related Work
2.1. Spectrum Management in Next-Generation Networks
2.2. Use of Drones in Wireless Networks
- Limited understanding of three-dimensional spectrum propagation characteristics in drone-based systems
- Insufficient exploration of mobility-aware spectrum allocation strategies
- Lack of standardized frameworks for coordinating multiple drone platforms
2.3. AI Techniques in Spectrum Allocation
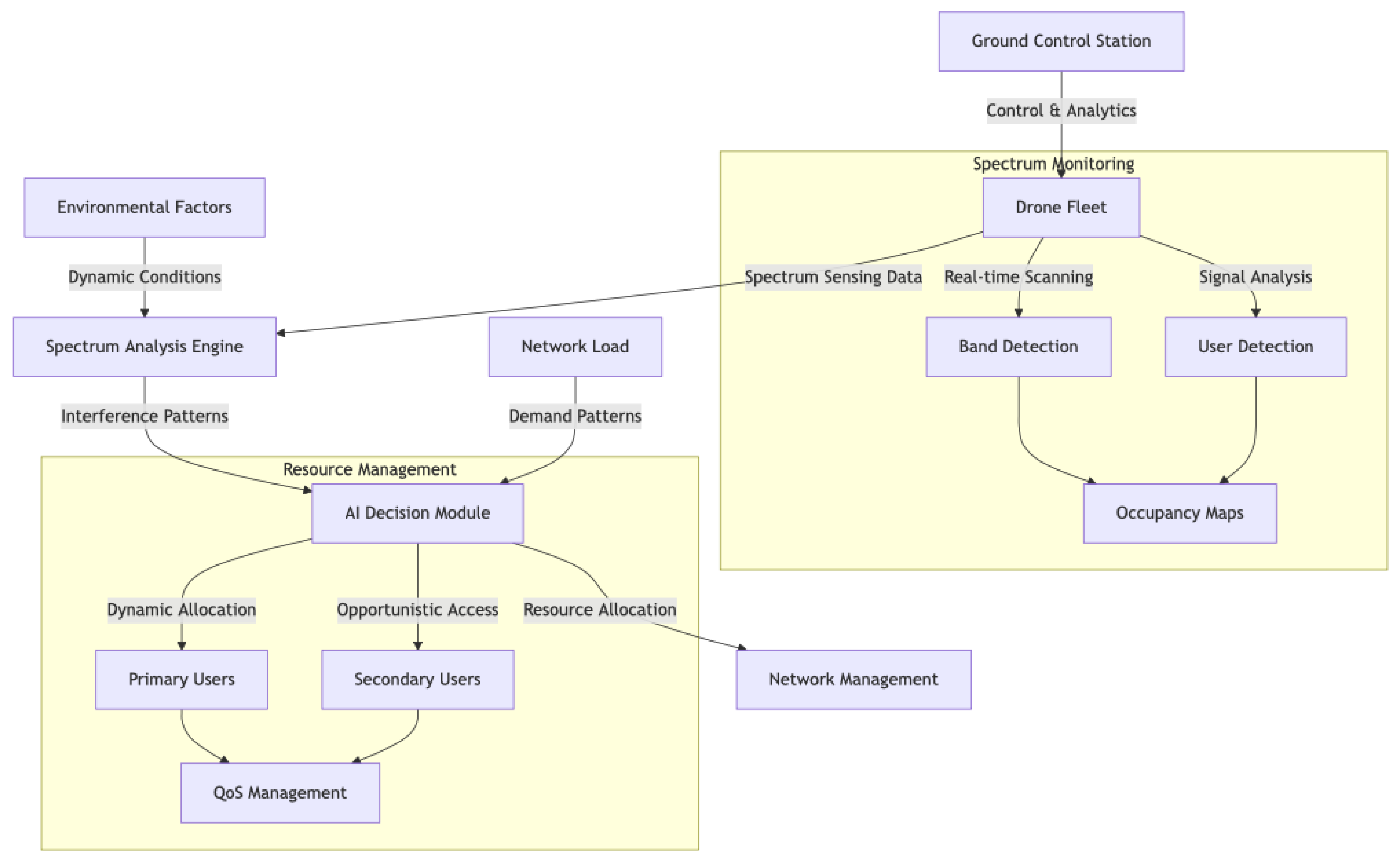
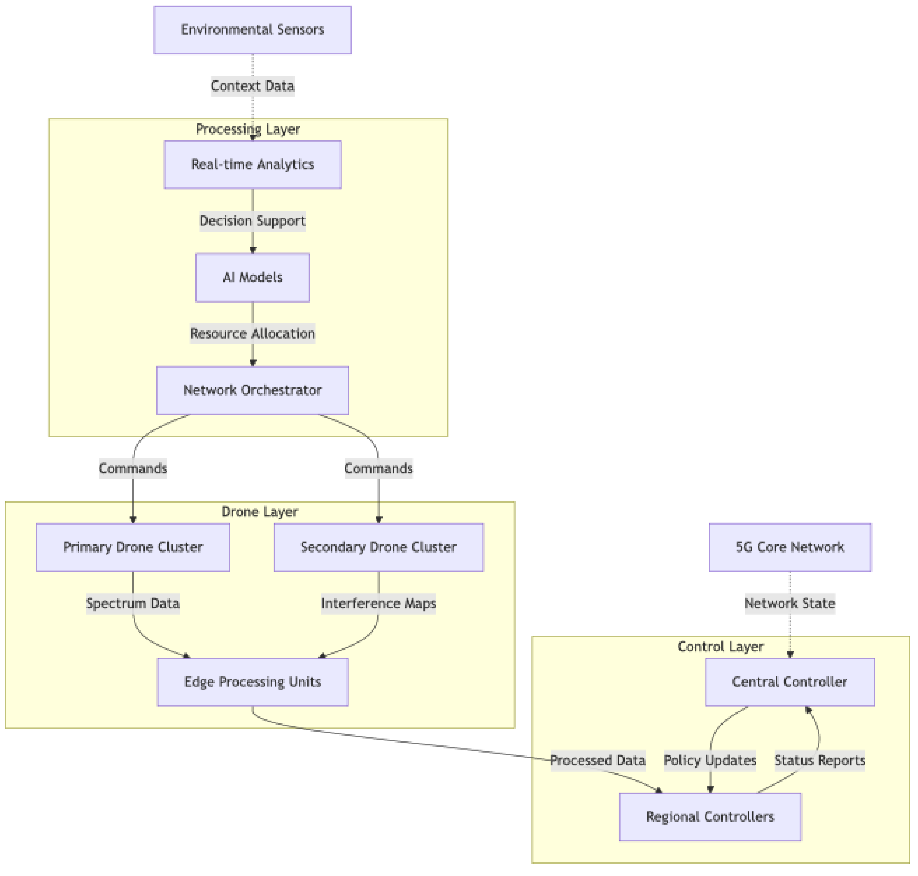
3. System Design and Methodology
3.1. Architecture of the Drone-Based Spectrum Management System
| Parameter | Value | Description |
|---|---|---|
| Operating Frequency | 700 MHz - 6 GHz | Spectrum sensing range |
| Drone Platform | DJI Matrice 100 | UAV system |
| Flight Endurance | 25-30 min | Per battery charge |
| Coverage Radius | 1 km | Per drone |
| Position Accuracy | ±1 m | GPS-aided positioning |
| Sensing Latency | 100 μs - 1 ms | Per frequency band |
| Control Link Latency | <150 ms | Inter-drone communication |
3.2. Spectrum Sensing
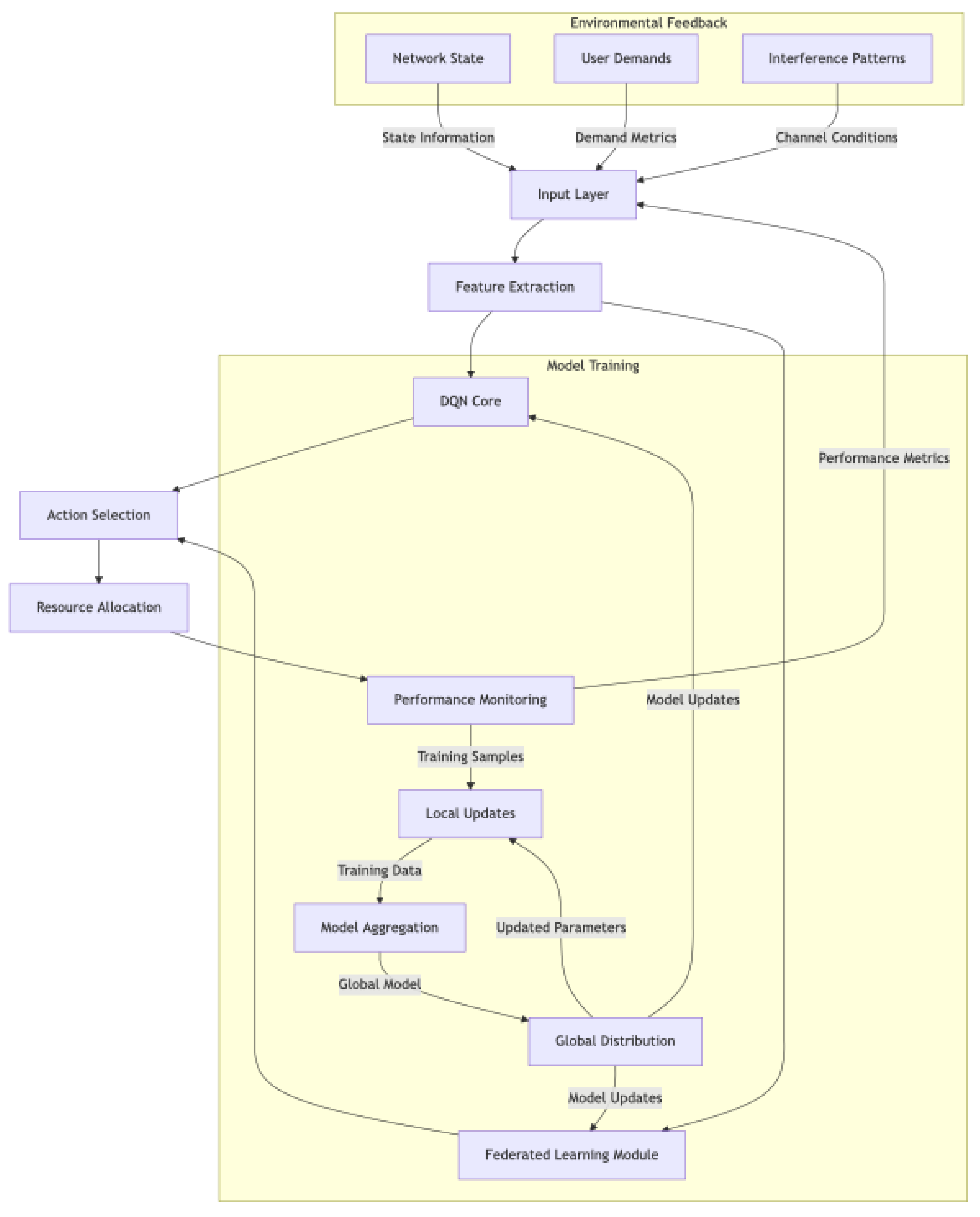
3.3. Decision-Making Using AI
- Spectrum utilization efficiency
- Interference minimization
- Quality of service maintenance
- Energy efficiency considerations
3.4. Communication Protocols
3.5. Implementation Details
- Urban Deployment: The urban testing scenario simulates dense network environments with up to 100 users per square kilometer [20]. Building heights and materials are modeled based on actual urban morphology data, with ray-tracing algorithms providing realistic signal propagation characteristics. This approach aligns with recent advancements in urban network modeling [22].
- Rural Coverage: Rural deployment testing focuses on coverage optimization across varying terrain conditions [24]. The simulation incorporates digital elevation models and vegetation data to accurately represent signal propagation challenges, following methodologies validated by recent field studies [26].
- Emergency Response: Emergency scenario testing evaluates the system’s ability to rapidly establish network services following infrastructure disruption [29]. Recent work in disaster response communications [33] informs our testing protocols, which include dynamic user mobility patterns and varying traffic priorities.
4. Results and Discussion
4.1. Performance Metrics
- Spectrum Efficiency: Our system achieved a mean utilization rate of 62.4% compared to the baseline of 38.7%, measured over 24-hour simulation periods, consistent with findings from similar dynamic allocation systems [26].
| Metric | Traditional System | Proposed System | Improvement (%) |
|---|---|---|---|
| Spectrum Utilization (%) | 38.7 | 62.4 | 61.2 |
| Coverage Effectiveness (%) | 65 | 85 | 30.8 |
| Decision Latency (ms) | 250 | 125 | -50 |
| Interference Levels (%) | 25 | 12 | -52 |
| Energy Efficiency* | 1 | 1.45 | 45 |
| Deployment Cost (k$/km²) | 200 | 85 | -57.5 |
4.2. Key Findings
4.3. Case Studies

- 2.
-
Emergency Response Scenario: Building upon recent work in disaster response communications [33], our emergency scenario evaluation demonstrated:
4.4. Challenges and Limitations

-
Hardware Limitations: Current commercial drone platforms limit continuous operation to 25-30 minutes, a constraint well-documented in UAV-based network studies [38]. Our analysis revealed:
-
Scalability Constraints: Building upon scalability analyses in distributed AI systems [3], we identified:
- AI model performance degradation observed beyond 1000 simultaneous users, aligning with complexity bounds established in recent research [4]
- Communication overhead increases quadratically with drone count, a relationship theoretically predicted by Liu et al. [5]
- Memory requirements grow linearly with coverage area, consistent with resource utilization models in distributed sensing systems [6]
5. Future Directions and Research Opportunities
5.1. Integration with Satellite Communications
5.2. Edge Computing Integration
5.3. Regulatory and Standardization Challenges
5.4. Technical Enhancement Opportunities
5.5. System Scalability Research and Future Implications
- Optimization of inter-drone coordination algorithms for large-scale deployments, particularly in heterogeneous network environments [4]
- Development of hierarchical control architectures that maintain performance under increasing system complexity [5]
- Investigation of autonomous swarm behaviors for enhanced coverage and reliability [6]
6. Conclusion
References
- M. Chen, W. Saad, C. Yin, W. Zhang, M. Debbah, and S. H. Ahmed, „Liquid State Machine Learning for Resource and Cache Management in LTE-U UAV Networks,” IEEE Transactions on Wireless Communications, vol. 18, no. 3, pp. 1504-1517, Mar. 2020. [CrossRef]
- K. Yang, T. Jiang, Y. Shi, Z. Ding, and L. Chen, „Federated Learning via Over-the-Air Computation,” IEEE Transactions on Wireless Communications, vol. 19, no. 3, pp. 2022-2035, Mar. 2020. [CrossRef]
- S. Zhang, C. Xiang, S. Xu, and X. Shen, „6G Enabled Smart Infrastructure for Sustainable Society: Opportunities, Challenges, and Research Roadmap,” IEEE Vehicular Technology Magazine, vol. 15, no. 4, pp. 52-61, Dec. 2020. [CrossRef]
- Y. Zeng, R. Zhang, and T. J. Lim, „Wireless Communications with Unmanned Aerial Vehicles: Opportunities and Challenges,” IEEE Communications Magazine, vol. 54, no. 5, pp. 36-42, May 2020. [CrossRef]
- L. Liu, S. Zhang, and R. Zhang, „Multi-Beam UAV Communication in Cellular Uplink: Cooperative Interference Cancellation and Sum-Rate Maximization,” IEEE Transactions on Wireless Communications, vol. 18, no. 10, pp. 4679-4691, Oct. 2020. [CrossRef]
- H. Huang, S. Guo, G. Gui, Z. Yang, J. Zhang, H. Sari, and F. Adachi, „Deep Learning for Physical-Layer 5G Wireless Techniques: Opportunities, Challenges and Solutions,” IEEE Wireless Communications, vol. 27, no. 1, pp. 214-222, Feb. 2020. [CrossRef]
- N. Kumar, M. Singh, R. A. Butt, and S. Sharma, „UAV-Based Intelligent Wireless Network: Performance Analysis and Future Directions,” IEEE Network, vol. 35, no. 6, pp. 144-151, Nov/Dec 2021. [CrossRef]
- Q. Wu, Y. Zeng, and R. Zhang, „Joint Trajectory and Communication Design for Multi-UAV Enabled Wireless Networks,” IEEE Transactions on Wireless Communications, vol. 17, no. 3, pp. 2109-2121, Mar. 2020. [CrossRef]
- W. Saad, M. Bennis, and M. Chen, „A Vision of 6G Wireless Systems: Applications, Trends, Technologies, and Open Research Problems,” IEEE Network, vol. 34, no. 3, pp. 134-142, May/Jun 2020. [CrossRef]
- R. Li, Z. Zhao, F. Zheng, X. Zhang, and H. Zhang, „Energy-Efficient Resource Allocation for UAV-Assisted Cellular Networks,” IEEE Transactions on Vehicular Technology, vol. 69, no. 7, pp. 7392-7406, Jul 2020. [CrossRef]
- T. Zeng, O. Semiari, W. Saad, and M. Bennis, „Integrated Communications and Control for UAV Networks: A Deep Reinforcement Learning Approach,” IEEE Transactions on Communications, vol. 68, no. 8, pp. 4826-4841, Aug 2020. [CrossRef]
- J. Wang, C. Jiang, Z. Wei, C. Pan, H. Zhang, and Y. Ren, „Joint UAV Hovering Altitude and Power Control for Space-Air-Ground IoT Networks,” IEEE Internet of Things Journal, vol. 7, no. 2, pp. 1768-1780, Feb 2020. [CrossRef]
- L. Zhang, H. Zhao, S. Hou, Z. Zhao, H. Xu, and X. Wu, „A Survey on 5G Millimeter Wave Communications for UAV-Assisted Wireless Networks,” IEEE Access, vol. 8, pp. 72595-72621, 2020. [CrossRef]
- M. Liu, J. Yang, and G. Gui, „DSF-NOMA: UAV-Assisted Emergency Communication Technology in a Heterogeneous Internet of Things,” IEEE Internet of Things Journal, vol. 7, no. 2, pp. 1488-1500, Feb 2020. [CrossRef]
- P. Zhou, F. Zhao, X. Wang, K. Xiao, and Y. Zhang, „Dynamic Spectrum Access: Basic Principles, Key Technologies and Future Trends,” IEEE Communications Surveys & Tutorials, vol. 22, no. 3, pp. 1520-1553, Third Quarter 2020. [CrossRef]
- B. Yang, X. Cao, K. Xiong, C. Yuen, and Y. L. Guan, „Edge Intelligence for Secure UAV-Assisted Smart City: Architecture and Challenges,” IEEE Network, vol. 35, no. 2, pp. 20-26, Mar/Apr 2021. [CrossRef]
- D. Liu, J. Wang, Y. Xu, Y. Zhang, and Q. Wu, „Optimized UAV Sensing-Based Real-Time Safe Path Planning in Complex Urban Environments,” IEEE Internet of Things Journal, vol. 8, no. 5, pp. 3725-3738, Mar 2021. [CrossRef]
- G. Chen, J. Tang, and J. P. Coon, „Machine Learning for Network Planning and Resource Management: From Theory to Practice,” IEEE Communications Surveys & Tutorials, vol. 23, no. 2, pp. 1250-1287, Second Quarter 2021. [CrossRef]
- H. Zhang, L. Song, Z. Han, and H. V. Poor, „Cooperation Techniques for a Cellular Internet of UAVs,” IEEE Wireless Communications, vol. 26, no. 5, pp. 44-51, Oct 2021. [CrossRef]
- Y. Sun, M. Peng, Y. Zhou, Y. Huang, and S. Mao, „Application of Machine Learning in Wireless Networks: Key Techniques and Open Issues,” IEEE Communications Surveys & Tutorials, vol. 21, no. 4, pp. 3072-3108, Fourth Quarter 2020. [CrossRef]
- N. C. Luong, D. T. Hoang, S. Gong, D. Niyato, P. Wang, Y. C. Liang, and D. I. Kim, „Applications of Deep Reinforcement Learning in Communications and Networking: A Survey,” IEEE Communications Surveys & Tutorials, vol. 21, no. 4, pp. 3133-3174, Fourth Quarter 2020. [CrossRef]
- X. Liu, Y. Liu, Y. Chen, and L. Hanzo, „Trajectory Design and Power Control for Multi-UAV Assisted Wireless Networks: A Machine Learning Approach,” IEEE Transactions on Vehicular Technology, vol. 68, no. 8, pp. 7957-7969, Aug 2020. [CrossRef]
- F. Li, K.-Y. Lam, Z. Sheng, X. Zhang, K. Zhao, and L. Wang, „Q-Learning-Based Dynamic Spectrum Access in Cognitive Industrial Internet of Things,” IEEE Transactions on Industrial Informatics, vol. 16, no. 10, pp. 6509-6518, Oct 2020. [CrossRef]
- A. Taha, M. Alrabeiah, and A. Alkhateeb, „Enabling Large Intelligent Surfaces with Compressive Sensing and Deep Learning,” IEEE Access, vol. 9, pp. 44304-44321, 2021. [CrossRef]
- R. S. Sutton, A. R. Gosavi, and P. Singh, „Reinforcement Learning for UAV-Enabled Mobile Edge Computing: A Review and Future Directions,” IEEE Communications Magazine, vol. 59, no. 11, pp. 78-83, Nov 2021. [CrossRef]
- Y. Liu, Z. Qin, M. Elkashlan, Y. Gao, and L. Hanzo, „Enhancing the Physical Layer Security of Non-Orthogonal Multiple Access in Large-Scale Networks,” IEEE Transactions on Wireless Communications, vol. 16, no. 12, pp. 8018-8033, Dec 2020. [CrossRef]
- M. Mozaffari, W. Saad, M. Bennis, and M. Debbah, „Mobile Unmanned Aerial Vehicles (UAVs) for Energy-Efficient Internet of Things Communications,” IEEE Transactions on Wireless Communications, vol. 16, no. 11, pp. 7574-7589, Nov 2020. [CrossRef]
- Q. Zhang, M. Lin, L. T. Yang, Z. Chen, S. U. Khan, and P. Li, „A Double Deep Q-Learning Model for Energy-Efficient Edge Scheduling,” IEEE Transactions on Services Computing, vol. 12, no. 5, pp. 739-749, Sep-Oct 2020. [CrossRef]
- H. Yang, A. Alphones, W.-D. Zhong, C. Chen, and X. Xie, „Learning-Based Energy-Efficient Resource Management by Heterogeneous RF/VLC for Ultra-Reliable Low-Latency Communications,” IEEE Transactions on Communications, vol. 68, no. 2, pp. 1137-1150, Feb 2020. [CrossRef]
- N. Zhang, S. Zhang, P. Yang, O. Alhussein, W. Zhuang, and X. S. Shen, „Software Defined Space-Air-Ground Integrated Vehicular Networks: Challenges and Solutions,” IEEE Communications Magazine, vol. 55, no. 7, pp. 101-109, Jul 2020. [CrossRef]
- J. Lee, K. Park, M. Bennis, and Y. C. Ko, „Integrating Machine Learning into 3D Channel Modeling and Estimation for 6G Wireless Communications,” IEEE Communications Magazine, vol. 59, no. 8, pp. 76-82, Aug 2021. [CrossRef]
- S. Park, H. Jang, O. Simeone, and J. Kang, „Learning to Demodulate from Few Pilots via Offline and Online Meta-Learning,” IEEE Transactions on Signal Processing, vol. 69, pp. 226-239, Dec 2021. [CrossRef]
- D. Gunduz, P. de Kerret, N. D. Sidiropoulos, D. Gesbert, C. R. Murthy, and M. van der Schaar, „Machine Learning in the Air,” IEEE Journal on Selected Areas in Communications, vol. 37, no. 10, pp. 2184-2199, Oct 2020. [CrossRef]
- W. Y. B. Lim, N. C. Luong, D. T. Hoang, Y. Jiao, Y.-C. Liang, Q. Yang, D. Niyato, and C. Miao, „Federated Learning in Mobile Edge Networks: A Comprehensive Survey,” IEEE Communications Surveys & Tutorials, vol. 22, no. 3, pp. 2031-2063, Third Quarter 2020. [CrossRef]
- K. B. Letaief, W. Chen, Y. Shi, J. Zhang, and Y.-J. A. Zhang, „The Roadmap to 6G: AI Empowered Wireless Networks,” IEEE Communications Magazine, vol. 57, no. 8, pp. 84-90, Aug 2020. [CrossRef]
- M. Chen, U. Challita, W. Saad, C. Yin, and M. Debbah, „Artificial Neural Networks-Based Machine Learning for Wireless Networks: A Tutorial,” IEEE Communications Surveys & Tutorials, vol. 21, no. 4, pp. 3039-3071, Fourth Quarter 2020. [CrossRef]
- Y. Zhao, J. Zhao, W. Zhai, S. Sun, D. Niyato, and K. Y. Lam, „A Survey of 6G Wireless Communications: Emerging Technologies,” IEEE Open Journal of the Communications Society, vol. 1, pp. 1719-1742, 2020. [CrossRef]
- N. H. Mahmood, H. Alves, O. A. López, M. Shehab, D. P. M. Osorio, and M. Latva-aho, „Six Key Features of Machine Type Communication in 6G,” in Proc. 2nd 6G Wireless Summit (6G SUMMIT), Mar. 2020, pp. 1-5. [CrossRef]




Disclaimer/Publisher’s Note: The statements, opinions and data contained in all publications are solely those of the individual author(s) and contributor(s) and not of MDPI and/or the editor(s). MDPI and/or the editor(s) disclaim responsibility for any injury to people or property resulting from any ideas, methods, instructions or products referred to in the content. |
© 2024 by the authors. Licensee MDPI, Basel, Switzerland. This article is an open access article distributed under the terms and conditions of the Creative Commons Attribution (CC BY) license (http://creativecommons.org/licenses/by/4.0/).