Preprint
Review

This version is not peer-reviewed.

AI Chatbots in Education: Challenges and Opportunities

Submitted:

17 November 2024

Posted:

19 November 2024

You are already at the latest version

Abstract
With the emergence of Artificial Intelligence (AI) chatbot technologies such as ChatGPT, which utilize AI and Machine Learning (ML) techniques to generate advanced responses to users, the field of education has been transformed drastically. The latest online learning models empowered by AI have proven to have several benefits for students, but these benefits also come with some inherent challenges, which impede students’ learning process and create hurdles for educators. The study aims to identify and analyze the benefits and drawbacks of AI chatbots in educational settings to help overcome existing educational barriers. The paper begins by highlighting the historical evolution of chatbots along with key elements that encompass the architecture of an AI chatbot. The paper also delves into the challenges and limitations associated with the integration of AI chatbots into learning platforms. A systematic literature review methodology has been adopted by dividing the research into several phases, using techniques of inclusion and exclusion criteria to identify appropriate scholarly articles for review. The research findings from this review reveal several benefits of leveraging AI chatbots in learning platforms. AI chatbots like ChatGPT can serve as a virtual tutoring assistant to foster an adaptive learning environment by aiding students with various learning activities, such as learning programming languages, foreign languages, understanding complex concepts, assisting with research activities and providing real-time feedback. Educators can leverage such chatbots to create course content, generate assessments, evaluate students’ performance and use it for data analysis and research. However, this technology possesses significant challenges concerning data security and privacy. In addition, ethical concerns impacting academic integrity and reliance on technology are some of the key concerns. Ultimately, AI chatbots can provide endless opportunities by creating a dynamic interactive learning environment, however, to allow students and teachers to maximize the potential of such a robust technology, it is imperative to first analyze and address the potential risks that AI chatbots pose.
Keywords: 
;  ;  ;  ;  ;  

1. Introduction

Advancements in (machine aearning) ML and generative artificial intelligence (AI) technologies have strong potential to revolutionize and transform the educational landscape. Various industries are trying to find ways to modernize and streamline their business operation through the adoption of AI-driven technologies such as AI chatbots. Natural language processing (NLP) and ML algorithms have enhanced and empowered chatbot technologies to act as human conversational agents, reshaping the traditional communication channels. ChatGPT is an emerging and leading AI chatbot innovation that is based on the large language model (LLM) and uses the transformer architecture of generative pre-trained transformers (GPT) (Raza & Hussain, 2023). ChatGPT’s architecture encompasses multiple technologies and algorithms, such as deep learning models, unsupervised learning, instruction fine-tuning and multi-task learning (Xie & Ding, 2023).
The dominance of AI models can already be seen in different industries, such as healthcare systems, where Large Language Models (LLMs) are being used in Clinical Decision Support Systems (CDSS), healthcare Q/A systems and Electronic Health Records (EHR) (Zou & He, 2023). With the capabilities of producing natural human-like conversation, ChatGPT has compelling advantages that have immense potential when applied to a diverse array of industries such as education, healthcare, finance, e-marketing and e-commerce (Mohamed et al., 2024).
AI technologies can also help fill existing learning gaps and modernize the education industry by providing an interactive and dynamic learning experience. Online education has not only opened doors to numerous opportunities but also presented many challenges for educators and students. One such significant concern seen in online education is the low retention rate due to a lack of students’ engagement and feedback received promptly. A similar challenge was faced in an online chemistry course called Chem Quest at the Singapore Institute of Technology (SIT) (Atmosukarto et al., 2021). Conversely, educators are often burned with responding to numerous repetitive types of queries. Instructors at the Hong Kong University of Science and Technology (HKUST) encountered challenges in providing scalable support to new Graduate Teaching Assistants (GTAs) in a teaching assistant program where the instructor to GTA ratio was one to two hundred (Gonda & Chu, 2019).
AI chatbots can help to bridge such barriers by serving as a virtual teaching assistant by creating a personalized learning environment and providing real-time feedback. ChatGPT can enhance students’ engagement in blended learning, such as flipped classroom environments by serving as virtual tutors (Gill et al., 2023). Integrating such technologies into learning management systems (LMS) can open an array of opportunities, such as it can serve as a research assistant tool and aid in understanding complex concepts (Lund et al., 2023). ChatGPT has also sparked interest in the software development community. By creating an interactive environment, it can unlock new possibilities for learning programming languages and coding concepts (Arista et al., 2023).
Despite the benefits, leveraging AI chatbots in education comes with its own set of challenges and limitations. This technology poses ethical concerns regarding plagiarism, impacting overall academic integrity (De Silva et al., 2023). Obtaining data from various sources, ChatGPT is also prone to produce incorrect and biased factual information (Mosaiyebzadeh et al., 2023). The tool also has limitations in handling complex tasks (Bahrini et al., 2023) and this is reflected in the case study conducted on nursing diagnoses where results were not aligned with the North American Nursing Diagnosis Association – International standards (Gosak et al., 2024). Integrating AI chatbots in educational platforms has also raised alarming concerns regarding data security and privacy. Such tools can also be used to plagiarize and aid in obtaining answers to assessments, quizzes, etc. (De Silva et al., 2023). As with any technology, ChatGPT is also prone to increasing the learning gaps amongst students who do not have the means to avail such technology (Alabool, 2023).
The education industry needs to adapt to emerging technological advancements such as AI chatbots to offer innovative solutions and techniques to empower learners and educators, however it is crucial to understand the limitations and complexities involved through such integration. This research holds significant importance as AI chatbots such as ChatGPT are on the verge of reshaping various industries and gradually making their way into the education sector. This paper aims to identify the advantages and challenges of adopting AI chatbots in educational platforms. This study also presents findings from various case studies and experiments to highlight the benefits and the educational gaps that can be accomplished through the integration of AI chatbots and ChatGPT. The objectives of this research are classified and achieved by discussing the following three research questions (RQs):
  • RQ 1: How can AI chatbots aid in providing a personalized and adaptive learning experience for students in online learning?
  • R Q 2: How can the integration of AI Chatbots into learning management systems help to enhance student engagement and support services?
  • RQ 3: What are the key challenges associated with the adoption of AI chatbots in online learning and how can these be addressed?
The rest of the paper is organized as follows. Section 2 presents the background of AI chatbots, starting from the emergence of initial chatbots leading to the evolution of AI Chatbots. The background also sheds light on the technologies, programming languages, AI concepts and ML models associated with designing AI chatbots. Section 3 discusses the methodology involving the techniques and the approach taken towards conducting this research. Section 4 discusses the literature review findings of AI chatbots in education with a key focus on ChatGPT. Section 5 discusses the overall findings along with personal recommendations. Lastly, Section 6 discusses the future recommendations, gaps and the conclusion.

2. Background

2.1 History

The evolution of AI chatbots can be traced back to the 1960s when computer scientists became eager to discover the possibilities of programming when it came to developing applications that could mimic human behavior. The first AI chatbot, Eliza, was developed in the AI laboratory of MIT in 1966 by Joseph Weizenbaum; Eliza’s purpose was to copy the behavior of psychotherapy created by Carl Rogers called Rogerian Psychotherapist (Singh & Thakur, 2020).
Eliza simulated the role of a therapist by asking open-ended questions along with follow-ups, sparking the interest of many developers who strived to create such a technology (Skrebeca et al., 2021). Eliza became an inspiration for the AI chatbot industry using NLP. The emergence of Eliza gave way to the development of a more advanced chatbot known as Parry, which was created by Kenneth Colby in 1972 (Singh & Thakur, 2020). Parry used complex models of assumptions and emotions to imitate the behavior of a person with paranoid schizophrenia (Singh & Thakur, 2020). Unlike Eliza, Parry had an aggressive and unfriendly tone (Epstein & Klinkenberg, 2001), which earned it the name of “Eliza with attitude” (Singh & Thakur, 2020).
The initial wave of chatbots was designed based on patterns that would identify keywords and generate outputs using pattern matching and parsing techniques, giving the impression of human-like communication (Singh & Thakur, 2020). In the event of being unable to detect keywords, chatbots would generate a generic response (Singh & Thakur, 2020). Both chatbots lacked self-learning capabilities; Eliza, in particular, required conversations to be kept short and geared toward certain domains, meanwhile Parry had a slower response time (Adamopoulou & Moussiades, 2020).
Eliza and Parry were both able to pass the Turing test which assessed if a model was intelligent enough to deceive humans into believing that they were communicating with an actual person rather than a machine (Epstein & Klinkenberg, 2001). Eliza and Parry demonstrated that human-like interaction with AI was possible. This massive breakthrough with these two chatbots proved that further research in this area was necessary and warranted. (Epstein & Klinkenberg, 2001).
Figure 1. Evolution of chatbots.
Figure 1. Evolution of chatbots.
Preprints 139914 g001
In 1982, Rollo Carpenter created a chatbot called Jabberwacky, giving the illusion of human-like conversation by using a technique called contextual pattern matching that involves collecting a group of keywords from previous and existing conversations, automatically adding it to the database as opposed to using a static database (Singh & Thakur, 2020). Jabberwocky was created with the intent of designing an AI model that would pass the Turing test, and it won two Loebner Prize awards in 2005 and 2006 (Singh & Thakur, 2020). The software was later redesigned and launched in 2008 and is now known as Cleverbot (Singh & Thakur, 2020).
In 1995, Richard Wallace developed a chatbot named Alice which stands for Artificial Linguistic Internet Computer Entity (Singh & Thakur, 2020). Alice’s design consisted of pattern-matching algorithms that analyzed and compared the user’s text with the knowledgebase which contained categories of modules with questions and answers orchestrated in a language called AIML (Artificial Intelligence Mark-up Language) (Augello et al., 2008).
AIML bears several similarities to the XML markup language containing patterns and responses that can be used by chatbots in response to questions (Nursetyo et al., 2018). Categories in AIML are designed on patterns containing inputs and on templates that contain responses for the chatbot (Satu et al., 2015). AIML is relatively easy to implement; the interpreter must simply employ a pattern-matching algorithm to find the longest word-to-word matching pattern (Satu et al., 2015). The knowledge base of Alice consisted of AIML tags containing standard categories, allowing the bot to have human-like conversations with the user (Augello et al., 2008). Despite being highly efficient and securing a place in the Loebner awards, Alice was unable to pass the Turing test. In 1997, AOL developed a Chatbot called AOL Instant Messenger (AIM) that allowed users to interact with each other (Molnár, 2018).
Released in 2001, SmarterChild was an advanced and a widely popular AI chatbot that was designed and built by ActiveBuddy using the AIM platform; it provided users with access to news, weather, transit schedules, etc. (Singh & Thakur, 2020).
Evolving developments and the unveiling potential of AI have led tech giants such as IBM to intensify their development efforts and delve deeper into exploring the possibilities such technology has to offer. Researchers at IBM developed a complex question-answering system called IBM Watson, consisting of components of various technologies such as machine learning, query transformation techniques, semi-structured databases such as DBpedia, matching algorithms such as skip bi-grams, etc. (Zadrozny et al., 2015).
Developed in 2006, Watson’s extreme computing power allows the processing of 200 million records along with providing access to a range of databases, making it an ideal question-answer system that has been widely adopted in weather forecasting, health industry, educational industry, etc. (Singh & Thakur, 2020). Watson’s exemplary performance was observed when it won the widely televised game show, Jeopardy, in 2011 against former winners (Zadrozny et al., 2015).
Mitsuku, created by Steve Worswick in 2012, is an example of another chatbot created by Steve Worswick in 2012 that was built using AIML and was considered to be a highly intelligent system that addressed the issues found in other chatbots (Singh & Thakur, 2020).
The emergence of AI and newer, more advanced technologies have resulted in the remarkable evolution of chatbots. One very notable and widely used chatbot today is ChatGPT, which was created by OpenAI in 2022 and is based on GPT3.5 architecture using NLP models (Neumann et al., 2023).
Through providing an extensive overview of the historical evolution of chatbots, the subsequent section also calls for the discussion of AI chatbot technology, its components, as well as the framework that comprises an AI chatbot.

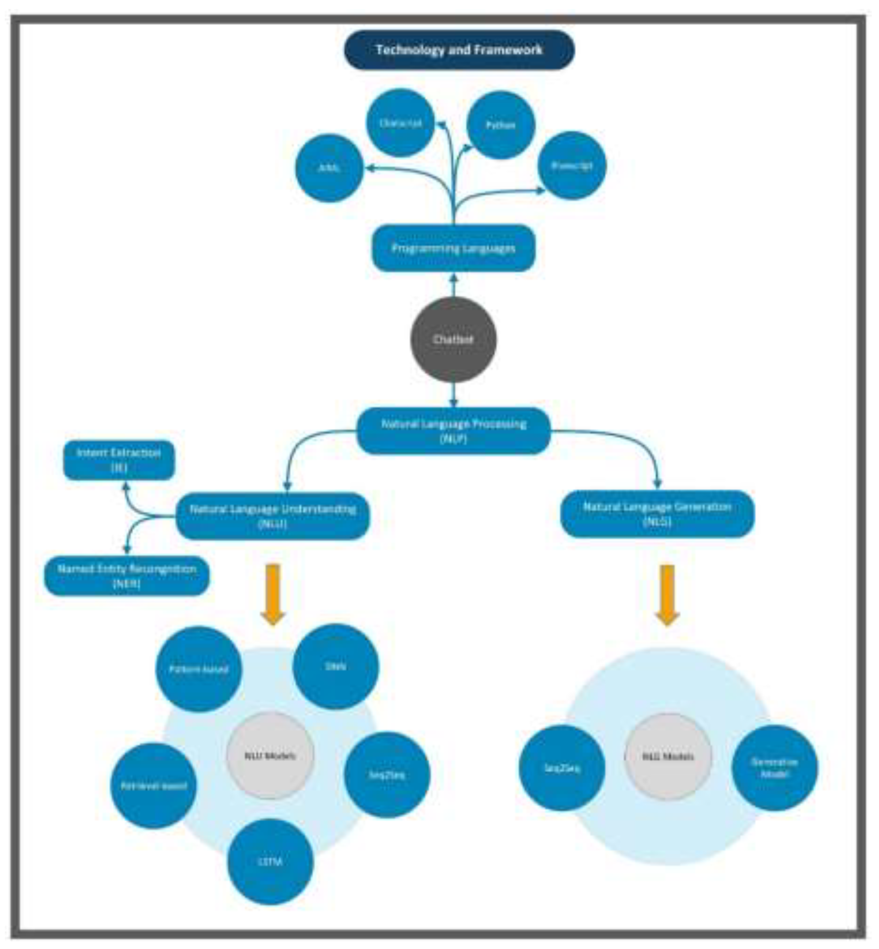
2.2 Framework and Technology of AI Chatbots

The design and implementation of a chatbot can vary based on the technology stack and the complexity of the use case. AI chatbots are designed and intended to act as human conversational agents due to their ability to converse in a natural human-like language. NLP is used in chatbots to extract and understand user input by breaking down the data into smaller fragments, along with the task of formulating the response and responding to the user in the form of natural language (Eltahir et al., 2022). The key components of chatbots fall under two subsets of NLP which are Natural Language Understanding (NLU) and Natural Language Generation (NLG) (Eltahir et al., 2022).
NLU is the process that interprets and comprehends the human language input received from the user. (Rizou, et al., 2023). The response segment is processed by NLG which generates a computer-based response that can be understood and interpreted by humans. (Rizou, et al., 2023). Named Entity Recognition (NER) and Intent Extraction (IE) are two sub-tasks of NLU where NER is used to detect and identify text that can be labeled as named entities such as person, time, currency, etc. (Rizou, et al., 2023). IE is the technique in NLU that aims to classify and understand the action and the objective being conveyed in a sentence (Rizou, et al., 2023).
The structure of a conversational agent consists of four stages. The first stage of the process involves classifying and processing the input received from the user through the extraction of named entities and intent discovery (Eltahir et al., 2022). The second stage involves understanding the input through complex functions like Sentence Boundary Detection, Chunking, Sentence Parsing, etc. (Eltahir et al., 2022). The third and fourth stages of the process involve generating responses from datasets that have been trained using machine learning models and then selecting the most suitable response (Eltahir et al., 2022).
There are three models classified as part of NLP, these are the retrieval-based, pattern-based and generative models (Hien, 2018). In the pattern-based model, the chatbot generates a response using a question-answer pattern that matches the most relevant response to the user’s query (Hien, 2018). However, pattern-based models have limitations such as the fact that a response cannot be generated if the patterns or the questions do not exist in the database (Eltahir et al., 2022). AIML, Rivescript and Chatscript are widely used programming languages for the implementation of pattern-based chatbots (Adamopoulou & Moussiades, 2020).
The data objects in AIML are segregated in the form of categories and each category is comprised of a pattern containing wildcards, words and symbols that represent the user’s input (Adamopoulou & Moussiades, 2020). The AIML mainly consists of general queries often relating to simple questions and greetings which is also known to be a tedious task for developers as it involves writing a vast number of patterns (Thomas, 2016). AIML can also be combined with other natural language processing methods such as Latent Semantic Analysis (LSA) that can assist in finding similar words through the form of vectors, such integration allows words that have not been detected by AIML to be found by LSA (Thomas, 2016).
Figure 2. Technology and framework of chatbots.
Figure 2. Technology and framework of chatbots.
Preprints 139914 g002
Rivescript is a powerful, yet simple scripting language used to design chatbots (Adamopoulou & Moussiades, 2020). With its open-source library and simple syntax, Rivescript allows writing triggers in a simplified format to match complex word patterns and can be integrated with various interfaces such as Java, JavaScript, Perl and Python (“Develop with RiveScript,” n.d.).
ChatScript is another open-source scripting language, released in 2011, that uses pattern-matching technology to allow the development of rule-based chatbots, its case-sensitive feature is crucial in that it detects human emotions through uppercase and lowercase letters (Adamopoulou & Moussiades, 2020).
The retrieval-based model works on the principles of retrieving a response from a set of predefined responses using various techniques such as a straightforward rule base or an ML ensemble technique to provide the best possible response given the context (Pandey & Sharma, 2023). While training such models on a large dataset can make them less prone to errors, they are still prone to errors due to other limitations. One notable limitation of retrieval-based models is that they can only generate a response from the available options rather than generating a new text (Pandey & Sharma, 2023). Additionally, due to its limitations, the model’s responses do not sound human-like, thus making the model unsuitable for chatbots that require complex queries (Pandey & Sharma, 2023).
The Sequence-to-sequence (Seq2Seq) model was introduced in 2014 and is a class of the Recurrent Neural Network and is now one of the most widely researched models for implementing AI Chatbots (Palasundram et al., 2019). The model was initially developed for neural machine translation but is now frequently used in conversational modeling. Its design consists of three components which are Embedding, Encoder and Decoder (Palasundram et al., 2019). The algorithm is based on an Encoder-Decoder framework and is suitable for queries containing sentences or series of words (Eltahir et al., 2022). Based on neural networks, a key advantage of using the Seq2Seq model in Chatbots is that it is a learning algorithm; the model works by the encoder capturing the input data and converting it into hidden vectors which are then consumed by the decoder to generate the results and produce the output (Eltahir et al., 2022).
However, the complex architecture of Seq2Seq involves configuring and fine-tuning a range of settings and hyperparameters such as embedding type, embedding size dropout rates, etc. to receive accurate responses (Palasundram et al., 2019). Thus, making this model unfit for processing extensively long sentences in a chatbot (Eltahir et al., 2022) but ideal for generating dialogs, machine translation and language modeling (Nithuna & Laseena, 2020).
Some limitations of the model also arise during the embedding phase where large datasets will require significant computing power and will take longer to train. (Palasundram et al., 2019).
A workaround is to limit the vocabulary size; however, that itself poses another key concern wherein excluded words can impact the performance and the accuracy of the question-answering system (Palasundram et al., 2019). Long Short-Term Memory (LSTM) is a deep learning algorithm based on a Recurrent Neural Network that can process images as single data units or can be used for sequential data such as speech and videos (Eltahir, 2022). LSTM models are used in areas of speech recognition but due to their complex computational processing, they fall short in areas where detailed explanation of prediction results is required (Eltahir, 2022).
Deep Neural Networks (DNN) are powerful machine learning algorithms that have extreme computational power due to their parallel computing capabilities (Sutskever et al., 2014). DNNs are best suited for data sets that have a static dimensionality where input and the target variables can be encoded with vectors; however, this poses a great limitation in solving problems with sequences of unknown lengths (Sutskever et al., 2014).
Processing sequences can be challenging for DNN, especially when it comes to problems that involve speech recognition and machine translation where the sequence of words is unknown; LSTM serves as a better model in such cases with the capability to handle sequences (Sutskever et al., 2014).
The Hybrid Emotion Interference Model (HEIM) is another advanced algorithm that uses NLP to understand human emotion, expressions, voices, etc. (Eltahir et al., 2022). The algorithm uses deep sparse neural networks to understand and analyze various kinds of data patterns containing acoustic, textual and geo-social (Eltahir et al., 2022).

3. Research Methodology

This research study employs a systematic literature review to investigate the benefits and drawbacks of leveraging AI Chatbots into educational platforms. The first stage of the research involved defining the scope of the paper including the areas to be explored, expected outcomes of the research, understanding commonly used terminologies and lastly construction of the research questions. The overall aim of the paper is to justify three research questions (RQs 1, 2, and 3) regarding the investigation of AI chatbots in the educational space, as stated earlier in the Introduction (Section 1), along with also providing a background and technologies involved with designing a chatbot. The decision to include history as well as the framework of chatbots as an initial starting point in the paper was to provide readers with a holistic view of the technological advancements that have led to the creation of AI chatbots. This design structure was chosen to help readers build context on the evolution of chatbots before delving deeper into the technology’s impact on the education industry.
The data collection was done using scholarly journal articles from reputable sources such as ACM Digital Library, IEEE Xplore Digital Library, MDPI, Springer and ScienceDirect. The research strategy involved dividing the paper into three phases, history, technology and framework and analyzing the research questions. The research methodology has been described accordingly in the sections below. Figure 3 illustrates the inclusion and exclusion criteria applied to the three phases.
Figure 3. Research methodology - inclusion and exclusion criteria.
Figure 3. Research methodology - inclusion and exclusion criteria.
Preprints 139914 g003

3.1 Phase 1- History—Data Collection and Analysis

Collecting data on the emergence of each chatbot using scholarly articles along with the dates of when they were publicly released and then chronologically aligning them has been one of the key challenges of this segment. The initial search for articles was done using specific keywords and phrases such as “history of chatbots”, “AI chatbot history”, “trends”, “development”, “Eliza” and “evolution”. Upon seeing the limited availability of articles reflecting on the historical analysis and developments of chatbots, the search was further refined using Boolean operators (AND, OR) through advanced search features and specifying an extended date range to ensure that information could be collected regarding older, significant chatbots that marked the beginnings of the now highly advanced and sophisticated technology. Additional articles were discovered using the snowball method by reviewing the list of cited articles in the reference section. Articles that were found to be either irrelevant or from an unscholarly source were not considered for review. The research strategy also entailed formulating the research findings on the history of chatbots and visually presenting them in the form of a diagram as shown in Figure 1.

3.2 Phase 2—Technology and Framework—Data Collection and Analysis

The history section is followed by the technology and framework of chatbots to give an overall background and highlight the advancements in chatbot technology. This section is an important part of the research strategy to contextualize a reader's understanding of the components involved with designing AI chatbots and to provide a comprehensive view of the underlying technologies. This section builds a flow for the readers and acts as a foundation layer for Chapter 2.
To gather data and articles for this section, similar search techniques were applied but with keywords tailored to chatbot technology such as AI chatbots, machine learning in chatbots, chatbot technology and AI chatbot algorithms. Before gathering further articles, it was imperative to understand the gist of technologies and keywords pertaining to AI chatbots. The initial analysis involved identifying keywords associated with AI chatbots from the initial set of articles retrieved.
The next step involved conducting a deeper search with varying patterns from identified keywords such as Natural Language Understanding, Natural Language Processing, Named Entity Recognition, Intent Extraction, Natural Language Generation, Rivescript, Chatscript, AI, Machine learning and chatbots. Upon obtaining a set of articles, the abstracts and the introductions were further screened to eliminate any articles that contained content on AI chatbots but lacked relevance to the technologies or algorithms involved in designing AI chatbots. The findings have also been presented in a condensed diagrammatic format (Figure 2) providing readers with a clear understanding of the various AI models and programming languages involved in designing chatbots. Microsoft Visio has been used for designing the diagrams and the strategy was to minimize complexity while keeping the diagrams simple and easy to understand.

3.3 Phase 3—AI Chatbots in Education

The third phase of the research is to justify the three research questions by gathering data from scholarly articles and conducting a literature review. The aim is to analyze findings related to the benefits and drawbacks of AI chatbots in the education industry. The research strategy involved splitting this into two subsections, where the first part focuses on AI chatbots in education and the following section focuses on ChatGPT in education.
The research goals were accomplished by using articles discovered in the previous searches and by conducting a new search through a combination of key terms such as “education”, “ChatGPTeducation”, “AI chatbots education”, “AI chatbot benefits education, AI chatbot drawbacks education”, “AI chatbot teachers”, “AI chatbot learners”, “AI chatbot students”, “AI chatbot machine learning”, “AI and learning management system”. “Multiple searches were performed using different combinations of the keywords to find a range of articles covering different aspects of chatbots in education”. Articles that were published beyond 10 years were not considered for this section of the paper seeing as AI chatbots in education have become more popular in recent years, and older articles would lack relevant information on the topic. The articles selected for the research were peer-reviewed articles including literature reviews, case studies and experiments. Articles were further divided into separate groups according to their titles. The first group of articles was mainly geared towards AI chatbots in education and the second group of articles focused on ChatGPT in education. The initial stage of analysis consisted of reviewing the abstract and the introductions and ensuring the quality of the paper. Furthermore, additional cited sources were also considered and analyzed for review. Additionally, the references cited within the papers were also examined to ensure the articles contained information from reputable sources. Chapter 4 of the paper has been structured into subtopics to ensure the overall findings cover the important aspects required to address the three research questions. To provide clarity and to stay focused on the scope of the paper, techniques from thematic synthesis were adapted to analyze the peer-reviewed articles and group important and commonly found topics into subsections. The key focus was to cover a broad spectrum of aspects related to AI chatbots and ChatGPT in educational systems.
The decision to structure the paper into distinct sections and to incorporate a framework that encompasses the history, technologies of chatbots and provides a comprehensive literature review analysis has brought novelty to this paper and thereby sets it apart from other research studies.

4. Chatbots in Education

4.1 AI Chatbots in Education

Technological advancements in AI have modernized the education industry, fostering a dynamic learning environment with a blend of technology and global connectivity.
AI Chatbots are becoming increasingly popular and their presence can be seen in a wide range of industries. AI Chatbots built for educational sectors using NLP have been shown to provide significant benefits, such as the fact that they can act as conversational tools and can aid in answering educational-related queries through text or speech using Artificial Intelligence Markup Language (AIML) (Chempavathy et al., 2022). They can also be accessible round the clock, serving as a continuous aid to students for their inquiries.
Technology has helped overcome communication barriers, Ayedoun et al. (2015) proposed a conversational agent to help learn English as a Foreign Language (EFL) based on a model of willingness to communicate (WTC). The results showed a boost in learners’ confidence and an increase in the frequency of communicating in English (Ayedoun et al., 2015). AI Chatbots can provide a personalized learning environment and due to their simplistic UI characteristics, AI chatbots are more intuitive compared to other web-based and mobile applications (Fadhil & Villafiorita, 2017). Additionally, AI Chatbots can aid visually impaired students in their learning and educational activities (Chempavathy et al., 2022).
The Hong Kong University of Science and Technology (HKUST) implemented a chatbot using Google Dialog Flow for training teaching assistants (Gonda & Chu, 2019). The training program consisted of 550 full-time research postgraduate students who were trained as Graduate Teaching Assistants (GTAs) to assist in the teaching activities of undergraduate students (Gonda & Chu, 2019). This case study highlights some critical longstanding challenges in educational systems such as the fact that instructor-to-student ratios are often unbalanced, thereby leading to delayed feedback from instructors and the instructors being bombarded with multiple repetitive queries. HKUST experienced a similar issue where the instructor to GTA ratio was 1 to 200, making it challenging for instructors to provide timely support (Gonda & Chu, 2019). The diversity of the GTAs and multiple divisions and departments of the university made it challenging to address everyone’s needs while delivering training content (Gonda & Chu, 2019). In addition, these repetitive queries inhibited instructors’ abilities to focus on critical activities in class by taking away tremendous amounts of their time (Gonda & Chu, 2019). The GTAs would rely on receiving feedback from instructors through discussion forums, email or an automatic feedback system from LMS (Gonda & Chu, 2019). This would result in significant delays and would be a cumbersome process just to get clarifications on some basic questions such as grading criteria, submission, etc. The chatbot solution was designed to address some key hurdles encountered by GTAs and to provide dynamic support along with overcoming diversity barriers and providing real-time feedback for repetitive queries (Gonda & Chu, 2019). The case study reflects some common gaps encountered in the education system where chatbots can act as valuable tools for helping instructors with tedious and repetitive tasks along with providing students with a support mechanism to receive necessary, real-time feedback.
Recent developments in AI and ML have greatly improved the accuracy of AI Chatbots (Chempavathy et al., 2022). The need for AI Chatbots is rising in higher education due to the administrative and educational support they provide to instructors, enabling them with resources to create a personalized learning environment and enhance learning experiences for students while simultaneously reducing the overall cost (Gill et al., 2023).
Online education has unlocked a spectrum of opportunities and has provided the benefit of learning in a flexible and globally accessible environment. However, a key challenge is that despite having an abundance of features and resources available in online platforms, such learning platforms still lack functionalities that can provide students with an immediate response to their queries.
A range of commercial chatbot solutions are readily available within the business and the health sector but the education industry still lacks solutions that have integrated such tools into their learning platforms (Gonda & Chu, 2019).
The lack of functionality or a mechanism where students can communicate and receive feedback from educators in real-time can negatively impact a student’s performance and retention rate. Singapore Institute of Technology (SIT) experienced a similar issue with their Online Chemistry course where the overall completion rate was relatively low at around 15%, the key reason being that students were unable to get an immediate response from their instructors while completing the course (Atmosukarto et al., 2021). To overcome this problem, they developed an AI Chatbot using a deep-learning AI platform called Chatlayer (Atmosukarto et al., 2021). The Chatbot design was geared more towards providing guidance and clarifications to inquiries rather than giving definite answers to the assessments. The beta version of the chatbot gave promising results where students appreciated the chatbot being available 24/7, leading to the deployment of the chatbot to the production servers (Atmosukarto et al., 2021).
Traditional LMS (Learning Management System) platforms often provide structured learning and deliver standardized content for all users. They lack features that can provide customized content based on individuals learning needs or preferences (Subramanian et al., 2019). Many online learning platforms provide educational resources, however, they are integrated and contained within the platform and users do not have the flexibility to access external resources within the platform (Subramanian et al., 2019). An example could be taken of an LMS platform that delivers software engineering courses but does not have the capability to do Application Programming Interface (API) calls to external sites such as Stack Overflow, GitHub, etc. for errors, code snippets and exceptions (Subramanian et al., 2019).
Subramanian et al. (2019) conducted a pilot study to incorporate such features by designing an AI chatbot called TutorBot using the Google Dialog flow interface and leveraging techniques using ML and NLP. A total of 20 software engineers were selected from a multinational organization based in the US and India to partake in this pilot program by going through a learning path based on topics of Blockchain and Data Science. The participants were equally divided into Group A and Group B, where Group A used TutorBot and Group B used a traditional LMS and web resources to complete the training program (Subramanian et al., 2019).
After two weeks of running the program, the results reflected a 90% improvement rate in obtaining content and relevant information on the two topics by participants from group A using TutorBot; participants from group A also saved 60% of their time compared to participants from group B that used traditional methods (Subramanian et al., 2019). The study also revealed a few future enhancements that could improve the TutorBot such as integrating features for supporting multilingual conversations and refining the accuracy of the ASR (automated speech recognition) component to help participants with speech impairments (Subramanian et al., 2019). The research reflects the benefits of integrating AI Chatbots into LMS platforms to support students in broadening their research and accelerating their academic journey.
Chatbots are also gaining popularity in streamlining various tasks in the administrative domain. The research was conducted to showcase the positive value chatbots bring to the administrative processes in the educational system. The study aimed to evaluate the potential of AI chatbots in assisting students with administrative queries for seeking admission into college programs. The chatbot was developed using BotPress and leveraged NLP and NLU techniques, the web integration was performed using a website based on WordPress and a WAMP server through the Header and Footer scripts plugin of WordPress (Bhharathee et al., 2023). The responses generated from the chatbot had an accuracy of 90.6% percent and a CSAT score of 84.7% on various inquiries related to admission, accommodation, fees, etc. (Bhharathee et al., 2023). The research shows the potential of integrating AI chatbots into educational platforms to serve as virtual assistants in the administrative domain. It can serve as a tool and a resource for providing real-time information and can assist with repetitive administrative tasks from multiple sources.
Flipped education provides students with the opportunity to familiarize themselves with the course content via videos or research before interacting with teachers, this model has proven to be greatly effective where students' learning does not start from scratch (Kim & Wong, 2023). To justify the effectiveness of this model, research was conducted on 32 student participants at a private Mexican institution by implementing Bing Chat in a Mathematics for Decision-Making course (Martínez-Téllez & Camacho-Zuñiga, 2023).
In the first stage of the research, the participants were asked to explore a theoretical presentation and solve two math problems without the aid of any instructor. The second stage involved discussing the solutions and clarifying their doubts with an instructor. In the final stage, the students were asked to provide their reflections and thoughts on the effectiveness of using Bing Chat throughout the study. The overall results were positive, showing Bing Chat to be a helpful tool for students in regard to their critical thinking processes (Martínez-Téllez & Camacho-Zuñiga, 2023).

4.2 ChatGPT

ChatGPT was initially designed to handle language translation tasks but is now an AI-generative tool used for carrying conversations and generating text in real time (Qadir, 2023). It poses several advantages over other language models such as BERT and XLNet by achieving a higher accuracy model through access to enormous datasets with billions of parameters (Lund et al., 2023). Compared to other models developed by Open AI such as DALL-E which is designed for text-to-image, ChatGPT’s framework is based on a text-to-text AI generative model with the ability to have a human-like conversation with natural dialogs, making it suitable for a range of applications (Qadir, 2023).
The importance and the growing presence of ChatGPT can be seen in the health industry; for example, it is widely being used in the UK by the National Health Service (NHS) to communicate health-related information to the general public (Zaabi et al., 2023). It is also being used in other areas of the medical sector for diagnosing medical data and suggesting applicable treatment (Zaabi et al., 2023).
ChatGPT and AI models can be an asset to researchers in the education industry by examining vast amounts of data and providing predictions for future events (Ahadi et al., 2023). The predictive capabilities can significantly contribute in academic areas of public health, environmental science, economics and political science (Ahadi et al., 2023).
Jalil et al. (2023) conducted a study to assess the accuracy and practicality of using ChatGPT for answering questions for an undergraduate-level software testing course offered at George Mason University. The experiment was based on evaluating multiple questions from five chapters of the book and the study was focused on a couple of research questions that determined the degree of correctness of the answers provided by ChatGPT (Jalil et al., 2023). Findings from the research showed that ChatGPT was able to respond to 77.5% of the questions from which 55.6% of the questions answered were correct or partially correct and the explanations provided for the answers were 53% correct or partially correct (Jalil et al., 2023). The research also reflected that the accuracy level and the degree of correctness could further be improved through follow-up questions (Jalil et al., 2023).
Lund et al. (2023) researched and analyzed the scholarly writing capabilities of ChatGPT, and the results showed that the software could craft professional papers and essays with human-like language that could even exceed the expectations of a doctoral-level student.
Laato et al. (2023) carried out extensive research that was divided into three phases to demonstrate the capabilities of ChatGPT in higher education. The first part of the research involved the authors familiarizing themselves with the application for two months followed by the second stage which involved formulating use cases for ChatGPT to be used in higher education. The final part involved evaluating how ChatGPT could assist students in completing courses for a Bachelor of Computer Science degree from a university based in Finland (Laato et al., 2023). The research spanned several weeks and included vigorous testing of ChatGPT’s response on computer science-related topics such as machine learning, algorithms, microprocessors and various programming languages (Laato et al., 2023). The results revealed that ChatGPT was able to provide answers to the majority of the questions with a high level of accuracy and was also able to provide extensive answers for essay-based questions. However, it was noted that some answers lacked critical details and contained information that pertained to common definitions rather than applied concepts. Some inaccuracies were also found in responses to questions requiring practical implementation (Laato et al., 2023).
Figure 4. Benefits of AI chatbots in education.
Figure 4. Benefits of AI chatbots in education.
Preprints 139914 g004
Sentiment analysis is the process of evaluating and classifying human emotions expressed in text format into categories of positive, negative or neutral (Ramanathan & Meyyappan, 2019) data. Sentiment analysis is gaining significant traction in the field of natural language processing (Tubishat et al., 2023). Research was conducted on understanding public sentiments in adopting ChatGPT in the education industry by extracting data from Twitter API using Python (Tubishat et al., 2023). The study specifically chose tweets as the source of input data for this research as they provide valuable unfiltered views of the public and also because they occur in real-time and are accessible (Tubishat et al., 2023). The dataset consisted of a total of 11830 tweets, collected over twelve days by using a unique set of keywords (Tubishat et al., 2023). The TextBlob library was used after cleaning the data to categorize the tweets into positive, negative and neutral sentiments (Tubishat et al., 2023). The results were a good reflection of the public opinions towards AI in education where 6179 tweets were in the positive category, 1688 in the negative, and 3963 in the neutral category of sentiments (Tubishat et al., 2023). The positive opinions of the public far exceeded the other sentiments, praising ChatGPT’s computing power and the consistency of delivering correct answers to various inquiries (Tubishat et al., 2023).

4.2.1 ChatGPT for LMS

Integrating ChatGPT with Learning Management Systems (LMS) can enhance the learner’s interaction through instant feedback and support (Alshahrani, 2023). Moreover, it can be tailored to accommodate personalized learning and foster an interactive learning environment that enhances learners’ engagement and retention rates, specifically in higher education where educators face challenges in providing individual assistance due to low student-teacher ratio (Alshahrani, 2023). Learning management platforms (LMS) can be enhanced by integrating ChatGPT via APIs to provide personalized support for students in answering questions, suggesting resources and generating quizzes and practice exams (Alabool, 2023).
Blended learning systems are hybrid academic models that comprise elements of online learning along with traditional face-to-face methods (Alshahrani, 2023). Blended models such as flipped classrooms and hybrid courses are becoming increasingly popular due to their flexibility and sustainability (Alshahrani, 2023). ChatGPT can increase the level of engagement in blended models and can aid in understanding complex concepts, creating an enjoyable dynamic and interactive learning experience (Alshahrani, 2023). AI Chatbots such as ChatGPT that use Natural Language Processing (NLP) can also act as virtual instructors, changing the dynamics of education by introducing flipped educational models where students can learn before the class and use the actual class time for group discussions (Gill et al., 2023). Integrating ChatGPT with educational platforms can also empower learners with disabilities to overcome barriers by tailoring course content according to their specific needs (Alabool, 2023).

4.2.2 ChatGPT for Educators

ChatGPT’s capacity to conduct conversational-style exchanges with users makes it an ideal virtual tutoring system where learners can ask questions and receive feedback in real-time (Qadir, 2023). Integrating it as a virtual teaching assistant can reduce the work of instructors by helping them respond to students' queries along with providing daily support (Yinping & Yongxin, 2023). Instructors can use it to create intelligent tutoring programs that can be customized for students, offering them a personalized learning experience (Zaabi et al., 2023). It can also aid instructors in creating content such as quizzes, presentations, course outlines, etc. (Qadir, 2023).
Furthermore, ChatGPT can serve as an online training tool for instructors to help them advance their skills through professional development resources (Yinping & Yongxin, 2023). Instructors can use it as a tool for analyzing student’s performance along with identifying patterns and trends for improving teaching strategies (Alabool, 2023).
It can be a cost-effective solution for designing educational programs along with recommending resources based on the academic program (Alabool, 2023).
ChatGPT can aid research assistants with research ideas and use methodologies that have been applied in previous studies (Bahrini et al., 2023). It can also be used as a tool for statistically analyzing data, finding relationships between data, interpreting data, and providing suggestions for future research (Bahrini et al., 2023).
Dai et al. (2023) conducted a study to determine the practicality of using ChatGPT as an assessment tool for providing feedback on student’s assignments. A dataset was taken from a postgraduate data science course from an Australian university, in which students were tasked with proposing a data science project based on a business scenario (Dai et al., 2023). The feedback to the assessments was given by instructors and ChatGPT through a series of prompts based on the following rubric points: the clarity of the project goals, the relevance of the topic to data science, details on the business benefits, creativity of the topic and the overall clarity of the proposed solution (Dai et al., 2023). The feedback on each criterion received from ChatGPT and instructors was further graded by three experts on a five-point scale, determining fluency and coherency (Dai et al., 2023). The results were promising, with ChatGPT being able to analyze students' performance and provide detailed feedback alongside suggested learning strategies that students could adopt in the future (Dai et al., 2023).
Another study was conducted to analyze the gaps in incorporating lesson plans into ChatGPT for learning activities. The lesson plans were created by 29 pre-service elementary teachers that comprised 11 males and 18 females (Lee & Zhai, 2024). Most of the participants were sophomores from the field of science at the Korean teacher’s university (Lee & Zhai, 2024). They went through a three-week on-site teacher’s training school program, enabling them to experience a classroom-like environment (Lee & Zhai, 2024). The study plans were created for various science domains such as Physics, Chemistry, Biology, Earth Science, and Environmental Science (Lee & Zhai, 2024). The pre-service teachers were given four two-hour training sessions each week (Lee & Zhai, 2024). The first session was an overview of ChatGPT and LLMS, and the second session discussed the benefits of integrating ChatGPT into science courses. The session also shed light on using ChatGPT to craft and refine scientific concepts. The third session explored various learning methodologies and teaching approaches in science. The methods included a range of concepts such as role-playing, epistemological vee, analogy generation, etc. During the fourth session, the instructor trained the pre-teachers to formulate lesson plans using the knowledge gained from prior coursework. The next phase of the study involved participants developing a lesson plan suitable for an elementary classroom lasting about 45 minutes (Lee & Zhai, 2024). They were required to incorporate at least one teaching and learning technique that they had studied in the ‘’Science Education 1” course (Lee & Zhai, 2024). The structure of the lesson plan was required to have a learning objective, course content, and an outline (Lee & Zhai, 2024). Another requirement was to have either the student or the teacher ask ChatGPT a question and the lesson plan would then be framed around its response (Lee & Zhai, 2024). Additionally, the participants were also required to include a simulated dialogue, illustrating how the teacher or students may engage with ChatGPT during the lessons. The results of the study and the performance of teacher’s lesson planning were evaluated using GenAI-TPACK which looked into four categories such as the correct way to use ChatGPT in creating lesson plans, how well the curriculum goals can be supported by ChatGPT, how seamlessly ChatGPT integrates with teaching strategies and lastly how effectively curriculum goals, methods and techniques can be designed using ChatGPT (Lee & Zhai, 2024). To gain deeper insights into pre-service teachers’ GenAI-TPACK, the participants were also asked to complete a survey that comprised three open-ended questions (Lee & Zhai, 2024). The research results were examined by two researchers using two sets of data: 1) lesson plans using a scoring rubric and 2) the responses received from the survey (Lee & Zhai, 2024). The overall results showed ChatGPT being effectively integrated into lesson plans of science subjects, covering methods such as group learning and predict-observe-explain (POE) (Lee & Zhai, 2024). Qualitative findings revealed that leveraging such strategies through ChatGPT increased student engagement and promoted thinking skills (Lee & Zhai, 2024). The pre-service teachers were good at aligning the lesson goals using ChatGPT but encountered difficulties selecting suitable features to achieve optimal results (Lee & Zhai, 2024). While they recognized the benefits and the potential of using ChatGPT, concerns were raised about its accuracy and students’ heavy reliance on it (Lee & Zhai, 2024). The research also proposed strategies to address such problems by diversifying and using information sources beyond ChatGPT (Lee & Zhai, 2024). Along with integrating teacher feedback to foster active engagement among educators and students (Lee & Zhai, 2024). This study highlights both the advantages and complexities involved in integrating ChatGPT into learning environments.

4.2.3 ChatGPT for Learners

Leveraging ChatGPT in education can foster an active learning experience by responding to questions and offering spontaneous suggestions, hence creating a framework for an interactive learning model (Gill et al., 2023). This style of learning approach is attributed to the Two Sigma Effect, where the learning is enhanced by two standard deviations compared to traditional methods (Qadir, 2023). This method of learning also aligns with the concept of mastery learning in which students learn to strengthen their foundational concepts at their own pace before moving on to advanced materials (Qadir, 2023). Learning a programming language would be an ideal use case where students can gradually strengthen their foundational concepts of data structures and algorithms through interactive learning (Arista et al., 2023). Another example could be taken of understanding complex concepts found in the field of biomedical sciences where ChatGPT can provide a simplified explanation of a difficult concept (Zaabi et al., 2023).
Integrating artificial intelligence systems along with virtual reality technologies can break the traditional barriers to learning and can also enhance student engagement (Arista et al., 2023). Students can leverage the ChatGPT interface as a system to help narrow down their research and delve deeper into a topic through a series of queries (Lund et al., 2023).
Researchers have been exploring the benefits that AI chatbots can bring to the software development industry. They have found that ChatGPT can be leveraged to generate code, translate software development requirements, formulate use case diagrams, and class diagrams along sequence diagrams for illustrating the flow between objects (Abdelfattah et al., 2023).
Speth et al. (2023) conducted a study to examine the quality of exercises generated by ChatGPT for a Java programming course at the University of Education. The research consisted of generating twelve exercise sheets ranging from beginner to intermediate level, covering various concepts following the framework of object-first method (Speth et al., 2023). The experiment was aimed at demonstrating ChatGPT’s capabilities to serve as an instructor for a Java programming course. The experiment was conducted by telling ChatGPT to play the role of a professor and the instructions specified, containing the list of topics and the expected learning goals to be achieved (Speth et al., 2023). To evaluate the accuracy and relevance of the exercises generated by ChatGPT, eight participating students were asked to fill out a questionnaire using a Likert scale at the end of the programming course (Speth et al., 2023). The results showed that the quality of content created for some topics such as flow structures, APIs and inheritance was good (Speth et al., 2023).
The questionnaire responses also showed interesting results where the majority of the students could not detect that the exercise sheets were generated by ChatGPT. Other observations showed that AI Chatbots needed precise and detailed instructions to accurately generate the content (Speth et al., 2023).
It was also seen during the experiment that if slight changes were requested in the exercises generated, ChatGPT would modify a substantial amount (Speth et al., 2023). Certain exercises such as creating UML diagrams could not be generated and the response was provided in the form of textual data (Speth et al., 2023). Some other challenges were seen in generating exercises relating to finding erroneous codes. The overall results showed positive signs of ChatGPT being used as a powerful and useful tool in universities for generating content (Speth et al., 2023).
Sudirman and Rahmatillah (2023) conducted research in Bandung to explore the benefits of ChatGPT to students in an Entrepreneurship program. The research consisted of 213 students who were divided into five classes and each class was further divided into groups of five students (Sudirman & Rahmatillah, 2023). The goal of the study was to analyze if students can use ChatGPT as a tool to generate information and use it to formulate their ideas. The participants were directed to use ChatGPT for gathering information related to designing a business mobile app for solving problems experienced by consumers or finding solutions for issues encountered due to existing technology; however, the participants were instructed not to directly ask ChatGPT to generate such an idea. The experience of the participants and the results were evaluated through a questionnaire. The results showed that many of the students found ChatGPT to be a useful tool for brainstorming ideas and getting data insights; they were keen on using it in other courses. The participants indicated they had an enjoyable experience and the overall research findings leaned towards showcasing ChatGPT as a tool for enhancing creativity and modernizing education (Sudirman & Rahmatillah, 2023).
AI Chatbot is also gaining popularity in the areas of language development by creating an adaptive learning environment that can help learners strengthen their communication skills and learn foreign languages (Kovačević, 2023). It can be geared to offer a personalized learning program to help learners improve vocabulary and grammar for English for specific purposes (ESP) students (Kovačević, 2023). The model can be trained using a dataset from English as a Second Language (ESL) and the generated exercises can be customized to meet students’ proficiency levels and learning needs (Kovačević, 2023).

4.3 Limitations and Drawbacks of ChatGPT in Education

ChatGPT poses a range of benefits in the educational sector, however, it also has its shortcomings. The following subsections delve deeper into the limitations and drawbacks associated with such technology in educational settings.

4.3.1 Ethical Implications

With the ability to generate text in natural language, academic integrity and plagiarism are key concerns in adopting ChatGPT in educational platforms. Plagiarism plays a critical role in protecting academic integrity and the ethical foundation of education. Investigations have shown that ChatGPT can reflect the information they produce is unique by surpassing well-known plagiarism detection tools such as Turnitin (Gill et al., 2023). This poses a critical concern in the education sector. ChatGPT can generate plausible data, but it does not reference the source of the data which leads to concerns involving the integrity of the information (De Silva et al., 2023). Students can impact the learning integrity by using ChatGPT to generate essays and research papers and submit them as their content (Alabool, 2023). They can also misuse the advanced AI capabilities of ChatGPT to cheat on exams and quizzes (Alabool, 2023). Ever since COVID-19, online assessments and learning have boomed at a rapid rate and have shown to offer a range of benefits however, with the emergence of ChatGPT, academic integrity might be at stake since students can use it to cheat during online exams or gain an unfair advantage against students who do not have access to such tools (Mosaiyebzadeh et al., 2023).
Accidental plagiarism is another growing concern faced by researchers when using AI Chatbots such as ChatGPT where the data generated does not contain links or references to the original source, this can result in unintentional plagiarism by not giving credit to the original author (Mosaiyebzadeh et al., 2023).
Detecting AI written content can be quite challenging even for large organizations such as OpenAI that are actively engaged in researching and developing solutions to provide transparency between AI and human written text. Advanced technology containing high computational power that can detect plagiarism in research and other sectors will be a much-needed necessity for educational organizations in the future (Memarian & Doleck, 2023). OpenAI had developed a classifier to detect AI-generated text however, with low accuracy rates of only 26%, it was discontinued in July 2023 with an aim to develop a more robust and accurate model (Kirchner et al., 2023).
The classifier had limited capabilities of producing inaccurate results with text containing less than 1000 characters and was only recommended for text written in English (Kirchner et al., 2023). LLMs often misinterpret the data which could lead to inaccurate results (Laato et al., 2023). Current LLM models such as ChatGPT are available commercially and uploading copyrighted material may violate intellectual property rights and copyright laws that could possibly lead to legal actions (Laato et al., 2023).
Responses received from a poll of 1000 college students in the US showed that 60% of students claimed to use AI chatbots for completing more than half of the coursework and 33% of the students used such tools to complete their written assignments (Arista et al., 2023). Mosaiyebzadeh et al. (2023) proposed a solution to overcoming such a problem by reverting to invigilated or conducting oral exams, reducing the risk of cheating during online exams. Wagholikar et al. (2023) suggested another approach where instructors design exams and assignments that involve supporting their answers with diagrams and graphical representations.
Figure 5. Limitations and drawbacks of ChatGPT in education.
Figure 5. Limitations and drawbacks of ChatGPT in education.
Preprints 139914 g005

4.3.2. Limitations in Understanding Human Emotions

AI Chatbots can provide guidance and feedback in the form of human-like conversations; however, they lack the capabilities of understanding human emotions (Mosaiyebzadeh et al., 2023). Educators play a vital role in the education system where their core responsibilities and skills exceed far beyond just sharing knowledge. They serve as key pillars in building a supportive learning environment that is based on trust and understanding a student's needs. Over the years, educational technology has evolved drastically, helping overcome many barriers, but one aspect of education that cannot be changed by the doings of technology is the human touch of understanding emotions and building relationships.

4.3.3 Programming Challenges with ChatGPT

While ChatGPT can enhance the learning in software development industry, it also comes with its own set of limitations. Berrezueta-Guzman & Krusche (2023) conducted an experiment to test the capabilities of ChatGPT in solving programming assignments. The experiment analyzed 22 homework exercises from a first-year programming course offered at the Technical University of Munich (TUM) (Berrezueta-Guzman & Krusche, 2023). The results highlighted both the positive outcomes and drawbacks of using ChatGPT in the educational system, more specifically, in programming courses. The results revealed that ChatGPT showed inaccuracies while trying to solve problems related to JSON jobs, generating the code of a basic calculator, and was unable to solve two exercises related to ULM diagrams and implementing GUI features (Berrezueta-Guzman & Krusche, 2023).
The experiment also highlighted long-term negative impacts ChatGPT could have on students’ abilities to think critically and independently in solving problems (Berrezueta-Guzman & Krusche, 2023). There should be awareness amongst learners to use ChatGPT as a supplemental tool and not as a replacement for traditional learning techniques (Sudirman & Rahmatillah, 2023).

4.3.4 Misinformation and Source Reliability Issues

The dependency, accuracy, and biased responses of ChatGPT have raised alarming concerns among researchers about adopting and using it in educational platforms (Arista et al., 2023).
ChatGPT can produce incorrect information that may hamper the learning process and the integrity of education for users who frequently rely on such platforms (Gill et al., 2023). Producing incorrect or false information is a key concern in AI technology and is often referred to as AI hallucinations (De Silva et al., 2023). ChatGPT being trained on vast amounts of data could lead to ambiguous and inaccurate results, hindering the overall learning process (Arista et al., 2023). The inaccuracies are due to the wide range of data available on the internet that is being used to train such models (Mosaiyebzadeh et al., 2023). OpenAI also acknowledges that there may be discrepancies in the results produced by ChatGPT (Athilingam & He, 2024).
Researchers using ChatGPT could also be prone to factual inaccuracies and may unintentionally plagiarize data or fail to provide credit to the original author as the responses generated do not cite the authors nor the source of origin (Arista et al., 2023). ChatGPT uses data from various sources available on the internet for training its models and generating results, and this also poses a risk of producing incorrect or false information and lacks the functionality of verifying factual information (Mosaiyebzadeh et al., 2023). Generating incorrect factual information can severely impact the integrity of education by developing students’ learning and knowledge bases with inaccurate information.
Zuccon et al. (2023) conducted research to test the accuracy and the quality of data along with testing the correctness of the references produced by ChatGPT for the data it generates. The research pertained to the topics based on the agriculture domain and was taken from the Ag-valuate collection. The 160 topics used for this research were created by agriculture scientists and crop growers (Zuccon et al., 2023). The reason for using this collection of topics as part of this study was because all the questions and answers were readily available to the public and the information was backed up with references (Zuccon et al., 2023). Also, domain experts were available to validate the information provided by ChatGPT. The methodology involved prompting ChatGPT with questions on agricultural topics and instructing the tool to provide answers along with references to the source (Zuccon et al., 2023). The authors of the research along with a research assistant validated if the answers contained references and if the sources indicated by ChatGPT were accessible, then answers were further validated by an agricultural scientist and an expert in crop science (Zuccon et al., 2023).
The results showed that 49.4% of the answers were incorrect with 37.5% of the answers being partially correct and only 13.1% percent of the answers being completely correct (Zuccon et al., 2023). The incorrect answers also contained misleading information and some answers contained general information (Zuccon et al., 2023). It was also found that out of 160 answers, 14 answers were not supported by references despite instructing ChatGPT to include references for each answer (Zuccon et al., 2023). The majority (87%) of the references provided by ChatGPT were from Wikipedia pages and some sources cited gave an impression that articles taken from scientific journals did not exist which relates to the challenges of hallucination faced by the tool (Zuccon et al., 2023). Two scientific articles referenced by ChatGPT did not have the correct metadata such as the authors and the years (Zuccon et al., 2023). The study revealed that only 18% of the answers had the correct content that correlated with the references cited by ChatGPT (Zuccon et al., 2023).

4.3.5 Reliance on ChatGPT

While the many advantages of ChatGPT for students are evident, it is crucial to keep in mind that student dependency on ChatGPT may also lead to negative effects on them as well as instructors. Using ChatGPT daily can limit the ability to solve problems and generate ideas independently (Alabool, 2023). Relying heavily on such technology may disrupt the learning process and lead to frustration if system failures or malfunctions occur (Alabool, 2023). Also, heavy use of Chatbots such as ChatGPT can greatly impact students' critical thinking process and may hinder overall learning by providing them with tools that have the capability of generating answers without engaging in the learning process (Mosaiyebzadeh et al., 2023).
Though ChatGPT can offer consistent support and guidance, it cannot surpass the level of interaction through traditional teaching methods provided by humans (Alabool, 2023). The constant use of ChatGPT impacts the ability to create social groups and foster an environment of collaborative learning (Alabool, 2023). Overreliance on ChatGPT can also hinder the principles of research as it enables students to get accustomed to the tool and refrain from seeking other sources to conduct research (Bahrini et al., 2023).

4.3.6 Security and Privacy Concerns

Security is crucial for any organization when it comes to integrating new technology into its existing infrastructure. Privacy and data security are key concerns in integrating AI Chatbots into education systems (Mosaiyebzadeh et al., 2023). Unauthorized access can lead to data breaches and can compromise students’ personal information (Mosaiyebzadeh et al., 2023). Cyber security domains have raised concerns about attackers using ChatGPT to create phishing and using such AI tools to create code changes (Wagholikar et al., 2023). Data breaches would be another security concern due to storing sensitive data such as student grades and personal information (Bahrini et al., 2023). Integrating ChatGPT into educational platforms is a complex and rigorous process that requires a thorough evaluation of workflows and procedures (Arista et al., 2023).

4.3.7 Language Limitations and Accessibility

ChatGPT may provide an unfair advantage to students who are well-versed in the languages supported by the tool and such barriers may lead to discrimination because every individual may not be able to reap the benefits of the tool (Memarian & Doleck, 2023). Another concern arises in regions where students do not have access to such tools; this leads to those students experiencing an unfair disadvantage compared to students who have the opportunity to access and utilize such technology as part of their learning journey (Gill et al., 2023). Furthermore, not all institutions will have the resources and financial backing to integrate and test this technology in their learning platforms. This may impact the growth and reputation of educational institutions that aim to modernize their platforms.

4.3.8 Limitations with Complex Tasks

ChatGPT is also known to have limitations in handling complex tasks which may limit its use case in certain research areas (Bahrini et al., 2023). A study was conducted to demonstrate the potential of ChatGPT to serve as a viable diagnostic tool in nursing education (Gosak et al., 2024). A case study on preventive care was selected from the Train4Health and based on it, a detailed description of a patient was entered into ChatGPT, prompting the tool for information regarding nursing diagnoses, interventions and outcomes (Gosak et al., 2024).
The results showed that ChatGPT was able to analyze the case study and present the nurses with appropriate diagnoses along with planning goals and interventions related to the patient’s health. Though the tool was able to provide detailed diagnoses, the results deviated from the requested standards of the North American Nursing Diagnosis Association – International (NANDA-I) (Gosak et al., 2024).
The study revealed that ChatGPT has the capabilities of analyzing data and can be used as a guide in nursing education; however, the results also reflected that the diagnosis was not consistent with the NANDA-I standards and produced some data incorrectly (Gosak et al., 2024).

5. DISCUSSION

RQ1: How can AI chatbots aid in providing a personalized and adaptive learning experience for students in online learning?

Findings from research studies highlight the benefits and the potential of AI Chatbots in transforming traditional learning practices by offering personalized learning that can be tailored to individual needs. Chempavathy et al. (2022) shed light on the benefits of AI Chatbots being used as conversational agents to aid students in answering educational-related queries and aid visually impaired students.
The solution proposed by Ayedoun et al. (2015) to help learn English as a Foreign Language through a conversational agent demonstrated the effectiveness of such technology and the positive impact on the learner’s confidence. AI Chatbots such as ChatGPT can be used to hold open-ended conversations about any subject and can be used as a conversational partner for completing text, creating dialogue and translating languages (Raza & Hussain, 2023). Students who do not have any means of improving their language proficiency through speaking can utilize AI Chatbots for role-playing as a conversation partner. NLP technology has revolutionized language learning, empowering students to learn at their own pace with lesson plans tailored to their personal needs.
Learning a programming language can be a daunting task that involves understanding complex concepts about data structures, algorithms and programming syntax. Students embarking on this journey often face challenges in understanding the concepts and the structure of the language, which eventually leads them to discontinue their learning. ChatGPT can help students overcome such obstacles by providing a personalized and interactive learning plan where students can gradually learn and enhance their problem-solving skills with real-time feedback. Adaptive learning courses can be created via ChatGPT where the software can analyze the learner’s knowledge and tailor the lessons accordingly. As discussed by Arista et al. (2023), ChatGPT can help build the foundational concepts in computer programming on data structures and algorithms through interactive learning paths, this can be a great asset to institutions that do not have the resources or skills to teach such subjects. ChatGPT can generate adaptive learning paths containing quizzes and assessments that can measure the student's understanding of the subject. This is the key differentiator of introducing techniques through technology as opposed to traditional learning practices. Adaptive learning via AI Chabot provides the opportunity and platform for students to strengthen their knowledge of concepts in areas where they encounter the most challenges. This reflects on the previously discussed viewpoints of Zaabi et al. (2023) where students can use ChatGPT to understand complex concepts in the field of biomedical sciences by breaking them down into smaller fragments.
AI technologies such as ChatGPT can help break educational gaps and overcome challenges faced by third-world countries that prevent them from indulging in fields related to technical studies. ChatGPT can help overcome obstacles and bridge gaps for institutions that lack qualified instructors to teach technical courses and advanced studies.

RQ2: How can the integration of AI Chatbots into learning management systems help to enhance student engagement and support services?

Integrating AI chatbots in learning management systems can empower institutions to create a dynamic personalized learning environment with a support system that increases their engagement and is available 24/7. As highlighted by (Alabool, 2023) AI chatbots can serve as a tool to help aid students with disabilities. LMS platforms are often integrated with assistive technologies and AI Chatbots can further enhance their experience by offering a personal support system tailored to the individual’s disability needs. Additionally, they can act as virtual assistants by providing students with guidance and resources to help create an inclusive environment where they can contribute equally.
LMS platforms offer a bundle of resources however, they lack features that allow students to seek information from external sources within the platform. Revisiting the viewpoints of (Subramanian et al., 2019) where LMS platforms can benefit through features that allow API calls to external websites, leveraging ChatGPT in LMS platforms can serve as a research tool, generating information from various sources. A positive reflection of such integration can be seen by revisiting the research by Subramanian et al. (2019) on the TutorBot chatbot that showed a significant improvement in students by 90% in obtaining data and resources along with a 60% boost in efficiency compared to students who used traditional LMS and web sources.
Drawbacks in online education include the limited interaction of students with educators resulting in delayed feedback, hindering their performance and causing demotivation. However, educators in the traditional or online learning space are also bombarded with multiple repeated queries that can be difficult to address promptly. Integration of AI Chatbots can help students receive timely feedback and ease the burden on educators in answering repeated queries. Returning to the findings discussed earlier on the implementation of an AI chatbot at HKUST to aid GTAs answer repetitive student inquiries (Gonda & Chu, 2019). The research is an ideal example of how AI Chatbots can help institutions automate daily tasks and create a mechanism for providing students with timely support. Furthermore, the analysis of the Chatlayer chatbot at the Singapore Institute of Technology also demonstrates the effectiveness and the benefits AI chatbots can offer to educational platforms through real-time assistance (Atmosukarto et al., 2021).
Leveraging AI Chatbots in LMS can serve as a cost-effective model for managing administrative tasks. The integration can be enhanced, allowing chatbots to access academic data for generating responses tailored to user’s needs. Reflecting on Bhharathee et al. (2023) study on AI chatbots as administrative tools, highlights the effectiveness and the accuracy of using such models in the education platform.
ChatGPT within LMS platforms can enhance the flipped education model. Students can make use of ChatGPT to create customized learning plans and build their foundation on the course material before the class.
Instructors can use ChatGPT as a skills assessment tool to evaluate the proficiency of students in a wide range of subjects. The assessments should be designed to be interactive where the level of difficulty is automatically adjusted as students’ progress through the test. An ideal scenario would be to conduct the assessment twice in a four-month semester course. The first round of assessment should be conducted after the first five weeks of the course have passed, allowing instructors to assess students’ skills and their ability to understand the initial concepts of the course. The data from the assessments can be used by instructors to restructure the remainder of the course content by revisiting the fundamental concepts where students failed to demonstrate the required proficiency level. Identifying and addressing learning gaps in the initial stages can assist in building a strong foundation enabling them to understand deeper and complex topics as the course progresses. The next phase of assessment should be four weeks before the end of the course. Feedback from this phase can highlight the areas that are most well received or comprehended by students as well as the ability of the students to grasp complex concepts. Scores and data from the assessments can be used to analyze students’ performance, areas of improvement, and learning outcomes and summarize their overall progress. Using such techniques and strategies can also help in predicting future learning outcomes based on specific course content.
Educators can avail themselves of such techniques to address the learning gaps along with designing content that enhances overall learning. Instructors can also use this data for professional development activities where they can self-reflect on their teaching practices and identify areas for improvement.
Figure 6. Using ChatGPT as an assessment tool.
Figure 6. Using ChatGPT as an assessment tool.
Preprints 139914 g006

RQ3: What are the key challenges associated with the adoption of AI chatbots in online learning and how can these be addressed?

The education system is built on key principles and foundations of academic integrity which fosters a culture of trust, honesty and fairness. AI technologies have become advanced now to the point where they can emulate human behavior and generate text in natural language. Research and case studies have shown that AI chatbots can revolutionize traditional learning practices and open doors to innovations; however, the adoption of such technology comes with an array of challenges. Academic integrity is a fundamental challenge faced by educational systems when it comes to adopting AI chatbots. Plagiarism is one of the core problems associated with such technology where the information generated by AI chatbots could resemble or be the ideas and work of authors without acknowledging or giving them credit. Additionally, the content generated resembles the writing style of human-like text, making it harder to distinguish the authorship of the output (Stahl & Eke, 2024).
As discussed earlier, one approach suggested by Wagholikar et al. (2023) is to design assignments that require drawing graphical diagrams. Another solution proposed to reduce the risk of plagiarism was to conduct oral exams where students can demonstrate their understanding of the subject. Another feature that can be implemented to help in the investigation of plagiarism is to disable the option of deleting the chat history.
Educators can use a hybrid model system for grading assignments where students can complete some portion of the assignment as a take-home exam and then finish the rest during class sessions. The later part of the assignment should be revealed during class sessions and should be constructed around demonstrating the knowledge of the prior take-home exam questions. This will ensure students reinforce their concepts and use their critical thinking to solve problems and not rely solely on technology.
There are ongoing efforts by technical and educational organizations to develop technology and tools for detecting AI-generated text. However, the text generated by AI chatbots such as ChatGPT is well crafted to even surpass widely known plagiarism detection tools such as Turnitin (Gill et al., 2023). AI chatbots can also be used by students to rephrase the generated data or ideas and claim it as their own. A drawback for many educational institutions lies in the lack of funding and resources to integrate plagiarism detection tools into their platforms. This can have a devastating impact on educational systems in third-world countries where students who have access to online resources such as ChatGPT can use it to complete their coursework and gain an unfair advantage over their peers. Submitting physical paper copies of assignments and assessments using ChatGPT is another unethical tactic that students can use to avoid being detected by plagiarism detection tools.
The accuracy and trustworthiness of data are another significant concern of using AI chatbots in education. Producing false information can have detrimental impacts on students' learning, leading to misconceptions of factual information. Findings from the literature review showed the inaccuracies and misleading information that could be produced by ChatGPT along with the possibility of generating incorrect citations. Zuccon et al. (2023) The study revealed that 49.4% of the answers provided on agricultural content were incorrect with 87% of references mainly from sources such as Wikipedia and non-scholarly articles. The research also showed that some of the scientific journals referenced had incorrect metadata (Zuccon et al., 2023). The study is a good reflection of the disruption AI chatbots can bring to the education system and their severe consequences on students' learning.
Security concerns highlighted by Wagholikar et al. (2023) showed the possibility of attackers using AI chatbots such as ChatGPT to create phishing attacks and exploit the platform through code changes. Institutions that lack security policies and infrastructure can compromise their platform to vulnerable attacks through the integration of AI Chatbots within their system. To mitigate and prevent security threats, institutions can enforce stringent security and data access protocols. This can include integration of ChatGPT as part of LMS software that uses single sign-on for user authentication. Educational institutions can adopt security practices from the corporate sector such as auditing and monitoring instant messaging tools to ensure that employees are compliant with the firms’ policies and guidelines. Educating students on data privacy issues, security attacks, policies and best practices is crucial in safeguarding the platform against security threats.
Integrating AI Chatbots with LMS platforms can bring on another aspect of complexity as many institutions use vendor-based software. In addition to designing complex architecture, educational organizations may also not have the resources and financial funds to support such projects. Integrating AI chatbots with LMS platforms exposes the infrastructure to a range of threats as AI chatbots generate data using models to retrieve data from external sources. Encryption techniques can be implemented to secure and protect the data however, this may involve further complexities and challenges.
While efforts are still underway in advancing NLP technology to detect human emotions through tones and expressions, technology still has limitations and cannot serve as a replacement for humans. Mosaiyebzadeh et al. (2023) highlighted the lack of capabilities in AI Chatbots to understand human emotions. These are the key elements in developing the basic building blocks of a teacher-student relationship that fosters trust, communication and mentorship and builds a supportive environment.
Some other drawbacks of AI chatbots have been seen in the software development industry. Findings from the Berrezueta-Guzman & Krusche (2023) experiment showed the inaccuracies and limitations of ChatGPT in problem-solving questions and also reflected the long-term impacts it could have on students' critical thinking with prolonged use. The convenience of using tools to generate code and solve problems can negatively impact on a learner’s thought process and the ability to think dynamically in solving complicated problems.

6. Conclusions And Future Recommendations

Integration of AI-driven chatbots in educational platforms can unveil a spectrum of opportunities for educators and learners, however, the adoption also comes with significant risks and challenges. AI chatbots such as ChatGPT can serve as virtual assistants and can open doors for new learning techniques, offering an interactive and personalized learning experience. Conversational agents can also reduce communication barriers and help strengthen learner’s communication skills. AI chatbots can serve as a cost-effective model for streamlining administrative tasks and offering educational support around the clock. ChatGPT can empower learners to understand complex concepts, learn programming languages, promote engagement levels in flipped education, and serve as a research assistant tool. ChatGPT can also be leveraged as an assistive tool for students with disabilities. Leveraging ChatGPT in LMS can help educators create a collaborative and dynamic learning environment. ChatGPT can open pathways to many new possibilities and techniques such as conducting assessments to evaluate students’ performance and progress throughout the course curriculum. Educators can proactively use the data for future predictions, allowing them to plan and strategically design the course contents to meet the student’s needs and learning objectives.
Though AI chatbots encompass a range of benefits, the integration with LMS platforms needs a thorough assessment to evaluate the security risks and privacy concerns. AI hallucinations and dependency on technology are other concerning factor when adopting such technology. Educators must also critically evaluate and implement strategies to maintain academic integrity and tackle ethical concerns. ChatGPT is relatively new to the education industry and while there are ongoing research efforts to explore its full potential, there are still significant research gaps in exploring the technical complexities of integrating it with LMS platforms. There is also a lack of scholarly articles examining the details of security procedures and policies associated with AI chatbots in educational settings. To secure an ethically sustainable future of AI in education, case studies and research must be conducted to ensure best practices, awareness must be raised in regard to the implications of AI chatbots on students and others alike, and lastly, training must be provided to educational administrations, so they know how to wield such powerful technology.

References

  1. Abdelfattah, A. M. Ali, N.A., Elaziz, M. A., & Ammar, H.H. Roadmap for Software Engineering Education using ChatGPT. International Conference on Artificial Intelligence Science and Applications in Industry and Society (CAISAIS) 2023, 1–6. [Google Scholar] [CrossRef]
  2. Adamopoulou, E.; Moussiades, L. An Overview of Chatbot Technology. Artificial Intelligence Applications and Innovations 2020, 584. [Google Scholar] [CrossRef]
  3. Adamopoulou, E.; Moussiades, L. Chatbots: History, technology, and application. Machine Learning with Applications 2020, 2. [Google Scholar] [CrossRef]
  4. Ahadi, N.; Zanjanab, A.G.; Sorooshian, S.; Monametsi, G.; Virutamasen, P.; Wongpreedee, K.; Deebhijarn, S.; Taghipour, A. The outlook of ChatGPT, an AI-based tool adoption in Academia: applications, challenges, and opportunities. TENCON 2023 - 2023 IEEE Region 10 Conference (TENCON); pp. 15–20. [CrossRef]
  5. Alabool, H. M. ChatGPT in Education: SWOT analysis approach. International Conference on Information Technology (ICIT); 2023; pp. 184–189. [Google Scholar] [CrossRef]
  6. Alshahrani, A. Revolutionizing Blended Learning: Exploring Current Trends and Future Research Directions in the Era of ChatGPT. 7th International Conference on Business and Information Management (ICBIM); pp. 41–47. [CrossRef]
  7. Arista, A.; Shuib, L.; Ismail, M. A. A Glimpse of chatGPT: An Introduction of Features, Challenges, and Threads in Higher Education. International Conference on Informatics, Multimedia, Cyber and Informations System (ICIMCIS); 2023; pp. 694–698. [Google Scholar] [CrossRef]
  8. Arista, A.; Shuib, L.; Ismail, M. A. An Overview chatGPT in Higher Education in Indonesia and Malaysia. International Conference on Informatics, Multimedia, Cyber and Informations System (ICIMCIS); 2023; pp. 273–277. [Google Scholar] [CrossRef]
  9. Athilingam, P., & He. ChatGPT in nursing education: opportunities and challenges. Teaching and Learning in Nursing 2024, 19, 97–101. [Google Scholar] [CrossRef]
  10. Atmosukarto, I.; Sin, C.W.; Iyer, P.; Tong, N.H.; Peng Yu, K.W. Enhancing Adaptive Online Chemistry Course with AI-Chatbot. IEEE International Conference on Engineering, Technology & Education (TALE); China, 2021; pp. 838–843. [Google Scholar] [CrossRef]
  11. Augello, A.; Saccone, G.; Gaglio, S.; Pilato, G. Humorist Bot: Bringing Computational Humour in a Chat-Bot System. International Conference on Complex, Intelligent and Software Intensive Systems; 2008; pp. 703–708. [Google Scholar] [CrossRef]
  12. Ayedoun, E.; Hayashi, Y.; Seta, K. A Conversational Agent to Encourage Willingness to Communicate in the Context of English as a Foreign Language. Procedia Computer Science 2015, 60, 1433–1442. [Google Scholar] [CrossRef]
  13. Bahrini, A.; Khamoshifar, M.; Abbasimehr, H.; Riggs, R. J.; Esmaeili, M.; Majdabadkohne, R. M.; Pasehvar, M. ChatGPT: Applications, Opportunities, and Threats. In Systems and Information Engineering Design Symposium (SIEDS); pp. 274–279. [CrossRef]
  14. Berrezueta-Guzman, J.; Krusche, S. Recommendations to Create Programming Exercises to Overcome ChatGPT. IEEE 35th International Conference on Software Engineering Education and Training (CSEE&T); 2023; pp. 147–151. [Google Scholar] [CrossRef]
  15. Bhharathee, A.; Vemuri, S.; Bhavana, B.; Nishitha, K. AI-Powered Student Assistance Chatbot. International Conference on Intelligent Data Communication Technologies and Internet of Things (IDCIoT); 2023; pp. 487–492. [Google Scholar] [CrossRef]
  16. Chempavathy, B.; Prabhu, S. N.; Varshitha, D. R.; Vinita; Lokeswari, Y. AI-based Chatbots using Deep Neural Networks in Education. Second International Conference on Artificial Intelligence and Smart Energy (ICAIS); Coimbatore, India, 2022; pp. 124–130. [Google Scholar] [CrossRef]
  17. Dai, W.; Lin, J.; Jin, F.; Li, T.; Tsai, Y-S.; Gasevic, D.; Chen, G. Can Large Language Models Provide Feedback to Students? A Case Study on ChatGPT. 2023. [Google Scholar] [CrossRef]
  18. De Silva, D.; Mills, N.; El-Ayoubi, M.; Manic, M.; Alahakoon, D. ChatGPT and Generative AI Guidelines for Addressing Academic Integrity and Augmenting Pre-Existing Chatbots. IEEE International Conference on Industrial Technology (ICIT); 2023; pp. 1–6. [Google Scholar] [CrossRef]
  19. Develop with RiveScript. RiveScript. Available online: https://www.rivescript.com/.
  20. Eltahir, A. M.; Abdulla, H.; Platos, J.; Snasel, V. An Overview of Chatbot Structure and Source Algorithms. 26th International Conference on Circuits, Systems, Communications and Computers (CSCC); 2022; pp. 91–98. [Google Scholar] [CrossRef]
  21. Epstein, J.; Klinkenberg, W.D. From Eliza to Internet: a brief history of computerized assessment. Computers in Human Behavior 2001, 17, 295–314. [Google Scholar] [CrossRef]
  22. Fadhil, A.; Villafiorita, A. Adaptive learning with gamification & conversational UIs: The rise of CiboPoliBot. In Association for Computing Machinery; New York, NY, USA. [CrossRef]
  23. Gill, S.S., Xu. Xu, M., Patros, P., Wu, H., Kaur, R., Kaur, K., Fuller, S., Singh, M., Arora, P., Parlikad, A.K., Stankovski, V., Abraham, A., Ghosh, S.K., Lutfiyya, H., Kanhere, S.S., Bahsoon, R., Rana, O.F., Dustdar, S., Sakellariou, R., Uhlig, S., & Buyya, R. Transformative effects of ChatGPT on modern education: Emerging era of AI Chatbots. In Internet of Things and Cyber-Physical Systems; 2023; Volume 4, pp. 19–23. [Google Scholar] [CrossRef]
  24. Gonda, D. E.; Chu, B. Chatbot as a learning resource? Creating conversational bots as a supplement for teaching assistant training course. IEEE International Conference on Engineering, Technology and Education (TALE), Yogyakarta, Indonesia; 2019; pp. 1–5. [Google Scholar] [CrossRef]
  25. Gosak, L.; Pruinelli, L.; Topaz, M.; Štiglic, G. The ChatGPT effect and transforming nursing education with generative AI: Discussion paper. Nurse Education in Practice 2024, 75. [Google Scholar] [CrossRef] [PubMed]
  26. ien, H.T.; Cuong, P.N; Nam, L.N.H.; Nhung, H.L.T.K.; Thang, L.D. Intelligent Assistants in Higher-Education Environments: The FIT-EBot, a Chatbot for Administrative and Learning Support. The Ninth International Symposium 2018, 69–76. [Google Scholar] [CrossRef]
  27. Jalil, S., Rafi. ChatGPT and Software Testing Education: Promises & Perils. IEEE International Conference on Software Testing, Verification and Validation Workshops (ICSTW); 2023; pp. 4130–4137. [Google Scholar] [CrossRef]
  28. Kim, S.-K. A., & Wong. ChatGPT Impacts on Academia. International Conference on System Science and Engineering (ICSSE); 2023; pp. 422–426. [Google Scholar] [CrossRef]
  29. Kirchner, J. H. Ahmad, L., Aaronson, S., & Leike, J. New AI classifier for indicating AI-written text. OpenAI. 2023. Available online: https://openai.com/blog/new-ai-classifier-for-indicating-ai-written-text.
  30. Kovačević, D. Use of ChatGPT in ESP Teaching Process. 22nd International Symposium INFOTEH-JAHORINA (INFOTEH); 2023; pp. 1–5. [Google Scholar] [CrossRef]
  31. Laato, S. Morschheuser, B., Hamari, J., & Björne, J. AI-Assisted Learning with ChatGPT and Large Language Models: Implications for Higher Education. IEEE International Conference on Advanced Learning Technologies (ICALT); 2023; pp. 226–230. [Google Scholar] [CrossRef]
  32. Lee, G. -G. Zhai, X. Using ChatGPT for Science Learning: A Study on Pre-service Teachers' Lesson Planning. IEEE Transactions on Learning Technologies 2024, 17, 1683–1700. [Google Scholar] [CrossRef]
  33. Lund, B. D. Wang, T., Mannuru, N. R., Nie, B., Shimray, S., & Wang, Z. ChatGPT and a New Academic Reality: AI-Written Research Papers and the Ethics of the Large Language Models in Scholarly Publishing. JASIS&T 2023. [Google Scholar] [CrossRef]
  34. Martínez-Téllez, R. Camacho-Zuñiga, C. Enhancing mathematics education through AI Chatbots in a Flipped Learning Environment. World Engineering Education Forum - Global Engineering Deans Council (WEEF-GEDC); 2023; pp. 1–8. [Google Scholar] [CrossRef]
  35. Memarian, B. Doleck, T. ChatGPT in education: Methods, potentials, and limitations. Computers in Human Behavior: Artificial Humans 2023, 1. [Google Scholar] [CrossRef]
  36. Mohamed, I. S. Abdelsalam, M., & Moawad, I. F. Support Chatbot based on ChatGPT for Customer Relationship Management in Educational Institutions. 6th International Conference on Computing and Informatics (ICCI); 2024; pp. 351–355. [Google Scholar] [CrossRef]
  37. Molnár, G. Szüts, Z. The Role of Chatbots in Formal Education. International Symposium on Intelligent Systems and Informatics (SISY); 2018; pp. 000197–000202. [Google Scholar] [CrossRef]
  38. Mosaiyebzadeh, F. Pouriyeh, S., Parizi, R., Dehbozorgi, N., Dorodchi, M., & Batista, D. Rauschenberger, M.Exploring the Role of ChatGPT in Education: Applications and Challenges. SIGITE '23: The 24th Annual Conference on Information Technology Education; 2023; pp. 84–89. [Google Scholar] [CrossRef]
  39. Neumann, M. & Schön, E-M. "We Need To Talk About ChatGPT": The Future of AI and Higher Education. In IEEE/ACM 5th International Workshop on Software Engineering Education for the Next Generation (SEENG); 2023; pp. 29–32. [Google Scholar] [CrossRef]
  40. Nithuna, S. Laseena, C.A. Review on Implementation Techniques of Chatbot. International Conference on Communication and Signal Processing (ICCSP); 2020; pp. 0157–0161. [Google Scholar] [CrossRef]
  41. Nursetyo, A. Setiadi, D.R.I.M., & Subhiyakto, E.R. Smart Chatbot System for E-Commerce Assitance based on AIML. International Seminar on Research of Information Technology and Intelligent Systems (ISRITI), 2018; pp. 641–645. [Google Scholar] [CrossRef]
  42. Palasundram, K. Sharef, N., Nasharuddin, N. A.; Kasmiran, K.; Azman, A. Sequence to Sequence Model Performance for Education Chatbot. International Journal of Emerging Technologies in Learning (iJET) 2019, 14. [Google Scholar] [CrossRef]
  43. Pandey, S. Sharma, S. A comparative study of retrieval-based and generative-based chatbots using Deep Learning and Machine Learning. Healthcare Analytics 2023, 3. [Google Scholar] [CrossRef]
  44. Qadir, J. Engineering Education in the Era of ChatGPT: Promise and Pitfalls of Generative AI for Educatio. IEEE Global Engineering Education Conference (EDUCON); Promise and Pitfalls of Generative AI for Education: (2023). Engineering Education in the Era of ChatGPT, 2023; pp. 1–9. [Google Scholar] [CrossRef]
  45. Ramanathan, V. Meyyappan, T. Twitter Text Mining for Sentiment Analysis on People’s Feedback about Oman Tourism. International Conference on Big Data and Smart City (ICBDSC); 2019; pp. 1–5. [Google Scholar] [CrossRef]
  46. Raza, M. R. Hussain, W. Preserving Academic Integrity in Teaching with ChatGPT: Practical Strategies. IEEE/WIC International Conference on Web Intelligence and Intelligent Agent Technology (WI-IAT); 2023; pp. 158–162. [Google Scholar] [CrossRef]
  47. Rizou, S. Theofilatos, A., Paflioti, A., Pissari, E., Varlamis, I., Sarigiannidis, G., & Chatzisavvas, K.Ch. Efficient intent classification and entity recognition for university administrative services employing deep learning models. Intelligent Systems with Applications 2023, 19. [Google Scholar] [CrossRef]
  48. Satu, M. S. Parvez, M. H., & Shamim-Al-Mamun. Review of integrated applications with AIML based chatbot. International Conference on Computer and Information Engineering (ICCIE); 2015; pp. 87–90. [Google Scholar] [CrossRef]
  49. Singh, S. Thakur, H. K. Survey of Various AI Chatbots Based on Technology Used. International Conference on Reliability, Infocom Technologies and Optimization (Trends and Future Directions) (ICRITO), 2020; pp. 1074–1079. [Google Scholar] [CrossRef]
  50. Skrebeca, J. Kalniete, P., Goldbergs, J., Pitkevica, L., Tihomirova, D., & Romanovs, A. Modern Development Trends of Chatbots Using Artificial Intelligence (AI). International Scientific Conference on Information Technology and Management Science of Riga Technical University (ITMS), 2021; pp. 1–6. [Google Scholar] [CrossRef]
  51. Speth, S. Meißner, N., & Becker, S. Investigating the Use of AI-Generated Exercises for Beginner and Intermediate Programming Courses: A ChatGPT Case Study. IEEE 35th International Conference on Software Engineering Education and Training (CSEE&T; 2023; pp. 142–146. [Google Scholar] [CrossRef]
  52. Stahl, Bernd. Eke, Damian. The ethics of ChatGPT -Exploring the ethical issues of an emerging technology. International Journal of Information Management 2024, 74. [Google Scholar] [CrossRef]
  53. Subramanian, V. Ramachandra, N., & Dubash, N. TutorBot: Contextual Learning Guide for Software Engineers. IEEE/ACM 1st International Workshop on Bots in Software Engineering (BotSE); 2019; pp. 16–17. [Google Scholar] [CrossRef]
  54. Sudirman, I. D. Rahmatillah, I. Artificial Intelligence-Assisted Discovery Learning: An Educational Experience for Entrepreneurship Students Using ChatGPT. IEEE World AI IoT Congress (AIIoT) 2023, 0786–0791. [Google Scholar] [CrossRef]
  55. Sutskever, I., Vinyals. Vinyals, O., & Le, Q. V. Sequence to Sequence Learning with Neural Networks. 2014; Available online: https://proceedings.neurips.cc/paper_files/paper/2014/file/a14ac55a4f27472c5d894ec1c3c743d2-Paper.pdf.
  56. Thomas, N.T. An e-business chatbot using AIML and LSA. International Conference on Advances in Computing, Communications and Informatics (ICACCI); 2016; pp. 2740–2742. [Google Scholar] [CrossRef]
  57. Tubishat, M. Al-Obeidat, F., & Shuhaiber, A. Sentiment Analysis of Using ChatGPT in Education. International Conference on Smart Applications, Communications and Networking (SmartNets); 2023; pp. 1–7. [Google Scholar] [CrossRef]
  58. Wagholikar, S. Chandani, A., Atiq, R., Pathak, M., & Wagholikar, O. ChatGPT -Boon or Bane: A Study from Students Perspective. International Conference on Advancement in Computation & Computer Technologies (InCACCT); 2023; pp. 207–212. [Google Scholar] [CrossRef]
  59. Xie, X. Ding, S. Opportunities, Challenges, Strategies, and Reforms for ChatGPT in Higher Education. International Conference on Educational Knowledge and Informatization (EKI); 2023; pp. 14–18. [Google Scholar] [CrossRef]
  60. Yinping, Z. Yongxin, Z. Research on ChatGPT's Strategy to Promote the Digital Transformation of Education. 26th ACIS International Winter Conference on Software Engineering, Artificial Intelligence, Networking and Parallel/Distributed Computing (SNPD-Winter); 2023; pp. 28–31. [Google Scholar] [CrossRef]
  61. Zaabi, M. Hariri, W., & Smaoui, N. A review study of ChatGPT applications in education. International Conference on Innovations in Intelligent Systems and Applications (INISTA); 2023; pp. 1–5. [Google Scholar] [CrossRef]
  62. Zadrozny, W.W. Gallagher, Sean., Shalaby, W., & Avadhani, A. Simulating IBM Watson in the Classroom. In In Proceedings of the 46th ACM Technical Symposium on Computer Science Education (SIGCSE); //0-doi-org: 72–77. https, 2015; pp. 72–77. [Google Scholar]
  63. Zou, S. He, J. Large Language Models in Healthcare: A Review. In 7th International Symposium on Computer Science and Intelligent Control (ISCSIC); 2023; pp. 141–145. [Google Scholar] [CrossRef]
  64. Zuccon, G. Koopman, B., & Shaik, R. ChatGPT Hallucinates when Attributing Answers. In SIGIR-AP '23: Proceedings of the Annual International ACM SIGIR Conference on Research and Development in Information Retrieval in the Asia Pacific Region; 2023; pp. 46–51. [Google Scholar]
Disclaimer/Publisher’s Note: The statements, opinions and data contained in all publications are solely those of the individual author(s) and contributor(s) and not of MDPI and/or the editor(s). MDPI and/or the editor(s) disclaim responsibility for any injury to people or property resulting from any ideas, methods, instructions or products referred to in the content.
Copyright: This open access article is published under a Creative Commons CC BY 4.0 license, which permit the free download, distribution, and reuse, provided that the author and preprint are cited in any reuse.
Prerpints.org logo

Preprints.org is a free preprint server supported by MDPI in Basel, Switzerland.

Subscribe

Disclaimer

Terms of Use

Privacy Policy

Privacy Settings

© 2026 MDPI (Basel, Switzerland) unless otherwise stated