Submitted:
29 October 2024
Posted:
30 October 2024
Read the latest preprint version here
Abstract
Keywords:
1. Introduction

- Development and deployment of the Concentrator in a real industrial setting.
- Customization capabilities allowing integration of specific sensors and algorithms.
- Use of LSTM models for improved predictive maintenance and reduced downtime.
2. State of Art
- Model Pruning and Quantization: Reducing the size of the LSTM model through pruning unnecessary parameters and applying quantization techniques helps decrease the memory footprint and computational load, making the model more suitable for embedded systems [26].
- Knowledge Distillation: This involves training a smaller, less complex model (student model) to mimic the behavior of a larger, more complex LSTM model (teacher model). The smaller model can then be deployed on resource-constrained devices without significant loss of accuracy [27].
- Hardware Acceleration: Utilizing specialized hardware, such as Tensor Processing Units (TPUs) or Field-Programmable Gate Arrays (FPGAs), can significantly accelerate the computation of LSTM models on embedded devices, enabling real-time processing [28].
- Edge AI Frameworks: Leveraging edge AI frameworks like TensorFlow Lite or ONNX Runtime can assist in converting and optimizing LSTM models for execution on embedded systems, ensuring that they run efficiently while maintaining high accuracy [29].
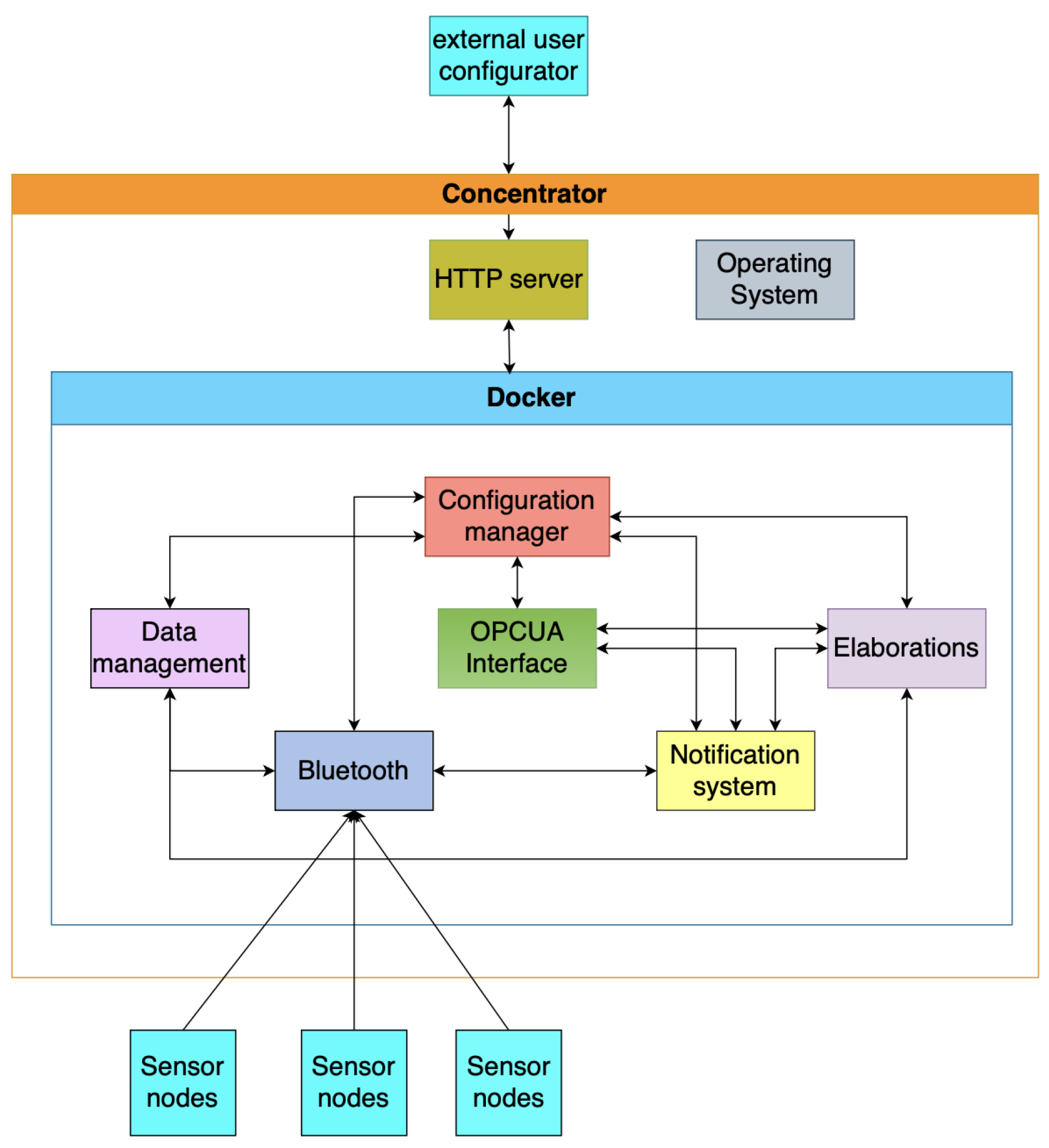
3. Methodology and Architecture
- UC.1: wireless data retrieval from sensors and devices
- UC.2: versatile handling of process data from both AROL and external systems
- UC.3: rigorous technical data processing for real-time monitoring and optimization
- UC.4: prompt anomaly detection with effective user notification
- UC.5: multi-device connectivity for holistic monitoring
3.1. Functional Requirements

3.2. Protocols Requirements
3.3. Data Processing
3.4. Error Management
3.5. Cybersecurity and Updates and Maintenance
4. Experiment and Discussion
| Container | Number of Nodes | Memory | CPU |
|---|---|---|---|
| None | 0 | 570 MB | 0% |
| Only Native | 1 | 671 MB | 10% |
| Only Native | 50 | 700 MB | 17% |
| Only Host | 1 | 800 MB | 10% |
| Only Host | 50 | 1 GB | 20% |
| Docker Compose | 1 | 1,2 GB | 35% |
| Docker Compose | 50 | 1,4GB | 55% |
4.1. Controlled Laboratory Results
4.2. Real Machine Results
5. Conclusions
Acknowledgments
References
- Saeed, A.; Khattak, M.A.K.; Rashid, S. Role of Big Data Analytics and Edge Computing in Modern IoT Applications: A Systematic Literature Review. Proceedings of the 2022 2nd International Conference on Digital Futures and Transformative Technologies (ICoDT2) 2022, 1–5. [Google Scholar] [CrossRef]
- Tianfield, H. Towards Edge-Cloud Computing. Proceedings of the 2018 IEEE International Conference on Big Data (Big Data) 2018, 4883–4885. [Google Scholar] [CrossRef]
- Rajanikanth, A. Fog Computing: Applications, Challenges, and Opportunities. Journal of Autonomous Intelligence 2023, 24, 5. [Google Scholar] [CrossRef]
- Weng, C.-Y.; et al. A Lightweight Anonymous Authentication and Secure Communication Scheme for Fog Computing Services. IEEE Access 2021. [Google Scholar] [CrossRef]
- Atlam, H.F.; Walters, R.J.; Wills, G.B. Fog Computing and the Internet of Things: A Review. Big Data and Cognitive Computing 2018, 10, 2. [Google Scholar] [CrossRef]
- Mouradian, C.; Naboulsi, D.; Yangui, S.; Glitho, R.; Morrow, M.; Polakos, P. A Comprehensive Survey on Fog Computing: State-of-the-Art and Research Challenges. IEEE Communications Surveys & Tutorials 2017. [Google Scholar] [CrossRef]
- Abdali, T.-A.N.; Hassan, R.; Aman, A.H.M.; Nguyen, Q.N. Fog Computing Advancement: Concept, Architecture, Applications, Advantages, and Open Issues. IEEE Access 2021. [Google Scholar] [CrossRef]
- Singh, J.; Singh, P.; Gill, S.S. Fog Computing: A Taxonomy, Systematic Review, Current Trends and Research Challenges. Journal of Parallel and Distributed Computing 2021, 157, 6. [Google Scholar] [CrossRef]
- Rasheed, M.; Saleem, J.; Hudabia, M.; Hafiz, T.; Mannan, R.; Mishaal, A. A Survey on Fog Computing in IoT. VFAST Transactions on Software Engineering 2021, 9, 4. [Google Scholar] [CrossRef]
- Kumar, K.V.; Kumar, K.; Kumar, R.; Basha, S.M.; Praveen, M.; Reddy, P. Internet of Things and Fog Computing Applications in Intelligent Transportation Systems. In IGI Global 2019; Chapter 008; 2019. [Google Scholar]
- Mukherjee, M.; Matam, R.; Shu, L.; Maglaras, L.; Ferrag, M.A.; Choudhury, N.; Kumar, V. Security and Privacy in Fog Computing: Challenges. IEEE Access 2017. [Google Scholar] [CrossRef]
- Ahmed, K.; Zeebaree, S. Resource Allocation in Fog Computing: A Review. 2020 Fifth International Conference on Fog and Mobile Edge Computing (FMEC) 2021, 10, 5. [Google Scholar] [CrossRef]
- IEEE. IEEE Guide for General Requirements of Mass Customization. IEEE Std 2672-2023 2023, 1–52. [Google Scholar] [CrossRef]
- d’Agostino, P.; Violante, M.; Macario, G. A User-Extensible Solution for Deploying Fog Computing in Industrial Applications. Proceedings of the 2023 IEEE 32nd International Symposium on Industrial Electronics (ISIE) 2023, 1–6. [Google Scholar] [CrossRef]
- D’Agostino, P.; Violante, M.; Macario, G. An Embedded Low-Cost Solution for a Fog Computing Device on the Internet of Things. Proceedings of the 2023 Eighth International Conference on Fog and Mobile Edge Computing (FMEC) 2023, 284–291. [Google Scholar] [CrossRef]
- Fava, F.B.; et al. Assessing the Performance of Docker in Docker Containers for Microservice-Based Architectures. Proceedings of the 2024 32nd Euromicro International Conference on Parallel, Distributed and Network-Based Processing (PDP) 2024, 137–142. [Google Scholar] [CrossRef]
- Mahmud, R.; Toosi, A.N. Con-Pi: A Distributed Container-Based Edge and Fog Computing Framework. IEEE Internet of Things Journal 2022, 9, 6–4125. [Google Scholar] [CrossRef]
- Forsström, S.; Lindqvist, H. Evaluating Scalable Work Distribution Using IoT Devices in Fog Computing Scenarios. Proceedings of the 2023 IEEE 9th World Forum on Internet of Things (WF-IoT) 2023, 1–6. [Google Scholar] [CrossRef]
- Khan, Z.A.; Aziz, I.A.; Osman, N.A.B.; Ullah, I. A Review on Task Scheduling Techniques in Cloud and Fog Computing: Taxonomy, Tools, Open Issues, Challenges, and Future Directions. IEEE Access 2023, 11, 143417–143445. [Google Scholar] [CrossRef]
- D’Agostino, P.; Violante, M.; Macario, G. Optimizing LSTM-Based Temperature Prediction Algorithm for Embedded System Deployment. Proceedings of Emerging Technologies and Factory Automation (ETFA) 2024. [Google Scholar]
- Masini, et al. Machine Learning Advances for Time Series Forecasting. J Econ Surv 2023, 37, 76–111. [Google Scholar] [CrossRef]
- Li, G.; Jung, J.J. Deep Learning for Anomaly Detection in Multivariate Time Series: Approaches, Applications, and Challenges. Information Fusion 2023, 91, 93–102. [Google Scholar] [CrossRef]
- Tufail, S.; Riggs, H.; Tariq, M.; Sarwat, A.I. Advancements and Challenges in Machine Learning: A Comprehensive Review of Models, Libraries, Applications, and Algorithms. Electronics 2023, 12, 1789. [Google Scholar] [CrossRef]
- Ayankoso, S.; Olejnik, P. Time-Series Machine Learning Techniques for Modeling and Identification of Mechatronic Systems with Friction: A Review and Real Application. Electronics 2023, 12, 3669. [Google Scholar] [CrossRef]
- Bittner, et al. Benchmarking Algorithms for Time Series Classification. Data Science and Knowledge Engineering 2023, 48, 63–77. [Google Scholar] [CrossRef]
- Liu, Y.; Zhao, J.; Wang, L.; Wang, W. Unified Modeling for Multiple-Energy Coupling Device of Industrial Integrated Energy System. IEEE Transactions on Industrial Electronics 2023, 70, 1–1005. [Google Scholar] [CrossRef]
- Xu, Q.; Chen, Z.; Wu, K.; Wang, C.; Wu, M.; Li, X. KDnet-RUL: A Knowledge Distillation Framework to Compress Deep Neural Networks for Machine Remaining Useful Life Prediction. IEEE Transactions on Industrial Electronics 2022, 69, 2–2022. [Google Scholar] [CrossRef]
- Alam, S.; Yakopcic, C.; Wu, Q.; Barnell, M.; Khan, S.; Taha, T.M. Survey of Deep Learning Accelerators for Edge and Emerging Computing. Electronics 2024, 13, 2988. [Google Scholar] [CrossRef]
- Yu, Y.; Guo, L.; Gao, H.; He, Y.; You, Z.; Duan, A. FedCAE: A New Federated Learning Framework for Edge-Cloud Collaboration Based Machine Fault Diagnosis. IEEE Transactions on Industrial Electronics 2024, 71, 4–4108. [Google Scholar] [CrossRef]
- Lera, I.; Guerrero, C.; Juiz, C. YAFS: A Simulator for IoT Scenarios in Fog Computing. IEEE Access 2019, 7, 91745–91758. [Google Scholar] [CrossRef]
- Wöbker, C.; Seitz, A.; Mueller, H.; Bruegge, B. Fogernetes: Deployment and Management of Fog Computing Applications. Proceedings of the 2018 IEEE/IFIP Network Operations and Management Symposium (NOMS) 2018, 1–7. [Google Scholar] [CrossRef]
- D’Alessandro, D.; Gunderson, W.; Staten, E.; Donastien, Y.K.; Rodriguez, P.; Bailey, R. Integrating Modularity for Mass Customization of IoT Wireless Sensor Systems. Proceedings of the 2021 Systems and Information Engineering Design Symposium (SIEDS) 2021, 1–5. [Google Scholar] [CrossRef]
- Jadhav, A.; Gaikwad, R.; Patekar, T.; Dighe, S.; Shaikh, B.; Patankar, N.S. Predictive Maintenance of Industrial Equipment Using IoT and Machine Learning. Proceedings of the 2023 4th International Conference on Computation, Automation and Knowledge Management (ICCAKM) 2023, 1–5. [Google Scholar] [CrossRef]
- Dhanraj, D.; Sharma, A.; Kaur, G.; Mishra, S.; Naik, P.; Singh, A. Comparison of Different Machine Learning Algorithms for Predictive Maintenance. Proceedings of the 2023 International Conference for Advancement in Technology (ICONAT) 2023, 1–7. [Google Scholar] [CrossRef]
- Amer, S.; Mohamed, H.K.; Badr Monir Mansour, M. Predictive Maintenance by Machine Learning Methods. Proceedings of the 2023 Eleventh International Conference on Intelligent Computing and Information Systems (ICICIS) 2023, 58–66. [Google Scholar] [CrossRef]
- Ullah, S.; Li, S.; Khan, K.; Khan, S.; Khan, I.; Eldin, S.M. An Investigation of Exhaust Gas Temperature of Aircraft Engine Using LSTM. IEEE Access 2023, 11, 5168–5177. [Google Scholar] [CrossRef]
- Al-Masri, E.; Kalyanam, K.R.; Batts, J.; Kim, J.; Singh, S.; Vo, T.; Yan, C. Investigating Messaging Protocols for the Internet of Things (IoT). IEEE Access 2020, 8, 94880–94911. [Google Scholar] [CrossRef]
- Elhanashi, A.; Dini, P.; Saponara, S.; Zheng, Q. Advancements in TinyML: Applications, Limitations, and Impact on IoT Devices. Electronics 2024, 13, 3562. [Google Scholar] [CrossRef]




Disclaimer/Publisher’s Note: The statements, opinions and data contained in all publications are solely those of the individual author(s) and contributor(s) and not of MDPI and/or the editor(s). MDPI and/or the editor(s) disclaim responsibility for any injury to people or property resulting from any ideas, methods, instructions or products referred to in the content. |
© 2024 by the authors. Licensee MDPI, Basel, Switzerland. This article is an open access article distributed under the terms and conditions of the Creative Commons Attribution (CC BY) license (http://creativecommons.org/licenses/by/4.0/).