Submitted:
27 October 2024
Posted:
28 October 2024
You are already at the latest version
Abstract
Keywords:
1. Introduction
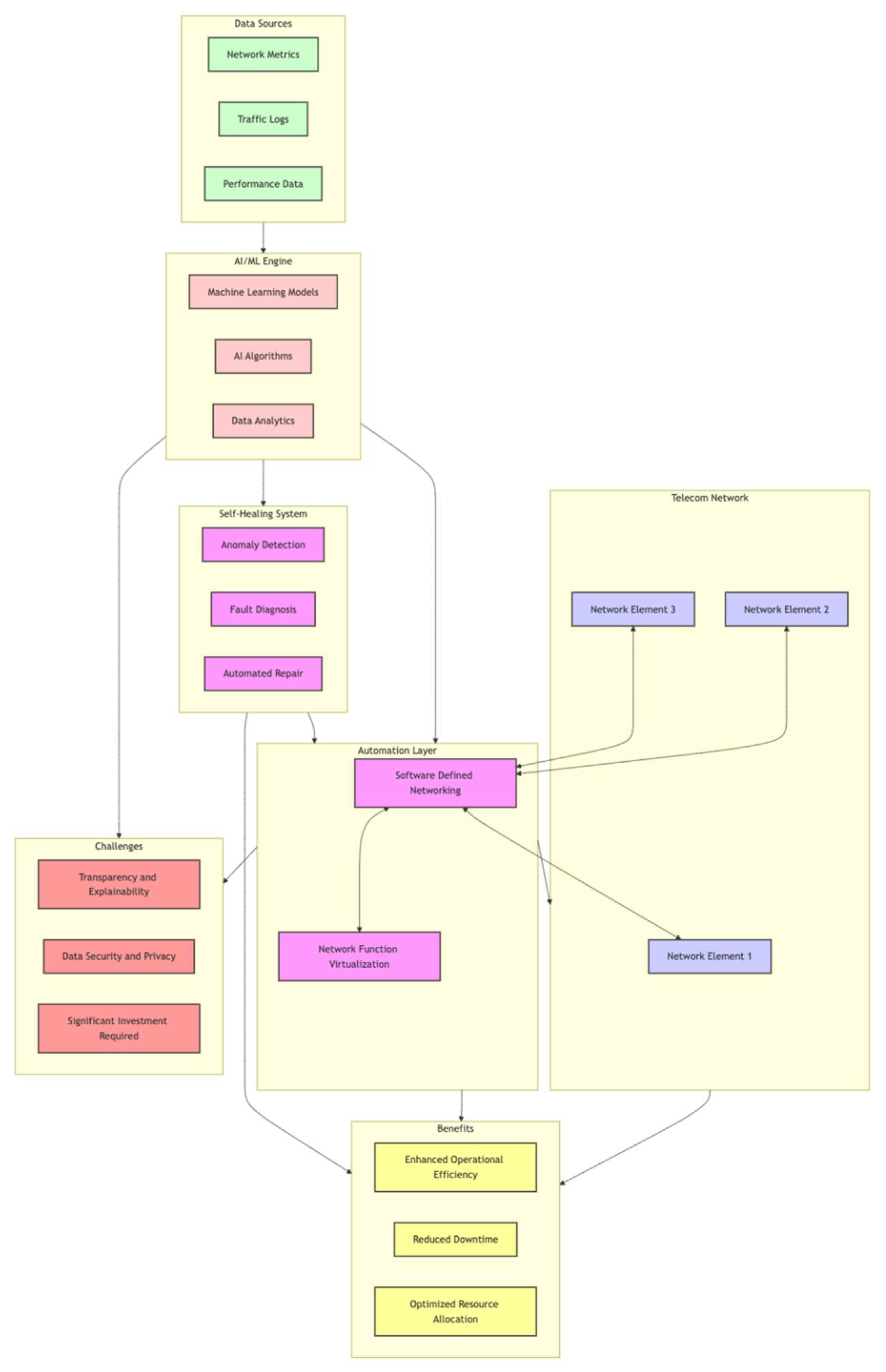
2. Figures and Data Science and ML Techniques for Network Monitoring
2.1. Network Monitoring and Anomaly Detection
2.2. Traffic Classification and Analysis
2.3. Predictive Maintenance
2.4. Edge Computing and Real-Time Analysis
2.5. Network Function Virtualization (NFV) and predictive analytics
3. Predictive maintenance using data science and ML
4. Anomaly detection in telecom networks
5. Automated Network Configuration and Self-Healing Mechanisms

6. Challenges and future directions
7. Conclusion
References
- Klaine, P.V., et al., A survey of machine learning techniques applied to self-organizing cellular networks. IEEE Communications Surveys & Tutorials, 2017. 19(4): p. 2392-2431. [CrossRef]
- Morocho-Cayamcela, M.E., H. Lee, and W. Lim, Machine learning for 5G/B5G mobile and wireless communications: Potential, limitations, and future directions. IEEE access, 2019. 7: p. 137184-137206. [CrossRef]
- Boutaba, R., et al., A comprehensive survey on machine learning for networking: evolution, applications and research opportunities. Journal of Internet Services and Applications, 2018. 9(1): p. 1-99. [CrossRef]
- Fernandes, G., et al., A comprehensive survey on network anomaly detection. Telecommunication Systems, 2019. 70: p. 447-489. [CrossRef]
- Lopez-Martin, M., et al., Conditional variational autoencoder for prediction and feature recovery applied to intrusion detection in iot. Sensors, 2017. 17(9): p. 1967. [CrossRef]
- Pilli, E.S., R.C. Joshi, and R. Niyogi, Network forensic frameworks: Survey and research challenges. digital investigation, 2010. 7(1-2): p. 14-27. [CrossRef]
- Kaur, P., et al. Network traffic classification using multiclass classifier. in Advances in Computing and Data Sciences: Second International Conference, ICACDS 2018, Dehradun, India, April 20-21, 2018, Revised Selected Papers, Part I 2. 2018. Springer.
- Wang, W., et al. End-to-end encrypted traffic classification with one-dimensional convolution neural networks. in 2017 IEEE international conference on intelligence and security informatics (ISI). 2017. IEEE. [CrossRef]
- Thantharate, A., et al. DeepSlice: A deep learning approach towards an efficient and reliable network slicing in 5G networks. in 2019 IEEE 10th Annual Ubiquitous Computing, Electronics & Mobile Communication Conference (UEMCON). 2019. IEEE.
- Sharma, H. and N. Kumar, Deep learning based physical layer security for terrestrial communications in 5G and beyond networks: A survey. Physical Communication, 2023. 57: p. 102002. [CrossRef]
- Zhang, C., P. Patras, and H. Haddadi, Deep learning in mobile and wireless networking: A survey. IEEE Communications surveys & tutorials, 2019. 21(3): p. 2224-2287. [CrossRef]
- Xie, J., et al., A survey of machine learning techniques applied to software defined networking (SDN): Research issues and challenges. IEEE Communications Surveys & Tutorials, 2018. 21(1): p. 393-430. [CrossRef]
- Schwabacher, M., A survey of data-driven prognostics. Infotech@ Aerospace, 2005: p. 7002.
- Wuest, T., et al., Machine learning in manufacturing: advantages, challenges, and applications. Production & Manufacturing Research, 2016. 4(1): p. 23-45. [CrossRef]
- Zhao, R., et al., Deep learning and its applications to machine health monitoring. Mechanical Systems and Signal Processing, 2019. 115: p. 213-237. [CrossRef]
- Bischl, B., et al., Resampling methods for meta-model validation with recommendations for evolutionary computation. Evolutionary computation, 2012. 20(2): p. 249-275. [CrossRef]
- Jardine, A.K., D. Lin, and D. Banjevic, A review on machinery diagnostics and prognostics implementing condition-based maintenance. Mechanical systems and signal processing, 2006. 20(7): p. 1483-1510. [CrossRef]
- Carvalho, T.P., et al., A systematic literature review of machine learning methods applied to predictive maintenance. Computers & Industrial Engineering, 2019. 137: p. 106024. [CrossRef]
- Mahmood, T. and K. Munir. Enabling Predictive and Preventive Maintenance using IoT and Big Data in the Telecom Sector. in IoTBDS. 2020.
- Ribeiro, M.T., S. Singh, and C. Guestrin. “ Why should i trust you?” Explaining the predictions of any classifier. in Proceedings of the 22nd ACM SIGKDD international conference on knowledge discovery and data mining. 2016.
- Esling, P. and C. Agon, Time-series data mining. ACM Computing Surveys (CSUR), 2012. 45(1): p. 1-34.
- Hyndman, R.J. and G. Athanasopoulos, Forecasting: principles and practice. 2018: OTexts.
- Malhotra, P., et al. Long short term memory networks for anomaly detection in time series. in Esann. 2015.
- Hilas, C.S. and J.N. Sahalos. An application of decision trees for rule extraction towards telecommunications fraud detection. in Knowledge-Based Intelligent Information and Engineering Systems: 11th International Conference, KES 2007, XVII Italian Workshop on Neural Networks, Vietri sul Mare, Italy, September 12-14, 2007. Proceedings, Part II 11. 2007. Springer.
- Vikram, A. Anomaly detection in network traffic using unsupervised machine learning approach. in 2020 5th International Conference on Communication and Electronics Systems (ICCES). 2020. IEEE.
- Ruff, L., et al. Deep one-class classification. in International conference on machine learning. 2018. PMLR.
- Doshi-Velez, F. and B. Kim, Towards a rigorous science of interpretable machine learning. arXiv preprint arXiv:1702.08608, 2017.
- Asghar, M.Z., F. Ahmed, and J. Hämäläinen. Artificial intelligence enabled self-healing for mobile network automation. in 2021 IEEE Globecom Workshops (GC Wkshps). 2021. IEEE.
- Johnphill, O., et al., Self-Healing in Cyber–Physical systems using machine learning: A critical analysis of theories and tools. Future Internet, 2023. 15(7): p. 244. [CrossRef]
- Santos, J.P., et al., SELFNET Framework self-healing capabilities for 5G mobile networks. Transactions on Emerging Telecommunications Technologies, 2016. 27(9): p. 1225-1232. [CrossRef]
- Shahane, V., Towards Real-Time Automated Failure Detection and Self-Healing Mechanisms in Cloud Environments: A Comparative Analysis of Existing Systems. Journal of Artificial Intelligence Research and Applications, 2024. 4(1): p. 136-158.
- Shi, W., et al., Edge computing: Vision and challenges. IEEE internet of things journal, 2016. 3(5): p. 637-646. [CrossRef]
- Yang, Q., et al., Federated machine learning: Concept and applications. ACM Transactions on Intelligent Systems and Technology (TIST), 2019. 10(2): p. 1-19.
- Preskill, J., Quantum computing in the NISQ era and beyond. Quantum, 2018. 2: p. 79. [CrossRef]
Disclaimer/Publisher’s Note: The statements, opinions and data contained in all publications are solely those of the individual author(s) and contributor(s) and not of MDPI and/or the editor(s). MDPI and/or the editor(s) disclaim responsibility for any injury to people or property resulting from any ideas, methods, instructions or products referred to in the content. |
© 2024 by the authors. Licensee MDPI, Basel, Switzerland. This article is an open access article distributed under the terms and conditions of the Creative Commons Attribution (CC BY) license (http://creativecommons.org/licenses/by/4.0/).