Submitted:
08 October 2024
Posted:
08 October 2024
You are already at the latest version
Abstract
Keywords:
1. Introduction
2. Materials and Methods
2.1. rAAV Production
2.2. Animals
2.3. Serum Analyses
2.4. Quantification of Total HBV DNA and cccDNA Copy Numbers by qRT-PCR
2.5. Immunohistochemistry
2.6. Statistical Analysis
3. Results
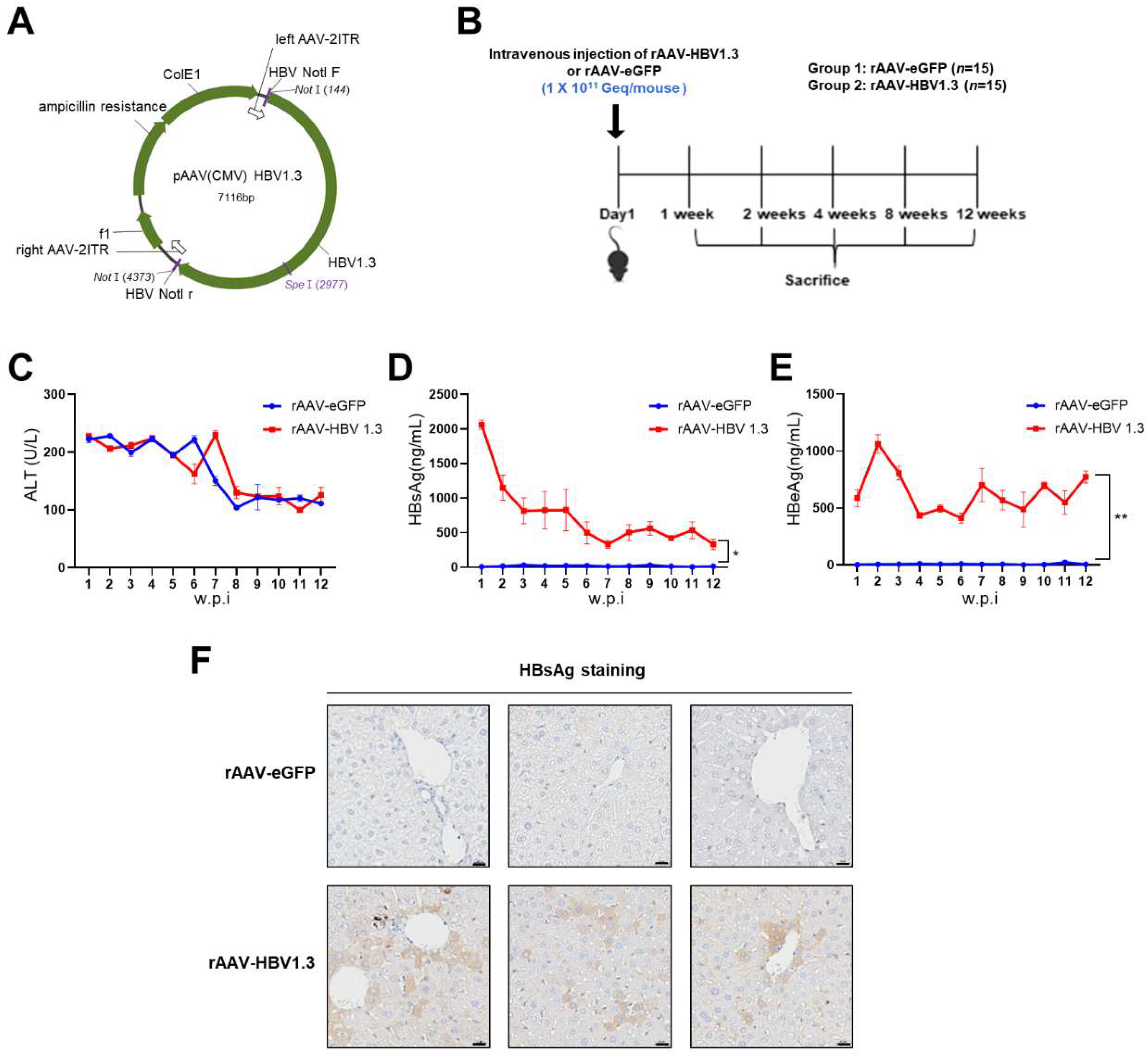
3.1. rAAV-HBV1.3 Induces a Chronic HBV Mouse Model
3.2. Detection of HBV DNA and cccDNA in the rAAV-HBV1.3 Mouse Model
4. Discussion
Author Contributions
Funding
Institutional Review Board Statement
Informed Consent Statement
Data Availability Statement
Conflicts of Interest
References
- Tsukuda, S., and K. Watashi. "Hepatitis B Virus Biology and Life Cycle." Antiviral Res 182 (2020): 104925. [CrossRef]
- Esser, K., X. Cheng, J. M. Wettengel, J. Lucifora, L. Hansen-Palmus, K. Austen, A. A. Roca Suarez, S. Heintz, B. Testoni, F. Nebioglu, M. T. Pham, S. Yang, A. Zernecke, D. Wohlleber, M. Ringelhan, M. Broxtermann, D. Hartmann, N. Huser, J. Mergner, A. Pichlmair, W. E. Thasler, M. Heikenwalder, G. Gasteiger, A. Blutke, A. Walch, P. A. Knolle, R. Bartenschlager, and U. Protzer. "Hepatitis B Virus Targets Lipid Transport Pathways to Infect Hepatocytes." Cell Mol Gastroenterol Hepatol 16, no. 2 (2023): 201-21. [CrossRef]
- Sung, P. S., D. J. Park, J. H. Kim, J. W. Han, E. B. Lee, G. W. Lee, H. C. Nam, J. W. Jang, S. H. Bae, J. Y. Choi, E. C. Shin, S. H. Park, and S. K. Yoon. "Ex Vivo Detection and Characterization of Hepatitis B Virus-Specific Cd8(+) T Cells in Patients Considered Immune Tolerant." Front Immunol 10 (2019): 1319. [CrossRef]
- Jacobson, I. M., R. S. Brown, Jr., B. J. McMahon, R. P. Perrillo, and R. Gish. "An Evidence-Based Practical Guide to Vaccination for Hepatitis B Virus." J Clin Gastroenterol 56, no. 6 (2022): 478-92. [CrossRef]
- Lin, C. L., and J. H. Kao. "Development of Hepatocellular Carcinoma in Treated and Untreated Patients with Chronic Hepatitis B Virus Infection." Clin Mol Hepatol 29, no. 3 (2023): 605-22. [CrossRef]
- Wong, G. L. H., E. Gane, and A. S. F. Lok. "How to Achieve Functional Cure of Hbv: Stopping Nucs, Adding Interferon or New Drug Development?" Journal of Hepatology 76, no. 6 (2022): 1249-62.
- Wang, X., X. Liu, Z. Dang, L. Yu, Y. Jiang, X. Wang, and Z. Yan. "Nucleos(T)Ide Analogues for Reducing Hepatocellular Carcinoma in Chronic Hepatitis B Patients: A Systematic Review and Meta-Analysis." Gut Liver 14, no. 2 (2020): 232-47.
- Li, Q., B. Sun, Y. Zhuo, Z. Jiang, R. Li, C. Lin, Y. Jin, Y. Gao, and D. Wang. "Interferon and Interferon-Stimulated Genes in Hbv Treatment." Front Immunol 13 (2022): 1034968. [CrossRef]
- Wei, L., and A. Ploss. "Hepatitis B Virus Cccdna Is Formed through Distinct Repair Processes of Each Strand." Nature Communications 12, no. 1 (2021). [CrossRef]
- Bhat, S. A., and S. N. Kazim. "Hbv Cccdna-a Culprit and Stumbling Block for the Hepatitis B Virus Infection: Its Presence in Hepatocytes Perplexed the Possible Mission for a Functional Cure." ACS Omega 7, no. 28 (2022): 24066-81.
- Ghany, M. G., and A. S. Lok. "Functional Cure of Hepatitis B Requires Silencing Covalently Closed Circular and Integrated Hepatitis B Virus DNA." J Clin Invest 132, no. 18 (2022). [CrossRef]
- Yang, D., L. Liu, D. Zhu, H. Peng, L. Su, Y. X. Fu, and L. Zhang. "A Mouse Model for Hbv Immunotolerance and Immunotherapy." Cell Mol Immunol 11, no. 1 (2014): 71-8. [CrossRef]
- Wettengel, J. M., and B. J. Burwitz. "Innovative Hbv Animal Models Based on the Entry Receptor Ntcp." Viruses 12, no. 8 (2020). [CrossRef]
- Xu, Z., L. Zhao, Y. Zhong, C. Zhu, K. Zhao, Y. Teng, X. Cheng, Q. Chen, and Y. Xia. "A Novel Mouse Model Harboring Hepatitis B Virus Covalently Closed Circular DNA." Cell Mol Gastroenterol Hepatol 13, no. 4 (2022): 1001-17. [CrossRef]
- Lucifora, J., A. Salvetti, X. Marniquet, L. Mailly, B. Testoni, F. Fusil, A. Inchauspe, M. Michelet, M. L. Michel, M. Levrero, P. Cortez, T. F. Baumert, F. L. Cosset, C. Challier, F. Zoulim, and D. Durantel. "Detection of the Hepatitis B Virus (Hbv) Covalently-Closed-Circular DNA (Cccdna) in Mice Transduced with a Recombinant Aav-Hbv Vector." Antiviral Res 145 (2017): 14-19. [CrossRef]
- Allweiss, L., B. Testoni, M. Yu, J. Lucifora, C. Ko, B. Qu, M. Lutgehetmann, H. Guo, S. Urban, S. P. Fletcher, U. Protzer, M. Levrero, F. Zoulim, and M. Dandri. "Quantification of the Hepatitis B Virus Cccdna: Evidence-Based Guidelines for Monitoring the Key Obstacle of Hbv Cure." Gut 72, no. 5 (2023): 972-83. [CrossRef]
- Zoulim, F., and B. Testoni. "Eliminating Cccdna to Cure Hepatitis B Virus Infection." Journal of Hepatology 78, no. 4 (2023): 677-80. [CrossRef]
- Xia, Y., and T. J. Liang. "Development of Direct-Acting Antiviral and Host-Targeting Agents for Treatment of Hepatitis B Virus Infection." Gastroenterology 156, no. 2 (2019): 311-24. [CrossRef]
- Wang, Y., Y. Li, W. Zai, K. Hu, Y. Zhu, Q. Deng, M. Wu, Y. Li, J. Chen, and Z. Yuan. "Hbv Covalently Closed Circular DNA Minichromosomes in Distinct Epigenetic Transcriptional States Differ in Their Vulnerability to Damage." Hepatology 75, no. 5 (2022): 1275-88. [CrossRef]
- Zhang, Z., Q. Zhang, Y. Zhang, Y. Lou, L. Ge, W. Zhang, W. Zhang, F. Song, and P. Huang. "Role of Sodium Taurocholate Cotransporting Polypeptide (Ntcp) in Hbv-Induced Hepatitis: Opportunities for Developing Novel Therapeutics." Biochem Pharmacol 219 (2024): 115956. [CrossRef]
- Ko, C., J. Su, J. Festag, R. Bester, A. D. Kosinska, and U. Protzer. "Intramolecular Recombination Enables the Formation of Hepatitis B Virus (Hbv) Cccdna in Mice after Hbv Genome Transfer Using Recombinant Aav Vectors." Antiviral Res 194 (2021): 105140. [CrossRef]
- Liu, Z., Y. Zhang, M. Xu, X. Li, and Z. Zhang. "Distribution of Hepatitis B Virus Genotypes and Subgenotypes: A Meta-Analysis." Medicine (Baltimore) 100, no. 50 (2021): e27941.
- Du, Y., R. Broering, X. Li, X. Zhang, J. Liu, D. Yang, and M. Lu. "In Vivo Mouse Models for Hepatitis B Virus Infection and Their Application." Front Immunol 12 (2021): 766534. [CrossRef]
- Jin, Y., S. Wang, S. Xu, S. Zhao, X. Xu, V. Poongavanam, L. Menendez-Arias, P. Zhan, and X. Liu. "Targeting Hepatitis B Virus Cccdna Levels: Recent Progress in Seeking Small Molecule Drug Candidates." Drug Discov Today 28, no. 7 (2023): 103617. [CrossRef]


Disclaimer/Publisher’s Note: The statements, opinions and data contained in all publications are solely those of the individual author(s) and contributor(s) and not of MDPI and/or the editor(s). MDPI and/or the editor(s) disclaim responsibility for any injury to people or property resulting from any ideas, methods, instructions or products referred to in the content. |
© 2024 by the authors. Licensee MDPI, Basel, Switzerland. This article is an open access article distributed under the terms and conditions of the Creative Commons Attribution (CC BY) license (http://creativecommons.org/licenses/by/4.0/).