Submitted:
30 September 2024
Posted:
07 October 2024
You are already at the latest version
Abstract
Keywords:
1. Introduction
2. Spectrometers: Definitions and Performance Metrics
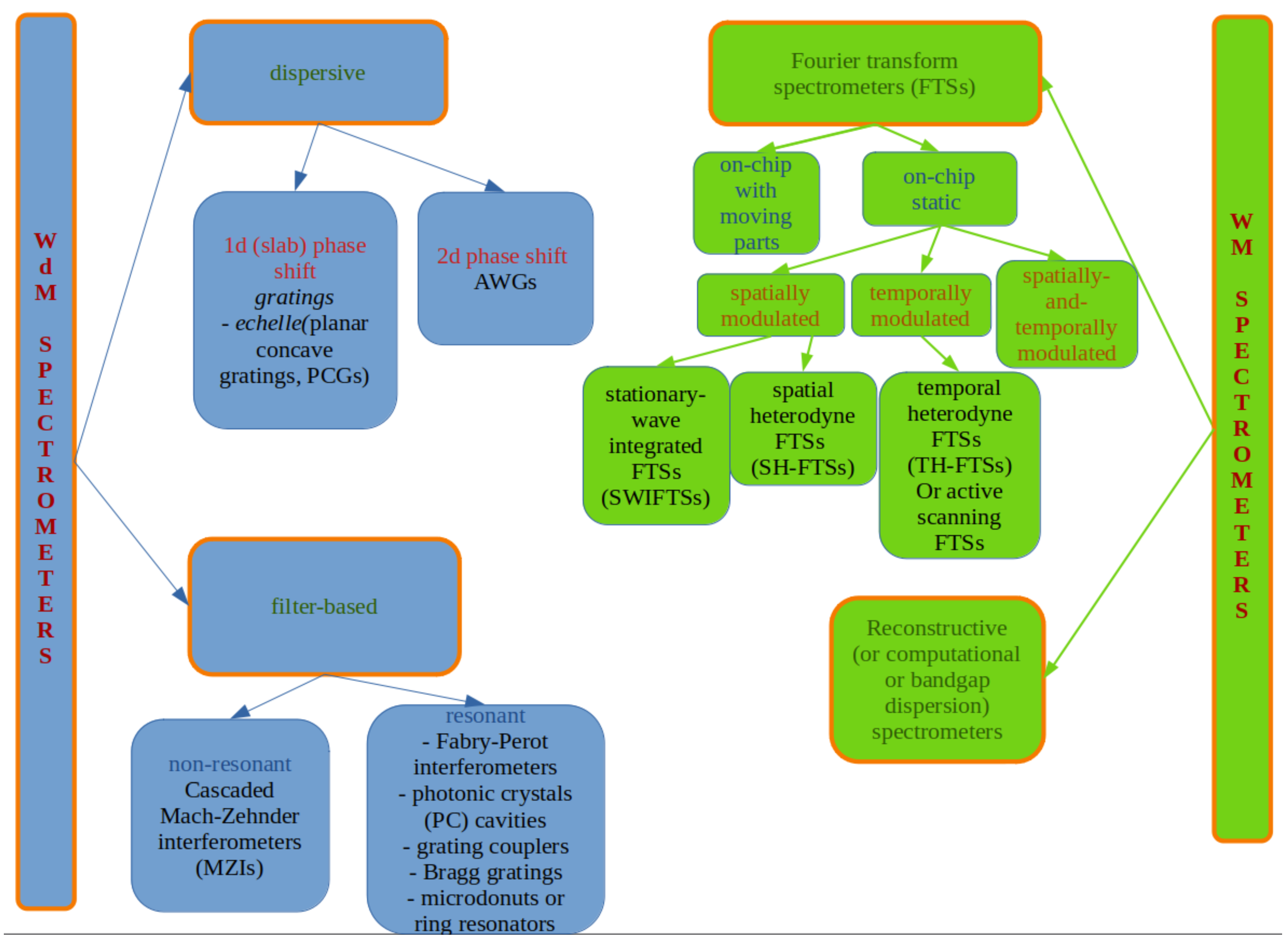
3. Mechanism-Based Classification of Spectrometers

3.1. Wavelength De-Multiplexing Spectrometers
3.2. Wavelength Multiplexing Spectrometers
3.2.1. Fourier-Transform Spectrometers (FTSs)
3.2.2. Reconstructive Spectrometers (or Computational Spectrometers) RSs
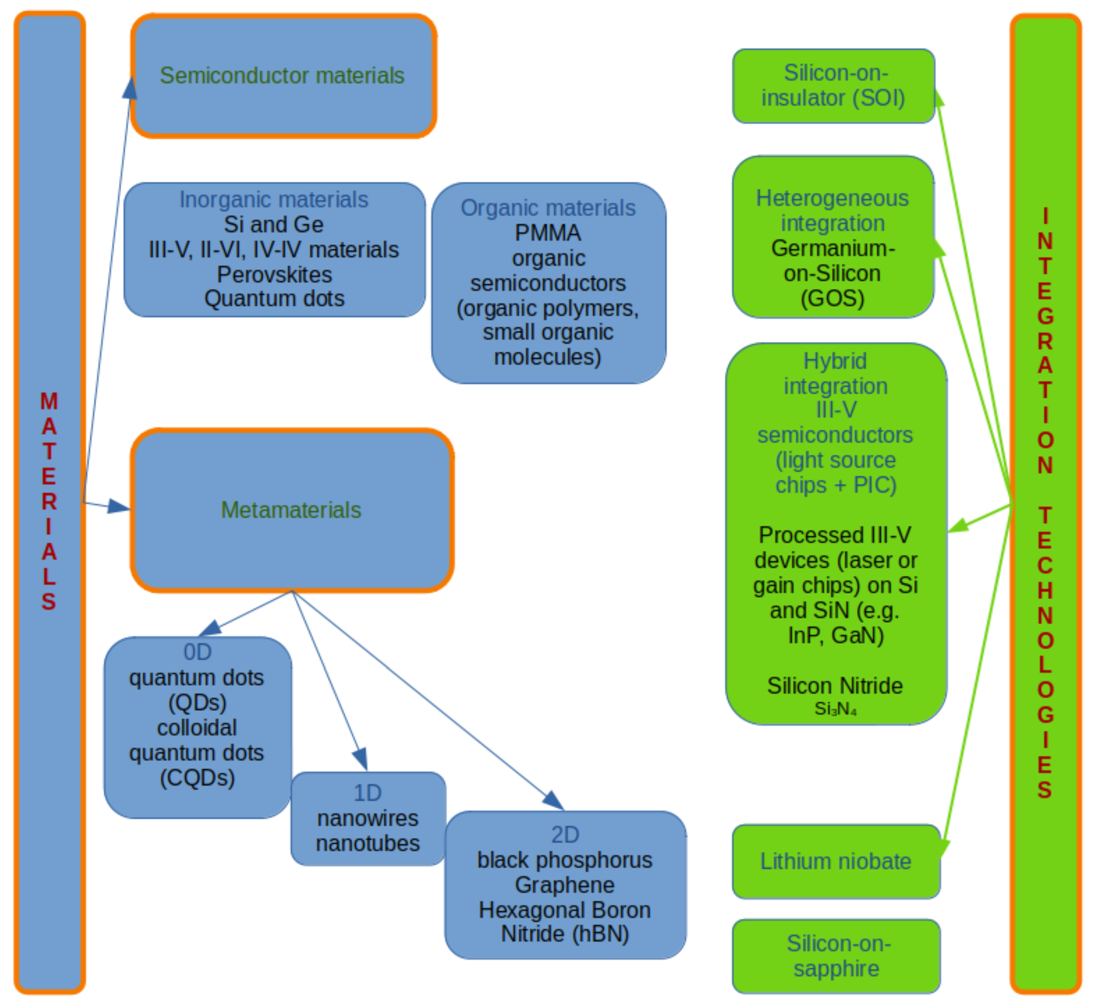
4. Spectrometers Classification Based on Material Type: Inorganic, Organic and Metamaterials
4.1. Inorganic Material-Based Spectrometers
4.2. Organic Material-Based Spectrometers
4.3. Metamaterial-Based Spectrometers
5. Open-Source Spectrometer Database
- Type of spectrometer: it is possible to choose the entry as dispersive (gratings) spectrometer, filter- based spectrometer, Fourier transform spectrometer and reconstructive (computational) spectrometer.
- Materials/Integrated platform
- Spectral range: it is sub-categorised as spectral range (min value), spectral range (max value), bandwidth and target peak. All data are provided in nm.
- Spectral resolution [nm]
- Bandwidth-to-resolution ratio
- Dynamic range
- Footprint, area []
- Footprint, volume []
- Measuring speed [s]
- CMOS compatibility
- Year
- Ref.
- Material
- Spectral range: it is sub-categorised as spectral range (min value), spectral range (max value) and target peak. All data are provided in nm.
- Spectral resolution [nm]
- FWHM [nm]
- D* [Jones]
- EQE [
- R [A W-1]
- Bias [V]
- LDR [dB]
- f-3dB [kHz]
- Footprint, area []
- Footprint, volume []
- CMOS compatible
- Year
- Ref.
6. Conclusions
Conflicts of Interest
References
- Kulakowski, J.; d’Humières, B. Chip-size spectrometers drive spectroscopy towards consumer and medical applications. Proc. SPIE 11693, Photonic Instrumentation Engineering VIII, 2021, p. 116931A. [CrossRef]
- Wolffenbuttel, R. State-of-the-art in integrated optical microspectrometers. IEEE Trans. Instrum. Meas. 2004, 53, 197–202. [Google Scholar] [CrossRef]
- Goldman, D.; White, P.; Anheier, N. Miniaturized spectrometer employing planar waveguides and grating couplers for chemical analysis. Appl. Opt. 1990, 29, 4583–4589. [Google Scholar] [CrossRef]
- Yang, Z.; Albrow-Owen, T.; Cai, W.; Hasan, T. Miniaturization of optical spectrometers. Science 2021, 371, eabe0722. [Google Scholar] [CrossRef]
- Li, A.; Yao, C.; Xia, J.; others. Advances in cost-effective integrated spectrometers. Light Sci. Appl. 2022, 11, 174. [Google Scholar] [CrossRef]
- Qiu, Y.; Zhou, X.; Tang, X.; Hao, Q.; Chen, M. Micro spectrometers based on materials nanoarchitectonics. Materials 2023, 16, 2253. [Google Scholar] [CrossRef]
- Wang, J.; Zheng, B.; Wang, X. Strategies for high performance and scalable on-chip spectrometers. J. Phys.: Photonics 2020, 3, 012006. [Google Scholar] [CrossRef]
- Jones, R. Phenomenological description of the response and detecting ability of radiation detectors. Proc. IRE 1959, 47, 1495–1502. [Google Scholar] [CrossRef]
- Liu, J. Photonic Devices; Cambridge University Press, 2005.
- Czerny, M.; Turner, A. "Uber den Astigmatismus bei Spiegelspektrometern. Zeitschrift f"ur Physik 1930, 61, 792–797. [Google Scholar] [CrossRef]
- Ebert, H. Zwei Formen von Spectrographen. Annalen der Physik 1889, 274, 489–493. [Google Scholar] [CrossRef]
- Fastie, W. A Small Plane Grating Monochromator. J. Opt. Soc. Am. 1952, 42, 641–647. [Google Scholar] [CrossRef]
- Rowland, H. On concave gratings for optical purposes. Philosophical Magazine Series 5 1883, 16, 197–210. [Google Scholar] [CrossRef]
- Namioka, T. , Diffraction gratings. In Vacuum Ultraviolet Spectroscopy; Academic Press, 2000; pp. 347–377.
- Katsunari, O.; Kenzo, I. Fabrication of silicon reflection-type arrayed-waveguide gratings with distributed Bragg reflectors. Optics Letters 2013, 38, 3530–3533. [Google Scholar]
- Pathak, S.; Dumon, P.; Van Thourhout, D.; Bogaerts, W. Comparison of AWGs and Echelle Gratings for Wavelength Division Multiplexing on Silicon-on-Insulator. IEEE Photonics Journal 2014, 6, 1–9. [Google Scholar] [CrossRef]
- Carmo, J.; Rocha, R.; Bartek, M.; de Graaf, G.; Wolffenbuttel, R.; Correia, J. A review of visible-range Fabry-Perot microspectrometers in silicon for the industry. Optics & Laser Technology 2012, 44, 2312–2320. [Google Scholar] [CrossRef]
- Emadi, A.; Wu, H.; de Graaf, G.; Wolffenbuttel, R. Design and implementation of a sub-nm resolution microspectrometer based on a Linear-Variable Optical Filter. Opt. Express 2012, 20, 489–507. [Google Scholar] [CrossRef]
- Liapis, A.; Gao, B.; Siddiqui, M.; Shi, Z.; Boyd, R. On-chip spectroscopy with thermally tuned high-Q photonic crystal cavities. Appl. Phys. Lett. 2016, 108, 021105. [Google Scholar] [CrossRef]
- Sharma, N.; Kumar, G.; Rakesh, V.; Mote, G.; Gupta, S. Reconstructive spectrometer using a photonic crystal cavity. Opt. Express 2021, 29, 26645–26657. [Google Scholar] [CrossRef]
- Zheng, S.; Cai, H.; Gu, Y.; Chin, L.; Liu, A. High-resolution On-chip Spectrometer with a Tunable Micro-ring Resonator Filter. Conference on Lasers and Electro-Optics, OSA Technical Digest (online). Optica Publishing Group, 2016. [CrossRef]
- Zheng, S.; Cai, H.; Song, J.; Zou, J.; Liu, P.; Lin, Z.; Kwong, D.; Liu, A. A Single-Chip Integrated Spectrometer via Tunable Microring Resonator Array. IEEE Photonics Journal 2019, 11. [Google Scholar] [CrossRef]
- Chen, X.; Gan, X.; Zhu, Y.; Zhang, J. On-chip micro-ring resonator array spectrum detection system based on convex optimization algorithm. Nanophotonics 2023, 12, 715–724. [Google Scholar] [CrossRef]
- Zhu, H.; Zheng, S.; Zou, J.; Cai, H.; Li, Z.; Liu, A. A High-resolution Integrated Spectrometer based on cascaded a ring resonator and an AWG. Conference on Lasers and Electro-Optics, OSA Technical Digest (online). Optica Publishing Group, 2020. [CrossRef]
- Zhang, Z.; Wang, Y.; Wang, J.; Yi, D.; Chan, D.; Yuan, W.; Tsang, H. Integrated scanning spectrometer with a tunable micro-ring resonator and an arrayed waveguide grating. Photonics Research 2022, 10, A74–A81. [Google Scholar] [CrossRef]
- Horie, Y.; Arbabi, A.; Han, S.; Faraon, A. High resolution on-chip optical filter array based on double subwavelength grating reflectors. Optics Express 2015, 23, 29848–29854. [Google Scholar] [CrossRef]
- Alshamrani, N.; Grieco, A.; Hong, B.; Fainman, Y. Miniaturized integrated spectrometer using a silicon ring-grating design. Optics Express 2021, 29, 15279–15287. [Google Scholar] [CrossRef]
- Bogaerts, W.; Pathak, S.; Ruocco, A.; Dwivedi, S. Silicon photonics non-resonant wavelength filters: comparison between AWGs, echelle gratings, and cascaded Mach-Zehnder filters. Proc. SPIE 9365, Integrated Optics: Devices, Materials, and Technologies XIX, 2015. [CrossRef]
- Bates, J. Fourier transform spectroscopy. Computers & Mathematics with Applications 1978, 4, 73–84. [Google Scholar]
- Fellgett, P. Theory of infrared sensitivities and its application to investigations of stellar radiation in the near infrared. PhD thesis, Cambridge University, UK, 1951.
- Connes, J.; Connes, P. Near-Infrared Planetary Spectra by Fourier Spectroscopy. I. Instruments and Results. J. Opt. Soc. Am. 1966, 56, 896–910. [Google Scholar] [CrossRef]
- Zhang, L.; Chen, J.; Ma, C.; Li, W.; Qi, Z.; Xue, N. Research Progress on On-Chip Fourier Transform Spectrometer. Laser & Photonics Reviews 2021, 15, 2100016. [Google Scholar]
- le Coarer, E.; Blaize, S.; Benech, P.; Stefanon, I.; Morand, A.; Lérondel, G.; Leblond, G.; Kern, P.; Fedeli, J.; Royer, P. Wavelength-scale stationary-wave integrated Fourier-transform spectrometry. Nature Photon 2007, 1, 473–478. [Google Scholar] [CrossRef]
- le Coarer, E.; Venancio, L.; Kern, P.; Ferrand, J.; Puget, P.; Ayraud, M.; Bonneville, C.; Demonte, B.; Morand, A.; Boussey, J. ; others. SWIFTS: on-chip very high spectral resolution spectrometer. Proc. SPIE 10565, International Conference on Space Optics - ICSO 2010, 2010. [CrossRef]
- Cavalier, P.; Villégier, J.; Feautrier, P.; Constancias, C.; Morand, A. Light interference detection on-chip by integrated SNSPD counters. AIP Advances 2011, 1. [Google Scholar] [CrossRef]
- Pohl, D.; Reig Escalé, M.; Madi, M.; Kaufmann, F.; Brotzer, P.; Sergeyev, A.; Guldimann, B.; Giaccari, P.; Alberti, E.; Meier, U.; others. An integrated broadband spectrometer on thin-film lithium niobate. Nature Photonics 2019, 14, 24–29. [Google Scholar] [CrossRef]
- Heidari, E.; Xu, X.; Chung, C.; Chen, R. On-chip Fourier transform spectrometer on silicon-on-sapphire. Optics Letters 2019, 44, 2883–2886. [Google Scholar] [CrossRef]
- Zheng, S.; Zou, J.; Cai, H.; Song, J.; Chin, L.; Liu, P.; Lin, Z.; Kwong, D.; Liu, A. Microring resonator-assisted Fourier transform spectrometer with enhanced resolution and large bandwidth in single chip solution. Nature Communications 2019, 10, 2349. [Google Scholar] [CrossRef]
- Wang, Z.; Yu, Z. Spectral analysis based on compressive sensing in nanophotonic structures. Opt. Express 2014, 22, 25608–25614. [Google Scholar] [CrossRef]
- Cao, H. Perspective on speckle spectrometers. Journal of Optics 2017, 19, 060402. [Google Scholar] [CrossRef]
- Wan, Y.; Fan, X.; He, Z. Review on Speckle-Based Spectrum Analyzer. Photonic Sensors 2021, 11, 187–202. [Google Scholar] [CrossRef]
- Cao, H.; Eliezer, Y. Harnessing disorder for photonic device applications. Applied Physics Reviews 2022, 9, 011309. [Google Scholar] [CrossRef]
- Boschetti, A.; Pattelli, L.; Torre, R.; Wiersma, D. Perspectives and recent advances in super-resolution spectroscopy: Stochastic and disordered-based approaches. Applied Physics Letters 2022, 120, 250502. [Google Scholar] [CrossRef]
- Bao, J.; Bawendi, M. A colloidal quantum dot spectrometer. Nature 2015, 523, 67–70. [Google Scholar] [CrossRef]
- Wang, Z.; Yi, S.; Chen, A.; others. Single-shot on-chip spectral sensors based on photonic crystal slabs. Nature Communications 2019, 10, 1020. [Google Scholar] [CrossRef]
- Liu, Q.; Xuan, Z.; Wang, Z.; Zhao, X.; Yin, Z.; Li, C.; Chen, G.; Wang, S.; Lu, W. Low-cost micro-spectrometer based on a nano-imprint and spectral-feature reconstruction algorithm. Optics Letters 2022, 47, 2923–2926. [Google Scholar] [CrossRef]
- Sun, C.; Chen, Z.; Ye, Y.; Weng, Y.; Lei, K.; Ma, H.; Wei, M.; Zhong, C.; Lin, H.; Li, L. Integrated Microring Spectrometer with In-Hardware Compressed Sensing to Break the Resolution-Bandwidth Limit for General Continuous Spectrum Analysis. Laser Photonics Rev, 2300. [Google Scholar]
- Kabanikhin, S. Definitions and examples of inverse and ill-posed problems. Journal of Inverse and Ill-posed Problems 2008, 16, 317–357. [Google Scholar] [CrossRef]
- Brady, D.; Gehm, M.; Pitsianis, N.; Sun, X. Compressive sampling strategies for integrated microspectrometers. SPIE Proceedings, 2016. [CrossRef]
- Zhao, J.; Lakatos-Tóth, M.; Westerham, M.; Zhang, Z.; Moskoff, A.; Ren, F. OpenICS: Open image compressive sensing toolbox and benchmark. Software Impacts 2021, 9, 100081. [Google Scholar] [CrossRef]
- Candès, E.; Romberg, J. Sparsity and incoherence in compressive sampling. Inverse Problems 2007, 23, 969. [Google Scholar] [CrossRef]
- Mondal, A.; Debnath, K. Design of Resolution-Tunable Neural Network-Based Integrated Reconstructive Spectrometer. Sensors Journal 2022, 22, 2630–2636. [Google Scholar] [CrossRef]
- Redding, B.; Cao, H. Using a multimode fiber as a high-resolution, low-loss spectrometer. Optics Letters 2012, 37, 3384–3386. [Google Scholar] [CrossRef]
- Meng, J.; Cadusch, J.; Crozier, K. Detector-Only Spectrometer Based on Structurally Colored Silicon Nanowires and a Reconstruction Algorithm. Nano Letters 2019, 20, 320–328. [Google Scholar] [CrossRef]
- Yang, Z.; Albrow-Owen, T.; Cui, H.; Alexander-Webber, J.; Gu, F.; Wang, X.; Wu, T.; Zhuge, M.; Williams, C.; Wang, P.; others. Single-nanowire spectrometers. Science 2019, 365, 1017–1020. [Google Scholar] [CrossRef]
- Yuan, S.; Naveh, D.; Watanabe, K.; others. A wavelength-scale black phosphorus spectrometer. Nature Photonics 2021, 15, 601–607. [Google Scholar] [CrossRef]
- Guo, L.; Sun, H.; Wang, M.; others. A Single-Dot Perovskite Spectrometer. Advanced Materials 2022, 34. [Google Scholar] [CrossRef]
- Kong, L.; Zhao, Q.; Wang, H.; others. Single-Detector Spectrometer Using a Superconducting Nanowire. Nano Letters 2021, 21, 9625–9632. [Google Scholar] [CrossRef]
- Yoon, H.; Fernandez, H.; Nigmatulin, F.; Cai, W.; Yang, Z.; others. Miniaturized spectrometers with a tunable van der Waals junction. Science 2022, 378, 296–299. [Google Scholar] [CrossRef]
- Deng, D.; Zheng, Z.; Li, J.; Zhou, R.; others. Electrically tunable two-dimensional heterojunctions for miniaturized near-infrared spectrometers. Nature Communications 2022, 13, 4627. [Google Scholar] [CrossRef]
- Oliver, J.; Lee, W.; Park, S.; Lee, H. Improving resolution of miniature spectrometers by exploiting sparse nature of signals. Optics Express 2012, 20, 2613–2625. [Google Scholar] [CrossRef]
- Oliver, J.; Lee, W.; Lee, H. Filters with random transmittance for improving resolution in filter-array-based spectrometers. Optics Express 2013, 21, 3969–3989. [Google Scholar] [CrossRef]
- Zhang, Y.; Guo, X.; Albrow-Owen, T.; Zhao, Z. ; others. Miniaturized Computational Photonic Molecule Spectrometer. arXiv preprint arXiv:2308.07764, arXiv:2308.07764 2023.
- Xu, H.; Qin, Y.; Hu, G.; others. Breaking the resolution-bandwidth limit of chip-scale spectrometry by harnessing a dispersion-engineered photonic molecule. Light Science & Applications 2023, 12, 64. [Google Scholar]
- Yao, C.; Chen, M.; Yan, T.; others. Broadband picometer-scale resolution on-chip spectrometer with reconfigurable photonics. Light Science & Applications 2023, 12, 156. [Google Scholar]
- Yao, C.; Xu, K.; Zhang, W.; others. Integrated reconstructive spectrometer with programmable photonic circuits. Nature Communications 2023, 14, 6376. [Google Scholar] [CrossRef]
- Kwak, Y.; Park, S.; Ku, Z.; others. A pearl spectrometer. Nano Letters 2020, 21, 921–930. [Google Scholar] [CrossRef]
- Guan, Q.; Lim, Z.; Sun, H.; others. Review of Miniaturized Computational Spectrometers. Sensors 2023, 23, 8768. [Google Scholar] [CrossRef]
- Li, A.; Fainman, Y. Integrated Silicon Fourier Transform Spectrometer with Broad Bandwidth and Ultra-High Resolution. Laser & Photonics Reviews 2021, 15, 2000358. [Google Scholar]
- Li, A.; Davis, J.; Grieco, A.; Alshamrani, N.; Fainman, Y. Fabrication-tolerant Fourier transform spectrometer on silicon with broad bandwidth and high resolution. Photonics Research 2020, 8, 219. [Google Scholar] [CrossRef]
- Souza, M.; Grieco, A.; Frateschi, N.; others. Fourier transform spectrometer on silicon with thermo-optic non-linearity and dispersion correction. Nature Communications 2018, 9, 665. [Google Scholar] [CrossRef]
- Li, A.; Fainman, Y. On-chip spectrometers using stratified waveguide filters. Nature Communications 2021, 12, 2704. [Google Scholar] [CrossRef]
- Micó, G.; Gargallo, B.; Pastor, D.; Muñoz, P. Integrated Optic Sensing Spectrometer: Concept and Design. Sensors 2019, 19. [Google Scholar] [CrossRef]
- Soref, R.; De Leonardis, F.; Passaro, V.; Fainman, Y. On-Chip Digital Fourier-Transform Spectrometer Using a Thermo-Optical Michelson Grating Interferometer. Journal of Lightwave Technology 2018, 36, 5160–5167. [Google Scholar] [CrossRef]
- Smit, M.; Leijtens, X.; Ambrosius, H.; Bente, E.; van der Tol, J.; others. An introduction to InP-based generic integration technology. Semiconductor Science and Technology 2014, 29, 083001. [Google Scholar] [CrossRef]
- Cheng, R.; Zou, C.; Guo, X.; others. Broadband on-chip single-photon spectrometer. Nature Communications 2019, 10, 4104. [Google Scholar] [CrossRef]
- Rahim, A.; others. Expanding the Silicon Photonics Portfolio With Silicon Nitride Photonic Integrated Circuits. Journal of Lightwave Technology 2017, 35, 639–649. [Google Scholar] [CrossRef]
- Ghorbani, H.; Tewari, R.; Rad, M.; Bernier, E.; Hall, T. Design and Simulation of a Si3N4 Sub-GHz Resolution Integrated Micro-Spectrometer. 2019 International Conference on Numerical Simulation of Optoelectronic Devices (NUSOD), 2019. [CrossRef]
- Hasan, M.; Hasan, G.; Ghorbani, H.; Rad, M.; Liu, P.; Bernier, E.; Hall, T. Broadband high-resolution integrated spectrometer architecture & data processing method (Version 1). arXiv 2023. [Google Scholar] [CrossRef]
- Nie, X.; Ryckeboer, E.; Roelkens, G.; Baets, R. CMOS-compatible broadband co-propagative stationary Fourier transform spectrometer integrated on a silicon nitride photonics platform. Optics Express 2017, 25, A409–A418. [Google Scholar] [CrossRef]
- Subramanian, A.; Ryckeboer, E.; Dhakal, A.; Peyskens, F.; Malik, A.; Kuyken, B.; Zhao, H.; Pathak, S.; Ruocco, A.; De Groote, A.; others. Silicon and silicon nitride photonic circuits for spectroscopic sensing on-a-chip. Photonics Research 2015, 3, B47–B59. [Google Scholar] [CrossRef]
- Kaur, P.; Boes, A.; Ren, G.; Nguyen, T.; Roelkens, G.; Mitchell, A. Hybrid and heterogeneous photonic integration. APL Photonics 2021, 6, 061102. [Google Scholar] [CrossRef]
- Wang, R.; Vasiliev, A.; Muneeb, M.; others. III-V-on-Silicon Photonic Integrated Circuits for Spectroscopic Sensing in the 2-4 μm Wavelength Range. Sensors (Basel) 2017, 17, 1788. [Google Scholar] [CrossRef]
- Muneeb, M.; Vasiliev, A.; Ruocco, A.; Malik, A.; Chen, H.; Nedeljkovic, M.; Penades, J.; Cerutti, L.; Rodriguez, J.; Mashanovich, G.; others. III-V-on-silicon integrated micro-spectrometer for the 3 μm wavelength range. Optics Express 2016, 24, 9465. [Google Scholar] [CrossRef]
- Roelkens, G.; Dave, U.; Gassenq, A. ; others. Mid-IR heterogeneous silicon photonics. SPIE Proceedings, 2013. [CrossRef]
- Mohr, J.; Anderer, B.; Ehrfeld, W. Fabrication of a planar grating spectrograph by deep-etch lithography with synchrotron radiation. Sensors and Actuators A 1991, 25, 571–575. [Google Scholar] [CrossRef]
- Armin, A.; Jansen-van Vuuren, R.; Kopidakis, N.; Burn, P.; Meredith, P. Narrowband light detection via internal quantum efficiency manipulation of organic photodiodes. Nature Communications 2015, 6, 6343. [Google Scholar] [CrossRef]
- Xing, S.; Nikolis, V.; Kublitski, J.; others. Miniaturized VIS-NIR Spectrometers Based on Narrowband and Tunable Transmission Cavity Organic Photodetectors with Ultrahigh Specific Detectivity above 1014 Jones. Advanced Materials 2021, 33, 2102967. [Google Scholar] [CrossRef]
- Wang, Y.; Kublitski, J.; Xing, S.; others. Narrowband organic photodetectors–towards miniaturized, spectroscopic sensing. Materials Horizons 2022, 9, 220–251. [Google Scholar] [CrossRef]
- Li, T.; Hu, G.; Tao, L.; others. Sensitive photodetection below silicon bandgap using quinoid-capped organic semiconductors. Science Advances 2023, 9, eadf6152. [Google Scholar] [CrossRef]
- Fan, K.; Averitt, R.; Padilla, W. Active and tunable nanophotonic metamaterials. Nanophotonics 2022, 11, 3769–3803. [Google Scholar] [CrossRef]
- Li, Y.; Jiang, X.; Chen, Y.; others. A platform for integrated spectrometers based on solution-processable semiconductors. Light Science & Applications 2023, 12, 184. [Google Scholar]
- Khan, S.; Khan, A.; Azadmanjiri, J.; Kumar, R.; Děkanovský, L.; Sofer, Z.; Numan, A. 2D Heterostructures for Highly Efficient Photodetectors: From Advanced Synthesis to Characterizations, Mechanisms, and Device Applications. Advanced Photonics Research 2022, 3, 2100342. [Google Scholar] [CrossRef]
- Chaves, A.; Azadani, J.; Alsalman, H.; others. Bandgap engineering of two-dimensional semiconductor materials. npj 2D Materials and Applications 2020, 4, 29. [Google Scholar] [CrossRef]
- Shabbir, H.; Wojnicki, M. Recent Progress of Non-Cadmium and Organic Quantum Dots for Optoelectronic Applications with a Focus on Photodetector Devices. Electronics 2023, 12, 1327. [Google Scholar] [CrossRef]
- Liu, H.; Gao, M.; McCaffrey, J.; Wasilewski, Z.; Fafard, S. Quantum dot infrared photodetectors. Applied Physics Letters 2001, 78, 79–81. [Google Scholar] [CrossRef]
- Keuleyan, S.; Lhuillier, E.; Brajuskovic, V.; Guyot-Sionnest, P. Mid-infrared HgTe colloidal quantum dot photodetectors. Nature Photonics 2011, 5, 489–493. [Google Scholar] [CrossRef]
- Grotevent, M.; Yakunin, S.; Bachmann, D.; Romero, C.; Vázquez de Aldana, J.; Madi, M.; Calame, M.; Kovalenko, M.; Shorubalko, I. Integrated photodetectors for compact Fourier-transform waveguide spectrometers. Nature Photonics 2023, 17, 59–64. [Google Scholar] [CrossRef]
- Li, H.; Bian, L.; Gu, K.; Fu, H.; Yang, G.; Zhong, H.; Zhang, J. A Near-Infrared Miniature Quantum Dot Spectrometer. Advanced Optical Materials 2021, 9, 2100376. [Google Scholar] [CrossRef]
- Wen, C.; Zhao, X.; Mu, G.; Chen, M.; Tang, X. Simulation and Design of HgSe Colloidal Quantum-Dot Microspectrometers. Coatings 2022, 12, 888. [Google Scholar] [CrossRef]
- Shrestha, V.; Craig, B.; Meng, J.; others. Mid- to long-wave infrared computational spectroscopy with a graphene metasurface modulator. Scientific Reports 2020, 10, 5377. [Google Scholar] [CrossRef]
- Pham, P.; Mai, T.; Do, H.; Ponnusamy, V.; Chuang, F. Integrated Graphene Heterostructures in Optical Sensing. Micromachines 2023, 14, 1060. [Google Scholar] [CrossRef]
- Bhimanapati, G.; Lin, Z.; Meunier, V.; Jung, Y.; Cha, J.; Das, S.; Xiao, D.; Son, Y.; Strano, M.; Cooper, V.; others. Recent Advances in Two-Dimensional Materials beyond Graphene. ACS Nano 2015, 9, 11509–11539. [Google Scholar] [CrossRef]
- Luque-González, J.; Sánchez-Postigo, A.; Hadij-ElHouati, A.; Ortega-Mo<i>n</i>˜ux, A.; Wangüemert-Pérez, J.; Schmid, J.; Cheben, P.; Molina-Fernández, I.; Halir, R. A review of silicon subwavelength gratings: building break-through devices with anisotropic metamaterials. Nanophotonics 2021, 10. [Google Scholar] [CrossRef]
- Park, Y.; Kim, U.; Lee, S.; others. On-chip Raman spectrometers using narrow band filter array combined with CMOS image sensors. Sensors and Actuators B: Chemical 2023, 381. [Google Scholar] [CrossRef]
- Chang, C.; Lee, H. On the estimation of target spectrum for filter-array based spectrometers. Optics Express 2008, 16, 1056. [Google Scholar] [CrossRef]
- Keuleyan, S.; Lhuillier, E.; Guyot-Sionnest, P. Synthesis of Colloidal HgTe Quantum Dots for Narrow Mid-IR Emission and Detection. Journal of the American Chemical Society 2011, 133, 16422–16424. [Google Scholar] [CrossRef]
- Gong, X.; Tong, M.; Xia, Y.; Cai, W.; Moon, J.; Cao, Y.; Yu, G.; Shieh, C.; Nilsson, B.; Heeger, A. High-Detectivity Polymer Photodetectors with Spectral Response from 300 nm to 1450 nm. Science 2009, 325, 1665–1667. [Google Scholar] [CrossRef]
- Saracco, E.; Bouthinon, B.; Verilhac, J.; Celle, C.; Chevalier, N.; Mariolle, D.; Dhez, O.; Simonato, J. Work Function Tuning for High-Performance Solution-Processed Organic Photodetectors with Inverted Structure. Advanced Materials 2013, 25, 6534–6538. [Google Scholar] [CrossRef]
- Guo, F.; Xiao, Z.; Huang, J. Fullerene Photodetectors with a Linear Dynamic Range of 90 dB Enabled by a Cross-Linkable Buffer Layer. Advanced Optical Materials 2013, 1, 289–294. [Google Scholar] [CrossRef]
- Armin, A.; Hambsch, M.; Kim, I.; Burn, P.; Meredith, P.; Namdas, E. Thick junction broadband organic photodiodes. Laser & Photonics Reviews 2014, 8, 924–932. [Google Scholar]
- Pierre, A.; Deckman, I.; Lechêne, P.; Arias, A. High Detectivity All-Printed Organic Photodiodes. Advanced Materials 2015, 27, 6411–6417. [Google Scholar] [CrossRef]
- Zhou, X.; Yang, D.; Ma, D. Extremely Low Dark Current, High Responsivity, All-Polymer Photodetectors with Spectral Response from 300 nm to 1000 nm. Advanced Optical Materials 2015, 3, 1570–1576. [Google Scholar] [CrossRef]
- Zhang, H.; Jenatsch, S.; De Jonghe, J.; Nüesch, F.; Steim, R.; Véron, A.; Hany, R. Transparent Organic Photodetector using a Near-Infrared Absorbing Cyanine Dye. Scientific Reports 2015, 5, 1. [Google Scholar] [CrossRef]
- Kielar, M.; Dhez, O.; Pecastaings, G.; Curutchet, A.; Hirsch, L. Long-Term Stable Organic Photodetectors with Ultra Low Dark Currents for High Detectivity Applications. Scientific Reports 2016, 6, 1. [Google Scholar] [CrossRef]
- Shen, L.; Fang, Y.; Wei, H.; Yuan, Y.; Huang, J. A Highly Sensitive Narrowband Nanocomposite Photodetector with Gain. Advanced Materials 2016, 28, 2043–2048. [Google Scholar] [CrossRef]
- Wang, W.; Zhang, F.; Du, M.; Li, L.; Zhang, M.; Wang, K.; Wang, Y.; Hu, B.; Fang, Y.; Huang, J. Highly Narrowband Photomultiplication Type Organic Photodetectors. Nano Letters 2017, 17, 1995–2002. [Google Scholar] [CrossRef]
- Tang, Z.; Ma, Z.; Sánchez-Díaz, A.; Ullbrich, S.; Liu, Y.; Siegmund, B.; Mischok, A.; Leo, K.; Campoy-Quiles, M.; Li, W.; Vandewal, K. Polymer:Fullerene Bimolecular Crystals for Near-Infrared Spectroscopic Photodetectors. Advanced Materials 2017, 29. [Google Scholar] [CrossRef]
- Siegmund, B.; Mischok, A.; Benduhn, J.; Zeika, O.; Ullbrich, S.; Nehm, F.; Böhm, M.; Spoltore, D.; Fröb, H.; Körner, C.; Leo, K.; Vandewal, K. Organic narrowband near-infrared photodetectors based on intermolecular charge-transfer absorption. Nature Communications 2017, 8. [Google Scholar] [CrossRef]
- Wei, Y.; Ren, Z.; Zhang, A.; Mao, P.; Li, H.; Zhong, X.; Li, W.; Yang, S.; Wang, J. Hybrid Organic/PbS Quantum Dot Bilayer Photodetector with Low Dark Current and High Detectivity. Advanced Functional Materials 2018, 28. [Google Scholar] [CrossRef]
- Xiao, L.; Chen, S.; Chen, X.; Peng, X.; Cao, Y.; Zhu, X. High-detectivity panchromatic photodetectors for the near infrared region based on a dimeric porphyrin small molecule. Journal of Materials Chemistry C 2018, 6, 3341–3345. [Google Scholar] [CrossRef]
- Wang, W.; Du, M.; Zhang, M.; Miao, J.; Fang, Y.; Zhang, F. Organic Photodetectors with Gain and Broadband/Narrowband Response under Top/Bottom Illumination Conditions. Advanced Optical Materials 2018, 6. [Google Scholar] [CrossRef]
- Zhang, X.; Zheng, E.; Esopi, M.; Cai, C.; Yu, Q. Flexible Narrowband Ultraviolet Photodetectors with Photomultiplication Based on Wide Band Gap Conjugated Polymer and Inorganic Nanoparticles. ACS Applied Materials & Interfaces 2018, 10, 24064–24074. [Google Scholar]
- Zhong, Z.; Li, K.; Zhang, J.; Ying, L.; Xie, R.; Yu, G.; Huang, F.; Cao, Y. High-Performance All-Polymer Photodetectors via a Thick Photoactive Layer Strategy. ACS Applied Materials & Interfaces 2019, 11, 14208–14214. [Google Scholar]
- Liess, A.; Arjona-Esteban, A.; Kudzus, A.; Albert, J.; Krause, A.; Lv, A.; Stolte, M.; Meerholz, K.; Würthner, F. Ultranarrow Bandwidth Organic Photodiodes by Exchange Narrowing in Merocyanine H- and J-Aggregate Excitonic Systems. Advanced Functional Materials 2018, 29. [Google Scholar] [CrossRef]
- Wang, J.; Ullbrich, S.; Hou, J.; Spoltore, D.; Wang, Q.; Ma, Z.; Tang, Z.; Vandewal, K. Organic Cavity Photodetectors Based on Nanometer-Thick Active Layers for Tunable Monochromatic Spectral Response. ACS Photonics 2019, 6, 1393–1399. [Google Scholar] [CrossRef]
- Wang, J.; Ullbrich, S.; Hou, J.; Spoltore, D.; Wang, Q.; Ma, Z.; Tang, Z.; Vandewal, K. Organic Cavity Photodetectors Based on Nanometer-Thick Active Layers for Tunable Monochromatic Spectral Response. ACS Photonics 2019, 6, 1393–1399. [Google Scholar] [CrossRef]
- Kaiser, C.; Schellhammer, K.; Benduhn, J.; Siegmund, B.; Tropiano, M.; Kublitski, J.; Spoltore, D.; Panhans, M.; Zeika, O.; Ortmann, F.; others. Manipulating the Charge Transfer Absorption for Narrowband Light Detection in the Near-Infrared. Chemistry of Materials 2019, 31, 9325–9330. [Google Scholar] [CrossRef]
- Lee, C.; Estrada, R.; Li, Y.; Biring, S.; Amin, N.; Li, M.; Liu, S.; Wong, K. Vacuum-Processed Small Molecule Organic Photodetectors with Low Dark Current Density and Strong Response to Near-Infrared Wavelength. Advanced Optical Materials 2020, 8. [Google Scholar] [CrossRef]
- Xing, S.; Wang, X.; Guo, E.; Kleemann, H.; Leo, K. Organic Thin-Film Red-Light Photodiodes with Tunable Spectral Response Via Selective Exciton Activation. ACS Applied Materials & Interfaces 2020, 12, 13061–13067. [Google Scholar]
- Xie, B.; Xie, R.; Zhang, K.; Yin, Q.; Hu, Z.; Yu, G.; Huang, F.; Cao, Y. Self-filtering narrowband high performance organic photodetectors enabled by manipulating localized Frenkel exciton dissociation. Nature Communications 2020, 11. [Google Scholar] [CrossRef]
- Lan, Z.; Lau, Y.; Wang, Y.; Xiao, Z.; Ding, L.; Luo, D.; Zhu, F. Filter-Free Band-Selective Organic Photodetectors. Advanced Optical Materials 2020, 8. [Google Scholar] [CrossRef]
- Wang, Y.; Siegmund, B.; Tang, Z.; Ma, Z.; Kublitski, J.; Xing, S.; Nikolis, V.; Ullbrich, S.; Li, Y.; Benduhn, J.; others. Stacked Dual-Wavelength Near-Infrared Organic Photodetectors. Advanced Optical Materials 2020, 9. [Google Scholar] [CrossRef]
- Huang, Z.; Zhong, Z.; Peng, F.; Ying, L.; Yu, G.; Huang, F.; Cao, Y. Copper Thiocyanate as an Anode Interfacial Layer for Efficient Near-Infrared Organic Photodetector. ACS Applied Materials & Interfaces 2020, 13, 1027–1034. [Google Scholar]
- Liu, M.; Wang, J.; Zhao, Z.; Yang, K.; Durand, P.; Ceugniet, F.; Ulrich, G.; Niu, L.; Ma, Y.; Leclerc, N.; others. Ultra-Narrow-Band NIR Photomultiplication Organic Photodetectors Based on Charge Injection Narrowing. The Journal of Physical Chemistry Letters 2021, 12, 2937–2943. [Google Scholar] [CrossRef]
- Yang, J.; Huang, J.; Li, R.; Li, H.; Sun, B.; Lin, Q.; Wang, M.; Ma, Z.; Vandewal, K.; Tang, Z. Cavity-Enhanced Near-Infrared Organic Photodetectors Based on a Conjugated Polymer Containing [1,2,5]Selenadiazolo[3,4-c]Pyridine. Chemistry of Materials 2021, 33, 5147–5155. [Google Scholar] [CrossRef]
- Kublitski, J.; Fischer, A.; Xing, S.; Baisinger, L.; Bittrich, E.; Spoltore, D.; Benduhn, J.; Vandewal, K.; Leo, K. Enhancing sub-bandgap external quantum efficiency by photomultiplication for narrowband organic near-infrared photodetectors. Nature Communications 2021, 12. [Google Scholar] [CrossRef]
- Deng, Z.; Jeong, K.; Guyot-Sionnest, P. Colloidal Quantum Dots Intraband Photodetectors. ACS Nano 2014, 8, 11707–11714. [Google Scholar] [CrossRef]
- Kim, J.; Kwon, S.; Kang, Y.; Kim, Y.; Lee, M.; Han, K.; Facchetti, A.; Kim, M.; Park, S. A skin-like two-dimensionally pixelized full-color quantum dot photodetector. Science Advances 2019, 5. [Google Scholar] [CrossRef]
- Ramiro, I.; Özdemir, O.; Christodoulou, S.; Gupta, S.; Dalmases, M.; Torre, I.; Konstantatos, G. Mid- and Long-Wave Infrared Optoelectronics via Intraband Transitions in PbS Colloidal Quantum Dots. Nano Letters 2020, 20, 1003–1008. [Google Scholar] [CrossRef]
- Jimenez, J.; Fonseca, L.; Brady, D.; Leburton, J.; Wohlert, D.; Cheng, K. The quantum dot spectrometer. Applied Physics Letters 1997, 71, 3558–3560. [Google Scholar] [CrossRef]
- Zhu, X.; Bian, L.; Fu, H.; others. Broadband perovskite quantum dot spectrometer beyond human visual resolution. Light: Science & Applications 2020, 9, 73. [Google Scholar]
- Zheng, B.; Wang, J.; Huang, T.; Su, X.; Shi, Y.; Wang, X. Single-detector black phosphorus monolithic spectrometer with high spectral and temporal resolution. Applied Physics Letters 2022, 120, 251102. [Google Scholar] [CrossRef]
- Zheng, J.; Xiao, Y.; Hu, M.; Zhao, Y.; Li, H.; You, L.; Feng, X.; Liu, F.; Cui, K.; Huang, Y.; Zhang, W. Photon counting reconstructive spectrometer combining metasurfaces and superconducting nanowire single-photon detectors. Photonics Research 2023, 11, 234–244. [Google Scholar] [CrossRef]
- Cheben, P.; Schmid, J.; Delâge, A.; Densmore, A.; Janz, S.; Lamontagne, B.; Lapointe, J.; Post, E.; Waldron, P.; Xu, D. A high-resolution silicon-on-insulator arrayed waveguide grating microspectrometer with sub-micrometer aperture waveguides. Optics Express 2007, 15, 2299–2306. [Google Scholar] [CrossRef]
- Xia, Z.; Asghar Eftekhar, A.; Soltani, M.; Momeni, B.; Li, Q.; Chamanzar, M.; Yegnanarayanan, S.; Adibi, A. High resolution on-chip spectroscopy based on miniaturized microdonut resonators. Optics Express 2011, 19, 12356–12364. [Google Scholar] [CrossRef]
- Zhang, L.; Zhang, M.; Chen, T.; Liu, D.; Hong, S.; others. Ultrahigh-resolution on-chip spectrometer with silicon photonic resonators. Opto-Electronic Advances 2022, 5, 210100. [Google Scholar] [CrossRef]
- Velasco, A.; Cheben, B.; Bock, P.; Delâge, A.; Schmid, J.; Lapointe, J.; Janz, S.; Calvo, M.; Xu, D.; Florjańczyk, M.; Vachon, M. High-resolution Fourier-transform spectrometer chip with microphotonic silicon spiral waveguides. Optics Letters 2013, 38, 706–708. [Google Scholar] [CrossRef]
- Loridat, J.; others. All Integrated Lithium Niobate Standing Wave Fourier Transform Electro-Optic Spectrometer. Journal of Lightwave Technology 2018, 36, 4900–4907. [Google Scholar] [CrossRef]
- Kang, X.; Li, J.; Yang, S.; Chen, H.; Chen, M. High-performance on-chip spectrometer based on micro-rings resonator. Proc. SPIE 11608, Optics Frontiers Online 2020: Micro and Nanophotonics (OFO-4 2020), 2020, p. 1160808.
- Kita, D.; Miranda, B.; Favela, D.; others. High-performance and scalable on-chip digital Fourier transform spectroscopy. Nature Communications 2018, 9, 4405. [Google Scholar] [CrossRef]
- Zheng, Z.; Zhu, S.; Chen, Y.; Chen, H.; Chen, J. Towards integrated mode-division demultiplexing spectrometer by deep learning. Opto-Electronic Science 2022, 1, 220012. [Google Scholar] [CrossRef]
- Chen, C.; Li, X.; Yang, G.; Chen, X.; Liu, S.; Guo, Y.; Li, H. Computational hyperspectral devices based on quasi-random metasurface supercells. Nanoscale 2023, 15, 8854–8862. [Google Scholar] [CrossRef]
- Brouckaert, J.; Bogaerts, W.; Dumon, P.; Van Thourhout, D.; Baets, R. Planar Concave Grating Demultiplexer Fabricated on a Nanophotonic Silicon-on-Insulator Platform. Journal of Lightwave Technology 2007, 25, 1269–1275. [Google Scholar] [CrossRef]
- Pottier, P.; Strain, M.; Packirisamy, M. Integrated Microspectrometer with Elliptical Bragg Mirror Enhanced Diffraction Grating on Silicon on Insulator. ACS Photonics 2014, 1, 430–436. [Google Scholar] [CrossRef]
- Momeni, B.; others. An on-chip silicon grating spectrometer using a photonic crystal reflector. Journal of Optics 2010, 12, 035501. [Google Scholar] [CrossRef]
- Muneeb, M.; Chen, X.; Verheyen, P.; Lepage, G.; Pathak, S.; Ryckeboer, E.; Malik, A.; Kuyken, B.; Nedeljkovic, M.; Van Campenhout, J.; others. Demonstration of Silicon-on-insulator mid-infrared spectrometers operating at 3.8μm. Optics Express 2013, 21, 11659–11669. [Google Scholar] [CrossRef]
- Brouckaert, J.; Bogaerts, W.; Selvaraja, S.; Dumon, P.; Baets, R.; Van Thourhout, D. Planar Concave Grating Demultiplexer With High Reflective Bragg Reflector Facets. IEEE Photonics Technology Letters 2008, 20, 309–311. [Google Scholar] [CrossRef]
- Otsuka, K.; Imai, K. Fabrication of silicon reflection-type arrayed-waveguide gratings with distributed Bragg reflectors. Opt. Lett. 2013, 38, 3530–3533. [Google Scholar] [CrossRef]











| WdM/WM | Spectrometer Type | Subtype | Pros | Cons |
|---|---|---|---|---|
| WdM | Dispersive | 1D (slab) phase shift | + Simple design + High measuring speed |
- Limited spectral range - Low resolution |
| 2D phase shift | + High measuring speed | - More complex fabrication - Low resolution - Larger footprint |
||
| Filter-based | Non-resonant | + Wide spectral range + High resolution + Tunable options |
- Lower spectral resolution - Larger footprint - Power hungry |
|
| Resonant | + High spectral selectivity + Compact and integrable design |
- Sensitive to temperature variations - Fabrication complexity |
||
| WM | Fourier Transform Spectrometers |
Spatially modulated | + High spectral resolution + High throughput (Jacquinot advantage) |
- Requires precise alignment - Potentially complex readout |
| Temporally modulated | + Very high spectral resolution (depending on delay range) | - Complex for broadband spectrometers - Requires sophisticated processing |
Disclaimer/Publisher’s Note: The statements, opinions and data contained in all publications are solely those of the individual author(s) and contributor(s) and not of MDPI and/or the editor(s). MDPI and/or the editor(s) disclaim responsibility for any injury to people or property resulting from any ideas, methods, instructions or products referred to in the content. |
© 2024 by the authors. Licensee MDPI, Basel, Switzerland. This article is an open access article distributed under the terms and conditions of the Creative Commons Attribution (CC BY) license (http://creativecommons.org/licenses/by/4.0/).
