Submitted:
02 October 2024
Posted:
03 October 2024
You are already at the latest version
Abstract
Keywords:
1. Introduction
2. Materials and Methods
2.1. Human Blood Samples
2.2. Cell Culture
2.3. Isolation of PBMCs
2.4. Isolation of Monocytes
2.5. Using the MACS Separator
2.6. Using the autoMACS Pro Separator
2.7. Isolation of T Cells
2.8. Differentiation of Monocytes into Macrophages
2.9. Chemotactic Migration Assay
2.10. Cytokine Measurement
2.11. Arginase Activity Assay
2.12. Reactive Oxygen Species (ROS) Measurement
2.13. Immunofluorescence Analysis
2.14. Western Blot Analysis
2.15. T Cell Proliferation Assay
2.16. Phagocytosis Analysis
2.17. Flow Cytometry
2.18. Statistical Analysis
3. Results and Discussion:
3.1. PAUF Increases TLR-Mediated Chemotactic Migration of Monocytes
3.2. PAUF Induces Monocyte Differentiation into M2 Macrophages
3.3. PAUF-MDMs Express Immune Suppressive Cytokines
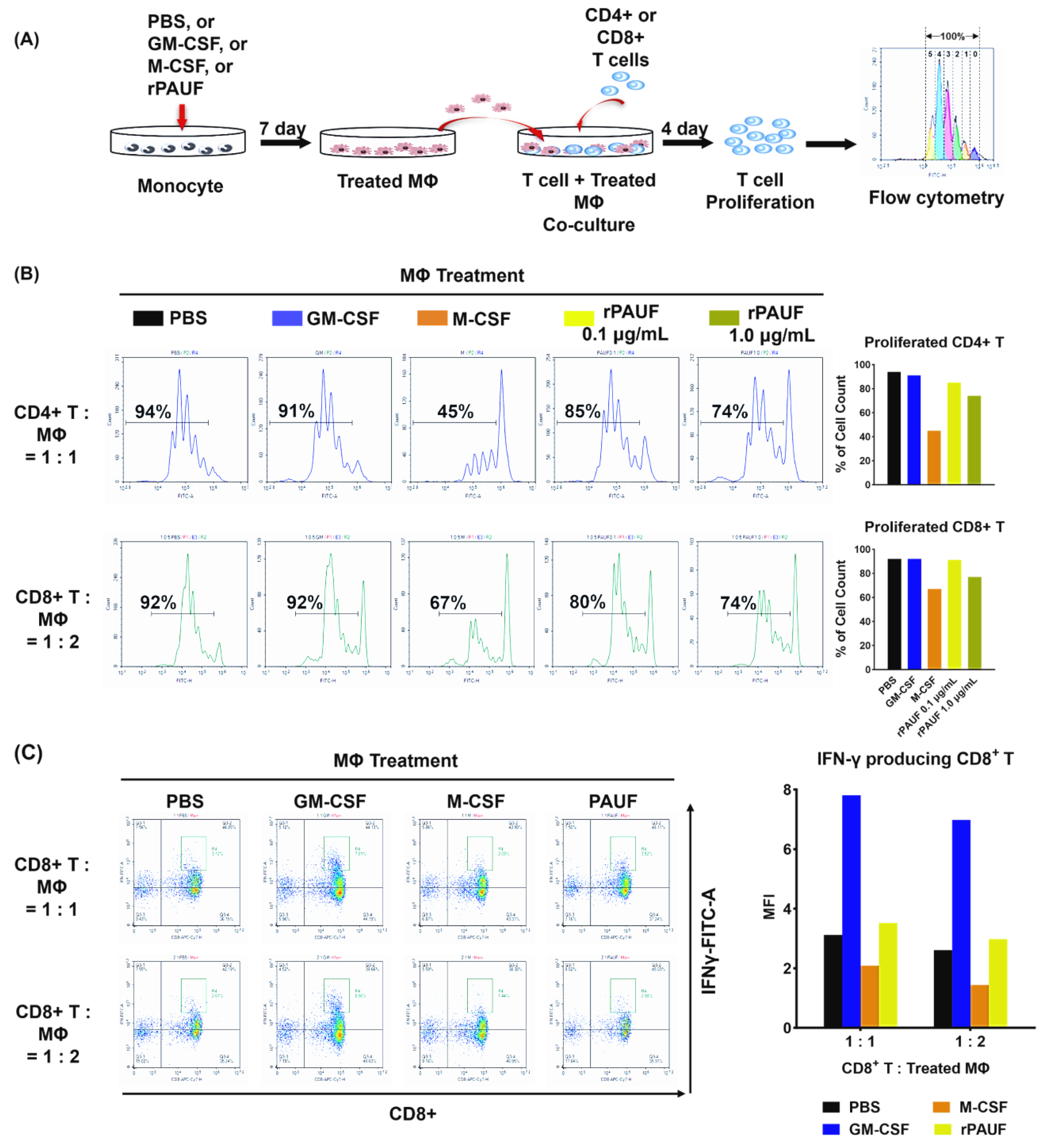
3.4. PAUF Acts as an Immunosuppressive Factor by Inhibiting T Cell Proliferation
4. Conclusion
Acknowledgments
Conflicts of Interest
References
- Youn: S., E.; Jiang, F.; Won, H. Y.; Hong, D. E.; Kang, T. H.; Park, Y. Y.; Koh, S. S. PAUF induces migration of human pancreatic cancer cells exclusively via the TLR4/MyD88/NF-κB signaling pathway. International Journal of Molecular Sciences 2022, 23, 11414. [Google Scholar] [CrossRef]
- Mun, J. Y.; Leem, S. H.; Lee, J. H.; Kim, H. S. Dual relationship between stromal cells and immune cells in the tumor microenvironment. Frontiers in immunology 2022, 13, 864739. [Google Scholar] [CrossRef]
- Dzobo, K.; Senthebane, D. A.; Dandara, C. The tumor microenvironment in tumorigenesis and therapy resistance revisited. Cancers 2023, 15, 376. [Google Scholar] [CrossRef]
- Da Silva, A. C.; Jammal, M. P.; Crispim, P. C. A.; Murta, E. F. C.; Nomelini, R. S. The role of stroma in ovarian cancer. Immunological Investigations 2020, 49, 406–424. [Google Scholar] [CrossRef]
- Li, C.; Zhao, H.; Wang, B. Mesenchymal stem/stromal cells: developmental origin, tumorigenesis and translational cancer therapeutics. Translational oncology 2021, 14, 100948. [Google Scholar] [CrossRef]
- Anderson, N. M.; Simon, M. C. The tumor microenvironment. Current Biology 2020, 30, R921–R925. [Google Scholar] [CrossRef]
- Confalonieri, P.; Volpe, M. C.; Jacob, J.; Maiocchi, S.; Salton, F.; Ruaro, B.; Confalonieri, M.; Braga, L. Regeneration or repair? The role of alveolar epithelial cells in the pathogenesis of idiopathic pulmonary fibrosis (IPF). Cells 2022, 11, 2095. [Google Scholar] [CrossRef]
- Liu, L.; Sun, Q.; Davis, F.; Mao, J.; Zhao, H.; Ma, D. Epithelial–mesenchymal transition in organ fibrosis development: current understanding and treatment strategies. Burns & Trauma 2022, 10, tkac011. [Google Scholar]
- He, Z.; Zhang, S. Tumor-associated macrophages and their functional transformation in the hypoxic tumor microenvironment. Frontiers in immunology 2021, 12, 741305. [Google Scholar] [CrossRef]
- Deng, H.; Wu, L.; Liu, M.; Zhu, L.; Chen, Y.; Zhou, H.; Shi, X.; Wei, J.; Zheng, L.; Hu, X.; Wang, M.; He, Z.; Lv, X.; Yang, H. Bone marrow mesenchymal stem cell-derived exosomes attenuate LPS-induced ARDS by modulating macrophage polarization through inhibiting glycolysis in macrophages. Shock 2020, 54, 828–843. [Google Scholar] [CrossRef]
- Nikovics, K.; Favier, A. L. Macrophage identification in situ. Biomedicines 2021, 9, 1393. [Google Scholar] [CrossRef]
- Zhang, C.; Yang, M.; Ericsson, A. C. Function of macrophages in disease: current understanding on molecular mechanisms. Frontiers in immunology 2021, 12, 620510. [Google Scholar] [CrossRef]
- Pan, Y.; Yu, Y.; Wang, X.; Zhang, T. Tumor-associated macrophages in tumor immunity. Frontiers in immunology 2020, 11, 583084. [Google Scholar] [CrossRef]
- Zhang, J.; Gao, J.; Cui, J.; Wang, Y.; Zhang, D.; Lin, D.; Lin, J. Tumor-associated macrophages in tumor progression and the role of traditional Chinese medicine in regulating TAMs to enhance antitumor effects. Frontiers in Immunology 2022, 13, 1026898. [Google Scholar] [CrossRef]
- Chamseddine, A. N.; Assi, T.; Mir, O.; Chouaib, S. Modulating tumor-associated macrophages to enhance the efficacy of immune checkpoint inhibitors: A TAM-pting approach. Pharmacology & therapeutics 2022, 231, 107986. [Google Scholar]
- Yang, S.; Liu, Q.; Liao, Q. Tumor-associated macrophages in pancreatic ductal adenocarcinoma: origin, polarization, function, and reprogramming. Frontiers in cell and developmental biology 2021, 8, 607209. [Google Scholar] [CrossRef]
- Cao, R. , Yuan, L., Ma, B., Wang, G., & Tian, Y. Tumour microenvironment (TME) characterization identified prognosis and immunotherapy response in muscle-invasive bladder cancer (MIBC). Cancer Immunology, Immunotherapy 2021, 70, 1–18. [Google Scholar]
- Gambardella, V.; Castillo, J.; Tarazona, N.; Gimeno-Valiente, F.; Martínez-Ciarpaglini, C.; Cabeza-Segura, M.; Rosello, S.; Roda, D.; Huerta, M.; Cervantes, A.; Fleitas, T. The role of tumor-associated macrophages in gastric cancer development and their potential as a therapeutic target. Cancer treatment reviews 2020, 86, 102015. [Google Scholar] [CrossRef]
- Larionova, I.; Tuguzbaeva, G.; Ponomaryova, A.; Stakheyeva, M.; Cherdyntseva, N.; Pavlov, V.; Choinzonov, E.; Kzhyshkowska, J. Tumor-associated macrophages in human breast, colorectal, lung, ovarian and prostate cancers. Frontiers in oncology 2020, 10, 566511. [Google Scholar] [CrossRef]
- Komohara, Y.; Kurotaki, D.; Tsukamoto, H.; Miyasato, Y.; Yano, H.; Pan, C.; Yamamoto, Y.; Fujiwara, Y. Involvement of protumor macrophages in breast cancer progression and characterization of macrophage phenotypes. Cancer Science 2023, 114, 2220. [Google Scholar] [CrossRef]
- Jang, G. Y.; Lee, J. W.; Kim, Y. S.; Lee, S. E.; Han, H. D.; Hong, K. J.; Kang, T. H.; Park, Y. M. Interactions between tumor-derived proteins and Toll-like receptors. Experimental & molecular medicine 2020, 52, 1926–1935. [Google Scholar]
- Song, J.; Lee, J.; Kim, J.; Jo, S.; Kim, Y. J.; Baek, J. E.; Kwon, E. S.; Lee, K. P.; Yang, S.; Kwon, K. S.; Kim, D. U.; Kang, T. H.; Park, Y. Y.; Chang, S.; Cho, H. J.; Kim, S. C.; Koh, S. S.; Kim, S. Pancreatic adenocarcinoma up-regulated factor (PAUF) enhances the accumulation and functional activity of myeloid-derived suppressor cells (MDSCs) in pancreatic cancer. Oncotarget 2016, 7, 51840. [Google Scholar] [CrossRef]
- Javaid, N.; Choi, S. Toll-like receptors from the perspective of cancer treatment. Cancers 2020, 12, 297. [Google Scholar] [CrossRef]
- Bazzi, S.; El-Darzi, E.; McDowell, T.; Modjtahedi, H.; Mudan, S.; Achkar, M.; Akle, C.; Kadar, H.; Bahr, G. M. ; Cytokine/Chemokine Release Patterns and Transcriptomic Profiles of LPS/IFNγ-Activated Human Macrophages Differentiated with Heat-Killed Mycobacterium obuense, M-CSF, or GM-CSF. International journal of molecular sciences 2021, 22, 7214. [Google Scholar] [CrossRef]
- Sica, A.; Erreni, M.; Allavena, P.; Porta, C. Macrophage polarization in pathology. Cellular and molecular life sciences 2015, 72, 4111–4126. [Google Scholar] [CrossRef]
- Röszer, T. (2020). The M2 macrophage (Vol. 86). Cham, Switzerland: Springer International Publishing.
- Shrivastava, R.; Shukla, N. Attributes of alternatively activated (M2) macrophages. Life Sciences 2019, 224, 222–231. [Google Scholar] [CrossRef]
- Mohammadi, A.; Blesso, C. N.; Barreto, G. E.; Banach, M.; Majeed, M.; Sahebkar, A. Macrophage plasticity, polarization and function in response to curcumin, a diet-derived polyphenol, as an immunomodulatory agent. The Journal of nutritional biochemistry 2019, 66, 1–16. [Google Scholar] [CrossRef]
- Mughees, M.; Kaushal, J. B.; Sharma, G.; Wajid, S.; Batra, S. K.; Siddiqui, J. A. (2022). Chemokines and cytokines: Axis and allies in prostate cancer pathogenesis. In Seminars in cancer biology (Vol. 86, pp. 497-512). Academic Press.
- Rath, M.; Müller, I.; Kropf, P.; Closs, E. I.; Munder, M. Metabolism via arginase or nitric oxide synthase: two competing arginine pathways in macrophages. Frontiers in immunology 2014, 5, 532. [Google Scholar] [CrossRef]
- Liu, G. , Ma, H., Qiu, L., Li, L., Cao, Y., Ma, J., & Zhao, Y. (). Phenotypic and functional switch of macrophages induced by regulatory CD4+ CD25+ T cells in mice. Immunology and cell biology 2011, 89, 130–142. [Google Scholar]
- Guo, M.; Peng, Y.; Gao, A.; Du, C.; Herman, J. G. Epigenetic heterogeneity in cancer. Biomarker research 2019, 7, 1–19. [Google Scholar] [CrossRef]
- Klemm, F.; Joyce, J. A. Microenvironmental regulation of therapeutic response in cancer. Trends in cell biology 2015, 25, 198–213. [Google Scholar] [CrossRef]
- Dallavalasa, S.; Beeraka, N. M.; Basavaraju, C. G.; Tulimilli, S. V.; Sadhu, S. P.; Rajesh, K.; Aliev, G.; Madhunapantula, S. V. The role of tumor associated macrophages (TAMs) in cancer progression, chemoresistance, angiogenesis and metastasis-current status. Current medicinal chemistry 2021, 28, 8203–8236. [Google Scholar]
- Orecchioni, M.; Ghosheh, Y.; Pramod, A. B.; Ley, K. Macrophage polarization: different gene signatures in M1 (LPS+) vs. classically and M2 (LPS–) vs. alternatively activated macrophages. Frontiers in immunology 2019, 10, 1084. [Google Scholar] [CrossRef]
- Chowdhury, S.; Trivedi, A. K. Origin, production and molecular determinants of macrophages for their therapeutic targeting. Cell Biology International 2023, 47, 15–29. [Google Scholar] [CrossRef]
- He, Y.; de Araújo Júnior, R. F.; Cruz, L. J.; Eich, C. Functionalized nanoparticles targeting tumor-associated macrophages as cancer therapy. Pharmaceutics 2021, 13, 1670. [Google Scholar] [CrossRef]
- Wang, N.; Wang, S.; Wang, X.; Zheng, Y.; Yang, B.; Zhang, J.; Pan, B.; Gao, J.; Wang, Z. Research trends in pharmacological modulation of tumor-associated macrophages. Clinical and Translational Medicine 2021, 11, e288. [Google Scholar] [CrossRef]





Disclaimer/Publisher’s Note: The statements, opinions and data contained in all publications are solely those of the individual author(s) and contributor(s) and not of MDPI and/or the editor(s). MDPI and/or the editor(s) disclaim responsibility for any injury to people or property resulting from any ideas, methods, instructions or products referred to in the content. |
© 2024 by the authors. Licensee MDPI, Basel, Switzerland. This article is an open access article distributed under the terms and conditions of the Creative Commons Attribution (CC BY) license (http://creativecommons.org/licenses/by/4.0/).