Submitted:
01 October 2024
Posted:
02 October 2024
You are already at the latest version
Abstract
Keywords:
1. Introduction
2. Materials and Methods
2.1. A Preview of Hidden Markov Model
- Hidden states through which the system transitions. These states are not directly visible.
- A set of possible observations that can be seen. Each observation corresponds to a particular hidden state.
-
Transition probability matrix where is the probability of transitioning from state to state :The rows of this matrix sum to 1.
-
Emission probabilities matrix where is the probability of observing from state :Each row in this matrix also sums to 1.
- Initial probabilities vector where is the probability of starting in state :
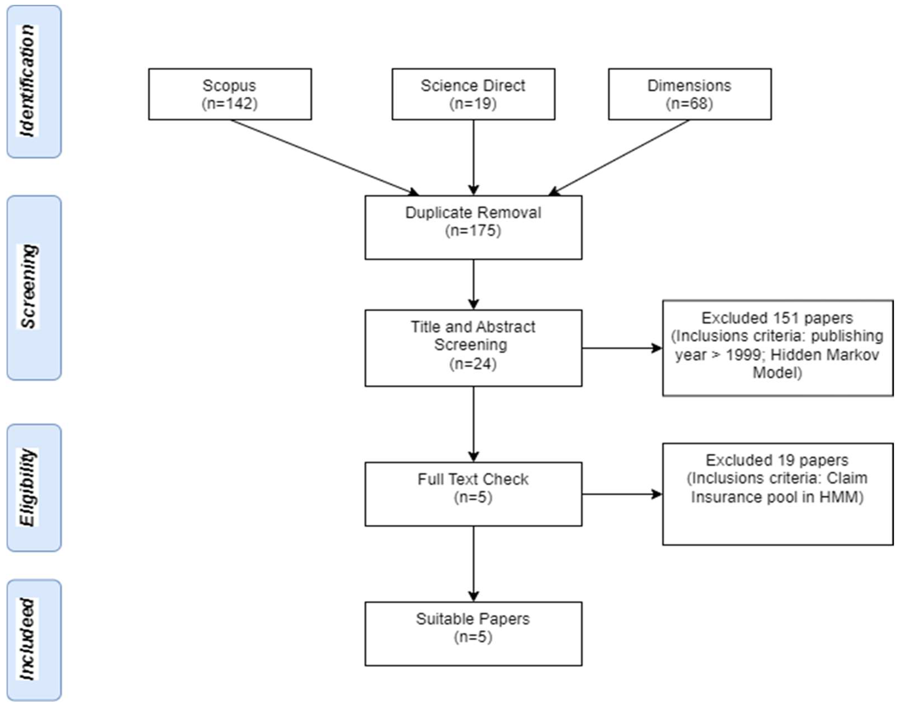
2.2. Methods
3. Results
3.1. Results from Bibliometric Analysis
3.1.1. Visualization and Analysis of Journals
3.1.2. Visualization of Keywords and Authors
3.1.3. Visualization of Article and Similar Works
3.2. Results from Systematic Literature Review
3.2.1. The Implementation of HMM in Predicting the Frequency or Severity in Insurance Claims
3.2.2. The Number and the Interpretation of Hidden States in HMM
4. Discussion
4.1. The State of the Art of HMM Applications in Insurance Claims
4.2. Research Gaps
5. Conclusions
Author Contributions
Funding
Acknowledgments
Conflicts of Interest
References
- Ahsan-Ul-Haq, M., Al-Bossly, A., El-Morshedy, M., & Eliwa, M. S. (2022). Poisson XLindley Distribution for Count Data: Statistical and Reliability Properties with Estimation Techniques and Inference. Computational Intelligence and Neuroscience, 2022. [CrossRef]
- Alwansyah, M. A., & Rachmawati, R. (2024). Modeling The Many Earthquakes in Sumatra Using Poisson Hidden Markov Models and Expectation Maximization Algorithm. BAREKENG: J. Math. & App, 18(1), 163–0170. [CrossRef]
- Awad, M., & Khanna, R. (2015). Hidden Markov Model. In Efficient learning Machines: Theories, Concepts, and Application for Engineers and System Designers (pp. 81–104). Apress Berkeley. [CrossRef]
- Azis, I., Setiawaty, B., & Gusti Putu Purnaba, I. (2018). Modeling Of Vehicle Insurance Claim Using Exponential Hidden Markov. International Journal of Pure and Applied Mathematics, 118(2), 309–320. [CrossRef]
- Elliott, R. J., & Filinkov, A. (2008). A self tuning model for risk estimation. Expert Systems with Applications, 34(3), 1692–1697. [CrossRef]
- Elliott, R. J., & Siu, T. K. (2012). An HMM approach for optimal investment of an insurer. Journal of Robust and Nonlinear Control. [CrossRef]
- Firdaniza, F., Ruchjana, B. N., Chaerani, D., & Radianti, J. (2022). Information Diffusion Model in Twitter: A Systematic Literature Review. Information (Switzerland), 13(1). [CrossRef]
- Jiang, Q., & Shi, T. (2024). Auto Insurance Pricing Using Telematics Data: Application of a Hidden Markov Model. North American Actuarial Journal, ahead-of-print(ahead-of-print), 1–18. [CrossRef]
- Koerniawan, V., Sunusi, N., & Raupong, R. (2020). Estimasi Parameter Model Poisson Hidden Markov Pada Data Banyaknya Kedatangan Klaim Asuransi Jiwa. ESTIMASI: Journal of Statistics and Its Application, 1(2), 65. [CrossRef]
- Kumar, A., Paliwal, J., Brar, V., Singh, M., Tambe Patil, P., & Raibagkar, S. (2023). Previous Year’s Cite Score Strongly Predicts the Next Year’s Score: Ten Years of Evidence for the Top 400 Scopus-indexed Journals of 2021. Journal of Scientometric Research, 12, 1–12. [CrossRef]
- Lu, Y., & Zeng, L. (2012). A Nonhomogeneous Poisson Hidden Markov Model for Claim Counts. ASTIN Bulletin, 42(1), 181–202. [CrossRef]
- Mor, B., Garhwal, S., & Kumar, A. (2021). A Systematic Review of Hidden Markov Models and Their Applications. Archives of Computational Methods in Engineering, 28(3), 1429–1448. [CrossRef]
- Odumuyiwa, V., & Osisiogu, U. (2019). A Systematic Review on Hidden Markov Models for Sentiment Analysis. 2019 15th International Conference on Electronics, Computer and Computation (ICECCO), 1–7. https://api.semanticscholar.org/CorpusID:214624137.
- Oflaz, Z. N., Yozgatligil, C., & Selcuk-Kestel, A. S. (2019). AGGREGATE CLAIM ESTIMATION USING BIVARIATE HIDDEN MARKOV MODEL. ASTIN Bulletin, 49(1), 189–215. [CrossRef]
- Omari, C. O., Nyambura, S. G., & Mwangi, J. M. W. (2018). Modeling the Frequency and Severity of Auto Insurance Claims Using Statistical Distributions. Journal of Mathematical Finance, 08(01), 137–160. [CrossRef]
- Orfanogiannaki, K., & Karlis, D. (2018). Multivariate Poisson hidden Markov models with a case study of modelling seismicity. Australian and New Zealand Journal of Statistics, 60(3), 301–322. [CrossRef]
- Ortega-Rodríguez, C., Licerán-Gutiérrez, A., & Moreno-Albarracín, A. L. (2020). Transparency as a key element in accountability in non-profit organizations: A systematic literature review. In Sustainability (Switzerland) (Vol. 12, Issue 14). [CrossRef]
- Paroli, R., Redaelli, G., & Spezia, L. (2000). Poisson Hidden Markov Models for Time Series of Overdispersed Insurance Counts.
- Preserve, L., & Yin, X. (2018). Estimation of Hidden Markov Model Recommended Citation. https://preserve.lehigh.edu/etd/4332.
- Ramaki, A. A., Barforoush, A. R., & Jafari, A. J. (2018). A systematic review on intrusion detection based on the Hidden Markov Model. Statistical Analysis and Data Mining: The ASA Data Science Journal, 11, 111–134. https://api.semanticscholar.org/CorpusID:48362603.
- Sukono, Juahir, H., Ibrahim, R. A., Saputra, M. P. A., Hidayat, Y., & Prihanto, I. G. (2022). Application of Compound Poisson Process in Pricing Catastrophe Bonds: A Systematic Literature Review. In Mathematics (Vol. 10, Issue 15). [CrossRef]
- Thelwall, M. (2018). Dimensions: A Competitor to Scopus and the Web of Science? Journal of Informetrics, 12. [CrossRef]
- Tsoi, A. C., Zhang, S., & Hagenbuchner, M. (2005). Pattern discovery on Australian medical claims data - A systematic approach. IEEE Transactions on Knowledge and Data Engineering, 17(10), 1420–1435. [CrossRef]
- Zucchini, W., & MacDonald, I. (2009). Hidden Markov Models for Time Series (I). Taylor & Francis Group.









| Journal | SJR | Indexed by | |
|---|---|---|---|
| Scopus | WoS | ||
| ASTIN Bulletin | Q1 | Yes | Yes |
| International Journal of Pure and Applied Mathematics | - | No (discontinued in 2016) | No |
| ESTIMASI: Journal of Statistics and Its Application | - | No | No |
| North American Actuarial Journal | Q1 | Yes | Yes |
| Distributions of Claims Frequency |
pmf | Distribution of Claims Severity | |
|---|---|---|---|
| Poisson | Exponential | ||
| Negative Binomial | Gamma | ||
| Bernoulli | |||
| Authors | Selection Criteria | |
|---|---|---|
| Lu & Zeng (2012) | 3 | AIC |
| Azis et al. (2018) | 2 | BIC |
| Oflaz et al. (2019) | 3 | AIC and BIC |
| Koerniawan et al. (2020) | 2 | BIC |
| Jiang & Shi (2024) | 7 | AIC and BIC |
| Authors | Methods | Dataset | Results: Probabilities or Forecasts |
|---|---|---|---|
| Lu & Zeng (2012) | Non-Homogeneous Poisson HMM | Catastrophe Insurance | Probabilities |
| Azis et al. (2018) | Exponential HMM | Vehicle Insurance | Probabilities and Forecasts |
| Oflaz et al. (2019) | Bivariate HMM | Automobile Insurance | Probabilities and Forecasts |
| Koerniawan et al. (2020) | Poisson HMM | Life Insurance | Probabilities |
| Jiang & Shi (2024) | HMM | Automobile Insurance | Probabilities |
Disclaimer/Publisher’s Note: The statements, opinions and data contained in all publications are solely those of the individual author(s) and contributor(s) and not of MDPI and/or the editor(s). MDPI and/or the editor(s) disclaim responsibility for any injury to people or property resulting from any ideas, methods, instructions or products referred to in the content. |
© 2024 by the authors. Licensee MDPI, Basel, Switzerland. This article is an open access article distributed under the terms and conditions of the Creative Commons Attribution (CC BY) license (http://creativecommons.org/licenses/by/4.0/).