Submitted:
30 September 2024
Posted:
03 October 2024
You are already at the latest version
Abstract

Keywords:
1. Introduction
2. Materials and Methods
2.1. Cell Culture and Establishment of Dosages
2.2. PRELI Knockdown and Overexpression
2.3. Purification of Induced Exosomes and microrna Profiling
2.4. Western Blotting and Exosomal Images
2.5. Evaluating of Exosomal Purification and Transfection
2.6. Evaluation of Marker Expression and ATK/mTORC1 Signaling
2.7. Modeling of Sorafenib Resistant Hepatocyte and Blocking of Candidate microRNAs
2.8. Statistical Analysis
3. Results
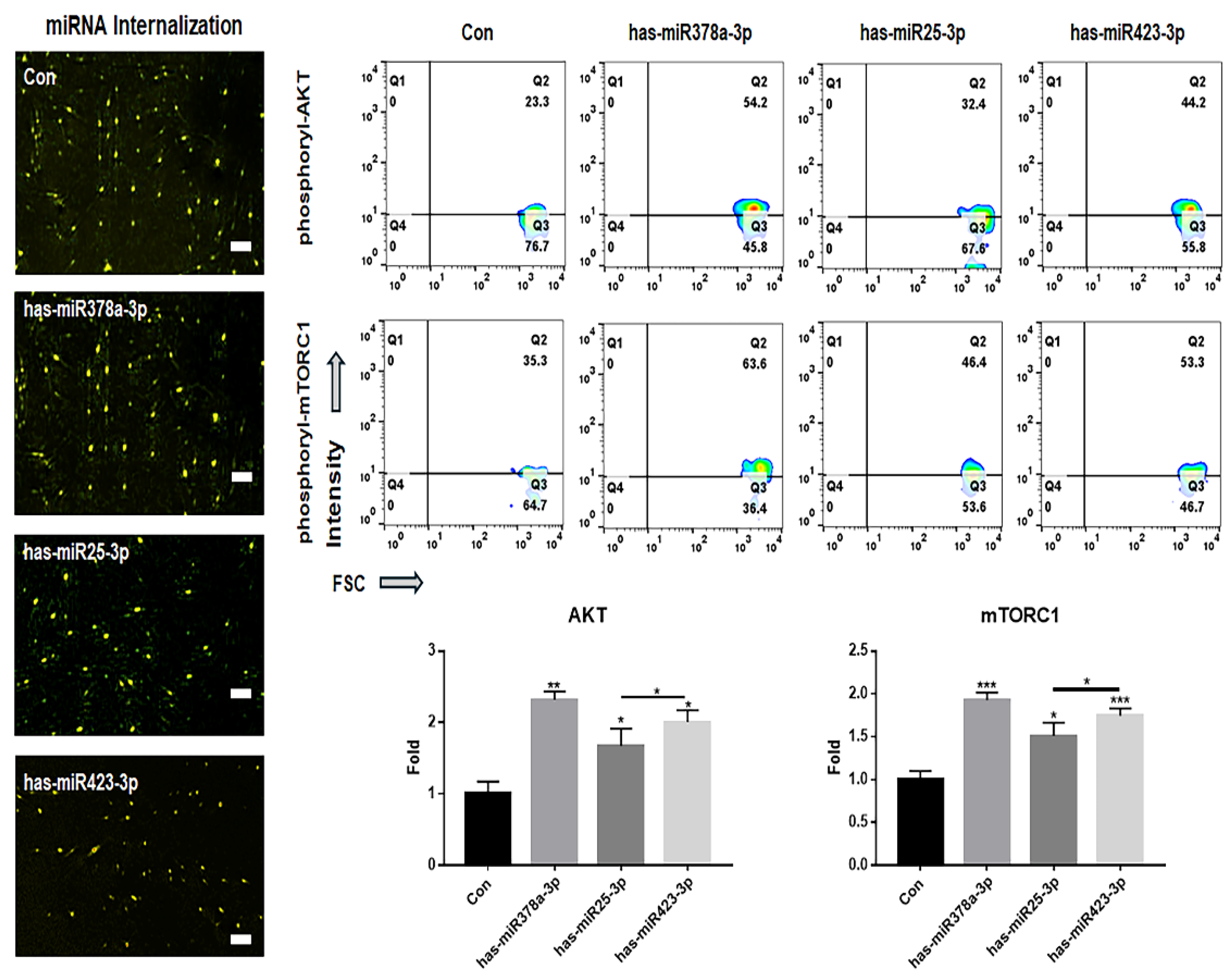
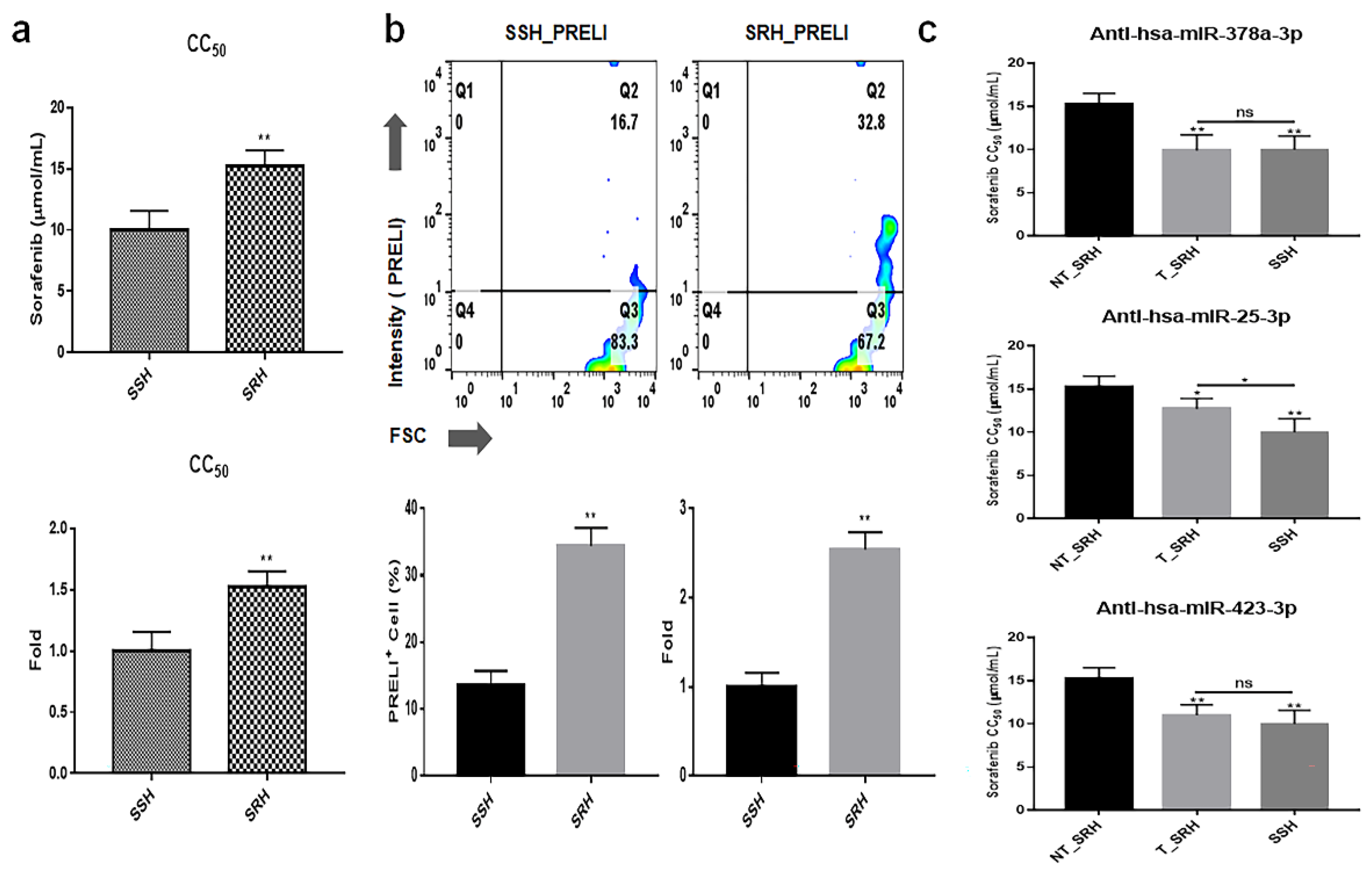
3.1. Characteristics of Exosomes from PRELI-Modulated LCSCs
3.2. Effects of Exosomes Derived from PRELI-Modulated LCSCs
3.3. Effects of the miRNA Candidates on LCSCs
4. Discussion
5. Conclusions
Supplementary Materials
Author Contributions
Funding
Institutional Review Board Statement
Informed Consent Statement
Acknowledgments
Conflicts of Interest
References
- Park, S.; Park, Y.; Shin, H.; Kim, B.; Lee, S. Effect of Allium senescens Extract on Sorafenib Resistance in Hepatocarcinoma Cells. Applied Sciences 2021, 11, 3696. [Google Scholar] [CrossRef]
- Kim, B.Y.; Cho, M.H.; Kim, K.J.; Cho, K.J.; Kim, S.W.; Kim, H.S.; Jung, W.-W.; Lee, B.H.; Lee, B.H.; Lee, S.G. Effects of PRELI in oxidative-stressed HepG2 cells. Annals of Clinical & Laboratory Science 2015, 45, 419–425. [Google Scholar]
- Kim, B.Y.; Song, H.Y.; Kim, M.Y.; Lee, B.H.; Kim, K.J.; Jo, K.J.; Kim, S.W.; Lee, S.G.; Lee, B.H. Distinctive localization of Group 3 late embryogenesis abundant synthesizing cells during brine shrimp development. Archives of insect biochemistry and physiology 2015, 89, 169–180. [Google Scholar] [CrossRef]
- Quirós, P.M.; Langer, T.; López-Otín, C. New roles for mitochondrial proteases in health, ageing and disease. Nature reviews Molecular cell biology 2015, 16, 345–359. [Google Scholar] [CrossRef]
- Nio, K.; Yamashita, T.; Kaneko, S. The evolving concept of liver cancer stem cells. Molecular cancer 2017, 16, 1–12. [Google Scholar] [CrossRef]
- Tomuleasa, C.; Soritau, O.; Rus-Ciuca, D.; Pop, T.; Todea, D.; Mosteanu, O.; Pintea, B.; Foris, V.; Susman, S.; Kacsü, G. Isolation and characterization of hepatic cancer cells with stem-like properties from hepatocellular carcinoma. Journal of Gastrointestinal & Liver Diseases 2010, 19. [Google Scholar]
- Zhou, G.; Wilson, G.; George, J.; Qiao, L. Targeting cancer stem cells as a therapeutic approach in liver cancer. Current Gene Therapy 2015, 15, 161–170. [Google Scholar] [CrossRef]
- Li, X.; Corbett, A.L.; Taatizadeh, E.; Tasnim, N.; Little, J.P.; Garnis, C.; Daugaard, M.; Guns, E.; Hoorfar, M.; Li, I.T. Challenges and opportunities in exosome research—Perspectives from biology, engineering, and cancer therapy. APL bioengineering 2019, 3. [Google Scholar] [CrossRef]
- Kamerkar, S.; LeBleu, V.S.; Sugimoto, H.; Yang, S.; Ruivo, C.F.; Melo, S.A.; Lee, J.J.; Kalluri, R. Exosomes facilitate therapeutic targeting of oncogenic KRAS in pancreatic cancer. Nature 2017, 546, 498–503. [Google Scholar] [CrossRef]
- Ha, D.; Yang, N.; Nadithe, V. Exosomes as therapeutic drug carriers and delivery vehicles across biological membranes: current perspectives and future challenges. Acta Pharmaceutica Sinica B 2016, 6, 287–296. [Google Scholar] [CrossRef]
- Farzaneh, Z.; Vosough, M.; Agarwal, T.; Farzaneh, M. Critical signaling pathways governing hepatocellular carcinoma behavior; small molecule-based approaches. Cancer cell international 2021, 21, 208. [Google Scholar] [CrossRef]
- Makino, Y.; Hikita, H.; Fukumoto, K.; Sung, J.H.; Sakano, Y.; Murai, K.; Sakane, S.; Kodama, T.; Sakamori, R.; Kondo, J. Constitutive Activation of the Tumor Suppressor p53 in Hepatocytes Paradoxically Promotes Non–Cell Autonomous Liver Carcinogenesis. Cancer Research 2022, 82, 2860–2873. [Google Scholar] [CrossRef]
- Pibiri, M.; Simbula, G. Role of the Hippo pathway in liver regeneration and repair: recent advances. Inflammation and regeneration 2022, 42, 59. [Google Scholar] [CrossRef]
- Tupone, M.G.; D’Aguanno, S.; Di Martile, M.; Valentini, E.; Desideri, M.; Trisciuoglio, D.; Donzelli, S.; Sacconi, A.; Buglioni, S.; Ercolani, C. microRNA-378a-5p iS a novel positive regulator of melanoma progression. Oncogenesis 2020, 9, 22. [Google Scholar] [CrossRef]
- Feng, X.; Jiang, J.; Shi, S.; Xie, H.; Zhou, L.; Zheng, S. Knockdown of miR-25 increases the sensitivity of liver cancer stem cells to TRAIL-induced apoptosis via PTEN/PI3K/Akt/Bad signaling pathway. International journal of oncology 2016, 49, 2600–2610. [Google Scholar] [CrossRef]
- Nazari-Shafti, T.Z.; Neuber, S.; Duran, A.G.; Exarchos, V.; Beez, C.M.; Meyborg, H.; Krüger, K.; Wolint, P.; Buschmann, J.; Böni, R. MiRNA profiles of extracellular vesicles secreted by mesenchymal stromal cells—Can they predict potential off-target effects? Biomolecules 2020, 10, 1353. [Google Scholar] [CrossRef]
- Liu, L.; Borlak, J. Advances in liver cancer stem cell isolation and their characterization. Stem cell reviews and reports 2021, 1–24. [Google Scholar] [CrossRef]
- Wang, R.; Li, Y.; Tsung, A.; Huang, H.; Du, Q.; Yang, M.; Deng, M.; Xiong, S.; Wang, X.; Zhang, L. iNOS promotes CD24+ CD133+ liver cancer stem cell phenotype through a TACE/ADAM17-dependent Notch signaling pathway. Proceedings of the National Academy of Sciences 2018, 115, E10127–E10136. [Google Scholar] [CrossRef]
- Kahraman, D.C.; Kahraman, T.; Cetin-Atalay, R. Targeting PI3K/Akt/mTOR pathway identifies differential expression and functional role of IL8 in liver cancer stem cell enrichment. Molecular cancer therapeutics 2019, 18, 2146–2157. [Google Scholar] [CrossRef]
- Lu, S.; Yao, Y.; Xu, G.; Zhou, C.; Zhang, Y.; Sun, J.; Jiang, R.; Shao, Q.; Chen, Y. CD24 regulates sorafenib resistance via activating autophagy in hepatocellular carcinoma. Cell death & disease 2018, 9, 646. [Google Scholar]
- Panagiotou, E.; Syrigos, N.K.; Charpidou, A.; Kotteas, E.; Vathiotis, I.A. CD24: a novel target for cancer immunotherapy. Journal of Personalized Medicine 2022, 12, 1235. [Google Scholar] [CrossRef]
- Yilmaz, G.; Akyol, G.; Cakir, A.; Ilhan, M. Investigation of diagnostic utility and expression profiles of stem cell markers (CD133 and CD90) in hepatocellular carcinoma, small cell dysplasia, and cirrhosis. Pathology-Research and Practice 2014, 210, 419–425. [Google Scholar] [CrossRef]
- Ma, S. Biology and clinical implications of CD133+ liver cancer stem cells. Experimental cell research 2013, 319, 126–132. [Google Scholar] [CrossRef]
- Raj, N.; Bam, R. Reciprocal crosstalk between YAP1/hippo pathway and the p53 family proteins: mechanisms and outcomes in cancer. Frontiers in cell and developmental biology 2019, 7, 159. [Google Scholar] [CrossRef]
- Campbell, S.A.; Stephan, T.L.; Lotto, J.; Cullum, R.; Drissler, S.; Hoodless, P.A. Signalling pathways and transcriptional regulators orchestrating liver development and cancer. Development 2021, 148, dev199814. [Google Scholar] [CrossRef]
- Shi, H.; Zou, Y.; Zhong, W.; Li, Z.; Wang, X.; Yin, Y.; Li, D.; Liu, Y.; Li, M. Complex roles of Hippo-YAP/TAZ signaling in hepatocellular carcinoma. Journal of Cancer Research and Clinical Oncology 2023, 149, 15311–15322. [Google Scholar] [CrossRef]
- Liu, J.; Nie, C. KDM5B regulates the PTEN/PI3K/Akt pathway to increase sorafenib-resistance in hepatocellular carcinoma. Anti-Cancer Drugs 2022, 33, 840–849. [Google Scholar] [CrossRef]








Disclaimer/Publisher’s Note: The statements, opinions and data contained in all publications are solely those of the individual author(s) and contributor(s) and not of MDPI and/or the editor(s). MDPI and/or the editor(s) disclaim responsibility for any injury to people or property resulting from any ideas, methods, instructions or products referred to in the content. |
© 2024 by the author. Licensee MDPI, Basel, Switzerland. This article is an open access article distributed under the terms and conditions of the Creative Commons Attribution (CC BY) license (https://creativecommons.org/licenses/by/4.0/).