Submitted:
05 September 2024
Posted:
09 September 2024
You are already at the latest version
Abstract

Keywords:
1. Introduction
2. Results
2.1. Anti-proliferative effect of high dose of endotoxin-free boiled C. myrrha resins aqueous extract in Hep G2 cells
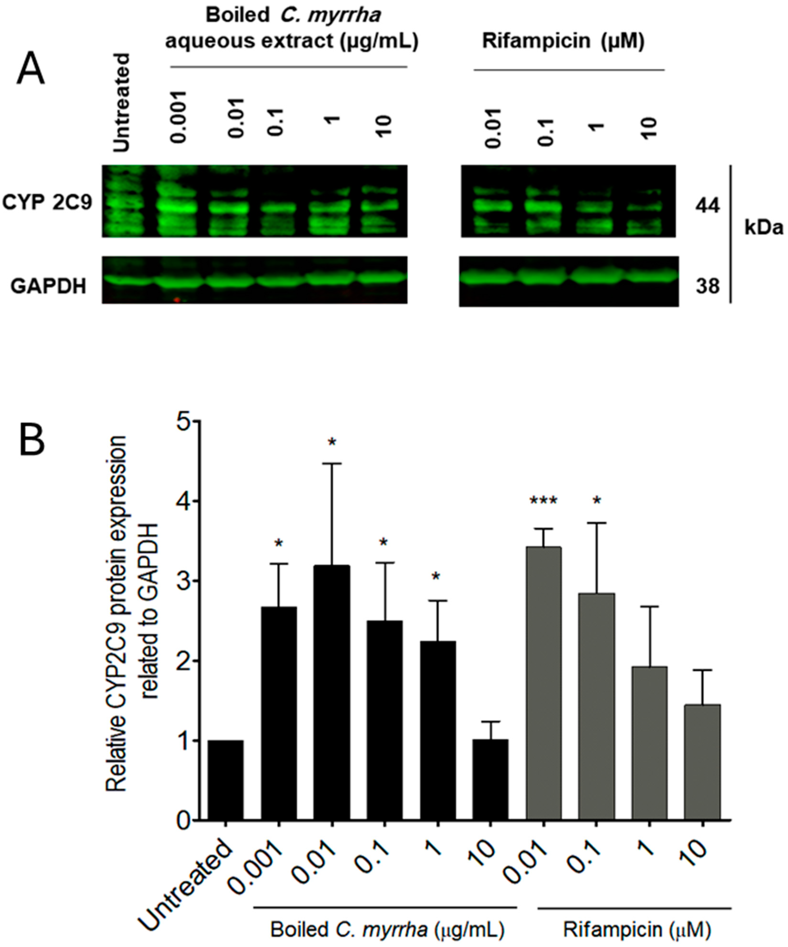
2.2. CYP 2C9 gene and protein expression measurements
2.3. PXR and CAR receptor binding assay
2.4. LC-QTOF analysis
2.5. In silico docking studies
3. Discussion
4. Materials and methods
4.1. Chemicals and materials
4.2. Source of C. myrrha resins
4.3. Extraction of C. myrrha resins
4.4. Endotoxin Limulus Amebocyte Lysate (LAL) assay
4.5. Hep G2 cell culture and treatment
4.6. Hep G2 cell viability inhibition assay
4.7. RNA extraction and reverse transcription-quantitative polymerase chain reaction (RT-qPCR)
4.8. Protein extraction and Western Blot technology
4.9. PXR competitive-binding assay
4.10. Human CAR Coactivator Assay
4.11. Metabolite identification by liquid chromatography and time-of-flight (LC-QTOF)
4.12. PXR docking studies
4.13. Data analysis and statistics
5. Conclusions
Author Contributions
Funding
Conflicts of Interest
Abbreviations
References
- Wagner, H.; Bauer, R.; Melchart, D.; Xiao, P.G.; Staudinger, A. Thin-Layer and High Performance Liquid Chromatography of Chinese Drugs. In Chromatographic Fingerprint Analysis of Herbal Medicines Volume III. 2015, 71-8. [CrossRef]
- Batiha, G.E.; Wasef, L.; Teibo, J.O.; Shaheen, H.M.; Zakariya, A.M.; Akinfe, O.A.; Teibo, T.K.A.; Al-Kuraishy, H.M.; Al-Garbee, A.I.; Alexiou, A.; Papadakis, M. Commiphora myrrh: a phytochemical and pharmacological update. Naunyn Schmiedebergs Arch Pharmacol. 2023, 396, 405–420. [Google Scholar] [CrossRef] [PubMed]
- Abukhader, R.; AL Tawaha, A.R. Amazing Benefits of Myrrh. Int. J. Pharm. Res. 2021, 13, 303–308. [Google Scholar] [CrossRef]
- Al-Rowais, N.A. Herbal medicine in the treatment of diabetes mellitus. Saudi Med J. 2002, 23, 1327–1331. [Google Scholar] [PubMed]
- Jazieh, A.R.; Al Sudairy, R.; Abulkhair, O.; Alaskar, A.; Al Safi, F.; Sheblaq, N.; Young, S.; Issa, M.; Tamim, H. Use of complementary and alternative medicine by patients with cancer in Saudi Arabia. J. Altern. Complement. Med. 2012, 18, 1045–1049. [Google Scholar] [CrossRef]
- Huang, M.C.; Pai, F.T.; Lin, C.C.; Chang, C.M.; Chang, H.H.; Lee, Y.C.; Sun, M.F.; Yen, H.R. Characteristics of traditional Chinese medicine use in patients with rheumatoid arthritis in Taiwan: A nationwide population-based study. J. Ethnopharmacol. 2015, 176, 9–16. [Google Scholar] [CrossRef] [PubMed]
- Zhang, Y.; Ip, C.M.; Lai, Y.S.; Zuo, Z. Overview of current herb–drug interaction databases. Drug Metab. Dispos. 2022, 50, 86–94. [Google Scholar] [CrossRef]
- Mukherjee, P.K.; Banerjee, S.; Gupta, B.D.; Kar, A. Evidence-based validation of herbal medicine: Translational approach. In Evidence-Based Validation of Herbal Medicine 2022 Jan 1 (pp. 1-41). Elsevier. [CrossRef]
- Wilkinson, G.R. Drug metabolism and variability among patients in drug response. N. Engl. J. Med. 2005, 352, 2211–2221. [Google Scholar] [CrossRef] [PubMed]
- Brantley, S.J.; Argikar, A.A.; Lin, Y.S.; Nagar, S.; Paine, M.F. Herb–drug interactions: challenges and opportunities for improved predictions. Drug Metab. Dispos. 2014, 42, 301–317. [Google Scholar] [CrossRef]
- Handschin, C.; Meyer, U.A. Induction of drug metabolism: the role of nuclear receptors. Pharmacol. Rev. 2003, 55, 649–673. [Google Scholar] [CrossRef]
- Al Faraj, S. Antagonism of the anticoagulant effect of warfarin caused by the use of Commiphora molmol as a herbal medication: a case report. Ann. Trop. Med. Parasitol. 2005, 99, 219–20. [Google Scholar] [CrossRef]
- Alehaideb, Z.; Alatar, G.; Nehdi, A.; Albaz, A.; Al-Eidi, H.; Almutairi, M.; Hawsa, E.; Alshuail, N.; Matou-Nasri, S. Commiphora myrrha (Nees) Engl. resin extracts induce phase-I cytochrome P450 2C8, 2C9, 2C19, and 3A4 isoenzyme expressions in human hepatocellular carcinoma (HepG2) cells. Saudi Pharm. J. 2021, 29, 361–368. [Google Scholar] [CrossRef] [PubMed]
- Epstein, J.; Lee, M.M.; Kelly, C.E.; Donahoe, P.K. Effect of E. coli endotoxin on mammalian cell growth and recombinant protein production. In vitro Cell Dev Biol. 1990, 26, 1121–1122. [Google Scholar] [CrossRef] [PubMed]
- Al-Dosari, M.S.; Knapp, J.E.; Liu, D. Activation of human CYP2C9 promoter and regulation by CAR and PXR in mouse liver. Mol. Pharm. 2006, 3, 322–328. [Google Scholar] [CrossRef]
- Niemira, M.; Dastych, J.; Mazerska, Z. Pregnane X receptor dependent up-regulation of CYP2C9 and CYP3A4 in tumor cells by antitumor acridine agents, C-1748 and C-1305, selectively diminished under hypoxia. Biochem. Pharmacol. 2013, 86, 231–241. [Google Scholar] [CrossRef]
- Provan, G.J.; Waterman, P.G. The mansumbinanes: Octanordammaranes from the resin of Commiphora incisa. Phytochemistry 1986, 25, 917–922. [Google Scholar] [CrossRef]
- Brieskorn, C.H.; Noble, P. Two furanoeudesmanes from the essential oil of myrrh. Phytochemistry 1983, 22, 187–189. [Google Scholar] [CrossRef]
- Matsuda, H.; Morikawa, T.; Ando, S.; Oominami, H.; Murakami, T.; Kimura, I.; Yoshikawa, M. Absolute stereostructures of polypodane- and octanordammarane-type triterpenes with nitric oxide production inhibitory activity from guggul-gum resins. Bioorg. Med. Chem. 2004, 12, 3037–3046. [Google Scholar] [CrossRef]
- Nigam, I.C.; Levi, L. Essential oils and their constituents: XXXII. Gas chromatography of sesquiterpene hydrocarbons. J. Chromatogr. A. 1966, 23, 217–226. [Google Scholar] [CrossRef]
- Thomas, A. F.; Willhalm, B. The triterpenes of Commiphora IV mass spectra and organic analysis V mass spectroscopic studies and the structure of commic acids A and B. Tetrahedron Lett. 1964, 5, 3177-3183–3183. [Google Scholar] [CrossRef]
- Vasisht, K.; Sharma, N.; Karan, M. Current perspective in the international trade of medicinal plants material: an update. Curr. Pharm. Des. 2016, 22, 4288–4336. [Google Scholar] [CrossRef]
- Khan, M.S.A.; Ahmad, I.; Chattopadhyay, D. New look to Phytomedicine: advancements in herbal products as novel drug leads: Academic Press. 2019, 3-13. [CrossRef]
- Zhao, M.; Ma, J.; Li, M.; Zhang, Y.; Jiang, B.; Zhao, X.; Huai, C.; Shen, L.; Zhang, N.; He, L.; Qin, S. Cytochrome P450 enzymes and drug metabolism in humans. Int. J. Mol. Sci. 2021, 22, 12808. [Google Scholar] [CrossRef] [PubMed]
- Butash, K.A.; Natarajan, P.; Young, A.; Fox, D.K. Reexamination of the effect of endotoxin on cell proliferation and transfection efficiency. Biotechniques 2000, 29, 610-614, 616, 618-619. [Google Scholar] [CrossRef]
- Shedlofsky, S.I.; Israel, B.C.; McClain, C.J.; Hill, D.B.; Blouin, R.A. Endotoxin administration to humans inhibits hepatic cytochrome P450-mediated drug metabolism. J. Clin. Invest. 1994, 94, 2209–2214. [Google Scholar] [CrossRef]
- Duke, J.A. Handbook of Medicinal Herbs. CRC press 2002, Boca Raton. [CrossRef]
- US Food and Drug Administration. In vitro drug interaction studies-cytochrome P450 enzyme and transporter mediated drug interactions. FDA Guid. 2020, 1, 1.
- Poudel, S.; Huber, A.D.; Chen, T. Regulation of nuclear receptors PXR and CAR by small molecules and signal crosstalk: Roles in drug metabolism and beyond. Drug Metab. Dispos. 2023, 51, 228–236. [Google Scholar] [CrossRef] [PubMed]
- Sahi, J.; Shord, S.S.; Lindley, C.; Ferguson, S.; LeCluyse, E.L. Regulation of cytochrome P450 2C9 expression in primary cultures of human hepatocytes. J. Biochem. Mol. Toxicol. 2009, 23, 43–58. [Google Scholar] [CrossRef]
- Al-Jenoobi, F.I.; Alam, M.A.; Al-Mohizea, A.M.; Ahad, A.; Raish, M. Orally co-administrated oleo-gum resin of Commiphora myrrha decreases the bioavailability of cyclosporine A in rats. Pharmazie 2015, 70, 549–552. [Google Scholar] [PubMed]
- De León, E.J.; Olmedo, D.A.; Solís, P.N.; Gupta, M.P.; Terencio, M.C. Diayangambin exerts immunosuppressive and anti-inflammatory effects in vitro and in vivo. Planta Med. 2002, 68, 1128–1131. [Google Scholar] [CrossRef] [PubMed]
- Russell, G.B.; Fenemore, P.G. New lignans from leaves of Macropiper excelsum. Phytochemistry. 1973, 12, 1799–1803. [Google Scholar] [CrossRef]
- Richardson, A.T. Hot new chemistry from a kiwi pepper tree. Chem. N.Z. 2015, 79, 91–93. [Google Scholar]
- Duh, C.Y.; Wu, Y.C.; Wang, S.K. Cytotoxic pyridone alkaloids from the leaves of Piper aborescens. J. Nat. Prod. 1990, 53, 1575–1577. [Google Scholar] [CrossRef]
- Rimando, A.M.; Dayan, F.E.; Mikell, J.R.; Moraes, R.M. Phytotoxic lignans of Leucophyllum frutescens. Nat. Toxins. 1999, 7, 39–43. [Google Scholar] [CrossRef]
- Solís, P.N.; Olmedo, D.; Nakamura, N.; Calderón, Á.I.; Hattori, M.; Gupta, M.P. A new larvicidal lignan from Piper fimbriulatum. Pharm. Biol. 2005, 43, 378–381. [Google Scholar] [CrossRef] [PubMed]
- Sukdee, S.; Meepowpan, P.; Nantasaen, N.; Jungsuttiwong, S.; Hadsadee, S.; Pompimon, W. Anticancer activities of chemical constituents from leaves and twigs of Mitrephora winitii. Indones. J. Chem. 2021, 21, 699–707. [Google Scholar] [CrossRef]
- El Gendy, M.A.; El-Kadi, A.O. Peganum harmala L. differentially modulates cytochrome P450 gene expression in human hepatoma HepG2 cells. Drug Metab Lett. 2009, 3, 212–216. [Google Scholar] [CrossRef]
- Alehaideb, Z.I.; Venkatraman, A.; Kokane, M.; Mohamed, S.A.; Rameshbabu, S.; Suliman, R.S.; Alghamdi, S.S.; Al-Eidi, H.; Alghanem, B.; Abdulla, M.H.; Matou-Nasri, S. Bursatella leachii purple ink secretion concentrate exerts cytotoxic properties against human hepatocarcinoma cell line (HepG2): In vitro and in silico studies. Molecules 2022, 27, 826. [Google Scholar] [CrossRef]








Disclaimer/Publisher’s Note: The statements, opinions and data contained in all publications are solely those of the individual author(s) and contributor(s) and not of MDPI and/or the editor(s). MDPI and/or the editor(s) disclaim responsibility for any injury to people or property resulting from any ideas, methods, instructions or products referred to in the content. |
© 2024 by the authors. Licensee MDPI, Basel, Switzerland. This article is an open access article distributed under the terms and conditions of the Creative Commons Attribution (CC BY) license (http://creativecommons.org/licenses/by/4.0/).