Submitted:
04 September 2024
Posted:
05 September 2024
You are already at the latest version
Abstract
Keywords:
Introduction
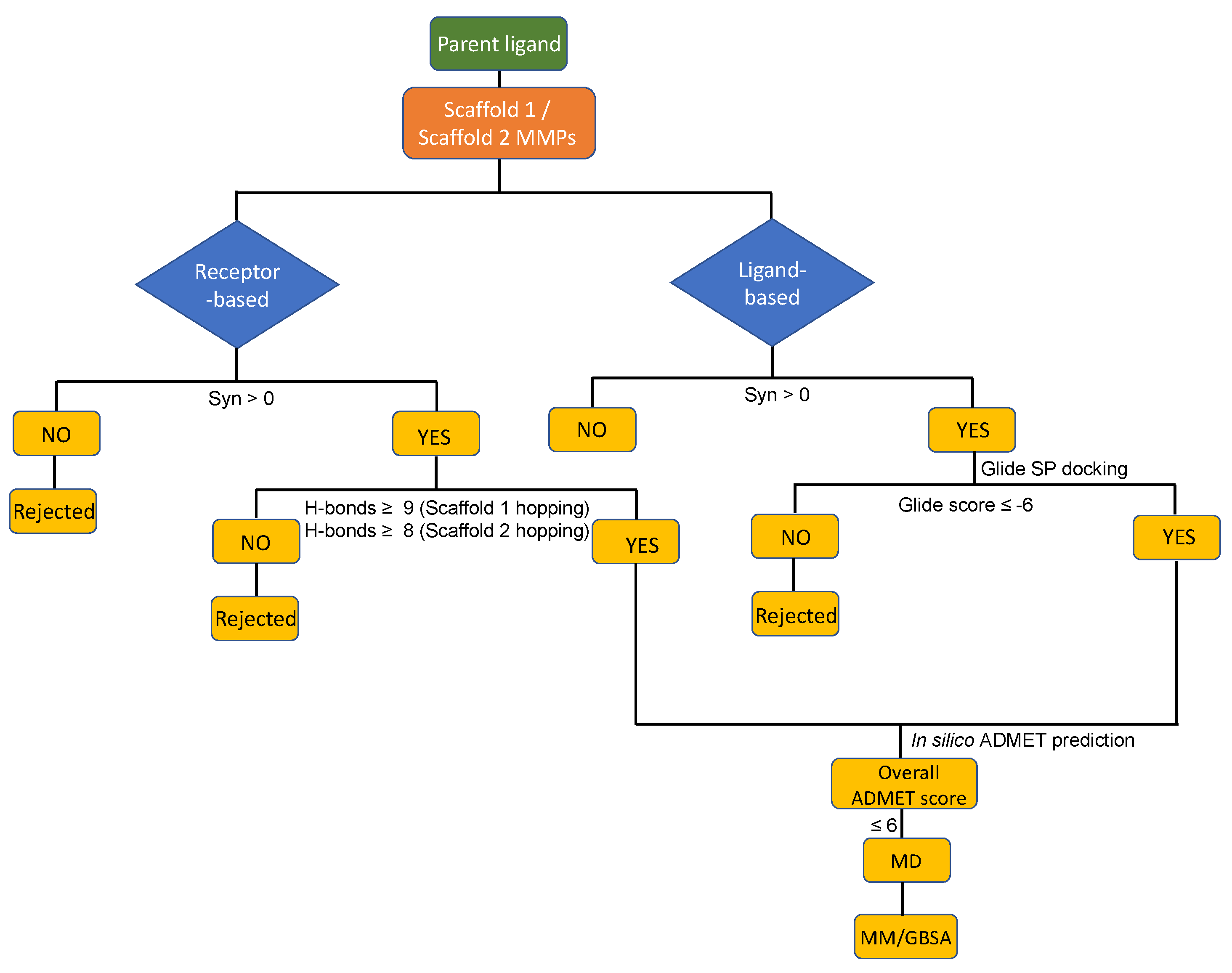
2. Methods and Materials
2.1. Generation of Protein 3D Structure
2.2. Scaffold Hopping
2.2.1. Scaffold 1 Hopping
2.2.2. Scaffold 2 Hopping
2.3. Molecular Docking
2.4. ADMET Prediction
2.5. Molecular Dynamics Simulations
2.6. Prime MM-GBSA Calculations
3. Results and Discussion
3.1. Scaffold 1

3.2. Scaffold 2
3.3. Molecular Dynamics Simulations
3.4. Binding Free Energy Calculations from MD Simulations
Conclusion
Supplementary Materials
Author contributions
Funding
Data Availability Statement
Conflict of interest
Abbreviations
References
- Sarshar, M.; Behzadi, P.; Ambrosi, C.; Zagaglia, C.; Palamara, A.T.; Scribano, D. FimH and Anti-Adhesive Therapeutics: A Disarming Strategy Against Uropathogens. Antibiotics (Basel). 2020, 9. [Google Scholar] [CrossRef] [PubMed]
- Yang, X.; Chen, H.; Zheng, Y.; Qu, S.; Wang, H.; Yi, F. Disease burden and long-term trends of urinary tract infections: A worldwide report. Front Public Health. 2022, 10, 888205. [Google Scholar] [CrossRef] [PubMed]
- Flores-Mireles, A.L.; Walker, J.N.; Caparon, M.; Hultgren, S.J. Urinary tract infections: epidemiology, mechanisms of infection and treatment options. Nature reviews microbiology. 2015, 13, 269–284. [Google Scholar] [CrossRef] [PubMed]
- Behzadi, P.; Behzadi, E.; Pawlak-Adamska, E.A. Urinary tract infections (UTIs) or genital tract infections (GTIs)? It’s the diagnostics that count. GMS hygiene and infection control. 2019, 14. [Google Scholar]
- Chockalingam, A.; Stewart, S.; Xu, L.; Gandhi, A.; Matta, M.K.; Patel, V.; et al. Evaluation of Immunocompetent Urinary Tract Infected Balb/C Mouse Model For the Study of Antibiotic Resistance Development Using. Antibiotics (Basel). 2019, 8. [Google Scholar]
- Issakhanian, L.; Behzadi, P. Antimicrobial agents and urinary tract infections. Current pharmaceutical design. 2019, 25, 1409–1423. [Google Scholar] [CrossRef]
- Behzadi, P. Classical chaperone-usher (CU) adhesive fimbriome: uropathogenic Escherichia coli (UPEC) and urinary tract infections (UTIs). Folia Microbiol (Praha). 2020, 65, 45–65. [Google Scholar] [CrossRef]
- Hozzari, A.; Behzadi, P.; Kerishchi Khiabani, P.; Sholeh, M.; Sabokroo, N. Clinical cases, drug resistance, and virulence genes profiling in Uropathogenic Escherichia coli. J Appl Genet. 2020, 61, 265–273. [Google Scholar] [CrossRef]
- Kleeb, S.; Jiang, X.; Frei, P.; Sigl, A.; Bezençon, J.; Bamberger, K.; et al. FimH Antagonists: Phosphate Prodrugs Improve Oral Bioavailability. J Med Chem. 2016, 59, 3163–3182. [Google Scholar] [CrossRef]
- Hooton, T.M.; Stamm, W.E. Diagnosis and treatment of uncomplicated urinary tract infection. Infectious Disease Clinics. 1997, 11, 551–581. [Google Scholar] [CrossRef]
- Svanborg, C.; Godaly, G. Bacterial virulence in urinary tract infection. Infectious disease clinics of North America. 1997, 11, 513–529. [Google Scholar] [CrossRef] [PubMed]
- Zalewska-Piątek, B.M.; Piątek, R.J. Alternative treatment approaches of urinary tract infections caused by uropathogenic Escherichia coli strains. Acta Biochim Pol. 2019, 66, 129–138. [Google Scholar] [CrossRef] [PubMed]
- Day, C.J.; Lo, A.W.; Hartley-Tassell, L.E.; Argente, M.P.; Poole, J.; King, N.P.; et al. Discovery of Bacterial Fimbria–Glycan Interactions Using Whole-Cell Recombinant Escherichia coli Expression. Mbio. 2021, 12, e03664–20. [Google Scholar] [CrossRef] [PubMed]
- Samanta, P.; Doerksen, R.J. Identifying FmlH lectin-binding small molecules for the prevention of Escherichia coli-induced urinary tract infections using hybrid fragment-based design and molecular docking. Comput Biol Med. 2023, 163, 107072. [Google Scholar] [CrossRef]
- Kalas, V.; Hibbing, M.E.; Maddirala, A.R.; Chugani, R.; Pinkner, J.S.; Mydock-McGrane, L.K.; et al. Structure-based discovery of glycomimetic FmlH ligands as inhibitors of bacterial adhesion during urinary tract infection. Proc Natl Acad Sci U S A. 2018, 115, E2819–E2828. [Google Scholar] [CrossRef]
- Maddirala, A.R.; Klein, R.; Pinkner, J.S.; Kalas, V.; Hultgren, S.J.; Janetka, J.W. Biphenyl Gal and GalNAc FmlH Lectin Antagonists of Uropathogenic E. coli (UPEC): Optimization through Iterative Rational Drug Design. J Med Chem. 2019, 62, 467–479. [Google Scholar]
- Wurpel, D.J.; Totsika, M.; Allsopp, L.P.; Hartley-Tassell, L.E.; Day, C.J.; Peters, K.M.; et al. F9 fimbriae of uropathogenic Escherichia coli are expressed at low temperature and recognise Galβ1-3GlcNAc-containing glycans. PloS one. 2014, 9, e93177. [Google Scholar]
- Conover, M.S.; Ruer, S.; Taganna, J.; Kalas, V.; De Greve, H.; Pinkner, J.S.; et al. Inflammation-induced adhesin-receptor interaction provides a fitness advantage to uropathogenic E. coli during chronic infection. Cell host & microbe. 2016, 20, 482–492. [Google Scholar]
- Ofek, I.; Hasty, D.L.; Sharon, N. Anti-adhesion therapy of bacterial diseases: prospects and problems. FEMS Immunol Med Microbiol. 2003, 38, 181–191. [Google Scholar] [CrossRef]
- Hu, Y.; Stumpfe, D.; Bajorath, J. Recent Advances in Scaffold Hopping. J Med Chem. 2017, 60, 1238–1246. [Google Scholar] [CrossRef]
- Ma, Y.; Wang, S.Q.; Xu, W.R.; Wang, R.L.; Chou, K.C. Design novel dual agonists for treating type-2 diabetes by targeting peroxisome proliferator-activated receptors with core hopping approach. PLoS One 2012, 7, e38546. [Google Scholar] [CrossRef] [PubMed]
- Schrödinger Release 2021-2 : Core Hopping, Schrödinger, LLC, New York, NY, 2021.
- Pasala, C.; Katari, S.K.; Nalamolu, R.M.; Aparna, R.B.; Amineni, U. Integration of core hopping, quantum-mechanics, molecular mechanics coupled binding-energy estimations and dynamic simulations for fragment-based novel therapeutic scaffolds against Helicobacter pylori strains. Comput Biol Chem. 2019, 83, 107126. [Google Scholar] [CrossRef] [PubMed]
- Friesner, R.A.; Murphy, R.B.; Repasky, M.P.; Frye, L.L.; Greenwood, J.R.; Halgren, T.A.; et al. Extra precision glide: docking and scoring incorporating a model of hydrophobic enclosure for protein-ligand complexes. J Med Chem. 2006, 49, 6177–6196. [Google Scholar] [CrossRef] [PubMed]
- Halgren, T.A.; Murphy, R.B.; Friesner, R.A.; Beard, H.S.; Frye, L.L.; Pollard, W.T.; et al. Glide: a new approach for rapid, accurate docking and scoring. 2. Enrichment factors in database screening. J Med Chem. 2004, 47, 1750–1759. [Google Scholar] [PubMed]
- Friesner, R.A.; Banks, J.L.; Murphy, R.B.; Halgren, T.A.; Klicic, J.J.; Mainz, D.T.; et al. Glide: a new approach for rapid, accurate docking and scoring. 1. Method and assessment of docking accuracy. J Med Chem. 2004, 47, 1739–1749. [Google Scholar]
- Schrödinger Release 2021-2: Glide, Schrödinger, LLC, New York, NY. 2021.
- Samanta, P.; Mishra, S.K.; Pomin, V.H.; Doerksen, R.J. Docking and Molecular Dynamics Simulations Clarify Binding Sites for Interactions of Novel Marine Sulfated Glycans with SARS-CoV-2 Spike Glycoprotein. Molecules. 2023, 28, 6413. [Google Scholar] [CrossRef]
- Maurya, A.K.; Sharma, P.; Samanta, P.; Shami, A.A.; Misra, S.K.; Zhang, F.; et al. Structure, anti-SARS-CoV-2, and anticoagulant effects of two sulfated galactans from the red alga Botryocladia occidentalis. International Journal of Biological Macromolecules. 2023, 238, 124168. [Google Scholar] [CrossRef]
- Samanta, P.; Doerksen, R.J. Identifying p56lck SH2 Domain Inhibitors Using Molecular Docking and In Silico Scaffold Hopping. Applied Sciences. 2024, 14, 4277. [Google Scholar] [CrossRef]
- Simulations Plus, Inc. Lancaster, CA, USA; http://www.simulations-plus.com.
- Bowers KJ, Chow DE, Xu H, Dror RO, Eastwood MP, Gregersen BA, et al., editors. Scalable algorithms for molecular dynamics simulations on commodity clusters. SC’06: Proceedings of the 2006 ACM/IEEE Conference on Supercomputing; 2006: IEEE.
- Schrödinger Release 2021-2 : Desmond Molecular Dynamics System, D.E. Shaw Research, New York, NY, 2021. Maestro-Desmond Interoperability Tools, Schrödinger, New York, NY, 2021.
- Li, J.; Abel, R.; Zhu, K.; Cao, Y.; Zhao, S.; Friesner, R.A. The VSGB 2.0 model: a next generation energy model for high resolution protein structure modeling. Proteins 2011, 79, 2794–2812. [Google Scholar] [CrossRef]
- Schwardt, O.; Rabbani, S.; Hartmann, M.; Abgottspon, D.; Wittwer, M.; Kleeb, S.; et al. Design, synthesis and biological evaluation of mannosyl triazoles as FimH antagonists. Bioorg Med Chem. 2011, 19, 6454–6473. [Google Scholar] [CrossRef]
- Klein, T.; Abgottspon, D.; Wittwer, M.; Rabbani, S.; Herold, J.; Jiang, X.; et al. FimH antagonists for the oral treatment of urinary tract infections: from design and synthesis to in vitro and in vivo evaluation. J Med Chem. 2010, 53, 8627–8641. [Google Scholar] [CrossRef] [PubMed]
- Roos, G.; Wellens, A.; Touaibia, M.; Yamakawa, N.; Geerlings, P.; Roy, R.; et al. Validation of Reactivity Descriptors to Assess the Aromatic Stacking within the Tyrosine Gate of FimH. ACS Med Chem Lett. 2013, 4, 1085–1090. [Google Scholar] [CrossRef] [PubMed]
- Brument, S.; Sivignon, A.; Dumych, T.I.; Moreau, N.; Roos, G.; Guerardel, Y.; et al. Thiazolylaminomannosides as potent antiadhesives of type 1 piliated Escherichia coli isolated from Crohn’s disease patients. Journal of medicinal chemistry. 2013, 56, 5395–5406. [Google Scholar] [CrossRef] [PubMed]
- Tomašić, T.; Rabbani, S.; Gobec, M.; Raščan, I.M.; Podlipnik, Č.; Ernst, B.; et al. Branched α-D-mannopyranosides: a new class of potent FimH antagonists. MedChemComm. 2014, 5, 1247–1253. [Google Scholar] [CrossRef]











| Ligand | Glide score | Synth score | Ligand | Glide score | Synth score |
| 01 * | −5.71 | n/a | 18 | n/a | 0.498 |
| 02 * | −6.16 | n/a | 19 | n/a | 0.492 |
| 03 * | −6.31 | n/a | 20 | n/a | 0.492 |
| 04 * | −6.42 | n/a | 21 | n/a | 0.469 |
| 1 | −6.34 | 1.000 | 22 | n/a | 0.469 |
| 2 | −6.33 | 0.250 | 23 | n/a | 0.438 |
| 3 | −6.32 | 0.250 | 24 | n/a | 0.598 |
| 4 | −6.27 | 1.500 | 25 | n/a | 0.375 |
| 5 | −6.26 | 0.250 | 26 | n/a | 0.375 |
| 6 | −6.16 | 0.250 | 27 | n/a | 0.250 |
| 7 | −6.10 | 2.000 | 28 | n/a | 0.250 |
| 8 | −6.10 | 2.188 | 29 | n/a | 0.250 |
| 9 | −6.08 | 0.250 | 30 | n/a | 0.250 |
| 10 | n/a | 1.500 | 31 | n/a | 0.250 |
| 11 | n/a | 0.496 | 32 | n/a | 0.250 |
| 12 | n/a | 1.000 | 33 | n/a | 0.250 |
| 13 | n/a | 0.500 | 34 | n/a | 0.250 |
| 14 | n/a | 0.500 | 35 | n/a | 0.250 |
| 15 | n/a | 0.500 | 36 | n/a | 0.250 |
| 16 | n/a | 0.500 | 37 | n/a | 0.250 |
| 17 | n/a | 0.500 | 38 | n/a | 0.250 |
| Ligands | Glide score | Synth score | Ligands | Glide score | Synth score |
| 01* | −5.710 | n/a | 49 | −6.023 | 1.000 |
| 39 | −6.506 | 1.498 | 50 | n/a | 2.961 |
| 40 | −6.465 | 1.000 | 51 | n/a | 2.000 |
| 41 | −6.402 | 2.875 | 52 | n/a | 2.000 |
| 42 | −6.216 | 0.500 | 53 | n/a | 2.000 |
| 43 | −6.168 | 0.250 | 54 | n/a | 2.000 |
| 44 | −6.118 | 0.500 | 55 | n/a | 0.500 |
| 45 | −6.093 | 0.250 | 56 | n/a | 0.498 |
| 46 | −6.093 | 1.500 | 57 | n/a | 0.375 |
| 47 | −6.076 | 2.250 | 58 | n/a | 0.375 |
| 48 | −6.045 | 2.500 |
Disclaimer/Publisher’s Note: The statements, opinions and data contained in all publications are solely those of the individual author(s) and contributor(s) and not of MDPI and/or the editor(s). MDPI and/or the editor(s) disclaim responsibility for any injury to people or property resulting from any ideas, methods, instructions or products referred to in the content. |
© 2024 by the authors. Licensee MDPI, Basel, Switzerland. This article is an open access article distributed under the terms and conditions of the Creative Commons Attribution (CC BY) license (http://creativecommons.org/licenses/by/4.0/).