Submitted:
30 August 2024
Posted:
02 September 2024
You are already at the latest version
Abstract
Keywords:
1. Introduction
1.1. Environment of Poultry Farming
1.2. Internet of Things
1.3. LoRa Technology
1.3. Random Forest Algorithm
2. Materials and Methods
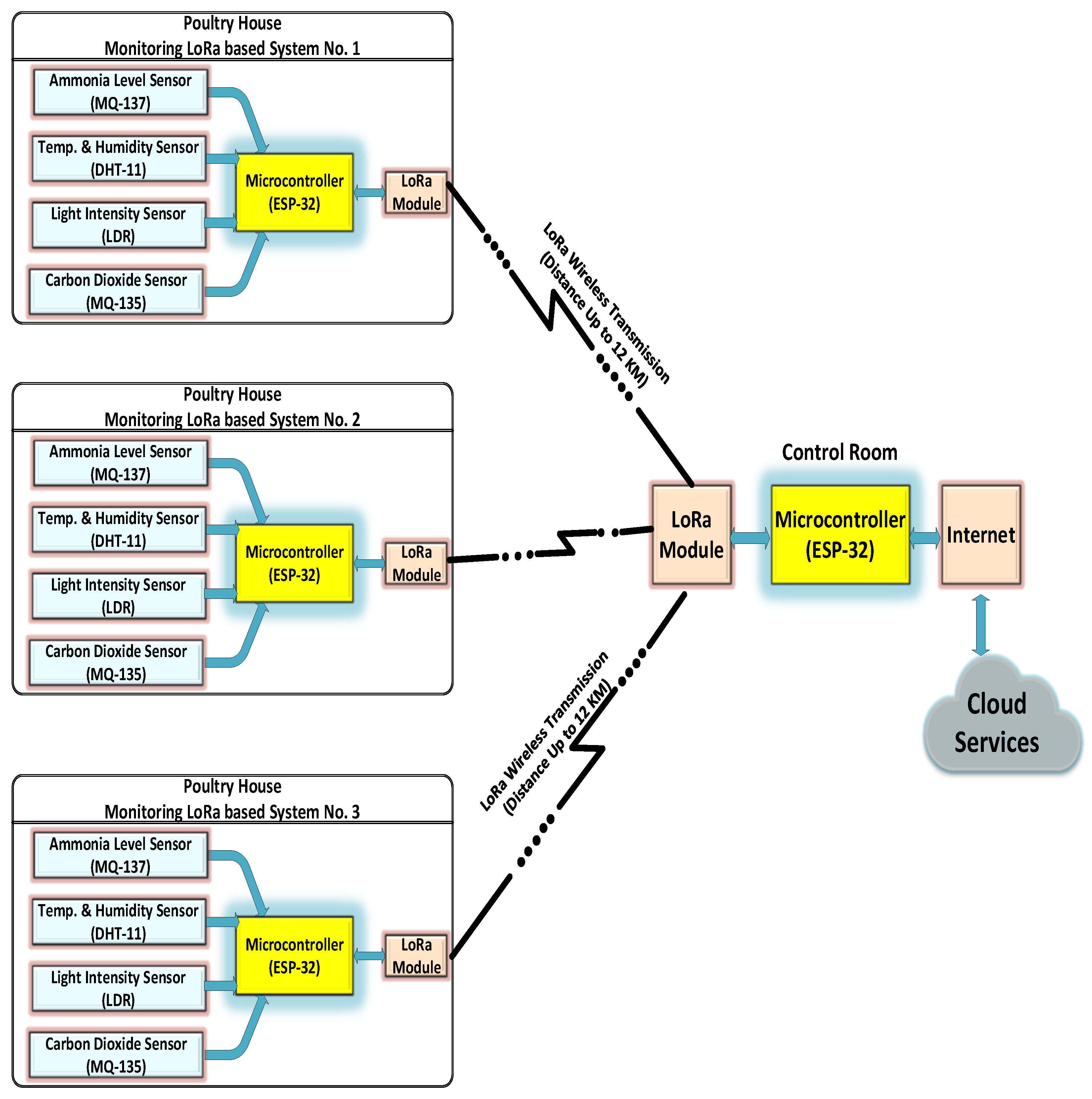
2.1. Proposed Hardware
2.2. Proposed Software
- Sr. No.
- ID (Location Symbol of the Poultry Farm)
- NH3 (Ammonia) Level
- Humidity
- Temperature
- CO2 Level
- Light Intensity
- Status (it has the warning or predictions).


2.2.1. Random Forest Machine Learning Model API
- Data Retrieval: The API looks up the table named as "Poultry" and certain environmental parameters data.
- Output: The Random Forest Machine Learning Model predict the Ammonia (NH3) Concentration after processing the data provided.
- Data Update: This data will then get updated at the monitoring web page for the predicted NH3 levels within Database.
2.2.2. Web-Based Monitoring System
- ■
- Display Real-Time data: this shows the environmental parameters (temperature, humidity, CO2 level, NH3 level, Light intensity) intuitively.
- ■
- Prediction Alerts: The web page shows the predicted NH3 levels, and it can provide the alters if the NH3 level is getting close in or exceeds the danger limits (30 ppm).
- ■
- Data Analysis: Users can observe the data to monitor the environment of poultry house and make informed decisions about environmental management.

2.2.3. Benefits and Implications
- Automated monitoring provides accurate and rapid insights by getting rid of the process manual data gathering & processing.
- Predictive capabilities enable proactive management of ammonia levels, which results in improved ecological farm efficiency and better-quality animal welfare.
- Since the system is web-based, farm owners can monitor their facilities from anywhere at any time.
3. Random Forest – Predictive Analysis over Realtime Data
3.1. Data Collection
| Sr No | Temperature ( 0C) |
Humidity (%) |
CO2 (ppm) |
Light Intensity (lux) |
NH3 (ppm) |
|---|---|---|---|---|---|
| 1 | 33 | 60 | 1451 | 20 | 7 |
| 2 | 34 | 53 | 1557 | 17 | 8 |
| 3 | 33 | 66 | 1881 | 20 | 6 |
| 4 | 35 | 52 | 1417 | 18 | 9 |
3.2. Model Training

3.3. Predictive Analysis


4. Results and Discussions












5. Conclusions
Author Contributions
Funding
Data Availability Statement
Acknowledgments
Conflicts of Interest
Declaration of Generative AI Content
References
- Pereira, W.F.; Fonseca, L.d.S.; Putti, F.F.; Góes, B.C.; Naves, L.d.P. Environmental monitoring in a poultry farm using an instrument developed with the internet of things concept. Comput. Electron. Agric. 2020, 170, 105257. [CrossRef]
- Lashari, M.H.; Karim, S.; Alhussein, M.; Hoshu, A.A.; Aurangzeb, K.; Anwar, M.S. Internet of Things-based sustainable environment management for large indoor facilities. PeerJ Comput. Sci. 2023, 9, e1623. [CrossRef]
- Al-Falahy, N.; Alani, O.Y. Technologies for 5G Networks: Challenges and Opportunities. It Prof. 2017, 19, 12–20. [CrossRef]
- Asnawi, M.F.; Syukriasari, F. A prototype for IoT based Rice Field Irrigation System. sinkron 2019, 3, 260–265. [CrossRef]
- Vanelli, B.; da Silva, M.P.; Manerichi, G.; Pinto, A.S.R.; Dantas, M.A.R.; Ferrandin, M.; Boava, A. Internet of Things Data Storage Infrastructure in the Cloud Using NoSQL Databases. IEEE Lat. Am. Trans. 2017, 15, 737–743. [CrossRef]
- Ben Sassi, Neila, Xavier Averós, and Inma Estevez. "Technology and poultry welfare." Animals 6, no. 10 (2016): 62.
- Oro, Camila, and Erica Cristina Bueno do Prado Guirro. "Influência da amônia proveniente da cama aviária sobre o bem-estar de frangos de corte." Revista Veterinária em Foco 12, no. 1 (2014).
- Castell, N.; Dauge, F.R.; Schneider, P.; Vogt, M.; Lerner, U.; Fishbain, B.; Broday, D.; Bartonova, A. Can commercial low-cost sensor platforms contribute to air quality monitoring and exposure estimates? Environ. Int. 2017, 99, 293–302. [CrossRef]
- Costa, A. Ammonia Concentrations and Emissions from Finishing Pigs Reared in Different Growing Rooms. J. Environ. Qual. 2017, 46, 255–260. [CrossRef]
- Gomes, D.A.; Bianchini, D. Interconnecting Wireless Sensor Networks with the Internet Using Web Services. IEEE Lat. Am. Trans. 2016, 14, 1937–1942. [CrossRef]
- David, B.; Moe, R.O.; Michel, V.; Lund, V.; Mejdell, C. Air Quality in Alternative Housing Systems May Have an Impact on Laying Hen Welfare. Part I—Dust. Animals 2015, 5, 495–511. [CrossRef]
- Damasceno, F.A.; Junior, T.Y.; de Lima, R.R.; Gomes, R.C.C.; de Moraes, S.R.P. Avaliação do bem-estar de frangos de corte em dois galpões comerciais climatizados. Cienc. E Agrotecnologia 2010, 34, 1031–1038. [CrossRef]
- Pessôa, Gabriel Borges Sandt, Fernando de Castro Tavernari, Rodolfo Alves Vieira, and Luiz Fernando Texeira Albino. "New concepts in poultry nutrition." Revista Brasileira de Saúde e Produção Animal 13 (2012): 755-774.
- Eyob Gebregeziabhear, Eyob Gebregeziabhear. "The effect of stress on productivity of animals: a review." (2015): 14-21.
- Hlaing, Win, Somchai Thepphaeng, Varunyou Nontaboot, Natthanan Tangsunantham, Tanayoot Sangsuwan, and Chaiyod Pira. "Implementation of WiFi-based single phase smart meter for Internet of Things (IoT)." In 2017 International Electrical Engineering Congress (iEECON), pp. 1-4. IEEE, 2017.
- Jácome, I.; Rossi, L.; Borille, R. Influence of artificial lighting on the performance and egg quality of commercial layers: a review. Braz. J. Poult. Sci. 2014, 16, 337–344. [CrossRef]
- Janczak, A.M.; Riber, A.B. Review of rearing-related factors affecting the welfare of laying hens. Poult. Sci. 2015, 94, 1454–1469. [CrossRef]
- Kaushik, A.; Kumar, R.; Arya, S.K.; Nair, M.; Malhotra, B.D.; Bhansali, S. Organic–Inorganic Hybrid Nanocomposite-Based Gas Sensors for Environmental Monitoring. Chem. Rev. 2015, 115, 4571–4606. [CrossRef]
- Le, Anh, Janus Varmarken, Simon Langhoff, Anastasia Shuba, Minas Gjoka, and Athina Markopoulou. "AntMonitor: A system for monitoring from mobile devices." In Proceedings of the 2015 ACM SIGCOMM Workshop on Crowdsourcing and Crowdsharing of Big (Internet) Data, pp. 15-20. 2015.
- Mahdavinejad, M.S.; Rezvan, M.; Barekatain, M.; Adibi, P.; Barnaghi, P.; Sheth, A.P. Machine learning for internet of things data analysis: a survey. Digit. Commun. Netw. 2018, 4, 161–175. [CrossRef]
- Najafi, Pardis, Idrus Zulkifli, Nurfarahin Amat Jajuli, Abdoreza Soleimani Farjam, Suriya Kumari Ramiah, Anna Aryani Amir, Emily O’Reily, and David Eckersall. "Environmental temperature and stocking density effects on acute phase proteins, heat shock protein 70, circulating corticosterone and performance in broiler chickens." International journal of biometeorology 59 (2015): 1577-1583.
- Nkoa, R. Agricultural benefits and environmental risks of soil fertilization with anaerobic digestates: a review. Agron. Sustain. Dev. 2013, 34, 473–492. [CrossRef]
- K.Othman, J.; Mahmood, J.R.; Emarah, G.Y.A.A. Design and Implementation of Smart Relay based Remote Monitoring and Controlling of Ammonia in Poultry Houses. Int. J. Comput. Appl. 2014, 103, 13–18. [CrossRef]
- Pan, J.; Yang, Y.; Yang, B.; Yu, Y. Artificial Polychromatic Light Affects Growth and Physiology in Chicks. PLOS ONE 2014, 9, e113595. [CrossRef]
- Pereira, S.G.M.; Pereira, F.A.d.S.M.; Goncalves, R.F.; dos Santos, D.S. Software project for remote monitoring of body temperature. IEEE Lat. Am. Trans. 2017, 15, 2238–2243. [CrossRef]
- Mahale, Rupali B., and S. S. Sonavane. "Smart Poultry Farm Monitoring Using IOT and Wireless Sensor Networks." International Journal of Advanced Research in Computer Science 7, no. 3 (2016).
- Rapson, D. Durable goods and long-run electricity demand: Evidence from air conditioner purchase behavior. J. Environ. Econ. Manag. 2014, 68, 141–160. [CrossRef]
- Santoro, G.; Vrontis, D.; Thrassou, A.; Dezi, L. The Internet of Things: Building a knowledge management system for open innovation and knowledge management capacity. Technol. Forecast. Soc. Chang. 2018, 136, 347–354. [CrossRef]
- Schreiber, Fábio Victor, Roberto Alexandre Dias, and Victoria Zanetti Marçal Gallo. "Remote water consumption metering using MQTT over sub-gigahertz RF environment." International Journal of Computer Applications 180, no. 51 (2018): 10-17.
- Soliman, E.S.; Moawed, S.A.; Hassan, R.A. Influence of microclimatic ammonia levels on productive performance of different broilers' breeds estimated with univariate and multivariate approaches. Veter- World 2017, 10, 880–887. [CrossRef]
- Sousa, F. C., I. F. F. Tinôco, M. O. Paula, A. L. Silva, C. F. Souza, F. J. F. Batista, and Matteo Barbari. "Medidas para minimizar a emissão de amônia na produção de frangos de corte: revisão." Revista Brasileira de Engenharia de Biossistemas 10, no. 1 (2016): 51-61.
- Souza, A.P.O.; Molento, C.F.M. The Contribution of Broiler Chicken Welfare Certification at Farm Level to Enhancing Overall Animal Welfare: The Case of Brazil. J. Agric. Environ. Ethic- 2015, 28, 1033–1051. [CrossRef]
- Uckelmann, Dieter, Mark Harrison, and Florian Michahelles, eds. Architecting the internet of things. Springer Science & Business Media, 2011.
- van Weeghel, H.E.; Bos, A.(.; Spoelstra, S.F.; Koerkamp, P.W.G. Involving the animal as a contributor in design to overcome animal welfare related trade-offs: The dust bath unit as an example. Biosyst. Eng. 2016, 145, 76–92. [CrossRef]
- Winkel, A.; Mosquera, J.; Aarnink, A.J.; Koerkamp, P.W.G.; Ogink, N.W. Evaluation of a dry filter and an electrostatic precipitator for exhaust air cleaning at commercial non-cage laying hen houses. Biosyst. Eng. 2015, 129, 212–225. [CrossRef]
- Zambon, I.; Cecchini, M.; Egidi, G.; Saporito, M.G.; Colantoni, A. Revolution 4.0: Industry vs. Agriculture in a Future Development for SMEs. Processes 2019, 7, 36. [CrossRef]
Disclaimer/Publisher’s Note: The statements, opinions and data contained in all publications are solely those of the individual author(s) and contributor(s) and not of MDPI and/or the editor(s). MDPI and/or the editor(s) disclaim responsibility for any injury to people or property resulting from any ideas, methods, instructions or products referred to in the content. |
© 2024 by the authors. Licensee MDPI, Basel, Switzerland. This article is an open access article distributed under the terms and conditions of the Creative Commons Attribution (CC BY) license (http://creativecommons.org/licenses/by/4.0/).