Submitted:
23 August 2024
Posted:
26 August 2024
You are already at the latest version
Abstract
Keywords:
1. Introduction
- (1)
- Kolmogorov consistency condition,
- (2)
- Cavity method (utilizing the self-similarity of the Cayley tree),
- (3)
- Transition matrix method.
2. Preliminaries and Construction of the Partial Partition Functions
2.1. Self-Similarity Approach to Determine the Partial Partition Functions
- Rearrange Equation (1):
- 2.
- Rearrange Equation (2):
3. Phase Transition for the Potts-SOS Model
- If , the cubic equation has three distinct real roots.
- If , the cubic equation has a multiple root and all its roots are real.
- If , the cubic equation has one real root and two nonreal complex conjugate roots.
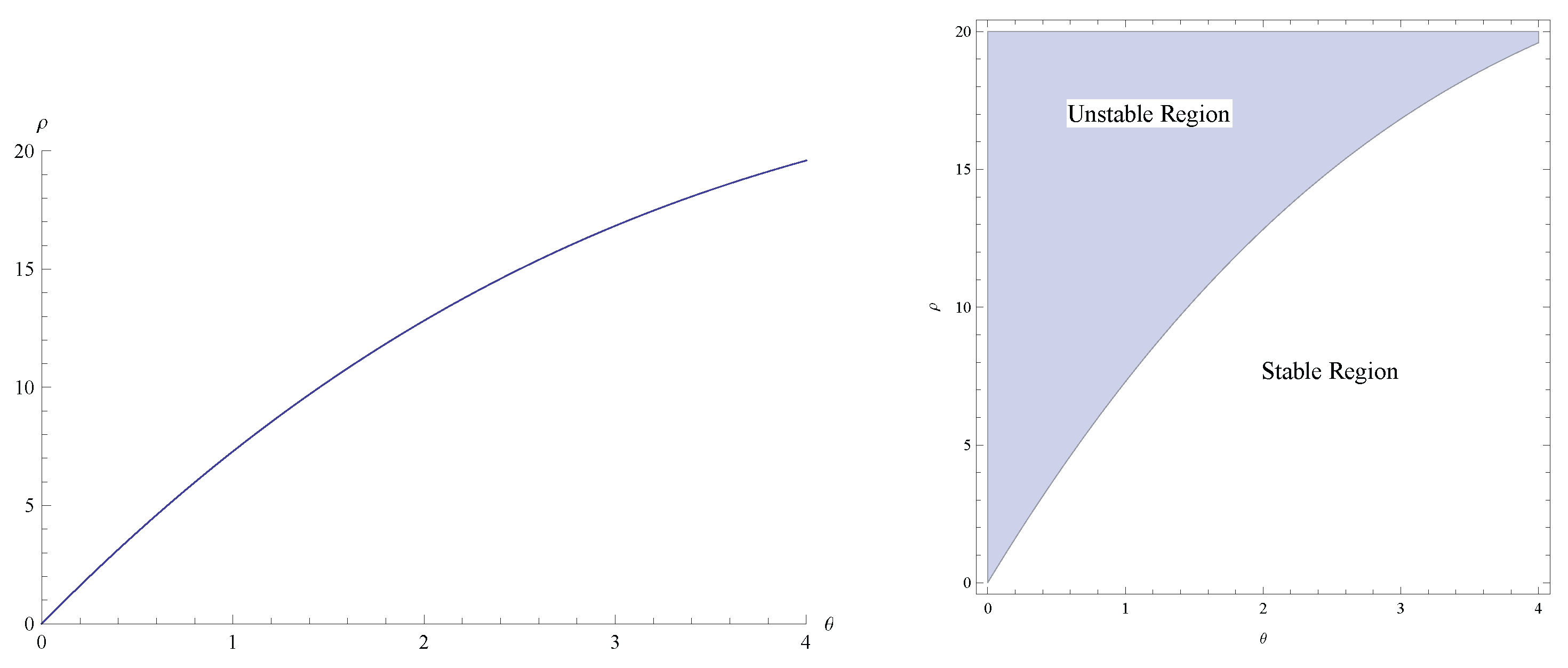
4. Stability Analysis of the Two-Dimensional Dynamical system
5. Conclusions
Acknowledgments
Conflicts of Interest
References
- Georgii, H.O. Gibbs measures and phase transitions. Walter de Gruyter GmbH & Co. KG, Berlin (2011).
- Preston, C.J. Gibbs states on Countable Sets, Cambridge University Press, London (1974).
- Baxter, R.J. Exactly solved models in statistical mechanics. Elsevier (2016).
- Jin, S.; Sen, A;, Guo, W.; Sandvik, A.W. Phase transitions in the frustrated Ising model on the square lattice. Phys. Rev. B, 87(14) (2013) 144406. [CrossRef]
- Bressloff, P.C. Drift-diffusion on a Cayley tree with stochastic resetting: The localization-delocalization transition, J. Stat. Mech. (2021) 063206. [CrossRef]
- Rozikov, U.A. Gibbs Measures on Cayley trees, World Scientific Publishing Company (2013).
- Ising, E. Beitrag zur Theorie des Ferromagnetismus, Z. Phys. 31 (1925) 253–258.
- Potts, R.B. Some generalized order-disorder transformations, Mathematical Proceedings of the Cambridge Philosophical Society 48(1), 106-109 (1952). [CrossRef]
- Bhattacharjee, S.M. Complex dynamics approach to dynamical quantum phase transitions: The Potts model, Physical Review B, 109(3), 035130 (2024). [CrossRef]
- Kulske, C.; Rozikov, U.A. Extremality of translation-invariant phases for three-state SOS-model on the binary tree. Journal of Statistical Physics, 160, 659–680 (2015). [CrossRef]
- Rozikov, U.A.; Suhov, Y.M. Gibbs measures for SOS model on a Cayley tree. Infinite Dimensional Analysis, Quantum Probability and Related Topics, 9(3), 471-488 (2006). [CrossRef]
- Rahmatullaev, M.M.; Abraev, B.U. A new class of Gibbs measures for three-state SOS model on a Cayley tree, Chelyabinsk Physical and Mathematical Journal, 9(1), 101–110 (2024). [CrossRef]
- Akın, H. The qualitative properties of 1D mixed-type Potts- SOS model with 1-spin and its dynamical behavior, Phys. Scr. 99 (5) (2024) 055231. [CrossRef]
- Akın, H. Quantitative behavior of (1,1/2)-MSIM on a Cayley tree, Chinese Journal of Physics, 83, 501-514 (2023). [CrossRef]
- Akın, H. Investigation of thermodynamic properties of mixed-spin (2,1/2) Ising and Blum-Capel models on a Cayley tree, Chaos, Solitons & Fractals, 184 114980, (2024). [CrossRef]
- Rahmatullaev, M.M.; Rasulova, M.A. Extremality of translation-invariant Gibbs measures for the Potts-SOS model on the Cayley tree, J. Stat. Mech. 2021 (2021) 073201. [CrossRef]
- Blume, M. Theory of the first-order magnetic phase change in UO2, Phys. Rev., 141, 517-524 (1966). [CrossRef]
- Devaney, R.L. An Introduction to Chaotic Dynamical Systems (Benjamin-Cummings, Menlo Park, CA, 1986).
- Alligood, K.T.; Sauer, T.D.; Yorke, J.A. Chaos: An Introduction to Dynamical Systems, Springer, 2000.
- Feigenbaum MJ, Quantitative universality for a class of nonlinear transformations, J Stat. Physics, 19 (1), pp. 25-52, (1978). [CrossRef]
- Feigenbaum, M.J. Universal behavior in nonlinear systems, Physica D, 7 (1-3), pp. 16-39, 1983. [CrossRef]
- Strogatz, S.H. Nonlinear Dynamics and Chaos With Applications to Physics, Biology, Chemistry, and Engineering, Second Edition, Avalon Publishing, 2014.
- Ritt, J.F. On the iteration of rational functions, Transactions of the American Mathematical Society 21, no. 3 (1920): 348–56. [CrossRef]
- Akın, H. Exploring the phase transition challenge by analyzing stability in a 5-D dynamical system linked to (2,1/2)-MSIM, Chinese Journal of Physics, 91 (2024) 494-504. [CrossRef]
- Akın, H. On the periodicity of the rational dynamical system corresponding to the Vannimenus-Ising model J. Comput. Nonlinear Dynam., 18 (1) (2023), Article 011001. [CrossRef]
- Akın, H. New Gibbs measures of the Ising model on a Cayley tree in the presence of triple effective local external fields, Physica B, 645 414221 (2022). [CrossRef]
- Akın, H. The classification of disordered phases of mixed spin (2,1/2) Ising model and the chaoticity of the corresponding dynamical system, Chaos, Solitons & Fractals, 167 113086 (2023). [CrossRef]
- Akın, H.; Ulusoy, U. Limiting Gibbs measures of the q-state Potts model with competing interactions, Physica B: Condensed Matter 640 (2022) 413944. [CrossRef]
- Akın, H.; Ulusoy, U. A new approach to studying the thermodynamic properties of the q-state Potts model on a Cayley tree, Chaos, Solitons & Fractals 174 (2023) 113811. [CrossRef]
- Ostilli, M. Cayley trees and Bethe lattices: A concise analysis for mathematicians and physicists, Physica A, 391, 3417–3423 (2012). [CrossRef]
- Wolfram Research, Inc., Mathematica, Version 8.0, Champaign, IL (2010).
- Hilborn, R.C. Chaos and nonlinear dynamics: An introduction for scientists and engineers, (Oxford University Press on Demand, 2000).




Disclaimer/Publisher’s Note: The statements, opinions and data contained in all publications are solely those of the individual author(s) and contributor(s) and not of MDPI and/or the editor(s). MDPI and/or the editor(s) disclaim responsibility for any injury to people or property resulting from any ideas, methods, instructions or products referred to in the content. |
© 2024 by the authors. Licensee MDPI, Basel, Switzerland. This article is an open access article distributed under the terms and conditions of the Creative Commons Attribution (CC BY) license (http://creativecommons.org/licenses/by/4.0/).