Submitted:
12 August 2024
Posted:
15 August 2024
You are already at the latest version
Abstract
Keywords:
1. Introduction
2. Related Work
| Author | Citation | Title | Objectives | Findings |
| Padmanaban (2024) | [3] | Revolutionizing Regulatory Reporting through AI/ML: Approaches for Enhanced Compliance and Efficiency. | A Machine learning approach to provide a novel solution for reporting mandates in financial institutions. | By leveraging ML technique a framework can be made to ensure security polices before uploading or sending data. |
| Shabnam Hassani, Mehrdad Sabetzadeh, Daniel Amyot and Jain Liao (2024) | [4] | "Rethinking Legal Compliance Automation: Opportunities with Large Language Models. | Employing automation strategies for compliance analysis using Large Language Models | Usage of NLP model for automation to check International data policy compliance. |
| Prajakta Sudhir Samant (2024) | [5] | Leveraging AI for enhanced compliance with global data protection regulations in cloud computing environments. | To analyze the critical role of compliance and regulatory adherence in cloud computing, with a focus on global data protection regulations like GDPR, CCPA, and PIPEDA. | Ensuring global data protection regulation for international data transfer without any human interaction. |
| Sanjeev Prakash, Jesu Narkarunai Arasu Malaiyappan, Kumaran Thirunavukkarasu and Munivel Devan (2024) | [6] | Achieving Regulatory Compliance in Cloud Computing through MLE. | To investigate the role of machine learning in enhancing regulatory compliance within cloud environments by automating tasks, improving security, and increasing reporting accuracy. | Improving the efficiency and accurary of the NLP model for automation compliance check. |
| Cristòfol Daudén-Esmel, Jordi Castellà -Roca, Alexandre Viejo (2024) | [8] | Blockchain-based access control system for efficient and GDPR-compliant personal data management | To develop a lightweight blockchain-based platform for GDPR-compliant personal data management, enabling Service Providers to transparently demonstrate consent and comply with regulations. | Leveraging smart contracts for data movement initiation after successful compliance check. |
| Konstantinos Demertzis, Konstantinos Rantos, Lykourgos Magafas, Charalabos Skianis and Lazaros Iliadis (2023) | [9] | A Secure and Privacy-Preserving Blockchain-Based XAI-Justice System. | To propose a framework that integrates AI innovations, including NLP, ChatGPT, and blockchain, to enhance the efficiency, transparency, and impartiality of judicial determinations. | Integration of NLP and blockchain technology to improve the efficiency and security of the system. |
| Richmond Y. Wong, Andrew Chong, R. Cooper AspegrenAuthors Info and Claims (2023) | [10] | Privacy Legislation as Business Risks: How GDPR and CCPA are Represented in Technology Companies’ Investment Risk Disclosures. | To investigate how major technology companies translate GDPR and CCPA into business risks in documents created for investors, focusing on the implications of privacy legislation on their operations. | How our system can be useful in business fields for companies which relay on global data protection policies. |
| O. A. Cejas, M. I. Azeem, S. Abualhaija and L. C. Briand (2023) | [11] | NLP-Based Automated Compliance Checking of Data Processing Agreements Against GDPR. | To develop an automated solution using natural language processing (NLP) for checking the compliance of Data Processing Agreements (DPAs) with GDPR requirements, aiming to streamline the compliance verification process. | Leveraging NLP for compliance check of global data protection policies like GDPR, CCPA and DPDPA. |
| Tom, J., Adigwe , W., Anebo, N., and Bukola (2023) | [12] | Automated Model for Data Protection Regulation Compliance Monitoring and Enforcement. | To develop an automated compliance and enforcement model using Semantic Web technologies and Ontology for monitoring adherence to data protection regulations, specifically targeting the Nigerian Data Protection Regulation (NDPR). | Automation model for data protection regulation like NLP for multiple country’s policies. |
| Filippo Lorè, Pierpaolo Basile, Annalisa Appice, Marco de Gemmis, Donato Malerba and Giovanni Semeraro (2023) | [13] | An AI framework to support decisions on GDPR compliance. | To design and implement the INTREPID AI-based framework for automating the GDPR compliance check of public documents within the Italian Public Administration, focusing on Italian language processing. | Automation system for a secure compliance check of GDPR policies for user’s data. |
| Haris Ahmad, Gagangeet Singh Aujla (2023) | [15] | GDPR compliance verification through a user-centric blockchain approach in multi-cloud environment. | To develop a user-centric, blockchain-based framework for managing and verifying GDPR compliance in cloud-hosted web applications, focusing on transparent and immutable logging of data operations via smart contracts. | Integration of smart contract with NLP model to enhance more security and privacy of user data for global data policies compliance. |
| L. Wang, Z. Guan, Z. Chen and M. Hu (2023) | [17] | Enabling Integrity and Compliance Auditing in Blockchain-Based GDPR-Compliant Data Management. | To develop a blockchain-based data management framework that ensures both semantic consistency and data integrity in compliance with GDPR, enabling transparent data operations and inspections. | Usage of blockchain to ensure data integrity and evidence of data transfer from one cloud to another. |
| Masoud Barati, Kwabena Adu-Duodu, Omer Rana, Gagangeet Singh Aujla and Rajiv Ranjan (2023) | [18] | Compliance Checking of Cloud Providers: Design and Implementation. | To develop and verify a formal model for data usage requests in cloud composite services, ensuring compliance with GDPR obligations such as user consent, data access, and data transfer. | Providing an environment for user consent, data access, data transfer which ensures users a secure and privacy preserving trust with in the system. |
| Dara Hallinan, Alexander Bernier, Anne Cambon-Thomsen, Francis P. Crawley, Diana Dimitrova, Claudia Bauzer Medeiros, Gustav Nilsonne, Simon Parker, Brian Pickering and Stéphanie Rennes (2021) | [23] | International transfers of personal data for health research following Schrems II: a problem in need of a solution, | To analyze the impact of the Schrems II decision on the transfer of personal data for health research between the EU and third countries, particularly in the context of the COVID-19 pandemic. | Impact of transferring crucial data from one country to another by agreement of all global data security policies. |
| Mpyana Mwamba Merlec, Youn Kyu Lee, Seng-Phil Hong and Hoh Peter (2021) | [24] | A Smart Contract-Based Dynamic Consent Management System for Personal Data Usage under GDPR. | To develop and implement a smart-contract-based dynamic consent management system using blockchain technology, enabling individuals to control personal data collection and usage in compliance with GDPR. | Leveraging smart contract as it provide immutability, So that users can have control over their personal data. |
3. Novelty of the work


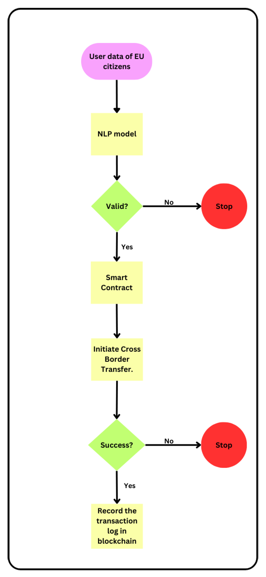
4. Legal Consideration for International Cloud Data Transfer.
4.1. Natural Language Processing Modelling.

4.1.1. Embedding Layer and Positional Encoding
4.1.2. Multi-Head Attention
4.1.3. Feedforward Layer
4.1.4. Output Layer and Final Verification
4.2. Smart Contract for Transfer Control.
4.2.1. Smart Contract State
4.2.2. Green Signal from NLP Model
4.2.3. Transfer Initiation
4.2.4. Transfer Approval
4.2.5. Transfer Completion
4.2.6. Combined Model
- Receive Green Signal:
- Initiate Transfer:
-
Approve Transfer: if
-
Complete Transfer: if
5. Experimental Results and Discussion
5.1. Training of NLP Model


5.2. NLP Model Accuracy
| Test Input | Accuracy (%) | Expected Output | Actual Output |
|---|---|---|---|
| "Test Data 1" | 95.0 | True | True |
| "Test Data 2" | 94.5 | False | False |
| "Test Data 3" | 96.0 | True | True |
| "Test Data 4" | 94.0 | True | True |
| "Test Data 5" | 95.5 | False | False |
5.3. Transfer Latency
| Data Input | Latency (ms) | Recipient Address |
|---|---|---|
| "Data Hash 1" | 150 | 0xAddr1 |
| "Data Hash 2" | 160 | 0xAddr2 |
| "Data Hash 3" | 145 | 0xAddr3 |
| "Data Hash 4" | 155 | 0xAddr4 |
| "Data Hash 5" | 140 | 0xAddr5 |
5.4. Blockchain Transaction Throughput
| Transaction Batch Size | Throughput (tx/s) | Total Transactions | Total Time (s) |
|---|---|---|---|
| Batch 1: 5 txs | 10.5 | 5 | 0.48 |
| Batch 2: 10 txs | 11.0 | 10 | 0.91 |
| Batch 3: 15 txs | 10.2 | 15 | 1.47 |
| Batch 4: 20 txs | 10.8 | 20 | 1.85 |
| Batch 5: 25 txs | 11.2 | 25 | 2.23 |
5.5. Compliance Verification Time
| Compliance Data Input | Verification Time (ms) | Verification Result |
|---|---|---|
| "Policy 1" | 200 | Compliant |
| "Policy 2" | 210 | Non-compliant |
| "Policy 3" | 190 | Compliant |
| "Policy 4" | 205 | Compliant |
| "Policy 5" | 195 | Non-compliant |
6. Conclusions
References
- Radhakrishnan Venkatakrishnan, Emrah Tanyildizi, and M. Abdullah Canbaz, "Semantic interlinking of Immigration Data using LLMs for Knowledge Graph Construction,". In Companion Proceedings of the ACM on Web Conference 2024 (WWW ’24), 2024. [CrossRef]
- Jesu Narkarunai Arasu Malaiyappan, Sanjeev Prakash, Samir Vinayak Bayani and Munivel Devan, "Enhancing Cloud Compliance: A Machine Learning Approach,". Advanced International Journal of Multidisciplinary Research, 2024, vol. 2, no. 2. [CrossRef]
- Padmanaban, "Revolutionizing Regulatory Reporting through AI/ML: Approaches for Enhanced Compliance and Efficiency,". In Journal of Artificial Intelligence General Science (JAIGS), 2024, vol. 2, No. 1, pp. 71â90. [CrossRef]
- Shabnam Hassani, Mehrdad Sabetzadeh, Daniel Amyot and Jain Liao, "Rethinking Legal Compliance Automation: Opportunities with Large Language Models,". In arxiv, 2024. [CrossRef]
- Prajakta Sudhir Samant, "LEVERAGING AI FOR ENHANCED COMPLIANCE WITH GLOBAL DATA PROTECTION REGULATIONS IN CLOUD COMPUTING ENVIRONMENTS ". In International Research Journal of Modernization in Engineering Technology and Science, 2024, vol.6, no. 4, pdf-link: https://www.irjmets.com/uploadedfiles/paper//issue_4_april_2024/53514/final/fin_irjmets1715711864.pdf.
- Sanjeev Prakash, Jesu Narkarunai Arasu Malaiyappan, Kumaran Thirunavukkarasu and Munivel Devan, "Achieving Regulatory Compliance in Cloud Computing through ML". In Advanced International Journal of Multidisciplinary Research, 2024,vol.2, no. 2. [CrossRef]
- Lillian Tsang "Transferring personal data out of the UK: The IDTA and UK addendum explained". Artical, 2024, link: https://academic.oup.com/book/39321/chapter-abstract/350584629?redirectedFrom=fulltext.
- Cristòfol Daudén-Esmel, Jordi Castellà -Roca, Alexandre Viejo, "Blockchain-based access control system for efficient and GDPR-compliant personal data management,". In Computer Communications, 2024, vol. 214, pp. 67-87. [CrossRef]
- Konstantinos Demertzis, Konstantinos Rantos, Lykourgos Magafas, Charalabos Skianis and Lazaros Iliadis, "A Secure and Privacy-Preserving Blockchain-Based XAI-Justice System". In MDPI Information, 2023, vol.14, no. 9. [CrossRef]
- Richmond Y. Wong, Andrew Chong, R. Cooper AspegrenAuthors Info and Claims, "Privacy Legislation as Business Risks: How GDPR and CCPA are Represented in Technology Companies’ Investment Risk Disclosures,". In Accosiation for computing machinery, 2023, vol. 82. [CrossRef]
- O. A. Cejas, M. I. Azeem, S. Abualhaija and L. C. Briand, "NLP-Based Automated Compliance Checking of Data Processing Agreements Against GDPR,". IEEE Transactions on Software Engineering, 2023, vol. 49, no. 9, pp. 4282-4303. [CrossRef]
- Tom, J., Adigwe , W., Anebo, N., and Bukola, "Automated Model for Data Protection Regulation Compliance Monitoring and Enforcement,". In International Journal of Computing, Intelligence and Security Research, 2023, vol. 2, no. 1, http://ijcsir.fmsisndajournal.org.ng/index.php/new-ijcsir/article/view/25.
- Filippo Lorè, Pierpaolo Basile, Annalisa Appice, Marco de Gemmis, Donato Malerba and Giovanni Semeraro , "An AI framework to support decisions on GDPR compliance,". In Springer Link, 2023, vol. 61, pp 541â568. [CrossRef]
- Song, J., Fu, H., Jiao, T. et al, "AI-enabled legacy data integration with privacy protection: A case study on regional cloud arbitration court,". In Springer link, J Cloud Comp, 2023, vol. 12, no. 145. [CrossRef]
- Haris Ahmad, Gagangeet Singh Aujla, "GDPR compliance verification through a user-centric blockchain approach in multi-cloud environment,". In Computers and Electrical Engineering, 2023, vol. 109. [CrossRef]
- Bayani, S. V, Tillu, R and Jeyaraman, J, "Streamlining Compliance: Orchestrating Automated Checks for Cloud-based AI/ML Workflows,". In Journal of Knowledge Learning and Science Technology, 2023, vol. 2, no. 3. [CrossRef]
- L. Wang, Z. Guan, Z. Chen and M. Hu, "Enabling Integrity and Compliance Auditing in Blockchain-Based GDPR-Compliant Data Management,". In IEEE Internet of Things Journal, 2023, vol. 10, no. 23, pp. 20955-20968. [CrossRef]
- Masoud Barati, Kwabena Adu-Duodu, Omer Rana, Gagangeet Singh Aujla and Rajiv Ranjan, "Compliance Checking of Cloud Providers: Design and Implementation,". In Distributed Ledger Technologies: Research and Practice, 2023, vol. 2, no. 13, pp. 1-10. [CrossRef]
- Yunusa Simpa Abdulsalam and Mustapha Hedabou, "Security and Privacy in Cloud Computing: Technical Review,". In MDPI, future internet, 2022, vol. 14, no. 1. [CrossRef]
- Xu Ziyi, "International Law Protection of Cross-Border Transmission of Personal Information Based on Cloud Computing and Big Data". In Wiley, Mobile Information System, 2022. [CrossRef]
- Yilun Zhou, Jianjun She, Yixuan Huang, Lingzhi Li, Lei Zhang andJiashu Zhang, "A Design for Safety (DFS) Semantic Framework Development Based on Natural Language Processing (NLP) for Automated Compliance Checking Using BIM: The Case of China". In MDPI buildings, 2022,vol. 12, no. 6. [CrossRef]
- A. -J. Aberkane, G. Poels and S. V. Broucke, "Exploring Automated GDPR-Compliance in Requirements Engineering: A Systematic Mapping Study,". In IEEE Access, 2021, vol. 9, pp. 66542-66559. [CrossRef]
- Dara Hallinan, Alexander Bernier, Anne Cambon-Thomsen, Francis P. Crawley, Diana Dimitrova, Claudia Bauzer Medeiros, Gustav Nilsonne, Simon Parker, Brian Pickering and Stéphanie Rennes, "International transfers of personal data for health research following Schrems II: A problem in need of a solution,". In European Journal of Humar Genetics, 2021, pp 1502â1509. [CrossRef]
- Mpyana Mwamba Merlec, Youn Kyu Lee, Seng-Phil Hong and Hoh Peter, "A Smart Contract-Based Dynamic Consent Management System for Personal Data Usage under GDPR,". In MDPI sensors, 2021, vol. 21, no. 23. [CrossRef]
- K. P. Joshi, L. Elluri and A. Nagar, "An Integrated Knowledge Graph to Automate Cloud Data Compliance,". In IEEE Access, 2020,vol. 8, pp. 148541-148555. [CrossRef]




Disclaimer/Publisher’s Note: The statements, opinions and data contained in all publications are solely those of the individual author(s) and contributor(s) and not of MDPI and/or the editor(s). MDPI and/or the editor(s) disclaim responsibility for any injury to people or property resulting from any ideas, methods, instructions or products referred to in the content. |
© 2024 by the authors. Licensee MDPI, Basel, Switzerland. This article is an open access article distributed under the terms and conditions of the Creative Commons Attribution (CC BY) license (http://creativecommons.org/licenses/by/4.0/).