Preprint
Article

This version is not peer-reviewed.

An Intelligent Fishery Detection Method Based on Cross-Domain Image Feature Fusion

A peer-reviewed article of this preprint also exists.

Submitted:

06 August 2024

Posted:

07 August 2024

You are already at the latest version

Abstract
Target detection technology plays a crucial role in fishery ecological monitoring, fishery diversity research, and intelligent aquaculture. Deep learning, with its distinct advantages, provides significant convenience to the fishery industry. However, it still faces various challenges in practical applications, such as significant differences in image species and image blurring. To address these issues, this study proposes a multi-scale, multi-level, and multi-stage cross-domain feature fusion model. In order to train the model more effectively, a new dataset called Fish52 (Multi-scene Fish dataset) was constructed, on which the model achieved an mAP of 82.57%. Furthermore, we compared prevalent one-stage and two-stage detection methods on the Lahatan (single-scene fish dataset) and Fish30 dataset and tested them on the F4k and FishNet dataset. The mAP of our proposed model on the Fish30, Lahatan, F4k, and FishNet datasets reaches 91.72%, 98.7%, 88.6%,and 81.5% respectively, outperforming existing mainstream models. Comprehensive empirical analysis indicates that our model possesses high generalization ability and has reached advanced performance levels. In this study, the depth of the model backbone is deepened, a novel neck structure is proposed, and anew module is embedded therein. To enhance the fusion ability of the model, a new attention mechanism module is introduced. In addition, in the adaptive decoupling detection header module, introducing classes with independent parameter sand regression adapters reduces interaction between different tasks. The proposed model can better monitor fishery resources and enhance aquaculture efficiency. It not only provides an effective approach for fish detection but also has certain reference significance for the identification of similar target sin other environments, and offers assistance for the construction of smart fisheries and digital fisheries.
Keywords: 
;  ;  ;  

1. Introduction

In recent years, deep learning, target detection and other technologies have gone deep into various fields, but the technology has not been well applied in the field of fishery detection, fishery ecological monitoring, fishery diversity research and intelligent aquaculture and other related fields urgently need the support of target detection and other technologies. Fish object detection technology aims to distinguish and locate fish in images or videos in multiple scenes, and is the technical core of automatic monitoring of fish growth status[1]. At the same time, assessing fish species diversity and monitoring changes in aquatic species are also key tasks of related research [2]. In addition, the technology can monitor fish species in an intelligent way to achieve the protection of fish diversity, and almost no adverse impact on the living environment of fish, low-cost, high-performance, high precision fish detection technology has become the basis for fish behavior analysis and growth state measurement. At present, the main research process in this field is shown in Figure 1 below. Firstly, image and video data are obtained from various scenarios, followed by data processing, feature extraction and model training to achieve specific downstream tasks, so as to realize research in specific fields, and then realize intelligent perception, identification and classification of fish species and quantity, so as to effectively prevent illegal overfishing. Protect the sustainable development of fishery resources and realize the fishery intelligence of the whole industry chain.
Combining many factors such as model size, detection speed and deployment difficulty, we proposed a multi-scale, multi-level, multi-stage cross-domain feature fusion discrimination model TMFD based on fish data images in different scenes. In view of the large differences in size and color of fish in multi-scene images, we deepened the depth of the model from the original three layers to the current five layers. Secondly, in the Neck stage, in order to reduce the loss of a large number of high-dimensional features caused by direct use of the 1*1 convolution between Backbone and Neck, we introduce the MCB module to segment the depth features through Split, and then obtain a new output through the convolution operation, using the output on one side as the residual edge. The other side repeats the above work as a new input. After several splits, the final output is Concat spliced to further obtain a unified output channel. At the same time, in the Neck stage, we compared FPN [31], PANet [32], BiFPN [33], Our Neck structure MMCFPN(Multi-stage, Multi-level and Cross-domain) is proposed, and the DBMFormer attention mechanism is added after the multi-level feature splicing in the first stage, which effectively utilizes the feature information of different channels in the same spatial position. The feature interaction between different stages and different levels is realized, and the feature information at all levels is efficiently integrated, which further enhances the detection effect of the model and improves the discriminability of the whole model. Finally, in order to avoid the mutual influence of the required features among different subtasks, we completely decouple the three subtasks of classification, positioning and regression, which further improves the detection results of the model.
Our contributions are as follows:
  • In this paper, a novel multi-scale, multi-level and multi-stage cross-domain feature fusion discrimination model TMFD is proposed to detect fish targets in different scenarios, thus effectively preventing illegal overfishing.
  • The multi-layer segmentation residual fusion module MCB and a new Neck structure MMCFPN are introduced to solve the problem of multi-channel deep features losing a large amount of feature information when the number of feature channels is unified. At the same time, multi-scale, multi-level and multi-stage features are integrated across domains, improving the feature integration ability of the model.
  • In the Neck fusion process of the model, we introduced DBMFormer, a Q and K binary fusion attention mechanism, which further processed the fused features, strengthened the features, and thus improved the detection ability.
The remaining sections of this article are structured as follows: Section 3 provides a description of the pertinent materials and data sets utilized in our study. In Section 4, we present our approach, also referred to as the model. It begins by introducing the overall model and subsequently elaborates on the relevant technical modules and innovations employed. Additionally, it outlines the loss function used. Moving on to Section 5, we introduce our specific experiments encompassing experiment details and demonstrate the superiority of our model through comparative experiments, ablation experiments, and visualizations. Section 6 delves into discussing challenges encountered in current research work along with future research directions. Finally, in Section 7, we conclude by summarizing the relevant findings from this study.

2. Related Work

With the further development of fishery intelligence, fish classification, segmentation, target detection and other related tasks have gradually introduced deep learning, which can automatically extract more abundant features from massive information, and can constantly learn the difference between the actual value and the predicted value according to the needs. In the early stage of fishery resource target detection, machine learning is mainly relied on, which can effectively classify and locate fish targets, and provide key data for related industries. As a reliable and economical technology, machine learning has the advantages of non-contact monitoring, wide application range and long-term stable operation [3]. Lee et al. [4] used the global shape matching method to further identify fish by testing descriptors such as Fourier, polygon approximation, and line segments, achieving an accuracy of more than 90% for four species in aquariums. Fouad MM et al. [5] used feature extraction techniques based on scale invariant Feature Transform (SIFT) and accelerated Robust feature (SURF) algorithms in combination with support vector machine (SVM) to automatically classify Nile tilapia, which was superior to other machine learning techniques such as artificial neural network (ANN) and K-nearest neighbor (K-CNN) algorithm. Spampinato et al. [6] improved the fish detection effect by combining local feature extraction, patch coding and pooling operations with the background modeling method of multi-scale feature aggregation in the later stage. Ravanbakhsh et al. [7] used an automated method for fish detection based on a shape-based level set framework to model the shape of fish through principal component analysis (PCA) to achieve the detection of fish. In previous relevant studies [8] [9], the texture, color, shape and other local features of the target were manually designed and selected through appropriate feature extraction algorithms to ensure that the selected features could accurately represent different objects. However, the characteristics selected by this method rely too much on manual, and its characteristics depend on human subjective judgment, which has a great influence on the final detection. At the same time, in addition to the traditional manual monitoring methods, there are also sense-based [10] and acoustic [11] methods. However, due to the large differences in different scenes and complex environment, the layout of sensors and acoustic methods is difficult, the cost is high, and the efficiency is low, so it is difficult to further study and development. Therefore, the traditional fish target detection algorithm that relies on machine learning can not meet the needs of the actual situation.
At present, the two-stage object detection algorithm is applied to the fishery scene. The first stage is to classify the foreground and background in the image and screen out the candidate frame from a large number of anchor frames; the second stage is to adjust the position of the candidate frame and classify the objects in the candidate frame. Rauf et al. [12] further deepened the network on the basis of VGG and used deep convolutional neural networks to realize automatic recognition of fish based on visual features. Maløy et al. [13] proposed a two-flow cyclic network (DSRN) based on deep learning by integrating spatial networks and 3D convolutional motion networks to automatically capture the spatiotemporal behavior of salmon during swimming. Manda et al. [14] first introduced Faster RCNN into the field of fish detection and achieved an accuracy rate of 82.4% on the data set of remote underwater video stations. Labao et al. [15] used numerous convolutional networks on the basis of RPN, connected them through long and short term memory networks and cascading structures, and introduced an automatic correction mechanism to further improve the detection accuracy of the model. Salman et al. [16] used a region-based convolutional neural network to detect freely moving fish in an unconstrained underwater environment. They used background subtraction and optical flow to make use of the fish movement information in the video, and then combined the results with the original images to generate corresponding candidate regions to further improve the effect of the model. Liu et al. [17] improved on the basis of Faster RCNN by embedding convolutional kernel adaptive selection unit in Backbone to enhance the feature extraction capability of the network and solve the detection problem of small densely distributed benthic creatures under overlapping and occlusion images. Peng et al. [18] proposed a two-stage detection network named S-FPN, which added a fast connection structure to FPN and proposed a new segmented focal length loss (PFL) function to reduce the interference of a large number of unrelated background samples, thereby improving the detection of objects at different scales. Although the two-stage algorithm has high detection accuracy, its reasoning speed is slow, and it needs to occupy a lot of resources, so it can not be well deployed on edge devices.
Compared with the two-stage algorithm, the first-stage algorithm has been vigorously developed because of its characteristics such as faster reasoning speed, less resource occupation, and easy deployment. For application scenarios requiring detection speed, the first-stage detector is more suitable. It does not have the stage of classifying foreground and background, but directly generates the classification probability and positioning coordinate value of the target in one stage, determines the positioning and classification of the predicted object according to the grid unit where the central point of the object is located, and then directly regression the classification probability and positioning coordinates of the target to achieve the prediction effect. Wang et al. [19] proposed that by improving the upsampling operator based on the YOLOV5 model, problems such as small detection target and fuzzy detection can be effectively solved. Based on YOLOV3, Wei et al. [20] added SE attention module to learn the relationship between channels, enhance the semantic information of depth features, and enhance the detection effect of small targets. Jalal et al. [2] combined the optical flow and Gaussian mixture model with YOLO, eliminating the problem that YOLO was initially only used to capture static and clearly visible fish targets, and expanding the detection range. Wageeh et al. [21] used the multi-scale Retinex algorithm to enhance the cloudy underwater image, and then used YOLO combined with the optical flow algorithm to detect fish and obtain the activity trajectories of fish. Hu et al. [22] used YOLOV3-Lite to improve the blocking and loss functions of fish schools, so as to better identify fish behaviors. Yu et al. [23] extracted fish contour features based on the attentional full convolutional instance segmentation network (CAM-Decoupled SOLO), and combined pixel position information with channel attention mechanism to realize the fusion of target position information and channel dimension information. Zhao et al. [24] made improvements on the basis of YOLOV4, replacing the original Backbone with MobileNetV3 and standard convolution with deep separable convolution, thus achieving a significant reduction in network parameters and computation. Kandimalla et al. [25] integrated Norfair tracking algorithm with YOLOv4 to track fish in video data, thus improving the effect of fish detection. Wang et al. [26] improved YOLOV5 by adding multilevel features, adding feature mapping, and adding SiamRPN structure to detect and track target fish. Yu et al. [27] designed a novel multi-attention path aggregation network named APAN, which combines coordinate competing attention and spatial supplementary attention, and a double transmission underwater image enhancement algorithm to further enhance the detection effect of the model. Xu et al. [28] proposed a new refined Marine object detector based on the attention spatial pyramid pool network (SA-SPPN) and bidirectional feature fusion strategy to detect fine Marine objects. Jia et al. [29] proposed a new Marine organism target detection model EfficientDet-Reved (EDR), which reconstructs MBConvBlock by adding Channel Shuffle module to realize information exchange between the channel of the element layer. Xu et al. [30] proposed a new scale perception feature pyramid structure SA-FPN in order to enrich the semantic features of prediction and further improve the Marine target detection performance.In order to further improve the detection accuracy of underwater fish in complex underwater environments, Liu et al. [38] proposed a dual path (DP) pyramid Vision converter (PVT) feature extraction network DP-FishNET. The model enhances the ability of extracting global and local features from underwater images and enhances the feature reusability.The detection system proposed by Dharshana et al. [39] based on the YOLO framework focuses on changes in fish scales and location, and looks for distinguishing traits to distinguish fish.
Whether it is a one-stage algorithm or a two-stage algorithm, it is based on the anchor frame to predict the category of the target, the center point offset and then get the actual prediction results, but there are some problems in this approach, such as: how to find the appropriate size of the anchor frame, how to allocate positive and negative samples, how to choose different anchor frames and so on. In order to solve the above problems, our model abandoned the traditional idea of anchor frame, and directly predicted the distance of the point to the left (l: left), upper (t: top), right (r: right) and lower (b: top) of the target in each position of the prediction feature map. bottom) distance, this idea is not only simple and more effective, as shown in Figure 2.
Our model is similar to the FCOS model, which simplifies the process of target detection through the design of no anchor points. Combined with the relevant data in Table 2, it can be found that compared with the traditional method with anchor points, our model has a better effect than other models when the proportion of data sets is unchanged. At the same time through a series of innovative mechanisms to achieve high precision target detection. Specifically, there are these points:
  • The anchor-free design of the model avoids the complex calculation and hyperparameter setting related to the anchor frame, reduces the computation and memory consumption, and thus improves the generalization ability of the model.
  • The model adopts a full convolutional network, which can process input images of any size without clipping or scaling the images, thus improving the adaptability of the model.
  • The model realizes target detection and positioning by predicting the distance between each pixel point and the target boundary box. This pixel-level prediction method improves the accuracy of the target boundary box.
  • A new "center-ness" branch is introduced to predict the deviation between pixels and the corresponding bounding box center, which is used to reduce the proportion of low-quality detection bounding boxes and improve the detection accuracy.

3. Materials

At present, there are few fish data sets in multiple scenarios, most of which are data in a single scenario, such as Underwater image dataset (UTDAC) [32], Natural Light underwater exploration dataset (RUOD) [33], DeepFish [34], LifeCLEF[35], FishNet[40], etc. The relevant information of specific relevant data sets is shown in Table 1.
There is a lot of relevant data, but various data sets are more or less flawed, such as: DeepFish and Fish4Knowledge data sets, the data size is large enough, but the label is not specific fish category, but fish; The UTDAC, LifeCLEF, and SUIM datasets were also large enough to be labeled according to specific fish categories, but they only had 4, 10, or 8 different species, with fewer target species, and could not provide good classification results. Fish in seagrass habitats dataset meets the previous requirements, but its scenario is too simple and not the best choice. The above mentioned relevant data represent the legend in Figure 3.
Our dataset comes from a wide range of sources. By searching online resources or cooperating with fishery agencies to obtain public datasets, we adopted a self-production method to construct a training set by adding labels to fish images of different species and different scenarios for data enhancement processing. Specific data sets can be used for model training and performance verification, and the data set contains fish images in multiple scenarios, with diversity and complexity. Fish images also include images with no fish targets and only partial fish targets. To add labels to fish images, the fish in the image is selected by using the smallest rectangular box, and then the distance between the center point of the smallest rectangular box and the four sides is marked as the position mark of the fish image, and the category of fish in the image is marked. Data enhancement is to process each image by means of flipping, scaling, random noise, color transformation, Mosaic, etc., to improve the generalization ability of the model and reduce the overfitting probability. These data sets provide rich samples for model training.
A total of three data sets were used in our experiment, namely Fish30, Fish52 and Lahatan. Fish30 is the key data set of our experiment, and its data distribution is shown in Figure 4. Datasets Fish52 and Lahatan are mainly used for comparative experiments to verify the effect of our model. These datasets are faced with such challenges as blurred pixels, too high similarity between foreground and background, fish species diversity, occlusion, and large difference in target size, etc. However, they also make up for the shortcomings of the aforementioned datasets. In order to further improve the quality of the data set, improve the training effect of the model, reduce the probability of overfitting, and improve the generalization ability of the model, we carried out a series of data enhancement operations on the data set, such as: flipping, scaling, random noise, color transformation, Mosaic, etc.

4. Method

4.1. Overall Model

We used multiple target detection models to test on fish30 data set and found that conventional general target detection algorithms were not effective on specific data sets. After comprehensive experiments on detection algorithms such as Faster RCNN, EfficientDet, Yolov3 and Yolov4, Relevant experimental data are shown in Table 2.
Our model eliminates predefined anchor boxes, avoids complex computations associated with anchor boxes, such as computational overlap during training, and significantly reduces training memory. The structure consists of three parts, and the backbone structure obtains the main features of the model. We use ResNext as backbone for several reasons:
  • ResNeXt has good advantages in feature extraction capability, computational efficiency and model performance compared with other models (such as vgg, googlenet, etc.).
  • ResNeXt continues the idea of stacking the same modules in VGG, ResNet and other networks and using shortcut, which can make the network training deep and control the number of hyperparameters at the same time.
  • Apply the split-transform-merge strategy in Inception inside the module, that is, first use 1×1 convolution to split the input to a lower dimension, then do feature mapping, and finally merge the results.
the Neck structure to enhance the features, and the detection head to realize recognition, classification and regression. The specific model structure is shown in Figure 5. When an image is input to the model, it is first extracted by a deepened Backbone to better detect targets with size differences. Since the conventional extension will cause the deep module to have a large number of channels, which is not conducive to the reduction of the number of subsequent channels, we start to reduce the expansion of the number of channels at the entrance of Backbone. At the connection between Backbone and Neck, we initially use 1*1 convolution to reduce the number of channels, but we find that such operation will cause the model to lose too many features. For this reason, we design an MCB module, which largely solves this problem. At the Neck, we construct a new MMCFPN structure. In order to further reduce the loss of image features between different stages and levels, we fuse the features between different levels in different stages, use conventional convolution for downsampling, and use bilinear interpolation for upsampling. After the first stage of feature fusion, we added the DBMFormer attention module to enhance the feature information of different channels in the same spatial location. Finally, in the Head phase, we improved the Detect Head of the original model and completely decoupled Classificaion, Centerness and Regression, which helped to reduce the interaction between the three tasks.

4.2. Improvement Points and Related Technical Descriptions

4.2.1. Multi-Level and Multi-Stage Residual Feature Fusion Neck

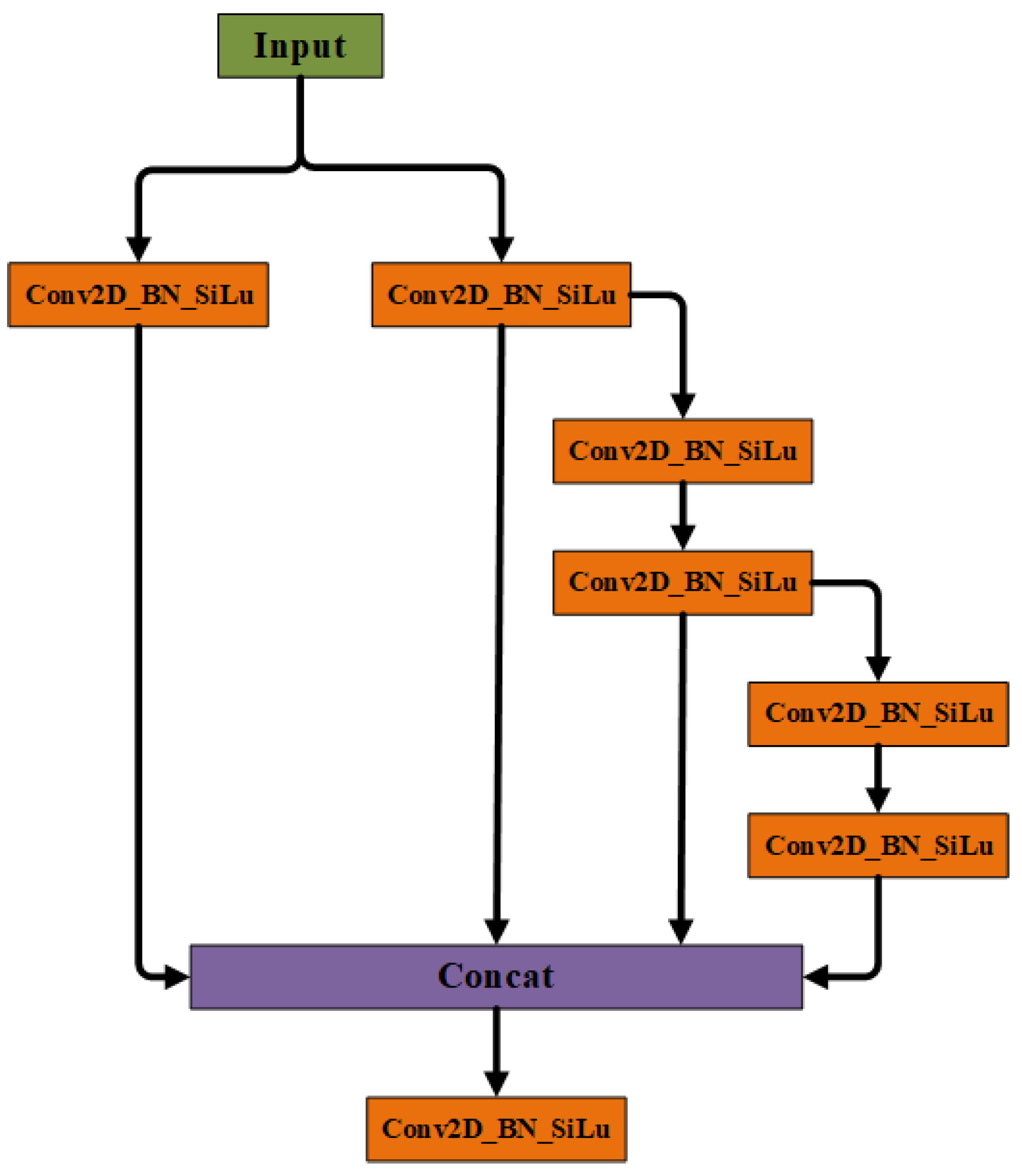
In view of the large differences in features of different scales and the changes in multi-scale imaging of image targets, we improved the Neck structure of the model, and conducted progressive tests to finally obtain our MMCFPN model structure, as shown in Figure 6 for specific details. Specifically, our Neck structure is a change from the earlier FPN structure. It gradually evolved through PANet and BiFPN structures. C3, C4, C5, C6, C7 respectively represent feature maps of different scales after Backbone’s output, corresponding to Backbone’s output of Layer3, Layer4, Layer5, Layer6, Layer7. Generally speaking, the deeper the convolutional layer, the larger the corresponding receptive field, the lower the resolution of the feature map, and the more important the semantic feature extraction ability. In order to combine high-resolution features (lower layer) and strong semantic features (upper layer), FPN structure connects the features output from different layers top-down and horizontally. However, the single-stage upsampling operation only makes the lower layer features obtain the upper layer semantic information, while the upper layer does not obtain the corresponding lower layer information. The PANet structure solves this problem by adding a bottom-up stage to the FPN structure. At the same time, a new problem arises. Due to multiple up and down sampling operations and layer feature transmission, the model loses part of the feature information, and the current layer structure only obtains the features of adjacent stages and layer structures, which still has certain limitations. The BiFPN structure is improved on its basis, in order to reduce the loss of features, it merges more features without adding too much additional computation, and introduces additional edges between the original input and output nodes, which to some extent compensates for this problem.
Our structure is influenced by the previous one, and in order to further obtain richer feature information, we not only extend the multi-stage up- and down-sampling operations, but also introduce feature information of different stages, as well as information of different layers, which enhances the multi-scale feature extraction capability of the network. At the time of up-sampling, they are up-sampled to the same scale by bilinear interpolation. In the final feature fusion stage, our structure introduces the upper and lower hierarchical features from the previous stage together while down-sampling, which greatly enhances the model fusion of the more differentiated feature information, further strengthens the feature extraction ability of the model, and thus improves the discriminative ability of the whole model, which is formulated as in (1).
P 6 o u t = C o n v 6 [ d o w n s a m p l e ( C o n v 5 ( . . . ) ) + P 6 r r r + u p s a m p l e ( P 7 r r r ) + d o w n s a m p l e ( p 5 r r r ) ]
Combined with the MMCFPN structure in Figure 6, p 6 o u t represents the output result of line 6, which has undergone a 3*3 convolution (Conv6()) with stride=1. The input of the convolution is the result of the addition of features from the previous layers, and P6rrr is the direct input structure with the same size without any operation. P7rrr is a deep layer structure of the previous stage, which needs to undergo an up-sampling operation to achieve the same size structure. P5rrr is a shallow layer structure of the previous stage, and needs to undergo a downsampling operation to achieve the same size structure. A single r represents the output of the trunk after passing through the convolutional layer; The two Rs represent the convolution fusion result of the up-sampled depth feature and the previous feature. Similarly, the three r’s represent the result of subsequent multi-stage, multi-level integration.

4.2.2. Multilevel Segmentation Residual Module (MCB)

The five feature layers output by Backbone have different heights, width and channel number. However, in order to facilitate cross-domain fusion operations at different levels and stages in MMCFPN stage, we need to adjust the channel number of feature maps output by Backbone at different stages to be consistent. We find that if 1*1 convolution is directly used, Can cause the model to lose a lot of deep features, such as: Backbone obtains channel of feature layer through the last layer to reach 4096. In order to facilitate subsequent fusion operations, we set the number of channels before fusion to 256, and directly use 1*1 convolution to change 4096 to 256, which will greatly reduce the accuracy of the model. Relevant data are shown in Table 6. To solve this problem, we introduce MCB module, which captures local details and global context information by parallel processing of different scale feature maps. By using different processing strategies in different branches, MCB module can re-calibrate features to adapt to different scale feature representation. In addition, the MCB module uses residual connection technology to ensure that the original information is preserved during the feature fusion process to avoid the problem of gradient disappearance in the deep network. Finally, in order to reduce the computational load, the MCB module adopts deep separable convolution to reduce the parameter and computational cost while maintaining the feature representation capability. The specific model structure is shown in Figure 7.

4.2.3. DBMFormer

Although traditional self-attention mechanisms can capture long distance dependencies, their computational complexity increases square (O( n 2 )) as the length of the input sequence increases, resulting in a decrease in the efficiency of the model. To solve this problem, the DBMFormer module replaces the traditional self-attention mechanism, which is designed to improve the performance of deep learning models in fish detection tasks and address the limitations of the traditional self-attention mechanism. The improvements are as follows:
  • Enhanced feature fusion: A single convolutional model can no longer meet the requirements of detection scenarios. Through innovative structural design, DBMFormer realizes the deep fusion of features at different scales and levels to improve the model’s understanding of complex data and capture more detailed feature differences.
  • Solve the problem of information loss: through the two-branch structure and multi-head attention design, the problem of model information loss is reduced.
  • Optimize computing efficiency: By optimizing the structure and parameter Settings, reduce the consumption of computing resources while maintaining the performance.
  • Improvement of attention mechanism: Through attention mechanism, the model can focus on key areas in the image adaptively, reducing the problem of poor effect caused by the target occupying different proportions and positions in the image.
A Q and K binary fusion attention mechanism is introduced, which effectively replaces quadratic matrix multiplication with linear element multiplication. Additive attention eliminates the need for expensive matrix multiplication operations, significantly reducing the computational complexity of the model, resulting in more efficient contextual information capture and superior speed-accuracy tradeoffs. Our DBMFormer improves the traditional self-attention module by using simple and effective Conv, which makes the local and global representation more consistent. The specific structure of the module is shown in Figure 8. After the pre-fusion, the features first go through the DPConv module composed of 3*3 deep convolution and 3*3 point convolution. Further learning of spatial information and encoding of local representations. Then, through the Binary Additive Attention module, the original features are divided into Query and Key, and the context information on each scale of the input size is further learned by random weighting. Finally, the output feature maps are fed into a linear block consisting of two 1*1 point-by-point convolution layers, batch normalization, and GeLU functions to generate nonlinear features. The formula is described as follows:
x i ^ = x i + C o n v 2 d ( C o n v 2 d ( D W C o n v ( x i ) ) )
x i ^ = Q K ( x i ^ ) + x i ^
x ^ i + 1 = D r o p o u t ( C o n v 2 d ( C o n v N , C , G , D ( x ^ i ) ) )
Where QK denotes the DBMFormer attention module and C o n v N , C , G , D denote batch normalization, normal convolution, GeLu and Dropout in that order.
Through the operation of the module, the model can capture the morphological differences between different fish species. Through the multi-branch structure, the DBMFormer module can effectively process multi-scale information for fish detection of different sizes. The design of the module is an important innovation to the traditional self-attention mechanism, which not only improves the performance of the model in fish detection tasks, but also improves the performance of the model. The efficiency of the model is also improved by reducing the computational complexity.

4.2.4. Fully Decoupled Detection Head

When the output is performed, the decoupling detection head operation is performed first. While this makes computation difficult, it also improves detection performance and convergence speed. Second, the network uses anchor-less operation to better detect by reducing parameters, and the detection head predicts classification and positioning information from the feature map after feature fusion. The two tasks do not focus on functionality in the same way. [37] The classification task focuses more on the similarity between the extracted element class and the known element class. The location task focuses on the location information of the detection frame. The decoupling head uses different feature graphs to decouple the classification and positioning tasks, thus speeding up the convergence of the model. However, a good detection head should focus on objects of different sizes, different positions and different tasks, in other words, it should be more spatially aware and mission-aware.
For the Classification branch, the score of the corresponding dataset category is predicted at each position in the prediction feature map. For the Regression branch, four distance parameters are predicted at each position of the predicted feature map (distance l from the left of the target, distance t from the upper side, distance r from the right side, and distance b from the lower side, note that the values predicted here are relative to the feature map scale). Suppose that the coordinate of a point on the prediction feature map back to the original map is ( C x , C y ), and the step distance of the feature map relative to the original map is s, then the target boundary frame coordinate corresponding to the point predicted by the network is:
X m i n = C x l · s , Y m i n = C y t · s
X m a x = C x + r · s , Y m a x = C y + b · s
For the center-ness branch, one parameter will be predicted at each position of the prediction feature map. Center-ness reflects the distance between this point (a certain point on the feature map) and the target center, and its range is between 0 and 1. The closer it is to the target center, the closer it is to 1. Here is the formula for calculating the center-ness true label (only the positive sample is considered when calculating the loss, i.e. the predicted point is within the target).
c e n t e r n e s s = m i n ( l , r ) m a x ( l , r ) × m i n ( t , b ) m a x ( t , b )
When selecting high-quality Bboxes in the network post-processing part, the predicted target class score and center-ness will be multiplied and then rooted. Then, the Bboxes will be sorted according to the obtained results, and only the Bboxes with higher scores will be retained. The goal is to screen out Bboxes that have a low target class score and are far from the target center, leaving only high-quality Bboxes.

4.3. Loss Functions

Our model Head has three output branches, and the corresponding loss function (LOSS) is also divided into three parts, which are Loss of Classification ( L cls ), Loss of Localization ( L reg ), and Loss of Center-ness ( L ctrness ), which are calculated as follows.
L ( P x , y , t x , y , s x , y ) = 1 N p o s x , y L c l s ( P x , y , c x , y ) + 1 N p o s x , y l ( c x , y > 0 ) L r e g ( t x , y , t x , y ) + 1 N p o s x , y l ( c x , y > 0 ) L c t r n e s s ( s x , y , s x , y )
Here is an explanation of the relevant parameters in Eq:
  • P x , y denotes the predicted score of each category at the point of the feature map (x,y)
  • c x , y denotes the true category label corresponding to the point at the feature map (x, y)
  • l( c x , y >0) is 1 if it is matched as a positive sample at point (x,y) of the feature map, and 0 otherwise.
  • t x , y denotes the information of the predicted target bounding box at the point of feature map (x,y)
  • t x , y denotes the information of the real target bounding box corresponding to the point at the feature map (x,y).
  • s x , y denotes the predicted center-ness at the point of feature map(x,y).
  • s x , y denotes the true center-ness at the point corresponding to the feature map (x,y) point
For classification loss L cls , bce_focal loss is used, i.e., binary cross-entropy loss with focal loss, and all samples are involved in the calculation (positive and negative samples) when calculating the loss. For localization loss L reg , iou_loss is used, where only positive samples are involved in the computation of the loss. center-ness loss is used as binary cross-entropy loss, where only positive samples are involved in the computation of the loss. The expression for BCE_loss is shown in equation (9).
B C E ( n ^ , n ) = n ^ l o g ( n ) ( 1 n ^ ) l o g ( 1 n )
In the process of matching positive and negative samples, it is better to get the GT information c x , y and t x , y corresponding to the points of the feature map (x,y), as long as the match is to a certain GT target then c x , y . corresponds to the category of the GT, and t x , y . corresponds to the bbox of the GT. and it is a little more complicated to get the true center-ness ( s x , y ), which is calculated as in the previous equation (8). The loss we use in this process is the GIoU loss, whose equation is shown in (10). GIOU whose equation is shown in (11).
L G I o U = 1 G I o U ( 0 L G I o U 2 )
G I o U = I o U A c u A c ( 1 G I o U 1 )
  • IoU denotes the ratio of the intersection and concatenation of the predicted and true bounding boxes, respectively;
  • the A c denotes the area of the rectangle containing both the true bounding box (green) and the predicted bounding box (red);
  • the u denotes the area of the concatenation of the true and predicted bounding boxes.

4.4. Positive and negative sample matching algorithm

Before calculating the loss, we need to match positive and negative samples. In the Anchor based target detection network, the IoU of each Anchor Box and each GT are generally matched by calculating the IoU threshold set in advance. For example, if the IoU of an Anchor Box and a GT is greater than 0.7, we will set the Anchor Box as a positive sample. However, for anchor-free networks, there is no Anchor at all. For a certain point (x,y) on the feature map, as long as it falls into the central region of GT box and meets, the satisfaction point (x,y) is within the sub-box range of ( C x r s , C y r s , C x + r s , C y + r s ), Where ( C x , C y ) is the central point of GT, s is the step distance between the feature map and the original image, and r is the distance from the center of GT controlled by a hyperparameter, then it is regarded as a positive sample. In other words, the point (x,y) must not only be within the range of GT, but also close enough to the central point of GT ( C x , C y ) to be regarded as a positive sample.

5. Experiment

5.1. Experimental Details and Procedures

The software and hardware environment used in our experiment is: NVIDIA CUDA 20.04, Ubuntu 20.2 system, Nvidia 4090 graphics card, 16GB memory. The model is trained using the Stochastic Gradient Descent (SGD) optimization algorithm, and the parameters can be updated once for each piece of data, and the update of each epoch parameter is consistent with the number of samples. It randomly selects each sample, and the order of updating each epoch sample is also random, dynamically adjusting the learning rate of each parameter. The specific model training process steps are as follows:
First, the data is divided into training set and verification set according to a certain proportion, and some pre-processing operations are carried out on the data set. Then, through the generator function, set the batch size batch_size to 16. Through the form of data stream, 16 samples are extracted from the training samples each time to participate in the training. The initial learning rate (learning_rate) is set to 0.001, and the total training epoch is set to 100. Each time, batch_size samples are extracted from memory through the generator to participate in a parameter update of gradient descent. The model training parameter values are shown in Table 3. At the same time, the weights corresponding to the training are taken as the final parameters of the model. After that, the neural network obtains the predicted value through forward propagation, calculates the error between the predicted value and the actual value, and terminates the training iteration if the error meets the threshold set by the system. Otherwise, continue training until the maximum number of training rounds set by the system is reached, and the training is stopped.
To ensure the consistency of our model’s performance under different conditions, we conducted additional experiments. As the nature of the dataset is inherent, no changes were made to it. However, further testing was carried out by adjusting model parameters such as batch size, input size, and epoch. Our experimental results indicate that reducing these three parameters leads to a decrease in mAP, while increasing them also results in a corresponding decrease in mAP. Our analysis reveals that setting a too large batch size reduces the number of gradient updates and slows down the convergence of the model. Moreover, large batch sizes may cause overfitting and diminish the generalization ability of the model. Conversely, smaller batch size settings reduce computational efficiency, increase training time, and make the convergence process of the model unstable. The specific experimental data are presented in Table 4.

5.2. Evaluation Index

AP values are often used to measure the recognition performance of target detection models. The value is between 0 and 1, and the greater the value, the higher the recognition accuracy of the model. The Precision (P) and Recall (R) integrals are calculated as follows:
A P = 0 1 P ( R ) d R
In our experiment, in order to measure the detection effect of the model on fish more comprehensively, three different mAP values, namely m A P 50 , m A P 75 and m A P 50 : 95 , were used. The subscript is used to specify the IoU threshold for the intersection area between the real tag box and the prediction box. If the IoU of m A P 50 and m A P 75 is 0.5 and 0.75, refer to the mAP value respectively. m A P 50 : 95 is the average of the ten values of A P 50 , A P 55 , A P 60 ,..., A P 95 . The calculation formula is as follows. In addition, Recall, Precision and F1-Score were also used to evaluate the effect of the model. Where, TP is the number of positive samples correctly predicted, FP is the number of positive samples incorrectly predicted, FN is the number of negative samples incorrectly predicted, C is the number of detection classes, and AP is the average accuracy. A recall is defined as the proportion of errant fish correctly detected in the total number of errant fish in the sample. Precision represents the proportion of fish with correct abnormal behavior detected out of all fish with abnormal behavior detected.
A P 50 : 95 = 1 10 ( A P 50 + A P 55 + A P 60 + . . . + A P 95 )
R e c a l l = T P / ( T P + F N )
P r e c i s i o n = T P / ( T P + F P )
F 1 = ( 2 R e c a l l P r e c i s i o n ) / ( R e c a l l + P r e c i s i o n )
m A P = c = 1 C A P ( c ) C

5.3. Contrast Experiment

In order to determine which model is more suitable for the detection of this scenario, we found some recently popular target detection methods and tested them on Fish30 data set. Relevant data are shown in Table 2. We found that there are still large differences among different models on Fish30 data set. With the improvement of the YOLO series model, its effect has also been improved, and this problem is also reflected in the Lahatan2022 and Fish52 data sets. In the Lahatan2022 data set, only Yolov5 and YolovX are slightly higher than the basic model FCOS, while in the Fish52 data set, only YOLOV5 and YOLOVX are slightly higher than the basic model FCOS. Only the model SSD is higher than the base model FCOS. From the comparison results of these three data sets and multiple models, it can be found that our model has the best effect. On the one hand, our analysis is because the YOLO series model only integrates three layers of features in the Neck stage, while we integrate five layers of features. On the other hand, our newly added module plays a corresponding effect. At the same time, in order to further prove the generalization ability of the model, we added some work contents and conducted further experiments on open data sets such as F4k and FishNet. According to the experimental results, the Yolo series model is better than the basic model FCOS as a whole, and our model is better than the Yolo series model to a certain extent. It also further proves the excellent generalization ability of our model.

5.4. Ablation Experiment

In order to analyze the effectiveness of the modules proposed in this paper, this subsection conducts ablation experiments based on the Fish30 dataset, whose results are shown in Table 5. We used the FCOS model as a benchmark for our experiments on the Fish30 dataset, and its result reached 81.14%, after that, we tested FPN, PANet, BiFPN, and our MMCFPN, and the effectiveness of the models were improved, and our model even reached 89.78%. After that, we also added the CSP and C2f modules, which are common in the yolo series of models, for testing, and the effects were reduced. With the addition of our MCB module, the effect of the model is 9.67% higher than that of Baseline, and 1.03% higher than that of the model with the addition of the MMCFPN structure, which is enough to prove that our module greatly reduces the problem of feature loss in the process of realizing the Backbone to Neck. In addition, in Neck, in order to better integrate the multi-scale features of different levels and stages across domains, we add the DBMFormer module on top of the MMCFPN module, and the result reaches 90.05, which is 8.91% higher than Baseline, and 0.27% higher than that of the model with the MMCFPN structure. Finally, the final result of our model after improving the overall structure and adding MCB and DBMFormer modules reached 91.72%. The data related to the data set in our experiment are the real data distribution obtained through our statistical calculation, and all the results of the experiment are obtained according to the relevant parameters of other people’s model, rather than directly quoting the relevant data in other people’s articles.
When adding different modules, it is also worth considering where to add modules. To this end, we also conducted relevant experiments to find the most suitable location, and the relevant experimental data are shown in Table 6. Taking CSP as an example, the Conv+CSP structure is used at the connection between Backbone and Neck. First, 1*1 convolution is used to adjust the number of different channels output by different layers of Backbone to be consistent, and then CSP module is used. For only CSP, 1*1 convolution is avoided and CSP module is directly used. The features of different number of channels output by different layers of Backbone are taken as inputs, and the features of the same number of channels are directly output by other modules, which confirms that the direct use of modules has the best effect.

5.5. Detection Process and Result Visualization

In order to better display the knowledge learned by each module during the training process, we select part of the middle-layer structure of the model for visualization, which helps us analyze the corresponding features learned by the network at a specific layer, and analyze whether the network has learned the correct features or information by focusing on the area of the network in turn. The corresponding feature diagram of some feature layers is shown in Figure 9. Since there are many stages and levels of the model, we took out several representatives of the lower layers, as follows: A represents features that are outputted by Backbone’s first layer of convolution just after images enter the model; B represents features that are outputted by Backbone’s layer1 completely; C represents features that are outputted by MCB module; D represents features that are outputted by image after the first fusion operation. E represents the features of the image output after the DBMFormer module, and F represents the features of the image after the second fusion.
We can find that with the gradual deepening of the model, the image features that can be seen by the naked eye are gradually blurred, the features concerned by the model are getting deeper and deeper, and the fused features are gradually increasing. In the detection stage, in order to facilitate the understanding of the special areas concerned by the model to identify the target, we drew the corresponding HeatMap, as shown in Figure 10. In addition, in order to further understand the focus of the model during detection, we use gradient-weighted category Activation Mapping (Grad-CAM) technology to draw Heat-map on several detection images, which helps us analyze the specific areas that the network pays more attention to for a certain category, and then help us improve the model and display the map according to the effect. We can find that the focus of the model is more at the central point of the target, which is just in line with the construction principle of our model, proving the effectiveness of the model.
By comparing the visual detection results, Figure 11 visually shows the effectiveness of this algorithm in target detection tasks (when the IoU threshold is 0.5). According to the detection results of different comparison algorithms, it can be seen that when only the model trained in the source domain is used to identify fish in the new domain, the baseline model Faster RCNN cannot effectively identify and locate the target. The generalization performance of traditional target detection algorithm is poor in the face of domain deviation caused by data distribution difference. However, the proposed method can pay more attention to the individual to be measured, so as to obtain better generalization performance under different complex and changeable cross-domain conditions and scenarios.

5.6. Other Experimental Results

In order to further illustrate the effect of the model, we conducted tests on the Fish30 dataset and randomly recorded the results of several indicators, such as Precision, Recall and F1-score. Due to the large number of models involved in the comparison, we chose a more common and excellent model: A single-stage detection method YoloV5 and a two-stage detection method Faster RCNN are compared in Precision, Recall and F1-score. It can be seen from the table that the highlighted data are more reflected in our model, which further proves the superiority of the model. In addition, the mAP corresponding to its related models is shown in Figure 12, which also reflects the superiority of our model.

6. Discussions

With the increase of population, land resources cannot meet the needs of human beings, and marine resources are vital to human beings. When marine resources are exploited, excessive human behavior can disturb the marine environment and reduce the efficiency of operations.The automatic operation of underwater detection equipment such as AUVs is conducive to the rational exploitation, research, and protection of marine living resources. Currently, the research in this field is still facing many problems in data sets, models and applications. At the same time, there are many research directions in this field that can improve the current situation, and the following aspects are mainly discussed here:
  • Dataset: Firstly, there are fewer fishery-related multi-scene fish datasets at present, and most of them are single-scene data; secondly, a lot of image information is extracted from video frames at present, but drawing corresponding labeling information for these images is also a tricky problem; lastly, the scene of this type of dataset is highly dynamic, and how to filter the noise contained in the images is a major difficulty. In the future, improvements can be made on the basis of existing techniques to minimize manually labeled features and expand the number of training datasets; pre-detection using the existing model weights, and then filtered by hand.
  • Model: Improving the generalization ability of the model is one of the most difficult tasks in fishery detection, how to reduce the difference between the model effect on the training set and the test set, and the task is even more difficult in the special scenario of specific fish detection. In the future, model-related techniques such as migration learning, weakly supervised learning and knowledge distillation can be used for enhancement, using migration learning techniques to avoid re-training the model on a new dataset, and to obtain the optimal value of the weights at the time of migration; using weakly supervised learning techniques to reduce the use of samples with labels; and using knowledge distillation techniques to reduce the parameters of the model and make the model more lightweight.
  • Application: The "intelligent fishery" has penetrated into all aspects of the marine industry chain, how to further develop the specific "fish detection" task in the "intelligent fishery", and how to integrate big data analytics, remote control, remote monitoring, and data management. How to further integrate big data analysis, remote control, aquaculture methods and intelligent Internet of Things is also a major difficulty. In the future, classification, detection, segmentation, counting and other tasks can be integrated to establish an intelligent analysis platform based on fishing catches, so as to achieve intelligent sensing of fishery catches and forecasting of fishing grounds.
Overall, research related to fishery resources is still in an early stage and still faces many problems, but there are many related research areas. In the future, it is important to explore and develop more effective cross-domain adaptive algorithms, to mine more domain invariant information, to further improve the accuracy of cross-domain detection, and to embed the proposed method into an intelligent fish detection system in order to quickly adapt to the fish detection tasks in different scenarios, so as to make the intelligent detection equipment more rapid and versatile, and to enable the relevant practitioners to obtain the categories of the relevant species within a certain area, in order to guide the subsequent related work, therefore, this study has strong practicality.

7. Conclusion

In this paper, we propose a multi-scale, multi-level, multi-stage cross-domain feature fusion discriminative model TMFD(Triple the MultiScale/MultiLayer/MultiStage Fish Detection) for fish detection in multi-scenarios.Specifically, the model extends the three output channels of the FCOS model Backbone, and in order to minimize the loss of a large number of features from the Backbone output after 1*1 convolution, the MCB(Multiple convolution Batch Normalization) module is added at the connection. Meanwhile, in order to enhance the extraction ability of non-rigid fish with multi-scale and multi-pose changes, we propose our MMCFPN(Multi-stage, Multi-level and Cross-domain Feature Pyramid Network) structure in the Neck part, which not only extends the multi-stage up and down sampling operation, but also introduces the feature information of different stages, as well as the information of different layers, which in turn enhances the network discriminability. In the Neck fusion process of the model, we introduce a Q and K binary fusion attention mechanism, DBMFormer(DPConv combines Binary Additive Attention with MLP Former), which further processes the features after fusion and strengthens the features. In addition, in the detection head part, in order to avoid mutual interference among classification, localization and regression tasks, we decouple the three sub-tasks so that they independently complete their corresponding feature tasks. The excellent target detection of our model is demonstrated by comparison, ablation experiments on multiple datasets, which shows that good performance can be obtained in new target domains without any additional labeling. The proposed algorithm is shown to outperform similar models through a series of experiments on multiple datasets from different scenarios, indicating that the proposed algorithm is beneficial for assessing fish species diversity and aquaculture as well as other fisheries activities. In addition, it contributes to ecological monitoring and marine biodiversity studies. In the future, the model can be further designed toward lightweight, while maintaining detection accuracy, and integrating multiple tasks such as classification, detection, segmentation, and counting, to establish an intelligent analysis platform based on fishing catch to achieve intelligent sensing of fishery catch and fishery forecast, which can then be applied to a wider range of fields.

Author Contributions

Conceptualization, Y.X.; methodology, Y.X. and J.X.; software, Y.X. and C.Y.; validation, Y.X. and C.Y.; formal analysis, Y.X. and J.X.; investigation, Y.X. and C.Y.; resources, Y.X. and J.X.; data curation, Y.X. ; writing—original draft preparation, Y.X.; writing—review and editing, J.X., X.L. ; visualization, Y.X.; supervision, J.X. and X.L.; project administration, Y.X and J.X.; funding acquisition, J.X. and X.L. All authors have read and agreed to the published version of the manuscript.

Funding

This research received no external funding.

Data Availability Statement

The raw data supporting the conclusions of this article will be made available by the authors on request.

Conflicts of Interest

The authors declare no conflicts of interest.

Abbreviations

The following abbreviations are used in this manuscript:
TMFD Triple the MultiScale/MultiLayer/MultiStage Fish Detection
MMCFPN Multi-stage, Multi-level and Cross-domain Feature Pyramid Network
MCB Multiple convolution Batch Normalization
DBMFormer DPConv combines Binary Additive Attention with MLP Former

References

  1. Salman A, Maqbool S, Khan AH, Jalal A, Shafait F. Real-time fish detection in complex backgrounds using probabilistic background modelling. Ecological Informatics. 2019 May 1;51:44-51. [CrossRef]
  2. Jalal A, Salman A, Mian A, Shortis M, Shafait F. Fish detection and species classification in underwater environments using deep learning with temporal information. Ecological Informatics. 2020 May 1;57:101088. [CrossRef]
  3. Dong CZ, Catbas FN. A review of computer vision–based structural health monitoring at local and global levels. Structural Health Monitoring. 2021 Mar;20(2):692-743. [CrossRef]
  4. Lee DJ, Schoenberger RB, Shiozawa D, Xu X, Zhan P. Contour matching for a fish recognition and migration-monitoring system. InTwo-and Three-Dimensional Vision Systems for Inspection, Control, and Metrology II 2004 Dec 16 (Vol. 5606, pp. 37-48). SPIE.
  5. Fouad MM, Zawbaa HM, El-Bendary N, Hassanien AE. Automatic nile tilapia fish classification approach using machine learning techniques. In13th international conference on hybrid intelligent systems (HIS 2013) 2013 Dec 4 (pp. 173-178). IEEE.
  6. Spampinato C, Palazzo S, Joalland PH, Paris S, Glotin H, Blanc K, Lingrand D, Precioso F. Fine-grained object recognition in underwater visual data. Multimedia Tools and Applications. 2016 Feb;75:1701-20. [CrossRef]
  7. Ravanbakhsh M, Shortis MR, Shafait F, Mian A, Harvey ES, Seager JW. Automated Fish Detection in Underwater Images Using Shape-Based Level Sets. The Photogrammetric Record. 2015 Mar;30(149):46-62. [CrossRef]
  8. Hu X, Liu Y, Zhao Z, Liu J, Yang X, Sun C, Chen S, Li B, Zhou C. Real-time detection of uneaten feed pellets in underwater images for aquaculture using an improved YOLO-V4 network. Computers and electronics in agriculture. 2021 Jun 1;185:106135. [CrossRef]
  9. Lin JY, Tsai HL, Lyu WH. An integrated wireless multi-sensor system for monitoring the water quality of aquaculture. Sensors. 2021 Dec 7;21(24):8179. [CrossRef]
  10. Manicacci FM, Mourier J, Babatounde C, Garcia J, Broutta M, Gualtieri JS, Aiello A. A wireless autonomous real-time underwater acoustic positioning system. Sensors. 2022 Oct 26;22(21):8208. [CrossRef]
  11. Rauf HT, Lali MI, Zahoor S, Shah SZ, Rehman AU, Bukhari SA. Visual features based automated identification of fish species using deep convolutional neural networks. Computers and electronics in agriculture. 2019 Dec 1;167:105075. [CrossRef]
  12. Måløy H, Aamodt A, Misimi E. A spatio-temporal recurrent network for salmon feeding action recognition from underwater videos in aquaculture. Computers and Electronics in Agriculture. 2019 Dec 1;167:105087. [CrossRef]
  13. Mandal R, Connolly RM, Schlacher TA, Stantic B. Assessing fish abundance from underwater video using deep neural networks. In2018 International Joint Conference on Neural Networks (IJCNN) 2018 Jul 8 (pp. 1-6). IEEE.
  14. Labao AB, Naval Jr PC. Cascaded deep network systems with linked ensemble components for underwater fish detection in the wild. Ecological Informatics. 2019 Jul 1;52:103-21. [CrossRef]
  15. Salman A, Siddiqui SA, Shafait F, Mian A, Shortis MR, Khurshid K, Ulges A, Schwanecke U. Automatic fish detection in underwater videos by a deep neural network-based hybrid motion learning system. ICES Journal of Marine Science. 2020 Jul;77(4):1295-307. [CrossRef]
  16. Liu Y, Wang S. A quantitative detection algorithm based on improved faster R-CNN for marine benthos. Ecological Informatics. 2021 Mar 1;61:101228. [CrossRef]
  17. Peng F, Miao Z, Li F, Li Z. S-FPN: A shortcut feature pyramid network for sea cucumber detection in underwater images. Expert Systems with Applications. 2021 Nov 15;182:115306. [CrossRef]
  18. Wang H, Zhang S, Zhao S, Lu J, Wang Y, Li D, Zhao R. Fast detection of cannibalism behavior of juvenile fish based on deep learning. Computers and Electronics in Agriculture. 2022 Jul 1;198:107033. [CrossRef]
  19. Wei X, Yu L, Tian S, Feng P, Ning X. Underwater target detection with an attention mechanism and improved scale. Multimedia Tools and Applications. 2021 Oct;80(25):33747-61. [CrossRef]
  20. Wageeh Y, Mohamed HE, Fadl A, Anas O, ElMasry N, Nabil A, Atia A. YOLO fish detection with Euclidean tracking in fish farms. Journal of Ambient Intelligence and Humanized Computing. 2021 Jan;12:5-12. [CrossRef]
  21. Hu J, Zhao D, Zhang Y, Zhou C, Chen W. Real-time nondestructive fish behavior detecting in mixed polyculture system using deep-learning and low-cost devices. Expert Systems with Applications. 2021 Sep 15;178:115051. [CrossRef]
  22. Yu X, Wang Y, Liu J, Wang J, An D, Wei Y. Non-contact weight estimation system for fish based on instance segmentation. Expert Systems with Applications. 2022 Dec 30;210:118403. [CrossRef]
  23. Zhao S, Zhang S, Lu J, Wang H, Feng Y, Shi C, Li D, Zhao R. A lightweight dead fish detection method based on deformable convolution and YOLOV4. Computers and Electronics in Agriculture. 2022 Jul 1;198:107098. [CrossRef]
  24. Kandimalla V, Richard M, Smith F, Quirion J, Torgo L, Whidden C. Automated detection, classification and counting of fish in fish passages with deep learning. Frontiers in Marine Science. 2022 Jan 13;8:823173. [CrossRef]
  25. Wang H, Zhang S, Zhao S, Wang Q, Li D, Zhao R. Real-time detection and tracking of fish abnormal behavior based on improved YOLOV5 and SiamRPN++. Computers and Electronics in Agriculture. 2022 Jan 1;192:106512. [CrossRef]
  26. Yu H, Li X, Feng Y, Han S. Multiple attentional path aggregation network for marine object detection. Applied Intelligence. 2023 Jan;53(2):2434-51. [CrossRef]
  27. Xu F, Wang H, Sun X, Fu X. Refined marine object detector with attention-based spatial pyramid pooling networks and bidirectional feature fusion strategy. Neural Computing and Applications. 2022 Sep;34(17):14881-94. [CrossRef]
  28. Jia J, Fu M, Liu X, Zheng B. Underwater object detection based on improved efficientdet. Remote Sensing. 2022 Sep 8;14(18):4487. [CrossRef]
  29. Xu F, Wang H, Peng J, Fu X. Scale-aware feature pyramid architecture for marine object detection. Neural Computing and Applications. 2021 Apr;33:3637-53. [CrossRef]
  30. Lin TY, Dollár P, Girshick R, He K, Hariharan B, Belongie S. Feature pyramid networks for object detection. InProceedings of the IEEE conference on computer vision and pattern recognition 2017 (pp. 2117-2125).
  31. Liu S, Qi L, Qin H, Shi J, Jia J. Path aggregation network for instance segmentation. InProceedings of the IEEE conference on computer vision and pattern recognition 2018 (pp. 8759-8768).
  32. Tan M, Pang R, Le QV. Efficientdet: Scalable and efficient object detection. InProceedings of the IEEE/CVF conference on computer vision and pattern recognition 2020 (pp. 10781-10790).
  33. Fu C, Liu R, Fan X, Chen P, Fu H, Yuan W, Zhu M, Luo Z. Rethinking general underwater object detection: Datasets, challenges, and solutions. Neurocomputing. 2023 Jan 14;517:243-56. [CrossRef]
  34. Qin H, Li X, Liang J, Peng Y, Zhang C. DeepFish: Accurate underwater live fish recognition with a deep architecture. Neurocomputing. 2016 Apr 26;187:49-58. [CrossRef]
  35. Joly A, Goëau H, Glotin H, Spampinato C, Bonnet P, Vellinga WP, Planqué R, Rauber A, Palazzo S, Fisher B, Müller H. LifeCLEF 2015: multimedia life species identification challenges. InExperimental IR Meets Multilinguality, Multimodality, and Interaction: 6th International Conference of the CLEF Association, CLEF’15, Toulouse, France, September 8-11, 2015, Proceedings 6 2015 (pp. 462-483). Springer International Publishing.
  36. Song G, Liu Y, Wang X. Revisiting the sibling head in object detector. InProceedings of the IEEE/CVF conference on computer vision and pattern recognition 2020 (pp. 11563-11572).
  37. Jooshin, H.K., Nangir, M., Seyedarabi, H.: Inception-YOLO: Computational cost and accuracy improvement of the YOLOv5 model based on employing modified CSP, SPPF, and inception modules. IET Image Process. 18, 1985–1999 (2024). [CrossRef]
  38. Liu Y, An D, Ren Y, et al. DP-FishNet: Dual-path Pyramid Vision Transformer-based underwater fish detection network[J]. Expert Systems with Applications, 2024, 238: 122018. [CrossRef]
  39. Dharshana D, Natarajan B, Bhuvaneswari R, et al. A novel approach for detection and classification of fish species[C]//2023 Second International Conference on Electrical, Electronics, Information and Communication Technologies (ICEEICT). IEEE, 2023: 1-7.
  40. F. F. Khan, X. Li, A. J. Temple and M. Elhoseiny, "FishNet: A Large-scale Dataset and Benchmark for Fish Recognition, Detection, and Functional Trait Prediction," 2023 IEEE/CVF International Conference on Computer Vision (ICCV), Paris, France, 2023, pp. 20439-20449. [CrossRef]
Figure 1. Fisheries Intelligence Research Process
Figure 1. Fisheries Intelligence Research Process
Preprints 114499 g001
Figure 2. Detection method based on detecting the center point of the target
Figure 2. Detection method based on detecting the center point of the target
Preprints 114499 g002
Figure 3. Dataset related images
Figure 3. Dataset related images
Preprints 114499 g003
Figure 4. Fish30 dataset category distribution
Figure 4. Fish30 dataset category distribution
Preprints 114499 g004
Figure 5. Overall structure of the model
Figure 5. Overall structure of the model
Preprints 114499 g005
Figure 6. Evolution of the Neck structure from FPN to MMCFPN is shown
Figure 6. Evolution of the Neck structure from FPN to MMCFPN is shown
Preprints 114499 g006
Figure 7. MCB module structure diagram
Figure 7. MCB module structure diagram
Preprints 114499 g007
Figure 8. DBMFormer module structure diagram
Figure 8. DBMFormer module structure diagram
Preprints 114499 g008
Figure 9. Visualization of the model’s middle layer structure during training
Figure 9. Visualization of the model’s middle layer structure during training
Preprints 114499 g009
Figure 10. Heat map of the region of interest of the model during training
Figure 10. Heat map of the region of interest of the model during training
Preprints 114499 g010
Figure 11. Comparison of the detection effect of other models and our model
Figure 11. Comparison of the detection effect of other models and our model
Preprints 114499 g011
Figure 12. Curves of train_loss, val_loss and mAP of different models
Figure 12. Curves of train_loss, val_loss and mAP of different models
Preprints 114499 g012
Table 1. Summary of fisheries detection-related data sets.
Table 1. Summary of fisheries detection-related data sets.
Dataset Labels Dataset Size
A-UTDAC Species name 5168 images labeled with detection frames for testing and 1293 images for validation.
B-RUOD Species name A total of 90,310 images in 74 categories labeled with detection frames.
C-DeepFish fish/no fish 40k classification labels, 3.2k images with point-level annota-tions, 310 segmentation masks.
D-LifeCLEF2015 Species name ∼1000 annotated videos.
E-SUIM object name ∼500 annotated images se-mantic segmentation mask.
F-Fish4knowledge fish/no fish 3.5k bounding boxes.
G-Fish30 Species name A total of 7000+ images labeled with categories and detection frames.
H-Fish52 Species name A total of 12,200+ images labeled with categories and detection frames.
I-Lahtan Species name A total of 9600+ sheets are labeled with categories and detection frames.
Table 2. Effectiveness of Multiple Models on Multiple Data Sets
Table 2. Effectiveness of Multiple Models on Multiple Data Sets
Model Backbone mAP (different data sets)
Fish30 Lahatan Fish52 f4k FishNet
Centernet Resnet50 48.17 69 52.2 74.1 62.5
Efficientdet Efficientnet 87.65 63.75 62.82 79.3 68.7
Faster-rcnn Resnet50 80.37 74.6 50.4 84.6 74.3
Fcos Resnet50 81.14 91.43 72.56 84.9 72.6
Retinanet Retinanet 60.41 93.77 69.28 73.9 69.8
SSD Resnet50 62.01 93.19 74.96 77.2 73.1
Yolov3 Darknet 75.31 75.24 53.68 88.4 79.6
Yolov4 Cspdarknet 62.4 74.82 52.08 88.9 77.4
Yolov5 Cspdarknet 81 92.54 58.12 91.7 77.3
Yolov7 Cspdarknet 86.23 85.35 50.75 95.6 84.2
YoloX Cspdarknet 89.64 92.17 62.68 90.2 80.6
MambaVision ViT 88.32 90.12 76.52 94.8 75.3
Inception-Yolo Inception 90.5 91.8 73.42 93.1 80.6
TMFD(ours) ResNet50 91.72 98.7 86.57 96.2 78.3
Table 3. Parameters used in the training process
Table 3. Parameters used in the training process
parameters value
epoches 300
batch-size 16
num-classes 30
strides [8,16,32,64,128]
Input_size [640,640]
Init_lr le-2
Min_lr Init_lr * 0.01
Optimizer_type sgd
momentum 0.9
weight-decay 0
Lr_decay_type cos
Table 4. The results of different parameter training are compared
Table 4. The results of different parameter training are compared
epoches batch-size Input_size mAP
300 16 [640,640] 91.72
300 16 [320,320] 88.2
300 8 [640,640] 90.6
200 16 [640,640] 89.4
200 16 [320,320] 85.7
200 8 [640,640] 83.9
Table 5. Data from ablation experiments to validate the effectiveness of the module
Table 5. Data from ablation experiments to validate the effectiveness of the module
Model m A P 50 m A P 75 m A P 50 : 95
Baseline(FCOS) 81.14 80.6 72.9
FCOS+PANet 86.96 86.7 78.9
FCOS+BiFNet 88.73 87.63 79.4
FCOS+MMCFPN(Me) 89.78 88.6 80.6
Me+CSP 88.99 87.36 79.8
Me+C2f 78.16 76.9 70.1
Me+CA 80.09 78.84 71.6
Me+ECA 74.27 73.16 66.72
Me+MCB 90.81 88.92 81.4
Me+DBMFormer 90.05 89.25 82.6
Me+MCB+DBMFormer 91.72 90.8 83.7
Table 6. Experimental data to verify the validity of the location of the module
Table 6. Experimental data to verify the validity of the location of the module
Model m A P 50 m A P 75 m A P 50 : 95
Baseline(FCOS) 81.14 80.6 72.9
FCOS+MMCFPN(Me) 89.78 88.6 80.6
Me+Conv+CSP 71.97 70.16 63.9
Me+CSP 88.99 87.36 79.8
Me+Conv+C2f 71.24 70.12 63.62
Me+C2f 78.16 76.9 70.1
Me+Conv+MCB 71.79 70.2 66.5
Me+MCB 90.81 88.92 81.4
Me+DBMFormer 90.05 89.25 82.6
Table 7. Precison, Recall, and F1-score results for our model on the Fish30 dataset
Table 7. Precison, Recall, and F1-score results for our model on the Fish30 dataset
Model Class Precision Recall F1-Score
YoloV5 Abramis brama 95.24 83.33 0.89
Blicca bjoerkna 57.89 64.71 0.61
Carassius gibelio 77.78 56.00 0.65
Cyprinus carpio 88.52 93.10 0.91
Esox lucius 94.74 81.82 0.88
Gobio gobio 86.36 73.08 0.79
Leuciscus cephalus 80.00 72.73 0.76
Leuciscus idus 87.5 65.62 0.75
Faster RCNN Abramis brama 95.24 83.33 0.89
Blicca bjoerkna 57.89 64.71 0.61
Carassius gibelio 77.78 56.00 0.65
Cyprinus carpio 88.52 93.10 0.91
Esox lucius 94.74 81.82 0.88
Gobio gobio 86.36 73.08 0.79
Leuciscus cephalus 80.00 72.73 0.76
Leuciscus idus 87.5 65.62 0.75
Our-model Abramis brama 92.59 96.15 0.94
Blicca bjoerkna 83.33 95.24 0.89
Carassius gibelio 82.14 100 0.90
Cyprinus carpio 98.44 98.44 0.98
Esox lucius 92.68 97.44 0.95
Gobio gobio 85.71 75.00 0.8
Leuciscus cephalus 96.43 90.00 0.93
Leuciscus idus 85.42 93.18 0.89
Disclaimer/Publisher’s Note: The statements, opinions and data contained in all publications are solely those of the individual author(s) and contributor(s) and not of MDPI and/or the editor(s). MDPI and/or the editor(s) disclaim responsibility for any injury to people or property resulting from any ideas, methods, instructions or products referred to in the content.
Copyright: This open access article is published under a Creative Commons CC BY 4.0 license, which permit the free download, distribution, and reuse, provided that the author and preprint are cited in any reuse.
Prerpints.org logo

Preprints.org is a free preprint server supported by MDPI in Basel, Switzerland.

Subscribe

Disclaimer

Terms of Use

Privacy Policy

Privacy Settings

© 2026 MDPI (Basel, Switzerland) unless otherwise stated