Submitted:
02 July 2024
Posted:
02 July 2024
You are already at the latest version
Abstract
Keywords:
1. Introduction
2. Related Work
3. Methodology
3.1. Place and Time
3.2. Tools and Materials
-
ComputerA computer is an electronic device capable of performing a wide range of tasks through programmed instructions. It processes data according to predefined algorithms and can store, retrieve, and manipulate information. Computers come in various forms, from personal laptops and desktops to servers and supercomputers, and they play a crucial role in modern society by enabling communication, computation, and automation across different domains.
-
Visual Studio CodeVisual Studio Code (VS Code) is a free source-code editor developed by Microsoft for Windows, macOS, and Linux. It provides developers with a customizable environment for writing, editing, and debugging code across a variety of programming languages. VS Code supports features such as syntax highlighting, intelligent code completion, debugging capabilities, and extensions that enhance its functionality for different development workflows.
-
PHPPHP (Hypertext Preprocessor) is a server-side scripting language designed primarily for web development. It is used to create dynamic web pages and can be embedded into HTML. PHP scripts are executed on the server, generating HTML that is sent to the client’s web browser. PHP is known for its simplicity, flexibility, and extensive support for databases, making it a popular choice for building websites and web applications. Server-side scripting languages such as PHP were developed especially for more. PHP (Hypertext Preprocessor) will be used to construct server-side application logic for Point of Sale (POS) applications. PHP is a widely used and flexible server-side programming language that enables programmers to manage user identity, process user data, work with databases, and carry out a number of other functions essential to the proper operation of a point-of-sale (POS) program.
-
MySQL Database ServerMySQL is an open-source relational database management system (RDBMS) that uses Structured Query Language (SQL). It is widely used for managing and manipulating structured data, offering features such as multi-user access, data security, and scalability. MySQL is commonly used in web applications to store and retrieve data efficiently, providing a reliable foundation for dynamic content management and e-commerce platforms. Structured Query Language is an extension for SQL that is supported by the application known as MySQL. In other words, MySQL is a publicly available database that is used in the implementation of the relational database management system (RDBMS). The MySQL relational database management system will be used in point-of-sale (POS) applications to store and manage data. One of the most popular RDBMSs, MySQL, offers flexibility, speed, and assurance in managing transactional, product, user, and other types of data that are required so that point-of-sale applications can function properly. MySQL enables point-of-sale applications to efficiently record and manage data while providing users with fast work.
-
XAMPPXAMPP is a free and open-source cross-platform web server solution stack package developed by Apache Friends. The acronym XAMPP stands for Cross-platform (X), Apache (A), MySQL (M), PHP (P), and Perl (P). It includes Apache HTTP Server, MySQL database, PHP interpreter, and Perl programming language interpreter, providing developers with a convenient way to set up a local web server environment for testing and development purposes.
-
LaravelLaravel is a popular open-source PHP web framework designed for the development of web applications following the Model-View-Controller (MVC) architectural pattern. It offers a robust set of tools and features, including a modular packaging system with a dedicated dependency manager, expressive syntax for defining database schemas and queries, and built-in support for authentication and authorization. Laravel simplifies common tasks such as routing, sessions, caching, and more, making it an efficient choice for building scalable and maintainable web applications.
- Data of finished products
- Data of products for selling
- Sales data
- Questionnaire data from visitors
3.3. Research Procedure
-
Defining Project GoalsPoint of Sales (POS) systems have become a component crucial in sales and inventory management for various types of business. In order to fulfill these needs, we intend to develop a POS application that can facilitate the process of selling products in stores or businesses. This application will be designed with an interface clean and easy to use, and provides features features that help in managing sales and inventory tracking.
-
Technical RequirementsThe Point of Sales application will use PHP for server, JavaScript for the client, Bootstrap for responsive design, and MySQL as the database. design, and MySQL as the database. Key features includes a dashboard with sales summary and graphs, product category management, adding and managing products, user management and admin access rights, transaction processing by cashiers, report access and analysis by sales leaders, and report generation that can be sales leaders, as well as report generation that can be downloadable reports. The system must be responsive with less than 2 seconds, capable of handling 500 simultaneous transactions, utilise two-factor authentication and encryption.
-
Project SchedulingThe web-based Point Of Sale application development project will start from 4/3/2024 and will be completed on 23/6/2024, here are the details of each task:Project Manager : Rifky Zaini FarojBackend Developer : Arif Rahman SopianBackend Developer : Risyad Addiva HadidFrontend Developer : Salma KhoirunnisaDatabase Administrator : Sigit JuliantoIn a Point of Sales application development team, the Project Manager is responsible for planning the project, coordinating the team, monitoring progress, managing risks, and communicating with stakeholders to ensure the project is on track. planned. The Backend Developer develops server-side logic, integrates MySQL databases, ensures application security, and communicates with stakeholders to ensure the project is on track. MySQL database, ensuring application security, and optimising server performance. Frontend Developer writes JavaScript code for user interaction, uses Bootstrap for responsive design, implements UI/UX. responsive design, implement intuitive UI/UX, and integrate the frontend with APIs. Database Administrator (DBA) designs database schemas, manages and secures MySQL, organises backup and recovery. MySQL, set up backup and recovery, and optimise database performance. All these roles work together to ensure the Point of Sales application is well developed, fit for purpose, and reliable.
-
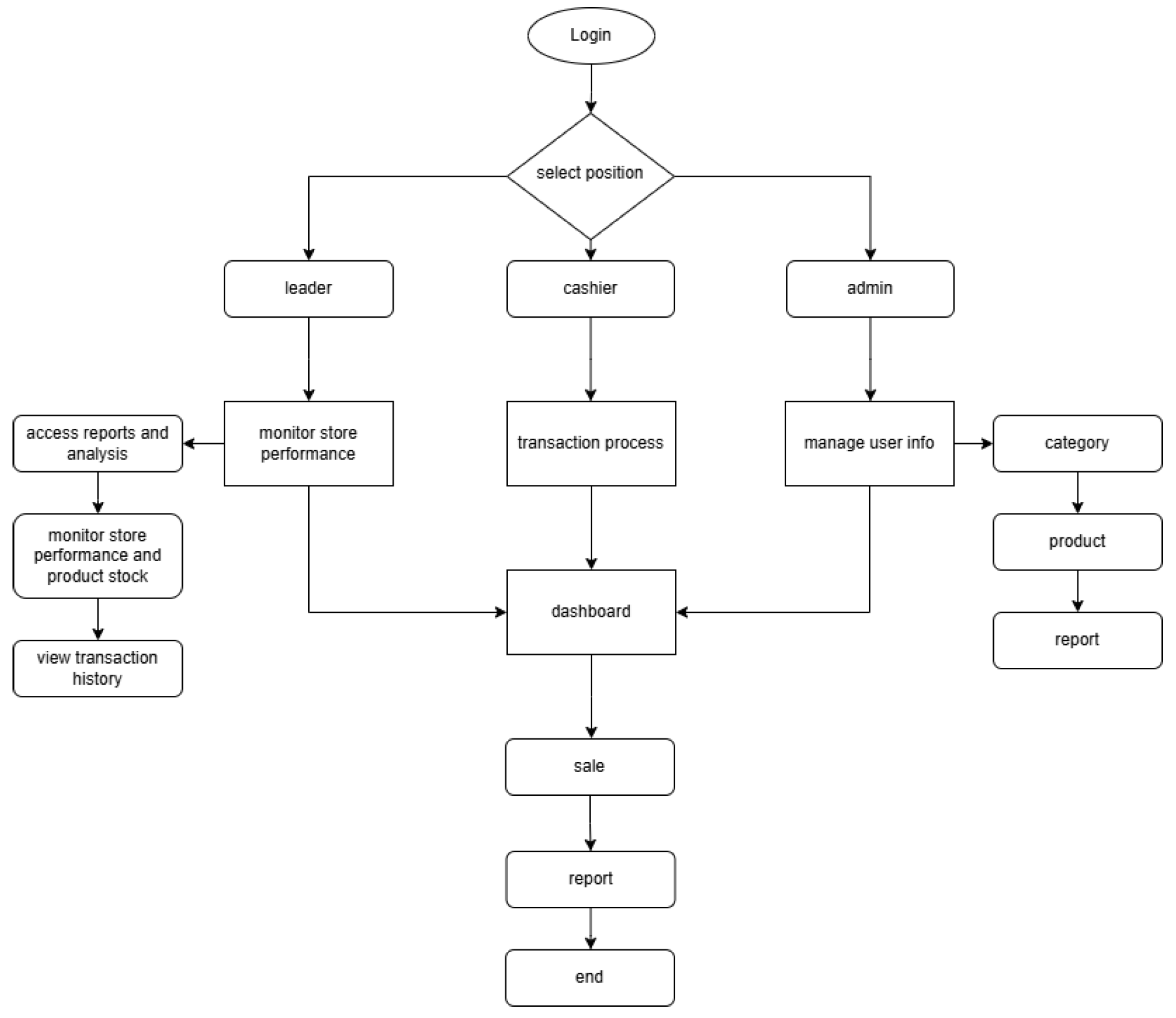
Designing and Prototyping Creating an early version or model of a software product to demonstrate and test key concepts or features before full development.Figure 1. Flowchart for point of sales applications.
Continue work on user interface design and prototyping. Pay attention to alignment, ease of use, and aesthetics of the interface, and start refining the prototype based on feedback received from users or stakeholders. Ensure that each interface element is well-organised and easily accessible to create an intuitive and enjoyable user experience. Use consistent design principles, such as grid alignment and clear typography, to improve readability and navigation. Also, don’t forget to consider the responsiveness of the display so that it can be accessed properly on various devices. By paying attention to these details, you will be able to produce an interface that is not only functional but also visually appealing, increasing user satisfaction and engagement. Continue to evaluate and iterate the design based on the feedback received to ensure an optimised end result that meets the user’s needs.Figure 2. Interface design for the application.
-
DevelopmentThe development team will start translating the user interface design into working code. It will build the core features of the application or product and ensure that it conforms to the predefined specifications. Throughout this process, the team will conduct regular testing and debugging to identify and resolve any issues, ensuring a smooth and efficient development cycle. Additionally, they will collaborate closely with designers and stakeholders to incorporate feedback and make necessary adjustments, aiming to deliver a high-quality, user-friendly final product that meets or exceeds expectations.Figure 3. App code on github.

-
Quality TestingThe development team will start translating the user interface design into working code. This team will build the core features of the application or product and ensure it conforms to the predefined specifications. During this process, the team will perform regular testing and debugging to identify and resolve any issues, ensuring a smooth and efficient development cycle. In addition, they will collaborate closely with designers and stakeholders to incorporate feedback and make necessary adjustments, aiming to deliver a high-quality, user-friendly final product that meets or exceeds expectations. Testing will be conducted at the unit level, focusing on the smallest components of the software, such as individual functions or methods, to ensure each unit operates correctly and fulfils its intended purpose.Figure 4. Testing performs a blackbox.

-
DeploymentDeployment is the process of making an application available for use, which involves several important steps to ensure proper installation, configuration, and operation in the intended environment. It starts with preparation, where the code is thoroughly tested and configuration files are customised for the deployment environment. The deployment stage includes building and packaging the application, setting up the environment, and running the deployment scripts. Post-deployment involves verification through testing, implementing monitoring tools, and rolling out the application in phases. Maintenance includes tracking and resolving issues, and regularly updating the application with new features and security patches, ensuring the application remains stable, accessible, and performs well in production.
-
MaintenanceMaintenance for web-based point of sales (POS) applications involves a comprehensive set of tasks that aim to ensure the system remains reliable, secure and optimally performing. Regular updates are essential, as they integrate new features and security patches that enhance functionality and protect against vulnerabilities. Continuous monitoring of system performance helps identify and quickly resolve any issues that may arise, ensuring smooth operation for users. Data backup procedures are implemented to prevent losses in the event of unforeseen events, providing protection for critical information. Troubleshooting and bug fixes are an integral part of maintenance, addressing software glitches promptly to minimise disruptions in service. Database optimisation is also prioritised to streamline transactions, improving overall efficiency. Compatibility testing across different devices and browsers ensures a consistent user experience, regardless of platform. In addition to the technical aspects, ongoing user support and training is also important. This helps users navigate system updates, new features, and troubleshooting procedures effectively, empowering them to make the most of the POS system while maintaining operational efficiency. Overall, proactive and thorough maintenance is key to maintaining a robust web-based POS application that meets users’ expectations for reliability, security, and usability.
4. Result and Discussion
4.1. Result
-
Display results loginThe application can be accessed through the login page. To access the system, users must first authenticate themselves by inputting their login credentials. The layout makes sure that logging in is safe and simple, allowing access without compromising security.Figure 5. login page.

-
The dashboard offers a thorough rundown of all the features available in the system. Product categories, products, sales, users, and reports are among its input features. Quick access to crucial data and features is made possible by the dashboard’s architecture, which provides a summary of critical metrics and operations.Product Categories: Managing several product categories is possible in this section, which makes inventory management easier. Products: To keep the inventory current, users can add, update, or remove products. Sales: Sales transactions are tracked by this feature, which offers performance data on sales. Users: The ability to add, edit, or remove user accounts is made possible by user management features. Reports: To assist in the analysis of sales data and inventory status, the reporting tool provides a number of reports.
-
Display product categories resultsA list of product categories that have been added using the add product function is shown on the product category page. Product organization under pertinent categories is facilitated by this view, which facilitates item management and search.Figure 7. product categories.

-
Then on the product page display contains a list of products that have been added previously and can see the product image and can delete the product if it is no longer needed or not sold.
-
Display sales results
-
Display user resultsAll users with system access are listed on the user management page. It has features for adding new users, editing user information, and deleting users. This guarantees that the system can only be accessed by authorized personnel.Figure 10. users.
Figure 11. users 2.
-
Display reports results
4.2. Discussion
5. Conclusions
Acknowledgment
References
- Mulyana, A.; Rusmawan, U. Rancang Bangun Sistem Informasi Point Of Sale (POS) Berbasis Web (Studi Kasus Toko Andorio). Majalah Ilmiah UNIKOM 2023, 21, 43–50. [Google Scholar] [CrossRef]
- Maydianto, M. Rancang Bangun Sistem Informasi Point of Sale Dengan Framework Codeigniter Pada Cv Powershop. PhD thesis, Prodi Sistem Informasi, 2021.
- lutfi Irawan, A.; Triayudi, A.; Iskandar, A. Implementasi Sistem Point of Sales Menggunakan Metode Agile Development. KLIK: Kajian Ilmiah Informatika dan Komputer 2023, 3, 1326–1333. [Google Scholar]
- Mare, B.S.; others. Perancangan Sistem Informasi Berbasis Web Pada Koperasi Simpan Pinjam Sejahtera Bersama. Indonesian Journal of Networking and Security (IJNS) 2022, 11.
- Firmansyah, M.D.; Herman, H. Perancangan web e-commerce berbasis website pada Toko Ida Shoes. Journal of Information System and Technology (JOINT) 2023, 4, 361–372. [Google Scholar] [CrossRef]
- Darmawan, D.A.; Mashuri, C.; Permadi, G.S. Membuat Game Berbasis Website Menggunakan Bahasa Javascript dan PHP. 2022. [Google Scholar]
- Mulyani, T.; Ausath, H.Z.S.; Saigon, S.P.; Saifudin, A.; others. Pengujian Sistem Informasi Point Of Sale Berbasis Website Menggunakan Metode Waterfall pada CV Tray Store. OKTAL: Jurnal Ilmu Komputer dan Sains 2023, 2, 2116–2121.
- Faqih, A.S.; Wahyudi, A.D. Rancang Bangun Sistem Informasi Penjualan Berbasis Web (Studi Kasus: Matchmaker). Jurnal Teknologi dan Sistem Informasi 2022, 3. [Google Scholar]
- Ramadhan, R.A.; others. SISTEM INFORMASI PENJUALAN POINT OF SALE MENGGUNAKAN FRAMEWORK REACT NATIVE PADA TOKO IBNU ALI KECAMATAN BAWANG BANJARNEGARA: FRAMEWORK REACT NATIVE. JURNAL SIGN IN: Jurnal Ilmiah Sistem Informasi dan Informatika 2023, 2, 42–57.
Disclaimer/Publisher’s Note: The statements, opinions and data contained in all publications are solely those of the individual author(s) and contributor(s) and not of MDPI and/or the editor(s). MDPI and/or the editor(s) disclaim responsibility for any injury to people or property resulting from any ideas, methods, instructions or products referred to in the content. |
© 2024 by the authors. Licensee MDPI, Basel, Switzerland. This article is an open access article distributed under the terms and conditions of the Creative Commons Attribution (CC BY) license (http://creativecommons.org/licenses/by/4.0/).