Submitted:
01 July 2024
Posted:
02 July 2024
You are already at the latest version
Abstract
Keywords:
1. Introduction
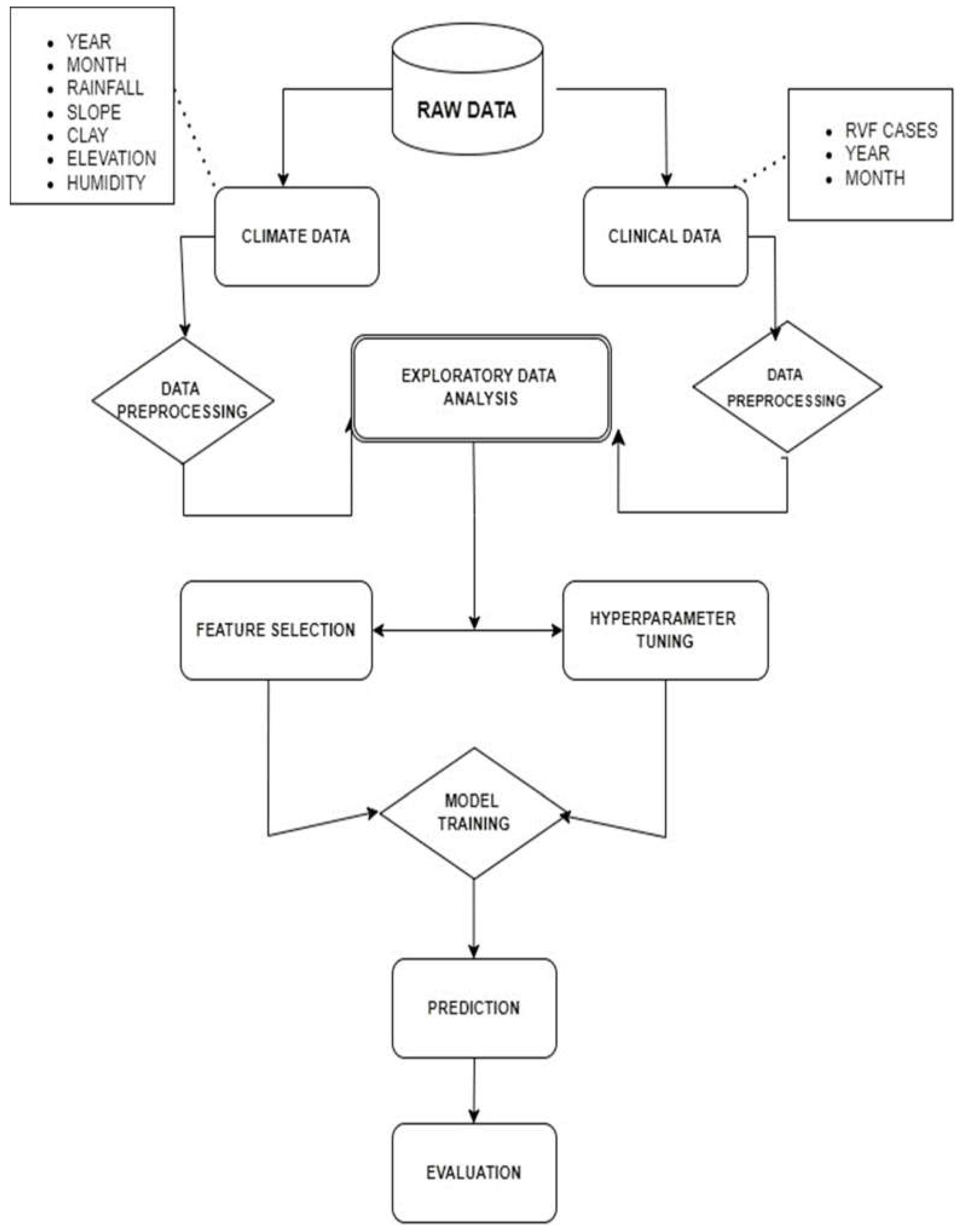
2. Materials and Methods
| Package | Function |
| dplyr and tidyr | Data manipulation and cleaning. These packages offer a range of functions to handle missing data, transform variables, and prepare the dataset for analysis. |
| ggplot2 | Data visualization. This package is essential for creating detailed and informative plots during the exploratory data analysis phase. |
| caret | Feature selection and model training. The caret package provides a unified interface to numerous machine learning algorithms and tools for feature selection, cross-validation, and hyper parameter tuning. |
| xgboost | Building and training the XGBoost model. This package is specifically designed for implementing the XGBoost algorithm, which is known for its speed and performance in predictive modelling. |
| e1071 | Additional model tuning and performance evaluation metrics. This package includes functions for hyper parameter tuning and various evaluation metrics necessary for assessing model performance. |
2.1. Study Area
2.2. Data Collection
2.3. Data Cleaning
2.4. Exploratory Data Analysis (EDA)
3.3. Formatting of Mathematical Components
2.5. Feature Selection
2.6. Hyper Parameter Tuning
2.7. Model Training
2.8. Prediction
2.9. Evaluation
3. Results
3.1. Exploratory Data Analysis (EDA)
3.1.1. Prevalence of RVF across Provinces
3.1.2. Visualization Dashboard
3.1.3. Correlation across Variables
3.2.3. Further Selection Using Hyperparameter Tuning
| XGBoost | Hyper parameter tuning |
| Learning rate | 0.1 |
| N_estimators used | 100 |
| Max_depth | 3 |
| N_jobs | 0.5 |
| Features | 5 |
| Nitterc (stop iteration) | 44 |
| Nfold | 5 |
| Min_child_weight | 5 |
| Gamma | 0.1 |
| Reg_lambda | 1 |
3.2.4. Decision Tree for the Model
3.2.5. Further Evaluation Metrics and Ensemble Predictions
3.3. Prediction of the RVf Cases from the Actual Data
4. Discussion
4.1. The Role of Climatic Factors in RVF Transmission
4.2. XGBoost Model in Predicting RVF
4.3. Implications of the XGBoost Model
4.4. Relevance to Public Health Strategies
5. Conclusion
6. Recommendations
7. Limitations and Future Directions
Supplementary Materials
Author Contributions
Funding
Data Availability Statement
Acknowledgments
Conflicts of Interest
References
- N. N. Gaudreault, S. V. Indran, V. Balaraman, W. C. Wilson, and J. A. Richt, “Molecular aspects of Rift Valley fever virus and the emergence of reassortants,” Virus Genes, vol. 55, no. 1, pp. 1–11, Feb. 2019. [CrossRef]
- B. Faburay, A. D. LaBeaud, D. S. McVey, W. C. Wilson, and J. A. Richt, “Current Status of Rift Valley Fever Vaccine Development,” Vaccines, vol. 5, no. 3, Art. no. 3, Sep. 2017. [CrossRef]
- A. Endale et al., “Sero-prevalence of West Nile virus and Rift Valley fever virus infections among cattle under extensive production system in South Omo area, southern Ethiopia,” Trop. Anim. Health Prod., vol. 53, no. 1, p. 92, Jan. 2021. [CrossRef]
- G. O. Muga, W. Onyango-Ouma, R. Sang, and H. Affognon, “Sociocultural and Economic Dimensions of Rift Valley Fever,” Am. J. Trop. Med. Hyg., vol. 92, no. 4, pp. 730–738, Apr. 2015. [CrossRef]
- H. N. Cartwright et al., “Genetic diversity of collaborative cross mice enables identification of novel rift valley fever virus encephalitis model,” PLOS Pathog., vol. 18, no. 7, p. e1010649, Jul. 2022. [CrossRef]
- S. Leta, T. J. Beyene, E. M. De Clercq, K. Amenu, M. U. G. Kraemer, and C. W. Revie, “Global risk mapping for major diseases transmitted by Aedes aegypti and Aedes albopictus,” Int. J. Infect. Dis., vol. 67, pp. 25–35, Feb. 2018. [CrossRef]
- V. Martin et al., “The impact of climate change on the epidemiology and control of Rift Valley fever”.
- A. Anyamba et al., “Prediction of a Rift Valley fever outbreak,” Proc. Natl. Acad. Sci., vol. 106, no. 3, pp. 955–959, Jan. 2009. [CrossRef]
- D. Tumusiime, A. M. Nijhof, M. H. Groschup, J. Lutwama, K. Roesel, and B. Bett, “Participatory survey of risk factors and pathways for Rift Valley fever in pastoral and agropastoral communities of Uganda,” Prev. Vet. Med., vol. 221, p. 106071, Dec. 2023. [CrossRef]
- “Machine learning applications for COVID-19 outbreak management | Neural Computing and Applications.” Accessed: Jun. 30, 2024. [Online]. Available: https://link.springer.com/article/10. 1007.
- K. N. Gerken, B. A. Ndenga, K. O. Owuor, C. A. Winter, K. Seetah, and A. D. LaBeaud, “Leveraging livestock movements to urban slaughterhouses for wide-spread Rift Valley fever virus surveillance in Western Kenya,” One Health, vol. 15, p. 100457, Dec. 2022. [CrossRef]
- M. C. Wimberly et al., “Land cover affects microclimate and temperature suitability for arbovirus transmission in an urban landscape,” PLoS Negl. Trop. Dis., vol. 14, no. 9, p. e0008614, Sep. 2020. [CrossRef]
- M. Asindu, A. Abdulai, B. Bett, K. Roesel, and E. Ouma, “Choice heuristics and livestock farmers’ preference heterogeneity for Rift Valley fever vaccines in Uganda,” J. Behav. Exp. Econ., vol. 111, p. 102226, Aug. 2024. [CrossRef]
- M. F. Sallam, C. Fizer, A. N. Pilant, and P.-Y. Whung, “Systematic Review: Land Cover, Meteorological, and Socioeconomic Determinants of Aedes Mosquito Habitat for Risk Mapping,” Int. J. Environ. Res. Public. Health, vol. 14, no. 10, Art. no. 10, Oct. 2017. [CrossRef]
- T. Zhang, F. Rabhi, X. Chen, H. Paik, and C. R. MacIntyre, “A machine learning-based universal outbreak risk prediction tool,” Comput. Biol. Med., vol. 169, p. 107876, Feb. 2024. [CrossRef]
- V. Punyapornwithaya, K. Klaharn, O. Arjkumpa, and C. Sansamur, “Exploring the predictive capability of machine learning models in identifying foot and mouth disease outbreak occurrences in cattle farms in an endemic setting of Thailand,” Prev. Vet. Med., vol. 207, p. 105706, Oct. 2022. [CrossRef]
- S. Karanth, J. Patel, A. Shirmohammadi, and A. K. Pradhan, “Machine learning to predict foodborne salmonellosis outbreaks based on genome characteristics and meteorological trends,” Curr. Res. Food Sci., vol. 6, p. 100525, Jan. 2023. [CrossRef]
- Y. Zheng, A. Gracia, and L. Hu, “Predicting Foodborne Disease Outbreaks with Food Safety Certifications: Econometric and Machine Learning Analyses,” J. Food Prot., vol. 86, no. 9, p. 100136, Sep. 2023. [CrossRef]
- Z. Farooq et al., “Artificial intelligence to predict West Nile virus outbreaks with eco-climatic drivers,” Lancet Reg. Health – Eur., vol. 17, Jun. 2022. [CrossRef]
- I. Akomea-Frimpong et al., “A systematic review of artificial intelligence in managing climate risks of PPP infrastructure projects,” Eng. Constr. Archit. Manag., vol. ahead-of-print, no. ahead-of-print, Jan. 2023. [CrossRef]
- E. Omosa, B. Bett, and B. Kiage, “Climate change and Rift Valley fever disease outbreak: implications for the food environment of pastoralists,” Lancet Planet. Health, vol. 6, p. S17, Oct. 2022. [CrossRef]
- R. Sankhe, “Solar Energy Prediction and Forecasting,” 2023.
- V. Martin, L. D. Simone, J. Lubroth, P. Ceccato, and V. Chevalier, “Perspectives on using remotely-sensed imagery in predictive veterinary epidemiology and global early warning systems,” Geospatial Health, vol. 2, no. 1, Art. no. 1, Nov. 2007. [CrossRef]
- B. Tinto, J. Quellec, C. Cêtre-Sossah, A. Dicko, S. Salinas, and Y. Simonin, “Rift Valley fever in West Africa: A zoonotic disease with multiple socio-economic consequences,” One Health, vol. 17, p. 100583, Dec. 2023. [CrossRef]
- A. Bowmer, J. Ssembatya, M. Okot, R. Bagyenyi, S. V. Rubanga, and G. Kalema-Zikusoka, “Determining the acceptability of a novel One Health vaccine for Rift Valley Fever prior to phase II/III clinical trials in Uganda,” One Health, vol. 16, p. 100470, Jun. 2023. [CrossRef]









| X | Y | |||||||||||
| X | 1 | A1 | ||||||||||
| Y | A1 | 1 | ||||||||||
| divid | province | district | division | Year | month | rainfall | elevation | slope | clay | humidity | Rift Valley Cases | |
| <dbl> | <chr> | <chr> | <chr> | <dbl> | <chr> | <dbl> | <dbl> | <dbl> | <dbl> | <dbl> | <dbl> | |
| 30402 | COAST | MOMBASA | KISAUNI | 1981 | November | -0.42498 | 19.2501 | 89.9114 | 25.49474 | 74 | 1 | |
| 30402 | COAST | MOMBASA | KISAUNI | 1981 | August | 2.004479 | 19.2501 | 89.9114 | 25.49474 | 74 | 1 | |
| 40415 | EASTERN | MAKUENI | KIBWEZI | 1981 | September | -0.36554 | 795.179 | 89.95998 | 28.94722 | 60.01293 | 1 | |
| 40415 | EASTERN | MAKUENI | KIBWEZI | 1981 | August | 0.162332 | 795.179 | 89.95998 | 28.94722 | 60.01293 | 1 | |
| 40410 | EASTERN | MAKUENI | WOTE | 1981 | October | 0.186819 | 1106.94 | 89.96423 | 29.74337 | 60.76267 | 1 | |
| 30607 | COAST | TANA RIVER | KIPINI | 1981 | November | -1.18525 | 7.46866 | 86.8385 | 28.83464 | 71.42221 | 0 | |
| 30607 | COAST | TANA RIVER | KIPINI | 1981 | May | -0.87476 | 7.46866 | 86.8385 | 28.83464 | 71.42221 | 0 | |
| 30607 | COAST | TANA RIVER | KIPINI | 1981 | April | -0.64792 | 7.46866 | 86.8385 | 28.83464 | 71.42221 | 0 | |
| Rainfall | elevation | slope | clay | humidity | Rift Valley Cases | |
| Rainfall | 1.00000 | 0.03676 | 0.01690 | 0.02328 | 0.00701 | 0.02903 |
| elevation | 0.03676 | 1.00000 | 0.39360 | 0.52932 | 0.17852 | 0.01063 |
| slope | 0.01690 | 0.39360 | 1.00000 | 0.24390 | 0.05195 | 0.01503 |
| clay | 0.02328 | 0.52932 | 0.24390 | 1.00000 | 0.20376 | 0.00301 |
| humidity | 0.00701 | 0.17852 | 0.05195 | 0.20376 | 1.00000 | 0.01407 |
| Rift Valley Cases | 0.02903 | 0.01063 | 0.01503 | 0.00301 | 0.01407 | 1.00000 |
| Feature | Gain | Cover | Frequency |
|---|---|---|---|
| rainfall | 0.38974 | 0.34284 | 0.47834 |
| elevation | 0.16892 | 0.15889 | 0.15443 |
| slope | 0.16229 | 0.23917 | 0.12524 |
| clay | 0.14086 | 0.16121 | 0.11817 |
| humidity | 0.13819 | 0.09789 | 0.12382 |
| EVALUATION METRIC | SCORE |
| Accuracy | 0.9974 |
| Precision | 0.9975 |
| Recall | 0.9999 |
| AUC | 0.8908 |
Disclaimer/Publisher’s Note: The statements, opinions and data contained in all publications are solely those of the individual author(s) and contributor(s) and not of MDPI and/or the editor(s). MDPI and/or the editor(s) disclaim responsibility for any injury to people or property resulting from any ideas, methods, instructions or products referred to in the content. |
© 2024 by the authors. Licensee MDPI, Basel, Switzerland. This article is an open access article distributed under the terms and conditions of the Creative Commons Attribution (CC BY) license (http://creativecommons.org/licenses/by/4.0/).