Preprint
Article

This version is not peer-reviewed.

Easy Laundry on Mobile Phone

Submitted:

28 June 2024

Posted:

02 July 2024

You are already at the latest version

Abstract
In this digital era, laundry applications come as an innovative solution to meet the laundry needs of modern people who often have busy schedules and limited time. This research aims to make a significant contribution to our broader understanding of how digital innovations can revolutionize mundane tasks. This research uses the Waterfall model, which is one of the methods in the Software Development Life Cycle (SDLC). The development process begins with the Requirement Analysis stage, where application requirements and specifications are collected and thoroughly analyzed to ensure that the developed application will meet user expectations. After that, the System Design stage is conducted, where the application architecture, user interface design, and database structure are designed in detail to ensure conformity with the previously identified needs.The next stage is Implementation, where program code is written and application features are developed according to the design that has been made. The final stage is Integration and Testing, where all application components are combined and tested thoroughly to detect and fix any errors or bugs that may exist. The results of this study produced a web-based shuttle laundry service application using the Laravel framework called "All Fresh Laundry". This application can order clothes washing services according to its membership, where there are 3 types of membership based on price and of course have different benefits. In addition, the testing phase of this application using black box testing shows that all menu features function properly according to their functions. Each component of the "All Fresh Laundry" app was thoroughly tested to ensure that no errors or malfunctions occurred. The results of this testing make it clear that every feature, from online ordering to laundry status tracking, works well and meets the specifications that have been set, so that this application can provide an optimal and reliable user experience.
Keywords: 
;  ;  ;  ;  ;  

I. Introduction

In the digital age, smartphones have undergone an ex- traordinary metamorphosis, revolutionizing various aspects of daily life. Among these, the management of household chores once considered mundane and time-consuming, has witnessed a remarkable transformation [1]. With the advent of mobile technology and its integration into our daily routines, tasks like laundry, traditionally relegated to manual labor and meticulous attention, have been revitalized through the introduction of innovative mobile solutions. These solutions promise unparalleled convenience and efficiency, marking a significant departure from the conventional methods of chore management.
The rise of mobile applications tailored for household chores signifies a paradigm shift in how individuals approach daily tasks. No longer bound by the limitations of manual effort and time-consuming processes, users can now rely on their smartphones to manage and optimize these activities. The convenience offered by such applications is particularly benefi- cial in urban settings, where time is often a scarce commodity. This technological shift not only enhances productivity but also contributes to a higher quality of life, allowing individuals to allocate more time to personal and professional pursuits.
Moreover, the seamless integration of these applications with other smart home technologies further amplifies their utility. For instance, smart washing machines and dryers can be synchronized with mobile apps to automate the laundry process, from start to finish. Users can remotely monitor and control their appliances, receive notifications when cycles are complete, and even troubleshoot issues via the app. This level of integration reduces the need for constant supervision and manual intervention, thereby transforming laundry into a more manageable and stress-free task.
The evolution of a technology-focused life has significantly addressed numerous challenges encountered by individuals, utilizing technology to aid in serving them and achieving their user goals. Laundry, a daily and time-consuming household chore, remains relatively unexplored in research, particularly regarding the restructuring of its business processes through digital applications. Creating a mobile application to deliver laundry services directly to customers’ doorsteps would prove effective and advantageous for both customers and service providers [2].
The primary objective of this study is twofold: firstly, to thoroughly investigate the challenges faced by individuals who struggle to allocate time or resources for manual laundry tasks or visits to laundromats; and secondly, to provide a practical solution to address these challenges. Through a comprehensive examination of the socio-economic factors, time constraints, and logistical hurdles that impede access to traditional laundry services, this research endeavors to shed light on the multi- faceted nature of the issue. Moreover, this research endeavor seeks to bridge the existing gap within the realm of service offerings, where a dearth of effective platforms or media hinders access to such essential services.
These cutting-edge mobile solutions boast a plethora of functionalities designed to streamline the laundry process. From enabling users to effortlessly schedule pick-ups and deliveries to providing real-time updates on the status of their laundry, these advancements not only save precious time but also alleviate the physical exertion traditionally associated with laundry management. Furthermore, the integration of machine learning algorithms and data analytics into these platforms enhances their adaptability and responsiveness, ensuring a seamless user experience tailored to individual preferences and needs.
In addition to these functionalities, mobile laundry applica- tions have embraced the principles of sustainability and eco- friendliness. Many services now offer options for using en- vironmentally friendly detergents, energy-efficient machines, and eco-conscious packaging for delivery. This shift not only meets the growing consumer demand for greener alternatives but also aligns with broader global efforts to reduce the environmental footprint of everyday activities. By promoting sustainable practices, these applications contribute to a more responsible and conscientious approach to household chores, fostering a culture of environmental stewardship among users. Furthermore, the advent of mobile laundry services has facilitated the creation of new business models and opportu- nities within the gig economy. Independent service providers, including freelancers and small businesses, can leverage these platforms to reach a broader customer base without the need for substantial upfront investment in physical infrastructure. This democratization of service provision has empowered individuals to start their own laundry businesses, thus pro- moting entrepreneurship and economic growth. As a result, mobile laundry applications not only benefit consumers by providing convenient and efficient services but also stimulate local economies by supporting small business ventures.
By delving into the intricacies of developing and deploying a user-friendly mobile laundry service, this research aims to make a significant contribution to our broader understanding of how digital innovations can revolutionize mundane tasks. The insights gleaned from this study hold the potential to guide fu- ture endeavors in designing and implementing similar mobile solutions across various service industries. Ultimately, such advancements hold the promise of empowering individuals to manage their time and resources more effectively, thereby enhancing overall productivity and quality of life. As society continues to embrace the digital revolution, the implications of this research extend beyond the realm of laundry management, paving the way for a more connected, efficient, and accessible future.

II. Related Work

In this section, we review relevant literature to understand the current state of mobile and web-based laundry services. We examine the methodologies, technologies, and effectiveness of various applications designed to streamline laundry services, focusing on their strengths and areas for improvement.
Azarboon (2019) developed a web application aimed at optimizing the operations of a Finnish laundry service. The company required a tailored application to manage its pro- cesses efficiently due to the lack of suitable existing solutions. The study highlighted the importance of customizing web applications to meet specific operational needs, which in this case, involved enhancing administrative efficiency and user experience. This work emphasizes the significance of understanding user requirements and tailoring technological solutions accordingly, a principle we apply in our own mobile development using Laravel PHP and MySQL [3].
Zulkifli et al. (2021) conducted a comprehensive review of pickup and delivery laundry service applications. The paper analyzed various mobile and web-based solutions, focusing on their functionality, user interface design, and overall ef- fectiveness. The review identified common features such as scheduling, order tracking, and payment integration, which are critical for customer satisfaction. The findings highlight the importance of incorporating these features into our mobile platform to meet user expectations and provide a competitive service. The paper’s insights into user preferences and tech- nological trends are invaluable for guiding our development process [4].
Muhammad Faisal, Priyono, Riswandi Ishak, Elin Panca Saputra, Tino Dwiantoro, Sugiono, Dyah Ayu Astuti, Muham- mad Amir Hasan have made a journal entitled “Implemen- tation of a web-based laundry application with the laravel framework for laundry Aisy Laundry” which is about the development of a laundry application that aims to meet the needs of users or customers so as to simplify the input process and save time at “Aisy Laundry”. This development project utilizes the waterfall method, with the database being created using a programming language, and the software designed with the web-based Laravel Framework. Features include login, User Data, Customer Data, Laundry Service Data, Account Data, Payment Transaction Data, and Transaction Reports. This application aims to simplify transactions and reporting while enhancing the effectiveness and efficiency of the optimal work system in ”Aisy Laundry” [5].
By incorporating the best practices and addressing the limitations identified in these studies, we aim to create a platform that provides a seamless and convenient laundry service experience.

III. Methodology

The research for the creation and development of this laundry application utilized the Waterfall Model Software Development Life Cycle (SDLC), which was chosen for its structured approach. The application is developed using Laravel PHP for the website and MySQL for the database, with a focus on mobile-friendly design.

A. Shuttle Service

A shuttle service offers individuals the ability to arrange pick-up or drop-off transportation from a service provider, with rates predetermined by the provider. In this increasingly practical modern era, this service is a very efficient option to save time. Users no longer need to spend hours in transit, as this service provides a quick and convenient solution. In addition, this service provides the much-needed flexibility for an increasingly busy society.
This shuttle service is perfect for office workers who have busy schedules and often do not have the spare time to take care of their own travel. By utilizing this service, they can focus more on work without having to worry about trans- portation. This service not only provides convenience, but also allows workers to optimize their time more effectively. In the midst of a fast-paced lifestyle and high work demands, shuttle services are an ideal solution to meet daily transportation needs [6].

B.Laundry

Laundry falls under the housekeeping duties, tasked with cleaning all types of linens, including laundry from guest rooms, restaurants, meeting rooms, and employee uniforms. Laundry can be defined as a specialized service that focuses on laundering clothes, perfect for the middle and upper class who lack the time to wash their own clothes, so they rely on laundry services to complete the task.
The laundry market is vast and growing, not only meeting the needs of the elite but also catering to non-elite segments such as students, the general public, and busy employees. The increasing demand from various walks of life for this service reflects the changing lifestyle towards time efficiency and convenience. By using laundry services, customers can optimize their time for other more productive activities or leisure, without having to worry about the process of washing and taking care of their own clothes.
In addition to providing convenience, laundry businesses also contribute to the local economy by creating jobs and providing essential services to the community. This shows that laundry is not just a routine service, but also plays a role in supporting daily activities and improving customers’ quality of life by providing practical solutions to their laundry needs [7].

C.Waterfall Model

The Waterfall Model, one of the earliest software devel- opment life cycle (SDLC) methodologies, remains widely used due to its structured and sequential approach. In the Waterfall Model, the development process progresses linearly through various distinct phases: requirements analysis, system design, implementation, integration and testing, deployment, and maintenance. Every phase must be finished before pro- gressing to the next one, ensuring a clear sequence of tasks and deliverables. This model is beneficial for projects with well-defined requirements where changes are not anticipated during development. Its straightforwardness and clarity make it suitable for projects with simple objectives and limited complexity. [8].
For our laundry service application, the stages are outlined as follows:
1) 
Requirement Analysis
During the system analysis phase, activities are divided into two parts: data collection surveys and structured analysis. These aim to understand problems, efficiencies, and considerations for Information Systems design. Ad- ditionally, they identify constraints to determine initial solutions and assess feasibility in terms of cost, time, and system differences. This process also involves iden- tifying and documenting user-specific needs, including scheduling, order tracking, and order canceling function- alities [9].
2) 
System Design
The system design phase includes designing the software architecture, which involves technical aspects such as the database, user interface, and workflow. The result of the design phase is a carefully thought-out conceptual software design, while developing the system archi- tecture, including the database schema using MySQL, and designing the user interface for mobile optimization [10].
3) 
Implementation
Using the previously created design as a guide, then be- gins the coding or software development process during the implementation phase. The coding of the program follows established plans and standards. Throughout this process, the application code is written using Laravel PHP to ensure that all features and functionalities are integrated according to the design specifications.
4) 
Integration and Testing
After development is completed, the software undergoes comprehensive testing to ensure that each component functions as intended. Various types of testing are con- ducted, such as unit testing, integration testing, system testing, and stakeholder acceptance testing. The primary objective before widespread use of the software is to identify and rectify any defects or issues. Following this, all components are combined, and the application is tested for any defects or issues, ensuring that it meets the specified requirements and functions smoothly on mobile devices.
5) 
Deployment
During the implementation phase, the software is pre- pared for operational use. In the production environment, thoroughly tested and certified software is deployed. The transition from the development environment to the production environment is carefully managed to ensure a successful launch. Subsequently, the application is launched on the intended platforms, making it available for users to use.
6) 
Maintenance
The maintenance phase involves ongoing monitoring and updates to the program as needed. This includes handling bug fixes, implementing new features, and adjusting to meet changing user requirements. Addi- tionally, providing continuous support and updates to address issues, incorporate user feedback, and add new features as needed [11].
We chose to use the Waterfall Model due to its reliability and suitability for projects with well-defined scopes, such as the development of our laundry service application. Despite being the oldest SDLC model, the Waterfall Model’s structured approach ensures that each development phase is systemati- cally planned and executed, making it easier to manage and control the project timeline. This predictability and ease of scheduling are particularly beneficial for our team of college students, who need to balance academic commitments with project work. The model’s sequential nature allows us to focus on completing one phase at a time, reducing complexity and ensuring that all requirements are thoroughly addressed before moving on to subsequent stages. This approach not only streamlines the development process but also enhances the overall quality and reliability of the final product.

D.Laravel

Our choice to use Laravel PHP for the website component of our laundry service application is based on several key factors. Firstly, some members of our development team are already familiar with Laravel, which significantly reduces the learning curve and accelerates the development process. Familiarity with the framework allows our team to leverage their existing knowledge and experience, ensuring a more efficient and productive development cycle.
In addition to the team’s familiarity, Laravel offers a com- prehensive set of features and benefits that make it an ideal choice for our project. Some of the standout features include:
1) 
MVC Architecture
Laravel adheres to the Model-View-Controller (MVC) architecture, which helps organize the codebase in a logical and maintainable manner. This separation of concerns allows developers to work on different compo- nents of the application simultaneously without causing conflicts [12].
2) 
Eloquent ORM:
Laravel’s Eloquent ORM (Object-Relational Mapping) provides an intuitive and powerful method for engaging with the database. It enables developers to execute database operations using PHP syntax, reducing the complexity and time required to write SQL queries [13].
3) 
Blade Templating Engine:
Laravel’s Blade templating engine provides a straight- forward yet powerful way to design views, featuring template inheritance and sections, which make it easy to create and manage complex layouts [13].
4) 
Built-in Authentication and Authorization:
Laravel provides built-in authentication and authoriza- tion mechanisms, simplifying the process of managing user registrations, logins, and access control [13].
5) 
Comprehensive Documentations
Laravel offers the most comprehensive documentation and video tutorials among modern web application frameworks, making it easy to get started with the frame- work. Ensuring developers can quickly find solutions for any issues they may have and stay updated on new features.
By choosing Laravel, we leverage both the familiarity within our team and the framework’s powerful capabilities to create a robust solution that meets the specific needs of our project. This strategic decision allows us to focus on delivering a seamless user experience and ensures that our application is built on a reliable and efficient technological foundation.

E. Mobile Focus

The focus on mobile-friendly design decisions stems from our own experiences as college students, where the constant juggling of academic responsibilities, extracurricular activities, and social commitments leaves little time for essential chores like laundry [14]. Mobile phones are the most accessible and frequently used devices in our daily lives, with almost universal smartphone ownership among 18-29-year-olds, many students take mobile technology with them everywhere [15]. By prioritizing mobile usability, we aim to create a solution that fits effortlessly into the lifestyle of busy students, provid- ing a platform that can seamlessly integrate into their routines, enabling them to manage their laundry needs with minimal disruption to their schedules.
The mobile-first approach ensures that our application is optimized for the devices that users interact with most fre- quently. This strategy involves designing the user interface to be intuitive and responsive on smaller screens, ensuring ease of navigation and functionality on mobile devices. Fea- tures such as push notifications, real-time updates, and easy scheduling are tailored to enhance the user experience, making laundry management as convenient and efficient as possible. By focusing on mobile usability, we address a critical pain point for students and offer a practical solution that aligns with their technology preferences and usage patterns. This approach not only improves user engagement but also increases the likelihood of adoption and satisfaction with the service.

F. Black Box Testing

Black box testing plays a crucial role in the software testing process as it helps in ensuring all the functionalities of the system work as expected. This method focuses on validating the entire system without requiring in-depth knowledge of the internal structure of the program code. Black box testing is conducted based on customer or end-user needs and speci- fications, enabling the quick identification and addressing of any flaws or unclear requirements.
One of the main advantages of black box testing is its ability to test the application from the user’s point of view. As such, it helps ensure that the application not only works well in standard usage situations (valid inputs), but is also able to handle unexpected situations or invalid inputs well. This gives developers confidence that their app can provide a consistent and reliable user experience across different usage conditions. In addition, black box testing also helps in identifying potential weaknesses in the application that may not be visible from the perspective of a developer who is already familiar with the internal logic of the system. Thus, these tests not only support the overall quality of the software, but also play an important role in ensuring end-user satisfaction by minimizing the chances of any bugs or functional issues arising when the application is deployed in an actual production environment [16].

IV. Result and Discussion

In this section, we begin by outlining the stages of the research results, starting with Requirement Analysis, System Design, Implementation, Integration and Testing, Deployment, and Maintenance.

A. Requirement Analysis

Laundry app users have several needs that must be met to ensure the service they receive is easy, efficient, and satisfying. These needs include convenience in laundry services. Users want an easy process for the pickup and delivery of their laundry, the ability to track their order status in real-time, and easy online payment options.
The laundry business process involves several stages to ensure a fast, reliable, and satisfying service for customers. This process begins with users placing a laundry service order, specifying the type and weight of the items they want to be cleaned. The next stage is the pickup of laundry from the customer, where a laundry attendant collects the items from the address provided by the user. After pickup, the laundry and drying process is carried out. The final stage is delivery, where the cleaned clothes are returned to the customer.

B. System Design

After the requirement analysis, the next process is system design. The system design process can be created using UML (Unified Modeling Language), specifically use case diagrams and class diagrams, as well as using data model design, including CDM (Conceptual Data Model) and PDM (Physical Data Model).
1) 
Workflow Design: This stage provides a fundamental overview of the system’s behavior and the activities that occur when the application is running.
1)
Use Case Diagram
Figure 1. Use case diagram.
Figure 1. Use case diagram.
Preprints 110707 g001
In the designed system, there are two actors: Customer and Administrator. The Customer has several use cases, including ”activate membership” to enable their mem- bership and ”place order” to request laundry services. Additionally, optional functions such as ”update account information” to modify personal data and ”view order history” to check order records are available. Mean- while, the Administrator is responsible for system man- agement through ”manage user” and ”manage order” use cases, involving user and order administration, including review, status update, and cancellation of orders.
2) 
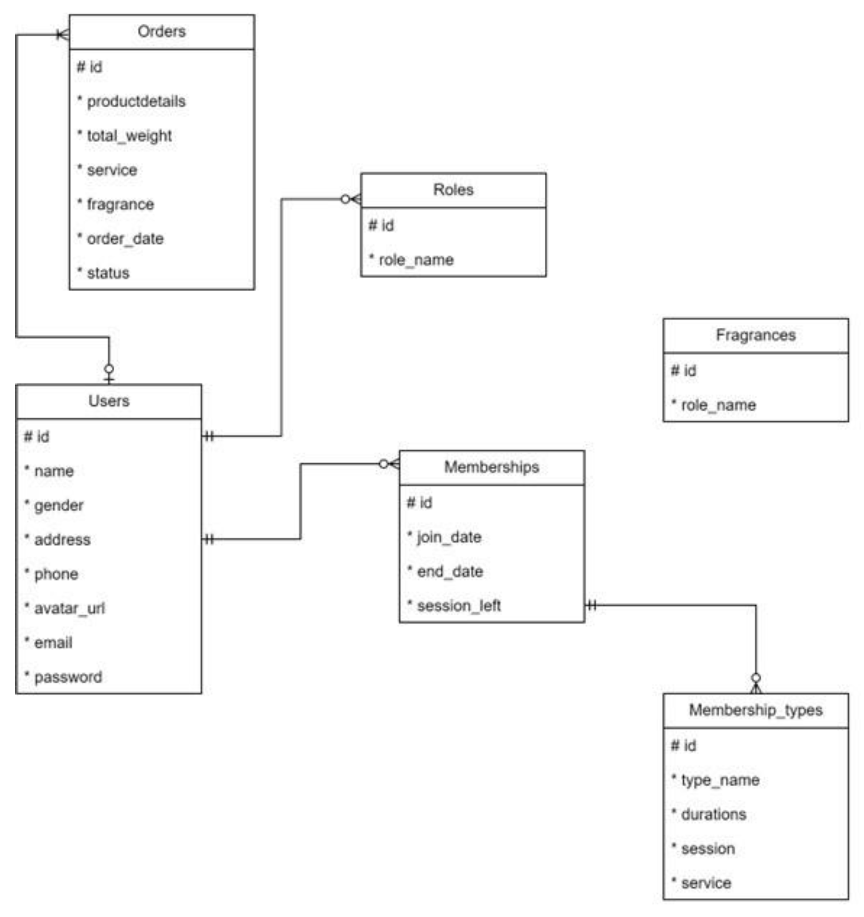
Data Model Design (Conceptual Data Model)
Figure 2. CDM.
Figure 2. CDM.
Preprints 110707 g002
In the designed conceptual data model (CDM), there are three main entities: Customer, User, and Order, all of which have one-to-one relationships. Each customer has one user account, each user is associated with one customer, and each order is related to one customer.
3) 
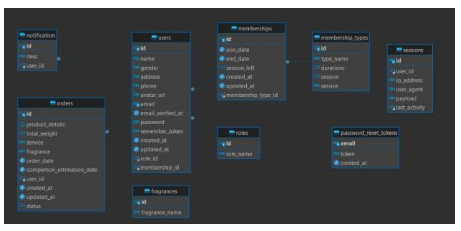
Data Model Design (Physical Data Model)
Figure 3. PDM.
Figure 3. PDM.
Preprints 110707 g003
In the physical data model (PDM), the Customer ta- ble contains attributes ‘customerID‘, ‘name‘, ‘phone‘, and ‘address‘. The User table includes ‘userID‘, ‘user- name‘, ‘password‘, ‘role‘, ‘avatar‘, and ‘customerID‘ as a foreign key to the Customer table. The Order table comprises ‘orderID‘, ‘customerID‘, ‘orderDate‘, and ‘re- turnDate‘, with ‘customerID‘ serving as the foreign key linking orders to customers.
4) 
Class Diagram
Figure 4. Class diagram.
Figure 4. Class diagram.
Preprints 110707 g004
In the designed class diagram, there are three classes: Customer, User, and Order. The Customer class includes attributes like ‘customerID‘ (Primary Key), ‘name‘, ‘phone‘, and ‘address‘, with methods ‘getCustomerDe- tails()‘ and ‘updateCustomer()‘. The User class contains attributes ‘userID‘ (Primary Key), ‘username‘, ‘pass- word‘, ‘role‘, ‘avatar‘, and ‘customerID‘ (Foreign Key), with methods ‘login()‘, ‘logout()‘, and ‘changePass- word()‘. The Order class has attributes ‘orderID‘ (Pri- mary Key), ‘customerID‘ (Foreign Key), ‘orderDate‘, and ‘returnDate‘, with methods ‘placeOrder()‘, ‘can- celOrder()‘, and ‘returnOrder()‘.
2) 
Interface Section: The interface design provides an overall view of the application to be developed.
1) 
Landing view
An overview of the homepage appearance before login.
Figure 5. Landing view.
Figure 5. Landing view.
Preprints 110707 g005
2) 
Sign view
An overview of the login page for user access.
Figure 6. Sign in view.
Figure 6. Sign in view.
Preprints 110707 g006
3) 
Home section view
An overview of the main page containing general infor- mation about laundry orders.
Figure 7. Homen setion view.
Figure 7. Homen setion view.
Preprints 110707 g007
4) 
Laundry section view
This page is for ordering laundry services.
Figure 8. Lanundry section view.
Figure 8. Lanundry section view.
Preprints 110707 g008
5) 
Membership section view
An overview of the page for becoming a member.
Figure 9. Membership section view.
Figure 9. Membership section view.
Preprints 110707 g009
6) 
Account Section view
An overview of the user profile page containing personal data.
Figure 10. Account setion view.
Figure 10. Account setion view.
Preprints 110707 g010

C. Implementation

During implementation, the laundry application was devel- oped in line with the previously specified design. Frontend development utilized HTML, CSS, and JavaScript alongside Laravel Blade and Bootstrap for responsive design. The interface design was guided by Figma mockups, ensuring consistency and user-friendliness, with a focus on mobile com- patibility. Backend development employed PHP and Laravel, implementing features like scheduling, order tracking, with security through Laravel’s authentication. MySQL was used for database development, following the Physical Data Model (PDM) design, including tables like ‘Customers‘, ‘Users‘, and ‘Orders‘, with relations established based on the Conceptual Data Model (CDM).
The implementation of the software interface is based on the previously conducted design. The interface implementation is demonstrated through screenshots of the website pages used as research tools and materials.
1) 
Admin Interface:
1) 
Admin dashboard
This home page is the main page of the Admin. this page contains information about the number of users, total orders, and pending orders.
Figure 11. Dashboard.
Figure 11. Dashboard.
Preprints 110707 g011
2) 
User list
This user list page contains a list of user personal data that can be edited and deleted.
Figure 12. User list.
Figure 12. User list.
Preprints 110707 g012
3) 
Order list
This order list page contains a list of orders that can be edited and deleted.
Figure 13. Order list.
Figure 13. Order list.
Preprints 110707 g013
2) 
User Interface:
1) 
User landing interface
This page displays the app logo and some phrases to attract customers’ attention, and a get started button that directs users to the login page.
Figure 14. Landing.
Figure 14. Landing.
Preprints 110707 g014
2) 
User sign in interface
This page is a user login display that is required to enter an email and password in order to use the application. After a successful login process, the web will redirect to the user’s main page.
Figure 15. Sign in.
Figure 15. Sign in.
Preprints 110707 g015
3) 
User sign up interface
This page is a display for users who have not registered for an account. On this page you are required to enter your personal data such as name, gender, address, telephone number, email, and password.
Figure 16. Sign up.
Figure 16. Sign up.
Preprints 110707 g016
4) 
Forgot password interface
This page is intended for users who forget their account password. This page can enter a new password by entering an email first.
Figure 17. Forgot password.
Figure 17. Forgot password.
Preprints 110707 g017
5) 
User home interface
Home is the user’s main page which contains infor- mation about laundry order status, membership status. Then, the notification button for notifications about laundry services, as well as other menu buttons such as laundry for ordering, membership to buy membership, and account which contains user data information.
Figure 18. Home.
Figure 18. Home.
Preprints 110707 g018
6) 
User profile interface
The profile page in the account section displays user data, namely name, email, gender and address. The data can be edited by pressing the ’Edit Profile’ button.
Figure 19. Profile.
Figure 19. Profile.
Preprints 110707 g019
7) 
User profile edit interface
The edit profile page displays some personal data that can be edited. In addition, users can change their pass- word.
Figure 20. Profile edit.
Figure 20. Profile edit.
Preprints 110707 g020
8) 
User membership interface
The membership page displays several membership op- tions namely silver, gold, and platinum with different benefits.
Figure 21. Membership.
Figure 21. Membership.
Preprints 110707 g021
9) 
User membership interface 2
This page displays the price per membership, a list of membership benefits that will be obtained, and a ”buy” button to purchase a membership.
Figure 22. Membership 2.
Figure 22. Membership 2.
Preprints 110707 g022

D. Integration and Testing

This application testing will be conducted using black box testing. In this black box testing using a table that contains columns test name, test form, expected result, test result. This test is carried out to evaluate the workings and usability of the program, as well as ensuring that the data output is as expected. The focus of this test is on the functional requirements of the software.
1) 
Log in and register test: This test is to test the function- ality of the login and register features in the application.
Table I. Log in and Register Test Table.
Table I. Log in and Register Test Table.
Test Name Test Form Expected
Result
Test Result
Landing
Page
Opening Showing
the Landing Page
Success
Successful
Login
Clicking
the login button after filling it with the right
email and password
Entering a
login session and showing the home page
Success
Failed Login Clicking the
login button without filling or wrong
email and password
Shows a
warning for the mistake
Success
Log Out Clicking the
logout button
Exit login
sessions and return to login page
Success
Forgot pass-
word
Send email
to change password
Provide link
to change password
Success
Sign Up complete
your personal data
then enter to
log in
Success
2) 
Order test: This test is to test the functionality of the ordering feature in the application.
Table II. Order Test Table.
Table II. Order Test Table.
Test Name Test Form Expected
Result
Test Result
Order(1st
page)
Choose
date and fragrance
Confirm
the chosen
date and fragrance
Success
Order(2nd
page)
Add the
clothes you want to wash
Confirm
the chosen clothes
Success
Order (3nd
page)
Clicking
confirm Order
Add order to
the database
Success
Ongoing Or-
der
Clicking on
Ongoing Or- der
Show the or-
der status
Success
Recent
Order
Return to
home page after adding order
Displays
laundry orders that
have been ordered
Success
3) 
Profile test: This test is focused on testing the user profile feature in the application.
Table III. Profile Test Table.
Table III. Profile Test Table.
Test Name Test Form Expected
Result
Test Result
Membership Clicking one
of the mem- bership type
Sending
message to
owner and admin
Success
Notification Will display
your order
history or Showing clothes that are being washed
Membership
Start and End
Success
Profil Clicking Ac-
count
Showing
Profile details
Success
Edit Profil Changing
Name, Phone Number, Gender, and Address
Edited data
saved
Success
Edit
Password
Changing
password
Edited pass-
word saved
Success
Delete
Account
Click delete
button and confirm with password
Account
deleted
Success

V. Conclusion

In this study, we have successfully developed a mobile- friendly laundry service application using the Waterfall Model Software Development Life Cycle (SDLC) and Laravel PHP framework. Our application addresses the challenges faced by individuals who struggle to allocate time or resources for man- ual laundry tasks or visits to laundromats, providing a practical and efficient solution. The structured and sequential approach of the Waterfall Model allowed for a systematic progression through requirement analysis, system design, implementation, integration and testing, deployment, and maintenance. The choice of Laravel PHP for developing the website component, driven by its powerful features and our team’s familiarity with it, significantly reduced the learning curve, accelerating the development process and ensuring a robust technological foundation.
Prioritizing mobile usability, we aimed to create a solution that fits seamlessly into the lifestyle of busy students. The mobile-first approach ensured that our application is optimized for the devices users interact with most frequently, enhancing user engagement and satisfaction. The application provides users with an easy process for the pickup and delivery of their laundry, real-time order tracking, and convenient online payment options. This significantly alleviates the burden of laundry management, especially for busy individuals. For service providers, the streamlined business process, from order placement to delivery, enhances operational efficiency and customer satisfaction.
To further improve the application, future work could fo- cus on incorporating additional features such as expanding payment options, and integrating more advanced tracking and notification systems. Continuous user feedback and regular updates will be essential to maintaining the application’s relevance and efficiency. Overall, this research demonstrates the potential of digital innovations to revolutionize mundane tasks like laundry management, paving the way for more connected, efficient, and accessible services in the future.

Acknowledgments

The author’s wishes to acknowledge the Informatics De- partment UIN Sunan Gunung Djati Bandung, which partially supports this research work.

References

  1. K. Dery, D. Kolb, and J. MacCormick, “Working with connective flow: how smartphone use is evolving in practice,” European Journal of Information Systems, vol. 23, no. 5, pp. 558–570, 2014. [CrossRef]
  2. D. M. Bamasoud, A. M. Alqahtani, E. A. Aljdea, R. A. Alshomrani, M. S. Alshahrani, Z. A. Alghamdi, A. M. Alghamdi, S. F. Almaawi, and A. D. Alshahrani, “An explorative study for laundry mobile application,” International Journal of Advanced Computer Science and Applications, vol. 9, no. 4, 2018.
  3. M. Azarboon, “Developing web application for a laundry service,” 2019.
  4. N. Z. Zulkifli, M. H. Alkawaz, H. Razalli, and G. A. Salman, “Pickup and delivery laundry service applications: A review paper,” in 2021 IEEE Symposium on Industrial Electronics & Applications (ISIEA). IEEE, 2021, pp. 1–5.
  5. M. Faisal, R. Ishak, E. P. Saputra, T. Dwiantoro, D. A. Astuti, M. A. Hasan et al., “Implementation of a web-based laundry application with the laravel framework for laundry aisy laundry,” Jurnal Mantik, vol. 7, no. 1, pp. 390–399, 2023. [CrossRef]
  6. W. P. Rimbing, R. Sengkey, and B. Sugiarso, “Rancang bangun aplikasi laundry antar jemput,” 2021.
  7. A. Arippudin, “Laundry service business management,” Neo Journal of economy and social humanities, vol. 1, no. 1, pp. 9–16, 2022. [CrossRef]
  8. M. Hasnine, M. Chayon, and M. Rahman, “A cost effective approach to develop mid-size enterprise software adopted the waterfall model,” International Journal of Computer and Information Engineering, vol. 9, no. 5, pp. 1175–1184, 2015.
  9. Y. S. Dwanoko, “Implementasi software development life cycle (sdlc) dalam penerapan pembangunan aplikasi perangkat lunak,” Jurnal Teknologi Informasi: Teori, Konsep, dan Implementasi, vol. 7, no. 2, p. 143003, 2016.
  10. Y. E. Rachmad, L. P. D. Tampubolon, W. Purbaratri, I. G. I. Sudipa, A. G. B. Ariana, M. I. Faried, D. Atmojo, H. Kurniawan et al., Rekayasa Perangkat Lunak. PT. Sonpedia Publishing Indonesia, 2023.
  11. F. Diansyah, M. R. Rahman, R. Handayani, D. D. N. Cahyo, and Utami, “Comparative analysis of software development lifecycle methods in software development: A systematic literature review,” International Journal of Advances in Data and Information Systems, vol. 4, no. 2, pp. 97–106, 2023. [CrossRef]
  12. S. Khan and A. T. Khanam, “Study on mvc framework for web development in php,” Int. J. Sci. Res. Comput. Sci. Eng. Inf. Technol, pp. 414–419, 2023. [CrossRef]
  13. Q. Nguyen, “Building a web application with laravel 5,” 2015.
  14. L. Nunno, “Lobo scheduler: A unm open data mobile-first web app from a big data perspective.”.
  15. A. Rockey, J. Cohn, and S. Eastman, “Reducing access barriers: Explor- ing student smartphone use across higher education institutions.” Journal of Educational Research and Practice, vol. 13, no. 1, pp. 285–303, 2023.
  16. S. Nidhra and J. Dondeti, “Black box and white box testing techniques- a literature review,” International Journal of Embedded Systems and Applications (IJESA), vol. 2, no. 2, pp. 29–50, 2012. [CrossRef]
Disclaimer/Publisher’s Note: The statements, opinions and data contained in all publications are solely those of the individual author(s) and contributor(s) and not of MDPI and/or the editor(s). MDPI and/or the editor(s) disclaim responsibility for any injury to people or property resulting from any ideas, methods, instructions or products referred to in the content.
Copyright: This open access article is published under a Creative Commons CC BY 4.0 license, which permit the free download, distribution, and reuse, provided that the author and preprint are cited in any reuse.
Prerpints.org logo

Preprints.org is a free preprint server supported by MDPI in Basel, Switzerland.

Subscribe

Disclaimer

Terms of Use

Privacy Policy

Privacy Settings

© 2026 MDPI (Basel, Switzerland) unless otherwise stated