Submitted:
14 June 2024
Posted:
17 June 2024
You are already at the latest version
Abstract
Keywords:
1. Introduction
1.1. Fluency in Reading and Arithmetic: Development and Cross-Domain Association
1.2. Executive Functions and Development of Fluency
1.3. Executive Functions as a Mediator
1.4. The Present Study
- (a)
- How does the cross-domain developmental relation between fluency in reading and arithmetic evolve across the major stages of their acquisition, and what is the direction of influence between these two skills?
- (b)
- What is the relative contribution of kindergarten EFs in the development of fluency in reading and arithmetic?
- (c)
- What is the effect of early EFs in mediating the association between early fluency in reading and arithmetic at each examined grade level?
2. Method
2.1. Participants
2.2. Measures
2.2.1. Executive Functions in Kindergarten
Inhibition
Working Memory (WM)
Auditory WM
Cognitive Flexibility
- (1)
- Free generation condition, where the child is required to sort the pictures without any clues or assistance and verbally name the common features of the grouped pictures. Then the examiner mixes up the cards and instructs the child to sort them by different dimensions. This procedure was repeated until the child correctly sorts the cards according to all three predetermined groupings (i.e., size, color and shape).
- (2)
- Identification condition, in which the examiner groups the cards by the specific dimension(s) in which the child failed to sort them in the free generation condition and asks him or her to identify the sorting category.
- (3)
- Explicit cueing condition, in which the examiner provides instructions on how to group the pictures by a specific dimension in which the child failed to classify them in the identification condition.
Fluency Measures for the First and Third Grades
2.3. Procedure
2.4. Data Analysis Plan
3. Results
3.1. Confirmatory Factor Analyses of the Observed Executive Functions and Fluency in Reading and Arithmetic Variables
3.2. Correlations
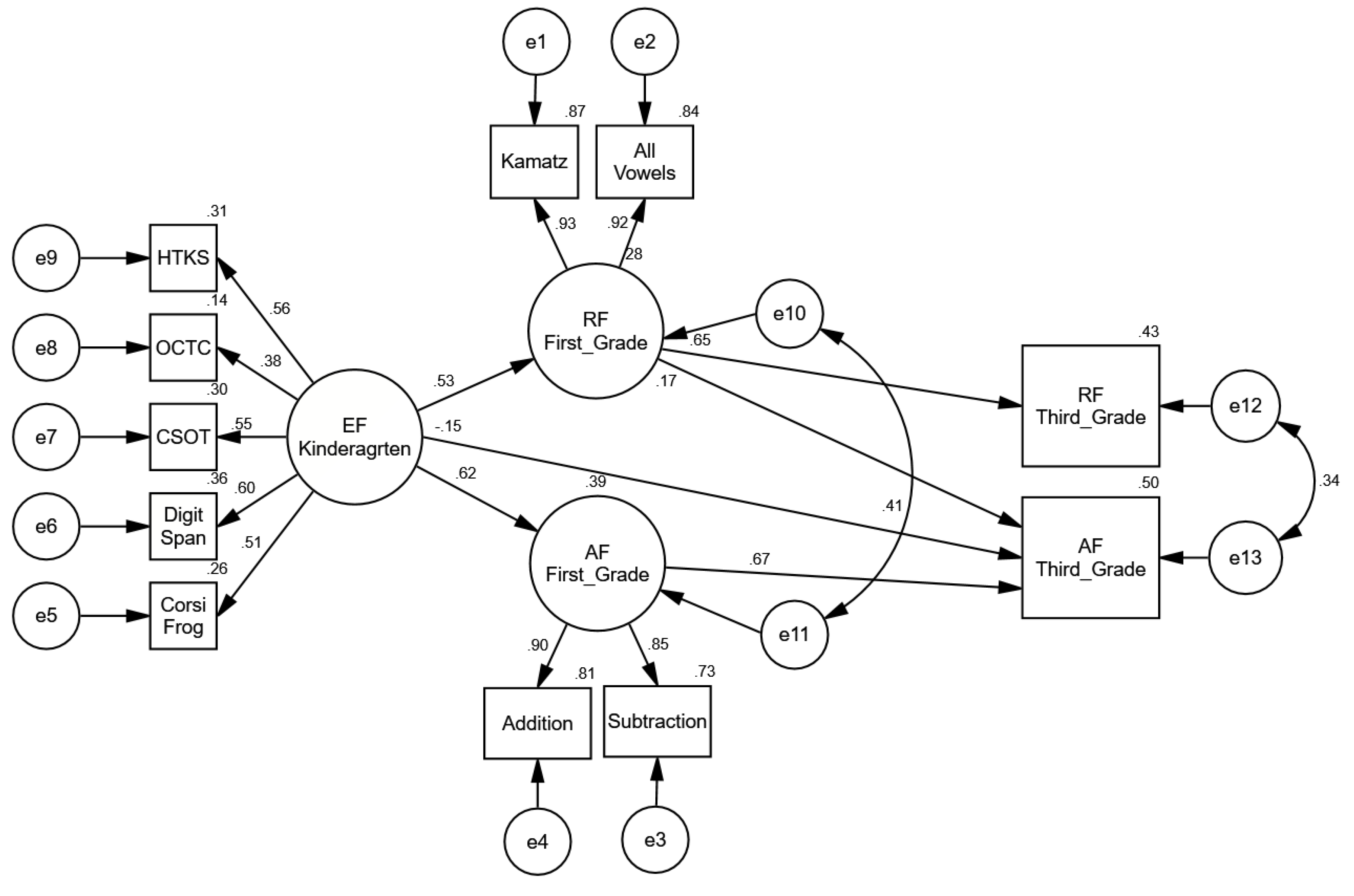
3.3. Predictive Relation of Early EFs to Later Fluency Skills in Reading and Arithmetic Structural Equation Modeling (SEM)

3.4. Mediation Models

4. Discussion
4.1. Cross-Domain Relations between Fluency in Reading and Arithmetic
4.2. The Role of Early EF Skills in the Development of Fluency
4.3. Executive Functions as Mediator in the Relationship between Fluency in Reading and Arithmetic
4.4. Limitations and Implications
Author Contributions
Funding
Institutional Review Board Statement
Informed Consent Statement
Data Availability Statement
Acknowledgments
Conflicts of Interest
References
- Price, G. R., Mazzocco, M. M., & Ansari, D. (2013). Why mental arithmetic counts: brain activation during single digit arithmetic predicts high school math scores. Journal of Neuroscience, 33(1), 156-163. [CrossRef]
- Ruddy, J., Ciancio, D., Skinner, C. H., & Blonder, M. (2019). Receiver operating characteristic analysis of oral reading fluency predicting broad reading scores. Contemporary School Psychology, 23, 245-257. [CrossRef]
- LaBerge, D., & Samuels, S. J. (1974). Toward a theory of automatic information processing in reading. Cognitive Psychology, 6(2), 293-323. [CrossRef]
- Meyer, M. S., & Felton, R. H. (1999). Repeated reading to enhance fluency: Old approaches and new directions. Annals of Dyslexia, 49, 283-306. [CrossRef]
- Wolf, M., & Katzir-Cohen, T. (2001). Reading fluency and its intervention. Scientific Studies of Reading, 5(3), 211-239. [CrossRef]
- Hudson, R. F., Lane, H. B., & Pullen, P. C. (2005). Reading fluency assessment and instruction: What, why, and how? The Reading Teacher, 58(8), 702-714. [CrossRef]
- Fuchs, L. S., Powell, S. R., Seethaler, P. M., Cirino, P. T., Fletcher, J. M., Fuchs, D., ... & Zumeta, R. O. (2009). Remediating number combination and word problem deficits among students with mathematics difficulties: A randomized control trial. Journal of Educational Psychology, 101(3), 561. [CrossRef]
- Vukovic, R. K., Lesaux, N. K., & Siegel, L. S. (2010). The mathematics skills of children with reading difficulties. Learning and Individual Differences, 20(6), 639-643. [CrossRef]
- Zaunmüller, L., Domahs, F., Dressel, K., Lonnemann, J., Klein, E., Ischebeck, A., & Willmes, K. (2009). Rehabilitation of arithmetic fact retrieval via extensive practice: a combined fMRI and behavioural case-study. Neuropsychological Rehabilitation, 19(3), 422-443. [CrossRef]
- Share, D. L. (1995). Phonological recoding and self-teaching: Sine qua non of reading acquisition. Cognition, 55(2), 151-218. [CrossRef]
- Logan, G. D. (1988). Toward an instance theory of automatization. Psychological Review, 95(4), 492.
- Crollen, V., & Noël, M. P. (2015). The role of fingers in the development of counting and arithmetic skills. Acta Psychologica, 156, 37-44. [CrossRef]
- Geary, D. C., Brown, S. C., & Samaranayake, V. A. (1991). Cognitive addition: A short longitudinal study of strategy choice and speed-of-processing differences in normal and mathematically disabled children. Developmental Psychology, 27(5), 787.
- Mabbott, D. J., & Bisanz, J. (2003). Developmental change and individual differences in children's multiplication. Child Development, 74(4), 1091-1107.
- Fuchs, L. S., Fuchs, D., Hosp, M. K., & Jenkins, J. R. (2001). Oral reading fluency as an indicator of reading competence: A theoretical, empirical, and historical analysis. Scientific Studies of Reading, 5(3), 239-256. [CrossRef]
- Fuchs, L. S., Fuchs, D., Compton, D. L., Powell, S. R., Seethaler, P. M., Capizzi, A. M., ... & Fletcher, J. M. (2006). The cognitive correlates of third-grade skill in arithmetic, algorithmic computation, and arithmetic word problems. Journal of Educational Psychology, 98(1), 29.
- Landerl, K., & Moll, K. (2010). Comorbidity of learning disorders: prevalence and familial transmission. Journal of Child Psychology and Psychiatry, 51(3), 287-294. [CrossRef]
- Moll, K., Kunze, S., Neuhoff, N., Bruder, J., & Schulte-Körne, G. (2014). Specific learning disorder: Prevalence and gender differences. PLoS One, 9(7), e103537. [CrossRef]
- Balhinez, R., & Shaul, S. (2019). The relationship between reading fluency and arithmetic fact fluency and their shared cognitive skills: A developmental perspective. Frontiers in Psychology, 10, 1281. [CrossRef]
- Koponen, T., Eklund, K., Heikkilä, R., Salminen, J., Fuchs, L., Fuchs, D., & Aro, M. (2020). Cognitive correlates of the covariance in reading and arithmetic fluency: Importance of serial retrieval fluency. Child Development, 91(4), 1063-1080. [CrossRef]
- Cirino, P. T., Child, A. E., & Macdonald, K. T. (2018). Longitudinal predictors of the overlap between reading and math skills. Contemporary Educational Psychology, 54, 99-111. [CrossRef]
- Koponen, T., Aunola, K., Ahonen, T., and Nurmi, J. E. (2007). Cognitive predictors of single-digit and procedural calculation skills and their covariation with reading skill. Journal of Experimental Child Psychology, 97(3), 220-241. [CrossRef]
- Korpipää, H., Koponen, T., Aro, M., Tolvanen, A., Aunola, K., Poikkeus, A. M., ... & Nurmi, J. E. (2017). Covariation between reading and arithmetic skills from Grade 1 to Grade 7. Contemporary Educational Psychology, 51, 131-140. [CrossRef]
- Georgiou, G. K., Wei, W., Inoue, T., Das, J. P., & Deng, C. (2020). Cultural influences on the relation between executive functions and academic achievement. Reading and Writing, 33, 991-1013. [CrossRef]
- Georgiou, G. K., Inoue, T., & Parrila, R. (2021). Developmental Relations Between Home Literacy Environment, Reading Interest, and Reading Skills: Evidence from a 3-Year Longitudinal Study. Child Development, 92(5), 2053-2068.
- Georgiou, G. K., Tziraki, N., Manolitsis, G., & Fella, A. (2013). Is rapid automatized naming related to reading and mathematics for the same reason(s)? A follow-up study from kindergarten to Grade 1. Journal of Experimental Child Psychology, 115(3), 481-496. [CrossRef]
- Koponen, T., Salmi, P., Eklund, K., and Aro, T. (2013). Counting and RAN: Predictors of arithmetic calculation and reading fluency. Journal of Educational Psychology, 105(1), 162. [CrossRef]
- Koponen, T., Salmi, P., Torppa, M., Eklund, K., Aro, T., Aro, M., ... and Nurmi, J. E. (2016). Counting and rapid naming predict the fluency of arithmetic and reading skills. Contemporary Educational Psychology, 44, 83-94. [CrossRef]
- Gnambs, T., & Lockl, K. (2022). Bidirectional effects between reading and mathematics development across secondary school. Zeitschrift für Erziehungswissenschaft, 1-27. [CrossRef]
- Georgiou, G. K., Parrila, R., & Papadopoulos, T. C. (2008). Predictors of word decoding and reading fluency across languages varying in orthographic consistency. Journal of Educational Psychology, 100(3), 566.
- Lipka, O., Katzir, T., & Shaul, S. (2016). The Basis of Reading Fluency in First Grade of Hebrew Speaking Children. In Reading Fluency (pp. 91-104). Springer, Cham.
- Caravolas, M., Lervåg, A., Mikulajová, M., Defior, S., Seidlová-Málková, G., & Hulme, C. (2019). A cross-linguistic, longitudinal study of the foundations of decoding and reading comprehension ability. Scientific Studies of Reading, 23(5), 386-402. [CrossRef]
- Bailey, D. H., Oh, Y., Farkas, G., Morgan, P., & Hillemeier, M. (2020). Reciprocal effects of reading and mathematics? Beyond the cross-lagged panel model. Developmental Psychology, 56(5), 912.
- Cameron, C. E., Kim, H., Duncan, R. J., Becker, D. R., & McClelland, M. M. (2019). Bidirectional and co-developing associations of cognitive, mathematics, and literacy skills during kindergarten. Journal of Applied Developmental Psychology, 62, 135-144. [CrossRef]
- Duncan, G. J., Dowsett, C. J., Claessens, A., Magnuson, K., Huston, A. C., Klebanov, P., ... & Sexton, H. (2007). School readiness and later achievement. Developmental Psychology, 43(6), 1428.
- Peng, P., Lin, X., Ünal, Z. E., Lee, K., Namkung, J., Chow, J., & Sales, A. (2020). Examining the mutual relations between language and mathematics: A meta-analysis. Psychological Bulletin, 146(7), 595.
- Spencer, M., Fuchs, L. S., Geary, D. C., & Fuchs, D. (2022). Connections between mathematics and reading development: Numerical cognition mediates relations between foundational competencies and later academic outcomes. Journal of Educational Psychology, 114(2), 273. [CrossRef]
- ten Braak, D., Lenes, R., Purpura, D. J., Schmitt, S. A., & Størksen, I. (2022). Why do early mathematics skills predict later mathematics and reading achievement? The role of executive function. Journal of Experimental Child Psychology, 214, 105306.
- Purpura, D. J., Logan, J. A., Hassinger-Das, B., & Napoli, A. R. (2017). Why do early mathematics skills predict later reading? The role of mathematical language. Developmental Psychology, 53(9), 1633.
- Hart, S. A., Petrill, S. A., & Thompson, L. A. (2010). A factorial analysis of timed and untimed measures of mathematics and reading abilities in school aged twins. Learning and Individual Differences, 20(2), 63-69.
- Petrill, S., Logan, J., Hart, S., Vincent, P., Thompson, L., Kovas, Y., & Plomin, R. (2012). Math fluency is etiologically distinct from untimed math performance, decoding fluency, and untimed reading performance: Evidence from a twin study. Journal of Learning Disabilities, 45(4), 371-381. [CrossRef]
- Andin, J., Fransson, P., Rönnberg, J., & Rudner, M. (2015). Phonology and arithmetic in the language–calculation network. Brain and Language, 143, 97-105.
- Ünal, Z. E., Greene, N. R., Lin, X., & Geary, D. C. (2023). What is the source of the correlation between reading and mathematics achievement? Two meta-analytic studies. Educational Psychology Review, 35(1), 4.
- Child, A. E., Cirino, P. T., Fletcher, J. M., Willcutt, E. G., & Fuchs, L. S. (2019). A Cognitive Dimensional Approach to Understanding Shared and Unique Contributions to Reading, Math, and Attention Skills. Journal of Learning Disabilities, 52(1), 15-30.
- Monette, S., Bigras, M., & Guay, M. C. (2011). The role of the executive functions in school achievement at the end of Grade 1. Journal of Experimental Child Psychology, 109(2), 158-173.
- Cragg, L., & Gilmore, C. (2014). Skills underlying mathematics: The role of executive function in the development of mathematics proficiency. Trends in Neuroscience and Education, 3(2), 63-68.
- Butterfuss, R., & Kendeou, P. (2018). The role of executive functions in reading comprehension. Educational Psychology Review, 30(3), 801-826.
- Miyake, A., Friedman, N. P., Emerson, M. J., Witzki, A. H., Howerter, A., & Wager, T. D. (2000). The unity and diversity of executive functions and their contributions to complex “frontal lobe” tasks: A latent variable analysis. Cognitive Psychology, 41(1), 49-100.
- Zelazo, P. D., & Müller, U. (2002). Executive function in typical and atypical development. Blackwell handbook of childhood cognitive development, 445-469.
- Bardikoff, N., & Sabbagh, M. (2017). The differentiation of executive functioning across development: Insights from developmental cognitive neuroscience. New perspectives on human development, 47(66), 27-46.
- Lee, K., Bull, R., & Ho, R. M. (2013). Developmental changes in executive functioning. Child development, 84(6), 1933-1953. [CrossRef]
- Zelazo, P. D., & Carlson, S. M. (2012). Hot and cool executive function in childhood and adolescence: Development and plasticity. Child Development Perspectives, 6(4), 354-360. [CrossRef]
- Espy, K. A., McDiarmid, M. M., Cwik, M. F., Stalets, M. M., Hamby, A., & Senn, T. E. (2004). The contribution of executive functions to emergent mathematic skills in preschool children. Developmental Neuropsychology, 26(1), 465-486.
- Bull, R., & Scerif, G. (2001). Executive functioning as a predictor of children's mathematics ability: Inhibition, switching, and working memory. Developmental Neuropsychology, 19(3), 273-293.
- Conners, F. A. (2009). Attentional control and the simple view of reading. Reading and Writing, 22(5), 591-613.
- Rohl, M., & Pratt, C. (1995). Phonological awareness, verbal working memory and the acquisition of literacy. Reading and Writing, 7(4), 327-360.
- Berninger, V. W., & Nagy, W. E. (2008). Flexibility in word reading: Multiple levels of representations, complex mappings, partial similarities and cross-modal connections. Literacy processes: Cognitive flexibility in learning and teaching.
- Cragg, L., Keeble, S., Richardson, S., Roome, H. E., & Gilmore, C. (2017). Direct and indirect influences of executive functions on mathematics achievement. Cognition, 162, 12-26.
- Clark, C. A., Pritchard, V. E., & Woodward, L. J. (2010). Preschool executive functioning abilities predict early mathematics achievement. Developmental Psychology, 46(5), 1176.
- Hecht, S. A. (2002). Counting on working memory in simple arithmetic when counting is used for problem solving. Memory & Cognition, 30(3), 447-455.
- De Franchis, V., Usai, M. C., Viterbori, P., & Traverso, L. (2017). Preschool executive functioning and literacy achievement in Grades 1 and 3 of primary school: A longitudinal study. Learning and Individual Differences, 54, 184-195.
- Kieffer, M. J., & Christodoulou, J. A. (2020). Automaticity and control: How do executive functions and reading fluency interact in predicting reading comprehension?. Reading Research Quarterly, 55(1), 147-166.
- Nguyen, T., & Duncan, G. J. (2019). Kindergarten components of executive function and third grade achievement: A national study. Early Childhood Research Quarterly, 46, 49-61.
- Cortés Pascual, A., Moyano Muñoz, N., & Quilez Robres, A. (2019). The relationship between executive functions and academic performance in primary education: Review and meta-analysis. Frontiers in Psychology, 10, 1582.
- Purpura, D. J., Schmitt, S. A., & Ganley, C. M. (2017). Foundations of mathematics and literacy: The role of executive functioning components. Journal of Experimental Child Psychology, 153, 15-34.
- ten Braak, D., Størksen, I., Idsoe, T., & McClelland, M. (2019). Bidirectionality in self-regulation and academic skills in play-based early childhood education. Journal of Applied Developmental Psychology, 65, 101064. [CrossRef]
- Mauer, E., Zhou, Q., & Uchikoshi, Y. (2021). A longitudinal study on bidirectional relations between executive functions and English word-level reading in Chinese American children in immigrant families. Learning and Individual Differences, 86, 101976. [CrossRef]
- Ober, T. M., Brooks, P. J., Homer, B. D., & Rindskopf, D. (2020). Executive functions and decoding in children and adolescents: A meta-analytic investigation. Educational Psychology Review, 32, 735-763.
- Clements, D. H., Sarama, J., & Germeroth, C. (2016). Learning executive function and early mathematics: Directions of causal relations. Early Childhood Research Quarterly, 36, 79-90.
- Blair, C., & Raver, C. C. (2015). School readiness and self-regulation: A developmental psychobiological approach. Annual Review of Psychology, 66, 711-731.
- Fuhs, M. W., & Day, J. D. (2011). Verbal ability and executive functioning development in preschoolers at head start. Developmental Psychology, 47(2), 404.
- McClelland, M. M., Cameron, C. E., Duncan, R., Bowles, R. P., Acock, A. C., Miao, A., & Pratt, M. E. (2014). Predictors of early growth in academic achievement: The head-toes-knees-shoulders task. Frontiers in Psychology, 5, 599.
- Stipek, D., Newton, S., & Chudgar, A. (2010). Learning-related behaviors and literacy achievement in elementary school-aged children. Early Childhood Research Quarterly, 25(3), 385-395.
- Evans, J. S. B., & Stanovich, K. E. (2013). Dual-process theories of higher cognition: Advancing the debate. Perspectives on Psychological Science, 8(3), 223-241.
- Peng, P., Barnes, M., Wang, C., Wang, W., Li, S., Swanson, H. L., ... & Tao, S. (2018). A meta-analysis on the relation between reading and working memory. Psychological Bulletin, 144(1), 48.
- Welsh, J. A., Nix, R. L., Blair, C., Bierman, K. L., & Nelson, K. E. (2010). The development of cognitive skills and gains in academic school readiness for children from low-income families. Journal of Educational Psychology, 102(1), 43. [CrossRef]
- Hassinger-Das, B., Jordan, N. C., Glutting, J., Irwin, C., & Dyson, N. (2014). Domain-general mediators of the relation between kindergarten number sense and first-grade mathematics achievement. Journal of Experimental Child Psychology, 118, 78-92. [CrossRef]
- McKinnon, R. D., & Blair, C. (2019). Bidirectional relations among executive function, teacher–child relationships, and early reading and math achievement: A cross-lagged panel analysis. Early Childhood Research Quarterly, 46, 152-165.
- Grenell, A., & Carlson, S. M. (2021). Individual differences in executive function and learning: The role of knowledge type and conflict with prior knowledge. Journal of Experimental Child Psychology, 206, 105079.
- Ponitz, C. C., McClelland, M. M., Matthews, J. S., & Morrison, F. J. (2009). A structured observation of behavioral self-regulation and its contribution to kindergarten outcomes. Developmental Psychology, 45(3), 605. [CrossRef]
- Wanless, S. B., McClelland, M. M., Acock, A. C., Chen, F. M., & Chen, J. L. (2011). Behavioral regulation and early academic achievement in Taiwan. Early Education & Development, 22(1), 1-28. [CrossRef]
- Nicolson, R. I., & Fawcett, A. J. (2004). The dyslexia early screening test-second edition (DEST-2). London: The Psychological Corporation.
- Wechsler, D. (1991). WISC-III: Wechsler intelligence scale for children: Manual. Psychological Corporation.
- McInerney, R. J., Hrabok, M., & Kerns, K. A. (2005). The children’s size-ordering task: a new measure of nonverbal working memory. Journal of Clinical and Experimental Neuropsychology, 27(6), 735-745. [CrossRef]
- Granvald, V., & Marciszko, C. (2016). Relations between key executive functions and aggression in childhood. Child neuropsychology, 22(5), 537-555.
- Smidts, D. P., Jacobs, R., & Anderson, V. (2004). The Object Classification Task for Children (OCTC): A measure of concept generation and mental flexibility in early childhood. Developmental Neuropsychology, 26(1), 385-401. [CrossRef]
- Schiff, R., Kahta, S., & Katzir, T. (2006). Single-word reading test: Vowelized and unvowelized word reading. Haddad Center, Bar-Ilan University, Ramat Gan, Israel.
- Torgesen, J. K., Rashotte, C. A. and Wagner, R. K. (1999). TOWRE: Test of word reading efficiency. Austin, TX: Pro-ed.
- Mather, N., & Schrank, F. A. (2001). Woodcock-Johnson® III. Handbook of Psychoeducational Assessment: A Practical Handbook A Volume in the EDUCATIONAL PSYCHOLOGY Series, 133.
- Hayes, A. F., & Rockwood, N. J. (2017). Regression-based statistical mediation and moderation analysis in clinical research: Observations, recommendations, and implementation. Behaviour research and therapy, 98, 39-57.
- Erbeli, F., Shi, Q., Campbell, A. R., Hart, S. A., & Woltering, S. (2021). Developmental dynamics between reading and math in elementary school. Developmental Science, 24(1), e13004. [CrossRef]
- Yore, L. D., Pimm, D., & Tuan, H. L. (2007). The literacy component of mathematical and scientific literacy. International Journal of Science and Mathematics Education, 5, 559-589. [CrossRef]
- O’Halloran, K. L. (2015). The language of learning mathematics: A multimodal perspective. The Journal of Mathematical Behavior, 40, 63-74. [CrossRef]
- De Smedt, B., Taylor, J., Archibald, L., & Ansari, D. (2010). How is phonological processing related to individual differences in children’s arithmetic skills?. Developmental Science, 13(3), 508-520. [CrossRef]
- Koponen, T., Georgiou, G., Salmi, P., Leskinen, M., & Aro, M. (2017). A meta-analysis of the relation between RAN and mathematics. Journal of Educational Psychology, 109(7), 977. [CrossRef]
- LeFevre, J. A., Polyzoi, E., Skwarchuk, S. L., Fast, L., & Sowinski, C. (2010). Do home numeracy and literacy practices of Greek and Canadian parents predict the numeracy skills of kindergarten children? International Journal of Early Years Education, 18(1), 55-70.
- Meyer, M. L., Salimpoor, V. N., Wu, S. S., Geary, D. C., & Menon, V. (2010). Differential contribution of specific working memory components to mathematics achievement in 2nd and 3rd graders. Learning and Individual Differences, 20(2), 101-109. [CrossRef]
- Rinne, L. F., Ye, A., & Jordan, N. C. (2020). Development of arithmetic fluency: A direct effect of reading fluency? Journal of Educational Psychology, 112(1), 110.
- Blair, C., Ursache, A., Greenberg, M., & Vernon-Feagans, L. (2015). Multiple aspects of self-regulation uniquely predict mathematics but not letter–word knowledge in the early elementary grades. Developmental Psychology, 51(4), 459. [CrossRef]
- Bull, R., Espy, K. A., & Wiebe, S. A. (2008). Short-term memory, working memory, and executive functioning in preschoolers: Longitudinal predictors of mathematical achievement at age 7 years. Developmental Neuropsychology, 33(3), 205-228. [CrossRef]
- Geary, D. C. (2011). Cognitive predictors of achievement growth in mathematics: a 5-year longitudinal study. Developmental Psychology, 47(6), 1539. [CrossRef]
- Hübner, N., Merrell, C., Cramman, H., Little, J., Bolden, D., & Nagengast, B. (2022). Reading to learn? The co-development of mathematics and reading during primary school. Child Development, 93(6), 1760-1776. [CrossRef]
- Binder, C., Haughton, E., & Bateman, B. (2002). Fluency: Achieving true mastery in the learning process. Professional Papers in Special Education, 2-20.
- Grabner, R. H., Reishofer, G., Koschutnig, K., & Ebner, F. (2011). Brain correlates of mathematical competence in processing mathematical representations. Frontiers in Human Neuroscience, 5, 130.
- McCauley, S. M., & Christiansen, M. H. (2015). Individual Differences in Chunking Ability Predict On-line Sentence Processing. In Cognitive Science.
- Marulis, L. M., Baker, S. T., & Whitebread, D. (2020). Integrating metacognition and executive function to enhance young children’s perception of and agency in their learning. Early Childhood Research Quarterly, 50, 46-54.
- Blair, C., & Razza, R. P. (2007). Relating effortful control, executive function, and false belief understanding to emerging math and literacy ability in kindergarten. Child Development, 78(2), 647-663. [CrossRef]
- Burgoyne, K., Malone, S., Lervag, A., & Hulme, C. (2019). Pattern understanding is a predictor of early reading and arithmetic skills. Early Childhood Research Quarterly, 49, 69-80.
- Spiegel, J. A., Goodrich, J. M., Morris, B. M., Osborne, C. M., & Lonigan, C. J. (2021). Relations between executive functions and academic outcomes in elementary school children: A meta-analysis. Psychological Bulletin, 147(4), 329.
- Pollack, C., & Ashby, N. C. (2018). Where arithmetic and phonology meet: the meta-analytic convergence of arithmetic and phonological processing in the brain. Developmental Cognitive Neuroscience, 30, 251-264.
- Dehaene, S., Molko, N., Cohen, L., & Wilson, A. J. (2004). Arithmetic and the brain. Current Opinion in Neurobiology, 14(2), 218-224.
- Chaddock-Heyman, L., Weng, T. B., Kienzler, C., Erickson, K. I., Voss, M. W., Drollette, E. S., ... & Kramer, A. F. (2018). Scholastic performance and functional connectivity of brain networks in children. PloS One, 13(1), e0190073. [CrossRef]
- Uchida, S., & Kawashima, R. (2008). Reading and solving arithmetic problems improves cognitive functions of normal aged people: a randomized controlled study. Age, 30, 21-29. [CrossRef]



| Component | |
|---|---|
| HTKS | .688 |
| OCTC | .555 |
| Digit span backward | .561 |
| Corsi frog backward | .547 |
| CSOT | .649 |
| Observed variables | 1 | 2 | 3 | 4 | 5 |
|---|---|---|---|---|---|
| 1. Reading fluency first grade | - | ||||
| 2. Reading fluency third grade | .584** | - | |||
| 3. Math fluency first grade | .525** | .378** | - | ||
| 4. Math fluency third grade | .455** | .511** | .632** | - | |
| 5. EF (kindergarten) z score | .369** | .259** | .380** | .227** | - |
| N | 790 | 708 | 804 | 708 | 764 |
| Minimum | 0 | 0 | 0 | 0 | -1.06 |
| Maximum | 60 | 78 | 30 | 122 | 2.41 |
| Mean | 16.217 | 38.91 | 16.166 | 55.54 | .943 |
| Standard deviation | 10.537 | 11.65 | 5.989 | 17.65 | .581 |
| 1st Grade | 3rd Grade | ||||||||||||
|---|---|---|---|---|---|---|---|---|---|---|---|---|---|
| Beta | B | SE | t | P | 95%CI | Beta | B | SE | t | P | 95%CI | ||
| Predicting the mediator EF | |||||||||||||
| Reading fluency | .367 | .019 | .019 | 9.16 | <.001 | [.015, .024] | .259 | .101 | .001 | 5.90 | <.001 | [.006, .013] | |
| Predicting the outcome arithmetic fluency | |||||||||||||
| Reading fluency | .406 | .220 | .021 | 10.31 | <.001 | [.178, .262] | .462 | .366 | .032 | 11.34 | <.001 | [.303, .430] | |
| EF | .225 | 2.289 | .400 | 5.71 | <.001 | [1.503, 3.076] | .106 | 2.165 | .835 | 2.59 | .009 | [.524, 3.807] | |
| Indirect effect via mediator | |||||||||||||
| .082 | .045 | .016 | -- | -- | [.052, .117] | .027 | .022 | .027 | -- | -- | [.007, .050] | ||
| 1st Grade | 3rd Grade | ||||||||||||
|---|---|---|---|---|---|---|---|---|---|---|---|---|---|
| Beta | B | SE | t | P | 95%CI | Beta | B | SE | t | P | 95%CI | ||
| Predicting the mediator EF | |||||||||||||
| Arithmetic fluency | .374 | .037 | .004 | 9.35 | <.001 | [.029, .044] | .226 | .011 | .002 | 5.09 | <.001 | [.007, .015] | |
| Predicting the outcome reading fluency | |||||||||||||
| Arithmetic fluency | .408 | .751 | .073 | 10.31 | <.001 | [.608, .895] | .455 | .574 | .051 | 11.34 | <.001 | [.474, .673] | |
| EF | .215 | 4.028 | .741 | 5.43 | <.001 | [2.572, 5.484] | .157 | 4.051 | 1.046 | 3.91 | <.001 | [2.016, 6.088] | |
| Indirect effect via mediator | |||||||||||||
| .080 | .148 | .032 | -- | -- | [.048, .114] | .035 | .045 | .011 | -- | -- | [.015, .060] | ||
Disclaimer/Publisher’s Note: The statements, opinions and data contained in all publications are solely those of the individual author(s) and contributor(s) and not of MDPI and/or the editor(s). MDPI and/or the editor(s) disclaim responsibility for any injury to people or property resulting from any ideas, methods, instructions or products referred to in the content. |
© 2024 by the authors. Licensee MDPI, Basel, Switzerland. This article is an open access article distributed under the terms and conditions of the Creative Commons Attribution (CC BY) license (http://creativecommons.org/licenses/by/4.0/).