Submitted:
07 June 2024
Posted:
11 June 2024
Read the latest preprint version here
Abstract
Keywords:
1. Introduction
Early Research into the Endocrine Function of the Corpus Luteum
2. Evolutionary Origin of the CL and Its Endocrine Function
2.1. The Evolution of the HPO Axis
2.2. The Origin of Luteal Phase
3. CL Endocrine Function and Its Regulation in Non-Mammalian Vertebrates
4. CL Endocrine Function and Its Regulation in Mammals
4.1. Ovary-Intrinsic Regulation of CL Lifespan
4.2. Ovary-Extrinsic Regulation of CL Lifespan (Maternal Recognition of Pregnancy)
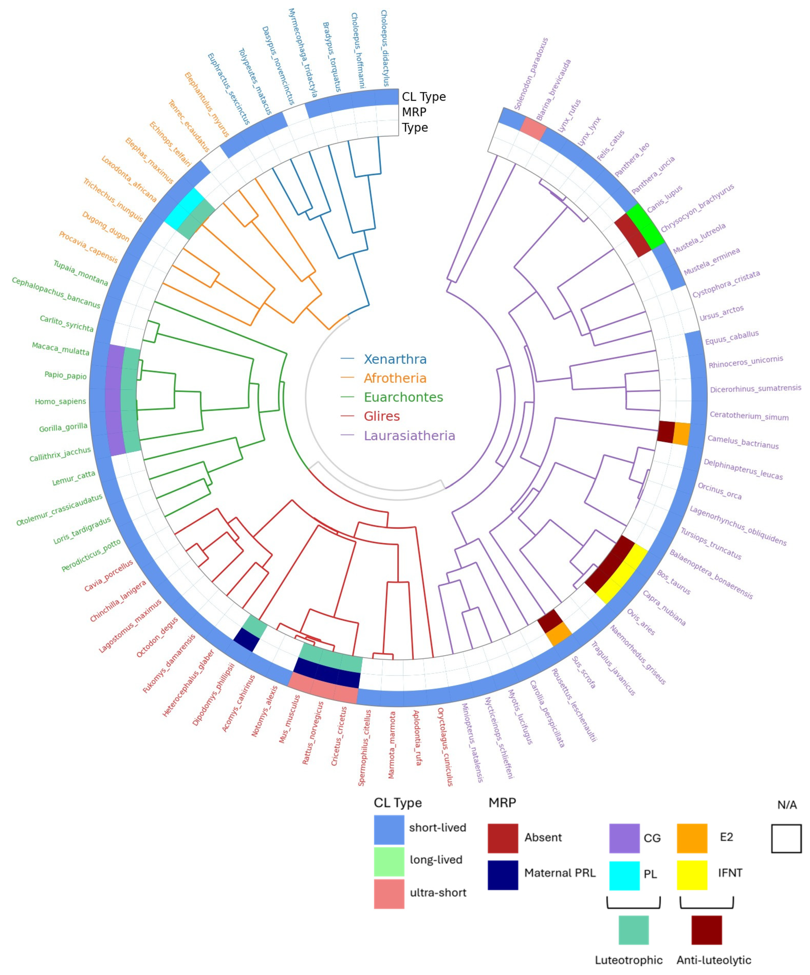
4.3. Review of the Luteal Phase and MRP across Eutherians
Xenarthra
Afrotheria
Laurasiatheria
Euarchontoglires
4.4. Evolutionary Trends in Mammalian CL Lifespan and Life History Traits
5. Conclusions and Prospects
Acknowledgments
References
- Adams, B.A.; Tello, J.A.; Erchegyi, J.; Warby, C.; Hong, D.J.; Akinsanya, K.O.; Mackie, G.O.; Vale, W.; Rivier, J.E.; Sherwood, N.M. Six Novel Gonadotropin-Releasing Hormones Are Encoded as Triplets on Each of Two Genes in the Protochordate, Ciona intestinalis. Endocrinology 2003, 144, 1907–1919. [Google Scholar] [CrossRef] [PubMed]
- Alam S., K., Konno T., Rumi M. K., Dong Y., Weiner C. P. and Soares M. J. 2010. Prolactin family of the guinea pig, Cavia porcellus. Endocrinology, 151(8), 3918-3928.
- Aldred, J.P.; Sammelwitz, P.H.; Nalbandov, A.V. MECHANISM OF FORMATION OF CORPORA LUTEA IN GUINEA-PIGS. Reproduction 1961, 2, 394–399. [Google Scholar] [CrossRef] [PubMed]
- Al-Gubory, K.H.; Ceballos-Picot, I.; Nicole, A.; Bolifraud, P.; Germain, G.; Michaud, M.; Mayeur, C.; Blachier, F. Changes in activities of superoxide dismutase, nitric oxide synthase, glutathione-dependent enzymes and the incidence of apoptosis in sheep corpus luteum during the estrous cycle. Biochim. et Biophys. Acta (BBA) - Gen. Subj. 2005, 1725, 348–357. [Google Scholar] [CrossRef] [PubMed]
- Allen W., M. and Corner G. W. 1930. Physiology of corpus luteum VII. Maintenance of pregnancy in rabbit after very early castration, by corpus luteum extracts. Proceedings of the Society for Experimental Biology and Medicine, 27(5), 403-405.
- Allen W., M. and Wintersteiner O. 1934. Crystalline progestin. Science, 80(2069), 190-191.
- Allen, W.M.; Butenandt, A.; Corner, G.W.; Slotta, K.H. Nomenclature of Corpus Luteum Hormone. Nature 1935, 136, 303–303. [Google Scholar] [CrossRef]
- Alroy, J. Cope’s Rule and the Dynamics of Body Mass Evolution in North American Fossil Mammals. Science 1998, 280, 731–734. [Google Scholar] [CrossRef] [PubMed]
- Amoroso E., C. and Finn C. A. 1962. Ovarian activity during gestation, ovum transport and implantation. The ovary, 1, 451-537.
- Amstislavsky, S. 2009a. Reproductive biology and embryo technology in Mustelidae. Kuopion yliopisto.
- Amstislavsky, S., Lindeberg H., Ternovskaya Y., Zavjalov E., Zudova G., Klochkov D. and Gerlinskaya L. 2009b. Reproduction in the European mink, Mustela lutreola: oestrous cyclicity and early pregnancy. Reproduction in domestic animals, 44(3), 489-498.
- Anderson L., L., Ford J. J., Melampy R. M. and Cox, D. F. 1973. Relaxin in porcine corpora lutea during pregnancy and after hysterectomy. American Journal of Physiology-Legacy Content, 225(5), 1215-1219.
- Awruch, C.A.; Pankhurst, N.W.; Frusher, S.D.; Stevens, J.D. Endocrine and morphological correlates of reproduction in the draughtboard shark Cephaloscyllium laticeps (Elasmobranchii: Scyliorhinidae). J. Exp. Zool. Part A: Ecol. Integr. Physiol. 2008, 309A, 184–197. [Google Scholar] [CrossRef] [PubMed]
- Awruch, C. Reproductive endocrinology in chondrichthyans: The present and the future. Gen. Comp. Endocrinol. 2013, 192, 60–70. [Google Scholar] [CrossRef] [PubMed]
- Arosh, J.A.; Banu, S.K.; Kimmins, S.; Chapdelaine, P.; MacLaren, L.A.; Fortier, M.A. Effect of Interferon-τ on Prostaglandin Biosynthesis, Transport, and Signaling at the Time of Maternal Recognition of Pregnancy in Cattle: Evidence of Polycrine Actions of Prostaglandin E2. Endocrinology 2004, 145, 5280–5293. [Google Scholar] [CrossRef] [PubMed]
- Arosh, J.A.; Banu, S.K.; McCracken, J.A. Novel concepts on the role of prostaglandins on luteal maintenance and maternal recognition and establishment of pregnancy in ruminants. J. Dairy Sci. 2016, 99, 5926–5940. [Google Scholar] [CrossRef]
- Asdell, S.A. THE GROWTH AND FUNCTION OF THE CORPUS LUTEUM. Physiol. Rev. 1928, 8, 313–345. [Google Scholar] [CrossRef]
- Banks, D.R.; Paape, S.R.; Stabenfeldt, G.H. Prolactin in the Cat: I. Pseudopregnancy, Pregnancy and Lactation 1. Biol. Reprod. 1983, 28, 923–932. [Google Scholar] [CrossRef] [PubMed]
- Baker, M.E. Evolution of adrenal and sex steroid action in vertebrates: a ligand-based mechanism for complexity. BioEssays 2003, 25, 396–400. [Google Scholar] [CrossRef]
- Baker, M.E. Steroid receptors and vertebrate evolution. Mol. Cell. Endocrinol. 2019, 496, 110526. [Google Scholar] [CrossRef] [PubMed]
- Baker, J.; Meade, A.; Pagel, M.; Venditti, C. Adaptive evolution toward larger size in mammals. Proc. Natl. Acad. Sci. 2015, 112, 5093–5098. [Google Scholar] [CrossRef] [PubMed]
- Bazer, F.W.; Thatcher, W.W. Theory of maternal recognition of pregnancy in swine based on estrogen controlled endocrine versus exocrine secretion of prostaglandin F2α by the uterine endometrium. Prostaglandins 1977, 14, 397–401. [Google Scholar] [CrossRef] [PubMed]
- Bazer F., W., Spencer T. E., Ott T. and Johnson G. A. 2008. Maternal recognition of pregnancy. Pages 260-285 in The Endometrium: Molecular, Cellular and Clinical Perspectives, Second Edition. CRC Press.
- Bazer, F.W. Pregnancy recognition signaling mechanisms in ruminants and pigs. J. Anim. Sci. Biotechnol. 2013, 4, 23–23. [Google Scholar] [CrossRef] [PubMed]
- Bazer F., W. 2015. History of maternal recognition of pregnancy. Pages 5-25 in Regulation of Implantation and Establishment of Pregnancy in Mammals. Springer, Cham.
- Beard, J. 1897. The span of gestation and the cause of birth: a study of the critical period and its effects in mammalia. Jena, German: Fischer.
- Behrman H., R., Kodaman P. H., Preston S. L. and Gao S. 2001. Oxidative stress and the ovary. Journal of the Society for Gynecologic Investigation, 8 (1_suppl), S40-S42.
- Bellofiore, N.; Cousins, F.; Temple-Smith, P.; Dickinson, H.; Evans, J. A missing piece: the spiny mouse and the puzzle of menstruating species. J. Mol. Endocrinol. 2018, 61, R25–R41. [Google Scholar] [CrossRef] [PubMed]
- Ben-Jonathan, N., LaPensee C. R. and LaPensee E. W. 2008. What can we learn from rodents about prolactin in humans? Endocrine reviews, 29(1), 1-41.
- Bennett, E.J.; Jones, S.M. Interrelationships among plasma progesterone concentrations, luteal anatomy and function, and placental ontogeny during gestation in a viviparous lizard (Niveoscincus metallicus: Scincidae). Comp. Biochem. Physiol. Part A: Mol. Integr. Physiol. 2002, 131, 647–656. [Google Scholar] [CrossRef] [PubMed]
- Bernard, R.T.F.; Bojarski, C.; Millar, R.P. Plasma progesterone and luteinizing hormone concentrations and the role of the corpus luteum and LH gonadotrophs in the control of delayed implantation in Schreibers’ long-fingered bat (Miniopterus schreibersii). Reproduction 1991, 93, 31–42. [Google Scholar] [CrossRef] [PubMed]
- Bianchi, C.P.; Gallelli, M.F.; Herrera, J.M.; Benavente, M.A.; Rossetto, L.; Aba, M.A. Current knowledge about the processes of luteolysis and maternal recognition of pregnancy in camelids. Reprod. Domest. Anim. 2022, 58, 3–9. [Google Scholar] [CrossRef] [PubMed]
- Blackburn, D.G. SQUAMATE REPTILES AS MODEL ORGANISMS FOR THE EVOLUTION OF VIVIPARITY. Herpetol. Monogr. 2006, 20. [Google Scholar] [CrossRef]
- Blackburn, D.G. Evolution of vertebrate viviparity and specializations for fetal nutrition: A quantitative and qualitative analysis. J. Morphol. 2014, 276, 961–990. [Google Scholar] [CrossRef] [PubMed]
- Blatchley, F.R.; Donovan, B.T. Progesterone secretion during pregnancy and pseudopregnancy in the ferret. Reproduction 1976, 46, 455–456. [Google Scholar] [CrossRef] [PubMed]
- Blitek, A.; Ziecik, A.J. Effect of LH on prostaglandin F2α and prostaglandin E2 secretion by cultured porcine endometrial cells. Reproduction 2005, 130, 105–112. [Google Scholar] [CrossRef] [PubMed]
- Boone, W.R.; Keck, B.B.; Catlin, J.C.; Casey, K.J.; Boone, E.T.; Dye, P.S.; Schuett, R.J.; Tsubota, T.; Bahr, J.C. Evidence that bears are induced ovulators. Theriogenology 2004, 61, 1163–1169. [Google Scholar] [CrossRef]
- Bradshaw, F.J.; Bradshaw, D. Progesterone and reproduction in marsupials: A review. Gen. Comp. Endocrinol. 2011, 170, 18–40. [Google Scholar] [CrossRef] [PubMed]
- Bragdon, D.E. The non-essentiality of the corpora lutea for the maintenance of gestation in certain live-bearing snakes. J. Exp. Zool. 1951, 118, 419–435. [Google Scholar] [CrossRef]
- Bragdon, D.E. Corpus luteum formation and follicular atresia in the common garter snake, Thamnophis sirtalis. J. Morphol. 1952, 91, 413–445. [Google Scholar] [CrossRef]
- Braun, B.C.; Vargas, A.; Jewgenow, K. The molecular detection of relaxin and its receptor RXFP1 in reproductive tissue of Felis catus and Lynx pardinus during pregnancy. Reproduction 2012, 143, 399–410. [Google Scholar] [CrossRef] [PubMed]
- Breed, W.G. ENVIRONMENTAL FACTORS AND REPRODUCTION IN THE FEMALE HOPPING MOUSE, NOTOMYS ALEXIS. Reproduction 1975, 45, 273–281. [Google Scholar] [CrossRef] [PubMed]
- Breed, W.G.; Leigh, C.M. Reproductive biology of an old endemic murid rodent of Australia, the Spinifex hopping mouse, Notomys alexis: adaptations for life in the arid zone. Integr. Zool. 2011, 6, 321–333. [Google Scholar] [CrossRef] [PubMed]
- Breuiller-Fouché, M.; Leroy, M.-J.; Dubois, O.; Reinaud, P.; Chissey, A.; Qi, H.; Germain, G.; Fortier, M.A.; Charpigny, G. Differential Expression of the Enzymatic System Controlling Synthesis, Metabolism, and Transport of PGF2 Alpha in Human Fetal Membranes1. Biol. Reprod. 2010, 83, 155–162. [Google Scholar] [CrossRef] [PubMed]
- Brown, J.L. Comparative endocrinology of domestic and nondomestic felids. Theriogenology 2006, 66, 25–36. [Google Scholar] [CrossRef] [PubMed]
- Brown, J.L. Female reproductive cycles of wild female felids. Anim. Reprod. Sci. 2011, 124, 155–162. [Google Scholar] [CrossRef] [PubMed]
- Browning, H.C. The Evolutionary History of the Corpus Luteum. Biol. Reprod. 1973, 8, 128–157. [Google Scholar] [CrossRef] [PubMed]
- Browning J., Y. and Wolf R. C. 1981. Maternal recognition of pregnancy in the rabbit: effect of conceptus removal. Biology of Reproduction, 24(2), 293-297.
- Bluhm, A.P.; A Toledo, R.; Mesquita, F.M.; Pimenta, M.T.; Fernandes, F.M.; Ribela, M.T.C.; Lazari, M.F.M. Molecular cloning, sequence analysis and expression of the snake follicle-stimulating hormone receptor. Gen. Comp. Endocrinol. 2004, 137, 300–311. [Google Scholar] [CrossRef] [PubMed]
- Brun, C.; Exbrayat, J.-M.; Raquet, M. Localization of Receptors for Sex Steroids and Pituitary Hormones in the Female Genital Duct throughout the Reproductive Cycle of a Viviparous Gymnophiona Amphibian, Typhlonectes compressicauda. Animals 2020, 11, 2. [Google Scholar] [CrossRef] [PubMed]
- Bornstein S., R., Rutkowski H. and Vrezas, I. 2004. Cytokines and steroidogenesis. Molecular and cellular endocrinology, 215(1-2), 135-141.
- Bose, H.S.; Lingappa, V.R.; Miller, W.L. Rapid regulation of steroidogenesis by mitochondrial protein import. Nature 2002, 417, 87–91. [Google Scholar] [CrossRef] [PubMed]
- Boyd I., L. 1991. Environmental and physiological factors controlling the reproductive cycles of pinnipeds. Canadian Journal of Zoology, 69(5), 1135-1148.
- Bouman, A.; Moes, H.; Heineman, M.; DE Leij, L.; Faas, M. Cytokine Production by Natural Killer Lymphocytes in Follicular and Luteal Phase of the Ovarian Cycle in Humans. Am. J. Reprod. Immunol. 2001, 45, 130–134. [Google Scholar] [CrossRef] [PubMed]
- Buchanan, G.D.; Enders, A.C.; Talmage, R.V. IMPLANTATION IN ARMADILLOS OVARIECTOMIZED DURING THE PERIOD OF DELAYED IMPLANTATION. J. Endocrinol. 1956, 14, 121–8. [Google Scholar] [CrossRef] [PubMed]
- Burns, J.M.; Easley, R.G. Hormonal control of delayed development in the California leaf-nosed bat, Macrotus californicus: III. Changes in plasma progesterone during pregnancy. Gen. Comp. Endocrinol. 1977, 32, 163–166. [Google Scholar] [CrossRef] [PubMed]
- Buckley, D., Alcobendas M., García-París M. and Wake M. H. 2007. Heterochrony, cannibalism, and the evolution of viviparity in Salamandra salamandra. Evolution & development, 9(1), 105-115.
- Butenandt, A. and Westphal U. 1934. Zur Isolierung und Charakterisierung des Corpus-luteum-Hormons. Berichte der deutschen chemischen Gesellschaft (A and B Series), 67(8), 1440-1442.
- Cake, M.H., Owen F.J., Bradshaw S.D., 1980. Difference in concentration of progesterone in plasma between pregnant and non-pregnant quokkas (Setonix brachyurus). J. Endocrinol. 84, 153–158.
- Callard I., P., Ho S. M., Gapp D. A., Kleis S., Heisermann G., Lofts B. and Holmes W. N. 1985. Regulation of vitellogenesis in reptiles: correlations with oviparity and viviparity. In pages 359-361 Proceedings of the 9th International Symposium on Comparative Endocrinology.
- Callard, I.P.; Riley, D.; Perez, L. Vitellogenesis in reptiles as a model for mammalian sex-differentiated hepatic protein synthesis. J. Exp. Zool. 1990, 256, 106–111. [Google Scholar] [CrossRef] [PubMed]
- Callard I., P. and Koob T. J. 1993. Endocrine regulation of the elasmobranch reproductive tract. Journal of Experimental Zoology, 266(5), 368-377.
- Callard, G.; Tarrant, A.; Novillo, A.; Yacci, P.; Ciaccia, L.; Vajda, S.; Chuang, G.-Y.; Kozakov, D.; Greytak, S.; Sawyer, S.; et al. Evolutionary origins of the estrogen signaling system: Insights from amphioxus. J. Steroid Biochem. Mol. Biol. 2011, 127, 176–188. [Google Scholar] [CrossRef] [PubMed]
- Calvo-Fernandez, C.; Such, R.; Gutiérrez-Cepeda, L.; Gómez-Redondo, I.; García-Vila, E.; Cerdeira, J.; Mayenco-Aguirre, A.M.; Santiago-Moreno, J.; Hernández, L.; Sánchez-Calabuig, M.-J. REPRODUCTIVE CYCLE STAGE ASSESSMENT IN THE TWO-TOED SLOTH (CHOLOEPUS HOFFMANNI), PRELIMINARY RESULTS. J. Zoo Wildl. Med. 2023, 54, 805–809. [Google Scholar] [CrossRef] [PubMed]
- Campos L., B., Peixoto G. C. X., Lima G. L., Castelo T. S., Silva A. M., Freitas C. I. A. and Silva A. R. 2016. Monitoring the reproductive physiology of six-banded armadillos (Euphractus sexcinctus, Linnaeus, 1758) through different techniques. Reproduction in Domestic Animals, 51(5), 736-742.
- Cannon M., J. and Pate J. L. 2003. The role of major histocompatibility complex molecules in luteal function. Reproductive Biology and Endocrinology, 1(1), 93.
- Carter, A.M.; Enders, A.C. The Evolution of Epitheliochorial Placentation. Annu. Rev. Anim. Biosci. 2013, 1, 443–467. [Google Scholar] [CrossRef] [PubMed]
- Carter A., M. and Mess A. 2007. Evolution of the placenta in eutherian mammals. Placenta, 28(4), 259-262.
- Carter, A.M.; Miglino, M.A.; Ambrosio, C.E.; Santos, T.C.; Rosas, F.C.W.; Neto, J.A.D.; Lazzarini, S.M.; Carvalho, A.F.; da Silva, V.M.F. Placentation in the Amazonian manatee (Trichechus inunguis). Reprod. Fertil. Dev. 2008, 20, 537–545. [Google Scholar] [CrossRef] [PubMed]
- Carter A., M. 2018. Classics revisited: CJ van der Horst on pregnancy and menstruation in elephant shrews. Placenta, 67, 24-30.
- Carter, A.M. Evolution of Placental Hormones: Implications for Animal Models. Front. Endocrinol. 2022, 13, 891927. [Google Scholar] [CrossRef] [PubMed]
- Casida, L.E.; Warwick, E.J. The Necessity of the Corpus Luteum for Maintenance of Pregnancy in the Ewe. J. Anim. Sci. 1945, 4, 34–36. [Google Scholar] [CrossRef]
- Catchpole, H.R.; Fulton, J.F. The Oestrus Cycle in Tarsius: Observations on a Captive Pair. J. Mammal. 1943, 24, 90–93. [Google Scholar] [CrossRef]
- Chambery, A.; Parente, A.; Topo, E.; Garcia-Fernàndez, J.; D’Aniello, S. Characterization and Putative Role of a Type I Gonadotropin-Releasing Hormone in the Cephalochordate Amphioxus. Endocrinology 2009, 150, 812–820. [Google Scholar] [CrossRef] [PubMed]
- Chapman, J.C.; Polanco, J.R.; Min, S.; Michael, S.D. Mitochondrial 3 beta-hydroxysteroid dehydrogenase (HSD) is essential for the synthesis of progesterone by corpora lutea: An hypothesis. Reprod. Biol. Endocrinol. 2005, 3, 11–11. [Google Scholar] [CrossRef] [PubMed]
- Charanjit S., B. 1980. Maternal Acceptance Of The Foetal Allograft: Role Of Placental Gonadotrophins (Doctoral dissertation, University of Nairobi).
- Choudary, J.B.; Greenwald, G.S. Luteotropic complex of the mouse. Anat. Rec. 1969, 163, 373–387. [Google Scholar] [CrossRef] [PubMed]
- Cieslak, E.S. Relations between the Reproductive Cycle and the Pituitary Gland in the Snake Thamnophis radix. Physiol. Zool. 1945, 18, 299–329. [Google Scholar] [CrossRef]
- Clausen, H.J. STUDIES ON THE EFFECT OF OVARIOTOMY AND HYPOPHYSECTOMY ON GESTATION IN SNAKES1. Endocrinology 1940, 27, 700–704. [Google Scholar] [CrossRef]
- Conaway, C.H. Ecological Adaptation and Mammalian Reproduction. Biol. Reprod. 1971, 4, 239–247. [Google Scholar] [CrossRef] [PubMed]
- Concannon P., W., Castracane V. D., Temple M. and Montanez A. 2018. Endocrine control of ovarian function in dogs and other carnivores. Animal Reproduction 6(1), 172-193.
- Conley, A. Review of the reproductive endocrinology of the pregnant and parturient mare. Theriogenology 2016, 86, 355–365. [Google Scholar] [CrossRef] [PubMed]
- Cope E., D. 1887. The origin of the fittest: essays on evolution. New York, Appleton.
- Crichton, E.G.; Seamark, R.F.; Krutzsch, P.H. The status of the corpus luteum during pregnancy in Miniopterus schreibersii (Chiroptera: Vespertilionidae) with emphasis on its role in developmental delay. Cell Tissue Res. 1989, 258, 183–201. [Google Scholar] [CrossRef] [PubMed]
- Csapo, A.I.; Pulkkinen, M. INDISPENSABILITY OF THE HUMAN CORPUS LUTEUM IN THE MAINTENANCE OF EARLY PREGNANCY LUTEECTOMY EVIDENCE. Obstet. Gynecol. Surv. 1978, 33, 69–81. [Google Scholar] [CrossRef] [PubMed]
- Currie, W.B.; Blake, M.; Wimsatt, W.A. Fetal development, and placental and maternal plasma concentrations of progesterone in the little brown bat (Myotis lucifugus). Reproduction 1988, 82, 401–407. [Google Scholar] [CrossRef] [PubMed]
- Davis, D.E. The regression of the avian post-ovulatory follicle. Anat. Rec. 1942, 82, 297–307. [Google Scholar] [CrossRef]
- Davies I., J. and Ryan K. J. 1972. Comparative endocrinology of gestation. Vitamins & Hormones, 30, 223-279.
- Davis, J.S.; Rueda, B.R. The corpus luteum: an ovarian structure with maternal instincts and suicidal tendencies. Front. Biosci. 2002, 7, d1949–78. [Google Scholar] [CrossRef] [PubMed]
- Davis J., S., RuedaB. R. and Spanel-Borowski, K. 2003. Microvascular endothelial cells of the corpus luteum. Reproductive Biology and Endocrinology, 1(1), 89.
- de Magalhães, J.P.; Abidi, Z.; dos Santos, G.A.; A Avelar, R.; Barardo, D.; Chatsirisupachai, K.; Clark, P.; A De-Souza, E.; Johnson, E.J.; Lopes, I.; et al. Human Ageing Genomic Resources: updates on key databases in ageing research. Nucleic Acids Res. 2023, 52, D900–D908. [Google Scholar] [CrossRef] [PubMed]
- Deanesly, R. EXPERIMENTAL OBSERVATIONS ON THE FERRET CORPUS LUTEUM OF PREGNANCY. Reproduction 1967, 13, 183–185. [Google Scholar] [CrossRef] [PubMed]
- Dodd J., M. 1983. 2 Reproduction in Cartilaginous Fishes (Chondrichthyes). Pages 31 - 95 in Fish physiology (Vol. 9). Academic Press.
- Douglas, D.A.; Song, J.-H.; Moreau, G.M.; Murphy, B.D. Differentiation of the Corpus Luteum of the Mink (Mustela vison): Mitogenic and Steroidogenic Potential of Luteal Cells from Embryonic Diapause and Postimplantation Gestation. Biol. Reprod. 1998, 58, 1163–1169. [Google Scholar] [CrossRef] [PubMed]
- Eaton, G.; Slob, A.; Resko, J. Cycles of mating behaviour, oestrogen and progesterone in the thick-tailed bushbaby (Galago crassicaudatus crassicaudatus) under laboratory conditions. Anim. Behav. 1973, 21, 309–315. [Google Scholar] [CrossRef] [PubMed]
- Eisenberg, J.F.; Gould, E. The behavior of Solenodon paradoxus in captivity with comments in the behavior of other insectivora. Zool. Sci. Contrib. New York Zool. Soc. 1966, 51, 49–58. [Google Scholar] [CrossRef]
- Eisenberg, J. and Muckerhirn N. 1968. The reproduction and rearing of tenrecoid insectivores in captivity. International Zoo Yearbook, 8(1), 106-110.
- Emi, N., Kanzaki H., Yoshida M., Takakura K., Kariya M., Okamoto N., Imai K. and Mori, T. 1991. Lymphocytes stimulate progesterone production by cultured human granulosa luteal cells. American journal of obstetrics and gynecology, 165(5), 1469-1474.
- Enders, A.; Carter, A. The evolving placenta: Convergent evolution of variations in the endotheliochorial relationship. Placenta 2012, 33, 319–326. [Google Scholar] [CrossRef] [PubMed]
- Erkenbrack, E.M.; Maziarz, J.D.; Griffith, O.W.; Liang, C.; Chavan, A.R.; Nnamani, M.C.; Wagner, G.P. The mammalian decidual cell evolved from a cellular stress response. PLOS Biol. 2018, 16, e2005594. [Google Scholar] [CrossRef] [PubMed]
- Espey L., L., Bellinger A. S. and Healy J. A. 2004. Ovulation: an inflammatory cascade of gene expression. The ovary, 2, 145-165.
- Evans C., S. and Goy R. W. 1968. Social behaviour and reproductive cycles in captive ring-tailed lemurs (Lemur catta). Journal of Zoology, 156(2), 181-197.
- Faas, M.; Bouman, A.; Moesa, H.; Heineman, M.J.; de Leij, L.; Schuiling, G. The immune response during the luteal phase of the ovarian cycle: a Th2-type response? Fertil. Steril. 2000, 74, 1008–1013. [Google Scholar] [CrossRef] [PubMed]
- E Faith, R.; A Montgomery, C.; Durfee, W.J.; Aguilar-Cordova, E.; Wyde, P.R. The cotton rat in biomedical research. Laboratory animal science 1997, 47, 337–45. [Google Scholar]
- Fang, Y. Position in the evolution of reproductive endocrine of amphioxus, Branchiostoma belcheri. Chin. Sci. Bull. 1998, 43, 177–184. [Google Scholar] [CrossRef]
- Fang, Y., Weng Y. and Chen L. 2001. Effects of damage of Hatschek’s pit of amphioxus on its structure and function. Chinese Science Bulletin, 46, 1528-1533.
- Fazleabas, A.; Kim, J.; Strakova, Z. Implantation: Embryonic Signals and the Modulation of the Uterine Environment—A Review. Placenta 2004, 25, S26–S31. [Google Scholar] [CrossRef] [PubMed]
- Ferner, K.; Schultz, J.A.; Zeller, U. Comparative anatomy of neonates of the three major mammalian groups (monotremes, marsupials, placentals) and implications for the ancestral mammalian neonate morphotype. J. Anat. 2017, 231, 798–822. [Google Scholar] [CrossRef] [PubMed]
- Flint, A.P.F.; Hearn, J.P.; Michael, A.E. The maternal recognition of pregnancy in mammals. J. Zool. 1990, 221, 327–341. [Google Scholar] [CrossRef]
- Foyouzi N., Cai Z., Sugimoto Y. and Stocco C. 2005. Changes in the expression of steroidogenic and antioxidant genes in the mouse corpus luteum during luteolysis. Biology of reproduction, 72(5), 1134-1141.
- Fraenkel, L. 1903. Die Funktion des corpus luteum. Archiv für Gynäkologie, 68(2), 438-545.
- Fraenkel, L.; Martins, T.; Mello, R.F. STUDIES ON THE PREGNANCY OF VIVIPAROUS SNAKES. Endocrinology 1940, 27, 836–837. [Google Scholar] [CrossRef]
- Fukui, Y.; Iwayama, H.; Matsuoka, T.; Nagai, H.; Koma, N.; Mogoe, T.; Ishikawa, H.; Fujise, Y.; Hirabayashi, M.; Hochi, S.; et al. Attempt at Intracytoplasmic Sperm Injection of In Vitro Matured Oocytes in Common Minke Whales (Balaenoptera acutorostrata) Captured During the Kushiro Coast Survey. J. Reprod. Dev. 2007, 53, 945–952. [Google Scholar] [CrossRef] [PubMed]
- Fukui, Y. 2016. Ovary, Oogenesis, and Ovarian Cycle. Pages 205-226 in Reproductive Biology and Phylogeny of Cetacea: Whales, Porpoises and Dolphins. CRC Press.
- Funston, G.F.; Depolo, P.E.; Sliwinski, J.T.; Dumont, M.; Shelley, S.L.; Pichevin, L.E.; Cayzer, N.J.; Wible, J.R.; Williamson, T.E.; Rae, J.W.B.; et al. The origin of placental mammal life histories. Nature 2022, 610, 107–111. [Google Scholar] [CrossRef] [PubMed]
- Gadsby, J.E.; Keyes, P.L.; Bill, C.H. Control of Corpus Luteum Function in the Pregnant Rabbit: Role of Estrogen and Lack of a Direct Luteotropic Role of the Placenta*. Endocrinology 1983, 113, 2255–2262. [Google Scholar] [CrossRef]
- Garrel, C., Ceballos-Picot I., Germain G. and Al-Gubory K. H. 2007. Oxidative stress-inducible antioxidant adaptive response during prostaglandin F2α-induced luteal cell death in vivo. Free radical research, 41(3), 251-259.
- Gemmell R., T. 1995. A comparative study of the corpus luteum. Reproduction, Fertility and Development, 7(3), 303-312.
- Godfrey G., K. and Oliver W. L. R. 1978. The reproduction and development of the pigmy hedgehog tenrec, Echinops telfairi. Dodo J Jersey Wildl Preserv Trust, 15, 38-51.
- Gopalakrishna, A.; Karim, K.B. Fetal membranes and placentation in Chiroptera. Reproduction 1979, 56, 417–429. [Google Scholar] [CrossRef] [PubMed]
- Gorbman, A. Early Development of the Hagfish Pituitary Gland: Evidence for the Endodermal Origin of the Adenohypophysis. Am. Zool. 1983, 23, 639–654. [Google Scholar] [CrossRef]
- Gorbman, A. and Tamarin A. 1985. Early development of oral, olfactory and adenohypophyseal structures of agnathans and its evolutionary implications. Pages 165-185 in Evolutionary biology of primitive fishes. Boston, MA: Springer US.
- Gopalakrishna, A.; Karim, K.B. Fetal membranes and placentation in Chiroptera. Reproduction 1979, 56, 417–429. [Google Scholar] [CrossRef] [PubMed]
- Göritz, F.; Dehnhard, M.; Hildebrandt, T.; Naidenko, S.; Vargas, A.; Martinez, F.; López-Bao, J.; Palomares, F.; Jewgenow, K. Non Cat-Like Ovarian Cycle in the Eurasian and the Iberian Lynx – Ultrasonographical and Endocrinological Analysis. Reprod. Domest. Anim. 2009, 44, 87–91. [Google Scholar] [CrossRef] [PubMed]
- Gould, E.; Eisenberg, J.F. Notes on The Biology of The Tenrecidae. J. Mammal. 1966, 47, 660–686. [Google Scholar] [CrossRef]
- Girsh, E.; Greber, Y.; Meidan, R. Luteotrophic and Luteolytic Interactions between Bovine Small and Large Luteal-Like Cells and Endothelial Cells1. Biol. Reprod. 1995, 52, 954–962. [Google Scholar] [CrossRef] [PubMed]
- Greville, L.J.S.; Bueno, L.M.; Pollock, T.; Faure, P.A. Quantification of Urinary Sex Steroids in the Big Brown Bat (Eptesicus fuscus). Physiol. Biochem. Zool. 2022, 95, 22–34. [Google Scholar] [CrossRef] [PubMed]
- Griffith, O.W.; Chavan, A.R.; Pavlicev, M.; Protopapas, S.; Callahan, R.; Maziarz, J.; Wagner, G.P. Endometrial recognition of pregnancy occurs in the grey short-tailed opossum (Monodelphis domestica). Proc. R. Soc. B: Biol. Sci. 2019, 286, 20190691. [Google Scholar] [CrossRef] [PubMed]
- Grossman, C.J. Regulation of the Immune System by Sex Steroids*. Endocr. Rev. 1984, 5, 435–455. [Google Scholar] [CrossRef]
- Guillette L., J. 1987. The evolution of viviparity in fishes, amphibians and reptiles: An endocrine approach. Pages 523-562 in Hormones and reproduction in fishes, amphibians, and reptiles. Springer, Boston, MA.
- Guilgur L., G., Moncaut N. P., Canário A. V. and Somoza G. M. 2006. Evolution of GnRH ligands and receptors in gnathostomata. Comparative Biochemistry and Physiology Part A: Molecular & Integrative Physiology, 144(3), 272-283.
- Haberlandt, L. Über hormonale Sterilisierung weiblicher Tiere durch subcutane Transplantation von Ovarien trächtiger Weibchen. Pfl?gers Arch. Eur. J. Physiol. 1922, 194, 235–270. [Google Scholar] [CrossRef]
- Hamlett G. W., D. 1933. Polyembryony in the armadillo: genetic or physiological?. The Quarterly Review of Biology, 8(3), 348-358.
- Hamlett G. W., D. 1934. Uterine bleeding in a bat, Glossophaga soricina. The Anatomical Record, 60(1), 9-17.
- Hamlett, G.W.D. Delayed Implantation and Discontinuous Development in the Mammals. Q. Rev. Biol. 1935, 10, 432–447. [Google Scholar] [CrossRef]
- Hamlett W., C. 1999. Placenta and placental analogs in elasmobranchs. Encyclopedia of reproduction, 3, 831-840.
- Hansel W, Alila HW, Dowd JP and Milvae RA. 1991. Differential origin and control mechanisms in small and large bovine luteal cells. Journal of Reproduction and Fertility Supplement 43, 77–89.
- Hartmann, M. and Wettstein A. 1934. Zur Kenntnis der Corpus luteum-Hormone (2. Mitteilung.). Helvetica Chimica Acta, 17(1), 1365-1372.
- Hanukoglu, I. Antioxidant Protective Mechanisms against Reactive Oxygen Species (ROS) Generated by Mitochondrial P450 Systems in Steroidogenic Cells. Drug Metab. Rev. 2006, 38, 171–196. [Google Scholar] [CrossRef] [PubMed]
- Hennebold J., D. 2018. Corpus luteum. Pages 99-105 in Encyclopedia of Reproduction. Elsevier.
- Hinds, L.A.; Tyndale-Biscoe, C.H. Plasma progesterone levels in the pregnant and non-pregnant tammar, Macropus eugenii. J. Endocrinol. 1982, 93, 99–107. [Google Scholar] [CrossRef] [PubMed]
- Hinds, L.A.; Tyndale-Biscoe, C.H. Prolactin in the Marsupial Macropus Eugenii, During the Estrous Cycle, Pregnancy and Lactation. Biol. Reprod. 1982, 26, 391–398. [Google Scholar] [CrossRef] [PubMed]
- Hinds L., A. 1990. Control of pregnancy, parturition and luteolysis in marsupials. Reproduction, Fertility and Development, 2(5), 535-552.
- Highfill D., R. and Mead R. A. 1975. Sources and levels of progesterone during pregnancy in the garter snake, Thamnophis elegans. General and Comparative Endocrinology, 27(3), 389-400.
- Hodges, J.K.; Henderson, C.; Hearn, J.P. Relationship between ovarian and placental steroid production during early pregnancy in the marmoset monkey (Callithrix jacchus). Reproduction 1983, 69, 613–621. [Google Scholar] [CrossRef] [PubMed]
- Howell-Stephens, J.; Bernier, D.; Brown, J.; Mulkerin, D.; Santymire, R. Using non-invasive methods to characterize gonadal hormonal patterns of southern three-banded armadillos (Tolypeutes matacus) housed in North American zoos. Anim. Reprod. Sci. 2013, 138, 314–323. [Google Scholar] [CrossRef] [PubMed]
- Hisaw F., L. and Abramowitz A. A., 1937. The physiology of reproduction in the dogfish, Mustelus canis. Report. Woods Hole Oceanographic Institution, 1937, pp. 21–2.
- Hughes Jr., F. M., Lane T. A., Chen T. T. and Gorospe W. C. 1990. Effects of cytokines on porcine granulosa cell steroidogenesis in vitro. Biology of reproduction, 43(5), 812-817.
- Hughes Jr., F. M., Pringle C. M. and Gorospe W. C. 1991. Production of progestin-stimulatory factors (s) by enriched populations of rat T and B lymphocytes. Biology of reproduction, 44(5), 922-926.
- Ishinazaka T., Suzuki M., Yamamoto Y., Isono T., Harada N., Mason J. I., Watabe M., Tsunokawa M. and Ohtaishi N. 2001. Immunohistochemical localization of steroidogenic enzymes in the corpus luteum and the placenta of the ribbon seal (Phoca fasciata) and Steller sea lion (Eumetopias jubatus). Journal of Veterinary Medical Science, 63(9), 955-959.
- Iwasa, M.; Atkinson, S. ANALYSIS OF CORPORA LUTEA TO ESTIMATE REPRODUCTIVE CYCLES OF WILD HAWAIIAN MONK SEALS (MONACHUS SCHAUINSLANDI). Mar. Mammal Sci. 1996, 12, 182–198. [Google Scholar] [CrossRef]
- Johnson, A.E.; Freeman, E.W.; Colgin, M.; McDonough, C.; Songsasen, N. Induction of ovarian activity and ovulation in an induced ovulator, the maned wolf (Chrysocyon brachyurus), using GnRH agonist and recombinant LH. Theriogenology 2014, 82, 71–79. [Google Scholar] [CrossRef] [PubMed]
- Johnston S., D., McGowan M. R., O’callaghan P., Cox R. and Nicolson V. 2000. Studies of the oestrous cycle, oestrus and pregnancy in the koala (Phascolarctos cinereus). Journal of Reproduction and Fertility, 120(1), 49-58.
- Jones R., E. and Baxter D. C. 1991. Gestation, with emphasis on corpus luteum biology, placentation, and parturition. Vertebrate endocrinology: fundamentals and biomedical implications, 4(Part A), 205-302.
- Ka, H., Seo H., Choi Y., Yoo I. and Han, J. 2018. Endometrial response to conceptus-derived estrogen and interleukin-1β at the time of implantation in pigs. Journal of animal science and biotechnology, 9(1), 1-17.
- Kah, O.; Lethimonier, C.; Somoza, G.; Guilgur, L.; Vaillant, C.; Lareyre, J. GnRH and GnRH receptors in metazoa: A historical, comparative, and evolutive perspective. Gen. Comp. Endocrinol. 2007, 153, 346–364. [Google Scholar] [CrossRef] [PubMed]
- Kano, S. 2010. Genomics and developmental approaches to an acidian adenohypophysis primordium. Integrative Comparative Biology 50(1), 35–52.
- Kavanaugh, S.I.; Root, A.R.; Sower, S.A. Distribution of gonadotropin-releasing hormone (GnRH) by in situ hybridization in the tunicate Ciona intestinalis. Gen. Comp. Endocrinol. 2005, 141, 76–83. [Google Scholar] [CrossRef] [PubMed]
- Kawauchi, H.; Sower, S.A. The dawn and evolution of hormones in the adenohypophysis. Gen. Comp. Endocrinol. 2006, 148, 3–14. [Google Scholar] [CrossRef] [PubMed]
- Kato, H.; Sugino, N.; Takiguchi, S.; Kashida, S.; Nakamura, Y. Roles of reactive oxygen species in the regulation of luteal function. Rev. Reprod. 1997, 2, 81–83. [Google Scholar] [CrossRef] [PubMed]
- Kayanja F. I., B. and Sale J. B. 1973. The ovary of rock hyrax of the genus Procavia. Reproduction, 33(2), 223-230.
- Kelly R., W. 1994. Pregnancy maintenance and parturition: the role of prostaglandin in manipulating the immune and inflammatory response. Endocrine reviews, 15(5), 684-706.
- Keyes P., L. and Gadsby J. E. 1987. Role of estrogen and the placenta in the maintenance of the rabbit corpus luteum. Pages 361-378 in Regulation of Ovarian and Testicular Function. Boston, MA: Springer US.
- Klein, C. and Troedsson M. H. T. 2011. Maternal recognition of pregnancy in the horse: a mystery still to be solved. Reproduction, Fertility and Development, 23(8), 952-963.
- Knight, J.W. Aspects of placental estrogen synthesis in the pig. Exp. Clin. Endocrinol. Diabetes 1994, 102, 175–184. [Google Scholar] [CrossRef] [PubMed]
- Knight, J., Taylor G. W., Wright P., Clare A. S. and Rowley A. F. 1999. Eicosanoid biosynthesis in an advanced deuterostomate invertebrate, the sea squirt (Ciona intestinalis). Biochimica et Biophysica Acta (BBA)-Molecular and Cell Biology of Lipids, 1436(3), 467-478.
- Knott, K.K.; Roberts, B.M.; A Maly, M.; Vance, C.K.; DeBeachaump, J.; Majors, J.; Riger, P.; DeCaluwe, H.; Kouba, A.J. Fecal estrogen, progestagen and glucocorticoid metabolites during the estrous cycle and pregnancy in the giant anteater (Myrmecophaga tridactyla): evidence for delayed implantation. Reprod. Biol. Endocrinol. 2013, 11, 83–83. [Google Scholar] [CrossRef] [PubMed]
- Koljak, R., Järving I., Kurg R., Boeglin W. E., Varvas K., Valmsen K., Ustav M., Brash R.A. and Samel, N. 2001. The basis of prostaglandin synthesis in coral: molecular cloning and expression of a cyclooxygenase from the Arctic soft coral Gersemia fruticosa. Journal of Biological Chemistry, 276(10), 7033-7040.
- Koob, T.J.; Tsang, P.; Callard, I.P. Plasma Estradiol, Testosterone, and Progesterone Levels during the Ovulatory Cycle of the Skate (Raja Erinacea)1. Biol. Reprod. 1986, 35, 267–275. [Google Scholar] [CrossRef] [PubMed]
- Koob T., J. and Callard I. P. 1999. Reproductive endocrinology of female elasmobranchs: lessons from the little skate (Raja erinacea) and spiny dogfish (Squalus acanthias). Journal of Experimental Zoology, 284(5), 557-574.
- Kowalewski, M.P. Luteal regression vs. prepartum luteolysis: Regulatory mechanisms governing canine corpus luteum function. Reprod. Biol. 2014, 14, 89–102. [Google Scholar] [CrossRef] [PubMed]
- Kumar, S.; Suleski, M.; Craig, J.M.; E Kasprowicz, A.; Sanderford, M.; Li, M.; Stecher, G.; Hedges, S.B. TimeTree 5: An Expanded Resource for Species Divergence Times. Mol. Biol. Evol. 2022, 39. [Google Scholar] [CrossRef] [PubMed]
- Krutzsch, P.H. Reproductive anatomy and cyclicity of the bat Eonycteris spelaea Dobson (Chiroptera: Pteropodidae) in West Malaysia. Acta Chiropterologica 2005, 7, 51–64. [Google Scholar] [CrossRef]
- Kubokawa, K.; Tando, Y.; Roy, S. Evolution of the Reproductive Endocrine System in Chordates. Integr. Comp. Biol. 2010, 50, 53–62. [Google Scholar] [CrossRef] [PubMed]
- Kusuda, S.; Adachi, I.; Fujioka, K.; Nakamura, M.; Amano-Hanzawa, N.; Goto, N.; Furuhashi, S.; Doi, O. Reproductive characteristics of female lesser mouse deers (Tragulus javanicus) based on fecal progestagens and breeding records. Anim. Reprod. Sci. 2013, 137, 69–73. [Google Scholar] [CrossRef] [PubMed]
- Labhsetwar, A.P.; Enders, A.C. PROGESTERONE IN THE CORPUS LUTEUM AND PLACENTA OF THE ARMADILLO, DASYPUS NOVEMCINCTUS. Reproduction 1968, 16, 381–387. [Google Scholar] [CrossRef]
- Laird, M.K.; McShea, H.; McAllan, B.M.; Murphy, C.R.; Thompson, M.B. Uterine remodelling during pregnancy and pseudopregnancy in the brushtail possum (Trichosurus vulpecula; Phalangeridae). J. Anat. 2017, 231, 84–94. [Google Scholar] [CrossRef] [PubMed]
- Laws R., M. 1970. The Tsavo research project. Oryx, 10(6), 355-361.
- Lawson, E.F.; Grupen, C.G.; A Baker, M.; Aitken, R.J.; Swegen, A.; Pollard, C.-L.; Gibb, Z. Conception and early pregnancy in the mare: lipidomics the unexplored frontier. Reprod. Fertil. 2022, 3, R1–R18. [Google Scholar] [CrossRef] [PubMed]
- Li K., L., Lu T. M. and Yu J. K. 2014. Genome-wide survey and expression analysis of the bHLH-PAS genes in the amphioxus Branchiostoma floridae reveal both conserved and diverged expression patterns between cephalochordates and vertebrates. Evodevo, 5(1), 1-20.
- Licht, P. Evolutionary Divergence in the Structure and Function of Pituitary Gonadotropins of Tetrapod Vertebrates. Am. Zool. 1983, 23, 673–683. [Google Scholar] [CrossRef]
- Loeb, L. 1907. Über die experimentelle Erzeugung von Knoten von Deciduagewebe in dem Uterus des Meerschweinchens nach stattgefundener Copulation. Copulation Zentralbl AlIg Pathol Pathol Anat. 18, 563-565.
- Loeb, L. 19111. Über die Bedeutung des Corpus luteum für die Periodizität des sexuellen Zyklus beim weiblichen Säugetierorganismu. Deutsche Medizinische Wochenschrift. 37, 17.
- Loeb, L. The effect of extirpation of the uterus on the life and function of the corpus luteum in the guinea pig. Exp. Biol. Med. 1923, 20, 441–443. [Google Scholar] [CrossRef]
- Loeb, L.; McCracken, J.A.; Custer, E.E.; Lamsa, J.C. THE EFFECTS OF HYSTERECTOMY ON THE SYSTEM OF SEX ORGANS AND ON THE PERIODICITY OF THE SEXUAL CYCLE IN THE GUINEA PIG. Am. J. Physiol. Content 1927, 83, 202–224. [Google Scholar] [CrossRef]
- Lueders, I.; Niemuller, C.; Rich, P.; Gray, C.; Hermes, R.; Goeritz, F.; Hildebrandt, T.B. Gestating for 22 months: luteal development and pregnancy maintenance in elephants. Proc. R. Soc. B: Biol. Sci. 2012, 279, 3687–3696. [Google Scholar] [CrossRef] [PubMed]
- Lutton B., V. 2011. The elasmobranch ovary. Pages 247 - 276 in Reproductive biology and phylogeny of Chondrichthyes. CRC Press.
- Malassiné, A. and Ferré F. 1979. Δ5, 3 β Hydroxysteroid Dehydrogenase Activity in Cat Placental Labyrinth: Evolution during Pregnancy, Subcellular Distribution. Biology of Reproduction, 21(4), 965-971.
- Marcinkiewicz J., L., Moy E. S. and Bahr J. M. 1992. Change in responsiveness of rabbit corpus luteum to prostaglandin F-2α during pregnancy and pseudopregnancy. Reproduction, 94(2), 305-310.
- Markov, G.V.; Tavares, R.; Dauphin-Villemant, C.; Demeneix, B.A.; Baker, M.E.; Laudet, V. Independent elaboration of steroid hormone signaling pathways in metazoans. Proc. Natl. Acad. Sci. 2009, 106, 11913–11918. [Google Scholar] [CrossRef] [PubMed]
- Markov, G.V.; Gutierrez-Mazariegos, J.; Pitrat, D.; Billas, I.M.L.; Bonneton, F.; Moras, D.; Hasserodt, J.; Lecointre, G.; Laudet, V. Origin of an ancient hormone/receptor couple revealed by resurrection of an ancestral estrogen. Sci. Adv. 2017, 3, e1601778–1601778. [Google Scholar] [CrossRef] [PubMed]
- Marsh, H.; Heinsohn, G.; Channells, P. Changes in the Ovaries and Uterus of the Dugong, Dugong dugon (Sirenia:Dugongidae), with Age and Reproductive Activity. Aust. J. Zool. 1984, 32, 743–766. [Google Scholar] [CrossRef]
- Martin, R.D.; MacLarnon, A.M. Gestation period, neonatal size and maternal investment in placental mammals. Nature 1985, 313, 220–223. [Google Scholar] [CrossRef]
- Maston, G.A.; Ruvolo, M. Chorionic Gonadotropin Has a Recent Origin Within Primates and an Evolutionary History of Selection. Mol. Biol. Evol. 2002, 19, 320–335. [Google Scholar] [CrossRef]
- McCoy D., E. and Haig D. 2020. Embryo selection and mate choice: can ‘honest signals’ be trusted?. Trends in Ecology & Evolution, 35(4), 308-318.
- Merchant, J.C. The effect of pregnancy on the interval between one oestrus and the next in the tammar wallaby, Macropus eugenii. Reproduction 1979, 56, 459–463. [Google Scholar] [CrossRef] [PubMed]
- Millesi, E.; Strauss, A.; Burger, T.; E Hoffmann, I.; Walzl, M. Follicular development in European ground squirrels (Spermophilus citellus) in different phases of the annual cycle. Reproduction 2008, 136, 205–210. [Google Scholar] [CrossRef] [PubMed]
- Milvae, R.; Hinckley, S.; Carlson, J. Luteotropic and luteolytic mechanisms in the bovine corpus luteum. Theriogenology 1996, 45, 1327–1349. [Google Scholar] [CrossRef] [PubMed]
- Milvae, R.A. 2000. Inter-relationships between endothelin and prostaglandin F2alpha in corpus luteum function. Reviews of Reproduction, 5(1), 1-5.
- Mizuta, T.; Kubokawa, K. Presence of Sex Steroids and Cytochrome P450 Genes in Amphioxus. Endocrinology 2007, 148, 3554–3565. [Google Scholar] [CrossRef] [PubMed]
- Mossman, H.W. 1987. Vertebrate Fetal Membranes:Comparative Ontogeny and Morphology; Evolution; Phylogenetic Significance; Basic Functions; Research Opportunities. London: Macmillan.
- Mull C., G., Lowe C. G. and Young K. A. 2010. Seasonal reproduction of female round stingrays (Urobatis halleri): steroid hormone profiles and assessing reproductive state. General and Comparative Endocrinology, 166(2), 379-387.
- Murr S., M., Stabenfedlt G. H., Bradford G. E. and Geschwing I. I. 1974. Plasma progesterone during pregnancy in the mouse. Endocrinology, 94(4), 1209-1211.
- Murphy B., D. 2018. Equine chorionic gonadotropin: an enigmatic but essential tool. Animal Reproduction (AR), 9(3), 223-230.
- Musa B., E. 1979. Studies on the ovary of the camel (Camelus dromedarius). Sudan journal of veterinary science and animal husbandry 20, 51-64.
- Nagashima, J.B.; Songsasen, N. Canid Reproductive Biology: Norm and Unique Aspects in Strategies and Mechanisms. Animals 2021, 11, 653. [Google Scholar] [CrossRef] [PubMed]
- Nakakura, K.; Czekala, N.M.; Lasley, B.L.; Benirschke, K. Fetal--maternal gradients of steroid hormones in the nine-banded armadillo (Dasypus novemcinctus). Reproduction 1982, 66, 635–643. [Google Scholar] [CrossRef] [PubMed]
- Narumiya, S.; Sugimoto, Y.; Ushikubi, F. Prostanoid Receptors: Structures, Properties, and Functions. Physiol. Rev. 1999, 79, 1193–1226. [Google Scholar] [CrossRef] [PubMed]
- Narumiya, S. and FitzGerald G. A. 2001. Genetic and pharmacological analysis of prostanoid receptor function. The Journal of clinical investigation, 108(1), 25-30.
- Nicoll, M.E.; Racey, P.A. Follicular development, ovulation, fertilization and fetal development in tenrecs (Tenrec ecaudatus). Reproduction 1985, 74, 47–55. [Google Scholar] [CrossRef] [PubMed]
- Niswender, G.D.; Juengel, J.L.; Silva, P.J.; Rollyson, M.K.; McIntush, E.W. Mechanisms Controlling the Function and Life Span of the Corpus Luteum. Physiol. Rev. 2000, 80, 1–29. [Google Scholar] [CrossRef] [PubMed]
- Norris D. O. and Jones R. E. (Eds.). 2012. Hormones and reproduction in fishes, amphibians, and reptiles. Springer Science & Business Media.
- Nowak, R. 1999. Walker’s Mammals of the World, Fourth Edition. Baltimore and London: The Johns Hopkins University Press.
- Nozaki, M. Hypothalamic-Pituitary-Gonadal Endocrine System in the Hagfish. Front. Endocrinol. 2013, 4, 200. [Google Scholar] [CrossRef] [PubMed]
- Oon V. J., H. and Johnson M. R. 2000. The regulation of the human corpus luteum steroidogenesis: a hypothesis? Human reproduction update, 6(5), 519-529.
- Papa P., C. and Kowalewski M. P. 2020. Factors affecting the fate of the canine corpus luteum: Potential contributors to pregnancy and non-pregnancy. Theriogenology, 150, 339-346.
- Painer, J.; Goeritz, F.; Dehnhard, M.; Hildebrandt, T.B.; Naidenko, S.V.; Sánchez, I.; Muñoz, M.A.Q.; Jewgenow, K. Hormone-induced luteolysis on physiologically persisting corpora lutea in Eurasian and Iberian lynx (Lynx lynx and Lynx pardinus). Theriogenology 2014, 82, 557–562. [Google Scholar] [CrossRef] [PubMed]
- Pate J., L. and Keyes P. L. 2001. Immune cells in the corpus luteum: friends or foes? Reproduction, 122(5), 665-76.
- Patzl, M.; Schwarzenberger, F.; Osmann, C.; Bamberg, E.; Bartmann, W. Monitoring ovarian cycle and pregnancy in the giant anteater (Myrmecophaga tridactyla) by faecal progestagen and oestrogen analysis. Anim. Reprod. Sci. 1998, 53, 209–219. [Google Scholar] [CrossRef] [PubMed]
- Patzner R., A. 1977. Effects of hypophysectomy on the testis of the hagfish, Eptatretus burgeri Girard (Cyclostomata). Zoologischer Anzeiger, 199, 371-380.
- Pavlicev, M. and Wagner G. P. 2016. The evolutionary origin of female orgasm. J. Exp. Zool. (Mol. Dev. Evol.) 326B: 326–337.
- Payne, R.B. The post-ovulatory follicles of blackbirds (Agelaius). J. Morphol. 1966, 118, 331–351. [Google Scholar] [CrossRef] [PubMed]
- Peitz, B. The oestrous cycle of the spiny mouse (Acomys cahirinus). Reproduction 1981, 61, 453–459. [Google Scholar] [CrossRef] [PubMed]
- Pencharz R., I. and Long J. A. 1931. The effect of hypophysectomy on gestation in the rat. Science, 74(1912), 206-206.
- Perry J., S. 1953. The reproduction of the African elephant, Loxodonta africana. Philosophical Transactions of the Royal Society of London. Series B, Biological Sciences, 93-149.
- Pomeroy, P. Reproductive cycles of marine mammals. Anim. Reprod. Sci. 2011, 124, 184–193. [Google Scholar] [CrossRef] [PubMed]
- Powell, M.L.; Kavanaugh, S.I.; Sower, S.A. Seasonal concentrations of reproductive steroids in the gonads of the atlantic hagfish, Myxine glutinosa. J. Exp. Zool. 2004, 301, 352–360. [Google Scholar] [CrossRef] [PubMed]
- Powell, M.L.; Kavanaugh, S.; Sower, S.A. Identification of a functional corpus luteum in the Atlantic hagfish, Myxine glutinosa. Gen. Comp. Endocrinol. 2006, 148, 95–101. [Google Scholar] [CrossRef] [PubMed]
- Psychoyos, A.; Nikas, G.; Gravanis, A. The role of prostaglandins in blastocyst implantation. Hum. Reprod. 1995, 10, 30–42. [Google Scholar] [CrossRef] [PubMed]
- Rasweiler IV J., J. 1991. Spontaneous decidual reactions and menstruation in the black mastiff bat, Molossus ater. American journal of anatomy, 191(1), 1-22.
- Rasweiler, J.J.; de Bonilla, H. Menstruation in short-tailed fruit bats (Carollia spp.). Reproduction 1992, 95, 231–248. [Google Scholar] [CrossRef] [PubMed]
- Rawn S., M. and Cross J. C. 2008. The evolution, regulation, and function of placenta-specific genes. Annual review of cell and developmental biology, 24, 159-181.
- Renfree, M.B.; Calaby, J.H. Background to delayed implantation and embryonic diapause. J. Reprod. Fertil. 1981, 29, 1–9. [Google Scholar]
- Renfree M., B. 2000. Maternal recognition of pregnancy in marsupials. Reviews of Reproduction, 5(1), 6-11.
- Renfree, M.B. Review: Marsupials: Placental Mammals with a Difference. Placenta 2010, 31, S21–S26. [Google Scholar] [CrossRef] [PubMed]
- Revell, L.J. phytools 2.0: an updated R ecosystem for phylogenetic comparative methods (and other things). PeerJ 2024, 12, e16505. [Google Scholar] [CrossRef] [PubMed]
- Reynolds S. R., M. 1939. Physiology of the Uterus. Paul B. Hoeber.
- Reynolds, L.P.; Grazul-Bilska, A.T.; Redmer, D.A. Angiogenesis in the Corpus Luteum. Endocrine 2000, 12, 1–10. [Google Scholar] [CrossRef] [PubMed]
- Reynolds, T.J.; Wright, J.W. Early postnatal physical and behavioural development of degus (Octodon degus). Lab. Anim. 1979, 13, 93–100. [Google Scholar] [CrossRef] [PubMed]
- Robeck, T.R.; Blum, J.L.; Steinman, K.J.; Ratner, J.R.; Bergfelt, D.R.; O’Brien, J.K. Longitudinal profiles of relaxin and progestagens during pregnancy, pregnancy loss and false pregnancy in the killer whale (Orcinus orca). Gen. Comp. Endocrinol. 2018, 267, 98–108. [Google Scholar] [CrossRef] [PubMed]
- Robeck, T.R.; Steinman, K.J.; O’Brien, J.K. Characterization and longitudinal monitoring of serum androgens and glucocorticoids during normal pregnancy in the killer whale (Orcinus orca). Gen. Comp. Endocrinol. 2017, 247, 116–129. [Google Scholar] [CrossRef] [PubMed]
- Robeck T., R., Steinman K. J., Yoshioka M., Jensen E., O’Brien J. K., Katsumata E., Gili G., McBain J.F., Sweeney J. and Monfort S. L. 2005. Estrous cycle characterisation and artificial insemination using frozen–thawed spermatozoa in the bottlenose dolphin (Tursiops truncatus). Reproduction, 129(5), 659-674.
- Roberts, R.M.; Cross, J.C.; Leaman, D.W. Interferons as Hormones of Pregnancy*. Endocr. Rev. 1992, 13, 432–452. [Google Scholar] [CrossRef] [PubMed]
- Roch, G.J.; Tello, J.A.; Sherwood, N.M. At the Transition from Invertebrates to Vertebrates, a Novel GnRH-Like Peptide Emerges in Amphioxus. Mol. Biol. Evol. 2013, 31, 765–778. [Google Scholar] [CrossRef] [PubMed]
- Rodrigues F., R., Da Silva V. M. F., Barcellos J. F. M. and Lazzarini S. M. 2008. Reproductive anatomy of the female Amazonian manatee Trichechus inunguis Natterer, 1883 (Mammalia: Sirenia). The Anatomical Record: Advances in Integrative Anatomy and Evolutionary Biology: Advances in Integrative Anatomy and Evolutionary Biology, 291(5), 557-564.
- Roth T., L. and Brown J. L. 1999. Is there any rhyme or reason to rhino reproduction? A summary of reproductive characteristics, species specificities and challenges for the future. In American Association of Zoo Veterinarians (pp. 97-99).
- Roth T., L., O’Brien J. K., McRae M. A., Bellem A. C., Romo S. J., Kroll J. L., and Brown J. L. 2001. Ultrasound and endocrine evaluation of the ovarian cycle and early pregnancy in the Sumatran rhinoceros (Dicerorhinus sumtrensis). Reproduction, 121(1):139-49.
- Rothchild, I.; Fraps, R.M. On the function of the Ruptured Ovarian Follicle of the Domestic Fowl. Exp. Biol. Med. 1944, 56, 79–82. [Google Scholar] [CrossRef]
- Rothchild, I. 1981. The regulation of the mammalian corpus luteum. Pages 183-393 in Proceedings of the 1980 Laurentian Hormone Conference. Academic Press.
- Rothchild, I. The Yolkless Egg and the Evolution of Eutherian Viviparity. Biol. Reprod. 2003, 68, 337–357. [Google Scholar] [CrossRef] [PubMed]
- Rowlands, I.W.; Short, R.V. THE PROGESTERONE CONTENT OF THE GUINEA-PIG CORPUS LUTEUM DURING THE REPRODUCTIVE CYCLE AND AFTER HYSTERECTOMY. J. Endocrinol. 1959, 19, 81–86. [Google Scholar] [CrossRef] [PubMed]
- Rowson L. E., A. and Moor R. M. 1967. The influence of embryonic tissue homogenate infused into the uterus, on the life-span of the corpus luteum in the sheep. Reproduction, 13(3), 511-516.
- Ruggeri, B. and Thoroughgood C. A. 1985. Prostaglandins in aquatic fauna: a comprehensive. MARINE ECOLOGY-PROGRESS SERIES, 23, 301-306.
- Ruppert, E.E. Structure, Ultrastructure and Function of the Neural Gland Complex of Ascidia interrupta (Chordata, Ascidiacea): Clarification of Hypotheses Regarding the Evolution of the Vertebrate Anterior Pituitary. Acta Zool. 1990, 71, 135–149. [Google Scholar] [CrossRef]
- Sandberger-Loua, L.; Müller, H.; Rödel, M.-O. A review of the reproductive biology of the only known matrotrophic viviparous anuran, the West African Nimba toad, Nimbaphrynoides occidentalis. Zoosystematics Evol. 2017, 93, 105–133. [Google Scholar] [CrossRef]
- Sandhoff, T.W.; McLean, M.P. Prostaglandin F2α reduces steroidogenic acute regulatory (StAR) protein messenger ribonucleic acid expression in the rat ovary. Endocrine 1996, 5, 183–190. [Google Scholar] [CrossRef] [PubMed]
- Sasaki, M.; Amano, Y.; Hayakawa, D.; Tsubota, T.; Ishikawa, H.; Mogoe, T.; Ohsumi, S.; Tetsuka, M.; Miyamoto, A.; Fukui, Y.; et al. Structure and Steroidogenesis of the Placenta in the Antarctic Minke Whale (Balaenoptera bonaerensis). J. Reprod. Dev. 2013, 59, 159–167. [Google Scholar] [CrossRef] [PubMed]
- Sato, M., Tsubota T., Komatsu T., Watanabe G., Taya K., Murase T., Kita I. and Kudo T. 2001. Changes in sex steroids, gonadotropins, prolactin, and inhibin in pregnant and nonpregnant Japanese black bears (Ursus thibetanus japonicus). Biology of Reproduction, 65(4), 1006-1013.
- Schlosser, G. 2021. Evolutionary Origin of Sensory and Neurosecretory Cell Types: Vertebrate Cranial Placodes, volume 2. CRC Press.
- Schwarzenberger, F.; Walzer, C.; Tomasova, K.; Vahala, J.; Meister, J.; Goodrowe, K.; Zima, J.; Strauß, G.; Lynch, M. Faecal progesterone metabolite analysis for non-invasive monitoring of reproductive function in the white rhinoceros (Ceratotherium simum). Anim. Reprod. Sci. 1998, 53, 173–190. [Google Scholar] [CrossRef] [PubMed]
- Schwarzenberger, F., Rietschel W., Vahala J., Holeckova D., Thomas P., Maltzan J., Baumgartner K. and Schaftenaar W. 2000. Fecal progesterone, estrogen, and androgen metabolites for noninvasive monitoring of reproductive function in the female Indian rhinoceros, Rhinoceros unicornis. General and Comparative Endocrinology, 119(3), 300-307.
- Schwarzenberger, F.; Hermes, R. Comparative analysis of gestation in three rhinoceros species (Diceros bicornis; Ceratotherium simum; Rhinoceros unicornis). Gen. Comp. Endocrinol. 2023, 334, 114214. [Google Scholar] [CrossRef] [PubMed]
- Shenavai, S.; Hoffmann, B.; Dilly, M.; Pfarrer, C.; Özalp, G.R.; Caliskan, C.; Seyrek-Intas, K.; Schuler, G. Use of the progesterone (P4) receptor antagonist aglepristone to characterize the role of P4 withdrawal for parturition and placental release in cows. Reproduction 2010, 140, 623–632. [Google Scholar] [CrossRef] [PubMed]
- Sherman G., B., Heilman D. F., Hoss A. J., Bunick D. and Lund L. A. 2001. Messenger RNAs encoding the beta subunits of guinea pig (Cavia porcellus) luteinizing hormone (gpLH) and putative chorionic gonadotropin (gpCG) are transcribed from a single-copy gpLH/CGbeta gene. Journal of Molecular Endocrinology, 26(3), 267-280.
- Sherwood N., M., Tello J. A. and Roch G. J. 2006. Neuroendocrinology of protochordates: insights from Ciona genomics. Comparative Biochemistry and Physiology Part A: Molecular & Integrative Physiology, 144(3), 254-271.
- Shimizu, K. Reproductive Hormones and the Ovarian Cycle in Macaques. J. Mamm. Ova Res. 2008, 25, 122–126. [Google Scholar] [CrossRef]
- Short R., V. 1969. Implantation and the maternal recognition of pregnancy. Foetal Autonomy, 2, 31.
- Siemieniuch, M.J.; Bowolaksono, A.; Skarzynski, D.J.; Okuda, K. Ovarian steroids regulate prostaglandin secretion in the feline endometrium. Anim. Reprod. Sci. 2010, 120, 142–150. [Google Scholar] [CrossRef] [PubMed]
- Siiteri, P.K.; Stites, D.P. Immunologic and Endocrine Interrelationships in Pregnancy. Biol. Reprod. 1982, 26, 1–14. [Google Scholar] [CrossRef] [PubMed]
- Simmer H., H. 1970. On the history of hormonal contraception I. Ludwig Haberlandt (1885–1932) and his concept of “hormonal sterilization”. Contraception, 1(1), 3-27.
- Simmer H., H. 1971. The first experiments to demonstrate an endocrine function of the corpus luteum on the occasion of the 100. birthday of Ludwig Fraenkel (1870-1951). Sudhoffs Archiv, (H. 4), 392-417.
- Skidmore J., A. 2018. Reproduction in dromedary camels: an update. Animal Reproduction (AR), 2(3), 161-171.
- Smits, K.; Willems, S.; Van Steendam, K.; Van De Velde, M.; De Lange, V.; Ververs, C.; Roels, K.; Govaere, J.; Van Nieuwerburgh, F.; Peelman, L.; et al. Proteins involved in embryo-maternal interaction around the signalling of maternal recognition of pregnancy in the horse. Sci. Rep. 2018, 8, 1–14. [Google Scholar] [CrossRef] [PubMed]
- Smith, J.G.; Hanks, J.; Short, R.V. BIOCHEMICAL OBSERVATIONS ON THE CORPORA LUTEA OF THE AFRICAN ELEPHANT, LOXODONTA AFRICANA. Reproduction 1969, 20, 111–117. [Google Scholar] [CrossRef] [PubMed]
- Soares, M.J. The prolactin and growth hormone families: Pregnancy-specific hormones/cytokines at the maternal-fetal interface. Reprod. Biol. Endocrinol. 2004, 2, 51–51. [Google Scholar] [CrossRef] [PubMed]
- Soares, M.J.; Konno, T.; Alam, S.K. The prolactin family: effectors of pregnancy-dependent adaptations. Trends Endocrinol. Metab. 2007, 18, 114–121. [Google Scholar] [CrossRef] [PubMed]
- Spady, T.J.; Lindburg, D.G.; Durrant, B.S. Evolution of reproductive seasonality in bears. Mammal Rev. 2007, 37, 21–53. [Google Scholar] [CrossRef]
- Spencer T., E. and Bazer F. W. 2002. Biology of progesterone action during pregnancy recognition and maintenance of pregnancy. Front Biosci, 7(7), d1879-d1898.
- Spencer, T.E.; Johnson, G.A.; Bazer, F.W.; Burghardt, R.C.; Palmarini, M. Pregnancy recognition and conceptus implantation in domestic ruminants: roles of progesterone, interferons and endogenous retroviruses. Reprod. Fertil. Dev. 2007, 19, 65–78. [Google Scholar] [CrossRef] [PubMed]
- Steinach, E. and Kun H. 1931. Luteingewebe und männliche Greschlechtscharaktere. Pflüger’s Archiv für die gesamte Physiologie des Menschen und der Tiere, 227(1), 266-278.
- Steinman, K.; O’brien, J.; Monfort, S.; Robeck, T. Characterization of the estrous cycle in female beluga (Delphinapterus leucas) using urinary endocrine monitoring and transabdominal ultrasound: Evidence of facultative induced ovulation. Gen. Comp. Endocrinol. 2012, 175, 389–397. [Google Scholar] [CrossRef] [PubMed]
- Stocco D., M. 2000. The role of the StAR protein in steroidogenesis: challenges for the future. The Journal of endocrinology, 164(3), 247-253.
- Stocco, D.M. StAR Protein and the Regulation of Steroid Hormone Biosynthesis. Annu. Rev. Physiol. 2001, 63, 193–213. [Google Scholar] [CrossRef] [PubMed]
- Stormshak, F., Zelinski-Wooten M. B. and Abdelgadir S. E. 1987. Comparative aspects of the regulation of corpus luteum function in various species. Regulation of Ovarian and Testicular Function, 327-360.
- Sugino, N.; Shimamura, K.; Takiguchi, S.; Tamura, H.; Ono, M.; Nakata, M.; Nakamura, Y.; Ogino, K.; Uda, T.; Kato, H. Changes in activity of superoxide dismutase in the human endometrium throughout the menstrual cycle and in early pregnancy. Hum. Reprod. 1996, 11, 1073–1078. [Google Scholar] [CrossRef] [PubMed]
- Sugino, N., Nakata M., Kashida S., Karube A., Takiguchi S. and Kato H. 2000. Decreased superoxide dismutase expression and increased concentrations of lipid peroxide and prostaglandin F2α in the decidua of failed pregnancy. Molecular human reproduction, 6(7), 642-647.
- Sugino, N. Roles of reactive oxygen species in the corpus luteum. Anim. Sci. J. 2006, 77, 556–565. [Google Scholar] [CrossRef]
- Swanson, M.T.; Oliveros, C.H.; Esselstyn, J.A. A phylogenomic rodent tree reveals the repeated evolution of masseter architectures. Proc. R. Soc. B: Biol. Sci. 2019, 286, 20190672. [Google Scholar] [CrossRef] [PubMed]
- Talmage, R.V. and Buchannan G.D. 1954. The armadillo (Dasypus novemcinctus): a review of its natural history, ecology, anatomy and reproductive physiology. Pages 1-135 in The Rice Institute Monograph in Biology XLI(2), Houston.
- Tamanini, C.; De Ambrogi, M. Angiogenesis in Developing Follicle and Corpus Luteum. Reprod. Domest. Anim. 2004, 39, 206–216. [Google Scholar] [CrossRef] [PubMed]
- Tardif, S.D.; A Smucny, D.; Abbott, D.H.; Mansfield, K.; Schultz-Darken, N.; Yamamoto, M.E. Reproduction in captive common marmosets (Callithrix jacchus). Comp. Med. 2003, 53, 364–8. [Google Scholar] [PubMed]
- Taube, E.; Keravec, J.; Vie, J.-C.; Duplantier, J.-M. Reproductive biology and postnatal development in sloths, Bradypus and Choloepus: review with original data from the field (French Guiana) and from captivity. Mammal Rev. 2001, 31, 173–188. [Google Scholar] [CrossRef]
- Terakado, K. Induction of Gamete Release by Gonadotropin-Releasing Hormone in a Protochordate, Ciona intestinalis. Gen. Comp. Endocrinol. 2001, 124, 277–284. [Google Scholar] [CrossRef] [PubMed]
- Tello, J.A.; Sherwood, N.M. Amphioxus: Beginning of Vertebrate and End of Invertebrate Type GnRH Receptor Lineage. Endocrinology 2009, 150, 2847–2856. [Google Scholar] [CrossRef] [PubMed]
- Thornton, J.W. Evolution of vertebrate steroid receptors from an ancestral estrogen receptor by ligand exploitation and serial genome expansions. Proc. Natl. Acad. Sci. 2001, 98, 5671–5676. [Google Scholar] [CrossRef] [PubMed]
- Thornton, J.W.; Need, E.; Crews, D. Resurrecting the Ancestral Steroid Receptor: Ancient Origin of Estrogen Signaling. Science 2003, 301, 1714–1717. [Google Scholar] [CrossRef] [PubMed]
- Teshima, K.; Mizue, K. Studies on sharks. I. Reproduction in the female sumitsuki shark Carcharhinus dussumieri. Mar. Biol. 1972, 14, 222–231. [Google Scholar] [CrossRef]
- Tripp, H.R.H. Capture, laboratory care and breeding of elephant-shrews (Macroscelididae). Lab. Anim. 1972, 6, 213–224. [Google Scholar] [CrossRef] [PubMed]
- Tsai P., S. and Zhang L. 2008. The emergence and loss of gonadotropin-releasing hormone in protostomes: orthology, phylogeny, structure, and function. Biology of reproduction, 79(5), 798-805.
- Tsang, P.C.; Callard, I.P. Morphological and endocrine correlates of the reproductive cycle of the aplacental viviparous dogfish, Squalus acanthias. Gen. Comp. Endocrinol. 1987, 66, 182–189. [Google Scholar] [CrossRef] [PubMed]
- Tyndale-Biscoe C., H. 1979. Hormonal control of embryonic diapause and reactivation in the tammar wallaby. Pages 173-190 in Ciba Foundation Symposium 64-Maternal Recognition of Pregnancy.Chichester, UK: John Wiley & Sons, Ltd.
- Tricas, T.C.; Maruska, K.P.; Rasmussen, L. Annual Cycles of Steroid Hormone Production, Gonad Development, and Reproductive Behavior in the Atlantic Stingray. Gen. Comp. Endocrinol. 2000, 118, 209–225. [Google Scholar] [CrossRef] [PubMed]
- Troll, S.; Gottschalk, J.; Seeburger, J.; Ziemssen, E.; Häfner, M.; Thielebein, J.; Einspanier, A. Characterization of the ovarian cycle in the two-toed sloths (Choloepus didactylus): An innovative, reliable, and noninvasive method using fecal hormone analyses. Theriogenology 2013, 80, 275–283. [Google Scholar] [CrossRef] [PubMed]
- Tsubota, T.; Takahashi, Y.; Kanagawa, H. Changes in Serum Progesterone Levels and Growth of Fetuses in Hokkaido Brown Bears. Bears: Their Biol. Manag. 1987, 7, 355. [Google Scholar] [CrossRef]
- Tsutsui, T.; Stabenfeldt, G.H. Biology of ovarian cycles, pregnancy and pseudopregnancy in the domestic cat. J. Reprod. Fertil. 1993, 47, 29–35. [Google Scholar]
- Uchida, K.; Moriyama, S.; Sower, S.A.; Nozaki, M. Glycoprotein hormone in the pituitary of hagfish and its evolutionary implications. Fish Physiol. Biochem. 2012, 39, 75–83. [Google Scholar] [CrossRef] [PubMed]
- Valmsen, K.; Järving, I.; Boeglin, W.E.; Varvas, K.; Koljak, R.; Pehk, T.; Brash, A.R.; Samel, N. The origin of 15 R -prostaglandins in the Caribbean coral Plexaura homomalla: Molecular cloning and expression of a novel cyclooxygenase. Proc. Natl. Acad. Sci. 2001, 98, 7700–7705. [Google Scholar] [CrossRef] [PubMed]
- Van Aarde R.J. 1984. Aardvark. in The Encyclopedia of Mammals, edited by Macdonald D. New York, NY: Facts on File Publications. ISBN 978-0-87196-871-5.
- Van Aarde R., J., Van Der Merwe M. and Skinner D. C. 1994. Progesterone concentrations and contents in the plasma, ovary, adrenal gland and placenta of the pregnant Natal clinging bat Miniopterus schreibersii natalensis. Journal of Zoology, 232(3), 457-464.
- Van Horn R., N. and G. Gray Eaton. 1979. Reproductive physiology and behavior in prosimians. Pages 79-122 in The study of prosimian behavior, edited by Doyle G.A. Elsevier.
- Van der Merwe, M. and Rautenbach I. L. 1987. Reproduction in Schlieffen’s bat, Nycticeius schlieffenii, in the eastern Transvaal lowveld, South Africa. Reproduction, 81(1), 41-50.
- Walusimbi S., S. and Pate J. L. 2013. Physiology and Endocrinology Symposium: role of immune cells in the corpus luteum. Journal of animal science, 91(4), 1650-1659.
- Wagner, G.P.; Erkenbrack, E.M.; Love, A.C. Stress-Induced Evolutionary Innovation: A Mechanism for the Origin of Cell Types. BioEssays 2019, 41, e1800188–e1800188. [Google Scholar] [CrossRef] [PubMed]
- Wakai, Y. Hasegawa K. Sakamoto S. Asano S. Watanabe G. and Taya K. 2002. Annual changes of urinary progesterone and estradiol-17β of the dugong (Dugong dugon) in captivity. Zoological science, 19(6), 679-682.
- Wake M., H. 1977a. Fetal maintenance and its evolutionary significance in the Amphibia: Gymnophiona. Journal of Herpetology, 379-386.
- Wake M., H. 1977b. The reproductive biology of caecilians: an evolutionary perspective. Pages 73-101 in The reproductive biology of amphibians. Boston, MA: Springer US.
- Wake M., H. 1980. The reproductive biology of Nectophrynoides malcolmi (Amphibia: Bufonidae), with comments on the evolution of reproductive modes in the genus Nectophrynoides. Copeia, 193-209.
- Wake M., H. and Dickie R. 1998. Oviduct structure and function and reproductive modes in amphibians. Journal of Experimental Zoology, 282(4-5), 477-506.
- Wang P., Liu S., Yang Q., Liu Z. and Zhang S. 2018. Functional characterization of thyrostimulin in amphioxus suggests an ancestral origin of the TH signaling pathway. Endocrinology, 159(10), 3536-3548.
- Weekes, H.C. 1934. The corpus luteum in certain oviparous and viviparous reptiles. In Proceedings of the Linnean Society of New South Wales 59, 380-391.
- Weir B., J. 1971. The reproductive organs of the female plains viscacha, Lagostomus maximus. Reproduction, 25(3), 365-373.
- Werneburg, I.; Laurin, M.; Koyabu, D.; Sánchez-Villagra, M.R. Evolution of organogenesis and the origin of altriciality in mammals. Evol. Dev. 2016, 18, 229–244. [Google Scholar] [CrossRef] [PubMed]
- White, H.E.; Tucker, A.S.; Fernandez, V.; Miguez, R.P.; Hautier, L.; Herrel, A.; Urban, D.J.; Sears, K.E.; Goswami, A. Pedomorphosis in the ancestry of marsupial mammals. Curr. Biol. 2023, 33, 2136–2150.e4. [Google Scholar] [CrossRef] [PubMed]
- Welsch, U. and Fang Y. 1997. Ultrastructure and function of follicle cell in the ovary of Branchiostoma belcheri. Science in China Series C: Life Sciences, 40, 60-70.
- Wildt D. E., Chan S. Y. W., Seager S. W. J. and Chakraborty P. K. 1981. Ovarian activity, circulating hormones, and sexual behavior in the cat. I. Relationships during the coitus-induced luteal phase and the estrous period without mating. Biology of reproduction, 25(1), 15-28.
- Xavier, F. 1978. Une espèce nouvelle de Nectophrynoides (Anura, Bufonidae) des Monts Nimba, N. liberiensis n.sp. I –description de l’espèce. Bulletin de la Société Zoologique de France, 103, 431–441.
- Yamamoto, Y.; Yamamoto, T.; Taya, K.; Watanabe, G.; Stansfield, F.; Allen, W. Placentation in the African elephant (Loxodonta africana). V. The trophoblast secretes placental lactogen. Placenta 2011, 32, 506–510. [Google Scholar] [CrossRef] [PubMed]
- Yaron, Z. Endocrine aspects of gestation in viviparous reptiles. Gen. Comp. Endocrinol. 1972, 3, 663–674. [Google Scholar] [CrossRef]
- Zhang, X., Zhu C., Lin H., Yang Q., Ou Q., Li Y., Chen Z., Racey P., Zhang S. and Wang, H. 2007. Wild fulvous fruit bats (Rousettus leschenaulti) exhibit human-like menstrual cycle. Biology of reproduction, 77(2), 358-364.
- Ziecik, A.J.; Przygrodzka, E.; Jalali, B.M.; Kaczmarek, M.M. Regulation of the porcine corpus luteum during pregnancy. Reproduction 2018, 156, R57–R67. [Google Scholar] [CrossRef] [PubMed]
- Ziegler, T.E.; Tardif, S.D.; Ross, C.N.; Snowdon, C.T.; Kapoor, A.; Rutherford, J.N. Timing of the luteal-placental shift is delayed with additional fetuses in litter-bearing callitrichid monkeys, Saguinus oedipus and Callithrix jacchus. Gen. Comp. Endocrinol. 2023, 333, 114195–114195. [Google Scholar] [CrossRef]
- Zielinski, W.J.; Mazurek, M.J. Reproductive Characteristics of the Point Arena Mountain Beaver (Aplodontia rufa nigra). Northwest Sci. 2016, 90, 136–145. [Google Scholar] [CrossRef]









Disclaimer/Publisher’s Note: The statements, opinions and data contained in all publications are solely those of the individual author(s) and contributor(s) and not of MDPI and/or the editor(s). MDPI and/or the editor(s) disclaim responsibility for any injury to people or property resulting from any ideas, methods, instructions or products referred to in the content. |
© 2024 by the authors. Licensee MDPI, Basel, Switzerland. This article is an open access article distributed under the terms and conditions of the Creative Commons Attribution (CC BY) license (https://creativecommons.org/licenses/by/4.0/).