Submitted:
28 May 2024
Posted:
29 May 2024
You are already at the latest version
Abstract
Keywords:
Introduction
Literature Review
Theoretical Framework
The Theory of Planned Behavior (TPB)
Training and Education
Awareness and Knowledge
Communication and Collaboration
Supervision and Staff Monitoring
Practice of Waste Management
Attitude of Waste Management
Sources of Knowledge

Methodology
Study Area
Sampling and Measurement
Data Analysis Tools and Techniques
Data Analysis
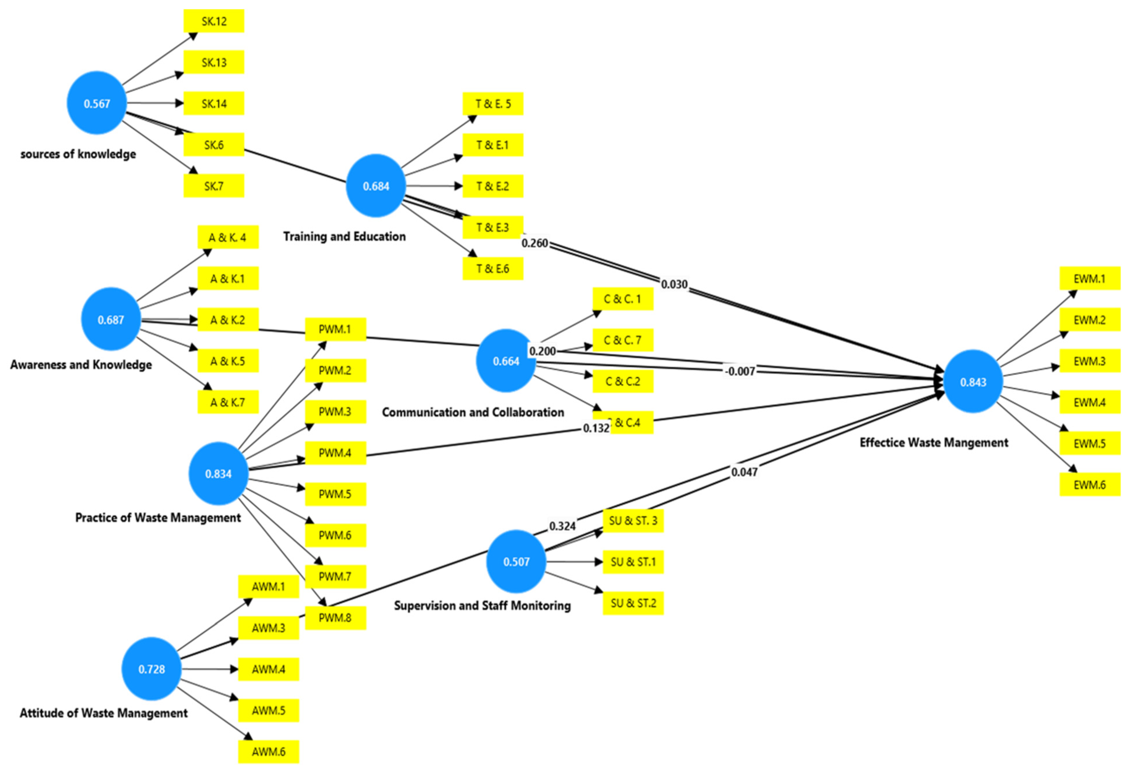
Measurement Model
| Items | Factor Loading | Cronbach’s alpha | Composite reliability (rho_a) | Composite reliability (rho_c) | AVE | |
|---|---|---|---|---|---|---|
| Attitude of waste management | AWM1 | 0.472 | 0.728 | 0.807 | 0.821 | 0.489 |
| AWM3 | 0.885 | |||||
| AWM4 | 0.563 | |||||
| AWM5 | 0.707 | |||||
| AWM6 | 0.790 | |||||
| Awareness and Knowledge | AK1 | 0.651 | 0.687 | 0.697 | 0.794 | 0.437 |
| AK2 | 0.683 | |||||
| AK4 | 0.546 | |||||
| AK5 | 0.672 | |||||
| AK7 | 0.739 | |||||
| Communication and Collaboration | CC1 | 0.896 | 0.664 | 0.927 | 0.773 | 0.474 |
| CC2 | 0.742 | |||||
| CC4 | 0.543 | |||||
| CC7 | 0.497 | |||||
| Effective waste management | EWM1 | 0.798 | 0.843 | 0.879 | 0.886 | 0.573 |
| EWM2 | 0.753 | |||||
| EWM3 | 0.435 | |||||
| EWM4 | 0.905 | |||||
| EWM5 | 0.752 | |||||
| EWM6 | 0.814 | |||||
| Practice of waste management | PWM1 | 0.748 | 0.834 | 0.864 | 0.87 | 0.461 |
| PWM2 | 0.697 | |||||
| PWM3 | 0.768 | |||||
| PWM4 | 0.597 | |||||
| PWM5 | 0.478 | |||||
| PWM6 | 0.597 | |||||
| PWM7 | 0.711 | |||||
| PWM8 | 0.778 | |||||
| Sources of knowledge | SK6 | 0.722 | 0.567 | 0.595 | 0.733 | 0.36 |
| SK7 | 0.54 | |||||
| SK12 | 0.505 | |||||
| SK13 | 0.516 | |||||
| SK14 | 0.682 | |||||
| Supervision and Staff monitoring | SUST1 | 0.656 | 0.507 | 0.518 | 0.752 | 0.504 |
| SUST2 | 0.675 | |||||
| SUST3 | 0.792 | |||||
| Training and Education | TE1 | 0.783 | 0.684 | 0.791 | 0.798 | 0.456 |
| TE2 | 0.896 | |||||
| TE3 | 0.547 | |||||
| TE5 | 0.444 | |||||
| TE6 | 0.607 |

| Variables | AWM | AK | CC | EWM | PWM | SK | SUST | TE |
| AWM | 0.7 | |||||||
| AK | 0.432 | 0.661 | ||||||
| CC | 0.553 | 0.456 | 0.688 | |||||
| EWM | 0.556 | 0.532 | 0.389 | 0.757 | ||||
| PWM | 0.335 | 0.497 | 0.206 | 0.451 | 0.679 | |||
| SK | 0.328 | 0.385 | 0.305 | 0.509 | 0.358 | 0.6 | ||
| SUST | 0.317 | 0.493 | 0.444 | 0.34 | 0.195 | 0.25 | 0.71 | |
| TE | 0.174 | 0.231 | -0.024 | 0.265 | 0.361 | 0.30 | 0.148 | 0.675 |
| variables | AWM | AK | CC | EWM | PWM | SK | SUST | TE |
| AWM | ||||||||
| AK | 0.595 | |||||||
| CC | 0.732 | 0.622 | ||||||
| EWM | 0.675 | 0.631 | 0.426 | |||||
| PWM | 0.494 | 0.573 | 0.264 | 0.482 | ||||
| SK | 0.499 | 0.569 | 0.409 | 0.666 | 0.484 | |||
| SUST | 0.493 | 0.806 | 0.767 | 0.502 | 0.358 | 0.505 | ||
| TE | 0.331 | 0.343 | 0.161 | 0.342 | 0.449 | 0.518 | 0.377 | |
| AWM= Attitude of waste management, AK= Awareness and knowledge, CC= Communication and collaboration, EWM= Effective medical waste management, PWM= Practice of waste management, SK= Sources of knowledge, SUST= Supervision and staff monitoring, TE= Training and education. | ||||||||

Structural Model
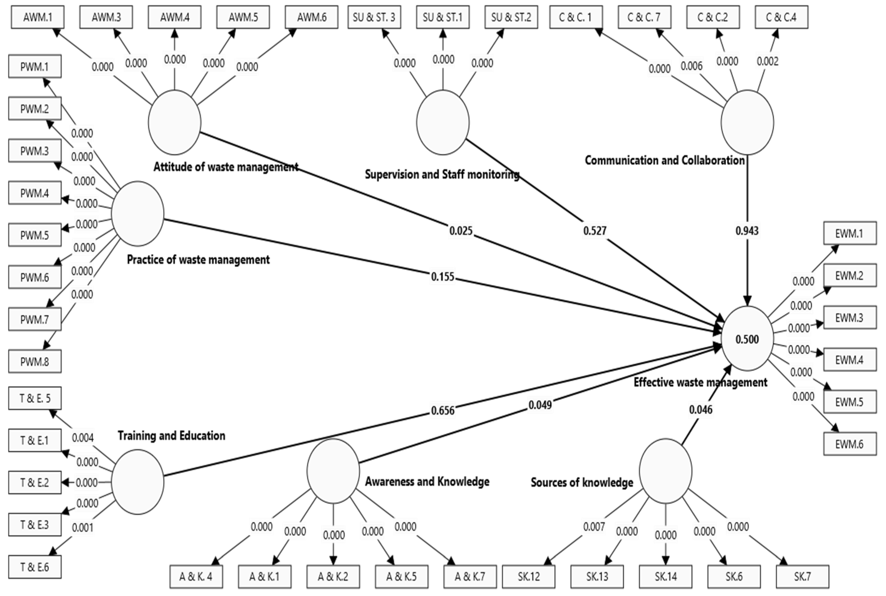
| Variables | β Value | Mean | Standard Deviation (STDEV) | T Statistics (|O/STDEV|) | P Values | F2 | R2 | Decision |
|---|---|---|---|---|---|---|---|---|
| AWM > EWM | 0.324 | 0.322 | 0.145 | 2.236 | 0.025 | 0.13 | 0.5 | Supported |
| AK > EWM | 0.2 | 0.203 | 0.101 | 1.971 | 0.049 | 0.042 | Supported | |
| CC > EWM | -0.007 | -0.02 | 0.103 | 0.072 | 0.943 | 0 | Rejected | |
| PWM > EWM | 0.132 | 0.134 | 0.093 | 1.423 | 0.155 | 0.023 | Rejected | |
| SK > EWM | 0.26 | 0.279 | 0.131 | 1.993 | 0.046 | 0.102 | Supported | |
| SUST > EWM | 0.047 | 0.05 | 0.074 | 0.633 | 0.527 | 0.003 | Rejected | |
| TE > EWM | 0.03 | 0.031 | 0.067 | 0.445 | 0.656 | 0.001 | Rejected |
Discussion
“Most of the knowledge related to waste management wegot from our senior colleagues and skilled staff. Besides, Prism occasionally organizes seminars on waste management. We have also acquired knowledge from there.” (R1)
“Waste management is an important issue (Abdelnabi, 2023). It is impossible to manage medical waste without knowledge. We gained some knowledge about medical waste management while studying nursing. But most of the knowledge we have acquired from our senior colleagues and skilled staff. Moreover, we have also acquired knowledge through face-to-face and seminar.” (R2)
“No training is given to us on medical waste management. Our supervisor taught us how to separate the waste and which waste to dispose of in which container.” (R3)
“No training is given us on medical waste management every year. But I have had training on MWM in the past. We learned how to use the series and where to dispose of the garbage throughout this training. Most of the cleaners in our hospitals are less educated.” (R4)
Our hospital organizes monthly seminars and annual training on waste management through various organizations. The most notable organization is Prism. Previously I have had technical training on medical waste management in the past. (R5)
“We share knowledge on the risks of dealing with medical waste with my colleagues (Olaifa et al., 2018). We also share knowledge about hazard waste and non-hazard waste. The color coding of disposal bins/containers information, we share with my colleagues.” (R6)
“We share knowledge on the risks of improper medical waste management with my colleagues. Besides, we share knowledge on which colors to use while separating waste. This makes it simple to distinguish between hazardous and non-hazardous garbage.” (R7)
“In my hospital, there is no open communication between the team leader and staff. Every employee in my clinic works together. We don’t regularly communicate with our colleagues to properly manage waste.”(R8)
“Our supervisor does not monitor us regularly. Because we handle all the work properly. But all the tools and resources we need to carry out my job responsibilities are provided by our supervisor (Alpern et al., 2013”(R9)
“Waste management is an important issue (Abdelnabi, 2023). Every staff member should wear hand gloves, clothes and musk regularly. These types of equipment reduce the risk of contracting infection. Besides, correct disposal, segregation and storage of waste are important for preventing infection transmission.”(R10)
“Medical waste management is a crucial issue for keeping our life safe and safety. That’s why, it should be handled with much more cautious. Besides, most of the cleaners in our hospitals are less educated. For this reason, I believe that all employees—especially cleaners—should receive MWM training”. (R11)
“We only wear gloves, musk and cloth according to our specific needs. Most of the time, we don’t wear personal protective equipment. Besides, cleaners don’t clean containers every day.”(R13)
“We think that knowledge sharing plays a vital role in effective waste management. We always share knowledge with my colleagues. Because the more knowledge is shared, the more is learned. We share knowledge face- to- face.”(R14)
Recommendation


Conclusion
References
- Abdelnabi, Z. H. (2023). Knowledge, Attitudes, and Practicesof Healthcare Workers Regarding Medical Waste Management during the COVID-19 Era: The Case of Southern West Bank.
- Abdo, N. M., Hamza, W. S., & Al-Fadhli, M. A. (2019). Effectiveness of education program on hospital waste management. International Journal of Workplace Health Management, 12(6), 457-468. [CrossRef]
- Abdullah, M. K., & Al-Mukhtar, S. H. (2013). Assessment of medical waste management in Teaching hospitals in Mosul City. Mosul Journal of Nursing, 1(2), 40-44. [CrossRef]
- Abidi, S. S. R. (2007). Healthcare knowledge sharing: purpose, practices, and prospects. In Healthcare knowledge management: Issues, advances, and successes (pp. 67-86). New York, NY: Springer New York.
- Abramson, J. S., & Mizrahi, T. (1996). When social workers and physicians collaborate: Positive and negative interdisciplinary experiences. Social Work, 41(3), 270-281. [CrossRef]
- Adeyelure, T. S., Kalema, B. M., & Motlanthe, B. L. (2019). An Empirical Study of Knowledge Sharing: A Case of South African Healthcare System. Knowledge Management & E-Learning, 11(1), 114-128. [CrossRef]
- Adogu, P., Ubajaka, C., & Nebuwa, J. (2014). Knowledge and practice of medical waste management among health workers in a Nigerian general hospital. Asian J Sci Technol, 5(12), 833-838.
- Ahmad, A. R., Jameel, A. S., & Raewf, M. (2021). Impact of social networking and technology on knowledge sharing among undergraduate students. International Business Education Journal, 14(1), 1-16.
- Aishi, I., Malik, R., Baba, S. H., Bhat, B. A., Tariq, S., Rather, T. A., & Islam, M. A. (2020). Socio-economic Correlates of Attitude of Youth of Fishing Communities towards Fishing Occupation in Kashmir Valley. Int. J. Curr. Microbiol. App. Sci, 9(10), 172-178. [CrossRef]
- Ajzen, I. (1991). The theory of planned behavior. Organizational behavior and human decision processes, 50(2), 179-211.
- Ajzen, I. (1985). From intentions to actions: A theory of planned behavior. In Action control: From cognition to behavior (pp. 11-39). Berlin, Heidelberg: Springer Berlin Heidelberg.
- Ajzen, I. (1980). Understanding attitudes and predictiing social behavior. Englewood cliffs.
- Akkajit, P., Romin, H., & Assawadithalerd, M. (2020). Assessment of knowledge, attitude, and practice in respect of medical waste management among healthcare workers in clinics. Journal of environmental and public health, 2020. [CrossRef] [PubMed]
- Alam, M. Z., Islam, M. S., & Islam, M. R. (2013). Medical waste management: a case study on Rajshahi city corporation in Bangladesh. Journal of Environmental Science and Natural Resources, 6(1), 173-178. [CrossRef]
- Alexandris, K., Barkoukis, V., & Tsormpatzoudis, C. (2007). Does the theory of planned behavior elements mediate the relationship between perceived constraints and intention to participate in physical activities? A study among older individuals. European Review of Aging and Physical Activity, 4, 39-48. [CrossRef]
- Alpern, R., Canavan, M. E., Thompson, J. T., McNatt, Z., Tatek, D., Lindfield, T., & Bradley, E. H. (2013). Development of a brief instrument for assessing healthcare employee satisfaction in a low-income setting. PloS one, 8(11), e79053. [CrossRef]
- Asdaq, S. M. B., Alshrari, A. S., Imran, M., Sreeharsha, N., & Sultana, R. (2021). Knowledge, attitude and practices of healthcare professionals of riyadh, saudi arabia towards covid-19: a cross-sectional study. Saudi Journal of Biological Sciences, 28(9), 5275-5282. [CrossRef]
- Assegaff, S., & Dahlan, H. M. (2011, November). Perceived benefit of knowledge sharing: Adapting TAM model. In 2011 International Conference on Research and Innovation in Information Systems (pp. 1-6). IEEE.
- Assem, P. B., & Pabbi, K. A. (2016). Knowledge sharing among healthcare professionals in Ghana. VINE Journal of Information and Knowledge Management Systems, 46(4), 479-491.
- Attrah, M., Elmanadely, A., Akter, D., & Rene, E. R. (2022). A review on medical waste management: treatment, recycling, and disposal options. Environments, 9(11), 146. [CrossRef]
- Awodele, O., Adewoye, A. A., & Oparah, A. C. (2016). Assessment of medical waste management in seven hospitals in Lagos, Nigeria. BMC public health, 16(1), 1-11. [CrossRef] [PubMed]
- Bar-Dayan, Y., Bogaiov, A., Boaz, M., Landau, Z., & Wainstein, J. (2014). Opinion and knowledge among hospital medical staff regarding diagnosis of diabetes and proper usage of a specific test tube for glucose analysis. International Journal of Clinical Practice, 68(2), 278-282. [CrossRef] [PubMed]
- Bell, J., & Waters, S. (2018). Doing Your Research Project: A guide for first-time researchers. McGraw-hill education (UK).
- Biswas, A., Amanullah, A. S. M., & Santra, S. C. (2011). Medical waste management in the tertiary hospitals of Bangladesh: an empirical enquiry. ASA university review, 5(2), 149-158.
- Bozeman, B., Fay, D., & Slade, C. P. (2013). Research collaboration in universities and academic entrepreneurship: the-state-of-the-art. The journal of technology transfer, 38(1), 1-67. [CrossRef]
- Buluzi, M. S. (2022). Assessing adherence of hospital waste disposal management at Mangochi District Hospital (Doctoral dissertation, Kamuzu University of Health Sciences).
- Burns, N. J. (2017). Theory of planned behavior-based predictors of playing-related musculoskeletal disorders prevention practices (Doctoral dissertation, University of Alabama Libraries).
- Carmeli, A., Gelbard, R., & Reiter-Palmon, R. (2013). Leadership, creative problem-solving capacity, and creative performance: The importance of knowledge sharing. Human resource management, 52(1), 95-121. [CrossRef]
- Castaneda, D. I., & Durán, W. F. (2018). Knowledge sharing in organizations: Roles of beliefs, training, and perceived organizational support. Knowledge Management & E-Learning, 10(2), 148-162. [CrossRef]
- Castañeda, Z., & Ignacio, D. (2015). Knowledge sharing: The role of psychological variables in leaders and collaborators. Suma Psicológica, 22(1), 63-69.
- Chedid, M., Alvelos, H., & Teixeira, L. (2022). Individual factors affecting attitude toward knowledge sharing: an empirical study on a higher education institution. VINE Journal of Information and Knowledge Management Systems, 52(1), 1-17. [CrossRef]
- Chin, W. W. (2009). How to write up and report PLS analyses. In Handbook of partial least squares: Concepts, methods and applications (pp. 655-690). Berlin, Heidelberg: Springer Berlin Heidelberg.
- Chin, W. W. (1998). Commentary: Issues and opinion on structural equation modeling. MIS quarterly, vii-xvi.
- Congress, U. S. (1988). Issues in medical waste management-Background paper. OTA-BP-O-49). Washington, DC.: US Government Printing Office.
- Davidavičienė, V., Al Majzoub, K., & Meidute-Kavaliauskiene, I. (2020). Factors affecting knowledge sharing in virtual teams. Sustainability, 12(17), 6917. [CrossRef]
- Debrah, J. K., Vidal, D. G., & Dinis, M. A. P. (2021). Raising awareness on solid waste management through formal education for sustainability: A developing countries evidence review. Recycling, 6(1), 6. [CrossRef]
- Deress, T., Jemal, M., Girma, M., & Adane, K. (2019). Knowledge, attitude, and practice of waste handlers about medical waste management in Debre Markos town healthcare facilities, northwest Ethiopia. BMC research notes, 12, 1-7. [CrossRef] [PubMed]
- De Vries, R. E., Bakker-Pieper, A., & Oostenveld, W. (2010). Leadership= communication? The relations of leaders’ communication styles with leadership styles, knowledge sharing and leadership outcomes. Journal of business and psychology, 25, 367-380.
- Dihan, M. R., Nayeem, S. A., Roy, H., Islam, M. S., Islam, A., Alsukaibi, A. K., & Awual, M. R. (2023). Healthcare waste in Bangladesh: Current status, the impact of Covid-19 and sustainable management with life cycle and circular economy framework. Science of The Total Environment, 871, 162083. [CrossRef]
- Doylo, T., Alemayehu, T., & Baraki, N. (2019). Knowledge and practice of health workers about healthcare waste management in public health facilities in Eastern Ethiopia. Journal of community health, 44, 284-291. [CrossRef] [PubMed]
- Eagly, A. H., & Chaiken, S. (1993). The psychology of attitudes. Harcourt brace Jovanovich college publishers.
- Elling, H., Behnke, N., Tseka, J. M., Kafanikhale, H., Mofolo, I., Hoffman, I., ... & Cronk, R. (2022). Role of cleaners in establishing and maintaining essential environmental conditions in healthcare facilities in Malawi. Journal of Water, Sanitation and Hygiene for Development, 12(3), 302-317. [CrossRef]
- Ellingson, L. L. (2002). Communication, collaboration, and teamwork among health care professionals. Communication research trends, 21(3).
- Elnaga, A., & Imran, A. (2013). The effect of training on employee performance. European journal of Business and Management, 5(4), 137-147.
- Exposto, L. A. S., Bakta, I. M., Wirawan, I. M. A., & Sujaya, I. N. (2022). Impact of Medical Waste Socialization on Medical Waste Management in Health Services Facilities. Journal of Asian Multicultural Research for Medical and Health Science Study, 3(3), 84-93. [CrossRef]
- Fagin, C. M. (1992). Collaboration between nurses and physicians: no longer a choice. Academic Medicine, 67(5), 295-303.
- Fauzi, M. A. (2022). Partial Least Square Structural Equation Modelling (PLS-SEM) in Knowledge Management Studies: Knowledge Sharing in Virtual Communities. Knowledge Management & E-Learning, 14(1), 103-124. [CrossRef]
- Fishbein, M., & Ajzen, I. (1977). Belief, attitude, intention, and behavior: An introduction to theory and research.
- Fornell, C., & Larcker, D. F. (1981). Evaluating structural equation models with unobservable variables and measurement error. Journal of marketing research, 18(1), 39-50.
- Gershon, R. R., Karkashian, C. D., Grosch, J. W., Murphy, L. R., Escamilla-Cejudo, A., Flanagan, P. A., ... & Martin, L. (2000). Hospital safety climate and its relationship with safe work practices and workplace exposure incidents. American journal of infection control, 28(3), 211-221. [CrossRef]
- Golandaj, J. A., & Kallihal, K. G. (2021). Awareness, attitude and practises of biomedical waste management amongst public health-care staff in Karnataka, India. Journal of Humanities and Applied Social Sciences, 3(1), 49-63. [CrossRef]
- Haifete, A. N., Justus, A. H., & Iita, H. (2016). Knowledge, attitude and practice of healthcare workers on waste segregation at two public training hospitals. Eur J Pharm Med Res, 3(5), 674-689.
- Hair Jr, J. F., Hult, G. T. M., Ringle, C. M., Sarstedt, M., Danks, N. P., & Ray, S. (2021). Partial least squares structural equation modeling (PLS-SEM) using R: A workbook (p. 197). Springer Nature.
- Hair Jr, J. F., Sarstedt, M., Hopkins, L., & Kuppelwieser, V. G. (2014). Partial least squares structural equation modeling (PLS-SEM): An emerging tool in business research. European business review, 26(2), 106-121.
- Haque, M. A., Zhang, X., Akanda, A. E. A., Hasan, M. N., Islam, M. M., Saha, A., ... & Rahman, Z. (2023). Knowledge Sharing among Students in Social Media: The Mediating Role of Family and Technology Supports in the Academic Development Nexus in an Emerging Country. Sustainability, 15(13), 9983. [CrossRef]
- Haque, M. A., Zhang, X., Rahman, Z., Shoshi, K., & Armstrong, K. L. (2023). Exploring factors that influence the development of reading habits among users of a mobile library in Bangladesh. Annals of Library and Information Studies, 70(2), 85-98. [CrossRef]
- Haque, M. M., Biswas, A., Rahman, M. S., Zaman, K. B., & Asiquzzaman, M. (2021). Medical Waste Management System in Bangladesh Hospitals: Practices, Assessment and Recommendation. IOSR J Environ Sci Toxicol Food Technol, 15(6), 30-8.
- Hassan, M. M., Ahmed, S. A., Rahman, K. A., & Biswas, T. K. (2008). Pattern of medical waste management: existing scenario in Dhaka City, Bangladesh. BMC public health, 8, 1-10. [CrossRef]
- Heath, C., Svensson, M. S., Hindmarsh, J., Luff, P., & Vom Lehn, D. (2002). Configuring awareness. Computer Supported Cooperative Work (CSCW), 11, 317-347.
- Helmstädter, E. (2003). The institutional economics of knowledge sharing: Basic issues. In The Economics of Knowledge Sharing (pp. 11-38). Edward Elgar Publishing.
- Henseler, J., Ringle, C. M., & Sinkovics, R. R. (2009). The use of partial least squares path modeling in international marketing. In New challenges to international marketing (Vol. 20, pp. 277-319). Emerald Group Publishing Limited.
- Hossain, I., Haque, A. K. M., & Ullah, S. M. (2024). Assessing sustainable waste management practices in Rajshahi City Corporation: an analysis for local government enhancement using IoT, AI, and Android technology. Environmental Science and Pollution Research, 1-19. [CrossRef]
- Hossain, M. R., Islam, M. A., & Hasan, M. (2021). Assessment of medical waste management practices: a case study in Gopalganj Sadar, Bangladesh. Eur. J. Med. Health Sci, 3(3), 62-71.
- Islam, A., & Biswas, T. (2014). Health system in Bangladesh: challenges and opportunities. American Journal of Health Research, 2(6), 366-374. [CrossRef]
- Jahan, I., Ahmed, M., & Faruquee, M. (2018). Knowledge, attitude and practices on bio medical waste management among the health care personnel of selected hospitals in Dhaka City. Int J Adv Res Technol [Internet].
- Johnson, K. M., González, M. L., Dueñas, L., Gamero, M., Relyea, G., Luque, L. E., & Caniza, M. A. (2013). Improving waste segregation while reducing costs in a tertiary-care hospital in a lower–middle-income country in Central America. Waste management & research, 31(7), 733-738. [CrossRef]
- Joseph, L., Paul, H., Premkumar, J., Paul, R., & Michael, J. S. (2015). Biomedical waste management: Study on the awareness and practice among healthcare workers in a tertiary teaching hospital. Indian journal of medical microbiology, 33(1), 129-131. [CrossRef]
- Karamitri, I., Talias, M. A., & Bellali, T. (2017). Knowledge management practices in healthcare settings: a systematic review. The International journal of health planning and management, 32(1), 4-18. [CrossRef]
- Kaniki, A. M., & Mphahlele, M. K. (2002). Indigenous knowledge for the benefit of all: can knowledge management principles be used effectively?. South African Journal of Libraries and Information Science, 68(1), 1-15. [CrossRef]
- Khan, B. A., Cheng, L., Khan, A. A., & Ahmed, H. (2019). Healthcare waste management in Asian developing countries: A mini review. Waste management & research, 37(9), 863-875. [CrossRef]
- Khan, B. A., Khan, A. A., Ahmed, H., Shaikh, S. S., Peng, Z., & Cheng, L. (2019). A study on small clinics waste management practice, rules, staff knowledge, and motivating factor in a rapidly urbanizing area. International journal of environmental research and public health, 16(20), 4044.
- KHAN, A., RATHOR, H. R., NAEEMULLAH, S., & AFZAL, S. (2013). Assessment of Knowledge, Attitude and Practices of Biomedical Waste Management among Staff of a Secondary Care Hospital in Narowal.
- Kim, H., Gibbs, J. L., & Scott, C. R. (2019). Unpacking organizational awareness: scale development and empirical examinations in the context of distributed knowledge sharing. Journal of Applied Communication Research, 47(1), 47-68. [CrossRef]
- Kinney, T. (1998). Knowledge management, intellectual capital and adult learning. Adult learning, 10(2), 2.
- Kız, C. T. F. Ö. M., Tinaztepe, C., Özer, F., Kiziloğlu, M., & Yozgat, U. (2012). The relationship between knowledge sharing and negative attitude against employee monitoring. Bilgi Ekonomisi ve Yönetimi Dergisi, 7(2), 93-102.
- Knickmeyer, D. (2020). Social factors influencing household waste separation: A literature review on good practices to improve the recycling performance of urban areas. Journal of cleaner production, 245, 118605. [CrossRef]
- Kofoworola, O. F. (2007). Recovery and recycling practices in municipal solid waste management in Lagos, Nigeria. Waste management, 27(9), 1139-1143. [CrossRef]
- Kothari, C. R. (2004). Research methodology: Methods and techniques. New Age International.
- Kovacich, J., Cook, C., Pelletier, V., & Weaver, S. (1997). Building interdisciplinary teams on-line in rural health care. Masterclass: learning, teaching and curriculum in taught master’s degrees, 137-148.
- Kumar, R., Samrongthong, R., & Shaikh, B. T. (2013). Knowledge, attitude and practices of health staff regarding infectious waste handling of tertiary care health facilities at metropolitan city of Pakistan. Journal of Ayub Medical College Abbottabad, 25(1-2), 109-112.
- Lakbala, P., & Lakbala, M. (2013). Knowledge, attitude and practice of hospital staff management. Waste management & research, 31(7), 729-732. [CrossRef]
- Lavoie, M. C., Yassi, A., Bryce, E., Fujii, R., Logronio, M., & Tennassee, M. (2010). International collaboration to protect health workers from infectious diseases in Ecuador. Revista Panamericana de Salud Pública, 27(5), 396-402. [CrossRef]
- Lee, J. N. (2001). The impact of knowledge sharing, organizational capability and partnership quality on IS outsourcing success. Information & management, 38(5), 323-335. [CrossRef]
- Letho, Z., Yangdon, T., Lhamo, C., Limbu, C. B., Yoezer, S., Jamtsho, T., ... & Tshering, D. (2021). Awareness and practice of medical waste management among healthcare providers in National Referral Hospital. PloS one, 16(1), e0243817. [CrossRef]
- Lin, H. F. (2007). Knowledge sharing and firm innovation capability: an empirical study. International Journal of manpower, 28(3/4), 315-332. [CrossRef]
- Liu, F. C., Cheng, K. L., Chao, M., & Tseng, H. M. (2012). Team innovation climate and knowledge sharing among healthcare managers: mediating effects of altruistic intentions. Chang Gung Med J, 35(5), 408-419. [CrossRef]
- Malik, M. S., & Kanwal, M. (2018). Impacts of organizational knowledge sharing practices on employees’ job satisfaction: Mediating roles of learning commitment and interpersonal adaptability. Journal of Workplace Learning, 30(1), 2-17.
- Masilela, M. P. (2017). The development and institutionalisation of knowledge and knowledge sharing practices relating to the management of healthcare risk waste in a home-based care setting. Master of Education half-thesis. Grahamstown: Rhodes University.
- Mathur, V., Dwivedi, S., Hassan, M. A., & Misra, R. P. (2011). Knowledge, attitude, and practices about biomedical waste management among healthcare personnel: A cross-sectional study. Indian journal of community medicine: official publication of Indian Association of Preventive & Social Medicine, 36(2), 143.
- McCaffrey, R., Hayes, R. M., Cassell, A., Miller-Reyes, S., Donaldson, A., & Ferrell, C. (2012). The effect of an educational programme on attitudes of nurses and medical residents towards the benefits of positive communication and collaboration. Journal of advanced nursing, 68(2), 293-301. [CrossRef]
- McInerney, C. (2002). Knowledge management and the dynamic nature of knowledge. Journal of the American society for Information Science and Technology, 53(12), 1009-1018.
- McKay, M., Davis, M., & Fanning, P. (2009). Messages: The communication skills book. New Harbinger Publications.
- Mensah, M. N. A. (2022). An Evaluation of Monitoring and Supervision in the Junior High Schools Curriculum Delivery in Ghana. Open Journal of Educational Research, 326-334.
- Mensah, I., & Ampofo, E. T. (2021). Effects of managers’ environmental attitudes on waste management practices in small hotels in Accra. International Hospitality Review, 35(1), 109-126. [CrossRef]
- Metin, E., Eröztürk, A., & Neyim, C. (2003). Solid waste management practices and review of recovery and recycling operations in Turkey. Waste management, 23(5), 425-432. [CrossRef] [PubMed]
- Mohajan, H. K. (2019). Knowledge sharing among employees in organizations. Journal of Economic Development, environment and people, 8(1), 52-61. [CrossRef]
- Mohammed, S. M., Othman, N., hattem Hussein, A., & Rashid, K. J. (2017). Knowledge, attitude and practice of health care workers in Sulaimani health facilities in relation to medical waste management. Kurdistan Journal of Applied Research, 2(2), 143-150. [CrossRef]
- Mugabi, B., Hattingh, S., & Chima, S. C. (2018). Assessing knowledge, attitudes, and practices of healthcare workers regarding medical waste management at a tertiary hospital in Botswana: A cross-sectional quantitative study. Nigerian journal of clinical practice, 21(12), 1627-1638. [CrossRef]
- Muniandy, G., Anuar, M. M., Foster, B., Saputra, J., Johansyah, M. D., Khoa, T. T., & Ahmed, Z. U. (2021). Determinants of sustainable waste management behavior of Malaysian academics. Sustainability, 13(8), 4424. [CrossRef]
- Moore, D., Gamage, B., Bryce, E., Copes, R., Yassi, A., & BC Interdisciplinary Respiratory Protection Study Group. (2005). Protecting health care workers from SARS and other respiratory pathogens: organizational and individual factors that affect adherence to infection control guidelines. American journal of infection control, 33(2), 88-96. [CrossRef]
- Nadeem, M. (2010). Role of training in determining the employee corporate behavior with respect to organizational productivity: Developing and proposing a conceptual model. International Journal of Business and Management, 5(12), 206. [CrossRef]
- Nwankwo, C. (2018). Knowledge and practice of waste management among hospital cleaners. Occupational Medicine, 68(6), 360-363. [CrossRef]
- Olaifa, A., Govender, R. D., & Ross, A. J. (2018). Knowledge, attitudes and practices of healthcare workers about healthcare waste management at a district hospital in KwaZulu-Natal. South African Family Practice, 60(5), 137-145.
- Omotayo, F. O. (2015). Knowledge Management as an important tool in Organisational Management: A Review of Literature. Library Philosophy and Practice, 1(2015), 1-23.
- Ozder, A., Teker, B., Eker, H. H., Altındis, S., Kocaakman, M., & Karabay, O. (2013). Medical waste management training for healthcare managers-a necessity?. Journal of environmental health science and engineering, 11, 1-8. [CrossRef]
- Padmanabhan, K. K., & Barik, D. (2019). Health hazards of medical waste and its disposal. In Energy from toxic organic waste for heat and power generation (pp. 99-118). Woodhead Publishing.
- Pahlevan Sharif, S., She, L., Yeoh, K. K., & Naghavi, N. (2022). Heavy social networking and online compulsive buying: the mediating role of financial social comparison and materialism. Journal of Marketing Theory and Practice, 30(2), 213-225. [CrossRef]
- Pangil, F., & Mohd Nasurddin, A. (2013). Knowledge and the importance of knowledge sharing in organizations.
- Panyaping, K., & Okwumabua, B. (2006). Medical waste management practices in Thailand. Life Science Journal, 3(2), 88-93.
- Patel, M., & Ragsdell, G. (2011). To share or not to share knowledge: an ethical dilemma for UK academics?. Journal of Knowledge Management and Practice.
- Pathirage, C. P., Amaratunga, D., & Haigh, R. (2008). The role of tacit knowledge in the construction industry: towards a definition.
- Quinn, M. M., Henneberger, P. K., Braun, B., Delclos, G. L., Fagan, K., Huang, V., ... & Zock, J. P. (2015). Cleaning and disinfecting environmental surfaces in health care: toward an integrated framework for infection and occupational illness prevention. American journal of infection control, 43(5), 424-434. [CrossRef]
- Rahman, M., Sarker, P., & Sarker, N. (2020). Existing scenario of healthcare waste management in noakhali, Bangladesh. Bangladesh Journal of Environmental Research, 11, 60-71.
- Ramokate, T. (2008). Knowledge and practices of doctors and nurses about management of health care waste at Johannesburg Hospital in the Gauteng Province, South Africa (Doctoral dissertation).
- Sathabhornwong, S. (2022). Designing collaborative capacity enhancement: A case of collaboration in waste management in normal times and during the COVID-19 pandemic. Local Administration Journal, 15(3), 255-278.
- Seonghee, K., & Boryung, J. (2008). An analysis of faculty perceptions: Attitudes toward knowledge sharing and collaboration in an academic institution. Library & Information Science Research, 30(4), 282-290. [CrossRef]
- Shareefdeen, Z. M. (2012). Medical waste management and control. Journal of Environmental Protection, 3(12), 1625. [CrossRef]
- Shehab, S., Rahim, R. E. A., & Daud, S. (2019). Knowledge Sharing Behavior of Nursing Supervisors in Online Healthcare Communities. International Journal of Pharmaceutical Research (09752366), 11(1).
- Sibbald, S. L., Wathen, C. N., & Kothari, A. (2016). An empirically based model for knowledge management in health care organizations. Health care management review, 41(1), 64-74. [CrossRef]
- Singh, N., Ogunseitan, O. A., & Tang, Y. (2022). Medical waste: Current challenges and future opportunities for sustainable management. Critical Reviews in Environmental Science and Technology, 52(11), 2000-2022. [CrossRef]
- Som, U., & Hossain, M. S. (2018). Medical Waste Management is Vital for Safe Town Development: An Incident Study in Jessore Town, Bangladesh. European Journal of Sustainable Development Research, 2(3), 36.
- Theisen, H., & Vigil, S. A. (1993). Integrated solid waste management: Engineering principles and management issues. McGraw-Hill.
- Tohidinia, Z., & Mosakhani, M. (2010). Knowledge sharing behaviour and its predictors. Industrial Management & Data Systems, 110(4), 611-631. [CrossRef]
- Uriarte Jr, F. A. (2008). Introduction to knowledge management.
- Uzunlulu, G., Uzunlulu, M., Gencer, A., Özdoğru, F., & Seven, S. (2022). Knowledge on Medical Waste Management Among Health Care Personnel: A Report from Turkey. Cyprus Journal of Medical Sciences, 7(4). [CrossRef]
- Van Gramberg, B., & Baharim, S. B. (2005). The influence of knowledge sharing on transfer of training: A proposed research strategy.
- Yazie, T. D., Tebeje, M. G., & Chufa, K. A. (2019). Healthcare waste management current status and potential challenges in Ethiopia: a systematic review. BMC research notes, 12, 1-7. [CrossRef]
- Yoon, C. W., Kim, M. J., Park, Y. S., Jeon, T. W., & Lee, M. Y. (2022). A review of medical waste management systems in the Republic of Korea for hospital and medical waste generated from the COVID-19 pandemic. Sustainability, 14(6), 3678. [CrossRef]
- Yousefi-Nooraie, R., Shakiba, B., Mortaz-Hedjri, S., & Soroush, A. R. (2007). Sources of knowledge in clinical practice in postgraduate medical students and faculty members: a conceptual map. Journal of evaluation in clinical practice, 13(4), 564-568. [CrossRef]
- Zand, A. D., Heir, A. V., & Tabrizi, A. M. (2020). Investigation of knowledge, attitude, and practice of Tehranian women apropos of reducing, reusing, recycling, and recovery of urban solid waste. Environmental monitoring and assessment, 192, 1-13. [CrossRef] [PubMed]
- Zanna, D. A. M. P., Johnson, B., & Kumkale, G. (2005). Attitudes: Introduction and scope. The handbook of attitudes, 2, 3-20.
Disclaimer/Publisher’s Note: The statements, opinions and data contained in all publications are solely those of the individual author(s) and contributor(s) and not of MDPI and/or the editor(s). MDPI and/or the editor(s) disclaim responsibility for any injury to people or property resulting from any ideas, methods, instructions or products referred to in the content. |
© 2024 by the authors. Licensee MDPI, Basel, Switzerland. This article is an open access article distributed under the terms and conditions of the Creative Commons Attribution (CC BY) license (http://creativecommons.org/licenses/by/4.0/).