Preprint
Article

This version is not peer-reviewed.

Into Mitigating Making-Do Practices using the Last Planner System and BIM: A System Dynamic Analysis

A peer-reviewed article of this preprint also exists.

Submitted:

21 May 2024

Posted:

21 May 2024

You are already at the latest version

Abstract
Effective waste elimination is critical for the success of construction projects. Although several studies have focused on various aspects of construction waste, limited efforts have investigated the dynamic effect of Making-Do (MD) practices on productivity, rework, defects, and materials wastage. From a lean construction perspective, this study aims to address MD waste using the Last Planner System (LPS) and BIM. First, the casual structure that can cause MD in construction projects was expressed in a casual loop diagram (CLD), and thematic analysis uncovered the strategies of LPS-BIM to eliminate MD identified by reviewing the literature. Secondly, twenty-five strategies from the LPS and BIM strategies to address MD using Structural Equation Modeling (SEM) were assessed. Subsequently, a system dynamics model (SDM) for investigating LPS-BIM strategies on MD decisions in a construction project was formulated based on the underlying causal loop diagrams and the mathematical relations among the variables. Finally, the model was applied to three projects, and simulations for four LPS-BIM scenarios were carried out. The findings show that dynamic interactions among diverse production planning and control factors are critical in evaluating MD impacts on a construction project. The results demonstrate that the LPS-BIM approach resulted in an average 43.8% reduction in the tasks performed with MD, 45.3% of constraints, 66.5% of construction waste, increasing 13.7% completion rate, and 29.3% cost reduction, demonstrating that LPS-BIM as a more efficient solution for MD mitigation and construction planning.
Keywords: 
;  ;  ;  ;  ;  ;  ;  

1. Introduction

The construction industry is a significant world waste generator that concerns many academic, regulatory, policymakers, and professional agencies worldwide. Construction waste is a high-level concept behind poor productivity and low innovation levels in the industry, and it is considered challenging to measure systematically [1]. Also, most developed policies are based on classic traditional management, rooted in economic theories that ignore how waste is internally produced and abstract the unit of time from the formula of modeling its generation [2]. Established methodologies and policies in planning and control functions primarily influence the push-production mindset in decision-making and reactive problem-solving. This approach often leads to a significant portion of non-added activities (NVA). According to the meta-analysis of Horman & Kenley [3], NVA constitutes 49.6% of construction operations. Other evidence confirms that non-value-adding activities account for more than half of all activities in a construction project [4,5]. The literature has widely investigated different types of NVA according to the classification offered by Taichii Ohno [6], including rework [7], product defects [8], waiting [9], transportation [10], intuitional waste [11], and the relation between production waste and environmental waste [12,13,14]. This disparity in measuring and defining waste measures increases the difficulty of formulating holistic frameworks for waste elimination and hurdles efforts of providing general guidelines for root causes analysis [15]. Additionally, many reported types of waste are measured empirically at an operational level or professional experience, which challenges a comprehensive judgment on the nature of generated wastes, and their relationships with other types of waste remain context-specific and lack generalization.
Incorporating best construction management theories and practices reduces construction waste [16]. Lean construction (LC) philosophy embraces waste as the central concept in its principles, methods, techniques, and tools; LC establishes a modern understanding of the construction processes, breaking them down into Transformation, Flow, and Value, where the flow term is central in this philosophy where it expresses the construction processes by NVA and Value-Adding-Activities (VA) [17]. A general definition of NVA is any activity that absorbs resources (e.g., time, location, material, energy, among others) without adding value to internal and external customers [18]. Based on the waste analysis by Taiichi Ohno [6], a waste list can be used throughout organizations as a communication and guidance tool to categorize waste into overproduction, overprocessing, inventory, transportation, movement, waiting, and defects. This list has been widely studied and adapted within the construction industry [19]. Besides this list, Lauri Koskela revealed the eighth type of waste, “Making-Do,” in construction in 2004. Making-Do (MD) waste is a core production waste resulting from initiating processes, operations, tasks, or assignments without acquiring standard input of resources or proceeding with task execution [20,21]. MD is widespread across the construction supply chain (CSC) but is still not widely recognized in the literature [22]. Whereas the inefficiency caused by MD within the construction industry, other sectors undervalue its importance [23], and few incentives aim to counteract the prevalent MD culture.
The previous research findings explored MD root causes to articulate mitigation strategies to limit its’ negative impact. The published research investigated MD categorization, categorization, and quantification [21,24,25,26,27], production planning and control measures [16,20,28,29,30], quality management and control measures [23,31,32], information communication technologies [33,34], and social empowerment [35]. Despite the numerous benefits of these approaches to targeting MD, several challenges hinder its effectiveness and widespread adoption in the market. On significant factor contributing to this limitation is the lack of advanced production planning and control methods that enable various project stakeholders to plan and manage production efficiently [36]. In particular, inadequate coordination between construction site reality and planning directives has been identified as a significant obstacle, resulting in improper capture and analysis of the production constraints. The last Planner system (LPS) aims to shield the downstream from upstream variability by utilizing dynamic socio-technical factors to plan the construction flow, enable pull production, and resolve constraints in formalized matter using the language of promises to communicate commitment actions [37]. Accounting for variability and uncertainties in cycle times, the LPS functions provide a methodological approach to limit the number of informal work packages and the number of improvisation actions without consensus among different teams in the project. Information communication technologies are recommended to manage the production information and mitigate MD effectively. Building Information Modeling (BIM) can achieve this objective by enhancing information management for digitally built assets, improving visual controls for the production process and product data, and enabling feedback from various project teams [38].
Organizing construction processes entails sequential scheduling of a series of steps in the flow of time that mutually interact and share the use of resources. Conventional project planning and scheduling requirements are insufficient to track such a project. Moreover, formulating the construction process using mathematical linear or nonlinear models that address design, procurement, and construction activities is ineffective. Mathematical models are designed in such a way as to find the best solution that takes care of the decision variables as well as for the maximization or minimization of the objective functions and constraint conditions for optimizing the construction operations but fail to take into account the dynamic scenarios and resource constraints. Some limitations include that it can not capture time-varying effects and the various effects of different components in the model.
Therefore, this study aims to predict the outcomes of construction planning and control processes from an MD perspective by better understanding the dynamic structure of MD practices within three construction projects with different planning and MD skills. The paper seeks to identify how different variations of LPS and BIM parameters related to collaboration level and planners’ awareness and knowledge of MD practices can influence the MD outcome. A dynamic model is developed to achieve this objective, which portrays MD practices within a construction project. It depicts parameters relating to the level of collaboration and coordination, organization adaptation towards applying LPS and BIM, BIM functionalities, and project type. Moreover, the model identifies how different variations of LPS-BIM parameters influence emergent MD impacts. The developed model’s inputs were validated through data from two large construction projects and one rehabilitation project. Additionally, simulation experiments developed structural equation models and regression models that predict the results of MD practices’ results. The main contribution of this study lies in guiding construction planners and makers to better manage their production constraints by eliminating negative MD from their plans.

2. Literature Review

2.1. Making-Do Waste

Besides the seven production waste classifications of Taiichi Ohno [6], Lauri Koskela revealed the eighth type of waste, “Making-Do,” in construction in 2004. MD waste is defined as initiating processes, operations, tasks, or assignments without acquiring standard input of resources or proceeding with task execution, although the availability of one of the optimal inputs has ceased [20,21]. MD is a widespread waste across the construction supply chain (CSC). However, MD is still not a widely recognized waste in the literature [22]. Fireman et al. recognized that the inefficiency caused by MD is brought about within the construction industry, and other sectors undervalue its importance [23]. However, few incentives aim to counteract the prevalent MD culture.
The foundation of the MD concept informed Koskela’s exploration by three pivotal works: 1) The complete kit concept [39], 2) the notion of task soundness [40], and 3) negative inputs for construction tasks [17]. According to Ronen’s concept of a complete kit, a complete kit refers to materials, components, engineering designs, documents, and information required to accomplish a given task, operation, or process [39].
On the other hand, Ronen’s principle is insufficient to reflect complex construction workflow upstream [21]. This limitation arising from an oversimplified decision categorization is what Koskela (2004) believed to overlook binary choices that are not clearly expressed as dual options [20]. The breadth of input reaches beyond the traditional 4M (Management, Material, Method, Manpower) principles and fuses a multitude of factors. However, Koskela’s definition of MD is input-centered and does not include output dimensions, thereby not capturing situations where tasks are intentionally left uncompleted based on preferring an outcome as the best [22]. Moreover, the behavioral aspects are not aligned with Koskela’s model. Pursuing “Good Enough” standards interfaces with production fluctuations, contributing to process irregularities.
While progress in a chain of waste studies is gaining momentum, most research remains entirely theoretical [41]. At the time of writing, no study has yet given a model of the actual chain of wastes caused by MD. This gap impeded the study’s operational significance of practical applications. There are yet no direct assessments of the whole MD, and their importance is mainly underestimated in different modeling methods, as these methods cannot reasonably capture all the key constituents and features of the MD’s complexity [20]. Nevertheless, the indirect evidence reveals its existence with a possible assumption that the source of the problem will often be held responsible differently as the upstream process management activities are neglected [21].
MD decisions reflect the underlying theoretical models of the conventional view of construction production, which comprises three models: (1) Managing as Planning and Push Type of Production: this model posits that managing solely through planning tends to generate a push behavior, wherein tasks are pushed forward regardless of readiness or the availability of requisite resources. (2) Thermostat Model: According to this model, MD is employed as a strategy to prevent performance slippage, where the gap between standard and actual performance is minimized; it serves as an adjustment mechanism to maintain alignment. (3) Classical Communication: This model involves one-way communication during execution, where notifications to initiate a task occur without consideration for the resources at hand and without involving the knowledge of downstream players in the decision-making process.
A failure to meet the minimum requirements for completing a task, operation, or process can lead to increased work in progress (WIP), lead time (LT), quality variation, defects, rework, process variability, a decline in productivity, additional production cost, material waste, excess in Movement and transportation, the decline in safety performance, and decline in peoples’ motivation [21,23,26,31,39]. MD could be considered a core production waste that hinders productivity, distorts planning reliability and quality, causes poor quality, causes project delays, and incurs additional costs.
MD is mainly generated through inappropriate screening and analysis for project constraints and prerequisites for processes and operations. Crew leaders often make MD decisions even after the crew has committed to the weekly work plan, asking themselves if they must “wait” for input or “go” without input [29], influenced by uncertainties in economic, managerial, technical, and social factors, as shown in Figure 1. MD can have little innovative impact, leading to faster project progress, but most of this practice can lead to negative impacts that can hinder the overall project performance [20].

2.2. LPS-BIM Mitigation Strategies for MD Practices

It is essential to recognize that no project operates within an ideal environment. Even lean projects encounter unmet prerequisites [29]. MD is dispersed across the supply chain among clients, procurement, designers, prefabrication, and site [20]. It depends on its specific occurrence within a localized context [26] and constitutes a prominent form of waste that can and should be eradicated from cultural norms, operational processes, and current practices [28]. The published research investigated MD categorization, categorization, and quantification, production planning and control measures, quality management and control measures, information communication technologies, and social empowerment.
The focus of planning and control requires methods such as LPS to identify the minimum or essential conditions for execution and elaborate them among the project teams. Notably, the lookahead planning stage of the LPS, which has a central focus on collaborative constraints analysis, and the make-ready stage that provides critical operational level decisions made by the last planners, “crew leaders,” who are involved with ongoing work in progress and have direct contact with MD practices. A common understanding through informal dialogues (e.g., using action/language concepts [42]) and visual management functions of the LPS are crucial to communicating MD cases throughout the project [28,43]. Embedded quality control within process planning and execution is a critical strategy to ensure minimum risk of MD occurrence as a proactive, standardized, and quality approach [31]. MD analysis and mitigation strategies can generate enormous amounts of information, requiring dynamic spreadsheets integrated with other information systems for managing the construction project [34]. The literature emphasizes the importance of digital footprint to discover and mitigate MD by utilizing integrated LPS and BIM [44], which involves viewing production processes and products collaboratively by harnessing BIM functionalities (e.g., 4D planning, visualization, parametric modeling, clash detection, and documentation) and embedding the essential functions and principles of the LPS.
The significance of the LPS and BIM is widely acknowledged in addressing the shortcomings of production planning and control [31,33,45]; however, the current policies lack validation. Accordingly, this paper assesses the stakeholders’ expectations about LPS and BIM for MD mitigation strategies through a literature review, thematic analysis, and a qualitative data analysis technique (as listed in Figure 2). The literature survey revealed eight principal groups of elimination strategies: “BIM-based collaboration for constraint analysis,” “Medium-term and Short-term MD analysis,” “Enterprise learning and adaptation,” “improved documentation for MD cases,” and “Dynamic reports for MD and constraint analytics.” Proper understanding and consideration of these factors are significant in addressing the stakeholders’ expectations regarding applying LPS. Along with the expectations of relevant industry practitioners, an LPS-BIM framework for MD mitigation policy was built, including the technological and industrial needs for planning and control of the production and the MD mitigation.

2.3. System Dynamics Applications in Lean Construction Research

System Dynamic Modeling (SDM) is a strategic simulation methodology utilized to understand complex systems over time based on the concept of system feedback loops and system thinking theory, coined by Forrester in the 1950s. Systems thinking is a holistic approach that aims to better understand complex systems by shifting the focus from addressing the symptoms of system problems to the internal system structure. Systems consist of interacting events and their causes within system boundaries (forms, structures, or organizations), forming an interdependent element group that creates a unified pattern to function as a whole [46]. System modeling involves formulating assumptions and abstractions to depict real-world problems within a system, aiming to resolve them [47]. System modelers can operationalize theoretical constructs and apply dynamic hypotheses to pose “what-if” inquiries, assess potential benefits and risks, discern patterns, and scrutinize feasibility [48]. The simulation model is an executable model that runs to build a trajectory of the system’s state changes produced and observed as the dynamic model runs. Various forms rule the simulation methods, including differential equations in SDM, state charts in agent-based modeling (ABM), and process flow charts and schedules in Discrete Event Simulation (DES) [49].
The SDM in the field of construction management research has diverse applications, including decision-making, policy analysis, performance assessment, rework and change management, scheduling and planning, risk and contingency planning, resource management, productivity enhancement, project control, cost estimation, bidding and procurement strategies, and health and safety consideration [50]. Furthermore, SDM has been widely used in research to investigate LC methodologies and techniques in the construction industry. For instance, SDM is used to investigate the LC-BIM intricate relationships among people during quantity surveying [51]. Nguyen and Sharmak used SDM to evaluate environmental performance, demonstrating how Lean methods and techniques like the Last Planner System (LPS) and Poka-Yoke reduce processing time and CO2 emissions [52]. Meshref et al. proposed a decision-making framework based on SDM for managing construction material waste throughout the life cycles of industrial projects, integrating BIM and Lean design into the design phase [53]. On the other hand, Omotayo et al. diagnosed kaizen costing and budgeting practices at early design stages for construction projects in Nigeria using SDM alongside the Analytical Hierarchy Process (AHP) [54].
Similarly, Lean Design Processes in formwork workflows were validated by SDM, aiming to enhance formwork design efficiency through Lean principles and BIM [55]. Regarding production planning and control, Cano and Rubiano developed a dynamic model to assess improvements in understanding non-value-adding waste within construction processes to enhance economic performance and behavioral aspects [56]. System dynamic modelers have also applied SDM to improve construction safety. Chinda (2009) evaluated effective Lean policies for fostering safety-oriented cultures within construction projects using SDM to explore diverse scenarios manipulating personnel, leadership dynamics, partnerships, and resource allocation variables [57]. Collectively, these studies underscore the versatility and efficacy of SDM in investigating and enhancing various facets of Lean construction practices within the construction industry.
This study adopts SDM to analyze and simulate MD practices within construction projects to describe the structural behavior of the production system when individuals use MD practices. It also examines how different strategies from LPS and BIM can improve production system performance by mitigating MD and its negative impacts.

3. Materials and Methods

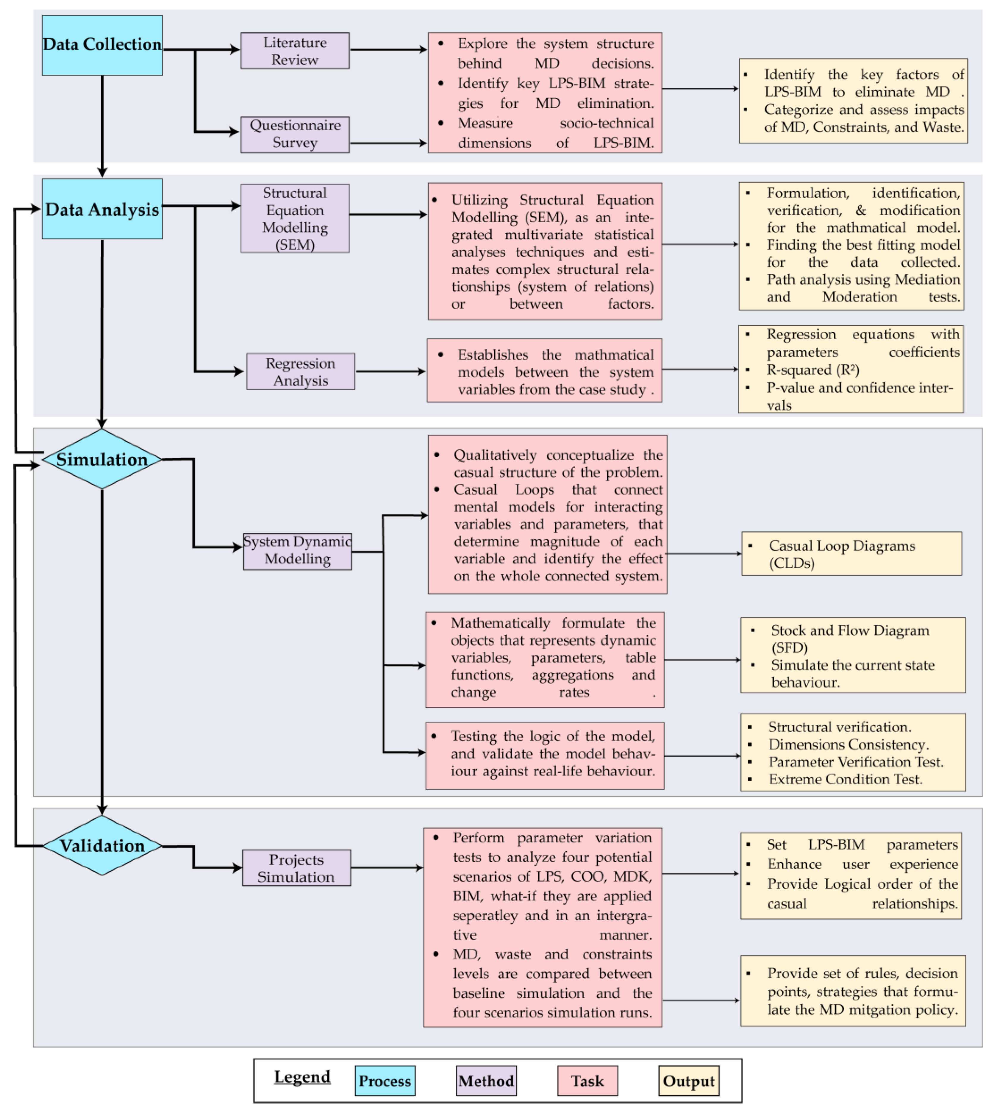
The methodology applied in this research is highlighted in Figure 3; this study implemented a rigorous research methodology purposely designed to provide a detailed analysis of the impact of LPS in combination with BIM on the MD issues of the construction management domain. The methodology comprised four critical processes: data collection, data analysis, simulation (testing the virtual environment), and validation. The data collection phase is the combination of reviewing the literature and distributing the questionnaire survey to discover the systems of rules and the essential inclusion of LPS-BIM strategies for the elimination of MD. The data analysis process sequentially utilizes advanced statistical techniques like AMOS’s structural equation modeling (SEM) and multiple regression analysis via SPSS to test internal consistency and generate mathematical models and relations between variables. After this stage, the system Dynamic Modeling uses Anylogic to describe qualitatively causal structures and to formalize the behavior of dynamic variables and parameters mathematically.
The validation methodology also occurred via three project simulations. Various conditions were tested to illustrate scenarios that may cover LPS, COO, MDK, and BIM and their impacts on completion rate, additional cost, number of infected tasks with unresolved constraints, MD categories, and waste caused by MD. Figure 3 visualizes the core processes, methods, tasks, and outputs included in this holistic methodological research approach, thus providing a setting for implementing the given study and the analysis being performed.

3.1. Data Collection for LPS-BIM (Questionnaire Survey)

After a review of extant literature, it becomes clearer that a methodology that drives objectively is needed, such as a questionnaire survey for developing a framework that realizes system dynamic analysis [44]. The questionnaire survey commenced with a pilot study employing a preliminary questionnaire containing a compiled list of twenty-five LPS and BIM strategies for MD mitigation. This initial phase assessed the questionnaire’s relevance, length, complexity, and layout. Participants in the pilot study were selected from two Portuguese universities and comprised PhD students specializing in construction management and BIM research. Feedback from the pilot study participants was instrumental in refining the final questionnaire.
The final questionnaire survey has five sections: Section 1 describes the purpose of the study and introduces the definition of MD. Section 2 captures demographic information about respondents. Section 3 captures whether the respondents have ever been trained or completed a BIM and Lean Construction course. Section 4 measures respondents’ knowledge of MD terminology and identifies the main actors involved in such decision-making. Section 5 rates the LPS and BIM strategies for MD mitigation. The respondents were asked to consider each factor relevant to their perceived competence and to rank their importance on a five-point Likert scale ranging from 1 (not Important) to 5 (most Important).
The questionnaire was then developed into a web-based form (GoogleForms) to encourage completion and reduce potential errors to aid data analysis [59]. Searching for construction management practitioners in the LinkedIn database [59], 336 respondents were randomly selected for the survey. Table 1 shows the demographic distribution of the respondents. The survey’s response rate was 35.12%, indicating that only one hundred and eighteen (118) completed questionnaires were fully submitted. As part of the data inspection process, returned questionnaires deemed invalid were eliminated: 2 of the submitted questionnaires were incomplete, those with identical or regular answers and those that did not adhere to the rules of the questionnaire. Thus, only 116 usable responses were found for analyses (34.52%). Rigorous screening and verification of the questionnaire’s quality ensure that an effective questionnaire possesses high reference and analytical value. The survey questions were structured using three answering methods: singular and multiple selective methods and rating scales. The imputation technique was used to remedy missing data with the software package estimate, and it can be used to resolve 20% - 30% of missing data [60]. The missing values were replaced with a series mean of the indicator. Table 1 describes the respondents’ profiles. The distribution of respondents’ years of professional experience exhibits a relatively uniform pattern.

3.2. Structural Equation Modelling

Structural Equation Modelling (SEM) is a statistical instrument applied to examine the complex interconnections of the variables. It is based on several theories, such as psychometric theory, regression theory, latent variable analysis, and path analysis, to confirm hypotheses rather than explore data using the maximum likelihood estimation method [61]. An SEM characteristic is its ability to estimate unobserved factors or errors associated with the data, which is unavailable in traditional general least square analysis [60]. During SEM development, two essential models are expected: the measurement and the structural model [60]. A measurement model tests the correlations among different factors using bivariate or covariance matrices. A critical step is to verify the data’s fitness using theoretical models. The structural model uses an equation for the directionality of errors and a path model to show the path of causation that passes via the latent variables [60].
SEM aids in getting flexible and explicit assessments of measurement errors, simultaneous testing for multiple relationships and interactions, and improving statistical estimation [62]. Thus, this paper posits that SEM could investigate the relationships among four latent constructs and their factors. The latent variables are LPS functions, Collaboration, Making-Do Knowledge, and BIM functionalities. The use of SEM allows the researchers to formulate a further understanding of the impact of these variables on Making Do practices.

3.3. System Dynamic Modeling

The process of SDM consists of four phases: dynamic hypothesis conceptualization, model construction, model validation and verification, and application [63]. The first phase is problem formulation and system conceptualization. This qualitative phase produces a Casual Loop Diagram (CLD). The second phase, “the model construction,” specifies the stock and flow diagram (SFD); a mathematical model is used in this stage to define the boundary conditions and rules that constitute dynamic behavior. SFD simulations produce visual representations of accumulations and change rates over time. In the third phase, “model validation and verification,” model validation is critical in comparing the model against reality and similar models performed for the same problem under investigation. Validation should end with accepting or refusing the formulated hypothesis at the first step of SDM. The final stage concerns the application of the SDM, which introduces new policies, strategies, rules, and critical decision points to the real-world system. Three tests are applied in this paper: model stability [64], model unit consistency [65], and parameter variation test [66].
Anylogic© is a multimethod simulation software adopted because its features differ from other platforms, such as error reporting, accessibility, availability, integration ability, and modeling flexibility [53]. It allows for automating error checks (per Java rules) for cases like equation checking, modeling errors, or dimension mismatch. Anylogic encompasses a pre-test framework and allows its code to be customized using Java. Its cloud services provide model sharing, reducing cost as system dynamics users can share models without holding licenses. Also, it eases the process of integration into the system. The software works with several numeric solvers that ensure extensive simulation capabilities, including general and interactive simulations, sensitivity analysis, optimization, and Monte Carlo prediction [53]. Notably, AnyLogic is capable of multimethod simulation, which involves upscaling to discrete event simulation (DES) and agent-based modeling (ABM). This feature enables the development of models that escalate the strategic level of analysis into other analytical levels, such as tactical and operational [53].

4. Results

4.1. Data Analysis

4.1.1. Descriptive Analysis for Questionnaire Data

Figure 4a illustrates the distribution of educational qualifications among survey respondents. Most respondents, 59.72%, hold master’s degrees, followed by 25.00% with bachelor’s degrees, and those with doctoral degrees make up 8.33%, and the remaining 6.94% have a high school diploma or equivalent, some college but no degree, and an associate degree. Figure 4b depicts the distribution of job titles among the respondents. Field engineers and Project managers represent the most prominent groups at 15.28% and 13.89%, respectively. Similarly, designers and BIM specialists represent a significant presence, constituting 11.11% of the respondents. Superintendents comprise 6.9%. They were followed by Researchers, Schedulers, Quality Control Managers, Safety Coordinators, and others, respectively (as shown in Figure 4b).
The data in Figure 5 reflects the respondents’ background in LC, the LPS, and BIM by asking if they ever attended courses, training, workshops, or reading. Most respondents lack formal education in LC, with 54.17% indicating no such education; the case is not the same with BIM education, which forms 65.25% of the respondents who have received some formal education or training. Figure 5a assesses the extent of knowledge regarding MD waste among the respondents. Despite the term’s inception in 2004, 67.9% of respondents demonstrate a lack of familiarity or utilization of this terminology or analogous terms in their professional capacities. Nevertheless, 14.3% of respondents indicate some level of awareness, while an additional 17.8% incorporate related concepts such as task requirements, delivery checklists, lists of work security, quality checklists, and constraints checklists into their understanding.
As shown in Figure 5b, the application of LC and the LPS varies, with a significant percentage indicating no use, 63.89% and 70.83%, respectively. Meanwhile, 18.06% of the participants experienced the LC philosophy in their workflows for 1-5 years, making up 15.28% of the participants who used the LPS for production planning and control in their enterprises for the same period. However, BIM education and application exhibit higher involvement, with 41.67% having BIM education and 26.39% applying BIM for 1-5 years.
Figure 6a presents an estimation that respondents were asked to fill out, which reflects the percentage of MD expected in the construction workflows: 18.06% of the respondents realize that? that their workflows are free of MD practices, 23.61% estimated that MD constitutes 25% of their production, 34.72% projected MD practices infect half of their workflows and 22.22% confirmed that MD is presented in more than 75% of their production. This estimation is a rough quantification of MD and might lack clarity or formal measurement, but it reflects that once the MD concept was introduced to the participants, they perceived that MD waste is an integral part of their decisions across the construction lifecycle. Figure 6b reveals the respondents’ perspectives regarding the primary stakeholders involved in MD within their workflows. The findings indicate that specialty trades and project managers are considered the most significant contributors to MD decisions, accounting for 27% and 17%, respectively. Designers follow closely with 66.2%, clients at 63.5%, project managers at 62.2%, regulators at 48.6%, and consultants at 44.6%.

4.1.2. Exploratory Factor Analysis (EFA)

Reliability analysis assessed the internal consistency of the variables related to using BIM and LPS to mitigate MD practices in construction projects. A total of 25 variables were tested for their importance in MD mitigation according to the participant’s perspective, and the Likert scale consistently reflects the construct of the study set out to measure. Accordingly, Cronbach’s alpha coefficient of reliability (α) was calculated for the variables using Equation (1).
α = N N 1 1 i = 1 n σ 2 σ T 2
In this context, N represents the total number of questions. Each question has a score variance denoted by σ where i ranges from 1 to n. The overall test score’s total variance, not in percentage form, is represented by the σT. Cronbach’s alpha α has a value from 0 to 1, and the higher the value of (α), the greater the internal consistency of data (Field, 2005). It is generally believed that a value of α = 0.7 is acceptable, and α > 0.8 depicts good internal consistency. The calculated α for this study is 0.9475, demonstrating an excellent internal consistency. The 25 variables were then ranked using the descriptive statical mean as the ratio of importance. The results of the reliability analysis and ranking of the variables are shown in Table 2.
The exploratory factor analysis (EFA) method aims to discover “underlying” structures associated with the variables revealed in the literature. Its goal is to determine the set of dimensions forming variables as the basis of their structure, using the reductionist method to substitute them with fewer uncorrelated principal components. The resulting procedures have the added advantage of deleting redundant (highly correlated) variables while at the same time preserving the integrity of the original data. In this research, factor analysis was done by IBM SPSS 27 employing Principal Component Analysis (PCA) with oblique rotation (varimax) of 25 variables. PCA was employed for factor extraction, and varimax rotation was used as a rotation procedure. The Kaiser-Meyer-Olkin (KMO) measure for the sampling adequacy got a value of 0.873, which is higher than the recommended threshold of 0.5, while Bartlett’s Test of Sphericity resulted in a p-value of 2.45 × 10−104 (less than 0. 5) suggesting substantial evidence against the null hypothesis of an identity matrix.
The demonstration previously mentioned confirms that this data set is suitable for factor analysis. The PCA results reorganize the list of variables into four factors, which account for the total variance of 57.876%, as shown in Supplementary Table S1. Reliability mainly refers to how consistent the measurements used within a study are relative to the construct. A construct is reliable when Cronbach’s alpha coefficient is greater than the threshold of 0.70 [51], enabling confidence in the correctness of the measures or items given a reliable instrument. The study is illustrated by the results of the construct reliability assessment, which was based on Cronbach’s Alpha. The results show that collaboration, having four items, makes its reliability index (0.815), and the making-do knowledge scale, subjected to five items (α = 0.811), yielded satisfactory levels of reliability. Also, the LPS Functions scale, made of twelve items (α = 0.873), and the BIM functionalities scale, four items (α = 0.843), proved a reliable inter-consistency value.
Accordingly, the groups were deduced and categorized based on the assigned variables. For further information, please refer to Supplementary Table S2, which provides detailed component labels and their corresponding criteria from the exploratory factor analysis. The groups include Group A (VA1 to VA4), denoted by the COO, which describes Collaborative Commitment during Planning and Control towards MD Mitigation and Adaptation Towards LPS and MD-free culture. Group B (VA5 to VA9) is denoted by MDK, by Active Learning of People Inside Organization for MD Incident Resolution. Group C (VA10 to VA21), denoted by LPS, describes the last planner system functions within short-, medium-, and long-term planning. Group D (VA22 to VA25), denoted by BIM, describes Integrated Production and Product Information parameters using BIM functionalities.

4.1.3. Confirmatory Factor Analysis (CFA)

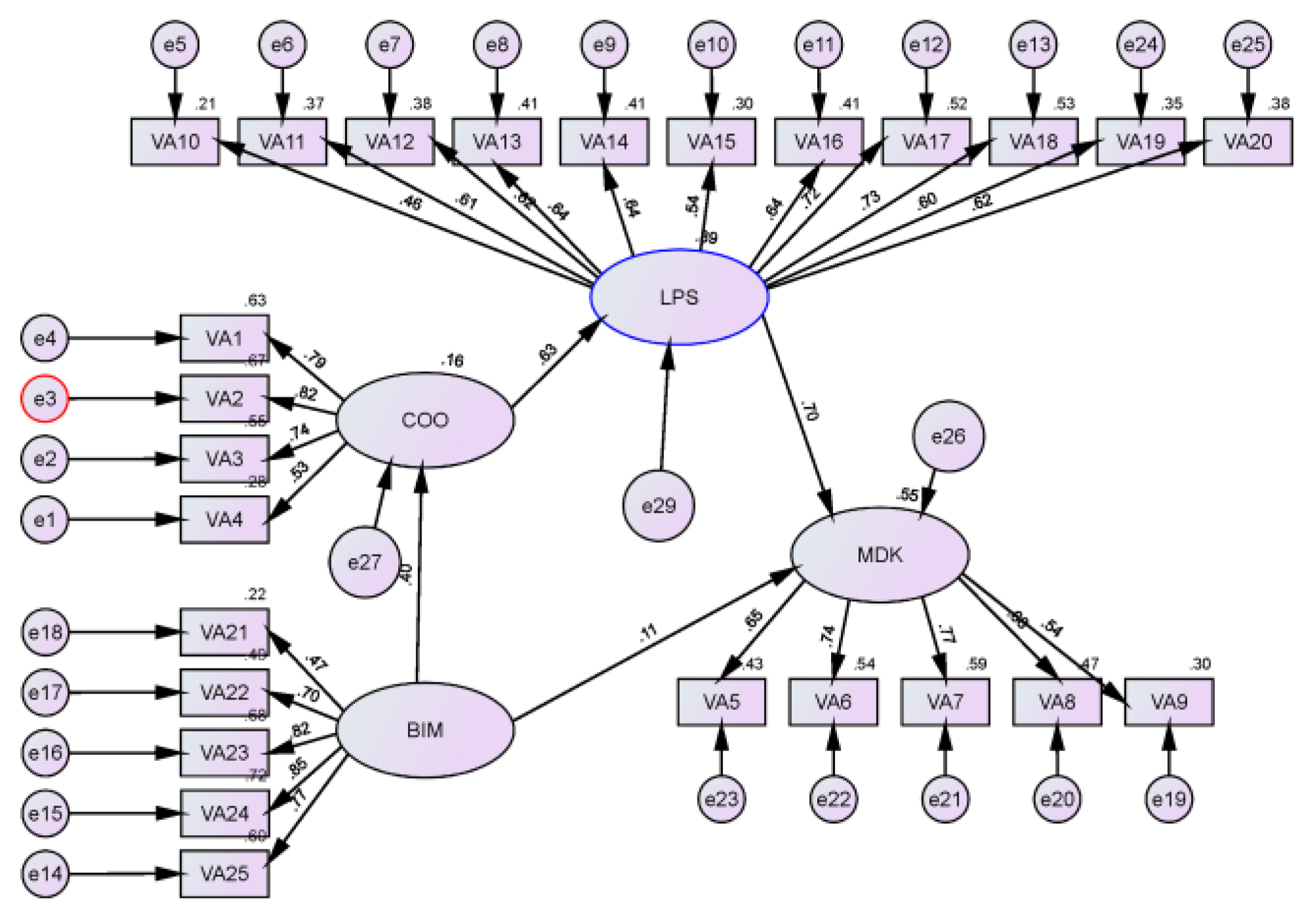
Confirmatory Factor Analysis (CFA) implemented in AMOS software served to verify the validity of the measurement model. This factor analysis investigation involved looking at factor loadings for every item. It was found that three items, i.e., VA4, VA10, VAR21, had low factor loadings (VA4 = 0.46, VA10 = 0.45, VA21 = 0.48) which are all less than the accepted threshold of 0.5. Therefore, they were taken out of the study. As a composite of CMIN/df, Comparative Fit Index (CFI), Tucker-Lewis Index (TLI), Root Mean Square Residual (RMSEA), and Standardized Root Mean Square Residual (SRMR), these model-fit indices were used for the overall evaluation of the model. Significantly, the means of all calculated statistics were within the established standard values, as defined in previous research [67,68,69,70]. The four-factor model, as visualized in Figure 7, comprising COO, MDK, LPS, and BIM, demonstrated a satisfactory fit to the data, as indicated by the following fit indices: CMIN/df = 1.490, CFI = 0.932, TLI = 0.911, SRMR = 0.08, and RMSEA = 0.065 (Table 3 includes model-fit indices).
Construct Reliability was evaluated using Cronbach’s Alpha and Composite Reliability (CR). The Cronbach’s Alpha coefficients for each construct in the study exceeded the recommended threshold of 0.70 [71]. CR values also ranged from 0.813 to 0.839, surpassing the 0.70 benchmark [60]. Therefore, CR was established for each construct in the study, as documented in Table 4. The convergent validity of the scale items was assessed using Average Variance Extracted (AVE) [60]. The AVE values for BIM functionalities and LPS technical measures exceeded the threshold value 0.5 [60]. However, Collaboration, MD knowledge, LPS Functions, and BIM Functionalities exhibited AVE scores below 0.5. Nonetheless, given that the CR values exceeded the required threshold, it can be inferred that these constructs maintain adequate convergent validity for the present study, as summarized in Table 4.
The discriminant validity of the research was assessed by utilizing both the Fornell and Larcker Criterion approach and the Heterotrait-Monotrait (HTMT) ratio. The Fornell Larcker Criterion allows discriminant validity when the square root of a construct’s Average Variance Extracted (AVE) surpasses the correlation with other study constructs [72]. Nevertheless, the Fornell and Larcker Criterion has been the source of recent criticisms, and scholars have accepted new methods like the HTMT Ratio as alternative techniques. Although the Fornell and Larcker Criteria did not provide evidence of discriminant validity in this study, all HTMT ratios were below the 0.85 threshold value, as Henseler et al. (2015) recommended. Therefore, the Heterotrait Monotrait (HTMT) ratio was used to confirm the discriminant validity. The presented content of Supplementary Table S3 is the results of a closely carried out discriminant validity analysis, where the coefficients and significance values of discrimination are highlighted.

4.1.4. Structural Equation Model Assessment

A structural equation model generated through AMOS was used to test the relationships. The structural model’s fitness indices are as follows: CMIN/df = 1.418, TLI=0.932, CFI= 0.946, SRMR= 0.0597, and RMSEA =0.060 achieve an excellent fitting model. The squared multiple correlation was 0.62 for MDK; this shows that LPS Functions, COO, and BIM Functionalities account for 62% of the variance in MDK. The square multiple correlation for collaboration was 0.44; this shows that LPS Functions and BIM Functionalities account for 44% variance in collaboration. The study assessed the impact of Collaboration, LPS Functions, and BIM Functionalities on MDK. The effect of LPS on MDK was positive and significant (b= 0.698, t= 3.159, p<0.001); hence H2 was supported. The impact of BIM on MDK was negative and insignificant (b= -0.013, t=-0.085, p = 0.932). Therefore, H1 was not supported. The effect of COO on MDK was positive and insignificant (b=0.118, t= 1.030, and p = 0.303); hence, H1 was not supported. The impact of LPS on COO was positive and significant (b =0.803, t = 4.309, and p < 0.001); hence, H2 was supported. However, the impact of BIM on COO was negative and insignificant (b= -0.257, t= -1.415, and p = 0.157). Thus, H1 was not supported. Model fit indices and Hypothesis results are presented in Table S4.
Figure 8. Mediation Analysis for LPS, BIM, COO, and MDK.
Figure 8. Mediation Analysis for LPS, BIM, COO, and MDK.
Preprints 107088 g008
A mediation analysis was carried out to investigate the mediation effect of LPS and BIM on the association between COO and MDK. There was insignificant mediation between the Making-Do Knowledge and Collaboration through BIM (b = 0.033, p = 0.314), rejecting Hypothesis 1. On the contrary, the mediation effect was significant for LPS Functions (b = 0.268, p = 0.02); evidence favoring Hypothesis 2 was established. Moreover, the direct impact of the COO on MDK with the mediators was insignificant (b = 0.262, p = 0.028). So, LPS can partially be seen as a channel between Collaboration and MDK. The result of the mediation analysis is shown in Table 5.

4.2. Casual Loop Diagram (CLD)

The first step of SDM is CLD, a qualitative conceptual model that determines the system parameters and casualties. Considering the production system simulation, Figure 9 graphically illustrates the dynamic relationships between production planning and control systems, which was then used for analyzing MD and planning performance indicators in Stock and Flow Diagram (SFD) modeling. Firstly, CLD was drawn under the conceptual model developed by Lyneis et al. [73] for strategic project management. The critical model structures in the construction project management consist of work progress, errors and reworks, project planning and scheduling, and management strategies and policies and their consequences on the project performance. Three casual loops were provided in the established CLD, namely, work progress, schedule pressure, and productivity. For work progress, the adopted logic is that the required work finishes with a completion rate that depends on the productivity and number of resources. Productivity is the work done for a unit of time per resource in this research [74]. The resource represents the number of people who accomplish a specific task (i.e., electricians, glazers, engineers, masons, painters, plasterers, plumbers, procurement team, helpers, and tile setters).
When completed work falls behind the planned schedule, project managers use two famous strategies to allocate more resources or/and increase work time by employing overtime. The overtime strategy often leads to excess labor hours and consequent fatigue and lack of motivation, and allocating more resources to overcome schedule pressure leads to a shortage of the required resources in other locations. In contrast, both strategies cause additional production costs, as shown in the balancing loops B2 and B3 in Figure 9.
The MD is located in the heart of the CLD, as shown in Figure 9, and has a critical impact on driving the B1 loop; MD depends on the number of constraints encountered and removed in the system [45]. The qualitative model was expanded to accommodate the changes in MD, constraints, and waste caused by MD initiated by schedule pressure. Economic, operational, and contractual pressures were excluded from the scope of this study.
Considering the uncontrolled environment of construction sites and the strategic goal of decreasing MD, removing constraints and eliminating waste were added as a system parameter and connected with strategic project management parameters. According to the benefits reported by the previous research findings, such as the impact of LPS and BIM on productivity [75], improving constraints analysis [33], managing locations [76], improving resource allocation [77], and reducing construction waste [78].
Consequently, the mentioned system parameters and casualties were developed using a literature review. The impact of strategies from LPS Functions and BIM functionalities parameters on mitigating MD [24,31,33,45] are hypothesized in the CLD by affecting constraints discovery rate, reducing schedule pressure, and improving resource allocation and utilization. Although the strategies and casualties may differ based on the project and company contexts, this paper aims to demonstrate the influence of SDM on optimizing production planning and control by reducing the number of tasks infected with MD practices through LPS and BIM. Hence, SDM was proposed as the generic method, and how it can be developed in practice to test the impacts of LPS-BIM on MD. Based on the CLD, each subsystem was drawn in an Anylogic software package and transferred into Stock and Flow Diagrams, as explained in detail in the following section.

4.3. Stock and Flow Diagrams

The CLD was translated into SFD in Anylogic to test and simulate the system; in other words, the development of SFD quantifies and operationalizes the CLD, which requires two steps [65]. The first step is to set boundary conditions and provide the model assumptions to stabilize the system behavior to prevent unpredicted responses and force the system to behave in a way that is like reality. Secondly, the dynamic model can be dismantled into subsystems that shape the overall behavior. The model comprises six subsystems which include exogenous (external) and endogenous (internal) factors: (1) Work progress, (2) productivity factors, (3) resources, (4) making-do, and (5) MD impacts, (6) LPS social and technical functions, and BIM functionalities as shown in the generic Figure 10. These subsystems are described thoroughly in the following subsections. Accordingly, the internal factors are formed by parameters like initial values, including project definition, planned duration, and allocated resources. For the second group, the actual completion time of processes and the total project duration were considered. Thirdly, the productivity factors include the number of resources used in each task, the number of functions being processed or waiting to be processed, the project cost, the number of MDs for each category, and the related constraints and waste.
The formulation of parameters that form socio-technical LPS and BIM functionalities were added to the model to reflect the 5-point Likert scale ratings and formulated using SEM. For instance, the change in the LPS technical factors was calculated according to the rating for parameters (VA10 to VA20). The technical aspects of the LPS refer to functions that provide the production schedule according to the LPS hierarchy of planning and scheduling, which includes the master schedule, phase schedule, lookahead schedule, and short-term schedule [37]. Note that the equations used in the model are in the Additional materials in this article (Table S7 – Dynamic equations), and table functions or lookup tables are elaborated in (Table S8-Table Functions).

4.3.1. Work Progress

A customary initiation point for a planning system involves defining project goals, typically input by the user as a constant to provide an initial estimate for the quantities or number of tasks allocated to each stage. This input serves as the baseline value for the stages allotted throughout the project phases, while milestones dictate the progression from one stage to another and often serve as benchmarks for gauging the project’s strategic-level performance. The primary determinant of change within the “stages” stock is the rate at which tasks are transitioned by the planning team from master planning to the “ToBeProcessed” state for execution or advancement in planning. This rate of change is conceptualized as a flow entity denoted as “BackLogRate,” measured in tasks per month.
The magnitude of the “BackLogRate” is contingent upon the task counts within both the “stages” and “WIP” stocks. Specifically, when the number of tasks in “ToBeProcessed” equals or surpasses the number of functions in the “stages” stock, the BackLogRate diminishes to zero. Conversely, if the task count in “WIP” falls below half of the tasks in the “stages” stock, the BackLogRate escalates to its maximum level, determined by user-defined constants.
Figure 11. Work Progress Subsystem.
Figure 11. Work Progress Subsystem.
Preprints 107088 g011
Acknowledging that the “WIP” stock facilitates arrays that categorize the five phases from the “stages” stock into 11 work packages is imperative, and the arrays used in this research are explained in Table S9. This functionality aligns with the principles of the last planner system, advocating for the breakdown of projects into manageable, measurable, and controllable work segments. However, it is noteworthy that the SDM method does not accommodate the granular breakdown of work into operations and tasks due to the inherent abstraction level in SDM.
The efficacy of constraints analysis is paramount in mitigating the adverse effects of MD practices. Its effectiveness is contingent upon two primary factors: the proportion of scheduled tasks within each phase, which influences the timeframe for identifying constraints, and the chosen production policy, whether it adheres to a pull or push strategy. Notably, when a push strategy is employed, there tends to be a higher incidence of encountered constraints later in the project, whereas the opposite is observed with a pull strategy. The functionality of constraints analysis directly impacts MD incidents and indirectly influences waste generation, as elucidated in Section (Quantifying MD Practices). The accumulation of unresolved constraints necessitates reevaluating and adjusting affected tasks to facilitate problem-solving discussions with the pertinent teams. Consequently, in this framework, the quantity of each constraint is integrated into each stage’s stock, necessitating additional time for the re-planning processes in stages where constraints are identified but not resolved.
The classifications are adopted for task prerequisites, MD categories, and their impacts on the literature [21,25,43], as shown in Table 6; this paper discusses and evaluates the relationship between these variables.

4.3.2. Productivity

Finished Works Stock is one of the objective metrics for evaluating the change rate based on the number of MDs, which is calculated based on the resource productivity rate in processing tasks from WIP stock. The rate influences how individuals complete tasks, which depends on resource allocation by the resources subsystem and productivity ratio [74]. Productivity is the ratio of total output to the sum of inputs, including items, for example, labor, material, equipment, energy, and capital, as in Equation (1). This Equation sums the productivity levels in each workflow to determine the total project productivity; such definition should also govern the impact of space, as indicated in LBMS, which considers that operations should be seen as the Movement of labor and equipment across locations [79,80]. This research ignored the output value of equipment and energy outputs due to insufficient data collected; however, their contribution to the total production was considered and subtracted.
Prod[SUBSTAGES] = effFatigueProductivity[SUBSTAGES] * overtime[SUBSTAGES] * normalProductivity
* impactOfWorkSpaceLimitation[SUBSTAGES] * impactOfBIMonProductivity* impactofLPSonProductivity
Figure 12. The dynamic variables affecting the construction productivity.
Figure 12. The dynamic variables affecting the construction productivity.
Preprints 107088 g012

4.3.3. Resources

A trade analysis approach is employed, leveraging observed resources from case studies to estimate the number of tradespeople and engineers required to complete construction tasks. Subsequently, the current cost per labor hour can be calculated, providing insight into the workforce’s productivity, expressed as the hours required for monthly output. The workflow needed in Equation (2) is contingent upon conditional logic (IF and THEN), which diagnoses whether the project is completed and if any Work-in-Progress (WIP) remains. In such cases, the maxflow is assigned the value of the required flow, with the maximum workflow “maxWorkflow” values set from SS1 to SS11 denominated in the “Tasks” unit. If the diagnosed condition is not met, the requiredWorkflow takes the maximum value between ToBePrecessed divided by remainingTime. The xidz function is employed to avoid division by zero, returning the maxWorkflow value if division by zero occurs to prevent not a number (NaN) value.
changeInResources = newWorkForce [RESOURCES]/resourceAdjustementTime
projectIsDone[SUBSTAGES] != 0 && WIP[SUBSTAGES] < 0 ? 0: max(xidz(WIP[SUBSTAGES]), remainingTime[SUBSTAGES], maxWorkflow[SUBSTAGES] ), maxWorkflow[SUBSTAGES])
Figure 13. The Dynamic Subsystem for Resources.
Figure 13. The Dynamic Subsystem for Resources.
Preprints 107088 g013
The dynamic variable resourceGap regulates the required resources over time if the condition is satisfied. Additionally, this dynamic function determines the number of trades to be dismissed after passing “half month,” as assumed in the model. The dynamic variable Tot_Resources aggregates the values between the new workforce hired and the resources working on assigned tasks in the project. The change resources divide the value of newWorkForce by the user-input value resourceAdjustmentTime, which is assumed to be “2 months”.

4.3.4. Cost and Location Subsystems

The additional cost associated with MDs and their impacts is taken into account in the project cost subsystem as indicated in Figure 14a; this system assumes that additional costs are caused by delays to rectify production problems, wastes that emerged across the system, and overtime due to schedule pressure. The location subsystem in Figure 14b adopts the principles of Location-based-Management to calculate the number of resources moving across the locations; it is assumed that the location change (locationUtlizationRate) is determined by multiplying available locations by the division of the division of the number of remaining tasks and resources. The workspace available is an essential variable for productivity variable calculation.

4.3.5. The Dynamic Interaction with LPS Functions and BIM Functionalities

This subsystem represents the LPS, COO, and MDK levels. The change in these variables across time is determined according to the structural equation modeling. Figure 15 displays how the different parameters interact in the dynamic model. Note that the relationship from the COO affects LPS_S by CCO_F, as shown in Figure 15a, and the impact of BIM is determined by the BIMF_F, as shown in Figure 15b.

4.4. Simulations

4.4.1. Validation Projects

Qualitative data collection methods using a case study approach involve establishing a database for recorded MD categories and analyzing the related constraints and impacts within the project processes and tasks using the protocol developed by [34]. The data originates from the QuizQuality tool implemented in the cases under investigation. This tool actively contributed to large-scale construction projects by monitoring work quality and generating checklists for quality inspections. Additionally, it generated reports detailing the causes of suboptimal production. Subsequently, management and engineers received these findings, empowering them to make informed decisions and address issues, ultimately improving production outcomes. 6421 making-do incidents were collected and analyzed to investigate the relationships between project phases, task prerequisites, incident categories, and negative impacts on production systems.
Table 7 summarizes and compares case studies of the collected data that showcase three multistorey condominium projects. Case A is a Brazilian project constructed by company M between March 2016 and March 2021; it involved 20-story towers with 480 units total on 9,445 square meters of land used. Case B is another Brazilian project constructed by company (N) between March 2020 and September 2023; it involved the construction of two 15-story towers with 45 units each, using 2,860 square meters of land use. Case C took place in France by company (K) between February 2019 and March 2021, with the primary objective being the renovation of a single seven-story building with 140 units on 1,223 square meters. Case A shows large-scale, high-density construction; Case B indicates a potentially phased or specialized approach, given the longer timeline; and Case C demonstrates a rehabilitation project in a different country.

4.4.2. Model Assumptions

The simulation process encompassed the establishment of assumptions to set the boundary conditions for the model, outlined in Table S5. These assumptions guided the inputs for baseline simulation for Projects A, B, and C. Random numbers were systematically generated for resource productivity timing employing the uniform_discr function to simulate real-world variability, creating a discrete distribution between 20 and 40. Throughout the iterative model development phase, actual project data served as the foundation for these values, ensuring the reliability of the simulated results. Upon validation against the baseline scenario, the final Stock and Flow Diagrams (SFDs) were calibrated for subsequent scenario testing. A comparison between the baseline simulation results and empirically collected data is presented in Table 8, providing validation of the model’s predictive accuracy and real-world applicability.

4.4.3. Testing for Model Units Consistency

As one of the critical validation steps for computerized modeling, a dimensional consistency test was conducted on Anylogic’s unit checker. Initially, when transferring conceptual models to stock flows, it was noted that the model had over 150 warnings, which were promptly rectified to achieve coherence.

4.4.4. Model Stability Testing

The stability test is conducted to securitize the evolution trend of the curve in different subsystems and the stability of the fitting under different time-step settings. The subsystems’ work progress, locations, cost, productivity, and resources are tested. The test examined the stability of crucial systems by employing three distinct step sizes—1/100, 1/50, and 1 month. The MD, constraints, and waste stocks at different steps are highly consistent, indicating that the system is stable and reliable.

4.4.5. Parameter Variation Testing

The parameter variation test investigates the influence of the dynamic behavior in the long run, which determines the optimal parameter values for the studied system; it is also used to simulate external behavior dynamics and the dependence structure analyzed in plots for studied variables [66]. This test, delineated in Table 9, shows the assumptions used for parameter variation tests, comprising four scenarios testing. This parameter variation testing verifies (1) the impact of LPS technical factor at the maximum value in Scenario I, (2) the impact of collaboration is associated with LPS technical factors by enabling VA6, VA7, VA8, and VA9, (3) LPS socio-technical factors with association of MDK, and (4) all parameters of the study LPSF, BIMF, COO, and MDK. This testing procedure validated the model’s efficacy in simulating real-world dynamics and elucidating complex system behavior.

5. Discussion

Analysis of results from section 4.1 of the survey showed that making-do knowledge (MDL) is affected the most by production planning and control, and most lack of awareness and MD decisions are taken to complete tasks through MD. This assertion can mean planners with high knowledge and experience of LPS functions with the association of using BIM functionalities can only improve the accumulated knowledge of the organization in MD and then learn from the function constraints analysis within the LPS. Conversely, practitioners learn the most from the tasks they plan and operate collaboratively. BIM functionalities have low significance on a direct impact on MD but with LPS MD.
The proposed model has three theoretical implications agreeing with [81] : (1) Managing as Organization and Pull Type of Production: this model posits that managing integrates between pull and push production through planning methods, wherein tasks are pulled from workable backlog according to tasks readiness or the availability of requisite resources. (2) Scientific experimentation model: integrating quality management principles with production planning and control is critical for successful MD reduction [31]. This model centers on discovering the root causes of MD and deviations in the production system to prevent performance slippage, formalizing production actions by adding standardized procedures to handle constraints and potential improvisation actions taken by people in the system; it serves as a learning mechanism to maintain production stability. (3) Language/action perspective: This model involves two-way communication during execution, where promises as a language of commitments trigger actions, notifications to initiate a task occur considering the resources and the actual capabilities of production, and involving downstream players' knowledge in decision-making.
Considering practical implications. As noted, the model’s input was validated by considering four scenarios of three projects: baseline scenario with zero LPS and BIM, Scenario I fully utilized LPS technical factors, Scenario II added COO factors into LPS functions, Scenario III provided the full scale of factors of MDK in addition to COO and LPS, Scenario tested the full potential of LPS, BIM, COO, and MDK. In each project, MD incidents, project constraints, and MD impacts (Waste) were categorized based on their nature and attributed to substages.
After running a simulation experiment of each project, several outcomes are reported. Table 10 and Figure 16, Figure 17 and Figure 18 show the results of simulations for project A and four scenarios. The complete comparison between projects A, B, and C is in Table S10, Figures S1, S2, S3, S4, S5, S6, S7, S8 and S9.
Project A lasts for 52 months; MD Categories CAT1 to CAT5, as shown in Figure 17, demonstrate varying trends, with the Access and Movement category of MD experiencing a decline from 23.754 in the baseline to 11.284 in Scenario IV, indicating potential improvements in MD-related issues. Component Adjustment, on the other hand, fluctuates across scenarios, peaking at 99.032 in the baseline before decreasing gradually. Equipment/Tools, Sequencing, and Workspace also display fluctuations, reflecting project constraints and priorities changes. Concerning constraints (P1 to P6) as depicted in Figure 16, reductions are observed across scenarios, with Scenario IV consistently showing lower values than the baseline, suggesting effective constraint management strategies using the full potential of the LPS-BIM. MD impacts (I1 to I5) exhibit waste reductions across scenarios, as illustrated in Figure 18, with Scenario IV displaying the most significant decrease in waste severity, ranging between 61.41% and 69.07% waste reductions. Completion rates fluctuate across scenarios, with Scenario IV recording the highest rate at 98.962%, indicating enhanced productivity of resources, hence increasing project efficiency. Lastly, additional cost reduction highlights potential cost-saving opportunities, with Scenario IV displaying the lowest cost at $60,893.31, emphasizing the importance of LPS and BIM to eliminate the MD and optimize project outcomes.
Project B lasts 42 months; the simulations illustrate critical variables’ dynamic interplay. For instance, the Access and Movement MD category experiences a decrease from 16.990 in the baseline to 9.525 in Scenario III, suggesting an improvement in MD-related decisions. Conversely, Component Adjustment shows mitigations, peaking at 96.621 in Scenario II before declining to 63.459 in Scenario IV. Equipment, Tools, and Sequencing categories follow similar patterns of variation across scenarios, indicating shifts in project constraints and priorities. Constraints P1 to P6 also demonstrate changes, with Scenario IV consistently showing lower values than the baseline, implying effective LPS-BIM strategies in enhancing constraints analysis. In I1 to I5, MD impacts showcase reductions across scenarios, with Scenario I exhibiting an average 31.57% reduction and Scenario IV with 43.20%. Moreover, completion rates fluctuate across scenarios, with Scenario IV recording the highest rate at 98.303%, signifying enhanced project efficiency. Finally, cost fluctuations reveal potential cost-saving opportunities, with Scenario IV displaying the lowest cost at $19,912.27.
Project C lasts 24 months, and the simulation results reveal behavior similar to Project A’s across different scenarios. MD Categories CAT1 to CAT5 exhibit varying trends, with Access and Movement representing a decline from 13.816 in the baseline to 8.075 in Scenario IV, suggesting improvements in MD mitigation as LPS and BIM factors are applied. Conversely, Component Adjustment sees a reduction across scenarios, peaking at 93.780 in Scenario I before decreasing to 63.115 infected tasks in Scenario IV. The MD categories Equipment/Tools and Sequencing also demonstrate variations, indicating project constraints and priority changes. Regarding constraints (P1 to P6), reductions are observed across scenarios, with Scenario IV consistently revealing lower values than the baseline. MD impacts (I1 to I5) show reductions across scenarios, with Scenario IV exhibiting the most significant decrease in impact severity. Completion rates fluctuate across scenarios, with Scenario IV recording the highest rate at 95.005%, indicating improved project efficiency. Lastly, cost fluctuations reveal potential cost-saving opportunities, with Scenario IV displaying the lowest additional cost percentage at $7,171.63, highlighting the importance of LPS-BIM adoption to optimize project outcomes.
Scenario IV is the superior option when comparing scenarios across Projects A, B, and C, owing to its noteworthy advantages across multiple vital factors. Firstly, Scenario IV exhibits substantial mitigation rates in MD categories with an average 43.34%, 43.64%, and 44.42% reduction in total MD categories in Projects A, B, and C, respectively. The Equipment & Tools category is the most influenced by Scenario IV mitigation strategies, indicating effective mitigation of MD-related issues with a 60.64% reduction rate in Project A, 60.04% in Project B, and 56.13% in Project C. Secondly, Scenario IV demonstrates efficient constraint management, consistently maintaining lower values for constraints P1 to P6, facilitating smoother project execution and resource utilization. Moreover, Scenario IV showcases the most significant reductions in MD impacts, highlighting its efficacy in mitigating the severity of MD-related challenges and enhancing project resilience.
Furthermore, Scenario IV consistently yields higher completion rates, reflecting improved project efficiency and timeliness. Lastly, favorable cost outcomes are observed in Scenario IV, with the lowest cost percentages recorded across all projects, underscoring its potential for cost-saving opportunities through efficient resource allocation and management. Overall, the results of simulations emphasize the importance of strategic planning and adaptation to LPS and BIM strategies to mitigate MD and optimize project outcomes.
LPS-BIM, empowered with improved collaboration and MD knowledge, becomes the best option among I, II, and III scenarios when the three projects are compared because LPS-BIM has highly competitive advantages in almost all criteria of importance. Initially, scenario IV drastically reduced all MD categories and specifically improved Access and Movement categories by effectively alleviating MD-based problems. Similarly, Scenario IV reduced constraints discovered late in the projects, increased productivity levels, accelerated project delivery with less additional costs, and reduced related waste in tasks such as material waste, rework, and unfinished works, ensuring high levels of the project’s resilience. Overall, the simulation’s results reinforce lean policies and strategies based on LPS and BIM to avoid and minimize MD, resulting in optimal outcomes.

6. Conclusions

Mitigating Making-Do (MD) in construction projects is a critical goal to increase productivity and reduce costs and delivery time. The research has revealed that enhancing production planning and control plays a significant role in reducing MD practices. In this regard, the main research focus is the countermeasures for MD during production planning and control in construction projects. This paper presents a strategic approach based on system dynamics modeling (SDM) to mitigate MD waste and the impacts of the LPS and BIM on eliminating it during production planning and control, analyzing dynamic interrelationships of variables throughout the construction project time. A casual loop diagram modeled these relationships to highlight the casual structure of MD, following LPS functions and BIM functionalities. These factors were mathematically modeled in Stock and Flow Diagrams (SFDs) based on system thinking theory, production theory, and multivariate analysis methods, including linear regression and structural equation modeling (SEM). At the strategic level, the developed system dynamic model was used to confirm the application and development of the system structure of MD and the viability of mitigation strategies of LPS-BIM parameters in construction projects. After the stability test of the constructed system dynamics model, units’ consistency tests, and extreme values tests. The developed model was tested in three residential building projects; two are new construction projects in Brazil, and the third is a rehabilitation project in France. The following concluding remarks summarize the study findings:
  • Social-technical factors directly influence MD in the construction of production management systems. MD is a form of improvisation that masquerades in the short run as innovation, which reduces delivery time and related costs, but in the long run, several wastes could emerge and even snowball across the project delivery time; more than 80% of MDs are NVA or source of NVA. This negative percentage can be prevented when proper production planning and control is employed, such as when LPS is implemented.
  • This study investigates the impact of the integrated form of LPS and BIM on Making do mitigation, using the system dynamics modeling method to strategically assist project stakeholders in assessing lean-bim policy in tackling this waste and its impacts.
  • The study evaluated that MD is not widely known among professionals, and even some lean practitioners have not heard about it; similarly, the construction management research has shown little interest in investigating making do, except for a few attempts from academics working in lean construction research.
  • This research presents a novel MD model based on system thinking theory, which simulates the feedback mechanisms in construction management and measures the accumulation levels of construction constraints, making-do incidents, and emerging wastes.
  • The accuracy of the simulation results of variables (MD, constraints, waste, cost, and completion rate) for the baseline scenario is considered acceptable compared to data collected from Projects A, B, and C. The average percentage of collected data divided by estimated data is MD 98.24%, Constraints 99.52%, Waste 98.80%, completion rate 95.99%, and additional costs 97.34%.
  • Four scenarios have been applied: Scenario I with LPS technical, Scenario II application of the LPS technical factors in addition to Collaboration (COO) factors, and Scenario III application (LPS socio-technical parameters) and Scenario IV with full LPS and BIM parameters. After a series of dynamic simulations for each Scenario and compared to the baseline simulation
  • The dynamic simulation results show that after applying LPS-BIM, construction projects can reduce the number of unresolved constraints, MD decisions, and waste generated by MD, such as material waste, quality deviation, defects, and reworks.
  • Schedule pressure impacts the level of pushing work without proper screening for constraints, which may lead to mishandling uncertainty. However, cost overrun and failure to meet pressures are not considered in the scope of this paper, which is planned for future research.
  • BIM functionalities have a high impact on collaboration but a minimal impact on MDK, while MDK has the maximum value once LPS functions are implemented in integration with BIM.

Supplementary Materials

The following supporting information can be downloaded at the website of this paper posted on Preprints.org, Figure S1. Simulation results for constraints in Project A; Figure S2. Simulation results for MD in Project A; Figure S3. Simulation results for Waste in Project A; Figure S4. Simulation results for Constraints in Project B; Figure S5. Simulation results for MD in Project B; Figure S6. Simulation results for Waste in Project B; Figure S7. Simulation results for Constraints in Project C; Figure S8. Simulation results for MD in Project C; Figure S9. Simulation results for Waste in Project C; Table S1: KMO and Bartlett's Test; Table S2: Component labeling and corresponding criteria from factor analysis; Table S3. HTMT Analysis; Table S4. Structural Model Validation: Table S5- Evaluated Parameters of LPS-BIM; Table S6. Dynamic equations of the proposed SDM; Table S7. Table functions used in the proposed SDM; Table S8. Array dimensions used in Anylogic; Table S9. Simulation Results.

Author Contributions

Conceptualization, M. K.; methodology, M. K; software, M. K.; validation, M. K.; formal analysis, M. K.; investigation, MK; resources, T. A.; data curation, T. A.; writing—original draft preparation, M. K.; writing—review and editing, M. K., and J. C. T.; visualization, M. K.; supervision, J. C. T; project administration, J. C. T; funding acquisition, J. C. T. All authors have read and agreed to the published version of the manuscript.”

Funding

This research was funded by the Fundação para a Ciência e a Tecnologia (FCT), grant number 2021. 04751.BD and The APC was funded by Universidade do Minho.

Data Availability Statement

The data used in this study is available upon reasonable request from the first author.

Conflicts of Interest

The authors declare no conflicts of interest. The funders had no role in the study’s design, in the collection, analyses, or interpretation of data, in the writing of the manuscript, or in the decision to publish the results.

References

  1. Formoso CT, Bølviken T, Viana DD. Understanding waste in construction. In: Tzortzopoulos P, Kagioglou M, Koskela L, eds. Lean Construction Core Concepts and New Frontiers. Routledge; 2020:129-145.
  2. Koskela L, Ferrantelli A, Niiranen J, Pikas E, Dave B. Epistemological Explanation of Lean Construction. J Constr Eng Manag. 2019;145(2):1-10. [CrossRef]
  3. Horman MJ, Kenley R. Quantifying Levels of Wasted Time in Construction with Meta-Analysis. J Constr Eng Manag. 2005;131(1):52-61. [CrossRef]
  4. Daniel EI, Garcia D, Marasini R, Kolo S, Oshodi O. Improving construction management practice in the gibraltar construction industry. In: 27th Annual Conference of the International Group for Lean Construction, IGLC 2019. The International Group for Lean Construction; 2019:539-550. [CrossRef]
  5. Nassri S, Talebi S, Elghaish F, et al. Labor waste in housing construction projects: an empirical study. Smart and Sustainable Built Environment. 2023;12(2):325-340. [CrossRef]
  6. Ohno T. Toyota Production System: Beyond Large-Scale Production. CRC Press; 1988.
  7. Love PED, Li H. Quantifying the causes and costs of rework in construction. Construction Management and Economics. 2000;18(4):479-490. [CrossRef]
  8. Josephson PE, Hammarlund Y. The causes and costs of defects in construction: A study of seven building projects. Autom Constr. 1999;8(6):681-687.
  9. Kenley R, Harfield T. Removing Hidden Waiting Time in Critical Path Schedules: A Location-Based Approach to Avoiding Waste. In: Seppänen O, González VA, Arroyo P, eds. 23rd Annual Conference of the International Group for Lean Construction. ; 2015:203-210. http://iglc.net/Papers/Details/1220/pdf.
  10. Belayutham S, González VA, Yiu TW. Clean-lean administrative processes: A case study on sediment pollution during construction. J Clean Prod. 2016;126:134-147. [CrossRef]
  11. Sarhan S, Pasquire C, Manu E, King A. Contractual governance as a source of institutionalised waste in construction. International Journal of Managing Projects in Business. 2017;10(3):550-577. [CrossRef]
  12. Carvajal-Arango D, Bahamón-Jaramillo S, Aristizábal-Monsalve P, Vásquez-Hernández A, Botero LFB. Relationships between lean and sustainable construction: Positive impacts of lean practices over sustainability during construction phase. J Clean Prod. 2019;234:1322-1337. [CrossRef]
  13. Golzarpoor H, González V, Shahbazpour M, O’Sullivan M. An input-output simulation model for assessing production and environmental waste in construction. J Clean Prod. 2017;143:1094-1104. [CrossRef]
  14. Nahmens I, Ikuma LH. Effects of Lean Construction on Sustainability of Modular Homebuilding. Journal of Architectural Engineering. 2012;18(2):155-163. [CrossRef]
  15. Formoso CT, Soibelman L, De Cesare C, Isatto EL. Material Waste in Building Industry: Main Causes and Prevention. J Constr Eng Manag. 2002;128(4):316-325. [CrossRef]
  16. Grosskopf J, Menezes AS, Santos DG. Proposal of Activities That Facilitate Work in Order to Avoid Workflow Interruptions Caused By Making-Do. In: Proceedings IGLC-21. ; 2013:719-728.
  17. Koskela L. An Exploration towards a Production Theory and Its Application to Construction. VTT Technical Research Centre of Finland; 2000. https://www.vtt.fi/inf/pdf/publications/2000/P408.pdf.
  18. Womack J, Jones D. Lean Thinking-Banish Waste and Create Wealth in Your Corporation. Simon and Schuster; 2003. [CrossRef]
  19. Koskela L, Bølviken T, Rooke J. Which are the wastes of construction? 21st Annual Conference of the International Group for Lean Construction 2013, IGLC 2013. Published online 2013:905-914. http://usir.salford.ac.uk/id/eprint/30228.
  20. Koskela L. Making-do the eighth category of waste. In: 12th Annual Conference of the International Group for Lean Construction. ; 2004:10.
  21. Formoso CT, Sommer L, Koskela L, Isatto EL. An Exploratory Study on the Measurement and Analysis of Making-Do in Construction Sites. In: 19th Annual Conference of the International Group for Lean Construction. ; 2011:1-10.
  22. Emmitt S, Pasquire C, Mertia B. Is good enough “making do”?: An investigation of inappropriate processing in a small design and build company. Construction Innovation. 2012;12(3):369-383. [CrossRef]
  23. Fireman MCT, Formoso CT, Isatto EL. Integrating Production and Quality Control: Monitoring Making-Do and Unfinished Work. In: Formoso CT, Tzortzopoulos P, eds. 21th Annual Conference of the International Group for Lean Construction. ; 2013:515-525.
  24. Amaral TG do, Braga PDB, Vieira SV, Neto J de PB. Relations Between Preconditions, Categories and Impacts of Making-Do Wastes. In: Proc. 30th Annual Conference of the International Group for Lean Construction (IGLC). International Group for Lean Construction; 2022:1111-1122. [CrossRef]
  25. Neve HH, Wandahl S. Towards identifying making-do as lead waste in refurbishment projects. In: IGLC 2018 - Proceedings of the 26th Annual Conference of the International Group for Lean Construction: Evolving Lean Construction Towards Mature Production Management Across Cultures and Frontiers. Vol 2. The International Group for Lean Construction; 2018:1354-1364. [CrossRef]
  26. Dos Santos ÉM, Fontenele AD, Lima Machado AM, De Paula Barros Neto J, Do Amaral TG. Analysis of making-do waste at construction site in Fortaleza, CearÁ, Brazil. In: IGLC 28 - 28th Annual Conference of the International Group for Lean Construction 2020. The International Group for Lean Construction; 2020:853-864. [CrossRef]
  27. Formoso CT, Sommer L, Koskela L, Isatto EL. The identification and analysis of making-do waste: insights from two Brazilian construction sites. Ambiente Construído. 2017;17(3):183-197. [CrossRef]
  28. Alhava O, Rinne V, Laine E, Koskela L. Can a takt plan ever survive beyond the first contact with the trades on-site? In: 27th Annual Conference of the International Group for Lean Construction, IGLC 2019. The International Group for Lean Construction; 2019:453-464. [CrossRef]
  29. Pikas E, Sacks R, Priven V. Go or No-Go Decisions at the Construction Workface: Uncertainty, Perceptions of Readiness, Making Ready and Making-Do. In: Tommelein ID, & Pasquire C, eds. 20th Annual Conference of the International Group for Lean Construction. ; 2012.
  30. Ko CH, Chung NF. Making Design Process Lean Design. In: Proceedings IGLC-22. ; 2014:463-474.
  31. Leão CF, Formoso CT, Isatto EL. Integrating Production and Quality Control with the Support of Information Technology Waste in Construction. In: Kalsaas BT, Koskela L, Saurin TA, eds. 22nd Annual Conference of the International Group for Lean Construction. ; 2014:847-858.
  32. Leão CF, Isatto EL, Formoso CT. Proposta de modelo para controle integrado da produção e da qualidade com apoio da computação móvel. Ambiente Construído. 2016;16:109-124.
  33. Etges BM, Reck RH, Fireman MT, Rodrigues JL, Isatto EL. Using BIM with the Last Planner® System to improve constraints analysis. In: IGLC 28 - 28th Annual Conference of the International Group for Lean Construction 2020. The International Group for Lean Construction; 2020:493-504. [CrossRef]
  34. Do Amaral TG, Braga PB, Barros Neto JP. Application of dynamic spreadsheets in the analysis of waste by making-do. In: IGLC 28 - 28th Annual Conference of the International Group for Lean Construction 2020. The International Group for Lean Construction; 2020:829-840. [CrossRef]
  35. Hamzeh FR, Abi Morshed F, Jalwan H, Saab I. Is Improvisation Compatible with Lookahead Planning? An Exploratory Study. In: Tommelein ID, Pasquire CL, eds. 20th Annual Conference of the International Group for Lean Construction. ; 2012.
  36. Sacks R, Radosavljevic M, Barak R. Requirements for building information modeling based lean production management systems for construction. Autom Constr. 2010;19(5):641-655. [CrossRef]
  37. Ballard G, Tommelein ID. 2020 Current Process Benchmark for the Last Planner ® System of Project Planning and Control.; 2021. Accessed April 24, 2021. https://escholarship.org/uc/item/5t90q8q9.
  38. Sacks R, Eastman C, Lee G, Teicholz P. BIM Handbook. Third edit. John Wiley & Sons, Inc.; 2018. [CrossRef]
  39. Ronen B. The complete kit concept. Int J Prod Res. 1992;30(10):2457-2466. [CrossRef]
  40. Ballard G. The Last Planner System of Production Control. University of Birmingham, UK; 2000. [CrossRef]
  41. Fireman MCT, Saurin TA. Chain of wastes: The moderating role of making-do. In: IGLC 28 - 28th Annual Conference of the International Group for Lean Construction 2020. The International Group for Lean Construction; 2020:409-418. [CrossRef]
  42. MacOmber H, Gregory GA, Reed D. Managing promises with the last planner system: Closing in on uninterrupted flow. In: 13th International Group for Lean Construction Conference: Proceedings. ; 2005:13-18.
  43. Sukster R. A integração entre o sistema de gestão da qualidade e o planejamento e controle da produção em empresas construtoras. Published online 2005.
  44. Dave B. Developing a Construction Management System Based on Lean Construction and Building Information Modelling. University of Salford.; 2013.
  45. Karaz M, Teixeira JMC. A System Dynamic Modelling Approach for Integrated Lean-BIM Planning and Control Methods. In: Proceedings of the 31st Annual Conference of the International Group for Lean Construction (IGLC31). International Group for Lean Construction; 2023:1220-1231. [CrossRef]
  46. Kirkwood CW. System Dynamics Methods: A Quick Introduction. College of Business, Arizona State University; 1998.
  47. Coyle RG. System dynamics modelling: a practical approach. Journal of the Operational Research Society. 1997;48(5):544.
  48. Love PED, Manual P, Li H. Determining the causal structure of rework influences in construction. Construction Management and Economics. 1999;17(4):505-517. [CrossRef]
  49. Borshchev A, Ilya Grigoryev. The Big Book of Simulation Modeling Modeling with AnyLogic 8. AnyLogic North America; 2020.
  50. Kedir N, Siraj N, Fayek AR. Application of System Dynamics in Construction Engineering and Management: Content Analysis and Systematic Literature Review. Advances in Civil Engineering. 2023;2023. [CrossRef]
  51. Zhan Z, Tang Y, Wang C, Yap JBH, Lim YS. System Dynamics Outlook on BIM and LEAN Interaction in Construction Quantity Surveying. Iranian Journal of Science and Technology - Transactions of Civil Engineering. 2022;46(5):3947-3962. [CrossRef]
  52. Nguyen DT, Sharmak W. Hybrid Simulation for Value Stream Mapping to Improve the Environmental Performance of the Construction Phase. In: 30th Annual Conference of the International Group for Lean Construction, IGLC 2022. The International Group for Lean Construction; 2022:421-432. [CrossRef]
  53. Meshref AN, Elkasaby ElAFA, Abdel Kader Mohamed Farid A. Reducing construction waste in the construction life cycle of industrial projects during design phase by using system dynamics. Journal of Building Engineering. 2023;69. [CrossRef]
  54. Omotayo T, Awuzie B, Egbelakin T, Obi L, Ogunnusi M. AHP-systems thinking analyses for kaizen costing implementation in the construction industry. Buildings. 2020;10(12):1-24. [CrossRef]
  55. Ko CH. Improving Formwork Design Using Lean Thinking. In: Lecture Notes in Mechanical Engineering. Springer; 2020:435-445. [CrossRef]
  56. Cano S, Rubiano O. Dynamics model of the flow management of construction projects: Study of case. In: IGLC 28 - 28th Annual Conference of the International Group for Lean Construction 2020. The International Group for Lean Construction; 2020:1045-1056. [CrossRef]
  57. Chinda T. The Use of System Dynamics Modelling in Improving Construction Safety. In: Proceedings for the 17th Annual Conference of the International Group for Lean Construction . ; 2009:91-100.
  58. Creswell JW, Creswell JD. Research Design: Qualitative, Quantitative, and Mixed Methods Approaches. Sage publications; 2017.
  59. Dusek GA, Yurova Y V, Ruppel CP. Using Social Media and Targeted Snowball Sampling to Survey a Hard-to-Reach Population: A Case Study. Vol 10.; 2015. http://ijds.org/Volume10/IJDSv10p279-299Dusek0717.pdf.
  60. Hair JF, Babin BJ, Black WC, Anderson RE. Multivariate Data Analysis. Cengage; 2019. https://books.google.pt/books?id=0R9ZswEACAAJ.
  61. Singh CD, Khamba JS. Structural Equation Modeling. In: Manufacturing Competency and Strategic Success in the Automobile Industry. CRC Press; 2019:171-188. [CrossRef]
  62. Collier JE. Applied Structural Equation Modeling Using AMOS. Routledge; 2020. [CrossRef]
  63. Zlatanovic D. System Dynamics Models in Management Problem Solving. Economic Horizons. 2012;14(1):25-38. www.ekfak.kg.ac.rs.
  64. Wang Y, Zhao J, Gao N, Shen F. A Dynamic Evaluation Method for the Development of Intelligent Construction Technology in the Construction Field Based on Structural Equation Model–System Dynamics Model. Buildings. 2024;14(2). [CrossRef]
  65. Kaya HD, Dikmen I. Using System Dynamics to Support Strategic Digitalization Decisions. J Constr Eng Manag. 2024;150(4). [CrossRef]
  66. Lakshmikantham V, Deo SG. Method of Variation of Parameters for Dynamic Systems. Routledge; 2019. [CrossRef]
  67. Bentler PM. Comparative fit indexes in structural models. Psychol Bull. 1990;107(2):238-246. [CrossRef]
  68. Bagozzi RP, Yi Y. On the evaluation of structural equation models. J Acad Mark Sci. 1988;16(1):74-94. [CrossRef]
  69. Hu L tze, Bentler PM. Fit indices in covariance structure modeling: Sensitivity to underparameterized model misspecification. Psychol Methods. 1998;3(4):424-453. [CrossRef]
  70. Schumacker RE, Lomax RG. A Beginner’s Guide to Structural Equation Modeling, 2nd Ed. Lawrence Erlbaum Associates Publishers; 2004.
  71. Nunnally J, Bernstein I. Psychometric Theory. 3rd Edition. McGraw-Hil; 1994.
  72. Fornell C, Larcker DF. Evaluating structural equation models with unobservable variables and measurement error. Journal of Marketing Research. 1981;18(1):39-50. [CrossRef]
  73. Lyneis JM, Cooper KG, Els SA. Strategic management of complex projects: A case study using system dynamics. Syst Dyn Rev. 2001;17(3):237-260. [CrossRef]
  74. Thomas HR, Maloney WF, Horner RMW, Smith GR, Handa VK, Sanders SR. Modeling Construction Labor Productivity. J Constr Eng Manag. 1990;116(4):705-726. [CrossRef]
  75. Garrido MC, Mendes R, Scheer S,, Campestrini TF. Using BIM for Last Planner System: Case Studies in Brazil. In: Computing in Civil Engineering (ASCE). ; 2015.
  76. Seppänen O, Modrich R, Ballard G. Integration of Last Planner System and Location-Based Management System. In: 23rd Ann. Conf. of the Int’l. Group for Lean Construction. ; 2015:123-132.
  77. Dave B, Kubler S, Främling K, Koskela L. Opportunities for enhanced lean construction management using Internet of Things standards. Autom Constr. 2016;61:86-97. [CrossRef]
  78. Heigermoser D, García de Soto B, Abbott ELS, Chua DKH. BIM-based Last Planner System tool for improving construction project management. Autom Constr. 2019;104(June 2018):246-254. [CrossRef]
  79. Seppänen O. Location-based management system now and in the future. In: Lean Construction. Routledge; 2020:276-300.
  80. Kenley R, Seppänen O. Location-Based Management for Construction: Planning, Scheduling and Control. 1st Edition. Spon Press by Taylor & Francis; 2010.
  81. Koskela L. Lean construction as a movement towards theory-based construction management. Salford Centre for Research and Innovation International Symposium. Published online 2004:33-42. http://ljk.sdpublishing.org.uk/wp-content/uploads/downloads/2011/10/CIB14575.pdf.
Figure 1. A conceptual diagram of making-do phenomena.
Figure 1. A conceptual diagram of making-do phenomena.
Preprints 107088 g001
Figure 2. Evaluation criteria for LPS-BIM mitigation strategies.
Figure 2. Evaluation criteria for LPS-BIM mitigation strategies.
Preprints 107088 g002
Figure 3. The research methodology design.
Figure 3. The research methodology design.
Preprints 107088 g003
Figure 4. (a) Education attainment of the respondents (b) Occupational roles within the respondent group.
Figure 4. (a) Education attainment of the respondents (b) Occupational roles within the respondent group.
Preprints 107088 g004
Figure 5. (a) The percentage of education or knowledge of Lean, BIM, and Making-Do terminology, as well as (b) experience in Lean and BIM (in years).
Figure 5. (a) The percentage of education or knowledge of Lean, BIM, and Making-Do terminology, as well as (b) experience in Lean and BIM (in years).
Preprints 107088 g005
Figure 6. (a) Estimated Percentage of MD in construction workflows according to the respondents, (b) Examination of respondents’ perspectives on the entities accountable for Making-Do (MD) waste generation.
Figure 6. (a) Estimated Percentage of MD in construction workflows according to the respondents, (b) Examination of respondents’ perspectives on the entities accountable for Making-Do (MD) waste generation.
Preprints 107088 g006
Figure 7. (a) Unadjusted Measurement Model (b) Adjusted Measurement Model.
Figure 7. (a) Unadjusted Measurement Model (b) Adjusted Measurement Model.
Preprints 107088 g007
Figure 9. Casual Loop Diagram (CLD) of MD.
Figure 9. Casual Loop Diagram (CLD) of MD.
Preprints 107088 g009
Figure 10. A generic view of the stock flow diagrams for MD waste.
Figure 10. A generic view of the stock flow diagrams for MD waste.
Preprints 107088 g010
Figure 14. (a) cost; (b) Locations subsystems.
Figure 14. (a) cost; (b) Locations subsystems.
Preprints 107088 g014
Figure 15. (a) LPS dynamic subsystem, (b) BIM dynamic subsystem.
Figure 15. (a) LPS dynamic subsystem, (b) BIM dynamic subsystem.
Preprints 107088 g015
Figure 16. Comparative simulations for average constraints in project A between the baseline and scenarios I, II, III, and IV.
Figure 16. Comparative simulations for average constraints in project A between the baseline and scenarios I, II, III, and IV.
Preprints 107088 g016
Figure 17. Comparative simulations for average MD categories in project A between the baseline and scenarios I, II, III, and IV.
Figure 17. Comparative simulations for average MD categories in project A between the baseline and scenarios I, II, III, and IV.
Preprints 107088 g017
Figure 18. Comparative simulations for average Waste in project A between the baseline and scenarios I, II, III, and IV.
Figure 18. Comparative simulations for average Waste in project A between the baseline and scenarios I, II, III, and IV.
Preprints 107088 g018
Table 1. Demographic characteristics of the survey respondents.
Table 1. Demographic characteristics of the survey respondents.
Responses Percentage
The total questionnaire was sent out. 336
Total submitted responses 118 (35.12%)
Discarded responses 2
Total number of usable responses 116 (34.52%)
Years of experience in the construction industry
0-5 years 23.61%
6-10 years 22.22%
11-15 years 19.44%
16-20 years 8.33%
Above 20 years 12.50%
Table 2. Reliability analysis table with means and ranking of the LPS and BIM strategies for MD mitigation.
Table 2. Reliability analysis table with means and ranking of the LPS and BIM strategies for MD mitigation.
No Variable Mean Cronbach’s Alpha Rank
VA24 Identify and resolve time and space clashes using BIM Clash Detection tools. 3.736 0.945 1
VA23 Report task information in alignment with product specifications to ensure accuracy. 3.722 0.945 2
VA25 Facilitate the exchange and communication of Making-Do practices through online BIM models. 3.722 0.944 3
VA22 Utilize 4D planning to visualize constraints and their impact on project timelines. 3.681 0.945 4
VA5 Provide coaching, training, and seminars for superintendents and forepersons. 3.653 0.945 5
VA11 Ensure the availability of BIM models, design drawings, and site layout plans for reference during the Last Planner System implementation. 3.611 0.944 6
VA21 Facilitate daily discussions between trades to address constraints and coordinate activities. 3.583 0.945 7
VA2 Ensure high-level coordination among project stakeholders. 3.542 0.946 8
VA20 Collaboratively design operations using BIM for digital prototyping. 3.486 0.945 9
VA12 Maintain transparency by keeping all plans publicly accessible. 3.472 0.945 10
VA14 Apply constraints analysis proactively to identify and address potential issues as a team. 3.472 0.945 11
VA9 Facilitate knowledge exchange and sharing experiences among different companies. 3.458 0.945 12
VA3 Facilitate discussions to address concerns and foster consensus. 3.444 0.945 13
VA7 Establish a data bank to clarify misconceptions regarding Lean construction, Making-Do, and Last Planner System principles. 3.444 0.946 14
VA1 Handle disagreements and interests effectively to foster collaboration. 3.431 0.947 15
VA6 Process and translate knowledge from experiential learning into actionable insights. 3.403 0.946 16
VA13 Utilize guiding information across digital and physical environments to enhance understanding. 3.403 0.946 17
VA17 Involve stakeholders in constraints management processes to enhance Collaboration in Mitigating MD. 3.347 0.944 18
VA8 Learn from past incidents of making do. 3.306 0.946 19
VA16 Encourage stakeholders to communicate and share any constraints that may impede progress. 3.278 0.945 20
VA10 Compare and analyze multiple cases to understand how Making-Do is managed. 3.264 0.946 21
VA4 Adapt local adjustments to align with organizational requirements. 3.181 0.947 22
VA18 Maintain a workable backlog of tasks to prioritize and manage workload effectively. 3.153 0.944 23
VA15 Delay tasks with uncertain constraints to avoid potential disruptions. 2.931 0.947 24
VA19 Break down tasks from processes to operations and further to individual tasks for clarity of management and control. 2.889 0.947 25
Table 3. Measurement Model Validation.
Table 3. Measurement Model Validation.
Fit Indices Recommended Value Indices before adjustment Indices after adjustment
Probability level Insignificant 0.000 0.000
CMIN (Chi-Square/df) 3-5 2.044 1.418
CFI >0.90 0.803 0.946
TLI >0.90 0.780 0.932
SRMR <0.08 0.083 0.063
RMSEA <0.08 0.094 0.060
Table 4. Loadings, Reliability, and Convergent Validity.
Table 4. Loadings, Reliability, and Convergent Validity.
Items Alpha CR* AVE**
Collaboration 0.815 0.835 0.628
Making-Do Knowledge 0.811 0.813 0.552
LPS Functions 0.873 0. 839 0. 397
BIM Functionalities 0.843 0.838 0.567
* CR: Composite Reliability. **AVE: Average Variance Extracted.
Table 5. Mediation Analysis Summary.
Table 5. Mediation Analysis Summary.
Relationship Direct Effect Indirect Effect Confidence Interval P-value Conclusion
Lower Bound Upper Bound
COO → BIM → MDK 0.262 0.033 -0.025 0.192 0.314 No Mediation
COO → LPS → MDK 0.268 0.066 0.528 0.002 Partial Mediation
Table 6. Constraints, MD, and MD impacts.
Table 6. Constraints, MD, and MD impacts.
Constraints MD Categories MD impacts
P1 External Conditions CAT1 Access and Movement I1 Decreased Productivity
P2 Information CAT2 Component Adjustment I2 Material Waste
P3 Interdependent Tasks CAT3 Equipment/Tools I3 Quality Deviation
P4 Labor CAT4 Sequencing I4 Rework
P5 Materials and components CAT5 Workspace I5 Unfinished works
P6 Space
Table 7. Comparative Overview of Multistorey Condominium Projects: Case A, B, and C.
Table 7. Comparative Overview of Multistorey Condominium Projects: Case A, B, and C.
Project A Project B Project C
Preprints 107088 i001 Preprints 107088 i002 Preprints 107088 i003
Enterprise Code M N K
Country Brazil Brazil France
Start and Finish Dates 03/2016-03/2021 03/2020-09/2023 02/2019-03/2021
Project type Construction Construction Rehabilitation
Building type Multistorey condominium Multistorey condominium Multistorey building
Description Three towers Two towers One tower
Floors/tower 20 15 7
No of units 480 45 140
Land use (m2) 9,445 2,860 1,223
Table 8. Comparison of baseline simulated data with project data.
Table 8. Comparison of baseline simulated data with project data.
Category Cost increase ($) Actual Completion Rate (%) Total MD (Tasks) Total Constraints (Tasks) Total Waste (Tasks)
Baseline A 76,849.337 82.540 209.126 1956.066 3,600.587
Project A data 75,950.000 80.570 205 1951 3,590
Baseline B 29,094.560 87.996 182.637 973.859 2,427.597
Project B data 27,200.000 82.010 180 968 2,350
Baseline C 11,134.500 85.652 180.345 865.970 1,700.781
Project C data 11,100.000 83.213 177 861 1,699
Table 9. The mix of variables to be tested in Scenarios I to IV.
Table 9. The mix of variables to be tested in Scenarios I to IV.
Tested variable Involved parameters Values
Scenario I LPS technical factors enabled VA10, VA11, VA12, VA13, VA14, VA15, VA16, VA17, VA18, VA19, VA20, VA21 All values set to five
Scenario II LPS technical factors enabled, associated with collaboration factors VA6, VA7, VA8, VA9, VA10, VA11, VA12, VA13, VA14, VA15, VA16, VA17, VA18, VA19, VA20, VA21 All values set to five
Scenario III LPS socio-technical factors enabled with the association of Making-Do Knowledge factors VA1, VA2, VA3, VA5, VA6, VA7, VA8, VA9, VA10, VA11, VA12, VA13, VA14, VA15, VA16, VA17, VA18, VA19, VA20, VA21 All values set to five
Scenario IV LPS socio-technical factors + BIM enabled VA1, VA2, VA3, VA5, VA6, VA7, VA8, VA9, VA10, VA11, VA12, VA13, VA14, VA15, VA16, VA17, VA18, VA19, VA20, VA21, VA22, VA23, VA24, VA25 All values set to five
Table 10. Project A - baseline simulation, results of four simulated scenarios, and percentage improvements from baseline.
Table 10. Project A - baseline simulation, results of four simulated scenarios, and percentage improvements from baseline.
Variable Baseline Scenario I Scenario II Scenario III Scenario IV
MD Categories CAT1 23.754 15.572 15.572 11.795 11.284
CAT2 99.032 74.655 74.093 66.208 66.455
CAT3 11.760 7.351 7.194 5.159 4.629
CAT4 53.450 43.508 43.315 38.878 39.017
CAT5 21.130 15.760 15.366 12.315 11.587
Constraints P1 49.814 39.381 38.622 33.528 30.993
P2 158.584 142.457 141.579 135.694 125.442
P3 221.538 163.799 157.679 122.372 109.533
P4 572.133 457.476 446.363 381.997 344.119
P5 766.068 559.156 544.587 430.870 382.813
P6 187.928 124.644 121.702 85.208 75.007
MD Impacts I1 292.140 199.919 194.741 97.086 92.304
I2 322.522 213.900 209.476 129.549 124.458
I3 354.241 235.027 229.363 112.556 109.578
I4 1,247.717 766.449 747.751 417.300 404.727
I5 1383.967 941.289 941.289 507.161 498.680
Completion Rate (%) 82.540 94.845 94.794 95.351 98.962
Cost $ 76,849.337 73,566.85 69,040.08 61,036.00 60,893.31
Disclaimer/Publisher’s Note: The statements, opinions and data contained in all publications are solely those of the individual author(s) and contributor(s) and not of MDPI and/or the editor(s). MDPI and/or the editor(s) disclaim responsibility for any injury to people or property resulting from any ideas, methods, instructions or products referred to in the content.
Copyright: This open access article is published under a Creative Commons CC BY 4.0 license, which permit the free download, distribution, and reuse, provided that the author and preprint are cited in any reuse.
Prerpints.org logo

Preprints.org is a free preprint server supported by MDPI in Basel, Switzerland.

Subscribe

Disclaimer

Terms of Use

Privacy Policy

Privacy Settings

© 2026 MDPI (Basel, Switzerland) unless otherwise stated