Submitted:
17 May 2024
Posted:
17 May 2024
You are already at the latest version
Abstract
Keywords:
1. Introduction

1.1. Objectives and Research Questions of the Study
2. Research Approach
2.1. Database, Keywords, and Inclusion Criteria
| Parameters | Inclusion Criteria | Exclusion Criteria |
|---|---|---|
| Period | Articles published between 1990-2023 were carried out. | Articles published before 1990 |
| Population | Male and Female | Other genders |
| Standard of Comparison | Demographic factors | Non-Demographic factors |
| Study Design | Original articles comprised experimental results | Survey papers, case studies, other than English |
| Methodology | Full text available | Full text not available |
2.2. Quality Assessment
3. Bibliometric Analysis
3.1. Trends of Publication in Time
3.1. Eminent Authors and Their Notable Contributions
3.3. Leading Countries Publishing on Financial Literacy (1990–2023)
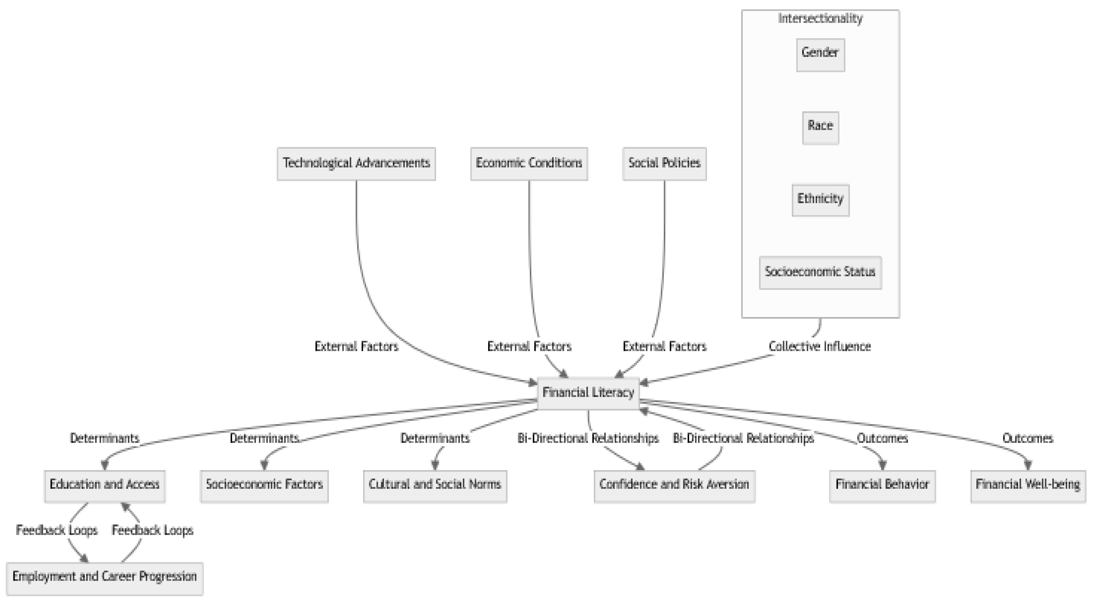
4.1. Determinants of Financial Literacy
4.2. Gender Disparity in Financial Literacy
4.3. Probing the Depths of Financial Literacy
5. Unravelling the Unexplored Dimensions of Financial Literacy
6. Epilogue Reflections
References
- Agnew, S., and Cameron-Agnew, T. (2015). The influence of consumer socialisation in the home on gender differences in financial literacy. International Journal of Consumer Studies, 39(6), 630–638. https://doi.org/10.1111/ijcs.12179. [CrossRef]
- Agnew, S., and Harrison, N. (2015). Financial literacy and student attitudes to debt: A cross national study examining the influence of gender on personal finance concepts. Journal of Retailing and Consumer Services, 25, 122–129. https://doi.org/10.1016/j.jretconser.2015.04.006. [CrossRef]
- Agnew, S., Maras, P., and Moon, A. (2018). Gender differences in financial socialization in the home—An exploratory study. International Journal of Consumer Studies, 42(3), 275–282. https://doi.org/10.1111/ijcs.12415. [CrossRef]
- Aguiar-Díaz, I., and Zagalaz- Jiménez, J. R. (2022). Women and financial literacy in spain. Does marital status matter? Journal of Women and Aging, 34(6), 785–799. https://doi.org/10.1080/08952841.2021.1991194. [CrossRef]
- Al-Bahrani, A., Buser, W., and Patel, D. (2020). Early Causes of Financial Disquiet and the Gender Gap in Financial Literacy: Evidence from College Students in the Southeastern United States. Journal of Family and Economic Issues, 41(3), 558–571. https://doi.org/10.1007/s10834-020-09670-3. [CrossRef]
- Almenberg, J., and Dreber, A. (2015). Gender, stock market participation and financial literacy. Economics Letters, 137, 140–142. https://doi.org/10.1016/j.econlet.2015.10.009. [CrossRef]
- Aristei, D., and Gallo, M. (2022). Assessing gender gaps in financial knowledge and self-confidence: Evidence from international data. Finance Research Letters, 46. https://doi.org/10.1016/j.frl.2021.102200. [CrossRef]
- Atkinson, A. and F. Messy (2012), “Measuring Financial Literacy: Results of the OECD / International Network on Financial Education (INFE) Pilot Study”, OECD Working Papers on Finance, Insurance and Private Pensions, No. 15, OECD Publishing. http://www.oecd-ilibrary.org/finance-and-investment/measuring-financial-literacy_5k9csfs90fr4-en.
- Bannier, C. E., and Neubert, M. (2016). Gender differences in financial risk taking: The role of financial literacy and risk tolerance. Economics Letters, 145, 130–135. https://doi.org/10.1016/j.econlet.2016.05.033. [CrossRef]
- Bannier, C. E., and Schwarz, M. (2018). Gender- and education-related effects of financial literacy and confidence on financial wealth. Journal of Economic Psychology, 67, 66–86. https://doi.org/10.1016/j.joep.2018.05.005. [CrossRef]
- Białowolski, P., Cwynar, A., Cwynar, W., and Węziak-Białowolska, D. (2020). Consumer debt attitudes: The role of gender, debt knowledge and skills. International Journal of Consumer Studies, 44(3), 191–205. https://doi.org/10.1111/ijcs.12558. [CrossRef]
- Chen, H., and Volpe, R. P. (1998). An Analysis of Personal Financial Literacy Among College Students. 7(2), 107–128.
- Chen, J., Jiang, J., and Liu, Y. jane. (2018). Financial literacy and gender difference in loan performance. Journal of Empirical Finance, 48, 307–320. https://doi.org/10.1016/j.jempfin.2018.06.004. [CrossRef]
- Chen, Z., and Garand, J. C. (2018). On the Gender Gap in Financial Knowledge: Decomposing the Effects of Don’t Know and Incorrect Responses*. Social Science Quarterly, 99(5), 1551–1571. https://doi.org/10.1111/ssqu.12520. [CrossRef]
- Cupák, A., Fessler, P., and Schneebaum, A. (2021). Gender differences in risky asset behavior: The importance of self-confidence and financial literacy. Finance Research Letters, 42. https://doi.org/10.1016/j.frl.2020.101880. [CrossRef]
- Cupák, A., Fessler, P., Schneebaum, A., and Silgoner, M. (2018). Decomposing gender gaps in financial literacy: New international evidence. Economics Letters, 168, 102–106. https://doi.org/10.1016/j.econlet.2018.04.004. [CrossRef]
- Do, C., and Paley, I. (2013). Does Gender Affect Mortgage Choice? Evidence from the US. Feminist Economics, 19(2), 33–68. https://doi.org/10.1080/13545701.2013.787163. [CrossRef]
- Driva, A., Lührmann, M., and Winter, J. (2016). Gender differences and stereotypes in financial literacy: Off to an early start. Economics Letters, 146, 143–146. https://doi.org/10.1016/j.econlet.2016.07.029. [CrossRef]
- Falahati, L., and Paim, L. H. (2011). Gender Differences in Financial Literacy among College Students. In Journal of American Science (Vol. 7, Issue 6). http://www.americanscience.orgeditor@americanscience.org1180http://www.americanscience.org.
- Farrar, S., Moizer, J., Lean, J., and Hyde, M. (2019). Gender, financial literacy, and preretirement planning in the UK. Journal of Women and Aging, 31(4), 319–339. https://doi.org/10.1080/08952841.2018.1510246. [CrossRef]
- Fernández-López, S., Vivel-Búa, M., Otero-González, L., and Durán-Santomil, P. (2015). Exploring The Gender Effect On Europeans’ Retirement Savings. Feminist Economics, 21(4), 118–150. https://doi.org/10.1080/13545701.2015.1005653. [CrossRef]
- Fletschner, D., and Mesbah, D. (2011). Gender disparity in access to information: Do spouses share what they know? World Development, 39(8), 1422–1433. https://doi.org/10.1016/j.worlddev.2010.12.014. [CrossRef]
- Fonseca, R., and Lord, S. (2020). Canadian Gender Gap in Financial Literacy: Confidence Matters. Hacienda Publica Espanola, 235(4), 153–182. https://doi.org/10.7866/HPE-RPE.20.4.7. [CrossRef]
- Fonseca, R., Mullen, K. J., Zamarro, G., and Zissimopoulos, J. (2012). What Explains the Gender Gap in Financial Literacy? The Role of Household Decision Making. Journal of Consumer Affairs, 46(1), 90–106. https://doi.org/10.1111/j.1745-6606.2011.01221.x. [CrossRef]
- Furrebøe, E. F., Nyhus, E. K., and Musau, A. (2023). Gender differences in recollections of economic socialization, financial self-efficacy, and financial literacy. Journal of Consumer Affairs, 57(1), 69–91. https://doi.org/10.1111/joca.12490. [CrossRef]
- Goyal, K., and Kumar, S. (2021). Financial literacy: A systematic review and bibliometric analysis. In International Journal of Consumer Studies, 45 (1), 80–105. Blackwell Publishing Ltd. https://doi.org/10.1111/ijcs.12605. [CrossRef]
- Haque, A., and Zulfiqar, M. (2016). Women’s Economic Empowerment through Financial Literacy, Financial Attitude and Financial Wellbeing. In International Journal of Business and Social Science, 7,(3). www.ijbssnet.com.
- Hsu, Y. L., Chen, H. L., Huang, P. K., and Lin, W. Y. (2021). Does financial literacy mitigate gender differences in investment behavioral bias? Finance Research Letters, 41. https://doi.org/10.1016/j.frl.2020.101789. [CrossRef]
- Koomson, I., Villano, R. A., and Hadley, D. (2020). Intensifying financial inclusion through the provision of financial literacy training: a gendered perspective. Applied Economics, 52(4), 375–387. https://doi.org/10.1080/00036846.2019.1645943. [CrossRef]
- Lind, T., Ahmed, A., Skagerlund, K., Strömbäck, C., Västfjäll, D., and Tinghög, G. (2020). Competence, Confidence, and Gender: The Role of Objective and Subjective Financial Knowledge in Household Finance. Journal of Family and Economic Issues, 41(4), 626–638. https://doi.org/10.1007/s10834-020-09678-9. [CrossRef]
- Longobardi, S., Pagliuca, M. M., and Regoli, A. (2018). Can problem-solving attitudes explain the gender gap in financial literacy? Evidence from Italian students’ data. Quality and Quantity, 52(4), 1677–1705. https://doi.org/10.1007/s11135-017-0545-0. [CrossRef]
- Lusardi, A., and Mitchell, O. S. (2014). The economic importance of financial literacy: Theory and evidence. Journal of Economic Literature, 52(1), 5–44. https://doi.org/10.1257/jel.52.1.5. [CrossRef]
- Marinelli, N., Mazzoli, C., and Palmucci, F. (2017). How does gender really affect investment behavior? Economics Letters, 151, 58–61. https://doi.org/10.1016/j.econlet.2016.12.006. [CrossRef]
- Migheli, M., and Coda Moscarola, F. (2017). Gender Differences in Financial Education: Evidence from Primary School. Economist (Netherlands), 165(3), 321–347. https://doi.org/10.1007/s10645-017-9300-0. [CrossRef]
- Miller, M., Reichelstein, J., Salas, C., and Zia, B. (2015). Can you help someone become financially capable? A meta-analysis of the literature. World Bank Research Observer, 30(2), 220–246. https://doi.org/10.1093/wbro/lkv009. [CrossRef]
- Moon, C.-S., Korea, S., Ohk, K., and Choi, C. (n.d.). Gender Differences in Financial Literacy among Chinese University Students and the Influential Factors*.
- Naiwen, L., Wenju, Z., Mohsin, M., Ur Rehman, M. Z., Naseem, S., and Afzal, A. (2021). The role of financial literacy and risk tolerance: An analysis of gender differences in the textile sector of Pakistan. Industria Textila, 72(3), 300–308. https://doi.org/10.35530/IT.072.03.202023. [CrossRef]
- Nitani, M., Riding, A., and Orser, B. (2020). Self-employment, gender, financial knowledge, and high-cost borrowing. Journal of Small Business Management, 58(4), 669–706. https://doi.org/10.1080/00472778.2019.1659685. [CrossRef]
- OECD (2009). Financial literacy and consumer protection: Overlooked aspects of the crisis. Paris, France: OECD Publishing.
- OECD/INFE (2013). Financial Literacy And Inclusion: Results Of OECD/INFE Survey Across Countries And By Gender. OECD Publishing.
- Okamoto, S., and Komamura, K. (2021). Age, gender, and financial literacy in Japan. PLoS ONE, 16(11 November 2021). https://doi.org/10.1371/journal.pone.0259393. [CrossRef]
- Ooi, E. (2020). Give mind to the gap: Measuring gender differences in financial knowledge. Journal of Consumer Affairs, 54(3), 931–950. https://doi.org/10.1111/joca.12310. [CrossRef]
- Pahlevan Sharif, S., Ahadzadeh, A. S., and Turner, J. J. (2020). Gender Differences in Financial Literacy and Financial Behaviour Among Young Adults: The Role of Parents and Information Seeking. Journal of Family and Economic Issues, 41(4), 672–690. https://doi.org/10.1007/s10834-020-09674-z. [CrossRef]
- Preston, A. C., and Wright, R. E. (2019). Understanding the Gender Gap in Financial Literacy: Evidence from Australia. Economic Record, 95(S1), 1–29. https://doi.org/10.1111/1475-4932.12472. [CrossRef]
- Preston, A., Qiu, L., and Wright, R. E. (2023). Understanding the gender gap in financial literacy: The role of culture. Journal of Consumer Affairs. https://doi.org/10.1111/joca.12517. [CrossRef]
- Preston, A., and Wright, R. E. (2023). Gender, Financial Literacy and Pension Savings*. Economic Record, 99(324), 58–83. https://doi.org/10.1111/1475-4932.12708. [CrossRef]
- Radhakrishnan, S. (2018). Of loans and livelihoods: Gendered “social work” in urban India. Economic Anthropology, 5(2), 235–246. https://doi.org/10.1002/sea2.12120. [CrossRef]
- Robson, J., and Peetz, J. (2020). Gender differences in financial knowledge, attitudes, and behaviors: Accounting for socioeconomic disparities and psychological traits. Journal of Consumer Affairs, 54(3), 813–835. https://doi.org/10.1111/joca.12304. [CrossRef]
- Struckell, E. M., Patel, P. C., Ojha, D., and Oghazi, P. (2022). Financial literacy and self employment – The moderating effect of gender and race. Journal of Business Research, 139, 639–653. https://doi.org/10.1016/j.jbusres.2021.10.003. [CrossRef]
- Thanki, H., Shah, S., Sapovadia, V., Oza, A. D., and Burduhos-Nergis, D. D. (2022). Role of Gender in Predicting Determinant of Financial Risk Tolerance. Sustainability (Switzerland), 14(17). https://doi.org/10.3390/su141710575. [CrossRef]
- Tinghög, G., Ahmed, A., Barrafrem, K., Lind, T., Skagerlund, K., and Västfjäll, D. (2021). Gender differences in financial literacy: The role of stereotype threat. Journal of Economic Behavior and Organization, 192, 405–416. https://doi.org/10.1016/j.jebo.2021.10.015. [CrossRef]
- Walczak, D., and Pienkowska-Kamieniecka, S. (2018). Gender differences in financial behaviours. Engineering Economics, 29(1), 123–132. https://doi.org/10.5755/j01.ee.29.1.16400. [CrossRef]
- Yao, M., Rehr, T. I., and Regan, E. P. (2022). Gender Differences in Financial Knowledge among College Students: Evidence from a Recent Multi-institutional Survey. Journal of Family and Economic Issues. https://doi.org/10.1007/s10834-022-09860-1. [CrossRef]
- Yu, K. M., Wu, A. M., Chan, W. S., and Chou, K. L. (2015). Gender Differences in Financial Literacy Among Hong Kong Workers. Educational Gerontology, 41(4), 315–326. https://doi.org/10.1080/03601277.2014.966548. [CrossRef]









| Authors | Total Publications | Total Citation | h-index |
| Mitchell OS | 166 | 8771 | 35 |
| Boyle PA | 150 | 8941 | 41 |
| Xiao JJ | 116 | 4261 | 35 |
| Lusardi A | 75 | 12443 | 40 |
| Serido J | 67 | 2304 | 25 |
| Kadoya Y | 51 | 475 | 14 |
| Khan MSR | 49 | 418 | 12 |
| Shim S | 48 | 3119 | 23 |
| Bennett DA | 24 | 2514 | 67 |
| Title | Cited by, all databases |
| The Economic Importance of Financial Literacy: Theory and Evidence | 4877 |
| An Analysis of Personal Financial Literacy Among College Students | 3072 |
| Planning and Financial Literacy: How Do Women Fare? | 2017 |
| Rural women's access to financial services: Credit, savings, and insurance | 381 |
| Gender differences in financial risk taking: The role of financial literacy and risk tolerance | 258 |
| Financial Literacy among Working Young in Urban India | 229 |
| Financial literacy and retirement planning in Germany | 207 |
| What Explains the Gender Gap in Financial Literacy? The Role of Household Decision Making | 187 |
| Gender, stock market participation, and financial literacy | 163 |
| Gender Disparity in Access to Information: Do Spouses Share What They Know? | 103 |
| Women’s Economic Empowerment through Financial Literacy, Financial Attitude, and Financial Wellbeing | 83 |
| Author (s) | Source of Publication | Publisher | Data source | Sample Size |
| Chen and Garand (2018) | Social Science Quarterly | Wiley | 2012 National Financial Capability Studies data set | 24209 |
| Fonseca and Lord (2020) | Review Of Public Economics | Inst Estudios Fiscales | CFCS | 22204 |
| Preston and Wright (2019) | Economic Record | Wiley | Household, Income and Labour Dynamics in Australia (HILDA) Survey | 16886 |
| Cupák, et. al. (2018) | Economics Letters | Elsevier | OECD/INFE microdata | 12250 |
| Díaz and Jiménez (2021) | Journal Of Women and Aging | Taylor And Francis Group | ECF (prepared by the Bank of Spain) | 7456 |
| Longobardi, et. al. (2018) | Qual Quant | Springer | PISA 2012 survey | 3160 |
| Fonseca, et. al. (2012) | The Journal Of Consumer Affairs | Wiley | Survey data from a national financial literacy study | 2500 |
| Falahati and Paim (2011) | Journal Of American Science | American science organization | Survey data | 2340 |
| Bannier and Neubert (2016) | Economics Letters | Elsevier | 2009 SAVE panel | 2047 |
| Bannierand Schwarz (2018) | Journal Of Economic Psychology | Elsevier | SAVE panel | 1632 |
| Agnew and Agnew (2015) | International Journal Of Consumer Studies | John Wiley and sons ltd. | Survey data | 1588 |
| Koomson, et. al. (2020) | Applied Economics | Taylor And Francis | Survey data | 1441 |
| Almenberg andDerber (2015) | Economics Letters | Elsevier | Survey data on a random sample of 1,300 individuals representative of the Swedish population | 1300 |
| Yu, K. et. al., (2015) | Educational Gerontology | Taylor And Francis Group | Telephone survey data conducted in 2012 by the Public Opinion Programme at the University of Hong Kong | 966 |
| Chen and Volpe (1998) | Financial Services Review | Jai Press | Students of Ohio State University | 924 |
| Author(s) | Methodology | Study Design | Type of Study | Target Group |
| Díaz and Jiménez | OLS | Cross-sectional study | Quantitative Study | Women |
| Koomson, et. al., | OLS | RCT | Empirical study | women |
| Naiwen, et. al., | Self-administered questionnaireSPSS and Smart PLS data analysis toolsPLS-Multi group analysis | Cross-sectional study | Quantitative study | men and women working in textile industry |
| Younas and Rafay | Mixed-methods approach using semi-structured questionnaires, selected interviews, and focus groups | Cross-sectional study | Descriptive Study | Women Borrowers |
| Aristei and Gallo | nonlinear Blinder-Oaxaca decomposition | Cross-sectional | Quantitative Study | men and women working in textile industry |
| Fonseca and Lord | Descriptive analysisOaxaca-Blinder decomposition | Cross-sectional survey | Empirical | Adults |
| Koomson,et al. | Linear probability model | RCT | Empirical study | Beneficiaries of poverty reduction interventions |
| Kumari, et. al., | Quantitative approach using Structural Equation Modeling (SEM) | Positivist research paradigm | Empirical study | Rural Poor women |
| Preston and Wright | Oaxaca-Blinder decompositionregression analysis | Cross-sectional study | Empirical | Adults |
| Chen and Garand | OLS multinomial logit models | Quantitative research | Empirical study | Men and Women |
| Cupák, et. al. | Blinder-Oaxaca | Quantitative research design | Comparative study | Adults |
| Longobardi, et. al. | Educational Production Function (EPF)Unconditional Quantile Regression (UQR)Blinder-Oaxaca decomposition | Cross-sectional study | Quantitative Study | Students of age 15 |
| Bannier and Schwarz | Descriptive analysisMultiple Regression | Cross-sectional study | Quantitative research | German Households |
| Farrar, et. al. | Logistic regression model | RCT | Quantitative study | UK women and men of prostate retirement age |
| Adam | Descriptive statisticsChi-square test t-test | Cross-sectional | Quantitative study | Business students |
| Migheli and Moscarola | Difference-in-differences approachRegression Analysis | RCT | Empirical | Children aged 8-9 |
| Bannier and Neubert | Linear probability regression model | Survey data analysis | Empirical Study | Male and Female |
| Driva, et. al. | Field Survey | Cross-sectional | Quantitative | 13-15 year old teenagers |
| Haque and Zulfiqar | Non-Probability (Convenient Sampling) | Survey-based study | Quantitative Study | Working women in non-financial sectors |
| Bonga and Mlambo | Electronic survey using the Monkey Survey site | Cross-sectional study | Descriptive study | Women |
| Agnew and Agnew | OLS regression analysisChi-square analysis | Cross-sectional study | Quantitative study | Students (school and tertiary levels) |
| Almenberg and Derber | Probit regressionsOLS regressions | Cross-sectional study | Quantitative study | Adults |
| Yu, K. et. Al., | Multiple regression analysist-testschi-square tests | Cross-sectional study | Quantitative study | Workers |
| Agnew and Harrison | Descriptive statistics | Cross-national comparative study | Quantitative | Students from business and science streams |
| Njaramba, et. al., | Qualitative case study approach using semi-structured interviews, survey questionnaires | Single exploratory case study | Qualitative research | Migrant African-Australian women entrepreneurs in the Cairns region |
| Moon, et. al., | Descriptive statisticst-testone-way ANOVAhierarchical multiple regression analysis | Cross-sectional study | Empirical Study | University Students |
| Fonseca, et. Al., | Blinder-Oaxaca Decomposition | Cross-sectional study | Empirical study | Adults |
| Falahati and Paim | Stratified sampling | - | Comparative study | College students |
| Fletschner and Mesbah | Probit modelsbivariate probit model | - | Observational | Rural couples |
| Lusardi and Mitchell | 2004 HRS module | cross-sectional | empirical | Women of age 50+ |
| Chen and Volpe | Self-Structured QuestionnaireLogistic Regression | Cross-sectional | Observational | College Students |
Disclaimer/Publisher’s Note: The statements, opinions and data contained in all publications are solely those of the individual author(s) and contributor(s) and not of MDPI and/or the editor(s). MDPI and/or the editor(s) disclaim responsibility for any injury to people or property resulting from any ideas, methods, instructions or products referred to in the content. |
© 2024 by the authors. Licensee MDPI, Basel, Switzerland. This article is an open access article distributed under the terms and conditions of the Creative Commons Attribution (CC BY) license (http://creativecommons.org/licenses/by/4.0/).