Submitted:
15 May 2024
Posted:
16 May 2024
You are already at the latest version
Abstract
Keywords:
1. Introduction
2. Results
2.1. The HAVB That Can Potentially Be Produced from FBPD
2.2. Estimation of Potential Sources of Raw Material for Production of HAVB from FBPD
2.2.1. Catches That Are Not Ultimately Sold at the 11 Official Greek Fish Auctions (Hereafter Referred as Landing Sites)
2.2.2. Discards
2.2.3. Category 3 Fish By-Products (FBP-3) from the Processing of Fish in the Commercial and Processing Chain
2.2.4. Total Biomass Available for Valorization
2.3. Assumptions
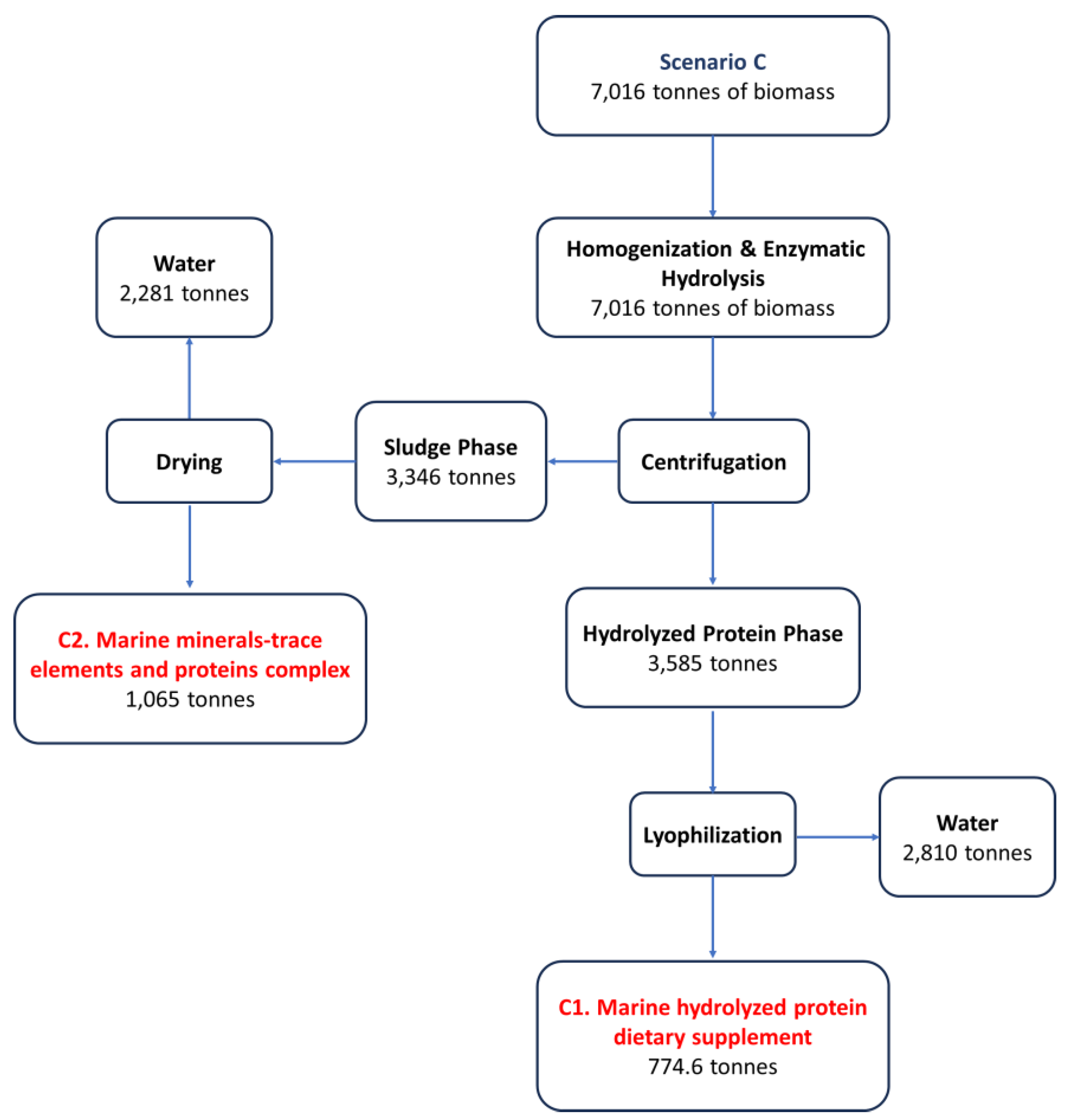
2.4. Yields Per Production Line and Master Plan Scenarios
3. Discussion
4. Materials and Methods
4.1. Discards Data
4.2. Landings Data
- From fisheries production only fish was considered, cephalopods, bivalves and crustaceans have been removed as no raw material for HAVP considered in this study (ELSTAT data).
- In the production of aquaculture, bivalves (mussels and oysters) and crustaceans have been removed as no raw material to be used have been considered in this study (ELSTAT data).
- As the vast majority of imports concern frozen products, canned goods and other processed products, only the ISSCAAP Division of diadromous fishes, freshwater fishes and marine fishes were taken into account (data from FishstatJ of the FAO Global Fishery and Aquaculture Production Statistics).
- From exports, only the ISSCAAP Division of diadromous fishes, freshwater fishes and marine fishes were taken into account (data from FishstatJ of the FAO Global Fishery and Aquaculture Production Statistics)[52].
4.2. Collagen-Enriched Paste
4.3. Hydrolyzed Collagen / Collagen Peptides
4.4. Acid Soluble Collagen (ASC)
4.5. Fish Meal – Fish Oil Potential Yield Estimation
4.6. Fish Silage Separation Yields
4.7. Marine Minerals-Trace Elements and Proteins Complex
4.8. Marine Hydrolyzed Protein Dietary Supplements
4.9. Omega-3 Fatty Acid Supplements
5. Conclusions
Supplementary Materials
Author Contributions
Funding
Data Availability Statement
Acknowledgments
Conflicts of Interest
References
- Regulation (EU) No 1380/2013 of the European Parliament and of the Council of 11 December 2013 on the Common Fisheries Policy, amending Council Regulations (EC) No 1954/2003 and (EC) No 1224/2009 and repealing Council Regulations (EC) No 2371/2002 and (EC) No 639/2004 and Council Decision 2004/585/EC.
- Sardà, F.; Coll, M.; Heymans, J.J.; Stergiou, K.I. Overlooked impacts and challenges of the new European discard ban. Fish and Fisheries 2015, 16, 175–180. [Google Scholar] [CrossRef]
- Damalas, D. Mission impossible: Discard management plans for the EU Mediterranean fisheries under the reformed Common Fisheries Policy. Fisheries Research 2015, 165, 96–99. [Google Scholar] [CrossRef]
- Hoff, A.; Frost, H.; Andersen, P.; Prellezo, R.; Rueda, L.; Triantaphyllidis, G.; Argyrou, I.; Tsikliras, A.; Motova, A.; Lehuta, S.; et al. Potential Economic Consequences of the Landing Obligation. In The European Landing Obligation: Reducing Discards in Complex, Multi-Species and Multi-Jurisdictional Fisheries, Uhlmann, S.S., Ulrich, C., Kennelly, S.J., Eds.; Springer International Publishing: Cham, 2019; pp. 109–128. [Google Scholar]
- Kelleher, K. Discards in the world’s marine fisheries. An update. FAO Fisheries Technical Paper 2005, No. 470. Rome, 131. [Google Scholar]
- Guillen, J.; Holmes, S.J.; Carvalho, N.; Casey, J.; Dörner, H.; Gibin, M.; Mannini, A.; Vasilakopoulos, P.; Zanzi, A. A Review of the European Union Landing Obligation Focusing on Its Implications for Fisheries and the Environment. Sustainability 2018, 10, 900. [Google Scholar] [CrossRef]
- Catchpole, T.L.; Ribeiro-Santos, A.; Mangi, S.C.; Hedley, C.; Gray, T.S. The challenges of the landing obligation in EU fisheries. Marine Policy 2017, 82, 76–86. [Google Scholar] [CrossRef]
- Lucchetti, A.; Melli, V.; Brčić, J. Editorial: Innovations in fishing technology aimed at achieving sustainable fishing. Frontiers in Marine Science 2023, 10. [Google Scholar] [CrossRef]
- Rudovica, V.; Rotter, A.; Gaudêncio, S.P.; Novoveská, L.; Akgül, F.; Akslen-Hoel, L.K.; Alexandrino, D.A.M.; Anne, O.; Arbidans, L.; Atanassova, M.; et al. Valorization of Marine Waste: Use of Industrial By-Products and Beach Wrack Towards the Production of High Added-Value Products. Frontiers in Marine Science 2021, 8. [Google Scholar] [CrossRef]
- Liu, Z.; de Souza, T.S.P.; Holland, B.; Dunshea, F.; Barrow, C.; Suleria, H.A.R. Valorization of Food Waste to Produce Value-Added Products Based on Its Bioactive Compounds. Processes 2023, 11, 840. [Google Scholar] [CrossRef]
- Commission, E.; European Climate, I.; Agency, E.E.; Heinrich, J. Synthesis of the landing obligation measures and discard rates; Publications Office: 2021.
- Cooke, S.J.; Fulton, E.A.; Sauer, W.H.H.; Lynch, A.J.; Link, J.S.; Koning, A.A.; Jena, J.; Silva, L.G.M.; King, A.J.; Kelly, R.; et al. Towards vibrant fish populations and sustainable fisheries that benefit all: learning from the last 30 years to inform the next 30 years. Reviews in Fish Biology and Fisheries 2023, 33, 317–347. [Google Scholar] [CrossRef] [PubMed]
- Tsagarakis, K.; Zupa, W.; Ligas, A.; Musumeci, C.; Tserpes, G.; Spedicato, M.T. Factors affecting the variability of discards in Mediterranean bottom trawl fisheries. Fisheries Research 2024, 274, 106979. [Google Scholar] [CrossRef]
- Rihan, D., Grati, F., Ligas, A., Doerner, H. and Vasilakopoulos. Evaluation of Joint Recommendations on the landing obligation and on Technical Measures Regulation (STECF-23-04 and 23-06). Scientific, Technical and Economic Committee for Fisheries (STECF) 2024, doi:10.2760/447445, JRC136341. [CrossRef]
- Suuronen, P.; Gilman, E. Monitoring and managing fisheries discards: New technologies and approaches. Marine Policy 2020, 116, 103554. [Google Scholar] [CrossRef]
- Lucchetti, A.; Virgili, M.; Vasapollo, C.; Petetta, A.; Bargione, G.; VELI, D.L.; BRĈIC, J.; Sala, A. An overview of bottom trawl selectivity in the Mediterranean Sea. Mediterranean Marine Science 2021, 22, 566–585. [Google Scholar] [CrossRef]
- Piroddi, C.; Colloca, F.; Tsikliras, A.C. The living marine resources in the Mediterranean Sea Large Marine Ecosystem. Environmental Development 2020, 36, 100555. [Google Scholar] [CrossRef] [PubMed]
- Rotter, A.; Giannakourou, A.; Argente García, J.E.; Quero, G.M.; Auregan, C.; Triantaphyllidis, G.; Venetsanopoulou, A.; De Carolis, R.; Efstratiou, C.; Aboal, M.; et al. Identification of Marine Biotechnology Value Chains with High Potential in the Northern Mediterranean Region. Marine Drugs 2023, 21, 416. [Google Scholar] [CrossRef]
- Coppola, D.; Lauritano, C.; Palma Esposito, F.; Riccio, G.; Rizzo, C.; de Pascale, D. Fish Waste: From Problem to Valuable Resource. Mar Drugs 2021, 19. [Google Scholar] [CrossRef] [PubMed]
- Regulation (EC) No 1069/2009 of the European Parliament and of the Council of 21 October 2009 laying down health rules as regards animal by-products and derived products not intended for human consumption and repealing Regulation (EC) No 1774/2002 (Animal by-products Regulation). Document 32009R1069 2009, p. 1–33.
- Carvalho, A.M.; Marques, A.P.; Silva, T.H.; Reis, R.L. Evaluation of the Potential of Collagen from Codfish Skin as a Biomaterial for Biomedical Applications. Marine Drugs 2018, 16, 495. [Google Scholar] [CrossRef] [PubMed]
- Saranya, R.; Tamil Selvi, A.; Jayapriya, J.; Aravindhan, R. Synthesis of Fat Liquor Through Fish Waste Valorization, Characterization and Applications in Tannery Industry. Waste and Biomass Valorization 2020, 11, 6637–6647. [Google Scholar] [CrossRef]
- Jafari, H.; Lista, A.; Siekapen, M.M.; Ghaffari-Bohlouli, P.; Nie, L.; Alimoradi, H.; Shavandi, A. Fish Collagen: Extraction, Characterization, and Applications for Biomaterials Engineering. Polymers 2020, 12, 2230. [Google Scholar] [CrossRef] [PubMed]
- Araujo, J.; Sica, P.; Costa, C.; Márquez, M. Enzymatic hydrolysis of fish waste as an alternative to produce high value-added products. Waste and Biomass Valorization 2021, 12, 847–855. [Google Scholar] [CrossRef]
- Industry Analysis Report, R.O., Application Development Potential, Price Trends, Competitive Market Share & Forecast, 2020–2026. Fish Protein Hydrolysate Market Size, By Technology (Acid Hydrolysis, Enzymatic Hydrolysis), By Form (Powder, Paste, Liquid), By Source (Anchovy, Tilapia, Tuna, Sardine, Atlantic Salmon, Crustacean, Molluscs, Codfish), By Application (Animal Feed [Poultry {Broilers, Layers}, Swine, Calves, Aquaculture {Salmon, Trouts, Shrimps}, Equine], Pet Food [Cat, Dog], Food (Flavor Enhancers, Functional Food, Infant Formulation, Nutraceuticals, Sports Nutrition, Protein Supplements, Elderly Food Formulation, Clinicals), Cosmetics [By Protein Type {Collagen (Glycine, Hydroxylysine, Proline), Elastin, Keratin}], Agriculture [Fertilizers, Protection, Elicitor], Pharmaceutical),. Available online: https://www.gminsights.com/industry-analysis/fish-protein-hydrolysate-market (accessed on).
- Giordano, D.; Costantini, M.; Coppola, D.; Lauritano, C.; Núñez Pons, L.; Ruocco, N.; di Prisco, G.; Ianora, A.; Verde, C. Chapter Five - Biotechnological Applications of Bioactive Peptides From Marine Sources. In Advances in Microbial Physiology, Poole, R.K., Ed.; Academic Press: 2018; Volume 73, pp. 171-220.
- Harnedy, P.A.; FitzGerald, R.J. Bioactive peptides from marine processing waste and shellfish: A review. Journal of Functional Foods 2012, 4, 6–24. [Google Scholar] [CrossRef]
- Abuine, R.; Rathnayake, A.U.; Byun, H.-G. Biological activity of peptides purified from fish skin hydrolysates. Fisheries and Aquatic Sciences 2019, 22, 10. [Google Scholar] [CrossRef]
- Kim, S.-K.; Wijesekara, I. Development and biological activities of marine-derived bioactive peptides: A review. Journal of Functional Foods 2010, 2, 1–9. [Google Scholar] [CrossRef]
- Urakova, I.N.; Pozharitskaya, O.N.; Demchenko, D.V.; Shikov, A.N.; Makarov, V.G. The biological activities of fish peptides and methods of their isolation. Russian Journal of Marine Biology 2012, 38, 417–422. [Google Scholar] [CrossRef]
- Global Market Insights Fish Protein Hydrolysate Market for Animal Feed & Pet Food Application By Technology (Acid Hydrolysis, Autolytic hydrolysis, Enzymatic Hydrolysis), By Form (Powder, Paste, Liquid), By Source (Anchovy, Tilapia,Tuna, Sardine, Atlantic Salmon, Crustacean, Molluscs, Codfish), By Application (Animal Feed [Poultry {Broilers, Layers}, Swine, Calves, Aquaculture {Salmon, Trouts, Shrimps}, Equine], Pet Food [Cat, Dog],COVID-19 Impact Analysis, Regional Outlook, Growth Potential, Competitive Market Share & Forecast, 2022– 2028; 2021.
- Tacon, A.G.J.; Metian, M. Global overview on the use of fish meal and fish oil in industrially compounded aquafeeds: Trends and future prospects. Aquaculture 2008, 285, 146–158. [Google Scholar] [CrossRef]
- Saleh, N.E.; Wassef, E.A.; Abdel-Mohsen, H.H. Chapter nine - Sustainable Fish and Seafood Production and Processing. In Sustainable Fish Production and Processing, Galanakis, C.M., Ed.; Academic Press: 2022; pp. 259-291.
- Khiari, Z. Sustainable Upcycling of Fisheries and Aquaculture Wastes Using Fish-Derived Cold-Adapted Proteases. Frontiers in Nutrition 2022, 9. [Google Scholar] [CrossRef] [PubMed]
- Rathbone, C.K.; Babbitt, J.K.; Dong, F.M.; Hardy, R.W. Performance of Juvenile Coho Salmon Oncorhynchus kisutch Fed Diets Containing Meals from Fish Wastes, Deboned Fish Wastes, or Skin-and-Bone By-Product as the Protein Ingredient. Journal of the World Aquaculture Society 2001, 32, 21–29. [Google Scholar] [CrossRef]
- Hardy, R.W.; Sealey, W.M.; Gatlin III, D.M. Fisheries By-Catch and By-Product Meals as Protein Sources For Rainbow Trout Oncorhynchus mykiss. Journal of the World Aquaculture Society 2005, 36, 393–400. [Google Scholar] [CrossRef]
- Li, P.; Wang, X.; Hardy, R.W.; Gatlin, D.M. Nutritional value of fisheries by-catch and by-product meals in the diet of red drum (Sciaenops ocellatus). Aquaculture 2004, 236, 485–496. [Google Scholar] [CrossRef]
- Whiteman, K.W.; Gatlin III, D.M. Evaluation of fisheries by-catch and by-product meals in diets for red drum Sciaenops ocellatus L. Aquaculture Research 2005, 36, 1572–1580. [Google Scholar] [CrossRef]
- Kim, H.S.; Jung, W.-G.; Myung, S.H.; Cho, S.H.; Kim, D.S. Substitution effects of fishmeal with tuna byproduct meal in the diet on growth, body composition, plasma chemistry and amino acid profiles of juvenile olive flounder (Paralichthys olivaceus). Aquaculture 2014, 431, 92–98. [Google Scholar] [CrossRef]
- Wassef, E.; Saleh, N.; E Abde-Meguid, N.; H Abdel-Mohsen, H. Utilization of fish waste biomass as a fishmeal alternative in European seabass (Dicentrarchus labrax) diets: Effects on immuno-competence and liver and intestinal histomorphology. International Aquatic Research 2023, 15, 145–161. [Google Scholar]
- Global Opportunity Analysis and Industry Forecast. Research And Markets Fish Oil Market by Species and Aquaculture, Animal Nutrition & Pet Food, Pharmaceuticals, Supplements & Functional Food and Others. Available online: https://www.researchandmarkets.com/reports/5141668/fish-oil-market-by-species-and-aquaculture (accessed on).
- Wijesundera, C.; Kitessa, S.; Abeywardena, M.; Bignell, W.; Nichols, P.D. Long-chain omega-3 oils: Current and future supplies, food and feed applications, and stability. Lipid Technology 2011, 23, 55–58. [Google Scholar] [CrossRef]
- Jackson, A.; Newton, R. Project to model the use of fisheries by-products in the production of marine ingredients with special reference to omega-3 fatty acids EPA and DHA. A report by IFFO and the University of Stirling 2016, 12. [Google Scholar]
- Karkal, S.S.; Kudre, T.G. Valorization of fish discards for the sustainable production of renewable fuels. Journal of Cleaner Production 2020, 275, 122985. [Google Scholar] [CrossRef]
- Ramakrishnan, V.; Ghaly, A.; Brooks, M.; Budge, S. Extraction of oil from mackerel fish processing waste using Alcalase Enzyme. Enzyme Engineering 2013, 2, 1–10. [Google Scholar]
- Kudre, T.G.; Bhaskar, N.; Sakhare, P.Z. Optimization and characterization of biodiesel production from rohu (Labeo rohita) processing waste. Renewable Energy 2017, 113, 1408–1418. [Google Scholar] [CrossRef]
- Kim, S.-K.; Mendis, E. Bioactive compounds from marine processing byproducts – A review. Food Research International 2006, 39, 383–393. [Google Scholar] [CrossRef]
- Ghaly, A.; Ramakrishnan, V.; Brooks, M.; Budge, S.; Dave, D. Fish processing wastes as a potential source of proteins. Amino acids and oils: A critical review. J. Microb. Biochem. Technol 2013, 5, 107–129. [Google Scholar]
- Hammersmith Reports, Grain trading reports published since 1985, Section 2 Fishmeal Comments And Prices: Peruvian “Indication” Fishmeal Prices.; 2024.
- ELSTAT. Quantity of fish landed by fishing area and fishing tools.. Available online: http://www.statistics.gr (accessed on).
- Tzanatos, E.; Somarakis, S.; Tserpes, G.; Koutsikopoulos, C. Discarding practices in a Mediterranean small-scale fishing fleet (Patraikos Gulf, Greece). Fisheries Management and Ecology 2007, 14, 277–285. [Google Scholar] [CrossRef]
- FAO. Fishery and Aquaculture Statistics. Global production by production source 1950-2021 (FishStatJ). In: FAO Fisheries and Aquaculture Division [online]. Rome. Updated 2023. www.fao.org/fishery/en/statistics/software/fishstatj. 2023.
- Kotzamanis, Y.; Tsironi, T.; Brezas, A.; Grigorakis, K.; Ilia, V.; Vatsos, I.; Romano, N.; van Eys, J.; Kumar, V. High taurine supplementation in plant protein-based diets improves growth and organoleptic characteristics of European seabass (Dicentrarchus labrax). Scientific Reports 2020, 10, 12294. [Google Scholar] [CrossRef] [PubMed]





|
1. HAVB from fresh or frozen FBPD A1. Acid Soluble Collagen (ASC) A2. Hydrolyzed collagen / collagen peptides B1. Fish meal B2. Fish oil C1. Marine hydrolyzed protein dietary supplement (Food Grade) C2. Marine minerals-trace elements and proteins complex (Food Grade) |
|
2. HAVB from ensilaged FBPD D1. Omega-3 fatty acid supplements (for animal feed) D2. Marine hydrolyzed protein dietary supplement (for animal feed) D3. Marine minerals-trace elements and proteins complex (for animal feed) E1. Fish silage protein concentrate (for animal feed) |
| Area - GSA | Area code | Area National Fisheries Data Col/on Program | CMFO fish landing site | Total |
|---|---|---|---|---|
| Ionian Sea - 20 | N-ION | North Ionian Sea | Preveza | 1.94 |
| C-ION | Central Ionian Sea | Patras, Messolonghi | 27.62 | |
| S-ION | South Ionian Sea | - | ||
| Aegean Sea - 22 | THR-LIM | Thrace and Lemnos | Kavala, Alexandroupolis | 114.42 |
| THERM | Thermaikos | Thessaloniki | 272.66 | |
| VOL-SPOR | Volos and Sporades | Volos | - | |
| CHI-MIT | Chios and Lesbos | Chios | 3.39 | |
| EVIA | Evia | Chalkida | - | |
| ARGSAR | Argosaronikos | Piraeus | 244.64 | |
| CYCL | Cyclades | - | 41.28 | |
| DODEC | Dodecanese | Kalymnos | 0.14 | |
| Crete - 23 | CRETE | Crete | Chania | 16.05 |
| Grand total | 722.14 |
| Area - GSA | Area code | Area National Fisheries Data Collection Program | CMFO fish landing site | Total |
|---|---|---|---|---|
| Ionian Sea - 20 | N-ION | North Ionian Sea | Preveza | 255.3 |
| C-ION | Central Ionian Sea | Patras, Messolonghi | 523.00 | |
| S-ION | South Ionian Sea | - | 21.3 | |
| Aegean Sea - 22 | THR-LIM | Thrace and Lemnos | Kavala, Alexandroupolis | 3069.7 |
| THERM | Thermaikos | Thessaloniki | 992.2 | |
| VOL-SPOR | Volos and Sporades | Volos | 266.9 | |
| CHI-MIT | Chios and Lesbos | Chios | 613.9 | |
| EVIA | Evia | Chalkida | 347.1 | |
| ARGSAR | Argosaronikos | Piraeus | 457.8 | |
| CYCL | Cyclades | - | 745.8 | |
| DODEC | Dodecanese | Kalymnos | 149.9 | |
| Crete - 23 | CRETE | Crete | Chania | 210.4 |
| Grand total | 7653.3 |
| Area - GSA | Area code | Area National Fisheries Data Collection Program | CMFO fish landing site | Total |
|---|---|---|---|---|
| Ionian Sea - 20 | N-ION | North Ionian Sea | Preveza | 320.59 |
| C-ION | Central Ionian Sea | Patras. Messolonghi | 649.44 | |
| S-ION | South Ionian Sea | - | 204.92 | |
| Aegean Sea - 22 | THR-LIM | Thrace and Lemnos | Kavala. Alexandroupolis | 563.26 |
| THERM | Thermaikos | Thessaloniki | 2,055.88 | |
| VOL-SPOR | Volos and Sporades | Volos | 689.55 | |
| CHI-MIT | Chios and Lesbos | Chios | 195.31 | |
| EVIA | Evia | Chalkida | 509.21 | |
| ARGSAR | Argosaronikos | Piraeus | 3,821.26 | |
| CYCL | Cyclades | - | ||
| DODEC | Dodecanese | Kalymnos | 328.44 | |
| Crete - 23 | CRETE | Crete | Chania | 625.59 |
| Peloponnese | 540.55 | |||
| Grand total | 10,504.01 |
| Area - GSA | Area code | Area National Fisheries Data Collection Program | CMFO fish landing site | Total |
|---|---|---|---|---|
| Ionian Sea - 22 | N-ION | North Ionian Sea | Preveza | 577.71 |
| C-ION | Central Ionian Sea | Patras, Messolonghi | 1,200.07 | |
| S-ION | South Ionian Sea | - | 226.32 | |
| Aegean Sea - 22 | THR-LIM | Thrace and Lemnos | Kavala, Alexandroupolis | 3,747.49 |
| THERM | Thermaikos | Thessaloniki | 3,320.75 | |
| VOL-SPOR | Volos and Sporades | - | 956.35 | |
| CHI-MIT | Chios and Lesbos | Chios | 812.49 | |
| EVIA | Evia | Chalkida | 856.41 | |
| ARGSAR | Argosaronikos | Piraeus | 4,523.82 | |
| CYCL | Cyclades | - | 787.09 | |
| DODEC | Dodecanese | Kalymnos | 478.39 | |
| Crete - 23 | CRETE | Crete | Chania | 851.93 |
| Peloponnese | 540.55 | |||
| Grand total | 18,879.38 |
| List of potential products | Yield (%) |
|---|---|
| A1. Acid Soluble Collagen (ASC) | 5.37 |
| A2. Hydrolyzed collagen / collagen peptides | 6.61 |
| B1. Fish meal | 21.85 |
| B2. Fish oil | 2.01 |
| C1. Marine hydrolyzed protein dietary supplement (Food Grade) | 11.04 |
| C2. Marine minerals-trace elements and proteins complex (Food Grade) | 15.18 |
| D1. Omega-3 fatty acid supplements (for animal feed) | 2.26 |
| D2. Marine hydrolyzed protein dietary supplement (for animal feed) | 11.04 |
| D3. Marine minerals-trace elements and proteins complex (for animal feed ) | 15.18 |
| E1. Fish silage protein concentrate (for animal feed) | 20.72 |
| Area - GSA | DCF - EPSAD | CMFO fish landing sites | |
|---|---|---|---|
| Ionian Sea - 20 | N-ION | North Ionian Sea | Preveza |
| C-ION | Central Ionian Sea | Patras, Messolonghi | |
| S-ION | South Ionian Sea | - | |
| Aegean Sea - 22 | THR-LIM | Thrace and Lemnos | Kavala, Alexandroupolis |
| THERM | Thermaikos | Thessaloniki | |
| VOL-SPOR | Volos and Sporades | Volos | |
| CHI-MIT | Chios and Lesbos | Chios | |
| EVIA | Evia | Chalkida | |
| ARGSAR | Argosaronikos | Piraeus | |
| CYCL | Cyclades | - | |
| DODEC | Dodecanese | Kalimnos | |
| Crete - 23 | CRETE | Crete | Chania |
| Year | Fisheries (tonnes) | Aquaculture (tonnes) | Imports (tonnes) | Exports (tonnes) | Apparent consumption (tonnes) | Per capita consumption (Kg) |
|---|---|---|---|---|---|---|
| 2017 | 62,347.10 | 106,230.00 | 19,281.00 | 120,891.00 | 66,967.10 | 6.39 |
| 2018 | 62,065.20 | 110,239.60 | 26,259.00 | 122,421.00 | 76,142.80 | 7.26 |
| 2019 | 67,107.80 | 104,944.00 | 31,624.67 | 125,779.40 | 77,897.06 | 7.43 |
| 2020 | 55,884.90 | 112,914.70 | 27,709.47 | 132,542.40 | 63,966.63 | 6.10 |
| 2021 | 45,833.20 | 130,062.40 | 28,521.14 | 139,256.80 | 65,159.94 | 6.22 |
Disclaimer/Publisher’s Note: The statements, opinions and data contained in all publications are solely those of the individual author(s) and contributor(s) and not of MDPI and/or the editor(s). MDPI and/or the editor(s) disclaim responsibility for any injury to people or property resulting from any ideas, methods, instructions or products referred to in the content. |
© 2024 by the authors. Licensee MDPI, Basel, Switzerland. This article is an open access article distributed under the terms and conditions of the Creative Commons Attribution (CC BY) license (http://creativecommons.org/licenses/by/4.0/).