Preprint
Article

This version is not peer-reviewed.

Determinants Determining the Farmer Participation and the Development of Shallot Farming in Search of Effective Farm Management Practices: Evidence Grounded in Structural Equation Modeling Results

A peer-reviewed article of this preprint also exists.

Submitted:

15 May 2024

Posted:

15 May 2024

You are already at the latest version

Abstract
The objective of the research was to examine the determinants that determine farmer participation and shallot farming development in search of effective farm management practices. The study used Structural Equation Modeling data analysis. The primary data was collected from direct-structural interviews with 150 randomly chosen shallot farmers in Bantaeng Regency, Indonesia. It was found that the physical attributes of the land, the economic framework of the community, and the political system of the agricultural community were fundamental factors that exerted a positive and significant influence on farmer participation. Therefore, improvements in the physical aspects of land, the economic framework, and the political structure of agricultural communities could promote farmer participation. Furthermore, the farmers’ participation and the political structure of agricultural communities have a positive and significant impact on the development of shallot farming. Thus, by increasing the influence of government officials and community leaders, shallot farming can be promoted. The farmers can then enhance their participation in the shallot farming plan's formulation and implementation, providing the continued development of shallot farming. The findings of this study contribute significantly to the body of knowledge by validating previous research and proposing different ways to improve effective farm management practices in shallot farming.
Keywords: 
;  ;  ;  

1. Introduction

Farmers' active participation in agricultural development is one indicator of how successful agricultural development initiatives are. It has a significant impact on the success of the development process [1], influences the success of agricultural development [2], and is a critical factor in the sustainability of agricultural development in rural regions [3,4]. However, farmers' participation in agribusiness institutions' activities has mostly been limited to production activities, and it has not been fully optimized [5]. The agricultural sector is essential in economic development, particularly in developing countries [4,6] a priority [3], and an essential part of domestic economies [7] as well as a strategic sector at the national and regional levels [8,9]. Furthermore, the sector is strategically responsible for accomplishing the first MDGs, which aim to eradicate extreme poverty and hunger [10]. Meanwhile, the most essential objective of a country's economic development is to improve the well-being of its citizens. Thus, rural farming communities play a significant role in economic growth and are fundamental parts of a country. A country's economic development is successful if it improves its citizens' well-being. As a result, when managing the sustainability of agricultural growth, the development process must be viewed as a negotiation between the community's expectations and the government's desires. Efforts in this direction undoubtedly necessitate an integrative strategy considering different dimensions within the agricultural system [11].
Highly effective progress in the economy necessitates the active and timely involvement of all interest groups in the formulation, execution, and assessment of development initiatives that impact their concerns. Development initiatives will likely experience an upsurge when these interest groups perceive their involvement as significant, productive, and streamlined [12]. Community participation, as defines by Adi [13], it encompasses the proactive involvement of individuals in the identification of societal challenges and prospects, the formulation of decisions concerning potential resolutions, the execution of approaches to tackle issues, and the assessment of the outcomes. Community participation generally refers to voluntary community involvement in development programs based on the community's self-awareness and determinants [14]. Farmers will engage if they have the ability, willingness, and opportunity to do so [15]. In order to stimulate active community participation in the development process, revitalizing farmers' organizations has emerged as an important paradigm to examine [16] and an essential strategy for establishing an agricultural system [17]. In Indonesia, strengthening farmer participation in farmer groups, cooperatives, and unions is essential to revitalize farmer organizations [16]. Farmers actively participate in the participation process by identifying problems, defining problems, exploring alternative solutions, creating solution plans, developing processes, and monitoring implementation and active evaluation [18]. To encourage farmers' active participation in agricultural development activities, agricultural extension workers should be more aggressive in educating farmers about new agricultural technologies that can be implemented to improve their welfare.
The Indonesian government has implemented initiatives to enhance farmer participation in agricultural activities since the presidency of Soeharto from 1966 to 1998. These initiatives have involved establishing and growing farmer organizations nationwide specializing in diverse agricultural commodities. A recent policy from the Indonesian Ministry of Agriculture was Regulation 67/Permentan/SM.050/12/2016, which pertains to the institutional development of farmers. The government defines farmer groups as entities that advocate for and fortify the concerns of farmers [19] in this regulation. Furthermore, in implementing regional development, Law No. 16 of 2006 on Extension Systems, Agriculture, Fisheries, and Forestry stresses the significance of local knowledge and community participation [20]. The previously mentioned two government regulations are significant indicators of the Indonesian government's commitment to fostering farming community participation to accelerate agricultural development. Then, in Indonesia the Bantaeng Regency is one of Indonesia's regencies, which is in the province of South Sulawesi. It aggressively expands farmer participation in the management of shallot cultivation. Bantaeng Regency's local administration has developed a shallot farmer organization to assist farmers in increasing their shallot crop production. More specifically, the government forms farmer groups to facilitate learning, serve as a production unit, create cooperation, and conduct business operations [21]. The farmer associations are founded with the motto "from, by, and for farmers" [19]. Furthermore, farmer organizations for shallot farming are developed to maintain family, familiarity, and trust among farmers.
The above explanation demonstrates the essential importance of farmer participation in the advancement of farming. Facilitating farmer participation is an essential aspect of promoting the development of agriculture. Farmer participation and the growth of agricultural commodities are influenced by various factors, including the economic system, political system, communication system, socio-cultural system, level of education, and farming management elements established by the farming community. Hence, the objective of the research was to examine the determinants that determine farmer participation and shallot farming development in search of new effective farm management approaches.

2. Literature Review

2.1. Physical Aspects of the Land

The land's topography is a substantial factor that can influence farmers' decisions regarding various agricultural management facets. Furthermore, an analysis of the land's physical attributes is imperative, as it exerts both direct and indirect influences on the level of achievement the cultivators achieve. Four land characteristics—site suitability, topography, accessibility, and climate suitability—are analyzed in this study concerning farmer participation and the expansion of bottom farming. The term "land suitability" refers to the capacity of a specific land type to facilitate the growth and development of particular commodities [22]. In the context of sustainable agriculture, it is the utility of land [23,24]. Land suitability is essential in enhancing land productivity and optimizing land use utilization [25]. Topography refers to the slope of the land contour, which includes elevation changes and significantly impacts biological processes. According to Suparno and Marlina [26], a more extensive land contour indicates a steeper slope. The influence of topographical features on the productive capacity of crops has been chiefly disregarded till now [27]. The larger the land contour, the land has a greater slope [26]. The impact of topographical characteristics on crops' production potential has been largely ignored [28]. Hence, it is imperative to thoroughly evaluate the impact of topography to understand the appropriate strategies for shallot cultivation comprehensively.
Furthermore, accessibility is a catalyst of development [29], which is practically related to the mode of reaching a location. Accessibility is a criterion in site selection [30,31] for agricultural business development because it affects transportation costs [32] for inputs and agricultural production. Then, talking about accessibility is not just about accessibility to the nearest markets in rural areas but also about accessibility to opportunities and any valuable possession [29]. Accessibility can be described through the quality and availability of road and transportation networks. Following Baja [33] that roads with higher quality and nearer to residential areas are projected to be more accessible. This accessibility is anticipated to increase agricultural product production and productivity. Shallot plants often develop tubers in regions where the average air temperature reaches 220C. However, the tuber production is inferior compared to regions with higher air temperatures. Shallots will develop larger bulbs when cultivated in regions receiving over 12 hours of sunlight. Therefore, shallot plants prefer thriving in low lying areas with a sunny climate [34]. These findings indicate that the growth and production of shallots are limited by soil fertility and high rainfall features [35]. This situation would undoubtedly hinder the development of the commodity.

2.2. The Economic System of the Peasant Society

Production costs are the value of all production factors used, both in the form of goods and services, during the production process [36]. Shallot production and productivity are closely related to production factors [37,38] and production costs allocated by farmers to their shallot farming. In the study by Syam’un et al. [39], the primary obstacle to increasing shallot production and productivity is the producers' high production costs, which range between 50 and 75 million IDR per hectare. Consequently, shallot cultivation incurs additional marketing costs for producers, including transportation, storage, and other fees. The marketing expenditures that farmers are responsible for are contingent upon the farm's proximity to the market and the prevailing market structure. Additionally, marketing expenses are influenced by collection, sorting, packing, and distribution costs [40]. Furthermore, the scale of marketing agency operations and the level of use of marketing facilities also have a role in determining marketing costs [41]. The costs associated with marketing affect the direct advantages farmers gain and influence the strategic development of shallot farming.
The ownership of agricultural capital by farmers is a crucial determinant of the success of shallot farming, as it directly affects the substantial costs involved in the production process [39]. The farming capital is cash saved for investment purposes [42] in farming activities. Capital plays a significant impact in acquiring industrial facilities and determining salaries for labor [43]. Thus, the availability of farming capital for shallot farmers is needed to ensure a smooth production process. Then, the availability of labor in the shallot production process is a production factor that is no less important. A labor shortage will delay planting time, ultimately affecting plant growth, productivity, and farmers' income [43]. In contrast, a rise in the workforce can effectively enhance the productivity of agricultural enterprises [44].

2.3. Peasant Political System

The political system of the agricultural community encompasses the community's function, community leaders' engagement, and government officials' participation in the administration of shallot farming, together with the prevailing price policies and politics. Agricultural politics pertains to governmental strategies implemented to expedite and enhance agricultural advancements, specifically in reaction to the fourth industrial revolution. Swiftly readjusting agricultural policies is vital to stabilize food prices. The empirical data from rural areas illustrates the substantial impact of community leaders in village development politics, namely in comprehending and meeting the community's aspirations. Meanwhile, the village government utilizes the outcomes of collecting community aspirations as primary data, input, and supplementary information in formulating policies for village development [45]. The participation of the community in an activity will have an impact on the attainment of shared objectives. The research findings indicate that both the community and the government have a significant role in the limited political engagement of the community in development planning [46]. More substantial community participation in development initiatives directly correlates with higher rates of success in development programs [47], which can be felt by the community together.
Extension staff and community leaders continue to play a prominent role in motivating farmers. Therefore, the choice of communication channel can be primarily influenced by interpersonal media, such as demonstration plots, technological degrees, field meetings, or group meetings at the regional level. There is a requirement for active assistance from institutions to support farmers [48]. Community engagement and participation in politics are also shaped by the dynamics of political communication and the circulation of public opinion among them [49]. Finally, an integral aspect of the political system within the farming community is the formulation of a price policy that encompasses factors of production and agricultural output, such as shallots. The price policy pertains to determining prices for the components of production involved in shallot cultivation and the management of production yields and price stability. The objective is to minimize uncertainty for farmers and guarantee the availability of shallot commodities to customers at fair rates. Therefore, it is imperative for the government to coordinate the establishment of production centers, allocate crop outputs among different locations, and oversee and assess rules regarding the pricing of shallots [50].

2.4. Farming Community Communication System

The assessment of the communication system in agricultural communities is conducted by evaluating many factors, including the frequency of farmer group meetings, the frequency of visits by extension workers, the level of contact between farmers and extension workers, and the presence of communication media. Their regularity in attending meetings can determine the amount of engagement of a farmer in a farmer organization. The degree of engagement exhibited by farmers in farmer organizations is positively and significantly correlated with their proficiency in agricultural land management [51]. The study findings demonstrate the successful attainment of the objective to establish farmer groups, primarily aimed at enhancing and advancing the competencies of farmers as critical participants in agricultural progress [52] so that farmers can run their farming business together [53]. Then, the visits of agricultural extension workers to farmers and their farmer groups are also important parameters in measuring the effectiveness of the farming community communication system.
The agricultural extension system using the training and visiting approach, which has been implemented since 1996, was very effective in increasing farmers' knowledge, attitudes, and skills so that the Indonesian government was able to achieve self-sufficiency in rice in 1984 [54]. The training and visiting approach is carried out using two methods: visiting and working [55]. Agricultural extension workers carry out the visit method by visiting farmers at their homes. In contrast, the visitation method is carried out by visiting farmers and their farmer groups on their farming fields who are carrying out their activities [55]. The contact between farmers and extension workers is a crucial indicator of the communication system within the farming community. The study findings clarify that the frequency of interactions between farmers and agricultural extension agents substantially impacts farm income [56]. However, there are still many barriers to communication and interaction between farmers and agricultural extension workers. The obstacles farmers mostly feel include attention and familiarity, prejudice, differences between expectations and needs, farmer experience, and the cosmopolitan character of farmers [57]. Therefore, the effectiveness and frequency of interaction between farmers and extension workers are significant, and they are expected to influence farmers' behavior and adoption rate toward innovations in the shallot commodity. In this regard, the competency of extension workers in mastering science, technology, and knowledge transfer is the main requirement. Therefore, Bahua [58] explains that the competence of extension workers is closely related to the skills of shallot farmers through the dimensions of personality competence, andragogic competence, professional competence, and social competence. Then, the availability of communication and information media in the form of brochures and leaflets in information dissemination activities has advantages because it can reach more targets and spread farther apart than face-to-face communication [59]. The study's findings indicate that extension workers prefer using flipchart media, images, videos, slides, and pamphlets as counseling tools [60].

2.5. The Socio-Cultural System of the Peasant Society

The government should prioritize the socio-cultural system of the agricultural community while aiming to enhance farmers' involvement in the management of shallot farming. The farmers in many places in the South Sulawesi Province maintain a strong adherence to the traditional practices of tudang sipulung (sitting together for discussion and consensus), gotong royong (cooperation), sistem ijon (pre-harvest purchase and payment of crops), and patron-client relationships. Tudang sipulung, as a form of group communication, is a forum for sharing information with other groups [61]. Etymologically, tudang sipulung means sitting together as part of a group meeting. This activity means gathering to deliberate matters considered important by the local community [62]. Deliberation can be interpreted as negotiating, brainstorming, or saying and proposing something or deliberations, which are known as syuro (a group of community members who are elected to consult to find solutions to problems that arise), "village deliberations" or deliberations/negotiations [63]. In carrying out these activities, there is a shared value system (for example, deliberation, religious, solidarity, obedience, modesty, and togetherness values), which serves as guidelines for implementation [64]. The tudang sipulung culture effectively intermediates between the local government and the community. The government's perspective promotes an open mindset throughout the planning and budget reporting processes, fostering efficient management and transparency in sharing information [65]. Furthermore, this will foster a sense of social responsibility and enhance confidence in the policies implemented by the local government [65]. Then, the culture of gotong royong, a community cultural system in various regions throughout the archipelago, including at research locations, continues to be a way of life for Indonesian people [66]. This culture is done as a reflection and implementation of “Pancasila” (Five Principles of Indonesia), “Bhinneka Tunggal Ika” (Unity in Diversity), and the democratic system [66]. The cultural qualities of gotong royong manifest in collective village cleaning activities, exemplifying the village community's solidarity reinforcement [67]. Another form of gotong royong culture in the countryside is building food barns. The presence of a food storage facility holds significant influence, not only in enhancing food security but also in bolstering the town's economic vitality [68].
Moreover, the farming community still upholds the socio-cultural practice known as the bondage system. The sistem ijon is a culture of farmers who sell crops to intermediaries before their agricultural production is ripe [69]. It is considered an informal credit transaction system [70]. This system is prohibited in Islamic law [71] but still occurs in farming communities. Farmers use this system when they need funds [69]. The last socio-cultural system we use as a parameter in our research is the patron-client cultural system, namely the vertical relationship between superiors and subordinates [72]. This patron-client relationship already exists in various agrarian community groups, which are symmetrical or asymmetrical [73] and have quite an important role in developing the village economy. This culture, apart from existing in food crop farming communities [74] and perennial crops, is also commonly found in fishing communities [75,76,77,78].

2.6. Level of Education

The educational attainment of the farming population is a significant determinant of their involvement in agricultural management. From the theoretical perspective, significant determinants of educational attainment that currently have considerable influence are educational duration, informal education, social media literacy, and proficiency in utilizing social media. In his study, Ross and Lappin [79] discovered that education is a significant determinant of community involvement in a program. In addition, various empirical findings indicate that non-formal education factors strongly correlate with the level of member participation in the development of farmer groups. Conversely, formal education does not significantly correlate with the level of member participation in the development of farmer groups [80,81,82]. Regarding the shallot commodity, the study revealed that the duration of farming and the farmer's age were the key characteristics that substantially impacted farmers' adoption of environmentally friendly shallot cultivation methods. However, the education degree did not have a noteworthy effect [83]. Meanwhile, Suroso et al. [84] in their study revealed that education substantially impacts community engagement. Conversely, educational media is crucial for cultivating media literacy [85].

2.7. Construction of the Conceptual Framework

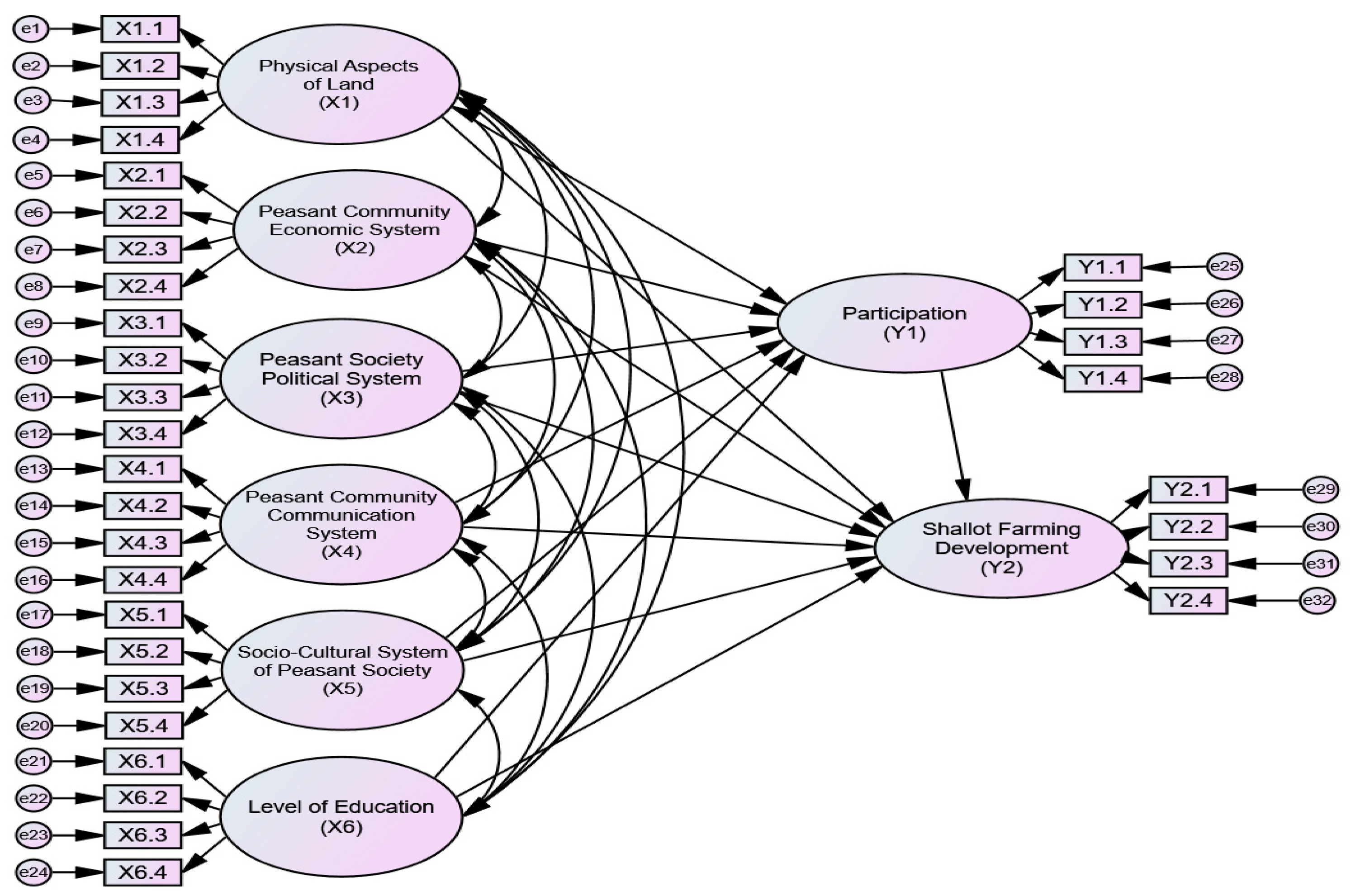
The topic of Structural Equation Modeling (SEM) has a long-standing history of nearly a century and has experienced ongoing development across three successive generations. The first version of Structural Equation Modeling (SEM) utilized a causal modeling framework through path analysis [86,87,88]. Subsequently, social scientists made alterations to SEM by incorporating factor analysis. During its second iteration, SEM increased its operational capability. The third iteration of SEM commenced in 2000 with the introduction of "structural causal models" by Pearl [89]. This time was subsequently enhanced by the incorporation of Bayesian modeling techniques by Lee [90] and Pearl [89]. SEM offers the advantage of analyzing latent variables and considering measurement aaerrors while estimating coefficients, enhancing prediction findings' accuracy. Referring to the literature in the previous session, in this study there were six Latent Variables (LV), namely LV of Physical Aspects of Land (X1), LV of Farming Community Economic Systems (X2), LV of Farming Community Political Systems (X3), Farming Community Communication System (X4), LV of Farming Community Socio-Cultural System (X5), LV of Education Level (X6), LV of Farmer Participation (Y1), and LV of Development of Shallot Farming (Y2). The last two latent variables are exogenous latent variables, and the first four are endogenous. The SEM model examined in this study and the connections between underlying variables are illustrated in Figure 1. The corresponding symbols utilized in the model are outlined in Table 1.

3. Research Method

3.1. Research Site

The research site is located inside the administrative boundaries of Uluere District, Bantaeng Regency, South Sulawesi Province, Indonesia (Figure 2). The Uluere District comprises six settlements across 67.29 km², which accounts for 17% of the entire area of Bantaeng Regency. The horticulture cropland area is 4,431 hectares, which includes shallots, chilies, potatoes, cabbage, petsai, and tomatoes BPS, Horticulture Agriculture Statistics [91]
Uluere is a sub-district in Bantaeng Regency, South Sulawesi, Indonesia. The capital of Uluere District is located in Bonto Marannu Village, which Gowa and Jeneponto Regencies border to the north, Jeneponto Regency to the east, Bantaeng Regency to the south, and Sinoa District to the west. The location is approximately 120 km south of Makassar, the capital of South Sulawesi Province. Its precise coordinates are between 5°21'13''-5°35'26'' South latitude and 119°51'42'' - 120°05'27'' East longitude.

3.2. Research Process and Design

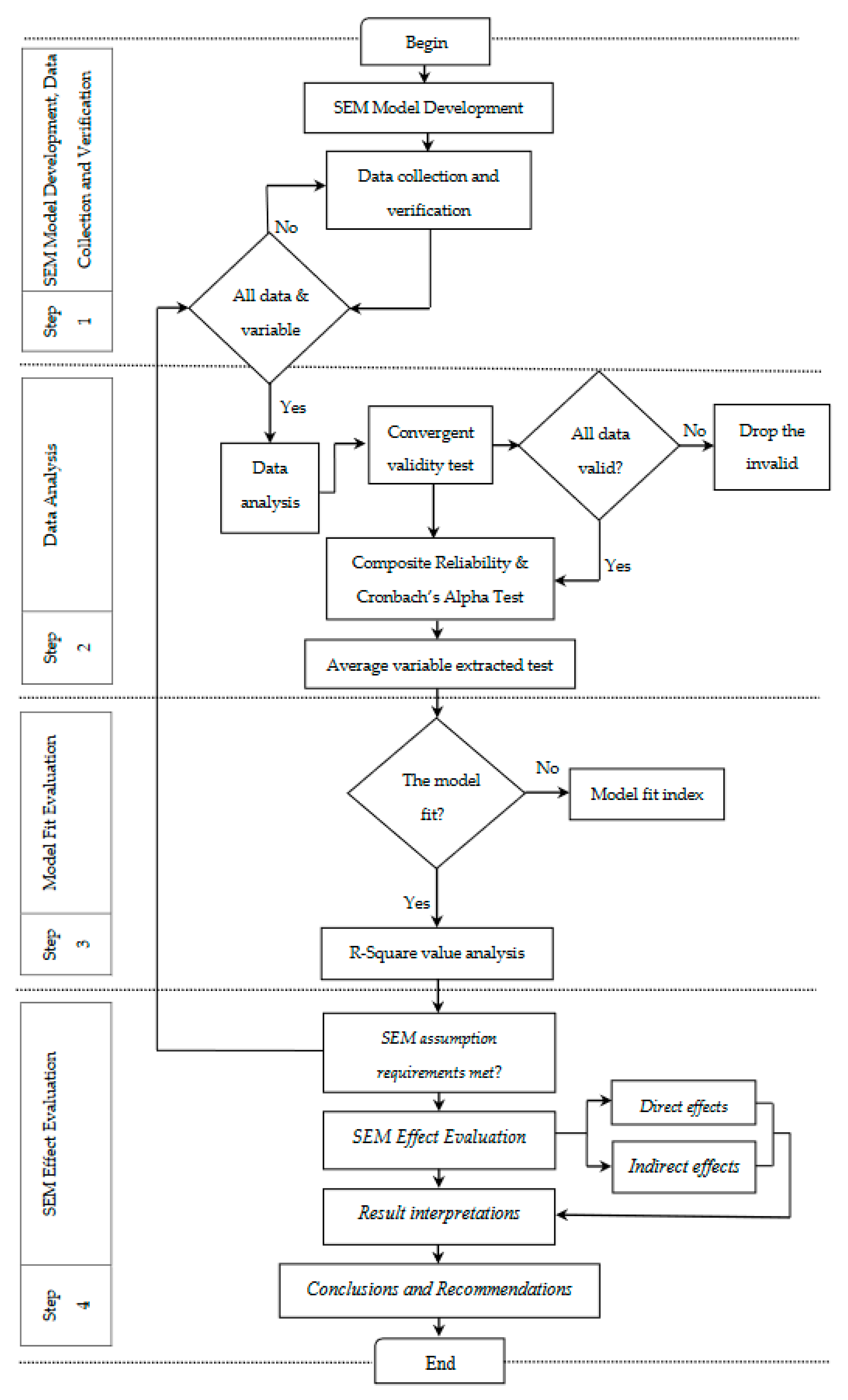
The research process and design is a set of procedures and methods used to analyze the variables under study and collect data. From the literature review, six latent variables that affect the success of shallot farming were identified, namely: Latent Variables Physical Aspects of Land (X1), Economic System of Farming Communities (X2), Political System of Farming Communities (X3), Communication System of Farming Communities (X4), Socio-Cultural System of Farming Communities (X5), Education Level (X6), Farmer Participation (Y1), Shallot Farming Development (Y2). The research process and design are shown in Figure 3. Figure 3 shows four important steps in the research process. Then, we divided the research procedure and design into four steps, as shown in Figure 3. The four steps are: 1) SEM Development and Data Collection and Verification, 2) Data Analysis, 3) Model Fit Evaluation, and 4) SEM Effect Evaluation.

3.2.1. The First Step: SEM Development and Data Collection

This step begins with identifying problems and formulating research problems. From the problem formulation, the research variables consisting of six exogenous latent variables (Physical Aspects of Land (X1), Economic System of Farming Communities (X2), Political System of Farming Communities (X3), Communication System of Farming Communities (X4), Socio-Cultural System of Farming Communities (X5), Education Level (X6)) and two endogenous latent variables (Farmer Participation (Y1) and Shallot Farming Development (Y2)) were identified. The latent variables are then developed into SEM models and used as the basis for the preparation of questionnaires. After the development of the SEM model was completed, primary data collection followed. Data collection in the field was conducted by searching and interviewing respondents using a prepared questionnaire. Then, we conducted data verification to ensure the accuracy and validity of all data and variables collected and used in the research model.
  • Structural Equation Modeling (SEM) Development
The approach for analyzing the data is Structural Equation Modeling (SEM). SEM is a valuable statistical modeling technique for examining data comprising latent and indicator variables [92]. The impact of exogenous latent variables on endogenous latent variables is also assessed using this model. Equation 1 represents the mathematical relationship between latent variables in SEM.
𝜂 = 𝛽𝜂 + Γ𝜉 + 𝜍
In Equation 1, 𝜂, 𝛽, 𝜉, 𝜍 ∈ 𝑅, Γ ∈ 𝑅𝑛 × 𝑛, the relationship is represented by partial least squares shown in Equation 2.
𝜂𝑖 = Σ𝑖𝛽𝑗𝑖𝜂𝑖 + Σ𝑖𝛿𝑗𝑙𝜉𝑙 + 𝜍𝑗
𝛽𝐽𝐼 dan 𝛿𝑗𝑙 are coefficients relating the predicted endogenous variable to the exogenous variable, while 𝜍𝑗 is the residual of the endogenous variable.
n 1 n 2 = 0 0 β 21 0   n 1 n 2 + δ 11 δ 21 δ 12 δ 22 δ 13 δ 23   ξ 1 ξ 2 ξ 3 + ϛ 1 ϛ 2
In this research, a SEM model incorporating 32 indicator variables, two endogenous latent variables, and six exogenous latent variables was developed. Path diagrams facilitate the implementation of the measurement and structural models and the relationships between variables. Confirmatory Factor Analysis (CFA) is subsequently implemented as the measurement model. CFA represents a latent variable measurement paradigm in which one or more observable variables are utilized. In Figure 1, it can be seen that the Exogenous Latent Variables of Physical Aspects of Land, System of Economy of Peasant Society, System of Political Peasant Society, Communication System of Farming Society, Socio-Cultural System of Peasant Society, and Level of Education each form an informative model with four indicators. Thus, the total indicator variables in the exogenous latent variables are 24 indicators. At the same time, the Endogenous Latent of Variable Farmer participation and Shallot Farming Development have four indicators respectively.
  • Data Collection
The data-gathering approach utilized in this study was a questionnaire. The research employed a closed questionnaire method, employing a Likert scale to assess the responses provided by participants. Furthermore, the sample for this study comprised 1,500 participants who were residents of five villages located within the Uluere District. These communities were selected as research locations based on their significant shallot production within the Bantaeng Regency. Following that, the researchers determined the sample size for the study using the Slovin formula [93], which led to the selection of 150 respondents who are engaged in shallot farming. The sample size for this research was determined using the proportionate random sampling approach. The sample size for each village consisted of 30 respondents in Bonto Tangnga Village, 30 in Bonto Marannu Village, 30 in Bonto Lojong Village, 30 in Bonto Daeng Village, and 30 in Bonto Tallassa Village. After collecting primary data, the subsequent step involved tabulating and verifying the data and variables to verify their validity for application in the research model.

3.2.2. The Second Step: Data Analysis

In this step, the data is prepared first. Once it is done, move on to developing the reliability and validity of the test. Cronbach's alpha was the method utilized in the reliability test. If an instrument is able to reveal information that can be trusted, then we may say that it is trustworthy. Then, if an instrument is able to give information that changes accurately and does not stray from the actual situation, we may say that it is legitimate. It is possible to pick valid data to proceed with the SEM path model estimate process if indicator variables have been declared unacceptable. After that, the composite reliability and Cronbach's alpha tests can be carried out, provided all variables have been proven legitimate. The SEM path model can be estimated, allowing valid and dependable data to continue. The Structural Equation Modeling (SEM) technique is utilized to analyze the collected primary data. Here are some details of our tasks before testing our hypothesis using the structural equation modeling approach.
  • Conduct Validity Testing of the Questionnaire
Validity refers to the extent to which the data collected during a research study accurately reflects the information researchers can provide [94]. The validity test employed in this work utilizes the Pearson Product-Moment Correlation Coefficient analysis technique, employing the calculation specified in Equation 4.
r x y = n X Y X Y n X 2 X 2 n Y 2 Y 2
where rxy = Pearson correlation coefficient between variable and instrument item; X = The score of instrument items to be used; Y = The score of all instrument items in the variable; n = Number of respondents; ∑ X2 = Sum of squares of X values; ∑ 𝑌2 = Sum of squares of Y values. The decision-making from Equation 4 is if the calculation result of 𝑟𝑥𝑦 or 𝑟 count is greater than t0.05, then the instrument is reliable. Then, if 𝑟-cout is smaller than t0.05, the instrument is not reliable.
  • Conduct Reliability Testing
Reliability testing is carried out to prove that the instrument used can measure something consistently over time. The instrument tested using the reliability test is a questionnaire. The research instrument utilized in this study comprised a questionnaire and a multilevel scale. Consequently, the Cronbach alpha formula, which is represented in Equation 5, was employed to assess the instrument's reliability. The value of the reliability coefficient serves as an empirical indicator of high and low reliability. A rxx value denotes elevated reliability in proximity to 1. The satisfactory reliability level is generally acknowledged as an alpha value of 0.700 or greater. Then, if the alpha value is greater than 0.80, all items are deemed reliable, and the reliability of the entire test is consistently high.
r x x = n n 1   1 δ t 2 δ t 2  
where 𝑟xx = Reliability sought; 𝑛 = Number of question items tested; ∑ σt2 = Total variance; 𝜎𝑡2 = Total variance of each item's score.

3.2.3. The Third Step: Measurement Model Evaluation

This step involves analyzing model fit indices and R-square values. The model is initially evaluated using a fit test that comprises Chi-Square, Probability Level, RMSEA, GFI, AGFI, CMIN/DF, TLI, and CFI. The criteria for these tests are outlined in Table 2. If the model is deemed unfit, it must be modified. Adjusting the indices is one method to enhance a poorly fitting model. The modification index quantifies the reduction in the Chi-square value while estimating coefficients in a structural equation model (SEM). Model modifications should be based on theoretical justifications and implemented on the initial structure of the SEM model. Any modifications made to the model must be evaluated using distinct data before its acceptance. Model measurement can be performed by modifying the index. Models deemed suitable can proceed to R-square analysis. The R-square or coefficient of determination quantifies the degree of fit between dependent and independent data. The R-square value ranges from 0 to 1. A number closer to 1 indicates an improving link between endogenous and exogenous latent variables (Table 2).
The evaluation of the measurement model is the subsequent phase of this research design. During this phase, experiments were conducted to assess convergent validity (CV), composite reliability (CR), Cronbach's alpha (CA), and average variance extraction (AVE). In the concurrent validity test, the requirement must be met: the loading factor must be significant (loading factor > 0.50). When indicators do not match these standards, they're omitted from analysis. After deleting erroneous data, all analytical indicators were valid. Thus, CR and CA testing were possible. The required dependability and CA is > 0.60. Next, run the AVE test with a minimum cut-off of 0.50. The four tests in the measurement model evaluation must be passed to enter the SEM model evaluation step.

3.2.4. The Fourth Step: SEM Model Evaluation

In this step, verifying the requirements attached to the assumptions is necessary. Proceed to the SEM effect evaluation after that has been completed. Nevertheless, suppose not all of the conditions are satisfied. In that case, the model must be modified and returned to the initial step, the data collection and verification step. First, the structural equation modeling (SEM) analysis, which includes direct and indirect effect tests, is performed at this step. After that, the test's outcomes are assessed to determine an efficient management strategy for shallot farming procedures. The following step is to arrive at conclusions and make recommendations for policy, which are then briefly discussed in the concluding section of this research paper.
Furthermore, the SEM model evaluation was carried out. This phase began with testing the Goodness of Fit (GoF) Model. In testing the GoF Model, the cut-off value requirements must be met: the CMIN/DF value < 2.00, RMSEA ≤ 0.08, TLI, and CFI ≥ 0.90. If the model is declared unfit, the covariance index must first be modified. This modification requires the Modification Index (M.I) value to indicate a misfit model. Index modification is done by covariance of the M.I value generated. In addition, it should be noted that the covaried M.I value must be based on supporting theory. Then. If the model has been declared fit, proceed with the R-Square analysis. This analysis is done by examining the squares' multiple correlation values. R-Square ranges from 0.040 to 0.19 (weak), 0.24-0.33 (moderate), and 0.34-0.67 (strong), respectively. Indicative of a stronger relationship between endogenous and exogenous latent variables is an R-Square value approaching 1.

3.5. Hypothesis Model Test

The final step in this research design is model hypothesis testing, interpretation, and drawing conclusions and recommendations. Model hypothesis testing can be done after all SEM requirements are met. However, if all conditions are not met, then the model that has been formed needs to be improved and return to the model development step. In this study, a direct effect test was conducted. The direct effect is known through the C.R number generated by the Amos Software > 1.96 or p-value < 0.05. Then, based on the theoretical framework model presented in Figure 1, there are 13 hypotheses (H) proposed in this study, namely:
H1
= The LV of Physical Aspects of Land (X1) influences the LV of Farmer Participation (Y1).
H2
= The LV of System of Economy Peasant Society (X2) influences the LV of Farmer Participation (Y1).
H3
= The LV of Political System of Farming Community (X3) influences the LV of Farmer Participation (Y1).
H4
= The LV of Communication System of Farming Community (X4) influences the LV of Farmer Participation (Y1).
H5
= The LV of Socio-Cultural System of Farming Community (X5) influences the LV of Farmer Participation (Y1).
H6
= The LV of Education Level (X6) influences the LV of Farmer Participation (Y1).
H7
= The LV of Physical Aspects of Land (X1) influences the LV of Development of Shallot Farming (Y2).
H8
= The LV of System of Economy Peasant Society (X2) influences the LV of Development of Shallot Farming (Y2).
H9
= The LV of Political System of Farming Community (X3) influences the LV of Development of Shallot Farming (Y2).
H10
= The LV of Communication System of The Farming Community (X4) influences the LV of Development of Shallot Farming (Y2).
H11
= The LV of Socio-Cultural System of Farming Community (X5) influences the LV of Development of Shallot Farming (Y2).
H12
= The LV of Education Level (X6) influences the LV of Development of Shallot Farming (Y2).
H13
= The LV of Farmer Participation (Y1) influences the LV of Development of Shallot Farming (Y2).

4. Results and Discussions

4.1. Measurement Model Evaluation Results

This research model has six latent variables (LV), including LV of Physical Aspects of Land (X1), System of Economy Peasant Society (X2), System of Political Peasant Society (X3), Communication System of Farming Society (X4), Socio-Cultural System of Peasant Society (X5), Education Level (X6), Farmer Participation (Y1), and Development of Shallot Farming (Y2). Then, the evaluation of the measurement model in this study tested the validity and reliability of the latent variables.

4.1.1. Validity Test Results

The LV validity test evaluates the degree of alignment between the indicator variables and the LV theory. Indicator variables are considered valid if their loading factor exceeds 0.5. Table 3 displays the outcomes of the validity test. Table 3 demonstrates that all indicators for each Latent Variable, namely Physical Aspects of Land (X1), System of Economy Peasant Society (X2), System of Political Peasant Society (X3), Communication System of Farming Society (X4), Socio-Cultural System of Peasant Society (X5), Education Level (X6), Farmer Participation (Y1), and Development of Shallot Farming (Y2), have loading factor values greater than 0.5 and AVE values greater than 0.5. These results conclude that the items measuring the research variables have met convergent validity, so all valid indicators are used for further analysis.

4.1.2. Reliability Test Results

Reliability of data criteria can be established when Cronbach's alpha (α) value exceeds 0.6, as indicated by [97]. The reliability test results are shown in Table 3. The reliability test findings indicate that all variables have been deemed reliable since Cronbach's alpha value was above 0.6, thus rendering them suitable for use in research.

4.1.3. Confirmatory Factor Analysis Test: Initial and Fit Models

Confirmatory Factor Analysis (CFA) is a research instrument quality test that validates latent construct indicator statement parts. Testing is incremental until it approaches the threshold-based model. Chi-square, significance (P), RMSEA, CFI, GFI, AGFI, TLI, and CMIN/DF are used for goodness of fit. A suitable model must be adjusted to meet model feasibility requirements if it is not found. CFA testing uses theoretically based structural equation models. Figure 4 shows CFA output based on research model goodness of fit indices. Table 4 shows the initial goodness of fit index results. Table 4 shows that this study's eight goodness of fit parameters have not been fitted. Despite the GFI, AGFI, TLI, and CFI being reasonably good, the initial SEM model does not match the data. So, the model should be adjusted and modified.
As explained above, the goodness of fit test results did not fulfill the criteria in the initial step. Consequently, adjustments were made to the covariance index. After implementing modifications to the model, it was determined that the structural equation modeling (SEM) model (Figure 5) was considered appropriate. The findings of the goodness of fit criterion for the model created in this study are also presented in Table 5. Overall, the developed model has been well-calibrated based on the data employed in this study. The chi-square value obtained is 658,876, whereas the associated probability value is 0.000. The obtained RMSEA index demonstrates a satisfactory fit, as indicated by a value of 0.061 0.08. The GFI and AGFI index analysis yielded results of 0.803 and 0.755, respectively. This number falls below the threshold of 0.90, classifying it into the marginal fit group. The TLI and CFI analysis results yielded values of 0.902 and 0.916, respectively. These values fall under the good fit group since they are above the threshold of 0.90. Hence, the SEM path diagram generated after the index alteration procedure is deemed appropriate and viable for subsequent investigation.

4.1.5. The Results of R-Square (R2) Analysis

R-Square analysis necessitates the utilization of the squared multiple correlations value. The R-Square value of the endogenous latent variable is derived using the AMOS software. The predefined measurement parameters are 0.34 - 0.67 for strong, 0.20 - 0.33 for moderate, and 0 - 0.19 for weak. The R-Square analysis findings are displayed in Table 6. The R-Square value of the LV of Farmer Participation (Y1) is 0.675, as indicated in Table 6. This diagram illustrates that the Exogenous Latent Variables of X1, X2, X3, X4, X5, and X6 significantly impact the Endogenous Latent Variable of Farmer Participation (Y1), meeting the strong requirement. The R-Square value of 0.675 signifies that the six Exogenous Latent Variables affecting the Endogenous Latent Variable contribute to 67.5% of its effect. In contrast, the remaining 32.5% is attributed to other variables not considered in the study model. The R-Square value of the Endogenous Latent Variable of Shallot Farm Development (Y2) is 0.706. This diagram illustrates a strong causal connection between the Exogenous Latent Variables of X1, X2, X3, X4, X5, and X6 and the Endogenous Latent Variable of Y2. Moreover, this data also demonstrates that the Exogenous Latent Variables of X1, X2, X3, X4, X5, and X6 can account for 70.6% of the impact on the Endogenous Latent Variable of Development of Shallot Farming (Y2). The remaining 29.4% is attributed to additional variables not considered in the research model. Thus, it can be concluded that the LV of System of Economy of Peasant Society, the System of Political Peasant Society, the Communication System of the Farming Society, the Socio-Cultural System of Peasant Society, and the Level of Education are strong in influencing the LV of Farmer Participation and Development of Shallot Farming.

4.1.6. Hypothesis Testing

Hypothesis testing is a statistical technique used to make judgments by analyzing data from controlled experiments and uncontrolled observations. This study conducted hypothesis testing to examine the impact of the independent variable on the dependent variable. The outcomes of hypothesis testing are shown in Figure 6. The output of Hypothesis Testing Results is presented in Figure 6 and Table 7.
Based on Table 7, the are 13 important points can be seen based on the hypothesis test results.
  • There is a significant influence of the LV of Land Physical Aspect (X1) on the LV of Farmer Participation (Y1) in with C.R value of 3.677 and probability of 0.000.
  • The LV of System of Economy Peasant Society (X2) has a significant influence on the LV of Farmer Participation (Y1) with a C.R value of 3.933 and probability of 0.000.
  • The LV of the Farmer Community Political System (X3) significantly influences the LV of Farmer Participation (Y1) with a C.R value of 2.866 and a probability of 0.004.
  • The LV of the Farming Community Communication System (X4) has an insignificant effect on the LV of Farmer Participation (Y1) because the C.R value is 1.552 and the probability is 0.121.
  • The LV of the Socio-Cultural System of Farming Society (X5) does not significantly influence the LV of Farmer Participation (Y1) because the C.R value is -1.880 and the probability is 0.060.
  • There is an insignificant effect of the LV of Education Level (X6) on the LV of Farmer Participation (Y1) in because the C.R value is 1.270 and the probability is 0.204
  • The LV of Physical Aspect of Land (X1) has an insignificant effect on the LV of Shallot Farming Development (Y2) because the C.R value is -0.716 and the probability is 0.474.
  • The LV of the System of Economy Peasant Society (X2) does not significantly influence the LV of Shallot Farming Development (Y2) because the C.R value is 0.131 and the probability is 0.896.
  • The LV of the Farmer Community Political System (X3) significantly influences the LV of Shallot Farming Development (Y2) with a C.R value of 2.617 and a probability of 0.009.
  • The LV of the Agricultural Community Communication System (X4) has an insignificant influence on the LV of Shallot Farming Development (Y2) because the C.R value is 0.903 and the probability is 0.366.
  • There is no significant influence of the LV of the Socio-Cultural System of the Farming Community (X5) on the LV of Shallot Farming Development (Y2) with a C.R value of 0.514 and probability of 0.607.
  • There is a significant influence of the LV of Education Level (X6) on the LV of Development of Shallot Farming (Y2) with C.R value of -2.742 and probability of 0.006.
  • There is a significant influence of the LV of Farmer Participation (Y1) on the LV of Shallot Farming Development (Y2) with a C.R value of 5.941 and probability of 0.000.

4.2. Discussions

In this session, we are going to discuss the results of Structural Equation Modeling test presented in Table 7, which aimed is to determine if the hypotheses in this study may be accepted or rejected and to demonstrate the magnitude of the variables' influence.

4.2.1. The Effect of the LV of Physical Aspect of Land (X1) and the LV of System of Economy Peasant Society (X2) on the LV of Farmer Participation (Y1)

The test results indicate a strong influence the LV of Physical Aspect of Land (X1) on the LV of Farmer Participation. The test of the influence between the LV (Latent Variable) of Physical Aspect of Land (X1) on the LV of Farmer Participation (Y1) resulted in a statistical value of C.R of 3.677 and a probability of 0.000. Then, the estimated coefficient is positive at 0.323. This figure indicates that an improvement or increase in the LV of Physical Aspects of Land (X1) by one standard deviation (SD) can increase the LV of Farmer Participation (Y1) by 0.323 SD. The research result is inline with the research results by Krakauer and Temimi [98] that showed a significant relationship between climate, river flow, land, and water absorption. Then, land use change can increase surface water runoff and deplete groundwater [99]. This affects the physical aspects of the land, so shallot farmers in the research location actively participate in farmer groups. They plan for shallot varieties that will be cultivated based on the physical condition of the land.
Furthermore, the testing of the second hypothesis reveals that the LV of Farming Community Economic System (X2) significantly impacts the LV of Farmer Participation (Y1), as indicated by a C.R value of 3.933 and a probability of 0.000. This value proves a significant influence of the economic system of farming communities on farmer participation. Then, the estimated coefficient is 0.771. This figure shows that an increase in X2 by one standard deviation (SD) can increase the the LV of Farmer Participation (Y1) by 0.771 SD. The farmer community participation has an essential role in agricultural economic activities. The findings of this study are further supported by the findings of Bagheri [100], which elucidates that the assessment of the significance of sustainable agriculture varies across farmers, primarily according to the socio-economic features of farmers and their economic conduct. Another research result by Sari et al. [101] that analyzing socioeconomic factors affecting shallot growth has a probability value of less than 0.05.

4.2.2. The Influence of the LV of Political System of Farming Communities (X3) and the LV of Agricultural Community Communication Systems (X4) on the LV of Farmer Participation (Y1)

The third hypothesis testing reveals a substantial impact of the LV (Latent Variable) of Political System of Farming Community (X3) on the LV of Farmer Participation (Y1). This result is based on the obtained C.R value of 2.866 and the probability of 0.004. In addition, the estimated parameter is a positive 0.413. This result shows that an increase in X3 by one standard deviation (SD) can increase of th LV of Farmer Participation (Y1) by 0.413 SD. Activities in the political system in the research location include participating in village head election activities and cooperating with the local government. This result is inline with the statement by Mas’oed [102], who reveals that activities in the political system include taking part in campaigns, participating voluntarily in campaign activities, participating in political party campaigns or political meetings, calling for support, and voting for political parties or major candidates, voting in elections, monitoring the casting and counting of votes, and evaluating candidates.
Moreover, the testing of the fourth hypothesis yielded a C.R value of 1.552 and a probability of 0.121. This figure explains that the LV of the Agricultural Community Communication System (X4) has an insignificant influence on the LV of Farmer Participation (Y1). The agricultural community communication system with farmer participation has no real influence on implementing participatory communication. This result is influenced by the beneficiaries' lack of experience and their failure to participate in viewing the communication. Then, the distance between participants is far, so communication does not become closer. The findings of this study suggest the necessity to enhance the amalgamation of governmental political interests with the aspirations and requirements of society. Optimally, collaborative planning can be conducted between the government and the community [103].

4.2.3. The Influence of the LV of Socio-Cultural System of Farming Community (X5) and the LV of Education Level (X6) on the LV of Farmer Participation (Y1)

The testing of the fifth hypothesis yielded a C.R value of -1.880 and a probability of 0.060. The results suggest no significant influence of the LV (Latent Variable) of the Socio-Cultural System of Farming Community (X5) and the LV of Farmer Participation (Y1). The impact of the socio-cultural framework of agricultural communities on farmer participation is seen in the farmers' capabilities following the establishment of farmer collectives. The results show that farmers' abilities are still weak because they admit they do not feel the benefits of participating in farmer groups. This research also confirms that people's social skills towards new cultures still support existing cultural values. In addition, along with the development of new cultures in society, society maintains existing cultural values passed down from generation to generation [104]. In addition, the tudang sipulung culture is seen as an effective intermediary between the local administration and the community [65].
The results of testing the sixth hypothesis, the influence of the LV of Education Level (X6) on the LV of Farmer Participation (Y1) show that the C.R value obtained is 1.270, and the probability is 0.204. This value proves that the LV of Education Level (X6) has an insignificant influence on the LV of Farmer Participation (Y1). Competency refers to achieving target educational levels. Farmers who join farmer groups are dominated by elementary school graduates, with 80 percent participating in behavioral participation. Furthermore, the farmers' limited educational attainment will adversely affect their ability to enhance their income through their labor. This finding is consistent with the research conducted by Sahara et al. [105], which demonstrates that the involvement of farmer group members in the advancement of horticultural farming is influenced by their perceptions of the farmer group's role, access to information, and level of formal education. Furthermore, their participation in farmer groups is strongly and negatively impacted.

4.2.4. The Influence of the LV of Physical Aspect of Land (X1) and the LV of System of Economy Peasant Society (X2) on the LV of Development of Shallot Farming (Y2)

The results of testing the seventh hypothesis show no significant influence between the LV (Latent Variable) of Physical Aspect Land (X1) and the LV of Shallot Cultivation Development (Y2). Testing the influence of X1 on Y2 produces a C.R value of -0.716 and a probability of 0.474. This value shows that the physical aspect of land, including land suitability, topography, accessibility, and climate suitability, are related to soil fertility, which can influence the growth and production of shallots farming. The findings of this study are consistent with the research conducted by Habibi [106], which demonstrates that farmers' practices in growing shallots (Allium ascalonicum L.) are influenced by geographical factors, including land conditions, topography, rainfall, and soil conditions. Additionally, non-physical or social factors such as land ownership, capital, labor, knowledge, skills, transportation, and sales also significantly shape these cultivation activities.
Then, the eighth hypothesis testing yielded an estimated parameter value of 0.131 and a probability of 0.896. The data indicates that the LV of the Economic System of Farming Community (X2) does not have a noteworthy impact on the LV of Development of Shallot Farming (Y2). In terms of the economic system, the economic condition of the farming community at the research location is still considered weak in its contribution to shallot farming. This result is demonstrated by farmers who borrow money at interest or through a debt bond system when there is an urgent need. Hence, it is important to take into account the advice of key stakeholders in the development process and actively involve them as participants in the effort to enhance the economic viability of farmers within the framework of agricultural sustainability [107].

4.2.5. The Influence of the LV of Political System of Farming Communities (X3) and the LV of Agricultural Community Communication System (X4) on the LV Development of Shallot Farming (Y2)

The results of testing the ninth hypothesis show that the LV (Latent Variable) of the Farming Community Political System (X3) significantly affects the LV of Development of Shallot Farming (Y2). This influence can be seen in the C.R value obtained at 2.617 and the probability at 0.009. Then, the estimated coefficient obtained is positive at 0.200. This figure shows that improving/increasing the political system of farming communities by one SD can increase the development of shallot farming by 0,200 SD. In the political system, farming communities in the development of shallots view political parties as being in line with the community's wishes because they have distinctive tribes and political parties. The feelings of the farming community are expressed in sympathy because they have an attitude towards politics, intermediaries to support aid, and vice versa. This result aligns with the statement of Bagayoko et al. [108], who reveals that a resource management system based on values, norms, and community relationships reflects the power structure. Social, cultural, and economic structures have developed this political system.
Moreover, the results of testing the tenth hypothesis that the effect of the LV of Agricultural Community Communication System (X4) on the LV of Development of Shallot Farming (Y2) resulted in a C.R value of 0.903 and a probability of 0.366. This value shows that the LV of the Agricultural Community Communication System does not significantly influence the LV of Development of Shallot Farming (Y2). The communication system in the shallot farming community is still low. The intensity of meetings/communication between extension workers and farmers via telephone, internet, and telecommunication networks is relatively difficult because not all people in the village fully understand the use of smartphones. In order to seize these opportunities as well as challenges, vegetable farming managers must be able to adjust and capture various opportunities through information systems about shallot farming from technological sources. This result is consistent with the results of research of Sirajuddin and Liskawati [109], which shows that smartphones have insufficient potential to be used in agricultural extension, so strategies are needed to increase the ease of use of smartphones for farmers with low education levels.

4.2.6. The Influence of the LV of Socio-Cultural System of Farming Communities (X5), the LV of Education Level (X6), and the LV of Farmer Participation (Y1) on the LV of Development of Shallot Farming (Y2)

The testing of the eleventh hypothesis yielded an estimated C.R parameter value of 0.514, with a corresponding probability of 0.607. This data demonstrates that the the LV (Latent Variable) of Socio-Cultural System of Farming Communities (X5) do not have a noteworthy impact on the LV of Development of Shallot Farming (Y2). Within the socio-cultural framework of farming communities, the focus is on the management and structure of agribusiness enterprises in the major areas of shallot farming development. The existing cooperative relations in this area are still considered weak. A study conducted by Elizabeth [110] found that the use of the modernization paradigm in agricultural growth led to alterations in the social structure of rural agricultural communities. The changes that occur include the structure of agricultural land ownership, patterns of employment relations, and the structure of employment opportunities, as well as the income structure of farmers in rural areas. An adverse consequence of the wage system is the erosion of long-standing notions of unity and communal practices, leading farmers to forsake their traditions of mutual collaboration [111]. Then, the twelfth hypothesis testing yielded a C.R estimated parameter value of -2.742 with a probability of 0.006. The depicted data demonstrates that the LV of Education Level has a notable impact on the LV of Development of Shallot Farming. The obtained estimated coefficient is -0.180, indicating a negative value. Nevertheless, the findings of this investigation are consistent with the research outcomes of Saputra et al. [112] and Putriet al. [113]. On the contrary, Anwarudin [114], Liani et al. [115] and Anwarudin and Haryanto [116] revealed that the majority of farmers had higher education above primary school level. Moreover, the success of shallot farming can be facilitated by working-age farmers who possess a sufficiently elevated degree of education, such as completing high school [117].
Finally, the testing of the thirteenth hypothesis reveals that the LV of Farmer Participation (Y1) substantially impacts the LV of Development of Shallot Farming (Y2). Testing the influence of the LV of Farmer Participation (Y1) on the LV of Development of Shallot Farming (Y2) produces a C.R value of 5.941 and a probability of 0.000. Then, the estimated coefficient is positive of 0.466. This figure shows that increasing farmer participation by one standard deviation can increase the development of shallot farming by 0.466 SD. The farmers' participation increases when they can build on existing strengths within the group to mobilize and motivate its members to achieve group goals so that farmer groups develop more dynamically. The role of farmers in developing shallot farming is very participatory at the research location. This finding is consistent with the findings of Berun et al. [118], which revealed that farmer groups played quite a role in Sumlili Village, West Kupang District, and Kupang Regency.

5. Conclusions and Recommendations

The objective of the research was to examine the determinants that determine farmer participation and shallot farming development in search of effective farm management practices. The research was conducted in the Bantaeng Regency, South Sulawesi Province of Indonesia, utilizing a quantitative approach of Structural Equation Modeling (SEM). A group of 150 farmers was randomly chosen to participate in the research via direct structural interviews. The respondents in the survey were farmers who were associated with shallot farmer organizations. The SEM results suggested that the selected indicators effectively measure all latent variables. Additionally, it was found that the physical aspect of the land, the economic framework of the community, and the political system of the agricultural community were fundamental elements that exerted a positive and significant influence on farmer participation. Furthermore, the results of our study suggested that factors such as the communication system, socio-cultural system, and level of education within the agricultural community did not significantly influence the farmer participation. Therefore, improvements in the physical aspects of land, the economic framework, and the political structure of agricultural communities could promote the farmer participation.
Moreover, the political system within the farming community exerts a beneficial and noteworthy impact on the development of shallot farming. The education level also has a significant role, albeit with a detrimental impact on the development of shallot farming. However, the physical aspect of the land, the economic system, the communication system, and the socio-cultural system of the farming community do not play a significant role in the development of shallot farming. The results suggested that enhancing the political structure of agricultural communities can enhance the success of shallot farming development. Hence, community leaders and government officials might enhance their contributions to promote development of shallot farming.
Finally, the data suggested that increasing farmer participation can help develop shallot farming. Participation in the planning and execution phases is the two metrics with the strongest association. These findings highlight the critical importance of thorough planning and good execution in farmers' agricultural operations to ensure the sustained success of shallot farming. As a result, farmers and local governments should make this issue a top priority. Furthermore, farmer participation and the political structure of agricultural communities significantly and positively impact the growth and development of shallot farming. Thus, by increasing the influence of government officials and community leaders, shallot farming can be promoted. Farmers can then enhance their participation in the plan's formulation and implementation, assuring the continuing growth of shallot farming. The findings of this study contribute significantly to the body of knowledge by validating previous research and proposing different ways for the advancement of shallot farming.

Author Contributions

“Conceptualization, A.A.A., M.S., R.A.N., and L.F.; methodology, A.A.A., M.S., R.A.N., and L.F.; software, A.A.A., and R.M.; validation, A.A.A., M.S., R.A.N., L.F., and R.M.; formal analysis, A.A.A., M.S., R.A.N., and L.F.; investigation, A.A.A., M.S.; resources, A.A.A., M.S; data curation, A.A.A., M.S., and R.M.; writing—original draft preparation, A.A.A., M.S., R.A.N., and L.F.; writing—review and editing, A.A.A., M.S., R.A.N., and L.F., D.R., M.H.J., M.A., R., and R.M.; visualization, A.A.A., M.S., R.A.N., and L.F.; supervision, A.A.A., M.S., R.A.N., and L.F.; project administration, A.A.A.; funding acquisition, A.A.A. All authors have read and agreed to the published version of the manuscript.

Funding

This research received no external funding.

Data Availability Statement

The research data will be available on request.

Conflicts of Interest

The authors declare no conflicts of interest.

References

  1. Iwan. (2010). Analisis Hubungan Karakteristik Petani Dengan Partisipasi Petani Terhadap Program Pengembangan Agribisnis Jagung Hibrida Pada Kabupaten Karanganyar. Wordpress.Com. https://h0404055.wordpress.com/2010/04/01/analisis-hubungan-karakteristik-petani-dengan-partisipasi-petani-terhadap-program-pengembangan-agribisnis-jagung-hibrida-pada-kabupaten-karanganyar/.
  2. Anantanyu, S. (2011). Kelembagaan Petani: Peran Dan Strategi Pengembangan Kapasitasnya. SEPA: Jurnal Sosial Ekonomi Pertanian Dan Agribisnis, 7(2), 102–109. [CrossRef]
  3. Mulyaningsih, A., Hubeis, A. V. S., & Sadono, D. (2018). Partisipasi petani pada usahatani padi, jagung, dan kedelai perspektif gender. Jurnal Penyuluhan, 14(1), 145–158. [CrossRef]
  4. Aref, F. (2011). Barriers to community capacity building for tourism development in communities in Shiraz, Iran. Journal of Sustainable Tourism, 19(3), 347–359. [CrossRef]
  5. Akbar, A., Salam, M., Arsyad, M., & Rahmadanih, R. (2023a). A study of human capital on institutional system of horticultural agribusiness. E3S Web of Conferences, 373, 0–7. [CrossRef]
  6. Salam, M., Rukka, R. M., K. Samma, M. A.-N., Tenriawaru, A. N., Rahmadanih, Muslim, A. I., Ali, H. N. B., & Ridwan, M. (2024). The causal-effect model of input factor allocation on maize production: Using binary logistic regression in search for ways to be more productive. Journal of Agriculture and Food Research, 16(February), 101094. [CrossRef]
  7. Lee, C. C., & Wang, E. Z. (2021). Economic Complexity and Income Inequality: Does Country Risk Matter? Social Indicators Research, 154(1), 35–60. [CrossRef]
  8. Anugrah, S. I., & Ma’mun, D. (2003). Reorientasi Pembangunan Pertanian dalam Perspektif Pembangunan Wilayah dan Otonomi Daerah, Suatu Tinjauan Kritis untuk mencari Bentuk Perencanaan ke Depan. Jurnal Ekonomi Dan Pembangunan, 2(2), 29–99.
  9. Akbar, A., Salam, M., Arsyad, M., & Rahmadanih, R. (2024). Mediating role of leadership and group capital between human capital component and sustainability of horticultural agribusiness institutions in Indonesia. Open Agriculture, 9(1). [CrossRef]
  10. Etwire, P. M., Dogbe, W., Wiredu, A. N., Martey, E., Etwire, E., Owusu, R. K., & Wahaga1, E. (2013). Factors Influencing Farmer’s Participation in Agricultural Projects: The case of the Agricultural Value Chain Mentorship Project in the Northern Region of Ghana. Journal of Economics and Sustainable Development, 4(10), 36–43. https://www.iiste.org/Journals/index.php/JEDS/article/view/6509.
  11. Mulema, A. A., Jogo, W., Damtew, E., Mekonnen, K., & Thorne, P. (2019). Women farmers’ participation in the agricultural research process: implications for agricultural sustainability in Ethiopia. International Journal of Agricultural Sustainability, 17(2), 127–145. [CrossRef]
  12. Brinkerhoff, D., & Crosby, B. (2002). Managing Policy Reform: Concepts and Tools for Decision-Makers in Developing and Transitioning Countries.
  13. Isbandi Rukminto Adi. (2008). Intervensi komunitas pengembangan masyarakat sebagai upaya pemberdayaan masyarakat. PT. Rajawali Press. https://scholar. google.com.au/ citations?view_op=view_citation&hl=en&user= TTVIc6cAAAAJ&citation_for_view=TTVIc6cAAAAJ:GnPB-g6toBAC.
  14. Soetomo. (2006). Strategi-Strategi Pembangunan Masyarakat (Harry Wahyu (ed.)). Pustaka Pelajar. https://irigasi.info/wp-content/uploads/2021/04/STRATEGI-STRATEGI-PEMBANGUNAN-MASYARAKAT-17-Mar-2021-09-57-03.pdf.
  15. Damanik, I. (2015). Factors Affecting Farmers Group Dynamics in Relation with Category of Farmers Group Capabilities in Pulokencana Village District of Serang. Jurnal Penyuluhan, 9(1), 31–40. [CrossRef]
  16. Herminingsih, H., & Rokhani, R. (2014). Pengaruh perubahan iklim terhadap perilaku petani tembakau di kabupaten jember. Jurnal Matematika Sains dan Teknologi, 15(1), 42–51. https://jurnal.ut.ac.id/ index.php/jmst/article/view/320.
  17. Akbar, Salam, M., Arsyad, M., & Rahmadanih. (2023b). The Role of Human Capital in Strengthening Horticultural Agribusiness Institutions: Evidence from Structural Equation Modeling. International Journal of Sustainable Development and Planning, 18(9), 2839–2846. [CrossRef]
  18. Nurcholis, H. (2009). Perencanaan partisipatif pemerintah daerah: pedoman pengembangan perencanaan pembangunan partisipatif pemerintah daerah. Grasindo. https://books.google.co.id/books?hl=en&lr=&id= GZ4WdUtfSHkC&oi=fnd&pg=PA23&dq=Nurcholis,+Hanif,+dkk.+2009.+Perencanaan+Partisipatif+Pemerintah+Daerah.+Jakarta+:+PT+Grasindo&ots=-Z1sZG1swR&sig=ENiAPwNZ4q4s-gExd_uEKJfNi3k&redir_esc=y#v=onepage&q=Nurcholis%2C.
  19. Permentan No. 67, 2016. (2016). Peraturan Menteri Pertanian Nomor 67/PERMENTAN/SM.050/12/2016 Tahun 2016 tentang Pembinaan Kelembagaan Petani (Issue June). https://peraturan.bpk.go.id/Details/160873/permentan-no-67permentansm050122016-tahun-201.
  20. Muniarty, P., Wulandari, W., Akbar, T. L., Esiati, E., & Ridwan, M. (2021). Sosialiasi Program Kerja Kelompok Kkn Dalam Mengubah Pengetahuan Ekonomi Masyarakat Kelurahan Dodu. Abdimas Galuh, 3(2), 439–446. [CrossRef]
  21. Suparman, Juandi, D., & Tamur, M. (2021). Review of problem-based learning trends in 2010-2020: A meta-analysis study of the effect of problem-based learning in enhancing mathematical problem-solving skills of Indonesian students. Journal of Physics: Conference Series, 1722(1). [CrossRef]
  22. Bera, Surajit, M. Ahmad, and S. S. (2017). Land suitability analysis for agriculture using remote sensing and GIS: A case study of district Kangra. IJSRD-International Journal for Scientific Research & Development, 5(6)(August), 999–1004. https://www.researchgate.net/publication/319503665_Land_Suitability_Analysis_for_Agricultural_ Crop_using_Remote_Sensing_and_GIS-A_Case_Study_of_Purulia_District.
  23. Widiatmaka, H. and. (2007). Evaluasi Lahan dan Perencanaan Tataguna Lahan (Issue January 2007). https://www.researchgate.net/publication/281685196_Evaluasi_Lahan_dan_Perencanaan_Tataguna_Lahan.
  24. Khan, I. A., & Khan, M. S. (2018). Developing Sustainable Agriculture in Pakistan. https://www.taylorfrancis.com/ books/edit/10.1201/9781351208239/developing-sustainable-agriculture-pakistan-iqrar-ahmad-khan-muhammad-sarwar-khan.
  25. Riza, S., Sekine, M., Kanno, A., Yamamoto, K., Imai, T., & Higuchi, T. (2022). Land Suitability Analysis for Agricultural Land Use using Hyperscale DEM Data. Agrivita, 44(2), 187–198. [CrossRef]
  26. Suparno dan Endy Marlina. (2005). Perencanaan dan pengembangan (F. S. Suyantoro (ed.)). Yogyakarta : Andi. https://opac.perpusnas.go.id/DetailOpac.aspx?id=512589.
  27. Liu, C., Li, W., Zhu, G., Zhou, H., Yan, H., & Xue, P. (2020). Land use/land cover changes and their driving factors in the northeastern tibetan plateau based on geographical detectors and google earth engine: A case study in gannan prefecture. Remote Sensing, 12(19). [CrossRef]
  28. Li, Y., Yang, X., Cai, H., Xiao, L., Xu, X., & Liu, L. (2015). Topographical characteristics of agricultural potential productivity during cropland transformation in China. Sustainability (Switzerland), 7(1), 96–110. [CrossRef]
  29. Abdullah, R. G. (2017). Accessibility and development. A case study from rural sarawak, Malaysia. International Journal of Business and Society, 18(S4), 791–799. http://www.ijbs.unimas.my/ images/repository/pdf/Vol18-s4-paper17.pdf.
  30. Watson, D., Clark, L. A., & Tellegen, A. (1988). Development and Validation of Brief Measures of Positive and Negative Affect: The PANAS Scales. Journal of Personality and Social Psychology, 54(6), 1063–1070. [CrossRef]
  31. Fauzi. (2011). Factors Influencing the Selection of Housing Location Post Earthquake 2007 in Solok. Jurnal Pembangunan Wilayah & Kota, 8(1), 13–23. [CrossRef]
  32. O’Kelly, M., & Bryan, D. (1996). Agricultural location theory: von Thunen’s contribution to economic geography. Progress in Human Geography, 20(4), 457–475. [CrossRef]
  33. Baja, S. (2012). Perencanaan Tata Guna Lahan dalam Pengembangan Wilayah. In C. A. Putri (Ed.), Pendekatan Spasial & Aplikasinya. Andi. http://library.itn.ac.id/digilibpusat/index. php?p=show_detail&id=6392.
  34. Sumarni, N., & Hidayat, A. (2005). Poluttans Pada Tanah Andosol Magelang Isolation and Identification of Degradation Microbial Persistent Organic Poluttan on Soil Andosol Magelang Seminar Nasional XI Pendidikan Biologi FKIP UNS Biologi , Sains , Lingkungan , dan Pembelajarannya _. In Tonny K. Moekasan (Ed.), Jurnal Biologi (Vol. 1, Issue 2). Balai Penelitian Tanaman Sayuran. https://agroswamp.com/wp-content/uploads/2014/09/M-33-Panduan-Teknis-Budidaya-Bawang-Merah.pdf.
  35. Muslihin, A. S. N., & Dachban, S. M. B. (2014). Analisis Faktor Agronomi Dan Sosio Ekonomi Yang Mempengaruhi Produksi Bawang Merah. 3(1). https://penelitian.uisu.ac.id/wp-content/uploads/2017/ 05/Muslihin-wahana-inovasi.pdf.
  36. Soekartawi. (2001). Pengantar Agroindustri. In Jakarta : Raja Grafindo Persada: Vol. Volume 1, (Issue 2). Jakarta : Raja Grafindo Persada. https://opac.perpusnas.go.id/DetailOpac.aspx?id=659034#.
  37. Afrianika, V. I., Marwanti, S., & Khomah, I. (2020). Analisis Faktor-Faktor yang Mempengaruhi Produksi Usahatani Bawang Merah di Kecamatan Tawangmangu. Agriecobis : Journal of Agricultural Socioeconomics and Business, 3(2), 79. [CrossRef]
  38. Nurjannah, S., & Hasan, F. (2021). Analisis Variasi Produktivitas Usahatani Bawang Merah di Kecamatan Sokobanah Kabupaten Sampang. Agriscience, 2(1), 129–147. [CrossRef]
  39. Syam’un, E., Yassi, A., Jayadi, M., Sjam, S., Ulfa, F., & Zainal. (2017). Meningkatkan produktivitas bawang merah melalui penggunaan biji sebagai bibit. Jurnal Dinamika Pengabdian, 2(2), 188–193. https://journal.unhas.ac.id/index.php/jdp/article/view/2162.
  40. Basuki, I., Boone Kauffman, J., Peterson, J. T., Anshari, G. Z., & Murdiyarso, D. (2021). Land cover and land use change decreases net ecosystem production in tropical peatlands of West Kalimantan, Indonesia. Forests, 12(11), 1–15. [CrossRef]
  41. Soekartawi. (2002). Prinsip dasar ekonomi pertanian : teori dan aplikasi. Raja Grafindo Persada.
  42. Daniel, M. (2002). Pengantar ekonomi pertanian. Bumi aksara. https://inlislite.uin-suska.ac.id/opac/detail-opac?id=1029.
  43. Nugraha, C. H. T., & Maria, N. S. B. (2021). Analisis Faktor-Faktor yang Mempengaruhi Pendapatan Petani padi (Studi Kasus : Kecamatan Godong, Kabupaten Grobogan). Analisis Faktor-Faktor Yang Mempengaruhi Pendapatan Petani Padi, 10(1), 1–9.
  44. Kharismawati, K. H. D., & Karjati, P. D. (2021). Pengaruh Luas Lahan dan Jumlah Tenaga Kerja Terhadap Produksi Padi di 10 Kabupaten Jawa Timur Tahun 2014-2018. Jurnal Economie, 03(1), 50–66. http://journal.uwks.ac.id/index.php/economie/article/view/1571/1037.
  45. Hidayatulloh, M. F., & Yani, M. T. (2021). Peran Tokoh Masyarakat Dalam Pembangunan Desa Di Desa Jogoroto Kecamatan Jogoroto Kabupaten Jombang. Kajian Moral Dan Kewarganegaraan, 10(3), 540–554. [CrossRef]
  46. Hardiyanti Siti, Asrinaldi, & Zetra Aidinil. (2021). Partisipasi Politik Dalam Perencanaan Pembangunan Di Desa Lubuk. Jurnal Niara, 14(1), 277. [CrossRef]
  47. Nubzatsania, N., & Siwi, M. (2020). Analisis Gender Keterlibatan Masyarakat dalam Program Dana Desa. Jurnal Sains Komunikasi Dan Pengembangan Masyarakat [JSKPM], 4(2), 181–194. [CrossRef]
  48. Indraningsih, K. S. (2018). Agricultural Innovation Dissemination Strategy in Supporting Agricultural Development. Forum Penelitian Agro Ekonomi, 35(2), 107–123. [CrossRef]
  49. Indrawan, R. M. J. (2017). Dampak Komunikasi Politik Dan Opini Publik Terhadap Perilaku Masyarakat. WACANA, Jurnal Ilmiah Ilmu Komunikasi, 16(2), 171. [CrossRef]
  50. Sahara, Utari, M. H., & Azijah, Z. (2019). Volatilitas Harga Bawang Merah Di Indonesia. Buletin Ilmiah Litbang Perdagangan, 13(2), 309–336. [CrossRef]
  51. Kustiari, T., Susanto, D., Dan, S., & Pulungan, I. (2006). Faktor-Faktor Penentu Tingkat Kemampuan Petani Dalam Mengelola Lahan Marjinal. Maret, 2(1). [CrossRef]
  52. Handayani, S., Wahyudin, N., & Khairiyansyah, K. (2019). Fasilitas, Aksesibilitas dan Daya Tarik Wisata terhadap Kepuasan Wisatawan. Jurnal Ilmiah Manajemen Dan Bisnis, 20(2), 123–133. [CrossRef]
  53. Hidayat, S., Setiawan, M., Rohman, F., & Hussein, A. S. (2022). Development of Quality Digital Innovation by Optimally Utilizing Company Resources to Increase Competitive Advantage and Business Performance. Administrative Sciences, 12(4). [CrossRef]
  54. Ahmad, S. P., Bempah, I., & Saleh, Y. (2021). Penerapan Sistem Latihan dan Kunjungan (LAKU) Penyuluh Pertanian terhadap Pengembangan Kelompok Tani Padi Sawah di Masa Pandemi Covid-19 Di Kecamatan Limboto Kabupaten Gorontalo. Agrinesia, 6(1), 78–89. https://ejurnal.ung.ac.id/index.php/AGR/article/ viewFile/13645/4021.
  55. Martina, M., & Praza, R. (2021). Identifikasi Pelaksanaan Metode Penyuluhan Pertanian pada Petani Padi Sawah di Kecamatan Dewantara Kabupaten Aceh Utara. Agrifo : Jurnal Agribisnis Universitas Malikussaleh, 5(2), 142. [CrossRef]
  56. Descartes, D., Harianto, H., & Falatehan, F. (2021). Penyuluhan Pertanian dan Pengaruhnya terhadap Pendapatan Usahatani di Gapoktan Rorotan Jaya, Rorotan, Cilincing, Provinsi DKI Jakarta. Jurnal Ekonomi Pertanian Dan Agribisnis, 5(2), 390–403. [CrossRef]
  57. Bulkis, B. (2018). Hambatan Komunikasi Yang Dirasakan Petani Selama Pembinaan Petani Padi (Oriza Sativa) di Desa Oesao Kabupaten Kupang. Jurnal Matematika Sains dan Teknologi, 19(1), 25–36. [CrossRef]
  58. Bahua, M. I. (2018). Peran Kompetensi Penyuluh Pertanian pada Keterampilan Petani Bawang Merah. Agriekonomika, 7(2), 112. [CrossRef]
  59. Ruyadi, I., Winoto, Y., Komariah, N., & Padjadjaran, U. (2017). Media Komunikasi Dan Informasi Dalam Menunjang. Jurnal Kajian Informasi & Perpustakaan, 5(1), 35–48. [CrossRef]
  60. Derana, P. B., & Hadiyanto, H. (2019). Preferensi Penyuluh Pertanian dalam Menggunakan Media Komunikasi. Jurnal Sains Komunikasi dan Pengembangan Masyarakat [JSKPM], 2(6), 803–812. [CrossRef]
  61. Dollah, B. (2016). Tudang Sipulung as The Communication Group to Share Information (Tudang Sipulung sebagai Komunikasi Kelompok dalam Berbagi Informasi). Journal Pekommas, 1(2), 177. [CrossRef]
  62. Dollah, B. B. (1994). Tudang Sipulung, sebagai Arena Komunikasi Top-Down dan Bottom-Up. Jurnal Penelitian Dan Komunikasi Pembangunan, 34.
  63. Haryanta, A. T., Sujatmiko, E. (2012). Kamus sosiologi. Aksarra Sinergi Media. https://edeposit.perpusnas.go.id/collection/kamus-sosiologi-sumber-elektronis/4712#.
  64. Fatmawati, I. N., & Sholikin, A. (2019). Literasi digital, mendidik anak di era digital bagi orang tua milenial. Madani: Jurnal Politik Dan Sosial Kemasyarakatan, 11(2), 119–138. [CrossRef]
  65. Majid, J. (2022). Transparency; Preserving Wisdom of Budget Allocation dalam Manifestasi Budaya Tudang Sipulung. Accounting Profession Journal (APAJI), 4(2), 36–52. [CrossRef]
  66. Simarmata, N., Yuniarti, K. W., Riyono, B., & Patria, B. (2020). Gotong Royong in the Millennial Era. Digital Press Social Sciences and Humanities, 5, 00006. [CrossRef]
  67. Amalia, N., Siagian, N., Riani, L., Faradila, I., Wulandari, N., & Rambe, U. K. (2021). Keaktifan Gotong Royong Berpengaruh Meningkatkan Interakasi Sosial dan Menumbuhkan Rasa Solidaritas di Desa Siamporik. Edumaspul: Jurnal Pendidikan, 5(2), 75–80. [CrossRef]
  68. Arifin, S., & Izzuddin, M. A. (2016). Ekonomi Lumbung dan Konstruksi Keberdayaan Petani Muslim Madiun. Inferensi, 10(1), 187–212. [CrossRef]
  69. Gandi, G. G., Mustofa, M. S., & Luthfi, A. (2017). Jaringan Sosial Petani dalam Sistem Ijon pada Pertanian di Desa Pagenteran Kecamatan Pulosari Kabupaten Pemalang. Solidarity, 6(1), 86–95. http://journal.unnes.ac.id/ sju/index.php/solidarity.
  70. Sarita, N. N., Noor, I., & Hoetoro, A. (2019). Factors determining the decision of farmers to choose credit (ijon): farmers case in north kolaka. International Journal of Business, Economics and Law, 19(5), 242–249. https://www.ijbel.com/wp-content/uploads/2019/11/IJBEL19_266.pdf.
  71. Azizah, S., & Mukhlis, I. (2022). Analisis Ekonomi Syariah dalam Praktik Jual Beli Panen Padi di Kelurahan Klemunan Kabupaten Blitar. Al-Kharaj : Jurnal Ekonomi, Keuangan & Bisnis Syariah, 5(4), 1405–1421. [CrossRef]
  72. Syarifuddin, Oruh, S., Andi Kamaruddin, S., & Andi Agustang. (2022). Relasi Patron Klien Panrita Lopi di Desa Bira Kabupaten Bulukumba. Jurnal Ilmu Sosial dan Humaniora, 11(3), 538–549. [CrossRef]
  73. Santosa, I., Muslihudin, & Adawiyah, W. R. (2020). Changes in reciprocity: From patron – client relationships to commercial transactions in rural Central Java. International Journal of Innovation, Creativity and Change, 14(4), 846–858.https://www.researchgate.net/publication/344337605_Changes_in_Reciprocity_From_Patron-Client_Relationships_to_Commercial_Transactions_in_Rural_Central_Java.
  74. Susilowati, S. H. (2016). Gejala Pergeseran Kelembagaan Upah pada Pertanian Padi Sawah. Forum Penelitian Agro Ekonomi, 23(1), 48. [CrossRef]
  75. Aida, K. N., Agustang, A., Arlin, A., & Agustang, A. D. M. (2020). The patron-client relationship patterns in Siwa Lima fishermen community, Aru Islands district Maluku, Indonesia. International Journal of Scientific and Technology Research, 9(2), 74–77.
  76. Susilo, & Handoko, E. Y. (2022). An Analysis of Spatio-Temporal Water Vapor Variation in the East Java using Ground Based GPS Receivers. IOP Conference Series: Earth and Environmental Science, 950(1). [CrossRef]
  77. Handoko, D. K. D., Fitriyana, F., & Susilo, H. (2022). Karakteristik Sosial Ekonomi Hubungan Patron Klien Pada Masyarakat Nelayan Purse Seine Di Kelurahan Berbas Pantai Kecamatan Bontang Selatan Kota Bontang. Jurnal Perikanan Unram, 12(3), 408–417. [CrossRef]
  78. Leniwati, D., Wahyuni, E. D., Ulum, I., & Izatullo, K. (2022). Local community values based University Social Responsibility (USR): In Indonesia context. In S. Oman Sukmana & I. T. S. &Dedik F. S. Iqbal Robbie, Ali Roziqin, Shannaz Mutiara Deniar (Eds.), Social and Political Issues on Sustainable Development in the Post Covid-19 Crisis (pp. 292–304). CRC Press/Balkema Schipholweg 107C. [CrossRef]
  79. Ross, M. G., & Lappin, B. W. (1967). Community Organization: Theory and Principles. In Social Casework (Vol. 37, Issue 7). [CrossRef]
  80. Pramana, I. G. A. C., Yasa, I. G. W. M., & Karmini, N. L. (2017). Pengaruh Faktor Ekonomi, Sosial dan Demografi Terhadap Pendidikan Anak Nelayan di Kabupaten Badung, Bali. PIRAMIDA Jurnal Kependudukan Dan Pengembangan Sumber Daya Manusia, Volume XII(1), 51–58. https://ojs.unud.ac.id/ index.php/piramida/issue/view/2495.
  81. Yuvirsa, G. (2018). Faktor-faktor yang Berhubungan dengan Partisipasi Anggota Kelompok Tani Kelas Kemampuan Utama dalam Melaksanakan Program Kelompok di Kecamatan Kayu Aro Kabupaten Kerinci. Jurnal Faktor-Faktor yang Berhubungan Dengan Partisipasi Anggota Kelompok Tani Kelas Kemampuan Utama dalam Melaksanakan Program Kelompok Di Kecamatan Kayu Aro Kabupaten Kerinci, 1–16. https://repository.unja.ac.id/4865/.
  82. Prasetyo, N. A., Lestari, E., & Ihsaniyati, H. (2020). Partisipasi Petani dalam Kegiatan Peningkatan Produksi Sayuran dan Tanaman Obat Melalui Kawasan Aneka Cabai di Kecamatan Kismantoro Kabupaten Wonogiri. Agritexts: Journal of Agricultural Extension, 44(1), 22. [CrossRef]
  83. Mardiyanto, T. C. (2018). Faktor-Faktor yang Mempengaruhi Respon Petani Terhadap Teknologi Budidaya Bawang Merah Ramah Lingkungan di Kabupaten Tegal. AGRITEXTS: Journal of Agricultural Extension, 42(2), 106–118. [CrossRef]
  84. Suroso, H., Hakim, A., & Noor, I. (2014). Penelitian ini bertujuan untuk melihat derajat partisipasi atau kekuasaan yang dimiliki masyarakat dalam proses pengambilan keputusan dalam Musrenbangdes, serta mengetahui faktor-faktor yang mempengaruhi keaktifan masyarakattersebut. Metode yang digunakan. Wacana, Jurnal Sosial dan Humaniora, 17(1), 7–15. https://wacana.ub.ac.id/index.php/wacana/article/view/290.
  85. Kristiyono, J. (2015). Budaya Internet: Perkembangan Teknologi Informasi dan Komunikasi Dalam Mendukung Penggunaan Media di Masyarakat. Scriptura, 5(1), 23–30. [CrossRef]
  86. Wright, S. (1918). On the nature of angiogenic factors. Voprosy Meditsinskoi Khimii, 36(1), 2–7. https://www.ncbi.nlm.nih.gov/pmc/articles/PMC1200442/.
  87. Wright, S. (1920). The Relative Importance of Heredity and Environment in Determining the Piebald Pattern of Guinea-Pigs. Proceedings of the National Academy of Sciences, 6(6), 320–332. [CrossRef]
  88. Wright, S. (1921). Correlation and causation. J Agric Res, 20.
  89. Pearl, J. (2003). Causality: Models, Reasoning, and Inference, by Judea Pearl, Cambridge University Press, 2000. Judea Pearl, Cambridge University Press, 19(4), 675-685. [CrossRef]
  90. Lee, S. Y. (2007). Structural Equation Modeling: A Bayesian Approach. Wiley Series in Probability and Statistics. [CrossRef]
  91. BPS, Horticulture Agriculture Statistics. (2023). In Badan Pusat Statistik Kecamatan Uluere Kabupaten Bantaeng. https://bantaengkab.bps.go.id/publication/download.html?nrbvfeve=YjkwMzFiY2FjOWE2YjQwOGRkNDY3Yzc y&xzmn=aHR0cHM6Ly9iYW50YWVuZ2thYi5icHMuZ28uaWQvcHVibGljYXRpb24vMjAyMy8wOS8yNi9iOTAzMWJjYWM5YTZiNDA4ZGQ0NjdjNzIva2VjYW1hdGFuLXVsdWVyZS1kYWxhbS1hbmdrYS0yMDIzLmh0bWw%3D&twoadfnoarfeauf=MjAyNC0wNS0wNSAyMDoxNDozNw%3D%3D.
  92. Yunita, Y., Sugihen, B. G., Asngari, P. S., Susanto, D., & Amanah, S. (2012). Strategi peningkatan kapasitas rumah tangga petani padi sawah lebak menuju ketahanan pangan rumah tangga (Kasus di Kabupaten Ogan Ilir dan Ogan Komering Ilir, Sumatera Selatan). Jurnal Penyuluhan, 8(1). https://journal.ipb.ac.id/index.php/jupe/ article/view/9893.
  93. Sugiyono, D. (2013). Metode penelitian kuantitatif kualitatif dan R&D. In Penerbit Alfabeta. Alfabeta, Bandung. file:///C:/Users/USER/Downloads/6b0d344e2368e69209b8286c24e67a4a-1.pdf.
  94. Sugiyono. (2010). Metode Penelitian Kuantitatif, Kualitatif, dan R&D. Bandung :Alfabeta. https://www.academia.edu/44502098/Prof_dr_sugiyono_metode_penelitian_kuantitatif_kualitatif_dan_r_and_d_intro_PDFDrive_1_.
  95. Ferdinand, A. (2014). Metode penelitian manajemen : pedoman penelitian untuk penulisan skripsi tesis dan disertasi ilmu manajemen. Semarang :Badan Penerbit Universitas Diponegoro.
  96. Ghozali, I. (2013). Aplikasi Analisis Multivariate dengan Program IBM SPSS 21 Update PLS Regresi. Badan Penerbit Universitas Diponegoro. https://www.researchgate.net/publication/289671928AplikasiAnalisisMultivariate_ Dengan_Program_IBM_SPSS_21_Update_PLS_Regresi.
  97. Amanda, L., Yanuar, F., & Devianto, D. (2019). Uji Validitas dan Reliabilitas Tingkat Partisipasi Politik Masyarakat Kota Padang. Jurnal Matematika UNAND, 8(1), 179. [CrossRef]
  98. Krakauer, N. Y., & Temimi, M. (2011). Stream recession curves and storage variability in small watersheds. Hydrology and Earth System Sciences, 15(7), 2377–2389. [CrossRef]
  99. Ichwana Ichwana, Sumono Sumono, D. D. (2012). Karakteristik Lokasi dan Pola Resapan: Data, Analisis dan Respon. Rona Teknik Pertanian, Jurnal Ilmiah dan Penerapan Keteknikan Pertanian, 5(2), 347–354. [CrossRef]
  100. Bagheri, A. (2010). Potato farmers ’ perceptions of sustainable agriculture : the case of Ardabil province of Iran. 5, 1977–1981. [CrossRef]
  101. Sari, E. C. Fi., Machfudz, M., & Syakir, F. (2019). Pendapatan Usahatani Bawang Merah di Desa Torongrejo Kota Batu. Jurnal Sosial Ekonomi Pertanian Dan Agribisnis, 7(2), 35–45. https://jim.unisma.ac.id/ index.php/SEAGRI/article/view/2086.
  102. Mas’oed, M. (n.d.). Mac Andrews.(2000). Perbandingan Sistem Politik. Gajah Mada University Press. Yogyakarta.
  103. Zahara, E. (2018). Pengaruh Komunikasi terhadap Partisipasi Masyarakat dalam Pembangunan Pedesaan. Warta Dharmawangsa, 57, 1–8. [CrossRef]
  104. Wulandari, E. A., Purnomo, A., & Hermanto, F. (2020). Sikap Dan Keterampilan Sosial dalam Menerima Kebudayaan Baru Pada Masyarakat Pesisir Kecamatan Ayah Kabupaten Kebumen. Sosiolium: Jurnal Pembelajaran IPS, 2(2), 132–138. [CrossRef]
  105. Sahara, Utari, M. H., & Azijah, Z. (2019). Volatilitas Harga Bawang Merah di Indonesia. Buletin Ilmiah Litbang Perdagangan, 13(2), 309–336. [CrossRef]
  106. Habibi, I. (2019). Aktivitas Petani dalam Budidaya Bawang Merah (Allium Ascalonicum L.) di Desa Sukasari Kaler Kecamatan Argapura Kabupaten Majalengka. Universitas Siliwangi.
  107. Busthanul, N., Diansari, P., Sumase, I., Sulianderi, N. M. V., Syafiuddin, M., & Imran Muhtar. (2020). Reform of development strategy for economic strengthening of seaweed farmers in Bulukumba Regency, Indonesia. Advances in Environmental Biology, 14(5), 17. [CrossRef]
  108. Bagayoko, N., Ba, B., Sangaré, B., & Sidibé, K. (2017). Gestion Des Ressources Naturelles Et Configuration Des Relations De Pouvoir Dans Le Centre Du Mali : Entre Ruptures Et Continuite. African Security Sector Netword (ASSN), 1–34.
  109. Sirajuddin, Z., & Liskawati K., P. (2021). Persepsi Petani terhadap Implementasi Teknologi Informasi dan Komunikasi dalam Penyuluhan Pertanian. Jurnal Penyuluhan, 17(2), 136–144. [CrossRef]
  110. Elizabeth, R. (2007). Fenomena sosiologis metamorphosis petani: ke arah keberpihakan pada masyarakat petani di pedesaan yang terpinggirkan terkait konsep ekonomi kerakyatan. Forum Penelitian Agro Ekonomi, 25(1), 29–42. [CrossRef]
  111. Haniah, H., & Putra, M. I. (2021). Dinamika Sosial Budaya Masyarakat Desa Rappolemba Kecamatan Tompobulu Kabupaten Gowa (Studi Solidaritas Petani Cengkeh). Aksiologi : Jurnal Pendidikan Dan Ilmu Sosial, 1(2), 67–76. [CrossRef]
  112. Saputra, C., Anwarudin, O., & Sulistyowati, D. (2018). Persepsi dan Adopsi Pengendalian Hama Terpadu Lalat Buah pada Tanaman Mangga di Kecamatan Greged kabupaten Cirebon Provinsi Jawa Barat. Jurnal Jurnal Penyuluhan Pertanian, 13(2), 49–60. [CrossRef]
  113. Putri, C. A., Anwarudin, O., & Sulistyowati, D. (2019). Partisipasi Petani Dalam Kegiatan Penyuluhan dan Adopsi Pemupukan Padi Sawah di Kecamatan Kersamanah Kabupaten Garut. Jurnal Agribisnis Terpadu, 12(1), 103. [CrossRef]
  114. Anwarudin, O. (2018). The Interest and Action of Young Agricultural Entrepreneur on Agribusiness in Cianjur Regency, West Java. 14(2), 189–198. [CrossRef]
  115. Liani, F., Sulistyowati, D., & Anwarudin, O. (2018). Perspektif Gender Dalam Partisipasi Petani Pada Program Kawasan Rumah Pangan Lestari (KRPL) Tanaman Sayuran di Kecamatan Kersamanah Kabupaten Garut Provinsi Jawa Barat. Jurnal Penyuluhan Pertanian, 13(1), 21–32.
  116. Anwarudin, O., & Haryanto, Y. (2018). International Journal of Social Science and Economic Research The Role Of Farmer-To-Farmer Extension As A Motivator For The Agriculture Young Generation. International Journal of Social Science & Economic Research, 3(1), 428–437. https://ijsser.org/ more2018.php?id=29.
  117. Arafah, S. N., Ayu, S. F., & Wibowo, R. P. (2022). The Effect of Behavior and Characteristics of Shallot Farmers on Production Risk in Deli Serdang District. Randwick International of Social Science Journal, 3(4), 870–87. [CrossRef]
  118. Berun, S. P., Hendrik, E., & Siubelan, Y. C. (2023). Peran Kelompok Tani dalam Meningkatkan Produksi Usahatani Bawang Merah. Studi Kasus Pada Kelompok Tani Bawang Merah Di Desa Sumlili, Kecamatan Kupang Barat, Kabupaten Kupang. Buletin Ilmiah IMPAS, 24(3), 219–229. [CrossRef]
Figure 1. The Conceptual Framework of the Research.
Figure 1. The Conceptual Framework of the Research.
Preprints 106580 g001
Figure 2. Research Site Map.
Figure 2. Research Site Map.
Preprints 106580 g002
Figure 3. The Research Process and Design.
Figure 3. The Research Process and Design.
Preprints 106580 g003
Figure 4. The First/Initial Phase of the SEM Model.
Figure 4. The First/Initial Phase of the SEM Model.
Preprints 106580 g004
Figure 5. The Second Phase of the SEM Model (Fit Model) after Modification.
Figure 5. The Second Phase of the SEM Model (Fit Model) after Modification.
Preprints 106580 g005
Figure 6. Output of Hypothesis Testing Results.
Figure 6. Output of Hypothesis Testing Results.
Preprints 106580 g006
Table 1. The description of the variables and the measurement units of the research.
Table 1. The description of the variables and the measurement units of the research.
Latent Variables Observed Variables
Symbols Indicator Variable Names Measurement Unit
Physical Aspect of Land
(X1)
X1.1 Land Suitability 5-point Likert Scale
X1.2 Topography 5-point Likert Scale
X1.3 Accessibility 5-point Likert Scale
X1.4 Climate Suitability 5-point Likert Scale
System of Economy
Peasant Society
(X2)
X2.1 Production costs 5-point Likert Scale
X2.2 Marketing costs 5-point Likert Scale
X2.3 Availability of venture capital 5-point Likert Scale
X2.4 Labor availability 5-point Likert Scale
System of Political
Peasant Society
(X3)
X3.1 The role of community leaders 5-point Likert Scale
X3.2 Community Engagement 5-point Likert Scale
X3.3 The Role of Government Officials 5-point Likert Scale
X3.4 Pricing Policy 5-point Likert Scale
Communication System of Farming Society
(X4)
X4.1 Farmer Group Meeting 5-point Likert Scale
X4.2 Extension Visit 5-point Likert Scale
X4.3 Farmer and PPL interaction 5-point Likert Scale
X4.4 Availability of Communication Media 5-point Likert Scale
Socio-Cultural System of Peasant Society
(X5)
X5.1 Tudang Sipulung 5-point Likert Scale
X5.2 Mutual cooperation 5-point Likert Scale
X5.3 The Ijon System 5-point Likert Scale
X5.4 Patron-Client 5-point Likert Scale
Education Level
(X6)
X6.1 Length of Education 5-point Likert Scale
X6.2 Non-formal education 5-point Likert Scale
X6.3 Literacy Level of Social Media Use 5-point Likert Scale
X6.4 Literacy on the Use of Agricultural Extension Media 5-point Likert Scale
Farmer Participation
(Y1)
Y1.1 Participation in Planning 5-point Likert Scale
Y1.2 Participation in Execution 5-point Likert Scale
Y1.3 Participation in Monitoring 5-point Likert Scale
Y1.4 Participation in Evaluation 5-point Likert Scale
Shallot Farming Development
(Y2)
Y2.1 Shallot Production Quality 5-point Likert Scale
Y2.2 Increase in Shallot Production 5-point Likert Scale
Y2.3 Shallot Productivity Increase 5-point Likert Scale
Y2.4 Shallot Revenue Increase 5-point Likert Scale
Table 2. Goodness of Fit Index and the Model Fit.
Table 2. Goodness of Fit Index and the Model Fit.
Goodness of Fit index Cut off value
Chi-square X2 The smaller, the better (p-value ≥ 0.05)
Probability Level PL ≥0.05
Root Mean Square Error of Approximation RMSEA RMSEA ≤ 0.08 means a good fit
Goodness of Fit Index GFI A good fit if GFI ≥ 0.9 and a marginal fit if
0.8 ≤ IFI ≤ 0.9.
Adjusted Goodness of Fit
Index
AGFI The model is said to be a good fit if AGFI ≥ 0.9 and is said to be a marginal fit if 0.8 ≤ AGFI ≤ 0.9
CMIN/DF CMIN/DF ≤ 2.02
Tucker Lewis Index TLI The model is said to be a good fit if it has a TLI value ≥ 0.9 and is said to be a marginal fit if 0.8 ≤ TLI ≤ 0.9
Comparative Fit Index CFI The model is said to be a good fit if it has a CFI value ≥ 0.9 and is said to be a marginal fit if 0.8 ≤ CFI ≤ 0.9
The model fit: R-Square R2 R2 = 0.040 to 0.19 (weak), R2 = 0.24-0.33 (moderate), R2 = 0.34-0.67 (strong)
Source: [95,96].
Table 3. The Reliability Test Results.
Table 3. The Reliability Test Results.
Variables Code Cronbach’s Alpha Description
Physical Aspects of Land X1 0.790 Reliable
System of Economy Peasant Society X2 0.747 Reliable
System of Political Peasant Society X3 0.825 Reliable
Communication System of Farming Society X4 0.793 Reliable
Socio-Cultural System of Peasant Society X5 0.782 Reliable
Level of Education X6 0.787 Reliable
Farmer participation Y1 0.798 Reliable
Development of Shallot Farming Y2 0.821 Reliable
Table 4. The Results of Validity and AVE Tests.
Table 4. The Results of Validity and AVE Tests.
Variables Indicators Code Loading Factors Criteria AVE Description
Physical Aspects of Land (X1) Land Suitability X1.1 0.712 0.5

0.634


Valid
Topography X1.2 0.816 0.5
Accessibility X1.3 0.915 0.5
Climate Suitability X1.4 0.725 0.5
System of Economy Peasant Society
(X2)
Production Costs X2.1 0.672 0.5

0.585


Valid
Marketing Costs X2.2 0.899 0.5
Availability of Venture Capital X2.3 0.890 0.5
Labor Availability X2.4 0.537 0.5
System of Political Peasant Society (X3) The Role of Community Leaders X3.1 0.861 0.5
0.657

Valid
Community Engagement X3.2 0.810 0.5
The Role of Government Officials X3.3 0.845 0.5
Pricing Policy X3.4 0.717 0.5
Communica-tion System of Farming Society (X4) Farmer Group Meeting X4.1 0.917 0.5

0.647


Valid
Extension Visit X4.2 0.890 0.5
Farmer and Extension Workers Interaction X4.3 0.871 0.5
Availability of Communication Media X4.4 0.446 0.5
Socio-Cultural System of Peasant Society (X5) Tudang Sipulung X5.1 0.889 0.5

0.609


Valid
Mutual Cooperation X5.2 0.872 0.5
The Sistem Ijon X5.3 0.707 0.5
Patron-Client X5.4 0.622 0.5
Level of Education (X6) Length of Education X6.1 0.900 0.5

0.616


Valid
Non-formal education X6.2 0.757 0.5
Literacy Level of Social Media Use X6.3 0.790 0.5
Literacy on the Use of Agricultural Extension Media X6.4 0.674 0.5
Farmer participation (Y1)
Participation in Planning Y1.1 0.866 0.5

0.629


Valid
Participation in Execution Y1.2 0.834 0.5
Participation in Monitoring Y1.3 0.823 0.5
Participation in Evaluation Y1.4 0.628 0.5
Shallot Farming Development (Y2)
Shallot Production Quality Y2.1 0.861 0.5
0.659
Valid
Increase in Shallot Production Y2.2 0.639 0.5
Shallot Productivity Increase Y2.3 0.856 0.5
Shallot Revenue Increase Y2.4 0.869 0.5
Table 5. The Results of Initial Goodness of Fit (GoF) Indexes and the GoF Model Fit Test after Modification.
Table 5. The Results of Initial Goodness of Fit (GoF) Indexes and the GoF Model Fit Test after Modification.
Goodness of Fit index Cut-off value . Initial Goodness of Fit Index GoF Model Fit Test Results After Modification
Results Descriptions Results Descriptions
X2 The smaller, the better (p-value ≥ 0.05) 973.959 Not yet fit 658.876 Expectedly small
Probability Level ≥0.05 0.000 Not yet fit 0.000 Fairly good
RMSEA RMSEA ≤ 0.08 means a good fit 0.091 Not yet fit 0.061 Good of Fit
GFI A good fit if GFI ≥ 0.9 and a marginal fit if
0.8 ≤ IFI ≤ 0.9.
0.728 Marginal fit 0.803 Marginal fit
AGFI The model is said to be a good fit if AGFI ≥ 0.9 and is said to be a marginal fit if 0.8 ≤ AGFI ≤ 0.9 0.670 Marginal fit 0.755 Marginal fit
CMIN/DF ≤ 2.02 2.234 Not yet fit. 1.554 Good of Fit
TLI The model is said to be a good fit if it has a TLI value ≥ 0.9 and is said to be a marginal fit if 0.8 ≤ TLI ≤ 0.9 0.782 Marginal fit 0.902 Good of Fit
CFI The model is said to be a good fit if it has a CFI value ≥ 0.9 and is said to be a marginal fit if 0.8 ≤ CFI ≤ 0.9 0.809 Marginal fit 0.916 Good of Fit
Table 6. The Results of R-square (R2) Analysis.
Table 6. The Results of R-square (R2) Analysis.
Variable Latent Notation R-Square Value Description
Farmer Participation Y1 0.675 Strong
Development of Shallot Farming Y2 0.706 Strong
Table 7. The Results of the Hypothesis Testing.
Table 7. The Results of the Hypothesis Testing.
Estimate S.E. C.R P Hypothesis
Y1 <--- X1 0.323 0.088 3.677 *** Accepted
Y1 <--- X2 0.771 0.196 3.933 *** Accepted
Y1 <--- X3 0.413 0.144 2.866 0.004 Accepted
Y1 <--- X4 0.455 0.293 1.552 0.121 Rejected
Y1 <--- X5 -0.509 0.271 -1.880 0.060 Rejected
Y1 <--- X6 0.151 0.119 1.270 0.204 Rejected
Y2 <--- X1 -0.032 0.045 -0.716 0.474 Rejected
Y2 <--- X2 0.010 0.073 0.131 0.896 Rejected
Y2 <--- X3 0.200 0.077 2.617 0.009 Accepted
Y2 <--- X4 0.120 0.133 0.903 0.366 Rejected
Y2 <--- X5 0.066 0.128 0.514 0.607 Rejected
Y2 <--- X6 -0.180 0.066 -2.742 0.006 Accepted
Y2 <--- Y1 0.466 0.078 5.941 *** Accepted
Disclaimer/Publisher’s Note: The statements, opinions and data contained in all publications are solely those of the individual author(s) and contributor(s) and not of MDPI and/or the editor(s). MDPI and/or the editor(s) disclaim responsibility for any injury to people or property resulting from any ideas, methods, instructions or products referred to in the content.
Copyright: This open access article is published under a Creative Commons CC BY 4.0 license, which permit the free download, distribution, and reuse, provided that the author and preprint are cited in any reuse.
Prerpints.org logo

Preprints.org is a free preprint server supported by MDPI in Basel, Switzerland.

Subscribe

Disclaimer

Terms of Use

Privacy Policy

Privacy Settings

© 2026 MDPI (Basel, Switzerland) unless otherwise stated