Submitted:
07 May 2024
Posted:
08 May 2024
You are already at the latest version
Abstract
Keywords:
1. Introduction
2. Materials and Methods
2.1. Study Population
2.2. Ethical Approval
2.3. Serological Assays
2.3.1. Validation of the HBsAg Dilution Potocol
2.3.2. HBsAg Screening
2.4. Amplification and Sequencing
2.5. Data Analyses
2.6. Statistical Analysis
3. Results
3.1. HBV Prevalence
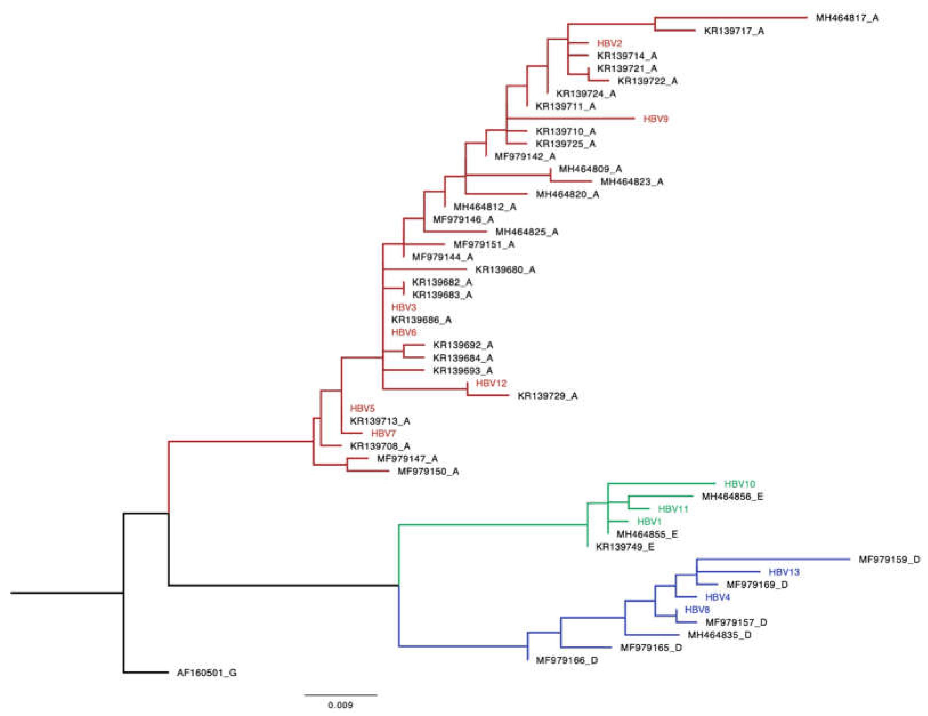
3.2. HBV Genetic Diversity
4. Discussion
5. Conclusions
Supplementary Materials
Author Contributions
Funding
Data Availability Statement
Acknowledgments
Conflicts of Interest
References
- WHO, Global hepatitis report 2024: action for access in low- and middle-income countries. 2024, World Health Organization: Geneva.
- Anderson, M., et al., Slow CD4(+) T-Cell Recovery in Human Immunodeficiency Virus/Hepatitis B Virus-Coinfected Patients Initiating Truvada-Based Combination Antiretroviral Therapy in Botswana. Open Forum Infect Dis, 2016. 3(3): p. ofw140.
- Mbangiwa, T., et al., Chronic and Occult Hepatitis B Virus Infection in Pregnant Women in Botswana. Genes (Basel), 2018. 9(5).
- Phinius, B.B., et al., High Prevalence of Hepatitis B Virus Infection Among People With HIV in Rural and Periurban Communities in Botswana. Open Forum Infect Dis, 2023. 10(1): p. ofac707.
- Wester, C.W., et al., Serological evidence of HIV-associated infection among HIV-1-infected adults in Botswana. Clin Infect Dis, 2006. 43(12): p. 1612-5.
- Patel, P., et al., Prevalence of hepatitis B and hepatitis C coinfections in an adult HIV centre population in Gaborone, Botswana. Am J Trop Med Hyg, 2011. 85(2): p. 390-4.
- Greer, A.E., et al., Comparison of Hepatitis B Virus Infection in HIV-Infected and HIV-Uninfected Participants Enrolled in a Multinational Clinical Trial: HPTN 052. J Acquir Immune Defic Syndr, 2017. 76(4): p. 388-393.
- Choga, W.T., et al., Molecular characterization of hepatitis B virus in blood donors in Botswana. Virus Genes, 2018.
- Adewumi, M.O., et al., HBV Infection Among HIV-Infected Cohort and HIV-Negative Hospital Attendees in South Western Nigeria. Afr J Infect Dis, 2015. 9(1): p. 14-7.
- Samsunder, N., et al., Seroprevalence of hepatitis B virus: Findings from a population-based household survey in KwaZulu-Natal, South Africa. Int J Infect Dis, 2019. 85: p. 150-157.
- Kramvis, A., Genotypes and genetic variability of hepatitis B virus. Intervirology, 2014. 57(3-4): p. 141-50.
- Kramvis, A., M. Kew, and G. Francois, Hepatitis B virus genotypes. Vaccine, 2005. 23(19): p. 2409-23.
- Norder, H., et al., Genetic diversity of hepatitis B virus strains derived worldwide: genotypes, subgenotypes, and HBsAg subtypes. Intervirology, 2004. 47(6): p. 289-309.
- Kramvis, A., Molecular characteristics and clinical relevance of African genotypes and subgenotypes of hepatitis B virus. S Afr Med J, 2018. 108(8b): p. 17-21.
- Kramvis, A., The clinical implications of hepatitis B virus genotypes and HBeAg in pediatrics. Rev Med Virol, 2016. 26(4): p. 285-303.
- Choga, W.T., et al., Molecular characterization of hepatitis B virus in blood donors in Botswana. Virus Genes, 2019. 55(1): p. 33-42.
- Anderson, M., et al., Molecular characterisation of hepatitis B virus in HIV-1 subtype C infected patients in Botswana. BMC Infect Dis, 2015. 15: p. 335.
- Sonderup, M.W. and C.W. Spearman, Global Disparities in Hepatitis B Elimination-A Focus on Africa. Viruses, 2022. 14(1).
- WHO, Global health sector strategy on viral hepatitis 2016–2021. Towards ending viral hepatitis 2016: https://iris.who.int/bitstream/handle/10665/246177/WHO-HIV-2016.06-eng.pdf?sequence=1.
- Makhema, J., et al., Universal Testing, Expanded Treatment, and Incidence of HIV Infection in Botswana. N Engl J Med, 2019. 381(3): p. 230-242.
- Gaolathe, T., et al., Botswana’s progress toward achieving the 2020 UNAIDS 90-90-90 antiretroviral therapy and virological suppression goals: a population-based survey. Lancet HIV, 2016. 3(5): p. e221-30.
- Anderson, M., et al., Molecular Characterization of Near Full-Length Genomes of Hepatitis B Virus Isolated from Predominantly HIV Infected Individuals in Botswana. Genes (Basel), 2018. 9(9).
- Ma, Y., et al., Genotyping the hepatitis B virus with a fragment of the HBV DNA polymerase gene in Shenyang, China. Virol J, 2011. 8: p. 315.
- Larsson, A., AliView: a fast and lightweight alignment viewer and editor for large datasets. Bioinformatics, 2014. 30(22): p. 3276-8.
- Nguyen, L.T., et al., IQ-TREE: a fast and effective stochastic algorithm for estimating maximum-likelihood phylogenies. Mol Biol Evol, 2015. 32(1): p. 268-74.
- Svicher, V., et al., Novel HBsAg markers tightly correlate with occult HBV infection and strongly affect HBsAg detection. Antiviral Res, 2012. 93(1): p. 86-93.
- Mello, F.C., et al., Expression of Hepatitis B Virus Surface Antigen Containing Y100C Variant Frequently Detected in Occult HBV Infection. Hepat Res Treat, 2011. 2011: p. 695859.
- Biswas, S., D. Candotti, and J.P. Allain, Specific amino acid substitutions in the S protein prevent its excretion in vitro and may contribute to occult hepatitis B virus infection. J Virol, 2013. 87(14): p. 7882-92.
- Wang, J., et al., The sK122R mutation of hepatitis B virus (HBV) is associated with occult HBV infection: Analysis of a large cohort of Chinese patients. J Clin Virol, 2020. 130: p. 104564.
- Wang, H., et al., Novel hepatitis B virus surface antigen mutations associated with occult genotype B hepatitis B virus infection affect HBsAg detection. J Viral Hepat, 2020. 27(9): p. 915-921.
- Martin, C.M., et al., Mutations associated with occult hepatitis B virus infection result in decreased surface antigen expression in vitro. J Viral Hepat, 2012. 19(10): p. 716-23.
- Luongo, M., et al., Acute hepatitis B caused by a vaccine-escape HBV strain in vaccinated subject: sequence analysis and therapeutic strategy. J Clin Virol, 2015. 62: p. 89-91.
- Ijaz, S., R.B. Ferns, and R.S. Tedder, A ‘first loop’ linear epitope accessible on native hepatitis B surface antigen that persists in the face of ‘second loop’ immune escape. J Gen Virol, 2003. 84(Pt 2): p. 269-275.
- Osasona, O.G., et al., Patterns of hepatitis b virus immune escape and pol/rt mutations across clinical cohorts of patients with genotypes a, e and occult hepatitis b infection in Nigeria: A multi-centre study. Virulence, 2023. 14(1): p. 2218076.
- Mirabelli, C., et al., Specific mutations in the C-terminus domain of HBV surface antigen significantly correlate with low level of serum HBV-DNA in patients with chronic HBV infection. J Infect, 2015. 70(3): p. 288-98.
- Zhou, H., et al., Sequence analysis and functional characterization of full-length hepatitis B virus genomes from Korean cirrhotic patients with or without liver cancer. Virus Res, 2017. 235: p. 86-95.
- Thi Cam Huong, N., et al., Mutations in the HBV PreS/S gene related to hepatocellular carcinoma in Vietnamese chronic HBV-infected patients. PLoS One, 2022. 17(4): p. e0266134.
- Kalinina, T., et al., A dominant hepatitis B virus population defective in virus secretion because of several S-gene mutations from a patient with fulminant hepatitis. Hepatology, 2001. 34(2): p. 385-94.
- Weinberger, K.M., et al., High genetic variability of the group-specific a-determinant of hepatitis B virus surface antigen (HBsAg) and the corresponding fragment of the viral polymerase in chronic virus carriers lacking detectable HBsAg in serum. J Gen Virol, 2000. 81(Pt 5): p. 1165-74.
- Zheng, X., et al., Mutant hepatitis B virus surface antigens (HBsAg) are immunogenic but may have a changed specificity. Virology, 2004. 329(2): p. 454-64.
- Coppola, N., et al., Clinical significance of hepatitis B surface antigen mutants. World J Hepatol, 2015. 7(27): p. 2729-39.
- Joseph Davey, D., et al., Low prevalence of hepatitis B virus infection in HIV-uninfected pregnant women in Cape Town, South Africa: implications for oral pre-exposure prophylaxis roll out. BMC Infect Dis, 2022. 22(1): p. 719.
- Matthews, P.C., et al., HLA-A is a Predictor of Hepatitis B e Antigen Status in HIV-Positive African Adults. J Infect Dis, 2016. 213(8): p. 1248-52.
- Amponsah-Dacosta, E., et al., Evidence for a change in the epidemiology of hepatitis B virus infection after nearly two decades of universal hepatitis B vaccination in South Africa. J Med Virol, 2014. 86(6): p. 918-24.
- Msomi, N., et al., High incidence and persistence of hepatitis B virus infection in individuals receiving HIV care in KwaZulu-Natal, South Africa. BMC Infect Dis, 2020. 20(1): p. 847.
- Phinius, B.B., et al., Incidence of hepatitis B virus infection among human immunodeficiency virus-infected treatment naive adults in Botswana. Medicine (Baltimore), 2020. 99(9): p. e19341.
- Yuen, M.F., et al., Prognostic determinants for chronic hepatitis B in Asians: therapeutic implications. Gut, 2005. 54(11): p. 1610-4.
- Brown, R., P. Goulder, and P.C. Matthews, Sexual Dimorphism in Chronic Hepatitis B Virus (HBV) Infection: Evidence to Inform Elimination Efforts. Wellcome Open Res, 2022. 7: p. 32.
- King, R.E., et al., Identification and Characterization of Hepatitis B Virus Immune Escape Mutants in Kenya. American Journal of Molecular Biology,, 2023. 13(ISSN Online: 2161-6663.
- ISSN Print: 2161-6620): p. 1-17.
- Mathew, A., et al., Hepatitis B virus genotypes and drug resistance mutations circulating in blood donors in Beira, Mozambique. PLoS One, 2023. 18(2): p. e0281855.
- Ismail, A.M., et al., Antiviral resistance mutations and genotype-associated amino acid substitutions in treatment-naive hepatitis B virus-infected individuals from the Indian subcontinent. Intervirology, 2012. 55(1): p. 36-44.
- Koyaweda, G.W., et al., Detection of circulating hepatitis B virus immune escape and polymerase mutants among HBV-positive patients attending Institut Pasteur de Bangui, Central African Republic. Int J Infect Dis, 2020. 90: p. 138-144.
- Pacheco, S.R., et al., Genotyping of HBV and tracking of resistance mutations in treatment-naive patients with chronic hepatitis B. Infect Drug Resist, 2017. 10: p. 201-207.
- Mahmood, M., et al., Molecular Analysis of Hepatitis B Virus Reverse Transcriptase Domain for Mutations Associated with Viral Resistance in Pakistani Patients. Viral Hepat J, 2021. 27(3): p. 153-158.
- Singla, B., et al., Response to potent anti-HBV agents in chronic hepatitis B and combined effect of HBV reverse transcriptase mutations. Gene, 2015. 567(1): p. 22-30.
- Gohar, M., et al., Phylogenetic Analysis and Emerging Drug Resistance against Different Nucleoside Analogues in Hepatitis B Virus Positive Patients. Microorganisms, 2023. 11(11).
- Tan, J., et al., Tenofovir monotherapy is effective in hepatitis B patients with antiviral treatment failure to adefovir in the absence of adefovir-resistant mutations. J Hepatol, 2008. 48(3): p. 391-8.
- Phinius, B.B., et al., High Prevalence of Hepatitis B Virus Drug Resistance Mutations to Lamivudine among People with HIV/HBV Coinfection in Rural and Peri-Urban Communities in Botswana. Viruses, 2024. 16(4).
- Bubonja-Sonje, M., et al., Prevalence of occult hepatitis B virus infection and characterisation of hepatitis B surface antigen mutants among adults in western Croatia. Ann Hepatol, 2024. 29(1): p. 101156.
- Oluyinka, O.O., et al., Occult Hepatitis B Virus Infection in Nigerian Blood Donors and Hepatitis B Virus Transmission Risks. PLoS One, 2015. 10(7): p. e0131912.
- Wang, L., et al., Sequence analysis of the S gene region in HBV DNA from patients positive for both HBsAg and HBsAb tests. Hepatol Res, 2010. 40(12): p. 1212-8.
- Logoida, M., et al., Comparison of Two Diagnostic Methods for the Detection of Hepatitis B Virus Genotypes in the Slovak Republic. Pathogens, 2021. 11(1).
- Hosseini, S.Y., et al., Association of HBsAg mutation patterns with hepatitis B infection outcome: Asymptomatic carriers versus HCC/cirrhotic patients. Ann Hepatol, 2019. 18(4): p. 640-645.
- Kuhns, M.C., et al., Molecular and Serological Characterization of Hepatitis B Virus (HBV)-Positive Samples with Very Low or Undetectable Levels of HBV Surface Antigen. Viruses, 2021. 13(10).
- Malve, B., et al., Impact of deletions and mutations in Hepatitis B virus envelope proteins on serological profile and clinical evolution. Virus Res, 2017. 238: p. 141-147.
- Ijaz, S., et al., Investigating the impact of hepatitis B virus surface gene polymorphism on antigenicity using ex vivo phenotyping. J Gen Virol, 2012. 93(Pt 11): p. 2473-2479.
- Enriquez-Navarro, K., et al., Identification of mutations in the S gene of hepatitis B virus in HIV positive Mexican patients with occult hepatitis B virus infection. Ann Hepatol, 2020. 19(5): p. 507-515.
- Choga, W.T., et al., In Silico Prediction of Human Leukocytes Antigen (HLA) Class II Binding Hepatitis B Virus (HBV) Peptides in Botswana. Viruses, 2020. 12(7).
- Panigrahi, R., et al., Characterization of antiviral resistance mutations among the Eastern Indian Hepatitis B virus infected population. Virol J, 2013. 10: p. 56.
- Makondo, E., T.G. Bell, and A. Kramvis, Genotyping and molecular characterization of hepatitis B virus from human immunodeficiency virus-infected individuals in southern Africa. PLoS One, 2012. 7(9): p. e46345.
- Quiros-Roldan, E., et al., Evidence of long-term suppression of hepatitis B virus DNA by tenofovir as rescue treatment in patients coinfected by HIV. Antivir Ther, 2008. 13(3): p. 341-8.



| Mutation | Genotype | Clinical significance |
| rtH100M | E | Not characterized |
| rtI103V | A | Not characterized |
| rtV103I | D | Not characterized |
| rtS105T | A | Not characterized |
| rtS109P | A, E | Not characterized |
| rtR110G | A | Not characterized |
| rtL115V | D | Not characterized |
| rtN122H | A | Not characterized |
| rtF122L | D | Not characterized |
| rtN124H | A | Not characterized |
| rtM129L | A | Not characterized |
| rtQ130P | D | Not characterized |
| rtN131D | A | Not characterized |
| rtL132M | E | Not characterized |
| rtY135S | D | Partly linked to drug resistance |
| rtW153R | A | Not characterized |
| rtV163I | A | Not characterized |
| rtL164M | D | Not characterized |
| rtS213T | D | Not characterized |
| rtG210R | D | Not characterized |
| rtV214E | D | Not characterized |
| sI92C | E | Not characterized |
| sY100S | D | Impair production and secretion of HBsAg, associated with OBI [26,27,28] |
| sK122R | A | Immune escape, Associated with OBI [29,30,31] |
| sT127P | D | Immune escape [32,33] |
| sS140L | E | Immune escape [34] |
| sE164G | D | Not characterized |
| sP188L | E | Not characterized |
| sS193L | A | Not characterized |
| sA194V | A | Not characterized |
| sI195T | A | Not characterized |
| sM197T | A | Correlate with low HBV viral load [35] |
| sW201* | D | Reduces intracellular HBsAg [36] |
| sP203R | A | Associated with HCC [37] |
| sS204R | D | Reduces HBsAg secretion [38] |
| sS204N | A | Correlate with low HBV viral load [35] |
| sY206N | D | Not characterized |
| sS207N | A | Immune escape [39,40,41] |
| Sample ID | Genotype | Mutation rt | Mutations |
|---|---|---|---|
| MA1 | E | - | - |
| MA2 | A | rtS109P, rtM129L, rtW153R, rtV163I | sS193L, sS207N |
| MA3 | A | rtS109P, rtN122H, rtM129L, rtV163I | sA194V, sS207N |
| MA4 | D | rtL115V, rtF122L, rtQ130P, rtY135S, rtG210R | sT127P, sW201* |
| MA5 | A | rtI103V, rtS109P, rtN122H, rtM129L, rtW153R, rtV163I | sA194V, sS207N |
| MA6 | A | rtS109P, rtN122H, rtM129L, rtV163I | sA194V, sS207N |
| MA7 | A | rtI103V, rtS109P, rtN122H, rtM129L, rtW153R, rtV163I | sA194V, sP203R, sS207N |
| MA8 | D | rtV103I, rtL115V, rtF122L, rtQ130P, rtY135S, rtS213T | sT127P, sS204R |
| MA9 | A | rtS105T, rtR110G, rtM129L, rtV163I | sS193L, sA194V, sI195T, sM197T, sS204N, Ss207N |
| MA10 | E | rtH100M, rtS109P | sI92C, sS140L |
| MA11 | E | rtL132M | sP188L |
| MA12 | A | rtS109P, rtN122H, rtN124H, rtM129L, rtN131D, rtV163I | sK122R, sA194V, sS207N |
| MA13 | D | rtL115V, rtF122L, rtQ130P, rtY135S, rtL164M, rtV214E | sY100S, sT127P, sE164G, sY206N |
| Characteristic | HBsAg + (n=86) | HBsAg – (n=2049) | Univariate logistic regression | Multivariate logistic regression | ||
|---|---|---|---|---|---|---|
| OR (95% CI) | p-value | aOR(95%CI) | p-value | |||
| Sex, n (%) | ||||||
| Female | 49 (57.0) | 1311 (64.0) | Ref | Ref | ||
| Male | 37 (43.0) | 739 (36.0) | 1.34 (0.73-2.46) | 0.34 | 1.41 (0.77-2.58) | 0.27 |
| Age category, n (%) | ||||||
| <35 | 38 (44.2) | 1242 (60.6) | Ref | Ref | ||
| ≥35 | 48 (55.8) | 807 (39.4) | 1.94 (1.32-2.86) | 0.001 | 1.40 (1.76-2.58) | 0.28 |
| Marital status, n (%) | ||||||
| Single or never married | 58 (67.4) | 1557 (76.0) | Ref | Ref | ||
| Married | 26 (30.2) | 419 (20.5) | 1.67 (1.15-2.41) | 0.007 | 1.15 (0.68-1.92) | 0.61 |
| Widowed/Divorced/separated | 2 (2.3) | 73 (3.5) | 0.74 (0.9-2.87) | 0.66 | 0.43 (0.10-1.82) | 0.25 |
| Region, n (%) | ||||||
| South | 30 (34.9) | 760 (37.1) | Ref | |||
| Central | 23 (26.7) | 639 (31.2) | 0.91 (0.51-1.62) | 0.75 | ||
| North | 33 (38.4) | 650 (31.7) | 1.29 (0.74-2.24) | 0.38 | ||
| Number of lifetime sexual partners (n=1952) | ||||||
| <10 | 68 (82.9) | 1608 (86.0) | Ref | |||
| ≥10 | 14 (17.1) | 262 (14.0) | 1.26(0.64-2.48) | 0.50 | ||
| Education level, n (%) | ||||||
| Non-formal | 19 (22.1) | 216 (10.6) | Ref | Ref | ||
| Primary | 19 (22.1) | 335 (16.4) | 0.64 (0.29-1.42) | 0.28 | 0.64 (0.28-1.46) | 0.29 |
| Secondary | 37 (43.0) | 1133 (55.5) | 0.37 (0.17-0.81) | 0.012 | 0.45 (0.16-1.22) | 0.12 |
| Higher than senior secondary | 11 (12.8) | 359 (17.5) | 0.35 (0.14-0.88) | 0.025 | 0.41 (0.14-1.17) | 0.10 |
| Employment | ||||||
| Unemployed | 54 (62.8) | 1444 (70.5) | Ref | |||
| Employed | 32 (37.2) | 605 (29.5) | 1.41(0.88-2.31) | 0.17 | ||
| Circumcised (n=775) | ||||||
| No | 29 (78.4) | 495 (67.1) | Ref | |||
| Yes | 8 (21.6) | 241 (32.7) | 0.57 (0.29-1.12) | 0.10 | ||
| Inconsistent condom use(n=1632) | ||||||
| Yes | 48 (73.9) | 943 (60.2) | Ref | |||
| No | 17 (26.2) | 624 (39.8) | 0.54 (0.28-1.04) | 0.06 | ||
| Age at First Sex | ||||||
| <18 | 22 (31.9) | 487 (29.7) | Ref | |||
| ≥18 | 47 (68.1) | 1155 (70.34) | 0.90 (0.58-1.40) | 0.64 | ||
| Sample ID | Genotype | Mutation rt | Mutations |
|---|---|---|---|
| MA1 | E | - | - |
| MA2 | A | rtS109P, rtM129L, rtW153R, rtV163I | sS193L, sS207N |
| MA3 | A | rtS109P, rtN122H, rtM129L, rtV163I | sA194V, sS207N |
| MA4 | D | rtL115V, rtF122L, rtQ130P, rtY135S, rtG210R | sT127P, sW201* |
| MA5 | A | rtI103V, rtS109P, rtN122H, rtM129L, rtW153R, rtV163I | sA194V, sS207N |
| MA6 | A | rtS109P, rtN122H, rtM129L, rtV163I | sA194V, sS207N |
| MA7 | A | rtI103V, rtS109P, rtN122H, rtM129L, rtW153R, rtV163I | sA194V, sP203R, sS207N |
| MA8 | D | rtV103I, rtL115V, rtF122L, rtQ130P, rtY135S, rtS213T | sT127P, sS204R |
| MA9 | A | rtS105T, rtR110G, rtM129L, rtV163I | sS193L, sA194V, sI195T, sM197T, sS204N, Ss207N |
| MA10 | E | rtH100M, rtS109P | sI92C, sS140L |
| MA11 | E | rtL132M | sP188L |
| MA12 | A | rtS109P, rtN122H, rtN124H, rtM129L, rtN131D, rtV163I | sK122R, sA194V, sS207N |
| MA13 | D | rtL115V, rtF122L, rtQ130P, rtY135S, rtL164M, rtV214E | sY100S, sT127P, sE164G, sY206N |
| Mutation | Genotype | Clinical significance |
| rtH100M | E | Not characterized |
| rtI103V | A | Not characterized |
| rtV103I | D | Not characterized |
| rtS105T | A | Not characterized |
| rtS109P | A, E | Not characterized |
| rtR110G | A | Not characterized |
| rtL115V | D | Not characterized |
| rtN122H | A | Not characterized |
| rtF122L | D | Not characterized |
| rtN124H | A | Not characterized |
| rtM129L | A | Not characterized |
| rtQ130P | D | Not characterized |
| rtN131D | A | Not characterized |
| rtL132M | E | Not characterized |
| rtY135S | D | Partly linked to drug resistance |
| rtW153R | A | Not characterized |
| rtV163I | A | Not characterized |
| rtL164M | D | Not characterized |
| rtS213T | D | Not characterized |
| rtG210R | D | Not characterized |
| rtV214E | D | Not characterized |
| sI92C | E | Not characterized |
| sY100S | D | Impair production and secretion of HBsAg, associated with OBI [26,27,28] |
| sK122R | A | Immune escape, Associated with OBI [29,30,31] |
| sT127P | D | Immune escape [32,33] |
| sS140L | E | Immune escape [34] |
| sE164G | D | Not characterized |
| sP188L | E | Not characterized |
| sS193L | A | Not characterized |
| sA194V | A | Not characterized |
| sI195T | A | Not characterized |
| sM197T | A | Correlate with low HBV viral load [35] |
| sW201* | D | Reduces intracellular HBsAg [36] |
| sP203R | A | Associated with HCC [37] |
| sS204R | D | Reduces HBsAg secretion [38] |
| sS204N | A | Correlate with low HBV viral load [35] |
| sY206N | D | Not characterized |
| sS207N | A | Immune escape [39,40,41] |
Disclaimer/Publisher’s Note: The statements, opinions and data contained in all publications are solely those of the individual author(s) and contributor(s) and not of MDPI and/or the editor(s). MDPI and/or the editor(s) disclaim responsibility for any injury to people or property resulting from any ideas, methods, instructions or products referred to in the content. |
© 2024 by the authors. Licensee MDPI, Basel, Switzerland. This article is an open access article distributed under the terms and conditions of the Creative Commons Attribution (CC BY) license (http://creativecommons.org/licenses/by/4.0/).
